中国历年高校毕业人数
- 格式:docx
- 大小:16.99 KB
- 文档页数:3
中国历年博士毕业人数统计表标题:深度探讨中国历年博士毕业人数统计表一、引言中国作为世界上人口最多的国家之一,其博士毕业人数一直备受关注。
通过对中国历年博士毕业人数统计表的分析,我们可以更全面地了解中国高等教育的发展情况,也能对中国未来的发展趋势做出一定的推测。
本文将对中国历年博士毕业人数统计表进行深度探讨,并分享我个人对这一主题的观点和理解。
二、中国历年博士毕业人数的统计表1. 2000年-2005年根据中国教育部发布的数据,2000年至2005年间,中国博士毕业人数逐年上升,增速较快。
2000年,博士毕业人数为2000人,到2005年已经增长到8000人,呈现出了持续增长的趋势。
这一现象反映出了中国高等教育对博士研究生的培养越来越重视,也为中国的科技创新和学术研究提供了充足的人才支持。
2. 2006年-2010年在2006年至2010年间,中国博士毕业人数继续保持了较高的增长态势。
2006年,博士毕业人数突破1万人,到2010年更是达到了2万人。
这一阶段,中国高等教育对博士研究生的培养规模进一步扩大,各类高校和科研院所也纷纷加大了对博士研究生的招生规模和培养力度。
3. 2011年-2015年2011年至2015年,中国博士毕业人数继续保持了较快的增长速度。
2011年,博士毕业人数达到了3万人,到2015年更是突破了4万人。
这一阶段,中国高等教育对博士研究生的培养规模再创新高,各类高校和科研院所纷纷提升了对博士研究生的培养质量和学术水平要求。
4. 2016年-2020年2016年至2020年,中国博士毕业人数继续保持了稳定的增长态势。
2016年,博士毕业人数达到了5万人,到2020年更是突破了6万人。
这一阶段,中国高等教育对博士研究生的培养规模继续持续扩大,各类高校和科研院所也进一步提升了对博士研究生的培养质量和学术水平要求。
三、总结与展望通过对中国历年博士毕业人数统计表的分析,我们可以清晰地看到中国高等教育对博士研究生的培养规模不断扩大,培养质量和学术水平也在不断提升。
历年高校毕业人数 Modified by JACK on the afternoon of December 26, 2020中国历年高校毕业人数(1949-2017)中国历年高校毕业人数(包括统计由新中国到现在每年高校毕业人数)1949年,人才十分缺乏,当年的高校毕业生仅有万人。
1978年,全国普通高等学校毕业万人。
1979年,全国普通高等学校毕业万人。
1980年,全国普通高等学校毕业万人。
1981年,全国普通高等学校毕业14万人。
1982年,全国普通高等学校毕业万人,比上年增加万人。
说明:这是因为1978年春秋两季入学的四年制学生同时在1982毕业。
1983年,全国普通高等学校毕业万人,比上年减少万人。
说明:比上年减少是由于1978年春秋两季入学的四年制学生同时在1982年毕业。
1984年,全国普通高等学校毕业万人。
1985年,全国普通高等学校毕业万人。
1986年,全国普通高等学校毕业万人。
1987年,全国普通高等学校毕业万人。
1988年,全国普通高等学校毕业万人。
1989年,全国普通高等学校毕业万人。
1990年,全国普通高等学校毕业万人。
1991年,全国普通高等学校毕业万人。
1992年,全国普通高等学校毕业万人。
1993年,全国普通高等学校毕业万人。
1994年,全国普通高等学校毕业万人。
1995年,全国普通高等学校毕业万人。
1996年,全国普通高等学校毕业万人。
1997年,全国普通高等学校毕业万人。
1998年,全国普通高等学校毕业万人。
1999年,全国普通高等学校毕业万人。
2000年,全国普通高等教育毕业万人。
2001年,全国普通高等学校毕业万人。
2002年,全国普通高等学校毕业万人。
2003年,全国普通高等学校毕业万人。
2004年,全国普通高等学校毕业万人。
2005年,全国普通高等学校毕业万人。
2006年,全国普通高等学校毕业万人。
2007年,全国普通高等学校毕业万人。
2008年,全国普通高等学校毕业万人。
历年高校毕业生就业率统计与中国人口金字塔图来源:有才网时间:2009-12-21 我要评论(2) 点击:15413回顾我国高校扩招的历程,源于1999年教育部出台的《面向21世纪教育振兴行动计划》。
文件提出到2010年,高等教育毛入学率将达到适龄青年的15%。
此后高等教育的规模发生了历史性变化,在短短的五六年中,大学招生迅速历年高校毕业生人才供给分析回顾我国高校扩招的历程,源于1999年教育部出台的《面向21世纪教育振兴行动计划》。
文件提出到2010年,高等教育毛入学率将达到适龄青年的15%。
此后高等教育的规模发生了历史性变化,在短短的五六年中,大学招生迅速扩大,“大众化教育”取代了“精英教育”。
通过对历年高校毕业生的人数及就业率统计(如表示)数据表明扩招近十年来,大学毕业生人数逐年增多,呈大幅上升的趋势,就业率自2007年开始呈下降趋势,基本形成供大于需的局面,造成了硕士生抢本科生的岗位,博士生抢硕士生的岗位,而本科生只能与大中专生争饭碗,甚至出现了大学毕业生“零报酬”就业等现象,据统计,2009年山东省就有8万人放弃高考,主要原因为农村子弟因大学毕业后无法正常就业而自愿放弃。
因此,高校毕业生的就业问题已经成了中国政府需要着力解决的一项关乎民生大计、社会稳定的重要工作。
2009年2月,国家人事部、教育部及相关部委共同发布《高校毕业生就业见习制度的通知》,主要目的是搭建就业的渠道和平台,帮助尚未就业的高校毕业生提升就业能力。
为了贯彻中央政府的文件精神,各地政府随即组织布署了具体的就业指导工作办法,制定了促进高校毕业生就业的各项措施,例如通过建立企业见习基地的方式,由企业、政府共同承担见习学生的生活费与保险,带动毕业生进入企业见习,以试岗的方式解决就业;以及由政府提供创业低息贷款等优惠政策,促进大学生自主创业等。
从政府采取的各项推动就业的举措看出高校毕业生的就业问题已摆上各级政府的议事日程。
如图所示,1984年—1990年出生的人口是中国的婴儿潮一代,即中国人口出生的第二个高峰期,而从1990年—2000年,中国出生人口的数量逐年下降,由此看到中国人口就业高峰期为2006年——2012年,那么结合上表的数据来看,2006—2009年的高校毕业生就业率分别为77%、70%,68%、68%,形势不容乐观,预计未来的三至四年,就业人数应呈不断增加的趋势。
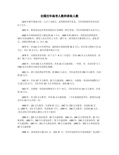
全国历年高考人数和录取人数1949年新中国成立时,人才十分缺乏,高等教育很不发达,当年的高校毕业生仅有2.1万人。
1952年,教育部决定对所有高校实行全国统一招生考试,当年共招收新生6.6万人。
1965年全国高校招生人数达到16.4万人。
1966年到1970年,高校没有招收新生。
1971年到1976年,推荐工农兵学员上大学。
1977年,高考报考人数570万人,录取27万,录取比例为29∶1,约4.8%。
1978年,有610万人申请考试。
最初的计划是招募29.3万人,但后来又增加了近11万人,共计40.2万人。
新生在那年秋天入学。
1979年,全国高考首次统一在7月7―9日三天进行,共有468.5万人参加高考,录取了28.4万人,录取率为6.1%。
1980年,共有333万人申请高考,共有28万人被录取。
一些省、市、自治区扩大了7000多名自费全日制学生的招生规模。
1981年,理工农医类加考生物,按30%计入总分。
当年高考共有259万人报考,共录取28万人。
1982年,共有187万人报考,32万人被录取。
1983年,全国统一考试时间调整为7月15日至17日。
当年共有167万人申请高考,录取39万人。
1984年,全国统一考试时间恢复为7月7―9日。
当年高考共有164万人报考,共录取48万人。
1985年,有176万人报考,共有62万人被录取。
(今年是我的高考年,我很幸运成为今年62万人中的一员)1986年,191万人报考,共录取57万人。
1987年,228万人报考,共录取62万人.1988年,272万人报考,共录取67万人。
1989年,266万人报考,共录取60万人。
(有人回忆当年录取人数比上年少了很多)1990年:283万人参加高考,60万人被录取。
1991年:296万人参加高考,62万人被录取。
1992年:296万人参加高考,75万人被录取。
1993年:286万人参加高考,92万人被录取。
1994年:251万人参加高考,90万人被录取。
中国历年大学生毕业人数(1949-2023) 1949年大学毕业生2.1万人;1978年大学毕业生16.5万人;1979年大学毕业生8.5万人;1980年大学毕业生14.7万人;1981年大学毕业生14万人;1982年大学毕业生45.7万人;1983年大学毕业生33.5万人;1906年大学毕业生28.7万人;1985年大学毕业生31.6万人;1986年大学毕业生39.3万人;1988年大学毕业生55.4万人; 1989年大学毕业生57.62万人; 1990年大学毕业生61.36万人; 1991年大学毕业生61.43万人; 1992年大学毕业生60.42万人; 1993年大学毕业生57.07万人; 1994年大学毕业生63.74万人; 1995年大学毕业生80.54万人; 1996年大学毕业生83.86万人; 1997年大学毕业生82.91万人;1999年大学毕业生84.76万人; 2000年大学毕业生94.98万人; 2001年大学毕业生103.63万人; 2002年大学毕业生133.73万人; 2003年大学毕业生187.75万人; 2004年大学毕业生239.1万人; 2005年大学毕业生306.8万人; 2006年大学毕业生377.47万人; 2007年大学毕业生447.79万人; 2008年大学毕业生512万人;2010年大学毕业生575.4万人; 2011年大学毕业生608.2万人; 2012年大学毕业生624.7万人; 2013年大学毕业生699万人; 2014年大学毕业生727万人; 2015年大学毕业生749万人; 2016年大学毕业生765万人; 2017年大学毕业生795万人; 2018年大学毕业生821万人; 2019年大学毕业生834万人;2021年大学毕业生909万人; 2022年大学毕业生1076万人; 2023年大学毕业生1158万人。
中国⼈民⼤学新闻学院教授陈仁风1955年考上北京⼤学,⼥⼉1988年考取北京医科⼤学。
“现在,北京的⾼考录取率⼤概在75%,再过⼏年,我的外孙上⼤学就更不愁了!”陈仁风说。
从新中国成⽴之初的2.1万⾼校毕业⽣,到今天的610万,从100个考⽣只录取四五个⼈,到今天10名考⽣中能有6个考上⼤学,60年⾜以改变⼏代⼈的容颜,千百万经历过⾼考的⼈⼼中都刻下了它的深深烙印。
60年间,⾼考经历了两个世纪,在风风⾬⾬中,完成了⾼等教育从精英化到⼤众化的飞跃,推动了中国社会进步和现代化的进程,为国家昌盛奠定了⼈才根基。
新中国成⽴之初全国仅有2.1万⾼校毕业⽣1949年新中国成⽴时,⼈才⼗分缺乏,⾼等教育很不发达,当年的⾼校毕业⽣仅有2.1万⼈。
1951年,周恩来总理在⼀次会议上指出:“⼈才缺乏已成为我们各项建设中的⼀个最困难的问题。
不论在经济建设、国防建设,还是在巩固政权⽅⾯,我们都需要⼈才。
”1952年,教育部决定所有⾼校实⾏全国统⼀招⽣考试,当年共录取新⽣6.6万⼈。
上世纪60年代,教育部下发了《⾼等教育60条》,对⾼等教育发展提出了总体要求,即“稳步发展、巩固提⾼、重在质量”。
那时的教育强调质量第⼀,速度服从质量。
从1958年到1965年,政治审查在⾼考中占据了突出的地位,教育部、各⾼校贯彻以政治为主的录取原则。
在那个年代,除了优异的学习成绩外,家庭成分也是考⽣能否上⼤学的决定因素。
“做⼀个⼜红⼜专的合格⼤学⽣!”是那个年代⼤学⽣⼼中的信念。
那时,⼤学⽣屈指可数。
他们除了要⽴志成材和学习知识外,还要接受德智体美劳的全⾯培养。
⾼考⼤事记:1949年,中华⼈民共和国成⽴,诸多领域都发⽣了翻天覆地的变化,⾼等院校招⽣制度也随之迅速发⽣变化,⾼考制度屡经变迁,但其选拔⼈才的职能始终如⼀。
1949年,⾼等学校沿袭过去单独招⽣的⽅式,各⼤学⾃主招⽣,各家独⽴⾃主命题。
我国历年高校毕业生人数一览我国历年高校毕业生人数一览近年来,我国高校毕业生人数持续增加,成为社会热点问题之一。
本文旨在通过回顾我国历年高校毕业生人数情况,分析其原因和带来的挑战,并探讨可能的解决办法。
第一部分:历年高校毕业生人数概述自改革开放以来,我国高校教育得到长足发展。
在中国快速城市化与经济转型的背景下,高等教育的需求呈现井喷态势。
以下是我国历年高校毕业生人数的概述:2000年至2005年,高校毕业生人数保持相对稳定,每年约在300万人左右。
2006年至2010年,高校毕业生人数逐渐上升,年均增长速度约为10%。
2011年至2015年,高校毕业生人数进一步增加,每年约在600万人左右。
2016年至2019年,高校毕业生人数继续攀升,年均增长速度略有放缓,但依然以百万计。
第二部分:高校毕业生人数增长原因探究高校毕业生人数增长的原因众多,主要包括以下几个方面:1. 教育资源的扩充:我国各级政府和高校不断增加对高等教育的投资,提升了高等教育的普及率。
大量优秀的学子有机会接受高等教育,从而增加了高校毕业生的数量。
2. 劳动力市场需求变化:随着经济发展和产业结构调整,职业结构需求也在发生变化。
对于技术和专业人才的需求日益增长,推动了高等教育的扩张。
3. 招生政策调整:近年来,我国一系列招生政策的调整也直接影响了高校毕业生人数的增长。
例如,推行高考综合改革,增加高校招生计划,扩大对中职生和农村学生的录取比例等。
第三部分:我国面临的挑战随着高校毕业生人数的不断增长,我国也面临各种挑战。
以下是一些值得关注的问题:1. 就业压力加大:高校毕业生人数过多导致就业压力剧增,尤其是在就业岗位相对不足的地区和行业。
很多大学生迫切希望找到一份满意的工作,但现实中更多人面临着就业难、就业不稳定等问题。
2. 教育质量不均衡:高校扩招的同时,教育质量出现了一定程度的不均衡。
一些高校的教学质量和就业率较低,导致毕业生就业能力的不匹配。
中国历年高校毕业人数在过去的几十年里,中国高校的发展突飞猛进。
随着政府对教育的重视以及经济的快速增长,高校的规模和毕业生人数也呈现了爆发式的增长。
本文将对中国历年高校毕业人数的变化进行探讨。
一、高校教育的迅速发展随着改革开放的推进,中国的高等教育得到了前所未有的发展。
1978年,中国仅有不到百所高校,毕业生人数也十分有限。
然而,随着国家的重视和投入,高校的数量和规模迅速扩大。
据统计,到2020年底,中国已经拥有了超过2700所高校,这是中国高等教育的一个巨大成就。
二、毕业人数的增加趋势高校毕业人数的增长可以用“井喷”来形容。
以20世纪80年代为例,当时高校毕业人数一直保持着相对稳定的增长速度。
然而,随着新世纪的到来和国家经济的快速发展,高校毕业人数开始出现爆发式的增长。
这一增长趋势一直延续至今。
根据教育部的统计数据,2019年全国高校毕业人数已经超过800万人。
尽管受到COVID-19疫情的影响,2020年毕业人数略有下降,但整体趋势依然向上。
三、高校毕业人数增加的原因高校毕业人数增加的原因是多方面的。
首先,中国政府高度重视教育发展,将其列为国家发展的优先事项之一。
政府加大了对高校的投入,提高了教育资源的供给能力,鼓励更多的年轻人接受高等教育。
其次,中国经济的快速发展为高等教育提供了广阔的就业机会。
随着经济的发展和产业升级,对高学历人才的需求也越来越大,这促使更多的人选择上大学,进一步推动了毕业人数的增长。
此外,高等教育逐渐成为了社会和家庭的普遍期望。
越来越多的家庭意识到高等教育的重要性,鼓励子女接受更高水平的教育。
这也是高校毕业人数不断增加的原因之一。
四、高校毕业人数增长带来的挑战与机遇高校毕业人数的增长既带来了挑战,也给社会带来了机遇。
一方面,增加的毕业人数给就业市场带来了更大的压力。
毕业生就业形势严峻,竞争激烈,这需要毕业生具备更高的素质和实力才能脱颖而出。
另一方面,高校毕业人数的增加为社会提供了更多的人才储备。
我国历年高考时间、报考与录取人数(1949-2017)1949年,中华人民共和国成立,诸多领域都发生了翻天覆地的变化,高等院校招生制度也随之迅速发生变化,高考制度屡经变迁,但其选拔人才的职能始终如一。
但当年的高校毕业生仅有2.1万人。
1950 年,同一地区高校联合招生。
1951 年,以全国大行政区范围统一招生。
1952年6月12 日,教育部发布关于全国高等学校暑期招收新生的规定,首次明确规定高等学校招生实行全国统一招生考试。
至此,实施近40 年的高校自主招生政策宣告结束。
当年共录取新生6.6万人。
1966年到1969年,废除高考,高校停止招生。
1970年到1976年,推荐工农兵学员上大学,招收学员82万左右。
1970年第一届工农兵大学生,1970年9月-1971年3月入学,招收学员9万人。
1971年,没有招生,原因待查。
1972年第二届工农兵大学生,1972年9月入学,招收学员13万人。
1973年第三届工农兵大学生,1973年9月入学,招收学员15.3万人。
1974年第四届工农兵大学生,1974年9月入学,招收学员16.5万人。
1975年第五届工农兵大学生,1975年9月入学,招收学员19万人。
1976年第六届工农兵大学生,1977年3月入学。
招收学员21.7万人。
六届共2880万工农兵学员(大中专学生),其中94万工农兵大学生!1971年,高等学校逐步举办试办班,恢复招生。
招收的新生初中毕业即可,但须经过两年以上劳动锻炼。
废除招生考试,改为“自愿报名,群众推荐,领导批准,学校复审”。
“工农兵大学生”也在此时出现,当时的称呼不叫大学生,而叫“工农兵学员”。
在教学中,确定“工农兵学员”的任务是所谓“上大学、管大学、用毛泽东思想改造大学”。
1973年,中央决定恢复高考中的文化考试,但应届高中生不能参加。
招生对象是“知青”、“青工”、“青年农民”、“解放军”等在“三大革命运动”中有两年以上实践经验的“工农兵”。
中国历年高校毕业人数(1978——2020)中国历年高校毕业人数(包括统计由新中国到现在每年高校毕业人数)1949年,人才十分缺乏,当年的高校毕业生仅有2.1万人。
1978年,全国普通高等学校毕业16.5万人。
1979年,全国普通高等学校毕业8.5万人。
1980年,全国普通高等学校毕业14.7万人。
1981年,全国普通高等学校毕业14万人。
1982年,全国普通高等学校毕业45.7万人,比上年增加31.7万人。
说明:这是因为1978年春秋两季入学的四年制学生同时在1982毕业。
1983年,全国普通高等学校毕业33.5万人,比上年减少12.2万人。
说明:比上年减少是由于1978年春秋两季入学的四年制学生同时在1982年毕业。
1984年,全国普通高等学校毕业28.7万人。
1985年,全国普通高等学校毕业31.6万人。
1986年,全国普通高等学校毕业39.3万人。
1987年,全国普通高等学校毕业53.2万人。
1988年,全国普通高等学校毕业55.4万人。
1989年,全国普通高等学校毕业57.62万人。
1990年,全国普通高等学校毕业61.36万人。
1991年,全国普通高等学校毕业61.43万人。
1992年,全国普通高等学校毕业60.42万人。
1993年,全国普通高等学校毕业57.07万人。
1994年,全国普通高等学校毕业63.74万人。
1995年,全国普通高等学校毕业80.54万人。
1996年,全国普通高等学校毕业83.86万人。
1997年,全国普通高等学校毕业82.91万人。
1998年,全国普通高等学校毕业82.98万人。
1999年,全国普通高等学校毕业84.76万人。
2000年,全国普通高等教育毕业94.98万人。
2001年,全国普通高等学校毕业103.63万人。
2002年,全国普通高等学校毕业133.73万人。
2003年,全国普通高等学校毕业187.75万人。
2004年,全国普通高等学校毕业239.1万人。
从当前大学生就业状况看我国人才培养教育结构问题一、我国大学生就业的现状据相关统计数据显示,二十世纪80年代初,我国每年的高校毕业生只有20多万人。
到上世纪末本世纪初,我国高校毕业人数大约在100万左右。
从本世纪开始,每年的毕业生人数基本上呈直线上升态势,到2011年,已激增至660万。
此外,在上世纪90年代中期以前,我国高校毕业生的就业率为100%。
而进入本世纪之后,每年的平均就业率(初次就业率)在80%,其中还包括一部分就业质量不高的就业。
特别是在金融危机之后,就业形势更为严峻,每年约200万以上的毕业生找不到工作。
从这些数据来看,我国高等院校每年向社会输送的毕业生似乎已经远远超过社会的需求,但是从入学率的角度来考察,我国高校的入学率却仍然较低。
2010年我国高等教育毛入学率达24.2%,新增劳动力平均受教育年限达12.7年;按照提出高等教育大众化理论的美国学者马汀·特罗的划分,15%-50%属于大众化教育阶段,那么我国的高等教育也仅仅是刚迈入大众化阶段,与经合组织国家平均51%的高校入学率相差甚远。
所以我国的人才培养结构失衡与西方国家的绝对人才过剩不同,是教育结构性失衡。
教育结构的失衡主要表现在两个方面:一是专业结构失衡。
目前高校培养的人才专业结构与社会需求不匹配,有些专业就业率很高,有些专业就业率非常低。
根据我国2009年的就业蓝皮书统计,2008届大学毕业生毕业半年后的就业率约为86%,比2007届大学生毕业半年后的就业率下降了1.5个百分点。
但各学科专业的就业差别较大,工学、管理学成为2008届就业率最高的两个学科专业大类,最低的两个学科专业大类是法学和哲学。
二是人才层次结构失衡。
以2009年为例,全国各类毕业生人数如下:博士4.86万;硕士32.26万;大学531万(其中本科245.53万;专科285.57万);中职毕业生约500万。
从这组数字中,我们看出,我国的毕业生结构形成了一个酒瓶状结构,突出表现在高校毕业生人数与中职毕业生人数相当。
我国历年高考时间、报考及录取人数(1949-2012)1949年,中华人民共和国成立,诸多领域都发生了翻天覆地的变化,高等院校招生制度也随之迅速发生变化,高考制度屡经变迁,但其选拔人才的职能始终如一。
但当年的高校毕业生仅有2.1万人。
1950 年,同一地区高校联合招生。
1951 年,以全国大行政区范围统一招生。
1952年6月12 日,教育部发布关于全国高等学校暑期招收新生的规定,首次明确规定高等学校招生实行全国统一招生考试。
至此,实施近40 年的高校自主招生政策宣告结束。
当年共录取新生6.6万人。
1966年到1970年,废除高考,高校停止招生。
1971年,高等学校逐步举办试办班,恢复招生。
招收的新生初中毕业即可,但须经过两年以上劳动锻炼。
废除招生考试,改为“自愿报名,群众推荐,领导批准,学校复审”。
“工农兵大学生”也在此时出现,当时的称呼不叫大学生,而叫“工农兵学员”。
在教学中,确定“工农兵学员”的任务是所谓“上大学、管大学、用毛泽东思想改造大学”。
1973年,中央决定恢复高考中的文化考试,但应届高中生不能参加。
招生对象是“知青”、“青工”、“青年农民”、“解放军”等在“三大革命运动”中有两年以上实践经验的“工农兵”。
1977年8月,邓小平在一次有四十多位教育界著名人士及官员参加的会议上决定:立即恢复高考。
当年10月12 日,国务院批转教育部《关于1977年高等学校招生工作的意见》,正式恢复了高等学校招生统一考试的制度。
据统计,当年的报考人数570 万,录取人数27 万,录取率4 .7 % 。
1980年,由于报考人数的压力,采用预选制。
当年大约只有40%的学生有资格参加高考,报考本科院校的考生外语成绩按30%计入总分。
考试成绩只通知考生本人,不张贴公布。
取消考生查阅试卷的规定。
当年高考共有333万人报考,共录取28万人。
一些省、市、自治区扩大招收自费走读生7000多人。
1981年,理工农医类加考生物,按30%计入总分。
中国历年高校毕业人数(1949-2017)中国历年高校毕业人数(包括统计由新中国到现在每年高校毕业人数)1949年,人才十分缺乏,当年的高校毕业生仅有万人。
?1978年,全国普通高等学校毕业万人。
?1979年,全国普通高等学校毕业万人。
?1980年,全国普通高等学校毕业万人。
?1981年,全国普通高等学校毕业14万人。
?1982年,全国普通高等学校毕业万人,比上年增加万人。
?说明:这是因为1978年春秋两季入学的四年制学生同时在1982毕业。
?1983年,全国普通高等学校毕业万人,比上年减少万人。
?说明:比上年减少是由于1978年春秋两季入学的四年制学生同时在1982年毕业。
? 1984年,全国普通高等学校毕业万人。
?1985年,全国普通高等学校毕业万人。
?1986年,全国普通高等学校毕业万人。
?1987年,全国普通高等学校毕业万人。
?1988年,全国普通高等学校毕业万人。
?1989年,全国普通高等学校毕业万人。
?1990年,全国普通高等学校毕业万人。
?1991年,全国普通高等学校毕业万人。
?1992年,全国普通高等学校毕业万人。
?1993年,全国普通高等学校毕业万人。
?1994年,全国普通高等学校毕业万人。
?1995年,全国普通高等学校毕业万人。
?1996年,全国普通高等学校毕业万人。
?1997年,全国普通高等学校毕业万人。
?1998年,全国普通高等学校毕业万人。
?1999年,全国普通高等学校毕业万人。
?2000年,全国普通高等教育毕业万人。
?2001年,全国普通高等学校毕业万人。
?2002年,全国普通高等学校毕业万人。
?2003年,全国普通高等学校毕业万人。
?2004年,全国普通高等学校毕业万人。
?2005年,全国普通高等学校毕业万人。
?2006年,全国普通高等学校毕业万人。
?2007年,全国普通高等学校毕业万人。
?2008年,全国普通高等学校毕业万人。
?2009年,全国普通高等学校毕业万人。
历年大学生就业统计
中国的大学生就业问题一直是社会热点话题。
随着中国经济的快速发展,大学生就业
环境也在不断变化。
以下是历年大学生就业统计的一些数据和趋势。
2005年,全国高校毕业生达到了347万人,其中274万人参加了就业。
就业率为78.8%。
北京、上海、广东等发达省市的就业率较高,而西部地区和一些农村地区的就业率较低。
2008年是中国经济发展的高峰期,也是高校毕业生人数最多的一年,约614万人。
全国高校毕业生就业率达到了80.5%。
就业形势总体较好,但是面临着就业结构不平衡、城
乡差距等问题。
2010年,全国高校毕业生就业率为86.3%,比2009年上涨了1.3个百分点。
尽管就业形势相对乐观,但是高校毕业生的就业竞争压力也在增大。
2015年,全国高校毕业生就业率为91.2%,创下历史新高。
中国政府大力推进就业创
业政策,许多高校毕业生选择创业。
虽然就业率高,但是高校毕业生的就业薪酬并不高,
平均月薪仅为3200元左右。
总体来说,中国的大学生就业环境逐渐改善,就业率逐年上升。
但是,高校毕业生的
就业难题仍然比较突出。
就业结构不平衡、就业质量低等问题依然存在。
中国政府应该继
续加强对大学生就业的政策支持,提高就业质量和薪酬水平,加强城乡和地区之间的平衡。
此外,大学生也需要提高自身素质,增强就业竞争力,通过实习、实践等方式提高就业能力。
近几年大学毕业生数据历年大学毕业生数量;2004年280万毕业生,05年333万,06年413万,07年495万,08年559万,09年610万,10年631万。
2010年本科加上硕士的数量会在100万以上2006年全国高校毕业生人数达413万人,与2005年相比增幅达到22%,2007年全国普通高校毕业生就业工作会议上获悉:2007年,全国普通高校毕业生将达到495万人,保守的估算2009年全国高校毕业生人数会超过600万人。
中国教育部统计,2001年全国普通高校毕业生人数为115万,待业人数约为34万,占总人数的30%。
到2005年,待业人数增加到93万,比2001年增加了近两倍。
而2007年中国普通高校毕业生将达到495万,比2006年的413万增加了82万,就业形势越来越严峻。
有媒体调查报道称,2007年可能有六成大学毕业生面临失业。
2008年有550万。
(预计2009年将与2008年基本持平)据抽样调查结果,2006年已签约和已有意向签约的大学生占60%,不想马上就业的占15%,还没找到工作的占25%。
也就是还有还有40%(约165万)人待业,这批人加上2007年的495万应届生,2007年就将有660万大学生需要找工作,创下历史新高。
而据2006年的数据显示,市场提供的职位中,有意要招应届大学毕业生的企事业单位,总共也就只能给大学生提供不到三百万的职位,约为该年毕业生的五成。
此外,还有二十多万的中专毕业生,已在2005年突破百万大关的研究生,还有博硕生,几千万大军将共同竞争上岗。
为此,有专家预言,2007年至少有六成大学生找不到工作。
中华人民共和国国家统计局2005年全国共有普通高等学校和成人高等学校2273所,比上年增加37所。
普通高等学校1792所,比上年增加61所,其中本科院校701所,高职(专科)院校1091所。
成人高等学校481所,比上年减少24所。
全国共有培养研究生单位766个,其中高等学校450个,科研机构316个。
中国每年博士毕业人数中国每年博士毕业人数源自国家高等教育发展的迅速推进和政府对人才培养的重视。
博士教育是高等教育的最高学位,培养具备科学研究能力和创新能力的高级专门人才,承担科学研究和高等教育的重要任务。
近年来,中国每年博士毕业人数不断增加。
这一方面得益于中国高等教育发展的迅速,2019年全国拥有博士生导师约14.5万人。
此外,高水平大学和科研院所相继设立了一系列博士研究生项目,吸引了大量优秀学生报考。
另一方面,国家提出了培养更多高水平创新人才的战略目标,鼓励各高校扩大博士研究生招生计划,加大对博士研究生培养的投入。
中国每年博士毕业人数的增加,反映了中国高等教育从量的发展向质的升华的转变。
高校和科研院所之间的合作研究不断加强,博士研究生们在实验室和科研项目中得到更多实践和锻炼的机会。
一些高校还开展了与企业合作的博士项目,使学生能够更好地与实际工作结合,为国家经济发展做出更大贡献。
然而,每年博士毕业人数增加也带来了一些问题。
首先是就业问题,博士毕业生就业压力较大。
尽管博士研究生在科研能力和创新能力上具备优势,但他们的就业竞争依然激烈。
其次是博士研究生培养质量问题。
一些地方和学校为了追求数量忽视了质量,导致培养出来的博士研究生科研能力不足。
面对这些问题,应当采取一系列措施。
首先,要积极引导博士研究生就业,提供更多的创新创业机会。
政府可以加大对科技创新领域的投资,增加科研项目的经费支持,鼓励博士研究生参与科技创新和创业实践。
其次,要加强博士研究生培养质量的监管和评估。
建立完善的质量评估体系,加强对博士生导师的管理,提高培养质量。
同时,鼓励博士研究生多进行实践和创新,提高科研能力和实际应用能力。
总之,中国每年博士毕业人数的增加是高等教育发展和人才培养战略的体现。
重要的是在发展的同时解决好就业问题和培养质量问题,使更多博士研究生能够为国家的科技创新和经济发展做出更大贡献。
中国历年高校毕业人数(1949-2017)
中国历年高校毕业人数(包括统计由新中国到现在每年高校毕业人数)
1949年,人才十分缺乏,当年的高校毕业生仅有2.1万人。
1978年,全国普通高等学校毕业16.5万人。
1979年,全国普通高等学校毕业8.5万人。
1980年,全国普通高等学校毕业14.7万人。
1981年,全国普通高等学校毕业14万人。
1982年,全国普通高等学校毕业45.7万人,比上年增加31.7万人。
说明:这是因为1978年春秋两季入学的四年制学生同时在1982毕业。
1983年,全国普通高等学校毕业33.5万人,比上年减少12.2万人。
说明:比上年减少是由于1978年春秋两季入学的四年制学生同时在1982年毕业。
1984年,全国普通高等学校毕业28.7万人。
1985年,全国普通高等学校毕业31.6万人。
1986年,全国普通高等学校毕业39.3万人。
1987年,全国普通高等学校毕业53.2万人。
1988年,全国普通高等学校毕业55.4万人。
1989年,全国普通高等学校毕业57.62万人。
1990年,全国普通高等学校毕业61.36万人。
1991年,全国普通高等学校毕业61.43万人。
1992年,全国普通高等学校毕业60.42万人。
1993年,全国普通高等学校毕业57.07万人。
1994年,全国普通高等学校毕业63.74万人。
1995年,全国普通高等学校毕业80.54万人。
1996年,全国普通高等学校毕业83.86万人。
1997年,全国普通高等学校毕业82.91万人。
1998年,全国普通高等学校毕业82.98万人。
1999年,全国普通高等学校毕业84.76万人。
2000年,全国普通高等教育毕业94.98万人。
2001年,全国普通高等学校毕业103.63万人。
2002年,全国普通高等学校毕业133.73万人。
2003年,全国普通高等学校毕业187.75万人。
2004年,全国普通高等学校毕业239.1万人。
2005年,全国普通高等学校毕业306.8万人。
2006年,全国普通高等学校毕业377.47万人。
2007年,全国普通高等学校毕业447.79万人。
2008年,全国普通高等学校毕业512.0万人。
2009年,全国普通高等学校毕业531.1万人。
说明:1999年,中国普通高等学校毕业生人数在100万左右。
而在2009年,这一数字已经突破500万。
仅仅十年间,中国大学毕业人数就翻了5倍之多。
速度之快,实在是令世人惊叹!
中国高等教育发展实现了从精英教育到大众化,用十年走过了其他国家三十年、五十年甚至更长时间的道路。
2010年,全国普通高等学校毕业575.4万人。
2011年,全国普通高等学校毕业608.2万人。
2012年,全国普通高等学校毕业624.7万人。
2013年毕业生人数达到699万人。
2014年毕业生人数继续走高,达到727万。
2015届毕业生再创新高,达到749万左右。
2016届毕业生达到765万,再创历史新高。
2017届毕业生高达795万。
教育部数据显示,2017届全国普通高校毕业生预计795万人,比2016年多出30万。
官方数据显示,从2001年开始,中国普通高校毕业生人数一路上升。
2001年,全国高校毕业生人数仅有114万,到2016年的15年间,毕业生人数增长了6 51万。