麻将番值与计分规则
- 格式:doc
- 大小:1.83 MB
- 文档页数:4
中国麻将竞赛规则前言麻将起源于中国,原属皇家和王公贵胄的游戏,其历史可追溯到三四千年以前。
在长期的历史演变过程中,麻将逐步从宫廷流传到民间,到清朝中叶基本定型。
麻将运动不仅具有独特的游戏特点,而且具有集益智性、趣味性、博弈性于一体的运魅力及内涵丰富、底蕴悠长的东方文化特征,因而成为中国传统文化宝库中的一个重要组成部分。
这部《中国麻将竞赛规则(试行)》,是在广泛征求专家和各界人士意见的基础上,几易其稿,反复修改后形成的。
虽然基本上能够反映麻将运动的一些普遍规律,但还存在着一定的局限性,尚需经过多方推敲和反复检验,才能逐步趋于完善。
因此,我们诚恳地希望全国的麻将运动爱好者,在实践中不断地对此加以修改和提炼,以帮助我们更好地开展这项工作。
第一章总则第一条宗旨为了规范中国麻将竞赛活动,引导麻将运动步走向科学、规范、健康的轨道,提高麻将运动技术水平,丰富人民群众的文化生活,坚决反对以麻将牌作为工具进行赌博的行为,提倡健康的麻将竞赛,更好地为社会主义精神文明建设服务,特制定本《规则》。
第二条行为准则一、运动员运动员应为年满18周岁的非在校学生。
要有良好的文化素养、意志品质及道德作风。
自觉遵守《运动员守则》,遵守比赛规则,赛场纪律,服从裁判。
二、裁判员裁判员及竞赛工作人员必须遵守《裁判员守则》,根据竞赛规则、规程及裁判法的规定,严肃、认真、公正、准确执行竞赛任务。
三、礼仪(一)运动员、裁判员、工作售货员必须着装整洁,言谈举止文明。
(二)比赛开始前,运动员、裁判员应安静有序地入场。
(三)裁判长宣布比赛开始时,运动员按裁判长的示意时,运动员、裁判员相互握手致谢。
(四)比赛进行期间,严禁场内吸烟,保持肃静。
第二章比赛器材和场地第三条麻将牌及辅助用具全国性和省、自治区、直辖市的麻将竞赛及各种正规比赛,必须使用由国家体育总局社会体育指导中心审定或确认的牌具。
一、麻将牌全副牌共有6类42种图案,144张。
(一)序数牌合计108张1.万子牌:从一万至九万,各4张,共36张。
国标麻将计番的5个原则1.不重复原则当某个番种,由于组牌条件所决定,在其成立的同时,必然并存着其他番种,则其他番种不重复计分。
例:七对不计门前清,全求人不计单钓将。
2.不拆移原则确定一个番种后,不能将其自身再拆开互相组成新的番种计分。
例:清龙不计连六、老少副,一色四同顺不计一色三同顺、一般高。
3.不得相同的原则凡已组合过某一番种的牌,不能再同其他一副牌组成相同的番种计分。
例:222万333饼444条555万,不能组合成2个三色三步高。
4.就高不就低原则有两副以上的牌,有可能组成两个以上的番种,而只能选其中一种计分时,可选择分高的番种计分。
例:一色三同顺+平和>一色三节高,或者一色三节高+碰碰和>一色三同顺。
5.套算一次原则如有尚未组合过的一副牌,只可同已组合过的相应的一副牌套算一次。
例:123123万123条,只能组合1个一般高+1个喜相逢。
不拆移原则详解1手牌中,同系列同类只采用1个番种。
一、牌色组合系列:共1类6种1、牌色组合类:字一色、清一色、混一色、五门齐、缺一门、无字二、牌型结构系列:共3类6种1、普通类:碰碰和、平和2、七对类:七对3、不靠类:十三幺、七星不靠、全不靠三、明暗组合系列:共2类6种1、门前类:全求人、不求人、门前清2、暗刻类:四暗刻、三暗刻、双暗刻四、花色组合系列:共8类19种1、般高类:一色四同顺、一色三同顺、一般高2、相逢类:三色三同顺、喜相逢3、步步高类:一色四步高、一色三步高、三色三步高4、龙类:清龙、组合龙、花龙、连六5、老少类:老少副6、同刻类:三同刻、双同刻7、节节高类:一色四节高、一色三节高、三色三节高8、连对类:连七对五、序数字牌选择系列:共3类8种1、风牌类:大四喜、小四喜、三风刻2、箭牌类:大三元、小三元、双箭刻、箭刻3、幺九类:幺九刻六、牌型包含系列:共6类16种<另有1种重复>1、全包含幺九类:[字一色]、清幺九、混幺九、断幺2、全包含大小类:全大、全中、全小、大于五、小于五3、全包含单双类:全双刻4、全包含特定类:绿一色、推不倒5、全带类:全带五、全带幺6、全固定类:九莲宝灯、一色双龙会、三色双龙会七、四只归一系列:共4类7种<如以后定义明确并有可能的话,3类杠可以合并为1类;或者把暗杠类和明杠类改为双杠类和一杠类>1、四归一类:四归一2、多杠类:四杠、三杠3、暗杠类:双暗杠、暗杠4、明杠类:双明杠、明杠八、听和方式系列:共5类9种1、听牌方式类:边张、坎张、单钓将2、和牌方式杠类:杠上开花、抢杠和3、和牌方式海底类:妙手回春、海底捞月4、和牌方式自摸类:自摸5、绝张类:和绝张九、其他系列:共4类4种1、圈序方位类:圈风刻2、坐序方位类:门风刻3、无番类:无番和4、花牌类:花牌这样处理之后,同系列同类之中,1手牌绝对不会有同时计2个番种,计番原则就变得明了多了。
■▲▲■㈠首选牌型:8番1◇◆一条龙3种花色的3副顺子连接成1-9的序数牌2◇◆推不倒由牌面图形没有上下区别的牌组成的和牌,包括1234589饼、245689条、白板。
不计缺一门3◇◆海底捞月和打出的最后一张牌4◇◆妙手回春自摸牌墙上最后一张牌和牌。
不计自摸5◇◆杠上开花开杠抓进的牌成和牌(不包括补花)不计自摸6◇◆三色节节高和牌时,有3种花色3副依次递增一位数的刻子7◇◆三色三同顺和牌时,有3种花色3副序数相同的顺子8◇◆无番和和牌后,数不出任何番种分(花牌不计算在内)9◇◆抢杠和和别人自抓开明杠的牌。
不计和绝张从实践来看,第1、6、7是常用的牌型,也比较好打,容易成牌,应该是新打国标的朋友必须掌握的牌型。
第2、5、9种牌型是靠手气的,有点儿运气成分在里面。
第8种是一个技术难度高的牌,新手不容易成牌。
第3、4两种牌型是打牌至快结束时,已无法计番而只要保留可以成牌的打子,最后碰运气而已。
■▲▲■㈡次选牌型:12番1◇◆组合龙3种花色的147、258、369不能错位的序数牌2◇◆十三不靠由单张3种花色147、258、369不能错位的序数牌及东南西北中发白中的任何14张牌组成的和牌。
不计五门齐、不求人、单钓3◇◆大于五由序数牌6-9的顺子、刻子、将牌组成的和牌。
不计无字4◇◆小于五由序数牌1-4的顺子、刻子、将牌组成的和牌。
不计无字5◇◆三风刻3个风刻这几个牌型也是国标常用牌型。
只要起手有符合这几种牌型的8张以上,就可尝试。
特别是十三不靠,如果东、南、西、北、中、发、白都有的话,就可以打成七星不靠(24番)。
而大于五和小于五都很容易向全大和全小(24番)变化。
■▲▲■㈢再选牌型:16番1◇◆青龙和牌时,有一种花色1-9相连接的序数牌2◇◆全带五每副牌及将牌必须有5的序数牌。
不计断幺3◇◆一色三步高和牌时,有一种花色3副依次递增一位或依次递增二位数字的顺子4◇◆三同刻3个序数相同的刻子(杠)5◇◆三色双龙会2种花色2个老少副、另一种花色5作将的和牌。
四川麻将算番计分规则详细介绍四川火山赛事是专为四川用户们提供了血战到底的游戏平台,不仅有传统的玩法还提供了创新模式,开局换三张,让你一胡到底嗨翻天,还可选择擦挂、自摸加番/自摸加底、大单钓、换三张等地道规则,后续将提供两房麻将、天地胡、飘/躺、门清中张、点杠花(点炮/自摸)等规则选项。
基本番(注意以下番型均不重复计算,只按最大番算)1. 一番(x1):平胡(基本胡),一番,四坎牌加一对将(四坎牌可为刻子也可以是顺子)。
2. 两番(x2):右对右胡:除了一副牌,玩家的手牌都是三比一,一共四张。
大牌3. 三番(x4):清一色:玩家胡牌的手牌全部都是一门花色。
带幺九:玩家手牌中,全部是用1的连牌或者9的连牌组成的牌。
七对:玩家的手牌全部是两张一对的,没有碰过和杠过。
4. 四番(x8):清对:玩家手上的牌是清一色的对对胡。
如:将对:玩家手上的牌是带二、五、八的对对胡。
5. 五番(x16):龙七对:玩家手牌为暗七对牌型,没有碰过或者杠过,并且有四张牌是一样的,叫龙七对。
不再计七对,同时减1根。
清七对:玩家手上的牌是清一色的七对。
清幺九:清一色的幺九。
6. 六番(x32):天虎:在打牌的过程中,庄家第一次建模完牌后,就会打牌,叫天虎。
胡迪:在打牌过程中,非庄家在第一次摸牌后可以叫,第一次摸牌后,胡牌叫。
七对龙:玩家手里是统一的七对龙,叫七对龙,数的时候扣一个。
另加番1. 杠上花:1番,杠后自模胡牌(杠了之后补牌而胡)。
如果某个玩家放杠给另一个玩家,此时被杠上开花胡牌后,需要包掉另外两家所输的分。
2. 杠上炮:1番,玩家在杠牌时,先杠一张牌,再打掉一张牌,而打出的这张牌正好是其他玩家胡牌所需要的叫牌时,这种情况叫杠上炮。
即玩家杠了后补牌,打出,然后给其他玩家胡了。
3. 抢杠:加1番。
4. 杠:加1番。
5.根:1扇,四张相同的牌不算一扇,打胡牌时加一扇。
其实四川麻将的打法,四川麻将最重要的呢,是打缺门,查花猪。
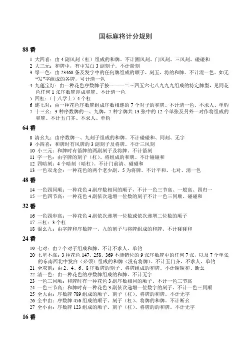
国标麻将计分规则88番1 大四喜:由4副风刻(杠)组成的和牌。
不计圈风刻、门风刻、三风刻、碰碰和2 大三元:和牌中,有中发白3副刻子。
不计箭刻3 绿一色:由23468条及发字中的任何牌组成的顺子、刻五、将的和牌。
不计混一色。
如无“发”字组成的各牌,可计清一色4 九莲宝灯:由一种花色序数牌子按一一一二三四五六七八九九九组成的特定牌型,见同花色任何1张序数牌即成和牌。
不计清一色5 四杠:(十八学士)4个杠6 连七对:由一种花色序数牌组成序数相连的7个对子的和牌。
不计清一色、不求人、单钓7 十三幺:3种序数牌的一、九牌,7种字牌共13张中的12个单张及另外一对作将组成的和牌。
不计五门齐、不求人、单钓64番8 清幺九:由序数牌一、九刻子组成的和牌。
不计碰碰和、同刻、无字9 小四喜:和牌时有风牌的3副刻子及将牌。
不计三风刻10 小三元:和牌时有箭牌的两副刻子及将牌。
不计箭刻11 字一色:由字牌的刻子(杠)、将组成的和牌。
不计碰碰和12 四暗刻:4个暗刻(暗杠)。
不计门前清、碰碰和13 一色双龙会:一种花色的两个老少副,5为将牌。
不计平和、七对、清一色48番14 一色四同顺:一种花色4副序数相同的顺子,不计一色三节高、一般高、四归一15 一色四节高:一种花色4副依次递增一位数的刻子不计一色三同顺、碰碰和32番16 一色四步高:一种花色4副依次递增一位数或依次递增二位数的顺子17 三杠:3个杠18 混幺九:由字牌和序数牌一、九的刻子与将牌组成的和牌。
不计碰碰和24番19 七对:由7个对子组成和牌。
不计不求人、单钓20 七星不靠:3种花色147、258、369不能错位的9张序数牌中的任何7张,以及7个单张的东南西北中发白(必须)组成的和牌(没有将牌)。
不计五门齐、不求人、单钓21 全双刻:由2、4、6、8序数牌的刻子、将牌组成的和牌。
不计碰碰和、断幺22 清一色:由一种花色的序数牌组成的和牌。
不计无字23 一色三同顺:和牌时有一种花色3副序数相同的顺子。
福州麻将规则及打法番数计算牌局在一开始,庄家从牌中选出一张最没用的牌丢出。
此时,其它三家都有权力要那张丢出的牌。
庄家的下家(右手边的玩者),有权力吃或碰那张牌,其它两家则只可碰或杠那张牌。
“碰”比“吃”优先。
出牌:凡是抓进、吃、碰、开杠、补花后,不和牌便要打出一张牌。
金牌打出后,本圈内打金牌的人只能自摸,不能平胡;其他玩家本圈内可以平胡。
本系统设置为金牌不允许打出吃牌:上家打出牌,与他的下家手中的牌可以组成一副顺子,下家的界面上会弹出“吃”牌的按钮和组合的牌型供选择。
鼠标移到吃牌组合上,手牌里相应的牌就高亮显示,其他牌变灰。
碰牌:A打出的牌与B手中的对子相同,B可以碰牌。
会弹出“碰”牌的按钮和组合的牌型供选择。
“碰牌”比“吃牌”优先。
鼠标移到碰牌组合上,手牌里相应的牌就高亮显示,其他牌变灰。
碰牌和花牌一样要放在手牌的前面。
开杠:报开杠后应即在牌尾处补进一张牌。
吃碰牌时,手中有杠牌,不能开杠。
只能在下一次抓进牌后才能开杠,杠分以下两种。
明杠:A打出一张与B的暗刻相同的牌,B即报杠。
或者B抓进一张与已经碰的刻子牌相同。
暗杠:玩家自己抓到4张相同的牌。
杠牌时将会弹出“杠牌”按钮和组合的牌型供玩家选择。
鼠标移到碰牌组合上,手牌里相应的牌就高亮显示,其他牌变灰。
和局:一般情况下最后留18张,但每当有人有一个明杠则多留1张,有一个暗杠则多留2张(4个一样的花也算暗杠多留两张)。
最后可抓的4张牌(即除去剩张可抓的牌)为最后一出牌,最后一出牌不再补花和出牌,若抓的牌就和的人由服务器自动和掉,按自摸计算。
如果4人均没自摸,即为和局。
和局要留的牌是在打牌过程中不停变化,直到最后才留够十八张牌。
和牌的特殊牌型:天和:庄家取完牌后,不用打出,已经和牌,称为天和。
天和和抢金的计番相同。
抢金:出现在开局开完金后,有两种情况:a、庄家开局时出首张牌时打出一张没用的牌,将开出来的“金”换进,即可和牌的;b、闲家在庄家出过首张牌后将“金”抓进,即可和牌的。
牌局在一开始,庄家从牌中选出一张最没用的牌丢出。
此时,其它三家都有权力要那张丢出的牌。
庄家的下家(右手边的玩者),有权力吃或碰那张牌,其它两家则只可碰或杠那张牌。
“碰”比“吃”优先。
出牌:凡是抓进、吃、碰、开杠、补花后,不和牌便要打出一张牌。
金牌打出后,本圈内打金牌的人只能自摸,不能平胡;其他玩家本圈内可以平胡。
本系统设置为金牌不允许打出吃牌:上家打出牌,与他的下家手中的牌可以组成一副顺子,下家的界面上会弹出“吃”牌的按钮和组合的牌型供选择。
鼠标移到吃牌组合上,手牌里相应的牌就高亮显示,其他牌变灰。
碰牌:A打出的牌与B手中的对子相同,B可以碰牌。
会弹出“碰”牌的按钮和组合的牌型供选择。
“碰牌”比“吃牌”优先。
鼠标移到碰牌组合上,手牌里相应的牌就高亮显示,其他牌变灰。
碰牌和花牌一样要放在手牌的前面。
开杠:报开杠后应即在牌尾处补进一张牌。
吃碰牌时,手中有杠牌,不能开杠。
只能在下一次抓进牌后才能开杠,杠分以下两种。
明杠:A打出一张与B的暗刻相同的牌,B即报杠。
或者B抓进一张与已经碰的刻子牌相同。
暗杠:玩家自己抓到4张相同的牌。
杠牌时将会弹出“杠牌”按钮和组合的牌型供玩家选择。
鼠标移到碰牌组合上,手牌里相应的牌就高亮显示,其他牌变灰。
和局:一般情况下最后留18张,但每当有人有一个明杠则多留1张,有一个暗杠则多留2张(4个一样的花也算暗杠多留两张)。
最后可抓的4张牌(即除去剩张可抓的牌)为最后一出牌,最后一出牌不再补花和出牌,若抓的牌就和的人由服务器自动和掉,按自摸计算。
如果4人均没自摸,即为和局。
和局要留的牌是在打牌过程中不停变化,直到最后才留够十八张牌。
和牌的特殊牌型:天和:庄家取完牌后,不用打出,已经和牌,称为天和。
天和和抢金的计番相同。
抢金:出现在开局开完金后,有两种情况:a、庄家开局时出首张牌时打出一张没用的牌,将开出来的“金”换进,即可和牌的;b、闲家在庄家出过首张牌后将“金”抓进,即可和牌的。
《国标规则》认定的番种共有81种,分为9个系列,即:字牌系列、序数牌系列、刻系列、七对系列。
分值是以比赛分为单位,对不同难度组成的番种的量化评价。
分值分为12级,依次为88、64、32、24、16、12、8、6、4、2、1番。
根据通行的规则,增加了一些众所周知的番型:天和(99番):庄家起手便和牌,称为天和。
地和(88番):闲家起手摸第一张牌便和牌,称为地和。
人和(64番):闲家和庄家打出的第一张牌,称为人和。
天听(32番):玩家起手就已经听牌,并且按下听牌健(和牌后才计算此种番数)。
关于2人麻将的说明:由于此麻将为二人麻将,故四人麻将中的一些说法有些改变。
二人麻将所谓的庄家和闲家就是先手抓牌和后手抓牌的区别,别的没有区别。
没有门风,圈风,花牌,混。
没有连庄。
庄家:先手抓牌的人。
闲家:后手抓牌的人。
说明:如果非和牌方有杠,不计算分。
关于番数的说明:国标规定必须够8番才能够和牌。
本程序没有做这个规定。
只要符合和牌规定任何牌都可以胡。
1.和牌的基本牌型(1)11、123、123、123、123(2)11、123、123、123、111(1111,下同)(3)11、123、111、111、111(4)11、123、111、111、111.(5)11、111、111、111、111.2.和牌的特殊牌型(1)11、11、11、11、11、11、11(七对)。
(2)1、1、1、1、1、1、1、1、1、1、1、1、11(十三幺)。
(3)1、1、1、1、1、1、1、1、1、1、1、1、1、1、(全不靠)。
(注:1=单张11=将、对子111=刻子1111=杠123=顺子)基本分的计分原则本《规则》规定的《番种分值表》是和牌计分的依据。
和牌后,首先根据《番种分值表》确定主体番种,并对无必然联系的各个番种进行组合,累加计分。
计分时,还须遵循以下原则。
1.不重复原则当某个番种,由于组牌的条件所决定,在其成立的同时,必然并存着其它番种,则其它番种不重复计分。
《国标规则》认定的番种共有81种,分为9个系列,即:字牌系列、序数牌系列、刻系列、七对系列。
分值是以比赛分为单位,对不同难度组成的番种的量化评价。
分值分为12级,依次为88、64、32、24、16、12、8、6、4、2、1番。
根据通行的规则,增加了一些众所周知的番型:天和(99番):庄家起手便和牌,称为天和。
地和(88番):闲家起手摸第一张牌便和牌,称为地和。
人和(64番):闲家和庄家打出的第一张牌,称为人和。
天听(32番):玩家起手就已经听牌,并且按下听牌健(和牌后才计算此种番数)。
关于2人麻将的说明:由于此麻将为二人麻将,故四人麻将中的一些说法有些改变。
二人麻将所谓的庄家和闲家就是先手抓牌和后手抓牌的区别,别的没有区别。
没有门风,圈风,花牌,混。
没有连庄。
庄家:先手抓牌的人。
闲家:后手抓牌的人。
说明:如果非和牌方有杠,不计算分。
关于番数的说明:国标规定必须够8番才能够和牌。
本程序没有做这个规定。
只要符合和牌规定任何牌都可以胡。
1.和牌的基本牌型(1)11、123、123、123、123(2)11、123、123、123、111(1111,下同)(3)11、123、111、111、111(4)11、123、111、111、111.(5)11、111、111、111、111.2.和牌的特殊牌型(1)11、11、11、11、11、11、11(七对)。
(2)1、1、1、1、1、1、1、1、1、1、1、1、11(十三幺)。
(3)1、1、1、1、1、1、1、1、1、1、1、1、1、1、(全不靠)。
(注:1=单张11=将、对子111=刻子1111=杠123=顺子)基本分的计分原则本《规则》规定的《番种分值表》是和牌计分的依据。
和牌后,首先根据《番种分值表》确定主体番种,并对无必然联系的各个番种进行组合,累加计分。
计分时,还须遵循以下原则。
1.不重复原则当某个番种,由于组牌的条件所决定,在其成立的同时,必然并存着其它番种,则其它番种不重复计分。
麻将算分方法基本术语与规定一、转四家行牌运转一周为一转。
二、盘每次起牌到和牌或荒牌为一盘。
三、圈四人按顺序各坐一次庄为一圈。
四、局每打完赛制规定的四圈或两圈规定时间为一局。
五、轮次一局或一局至数局结束、产生本桌晋级名次的全过程为一个轮次。
即一个轮次,为一个晋级赛段。
轮次的局数,由赛事组织方根据不同赛事事先确定。
六、定位、换位运动员按抽签号码确定桌号及东南西北方位。
运动员在比赛过程中按竞赛规程的规定,实行换座制,换座不得重复座位就坐。
十六圈四局一个轮次的赛段,每局四圈换位一次;八圈四局一个轮次的赛段,每局两圈换座一次。
四圈一局的单局轮次赛制,不换座。
七、庄家依序第一个出牌者为庄家,庄家和牌,庄家连庄,计分开始进入“倍打”即翻倍计分比赛。
除此之外,庄家一律移庄。
八、手牌(立牌)、亮牌尚未打出的摆立在自己门前的牌为手牌(立牌),标准数为13张。
开杠多出的牌和补花不计算在13张标准牌数内。
行牌过程中的碰牌、杠牌、花牌为亮牌,亮牌放置在手牌外侧,方便裁判员和其他运动员观看。
所有立牌不得掩盖,必须明放提供给裁判观看和面对摄像机。
九、对子、将牌手牌中两张相同的牌为对子。
基本牌型和牌时必须具备的对子,为将牌。
十、顺子三张同花色序数相连的牌。
十一、刻子三张相同的牌,可以用“碰”对子产生。
十二、字牌指风牌、箭牌。
风牌为东、南、西、北各四张,入手牌;箭牌为中、发、白各四张,入手牌。
风牌与箭牌,以对子、刻子、单张,参与形成番种牌型。
十三、花牌花牌为春夏秋冬、梅兰竹菊各一张总计8张,不入手牌。
花牌摸到后必须立即亮牌于手牌外侧并于牌城尾部继续补牌。
每张花牌的附加分为2分,在和牌后计算得分。
花牌必须补花摸牌,花牌一旦打出,即为“相公”,不得和牌,并应摸牌出牌,不得换牌。
十四、碰牌指任一家打出牌后,报“碰”者把自己的对子取出,加在一起组成一副三张刻子,并且按规定将此副牌摆亮在手牌外侧。
碰谁家的牌,置放时应单张面向被碰方位。
十五、明杠、暗杠、花杠报开杠的四张相同的牌。
成都麻将如何计分底金:本桌牌局每番结算的固定金额。
基本胡(包括):标准(0番)底金×1补杠下雨(+1番)底金×1带1根(+1番)底金×2对子胡(1番)底金×2直杠下雨(+1番)底金×2暗杠下雨(+1番)底金×2杠上炮(+1番)底金×2杠上花(+2番)底金×4清一色(2番)底金×4暗七对(2番)底金×4幺九牌(2番)底金×4将对(3番)底金×8清对(3番)底金×8龙七对(4番)底金×16清七对(4番)底金×16清幺九(4番)底金×16清龙七对(5番)底金×32报叫(2番)底金×4天胡(5番)底金×32地胡(5番)底金×321.基本胡及翻数(0番底金:×1)玩家的手牌为任意的两门牌,并且已经下叫胡牌,所胡牌的番数为1番就叫做基本胡。
牌型如:二三四四五六七七万三四五七八九筒。
2.带根(每根+1番底金:×2 )在玩家胡牌的手牌当中,有四张牌是一摸一样的,这样的牌就叫做带根。
牌型如:一二三三三三万四五五六六七九九条。
3.对子胡(1番底金:×2)玩家的手牌除了一对将牌以外,剩下的牌都是三张一对的,一共四对,这样的牌型胡牌就叫做对子胡。
牌型如:一一一三三三四四四万六六六七七筒。
4.清一色(2番底金:×4)玩家胡牌的手牌全部都是一门花色,这样的牌型叫做清一色。
牌型如:一一二二三三四五六七八九九九万。
5.清对(3番底金:×8)玩家手上的牌是清一色的对对胡,这样的牌型叫清对。
牌型如:二二二四四四五五五七七七九九万。
6.将对(3番底金:×8)玩家手上的牌是带二、五、八的对对胡,这样的牌型叫将对。
牌型如:二二二五五五八八八万五五五八八筒。
7.七对(2番底金:×4)玩家胡牌的手牌全部都是两张一对的,没有碰过牌和杠过牌。
*国际麻将计番规则归纳* 一、88番 大四喜(又称四喜临门) 由4副风刻(杠)组成的和牌。
不计圈风刻、门风刻、三风刻、幺九刻、碰碰和。
另计混幺九、混一色。
另计字一色。
大三元(又称三元及第) 和牌中,有中发白3副刻子。
不计箭刻、双箭刻。
另计全带幺、缺一门。
另计字一色。
绿一色(又称满园春色)由23468条及发字中的任何牌组成的顺子、刻子、将的和牌。
不计混一色。
如无“发”字组成的各牌,可计清一色。
另计四归一、箭刻。
另计清一色、一色三节高、碰碰和、断幺。
九莲宝灯由一种花色序数牌子按1112345678999组成的特定牌型,不能吃、碰、杠牌,形成门清九面听的牌型,见同花色任何1张序数牌即成和牌。
不计清一色。
注:如果不是门清九面听则不是九莲宝灯。
另计四归一、清龙。
另计双暗刻、连六。
四杠(又称十八学士)四个杠。
不计碰碰胡、三杠、双明杠,明杠、单调将,暗杠、双暗杠加计。
另计全大、三色三节高、双同刻、两副幺九刻。
另计混幺九、三同刻、五门齐、箭刻。
连七对(又称车轮滚滚)由一种花色序数牌组成序数相连的7个对子的和牌。
不计清一色、不求人、单钓将、连六、一般高。
另计断幺。
十三幺(又称国士无双)由3种序数牌的一、九牌,7种字牌及其中一对作将组成的和牌。
不计五门齐、不求人、单钓将。
听听一张牌,点和或自摸摸。
听听十三张牌,可和任意一九及字牌。
二、64番清幺九由序数牌一、九刻子或对子组成的和牌。
不计碰碰和、三同刻、双同刻、全带幺、幺九刻、无字。
另计七对,不计四归一(因幺九牌只有6张,七对时必然四归一)。
小四喜和牌时有风牌的3副刻子及将牌。
不计三风刻、幺九刻。
另计混一色、混幺九、碰碰和。
小三元和牌时有箭牌的两副刻子及将牌。
不计箭刻、双箭刻、幺九刻。
另计混幺九、双同刻、碰碰和、缺一门。
字一色由字牌的刻子(杠)、将组成的和牌。
不计碰碰和。
另计双箭刻。
四暗刻4个暗刻(暗杠)。
不计门前清、碰碰和,自摸加记不求人。
一色双龙会一种花色的两个老少副,5为将牌。
*国际麻将计番规则归纳*一、88 番大四喜(又称四喜临门)由4副风刻(杠)组成的和牌。
不计圈风刻、门风刻、三风刻、幺九刻、碰碰和。
11®圖亟岡亟网巫Hffl另计混幺九、混一色。
另计字一色大三兀(又称三兀及第)和牌中,有中发白3副刻子。
不计箭刻、双箭刻另计全带幺、缺一门另计字一色绿一色(又称满园春色)由23468条及发字中的任何牌—LLLLLI组成的顺子、刻子、将的和牌。
不计混一色。
如无“发”字组成的各牌,可计清一色。
pt 尢 无 區 區 區九莲宝灯由一种花色序数牌子按 1112345678999组成的特定牌型, 不能吃、碰、杠牌,形成门清九面听的牌型,见同花色任何 1张序数牌即成和牌。
不计清一色。
注:如果不是门清九面听则不是九莲宝灯四杠(又称十八学士)四个杠。
不计碰碰胡、三杠、双明杠,明杠、单调将, 暗杠、双暗杠加计。
1 >1|M A另计四归一、箭刻H另计清一色、一色三节高、碰碰和、断幺另计四归一、清龙另计双暗刻、连六 三四I 伍11Ji I山I Ji I i 另计全大、三色三节高、双同刻、两副幺九刻西西另计混幺九、三同刻、五门齐、箭刻。
连七对(又称车轮滚滚)由一种花色序数牌组成序数相连的7个对子的和牌。
不计清一色、不求人、单钓将、连六、一般高。
Ml^l IMIM M十三幺(又称国士无双)由3种序数牌的一、九牌,7种字牌及其中一对作将组成的和牌。
不计五门齐、不求人、单钓将。
-■-朋I剌南I西北中發(□听一张牌,点和或自摸摸O1、64 番清幺九由序数牌一、九刻子或对子组成的和牌。
不计碰碰和、然四归一)小四喜和牌时有风牌的3副刻子及将牌。
不计三风刻、幺九刻小三元和牌时有箭牌的两副刻子及将牌。
不计箭刻、双箭刻、 幺九刻另计混幺九、双同刻、碰碰和、缺一门。
三同刻、双同刻、全带幺、幺九刻、无字另计七对,不计四归一(因幺九牌只有6张,七对时必另计混一色、混幺九、碰碰和一色由字牌的刻子(杠)、将组成的和牌。
川麻计分规则
川麻是一种常见的扑克牌游戏,规则简单易懂,但得分却十分繁琐。
下面是川麻的计分规则:
1. 牌型分:
顺子:5分
同花:10分
葫芦:20分
铁支:50分
同花顺:100分
2. 特殊牌型分:
龙(即A、2、3、4、5组成的顺子):200分
天湖(即底牌为A、K):200分
地杠(即底牌为四个一样的牌):200分
3. 倍数分:
倍数分=(底分+加倍分)×倍数
底分:每局游戏开始时,由玩家自由设定的基础分值。
加倍分:在游戏中,当有人出现加倍时,其他玩家也可以选择加倍,每次加倍翻倍,最多可以翻倍到8倍。
倍数:在游戏中,当有人胡牌时,根据所剩牌数和底分计算倍数,倍数越高,得分也越高。
4. 点炮分:
点炮分=底分×倍数×2
当有玩家点炮时,其他玩家需要按照倍数计算分值。
以上就是川麻的计分规则,希望对大家有所帮助。
麻将番(值)与计分
分值序号番种定义实例
88番1 大四喜
由4副风刻(杠)组成的和牌。
不计圈
风刻、门风刻、三风刻、碰碰和。
2 大三元和牌中,有中发白3副刻子。
不计箭刻。
3 绿一色
由23468条及发字中的任何牌组成的顺
子、刻五、将的和牌。
不计混一色。
如
无“发”字组成的各牌,可计清一色。
4 九莲宝灯
由一种花色序数牌子按1112345678999
组成的特定牌型,见同花色任何1张序
数牌即成和牌。
不计清一色。
5
四杠(十八
罗汉)
4个杠。
6 连七对
由一种花色序数牌组成序数相连的7个
对子的和牌。
不计清一色、不求人、单
钓。
7 十三幺
由3种序数牌的一、九牌,7种字牌及
其中一对作将组成的和牌。
不计五门齐、
不求人、单钓。
64番8 清幺九
由序数牌一、九刻子组成的和牌。
不计
碰碰和、同刻、无字。
9 小四喜
和牌时有风牌的3副刻子及将牌。
不计
三风刻。
10 小三元
和牌时有箭牌的两副刻子及将牌。
不计
箭刻。
11 字一色
由字牌的刻子(杠)、将组成的和牌。
不计碰碰和。
12 四暗刻
4个暗刻(暗杠)。
不计门前清、碰碰
和。
13 一色双龙会
一种花色的两个老少副,5为将牌。
不
计平各、七对、清一色。
48番14 一色四同顺
一种花色4副序数相同的顺子,不计一
色三节高、一般高、四归一。
15 一色四节高
一种花色4副依次递增一位数的刻子不
计一色三同顺、碰碰和。
32番16 一色四步高
一种花色4副依次递增一位数或依次递
增二位数的顺子。
17 三杠3个杠。
18 混幺九由字牌和序数牌一、九的刻了用将牌组成的各牌。
不计碰碰和。
24番19 七对
由7个对子组成和牌。
不计不求人、单
钓。
20 七星不靠
必须有7个单张的东西南北中发白,加
上3种花色,数位按147、258、369中
的7张序数牌组成没有将牌的和牌。
不
计五门齐、不求人、单钓。
21 全双刻
由2、4、6、8序数牌的刻了、将牌组成
的和牌。
不计碰碰和、断幺。
22 清一色
由一种花色的序数牌组成和各牌。
不计
无字。
23 一色三同顺
和牌时有一种花色3副序数相同的顺
子。
不计一色三节高。
24 一色三节高
和牌时有一种花色3副依次递增一位数
字的刻了。
不计一色三同顺。
25 全大
由序数牌789组成的顺了、刻子(杠)、
将牌的和牌。
不计无字。
26 全中
由序数牌456组成的顺子、刻子(杠)、
将牌的和牌。
不计断幺。
27 全小
由序数牌123组成的顺子、刻子(杠)
将牌的的和牌。
不计无字。
16番28 清龙
和牌时,有一种花色1-9相连接的序数
牌。
29 三色双龙会
2种花色2个老少副、另一种花色5作
将的和牌。
不计喜相逢、老少副、无字、
平和。
30 一色三步高
和牌时,有一种花色3副依次递增一位
或依次递增二位数字的顺子。
31 全带五
每副牌及将牌必须有5的序数牌。
不计
断幺。
32 三同刻3个序数相同的刻子(杠)。
33 三暗刻3个暗刻12番。
34 全不靠
由单张3种花色147、258、369不能错
位的序数牌及东南西北中发白中的任何
14张牌组成的和牌。
不计五门齐、不求
人、单钓。
35 组合龙
3种花色的147、258、369不能错位的
序数牌。
36 大于五由序数牌6-9的顺子、刻子、将牌组成的和牌。
不计无字。
37 小于五由序数牌1-4的顺子、刻子、将牌组成的和牌。
不计无字。
38 三风刻3个风刻。
8番39 花龙
3种花色的3副顺子连接成1-9的序数
牌。
40 推不倒
由牌面图形没有上下区别的牌组成的和
牌,包括1234589饼、245689条、白板。
不计缺一门。
41 三色三同顺
和牌时,有3种花色3副序数相同的顺
子。
42 三色三节高
和牌时,有3种花色3副依次递增一位
数的刻子。
43 无番和
和牌后,数不出任何番种分(花牌不计
算在内)。
44 妙手回春自摸牌墙上最后一张牌和牌。
不计自摸。
45 海底捞月和打出的最后一张牌。
46 杠上开花
开杠抓进的牌成和牌(不包括补花)不
计自摸。
47 抢杠和和别人自抓开明杠的牌。
不计和绝张。
6番48 碰碰和由4副刻子(或杠)、将牌组成的和牌。
49 混一色由一种花色序数牌及字牌组成的和牌。
50 三色三步高3种花色3副依次递增一位序数的顺子。
51 五门齐和牌时3种序数牌、风、箭牌齐全。
52 全求人
全靠吃牌、碰牌、单钓别人批出的牌和
牌。
不计单钓。
53 双暗杠2个暗杠。
54 双箭刻2副箭刻(或杠)。
4番55 全带幺和牌时,每副牌、将牌都有幺牌。
56 不求人
4副牌及将中没有吃牌、碰牌(包括明
杠),自摸和牌。
57 双明杠2个明杠。
58 和绝张
和牌池、桌面已亮明的3张牌所剩的第
4张牌(抢杠和不计和绝张)。
2番59 箭刻由中、发、白3张相同的牌组成的刻子。
60 圈风刻与圈风相同的风刻。
61 门风刻与本门风相同的风刻。
62 门前清没有吃、碰、明杠,和别人打出的牌。
63 平和
由4副顺子及序数牌作将组成的和牌,
边、坎、钓不影响平和。
64 四归一
和牌中,有4张相同的牌归于一家的顺、
刻子、对、将牌中(不包括杠牌)。
65 双同刻2副序数相同的刻子。
66 双暗刻2个暗刻。
67 暗杠自抓4张相同的牌开杠。
68 断幺和牌中没有一、九及字牌。
1番69 一般高由一种花色2副相同的顺子组成的牌。
70 喜相逢2种花色2副序数相同的顺子。
71 连六一种花色6张相连接的序数牌。
72 老少副一种花色牌的123、789两副顺子。
73 幺九刻
3张相同的一、九序数牌及字牌组成的
刻子(或杠)。
74 明杠
自己有暗刻,碰别人打出的一张相同的
牌开杠:或自己抓进一张与碰的明刻相
同的牌开杠。
75 缺一门和牌中缺少一种花色序数牌。
76 无字和牌中没有风、箭牌。
77 边张
单和123的3及789的7或1233和3、
7789和7都为边张。
手中有12345和3,
56789和7不算边张。
78 坎张
和2张牌之间的牌。
4556和5也为坎张,
手中有45567和6不算坎张。
79 单钓将钓单张牌作将成和。
80 自摸自己抓进牌成和牌。
81 花牌
即春夏秋冬,梅兰竹菊,每花计一分。
不计在起和分内,和牌后才能计分。
花
牌补花成和计自摸分,不计杠上开花。