弹性支撑块是无砟道床施工方案及工艺
- 格式:docx
- 大小:634.55 KB
- 文档页数:11
弹性支撑块是无砟道床施工方案及工艺2.3.3.4 弹性支承块式无砟轨道施工方案2.3.3.4.1 施工准备(1)做好无砟轨道施工前的现场调查,切实做好预制件、原材料哦、加工料的生产、存放与运输及气候条件的现场调研。
无砟轨道位于隧道内,便道不畅通时,应根据现场调研与相关接口工程沟通情况,制定无砟轨道施工组织和物流管理预案。
(2)为减少与无砟轨道施工的相互干扰,要尽早安排排水沟、电缆槽的施工,统筹安排站后工程元器件的预埋和过轨管线施工。
(3)无砟轨道施工前,应按照隧道内无砟轨道相关技术条件的要求对线下工程进行评估验收。
线下工程验收合格,工后沉降变形符合合计要求后方可进行无砟轨道施工。
(4)无砟轨道施工应严格遵守隧道内无砟轨道相关技术条件及施工指南要求;无砟道床模板、钢筋、混凝土施工均应符合现行《铁路混凝土工程施工质量验收标准》的有关规定。
2.3.3.4.2 技术标准隧道内弹性支承块式无砟轨道由钢轨、扣件、混凝土支承块、配套橡胶套靴、块下弹性垫板和钢筋混凝土道床板等组成,轨道结构高度为650mm。
(1)钢轨钢轨采由60kg/m、100m定尺长、U75V无螺栓孔新钢轨,重车线曲线半径不大于1500m及轻车线曲线半径不大于1200m地段铺设U75V热处理钢轨。
(2)扣件扣件采用弹条VII型扣件,扣件支点间距600mm施工时可根据现场情况在个别地段合理调整,但不应大于625mm。
(3)支承块、橡胶套靴和块下橡胶垫板支承块、橡胶套靴和块下橡胶垫板的技术要求、试验方法、检验规则、标识及储运等应符合相应技术条件的要求。
(4)道床板道床板宽2.8m,直线地段道床板(内轨轨下)设计加厚0.393m,顶面设1% 的人字形排水坡,曲线地段根据实设超高具体确定,顶面排水不小于1%。
道床板分块浇筑,并在隧道沉降缝处断开,一般地段道床板标准长度6580mm,两道床板间设宽20mm勺伸缩缝,缝内采用聚乙烯泡沫塑料板填缝,并在表层30〜40mn范围内采用聚氨酯密封。
重载铁路弹性支承块式无砟轨道施工工法重载铁路弹性支承块式无砟轨道施工工法一、前言随着现代交通运输的高速发展,对铁路施工工艺和技术提出了更高要求。
重载铁路弹性支承块式无砟轨道施工工法是一种新型的轨道工法,通过采用先进的材料和设备,能够有效解决传统铁路施工中的许多问题。
本文将从工法特点、适应范围、工艺原理、施工工艺、劳动组织、机具设备、质量控制、安全措施、经济技术分析和工程实例等方面对该工法进行详细介绍。
二、工法特点1. 弹性支承块式无砟轨道采用预制的弹性支座、承重块、导轨等组件,使轨道系统具有较高的弹性和负荷能力。
2. 施工过程中无需使用石料填筑道床,避免了石料与轨道之间的空隙,减少了对环境的破坏。
3. 工法采用模块化施工,降低了施工难度和施工周期,提高了施工效率。
4. 该工法适应性广,可以用于各种地质条件和铁路类型的施工。
三、适应范围该工法适用于高速铁路、重载铁路、特大桥梁及隧道下铁路、冷区、高原及高寒地区的铁路等。
四、工艺原理工法的实际工程施工与施工工法之间的联系十分紧密,主要采取以下技术措施:1. 使用先进的材料,如高强度混凝土、高弹性橡胶等,保证轨道系统具有较好的载荷承受能力和弹性。
2. 采用预制构件,降低施工难度和施工周期,提高工程质量。
3. 对施工过程中的各个关键环节进行严格控制,确保施工质量符合设计要求。
4. 采用专业的施工设备和工艺,提高施工效率和施工安全性。
五、施工工艺1. 地面处理:进行地表清理和土质加固等工作,保证施工区域的平整和稳定。
2. 安装轨道专用基础:根据设计要求,施工基础和基座的安装,确保轨道的稳定性和安全性。
3. 安装弹性支座和承重块:将弹性支座和承重块预制好的构件安装到已经完成的基础和基座上。
4. 安装导轨:将预制好的导轨组件安装到弹性支座和承重块上,确保轨道的平整和稳定。
5. 轨道调整和试验:对已经安装的导轨进行调整和试验,确保轨道系统的正常使用。
六、劳动组织根据工程规模和施工要求,合理安排施工人员、作业区域和作业时间,确保施工进度和质量的同时,提高施工效率和安全性。
弹性支承块无砟轨道施工方案目录1、编制依据 (3)2、编制范围 (3)3、工程概况 (3)3.1、设计概况 (3)3.2、设计要求 (4)4、整体道床施工 (7)4.1、施工准备 (7)4.1.1、技术准备 (7)4.1.2、材料准备 (7)4.1.3、施工现场准备 (7)4.1.4、施工主要机具准备 (8)4.1.6、施工人员组织 (9)4.1.7、施工人员培训 (10)4.2、施工方法 (10)4.3、道床板施工工艺流程 (12)4.3.1、测量放样 (12)4.3.2、基底预埋钢筋 (12)4.3.3、基底拉毛或凿毛、清洗植入连接钢筋 (13)4.3.4、现场组装轨排 (13)4.3.6、架设轨排并粗调到位 (15)4.3.7、架设上层纵横向钢筋 (16)4.3.8、架立道床模板 (16)4.3.9、绝缘性能测试 (16)4.3.10、精调并固定轨排 (16)4.3.11、浇筑道床混凝土并抹面 (16)4.3.12、混凝土养护 (17)4.3.13、拆除模板 (18)5、施工注意事项 (18)6、施工组织管理 (20)7、质量保证措施 (21)8、安全保证措施 (22)9、应急措施 (23)弹性支承块无砟轨道施工方案1、编制依据(1)隧道地段弹性支承块式无砟轨道设计图(玉磨施轨-03)(2)新建玉磨铁路站前二标施工组织设计(3)《铁路混凝土工程施工技术规程》(Q/CR 9207-2017)(4)《铁路混凝土工程施工质量验收标准》(TB10424-2018)(5)《铁路隧道工程施工技术指南》(Q/CR 9653-2017)(6)《铁路隧道工程施工质量验收标准》(TB10417-2018)(7)《铁路隧道监控量测技术规程》(Q/CR9218-2015)(8)和乐隧道设计图(9)万和隧道设计图2、编制范围仅适用于本标段和乐隧道D1K13+200~D1K16+631段和万和隧道DK22+680~DK39+773段无砟轨道施工。
弹性支撑块是无砟道床施工规划方案及工艺一、引言弹性支撑块是无砟道床施工中的重要组成部分,用于提供道床的支撑和弹性支撑,以保证铁路线路的稳定性和安全性。
本文将详细介绍弹性支撑块的施工规划方案及工艺,包括材料选择、施工流程、施工要点等。
二、材料选择1. 弹性材料:弹性支撑块的主要材料是橡胶,具有良好的弹性和耐久性。
橡胶材料应选用具有一定的硬度和抗老化性能的橡胶制品,如硬度为60-80度的天然橡胶或合成橡胶。
2. 防水材料:为了防止水分渗入弹性支撑块内部,应在橡胶材料表面涂覆一层防水材料,如聚氨酯涂层或橡胶涂层。
三、施工流程1. 预处理:在施工前,需要对道床进行清理和修复,确保道床表面平整、干燥、无杂物和油污。
2. 基础处理:在道床上铺设一层厚度为10-15cm的砂垫层,用于均匀分散荷载和提高弹性支撑块的承载能力。
3. 弹性支撑块安装:将预先制作好的弹性支撑块按照设计要求进行布置,确保块与块之间的间距和位置准确无误。
安装时应注意避开道床的接缝处和其他设施。
4. 固定和固化:在弹性支撑块的四周设置固定装置,如螺栓、钢筋等,以确保弹性支撑块的稳定性和固定性。
同时,根据材料的要求,进行固化处理,使弹性支撑块与道床紧密结合。
四、施工要点1. 施工前应进行详细的设计和方案制定,包括弹性支撑块的布置、尺寸和数量等。
2. 施工时应严格按照设计要求进行,确保弹性支撑块的位置准确、固定牢固。
3. 施工现场应保持清洁整齐,避免杂物和污物对施工质量的影响。
4. 施工结束后应进行验收和测试,确保弹性支撑块的性能和质量符合要求。
五、安全注意事项1. 施工人员应佩戴符合要求的安全防护用品,如安全帽、安全鞋等。
2. 施工现场应设置明显的警示标志,提醒周围人员注意安全。
3. 在施工过程中,应确保设备和材料的安全使用,避免发生意外事故。
4. 如遇恶劣天气或其他不利施工条件,应及时采取措施保护施工现场和施工人员的安全。
六、总结弹性支撑块是无砟道床施工中不可或缺的组成部分,它能够提供道床的支撑和弹性支撑,保证铁路线路的稳定性和安全性。
西安至平凉客运专线铁路XPS-2标编制:审核:批准:目录第一章编制依据和适用范围 (2)1.1编制依据 (2)1.2适用范围 (2)第二章工程概况 (3)2.1工程概况 (3)2.2设计要求 (3)2.3设计无砟轨道工程数量 (4)第三章施工总体部署及进度安排 (5)3.1总体施工部署 (5)3.2施工进度安排 (7)第四章整体道床施工 (10)4.1 施工准备 (10)4.2施工方法和施工工艺流程 (14)4.3施工机具设备配臵、加工 (23)第五章施工组织管理 (23)第六章应急保证措施 (28)第七章质量保证措施 (30)第八章安全保证措施 (31)第九章施工环保措施 (32)9.1污水处理措施 (32)9.2垃圾处理措施 (33)第一章编制依据和适用范围1.1编制依据1、新建铁路西安至平凉线施工图《弹性支承块式无砟轨道设计图》(全一册)(图号:西平施工-轨01);2、《弹性整体轨道暂行技术条件》(壹线J2004);3、《铁路轨道工程施工质量验收标准》(TB 10413-2003);4、《铁路混凝土结构耐久性设计暂行规定》(铁建设[2005]157号);5、《铁路混凝土工程施工质量验收标准》(TB 10424-2010);6、《铁路混凝土与砌体工程施工规范》(TB 10210-2001);7、《铁路工程测量规范》(TB 10101-2009);8、《客货共线轨道工程施工技术指南》(TZ201-2008);9、施工现场情况及调查资料;10、本单位的科研成果、技术装备及类似工程施工经验。
1.2适用范围1、永寿梁Ⅰ线隧道:DK95+607-DK112+765。
2、永寿梁Ⅱ线隧道:DyK95+591-DyK112+750。
3、太峪隧道:DK115+050-DK120+644。
第二章工程概况2.1工程概况根据《弹性支承块式无砟轨道设计图》(西平施-轨01)以及XPS2-S-2009-003和XPS2-S-2009-006号变更设计文件,西平铁路XPS-2标段内设计为弹性支承块式无砟轨道铺设实际长度共计39749m,包括永寿梁Ⅰ线隧道17110.0m(DK95+631-DK112+741);永寿梁Ⅱ线隧道17111.0m(DyK95+615-DyK112+726);太峪隧道5528m (DK115+092-DK120+620)。
弹性支撑块是无砟道床施工方案及工艺弹性支承块式无砟轨道施工方案施工准备(1)做好无砟轨道施工前的现场调查,切实做好预制件、原材料哦、加工料的生产、存放与运输及气候条件的现场调研。
无砟轨道位于隧道内,便道不畅通时,应根据现场调研与相关接口工程沟通情况,制定无砟轨道施工组织和物流管理预案。
(2)为减少与无砟轨道施工的相互干扰,要尽早安排排水沟、电缆槽的施工,统筹安排站后工程元器件的预埋和过轨管线施工。
(3)无砟轨道施工前,应按照隧道内无砟轨道相关技术条件的要求对线下工程进行评估验收。
线下工程验收合格,工后沉降变形符合合计要求后方可进行无砟轨道施工。
(4)无砟轨道施工应严格遵守隧道内无砟轨道相关技术条件及施工指南要求;无砟道床模板、钢筋、混凝土施工均应符合现行《铁路混凝土工程施工质量验收标准》的有关规定。
技术标准隧道内弹性支承块式无砟轨道由钢轨、扣件、混凝土支承块、配套橡胶套靴、块下弹性垫板和钢筋混凝土道床板等组成,轨道结构高度为650mm。
(1)钢轨钢轨采由60kg/m、100m定尺长、U75V无螺栓孔新钢轨,重车线曲线半径不大于1500m及轻车线曲线半径不大于1200m地段铺设U75V热处理钢轨。
(2)扣件扣件采用弹条VII型扣件,扣件支点间距600mm,施工时可根据现场情况在个别地段合理调整,但不应大于625mm。
(3)支承块、橡胶套靴和块下橡胶垫板支承块、橡胶套靴和块下橡胶垫板的技术要求、试验方法、检验规则、标识及储运等应符合相应技术条件的要求。
(4)道床板道床板宽,直线地段道床板(内轨轨下)设计加厚,顶面设1%的人字形排水坡,曲线地段根据实设超高具体确定,顶面排水不小于1%。
道床板分块浇筑,并在隧道沉降缝处断开,一般地段道床板标准长度6580mm,两道床板间设宽20mm的伸缩缝,缝内采用聚乙烯泡沫塑料板填缝,并在表层30~40mm范围内采用聚氨酯密封。
道床板采用双层配筋,道床混凝土设计强度等级为C40,混凝土结构所处环境类别为碳化环境,作用等级为T2。
单线铁路隧道弹性支承块式无轨道精细化施工工法单线铁路隧道弹性支承块式无轨道精细化施工工法一、前言随着城市化进程的加快和交通运输需求的增加,单线铁路隧道建设变得日益重要。
然而,传统的施工方法在施工速度、施工质量和施工安全方面存在一定的限制。
为了解决这些问题,单线铁路隧道弹性支承块式无轨道精细化施工工法应运而生。
该工法具有独特的特点和优势,适用于各种不同类型和地质条件的单线铁路隧道建设。
二、工法特点单线铁路隧道弹性支承块式无轨道精细化施工工法具有以下几个特点:1. 弹性支承块设计独特,能够适应复杂的地质条件和各种力学效应,提高隧道结构的稳定性和抗震性。
2. 采用无轨道施工方式,减少了对原有线路的影响,节约了施工时间和成本。
3. 施工精确控制,能够实现隧道结构的精细化施工,提高工程质量和施工效率。
4. 工法经过实际工程验证,具有稳定性和可靠性。
三、适应范围单线铁路隧道弹性支承块式无轨道精细化施工工法适用于各种不同类型和地质条件的单线铁路隧道建设,特别适用于软弱地层和沉积物较多的地区。
四、工艺原理单线铁路隧道弹性支承块式无轨道精细化施工工法的工艺原理是通过弹性支承块的设计和布置,实现对隧道结构的精细化施工。
在施工过程中,根据实际工程要求,采取相应的技术措施,确保施工工法与实际工程之间的联系。
五、施工工艺单线铁路隧道弹性支承块式无轨道精细化施工工法的施工工艺主要包括以下几个阶段:1. 地质勘测和设计阶段:对施工地区进行详细的地质勘测和设计,确定施工方案和参数。
2. 基础处理阶段:对施工地区进行基础处理,包括地表平整、基坑开挖和基坑加固等工作。
3. 弹性支承块施工阶段:根据设计要求,制作弹性支承块并按照设计布置在隧道结构上。
4. 混凝土浇筑和固化阶段:进行隧道结构的混凝土浇筑和固化工作,以加强结构的稳定性和承载能力。
5. 通风和排水阶段:安装通风和排水设备,确保隧道内空气流通和排水畅通。
6. 外围环境恢复阶段:对施工地区进行环境恢复工作,包括绿化、道路修复和设备拆除等。
铁路长隧弹性支承块式无砟轨道施工技术摘要:弹性支承块式无砟轨道是一种新型的、少维修甚至免维修的道床结构,是今后我国长大隧道中普遍采用的轨道结构。
弹性支承块式无砟轨道施工精度、施工质量要求高,本文以某铁路长隧道为例具体介绍了其施工技术要点。
关键词:弹性支承块式无砟轨道;粗调;混凝土一、隧弹性支承块式无砟轨道弹性整体道床由厂制的预埋铁座式钢筋混凝土预制块套在内设橡胶垫板的橡胶套靴组成支承块,用临时轨排按线路标准提高后的要求浇注混凝土后形成的整体道床,其弹性相当于有碴轨道道床的弹性,在其上可铺设超长钢轨形成高质量的无缝线路,为高速列车的运行提供线路基础。
与旧式整体道床相比,它所提供的轨下静刚度系数约400kN/cm,静刚度下降了1~1.5 倍,轨道动应力大量降低,抗列车冲击和抗疲劳作用能力强、使用寿命长、列车运行平稳、速度高、免维修等特点。
但其精度要求高,施工难度大。
尤其在铁路长大隧道、城市轨道交通、高速铁路特殊地段应用广泛。
弹性整体道床采用机械设备进行平行流水作业,各工序间保持适当距离并有机衔接与配合。
在整个施工过程中,主要有半成品的生产控制和混凝土施工时的生产控制两个方面。
1、利用橡胶生产技术及精密铸造技术并结合具体的标准进行橡胶套靴、橡胶垫板及预埋铁座的生产和质量控制;利用铁路混凝土轨枕生产技术并提高相应标准后进行弹性支承块的预制生产和质量控制。
2、按后期整体道床铺轨要求用50kg/m 钢轨制作施工用轨道排架(主要是支承块吊篮与钢轨之间的衔接尺寸改造),50kg/m 钢轨代替其他类型轨的轨顶标高、钢轨中心距等转换原理。
3、支撑锁定系统的螺杆提升及锁定原理。
4、在进行混凝土施工时,利用铁路线路施工的调轨原理进行轨道排架的精确调整定位,从而精确定位预埋弹性支承块。
二、长隧弹性支承块式无砟轨道施工技术(一)工程概况某隧道长20.050km,为单线隧道,采用钻爆法施工,除隧道出口段线路位于半径为1200m 曲线上,线缓和曲线伸入隧道127.29m外,其余地段均位于直线上,线间距为40m,隧道为l1‰的单面下坡。
例析隧道弹性支承块式无砟轨道施工技术1、概述晋中南铁路通道为30t轴重重载双线铁路,设计时速120km/h。
发鸠山隧道全长14573米,设计为重载弹性支承块式无砟轨道。
我公司承建DK447+361~DK454+915段,施工长度7554m。
施工中利用3#斜井及出口两个通道组织人员、材料、机具施工,运输最长距离4km。
无砟轨道结构由60kg/m钢轨、重载弹性支承块式配套弹条VII型扣件、重载弹性支承块式轨枕、橡胶套靴、块下橡胶垫板及道床板等组成。
弹性支承块式轨枕采用C50级钢筋混凝土结构,承轨面设1:40的轨底坡,块体内设置预埋铁座与扣件系统连接;橡胶套靴的作用是包裹支承块和块下弹性垫板,方便施工和维修,同时提供轨道纵向及横向适宜的弹性。
微孔橡胶垫板是通过调整橡胶内部微孔的大小和疏密来提供适宜的刚度,同时避免垫板本身由于煤炭污染而影响刚度值。
弹性VII型扣件与重载弹性支承块式无砟轨道结构配套,适用于60km/m钢轨。
主要性能参数为:每组扣件钢轨纵向阻力大于11KN,轨下垫板静刚度为120~160KN/mm。
道床采用C40混凝土,道床板宽2800mm,厚度390mm,道床板表面設1%“人”字型排水坡。
道床板应连续浇筑,在沉降缝处断开,缝宽20mm,缝内采用聚乙烯泡沫板填塞,距表面30~40mm范围内采用聚氨酯密封。
曲线超高设置在道床板上,采用外轨抬高方式,圆曲线内外轨抬高至超高值,缓和曲线范围外轨超高递减顺接。
2、施工原理根据无砟轨道道床施工精度要求高和控制困难的特点,发鸠山隧道重载弹性支承块式无砟轨道采用轨排框架法施工,采取就近铺设和便于精度控制的原则。
先进行钢筋绑扎、综合接地,再进行轨排组装和轨道粗调等关键工序,然用全站仪配合轨检小车对轨道几何尺寸进行精调,待精度满足要求后,最后浇筑道床混凝土一次成型。
3、施工工艺及流程3.1基面清理采用凿毛机或小型风镐对底板面凿毛,平均粗糙度为1.8mm~2.2mm,人工配合吹风机清理废渣。
弹性支承块式无砟道床施工技术摘要:南疆铁路吐库增建二线喀拉塔格隧道采用弹性支承块式无砟轨道结构,该轨道结构具有行车平稳、快速且自身维修量小 (30年无大修 )等优点。
由于南疆特殊的气候环境,夏天气温高,昼夜温差大,给无砟道床施工造成一定困难。
本文结合喀拉塔格隧道无砟道床实际施工情况,介绍了弹性支承块式无砟道床的施工工艺、施工方法、主要施工设备和关键工序,同时对无砟道床施工技术进行了总结,对于弹性支承块式无砟道床施工技术的推广具有参考作用。
关键词:弹性支承块式无砟道床施工技术关键工序1 工程概况喀拉塔格隧道是南疆吐库二线的控制性工程,全长7687m,起讫里程DK186+323~DK194+010。
轨道结构采用弹性支承块式无砟轨道结构。
1.1 弹性支承块设计概况弹性支承块由C50支承块(含预埋铁座)、橡胶套靴、块下胶垫三部分组成。
组装时在支承块底部横向涂刷三道氯丁型万能胶,将支承块、块下胶垫及橡胶套靴牢固地粘结在一起。
组装后用包装带或胶带条绑扎两道并用胶带封严靴套口。
弹性支承块各部件及组装如图1.1所示。
1.2 无砟轨道设计概况弹性支承块无砟轨道道床板铺设在隧道无砟轨道垫层上,道床板厚度为319mm,道床板宽度为2600mm,每6.25m设置一道伸缩缝,每块道床板上均匀布置11对支承块,每公里铺设1760对弹性支承块。
直线地段道床板顶面抹成2%人字坡,曲线地段按超高抹平,以利排水。
道床完成后,铺设60kg/m钢轨,轨道结构高度575mm,曲线超高在道床板上设置。
进口端25m、出口端24.5m采用缩进式过渡段。
:道床结构如图1.2-1所示,轨道结构如图1.2-2所示。
图1.1 弹性支承块各部件及组装图1.2-1 道床结构图1.2-2 轨道结构2 弹性支承块式无砟道床施工技术2.1 施工工艺施工工艺流程如图2.1-1所示。
图2.1-1 施工工艺流程图2.2 主要施工设备喀拉塔格隧道无砟道床施工中配备了5t双线龙门吊4台,轨排48榀(6.25m/榀),主要设备如图2.2-1、图2.2-2所示。
重载铁路隧道弹性支撑块式无砟轨道施工技术作者:余振华来源:《科技资讯》2021年第30期摘要:对于弹性支撑块式无砟轨道来说,其所具备的优点明显较多,如有着极佳的降噪性,在结构方面也较为简单等,在实施隧道养护的过程之中,对此有着较为普遍的运用。
现如今,在重载铁路隧道之中的铺设,也受到了此领域人士的充分重视。
基于此,该文就以弹性支撑块式无砟轨道结构组成和技术特征分析为出发点,而后探讨了重载铁路隧道弹性支撑块式无砟轨道施工技术。
关键词:重载铁路隧道弹性支撑块式无砟轨道施工技术中图分类号: U213.2 文献标识码:A 文章编号:1672-3791(2021)10(c)-0000-00Construction Technology of Elastic Support Block Ballastless Track in Heavy Haul Railway TunnelYU Zhenhua(Beijing Construction Machinery Co., Ltd., of China Railway Fifth Survey and Design Institute Group, Beijing, 102600 China)Abstract:For the elastic support block ballastless track, it has many obvious advantages,such as excellent noise reduction and simple structure. It is widely used in the process of tunnel maintenance. Now, the laying of heavy haul railway tunnels has also received the full attention of this field. Based on this, this paper takes the analysis of the structural composition and technical characteristics of elastic support block ballastless track as the starting point, and then discusses the construction technology of elastic support block ballastless track in heavy haul railway tunnel.Key Words:Heavy haul railway; Tunnel; Elastic support block ; Ballastless track; Construction technology對于重载铁路来说,由于其具备着运量以及轴重均较大的特征,所以在具体的运营过程中,则势必会导致铁道结构的荷载较大,所以会致使铁道结构的受损速度较快,而一旦产生上述情况,那么在实施线路维护的过程之中,则更会加大此方面的工作强度。
弹性支撑块是无砟道床施工规划方案及工艺无砟道床是一种新型的铁路道床结构,相对于传统的石子道床,无砟道床具有更好的弹性和承载能力,能够提高铁路线路的稳定性和安全性。
在无砟道床的施工中,弹性支撑块是一个重要的组成部分,它能够提供支撑和缓冲作用,使得铁路线路能够承受更大的荷载和变形。
弹性支撑块的材料一般采用聚氨酯或橡胶等弹性材料,具有较好的弹性和耐久性。
在施工中,弹性支撑块通常被安装在轨枕和道床之间,起到支撑轨道和缓冲车轮荷载的作用。
通过合理的设计和布置,弹性支撑块能够减小铁路线路的振动和噪音,提高列车的运行平稳性和乘坐舒适度。
在无砟道床的施工规划中,弹性支撑块的选择和布置是非常重要的。
首先,需要根据铁路线路的设计荷载和速度要求确定弹性支撑块的材料和规格。
一般来说,高速铁路和重载铁路需要采用更高强度和耐久性的弹性支撑块。
其次,根据铁路线路的地质条件和环境要求,合理确定弹性支撑块的布置密度和间距。
在地质条件复杂和环境敏感的地区,可以适当增加弹性支撑块的数量,以提高铁路线路的稳定性和安全性。
在弹性支撑块的施工工艺中,首先需要对道床进行清理和整平,确保道床的平整度和平整度。
然后,根据设计要求和施工方案,将弹性支撑块按照一定的间距和布置方式安装在道床上。
在安装过程中,需要注意弹性支撑块的固定和连接,以确保其稳定性和耐久性。
最后,进行弹性支撑块的检验和调整,确保其符合设计要求和施工标准。
弹性支撑块作为无砟道床的重要组成部分,对于铁路线路的稳定性和安全性具有重要的影响。
通过合理的施工规划和工艺,可以提高弹性支撑块的性能和使用寿命,保证铁路线路的正常运行和安全运营。
同时,弹性支撑块的使用还能够减小铁路线路的振动和噪音,改善列车的运行平稳性和乘坐舒适度。
因此,在无砟道床的施工中,应重视弹性支撑块的选择和施工工艺,确保其质量和效果。
重载铁路弹性支承块式无砟轨道施工工法一、前言重载铁路弹性支承块式无砟轨道施工工法是一种用于铁路建设的先进工法,通过将铁轨与地面之间设置弹性支承块来减小震动和噪音,提高运行效率和乘坐舒适度。
本文将详细介绍该工法的特点、适应范围、工艺原理、施工工艺、劳动组织、机具设备、质量控制、安全措施、经济技术分析以及一个工程实例。
二、工法特点1. 减小震动与噪音:弹性支承块能够吸收铁轨振动与冲击产生的能量,从而减小了列车行驶时的震动和噪音,提高了乘坐舒适度。
2. 延长轨道使用寿命:通过有效减小振动,该工法能够显著降低轨道的磨损程度,延长轨道的使用寿命,降低维护成本。
3. 提高运行效率:弹性支承块能够在轨道上提供更好的支撑性能,降低了列车在行驶过程中的能耗,提高了运行效率。
4. 适应性强:不论新建铁路还是老旧轨道改造,块式无砟轨道都能够适用,具有较高的通用性。
三、适应范围该工法适用于中、重载铁路以及地铁的建设和改造,可以应用于各种地质条件和气候环境下,具有广泛的适应范围。
四、工艺原理该工法的工艺原理是通过将铁轨与地面之间设置弹性支承块,使用合适的材料和结构设计来减小振动与噪音,提高轨道的支撑性能。
工法采取的技术措施包括:块式无砟轨道的铺设与固定、弹性支承块的选择与安装等。
这些技术措施的实际应用可以保证工法的理论依据,从而实现施工过程的稳定和成功。
五、施工工艺该工法的施工工艺主要包括以下阶段:勘察设计、场地准备、基础处理、铺设轨道、设置弹性支承块、固定轨道、安装附属设施等。
具体流程中,需要按照统一的施工标准和程序进行作业,保证施工过程的顺利进行。
六、劳动组织在施工过程中,需要进行科学的劳动组织,合理分配人员和任务。
根据工程进度和施工工艺的要求,制定详细的施工计划,并组织人员按照计划有序进行施工作业,确保施工进程的高效和质量。
七、机具设备施工过程中需要使用一系列机具设备,包括挖掘机、铺轨机、固轨机、供料车等。
这些机具设备在施工中起到关键的作用,能够提高施工效率和质量。
弹性支承块式无砟轨道施工工艺流程下载提示:该文档是本店铺精心编制而成的,希望大家下载后,能够帮助大家解决实际问题。
文档下载后可定制修改,请根据实际需要进行调整和使用,谢谢!本店铺为大家提供各种类型的实用资料,如教育随笔、日记赏析、句子摘抄、古诗大全、经典美文、话题作文、工作总结、词语解析、文案摘录、其他资料等等,想了解不同资料格式和写法,敬请关注!Download tips: This document is carefully compiled by this editor. I hope that after you download it, it can help you solve practical problems. The document can be customized and modified after downloading, please adjust and use it according to actual needs, thank you! In addition, this shop provides you with various types of practical materials, such as educational essays, diary appreciation, sentence excerpts, ancient poems, classic articles, topic composition, work summary, word parsing, copy excerpts, other materials and so on, want to know different data formats and writing methods, please pay attention!弹性支承块式无砟轨道施工工艺流程1. 准备阶段。
弹性支撑块整体道床施工方案一、方案背景随着城市化进程的不断加快,道路建设工程也日益增多,其中道床施工作为道路建设的重要环节之一,其对于道路的使用寿命和行车安全具有重要影响。
而传统的道床施工方式存在一定的弊端,如轴重分布不均、顶板沉降严重等问题。
因此,对于道床施工方式的势在必行。
而弹性支撑块整体道床就是一种新型的道床施工方式,具有轴重分布均匀、顶板沉降小等优点,能够有效提高道路的使用寿命和行车安全。
二、施工方案1.基础准备在施工前,首先要进行现场勘察和测量,确定施工区域的地质条件和地形地貌。
然后,根据勘察结果,合理设计施工方案,并制定详细的施工计划。
2.弹性支撑块的制作和运输根据设计要求,选用符合标准的弹性支撑块材料,并通过专业设备进行制作。
然后,将制作好的弹性支撑块运输到施工现场,注意保证运输过程中的安全和完整性。
3.道床施工(1)现场清理:清理施工区域内的杂物和积水,保证施工环境干净整洁。
(2)基础处理:对施工区域的地面进行整平处理,确保道床的整体平整度。
(3)铺装弹性支撑块:按照设计要求,逐块铺装弹性支撑块,保证弹性支撑块之间的间距和对齐度。
同时,要注意调整弹性支撑块的高度,保证道床的纵断面坡度符合规定要求。
(4)固化弹性支撑块:铺装完弹性支撑块后,进行固化处理。
具体做法是,在弹性支撑块上面浇注预制填料,待填料固化后,可进行下一步施工。
(5)边沟和排水系统的安装:根据设计要求,安装边沟及相应的排水系统,保证道床的排水功能。
(6)整体检查和修复:施工完成后,对整体道床进行检查,如发现弹性支撑块破损或安装不牢固的情况,及时进行修复和调整,确保施工质量。
4.后期维护施工完成后,要加强对道床的日常维护管理,包括定期巡查、清理杂物、及时修复破损等,以延长道床的使用寿命和保障行车安全。
三、安全注意事项1.在施工过程中,严禁违反操作规程和安全操作规范,确保施工人员的人身安全。
2.施工现场要做好防尘、防雨等措施,确保施工环境的安全和舒适。
弹性支撑块是无砟道床施工方案及工艺弹性支撑块介绍弹性支撑块,又称为橡胶支座,是一种安装在铁路轨道与轨道基座之间的垫片和支撑块。
该装置主要用于调节轨道在列车通过、自然荷载作用下的变形,保证铁路线路的安全与平稳。
弹性支撑块有多种材质、规格和型号,但其基本结构与工作原理都很相似。
在列车开行时,铁轨和碎石层在载荷下会发生微小的移动和变形,而弹性支撑块能够减缓碎石层对轨道的剪切力和垂向振动,从而降低了列车在行驶过程中所受的动荷载并提高了列车的行驶舒适度。
弹性支撑块的施工方案弹性支撑块在无砟道床中的施工方案主要有以下几个步骤:1. 基础处理首先,在道床基础岩土层面的基础处理中,要保证道床的水平度和水平面的标高,避免出现基础不牢固导致轨道变形导致列车跳跃、损伤或噪声等问题。
2. 间接式铺轨其次是间接式铺轨。
在铺筛石后,再利用机械设备压实和对筛石进行充填加强道基层的稳定性。
一般情况下,筛石施工层厚度应为30-40厘米(根据实际情况灵活控制),保证道床的基础坚实。
3. 直接式铺轨接下来,需要按照设计要求确定铺设的弹性支撑块型号,按照一定间隔并严格对齐铺装弹性支撑块,再直接将钢轨铺设在弹性支撑块上,同时对钢轨进行加筋,保证列车高速通过时的稳定性。
4. 铺装轨枕最后是轨枕的铺装。
根据设计方案在适当位置铺设轨枕,并固定轨枕。
在铺装过程中,需安装适当数量的抗震橡胶垫垫片以降低轨枕振动所产生的影响。
弹性支撑块的施工工艺弹性支撑块在无砟道床中的施工工艺主要有以下几个步骤:1. 弹性支撑块的降温在弹性支撑块的加工过程中,弹性支撑块需要降温以保证其材料的弹性和抗震性能。
一般情况下,弹性支撑块的降温温度不得高于-5℃。
2. 先验性能检测在弹性支撑块安装前,需要对其进行先验性能检测。
首先需要检查弹性支撑块的尺寸、硬度、密度等物理性能是否符合技术规范标准。
同时还需要进行自然频率、垂直刚度、水平刚度、阻尼比等性能测试。
3. 弹性支撑块的固定在完成先验性能检测后,可以开始弹性支撑块的安装。
弹性支撑块是无砟道床施工方案及工艺2.3.3.4弹性支承块式无砟轨道施工方案2.3.3.4.1施工准备(1)做好无砟轨道施工前的现场调查,切实做好预制件、原材料哦、加工料的生产、存放与运输及气候条件的现场调研。
无砟轨道位于隧道内,便道不畅通时,应根据现场调研与相关接口工程沟通情况,制定无砟轨道施工组织和物流管理预案。
(2)为减少与无砟轨道施工的相互干扰,要尽早安排排水沟、电缆槽的施工,统筹安排站后工程元器件的预埋和过轨管线施工。
(3)无砟轨道施工前,应按照隧道内无砟轨道相关技术条件的要求对线下工程进行评估验收。
线下工程验收合格,工后沉降变形符合合计要求后方可进行无砟轨道施工。
(4)无砟轨道施工应严格遵守隧道内无砟轨道相关技术条件及施工指南要求;无砟道床模板、钢筋、混凝土施工均应符合现行《铁路混凝土工程施工质量验收标准》的有关规定。
2.3.3.4.2技术标准隧道内弹性支承块式无砟轨道由钢轨、扣件、混凝土支承块、配套橡胶套靴、块下弹性垫板和钢筋混凝土道床板等组成,轨道结构高度为650mm。
(1)钢轨钢轨采由60kg/m、100m定尺长、U75V无螺栓孔新钢轨,重车线曲线半径不大于1500m及轻车线曲线半径不大于1200m地段铺设U75V热处理钢轨。
(2)扣件扣件采用弹条VII型扣件,扣件支点间距600mm,施工时可根据现场情况在个别地段合理调整,但不应大于625mm。
(3)支承块、橡胶套靴和块下橡胶垫板支承块、橡胶套靴和块下橡胶垫板的技术要求、试验方法、检验规则、标识及储运等应符合相应技术条件的要求。
(4)道床板道床板宽 2.8m,直线地段道床板(内轨轨下)设计加厚0.393m,顶面设1%的人字形排水坡,曲线地段根据实设超高具体确定,顶面排水不小于1%。
道床板分块浇筑,并在隧道沉降缝处断开,一般地段道床板标准长度6580mm,两道床板间设宽20mm的伸缩缝,缝内采用聚乙烯泡沫塑料板填缝,并在表层30~40mm范围内采用聚氨酯密封。
弹性支撑块是无砟道床施工方案及工艺
2.3.3.4弹性支承块式无砟轨道施工方案
2.3.3.4.1施工准备
(1)做好无砟轨道施工前的现场调查,切实做好预制件、原材料哦、加工料的生产、存放与运输及气候条件的现场调研。
无砟轨道位于隧道内,便道不畅通时,应根据现场调研与相关接口工程沟通情况,制定无砟轨道施工组织和物流管理预案。
(2)为减少与无砟轨道施工的相互干扰,要尽早安排排水沟、电缆槽的施工,统筹安排站后工程元器件的预埋和过轨管线施工。
(3)无砟轨道施工前,应按照隧道内无砟轨道相关技术条件的要求对线下工程进行评估验收。
线下工程验收合格,工后沉降变形符合合计要求后方可进行无砟轨道施工。
(4)无砟轨道施工应严格遵守隧道内无砟轨道相关技术条件及施工指南要求;无砟道床模板、钢筋、混凝土施工均应符合现行《铁路混凝土工程施工质量验收标准》的有关规定。
2.3.3.4.2技术标准
隧道内弹性支承块式无砟轨道由钢轨、扣件、混凝土支承块、配套橡胶套靴、块下弹性垫板和钢筋混凝土道床板等组成,轨道结构高度为650mm。
(1)钢轨
钢轨采由60kg/m、100m定尺长、U75V无螺栓孔新钢轨,重车线曲线半径不大于1500m及轻车线曲线半径不大于1200m地段铺设U75V热处理钢轨。
(2)扣件
扣件采用弹条VII型扣件,扣件支点间距600mm,施工时可根据现场情况在个别地段合理调整,但不应大于625mm。
(3)支承块、橡胶套靴和块下橡胶垫板
支承块、橡胶套靴和块下橡胶垫板的技术要求、试验方法、检验规则、标识及储运等应符合相应技术条件的要求。
(4)道床板
道床板宽2.8m,直线地段道床板(内轨轨下)设计加厚0.393m,顶面设1%的人字形排水坡,曲线地段根据实设超高具体确定,顶面排水不小于1%。
道床板分块浇筑,并在隧道沉降缝处断开,一般地段道床板标准长度6580mm,两道床板间设宽20mm的伸缩缝,缝内采用聚乙烯泡沫塑料板填缝,并在表层30~40mm范围内采用聚氨酯密封。
道床板采用双层配筋,道床混凝土设计强度等级为C40,混凝土结构所处环境类别为碳化环境,作用等级为T2。
道床板与隧道仰拱回填层间通过剪力筋连接,剪力筋采用钻孔植入的方式埋设。
剪力筋在L≤50m地段采用ø20mmHRB400螺纹钢筋,每块道床板设置50根;在距洞口50m<L≤200m地段采用ø20mmHRB400螺纹钢筋,每块道床板设置25根;在距洞口L>200m地段采用ø16mmHRB400螺纹钢筋,每块道床板设置15根,施工时应根据实际轨枕间距合理布置剪力筋。
(5)超高设置
隧道内曲线超高设置在道床板上,采用外轨抬高方式,在圆曲线范围内外轨抬至超高值,在缓和曲线范围内外轨超高递减顺接。
(6)无砟轨道综合接地
本次无砟轨道设计综合接地条件,每块道床板内利用上层3根纵向结构钢筋和1根横向钢筋作为接地钢筋,纵向钢筋与横向钢筋之间采用焊接连接。
每块道床板在板两端靠近线路外侧各预埋一个接地端子,接地端子与靠近线路外侧纵向接地钢筋焊接连接。
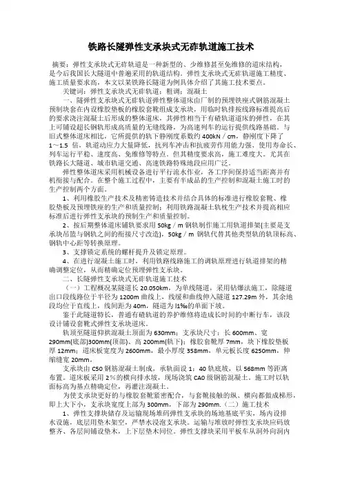
无砟轨道设计横断面见图 2.3.3.4.2-1,弹性支承块及扣件见图2.3.3.4.2-2。
图2.3.3.4.2-1无砟轨道设计横断面
图2.3.3.4.2-2弹性支承块及扣件示意图
2.3.3.4.3施工工序及工艺流程
2.3.3.4.3.1施工工序
第一步:按照要求完成无砟轨道施工前隧道质量验收。
第二步:无砟轨道首段工艺性试验段施工、总结、评估。
第三步:工艺性试验参数确定,无砟道床全面展开。
第四步:仰拱填充层凿毛、铺设道床板底层钢筋、安装纵横向模板、组装轨排、轨排粗调。
第五步:顶层钢筋绑扎、接地焊接、轨排精调。
第六步:道床板混凝土浇筑、养生,拆除轨道排架进入下一循环。
2.3.3.4.3.2工艺流程
图2.3.3.4.3-1无砟轨道施工工艺流程图
2.3.3.4.4施工方案
为避免相互干扰,使各道工序紧密衔接、有条不紊的进行,各工序间要保持适当的距离,各种施工机具设备主要包括龙门吊、轨道排架、移动式组装平台,混凝土输送泵等布局合理。
双线隧道施工采用双线同时施工,单线施工区域依次划分为施工准备区、钢筋绑扎区、轨排架设调整区、混凝土浇筑区、混凝土养护区、模板拆除及后续处理区等,双线交错推进。
弹性支承块整体道床施工布置图见图2.3.3.4.4-1双线隧道施工组织示意图。