(完整)初中常用的修辞手法与说明方法的作用
- 格式:doc
- 大小:44.51 KB
- 文档页数:2
八大修辞手法的好处与作用一、比喻1、比喻的特点及作用:比喻就是“打比方”。
即抓住两种不同性质的事物的相似点,用一事物来喻另一事物。
比喻的结构一般由本体(被比喻的事物)、喻体(作比方的事物)和比喻词(比喻关系的标志)构成。
构成比喻的关键:甲和乙必须是本质不同的事物,甲乙之间必须有相似点。
否则比喻不能成立。
作用主要是:将表达的内容说得生动具体形象,给人以鲜明深刻的印象。
2、比喻的种类①明喻。
典型形式是-甲像乙。
本体喻体都出现,中间用比喻词“像、似、仿佛、犹如”等相联结。
例如:②暗喻。
典型形式是-甲是乙。
本体喻体都出现,中间没有比喻词,常用“是”、“成了”、“变成”等联结。
例如:③借喻。
典型形式是-甲代乙。
不出现本体,直接叙述喻体。
但它不同于借代。
借代取两事物相关点;借喻取两事物的相似点。
例如:放下包袱,开动机器。
④博喻。
连用几个比喻从不同角度,运用不同的相似点对同一本体进行比喻。
例如:层层的叶子中间,零星地点缀着些白花,有袅娜地开着的,有羞涩地打着朵儿的,正如一粒粒明珠,又如碧天里的星星,“明珠”、“星星”、“刚出浴的美人”,分别从色彩、光华、感受等角度,抓住光亮、隐约闪烁、清新洁静等相似二、比拟1.比拟的特点及作用把物当作人来写,或把人当作物来写,或把此物当作彼物来写,其形式特点是:事物“人化”或人“物化”,或甲物“乙物化”。
作用:把事物当成人写,使具体事物人格化,语言生动形象。
2.比拟的种类①拟人。
例如:杜甫川唱来柳林铺笑,红旗飘飘把手招。
②拟物。
例如:咱们老实,才有恶霸,咱们敢动刀,恶霸就得夹着尾巴跑。
三、借代1.借代的特点及其作用借代不直接说出所要表述的人或事物,而用与其相关的事物来代替。
它强调两事物间的相关点。
其作用是:以简代繁、以实代虚、以奇代凡、以事代情。
2.借代的种类①特征代本体。
例如②具体代抽象。
③专名代泛称。
④人名代著作。
⑤部分代整体。
⑥结果代原因。
⑦原料代成品。
青铜。
⑧地名代本体。
初一必备常见修辞手法及其作用对于初一的同学来说,掌握常见的修辞手法不仅能够提升语言表达能力,还能更好地理解文学作品中的精妙之处。
下面咱们就来聊聊几种常见修辞手法及其作用。
首先,咱们来说说比喻。
比喻就是用跟甲事物有相似之点的乙事物来描写或说明甲事物。
比如说“月亮像一个大圆盘”,这里就把月亮比作了大圆盘,让人一下子就能想象出月亮又大又圆的样子。
比喻的作用可不小,它能让抽象的事物变得具体、生动,让读者更容易理解和感受所描述的对象。
比如“他的心像被刀割一样”,通过比喻,我们能深切地感受到他内心的痛苦。
而且,比喻还能让平淡的文字变得富有感染力,引起读者的共鸣。
拟人也是一种很有趣的修辞手法。
拟人就是把事物人格化,将本来不具备人动作和感情的事物变成和人一样具有动作和感情的样子。
像“小鸟在枝头欢快地歌唱”,小鸟原本不会唱歌,但这里赋予了它人的行为,让整个场景都变得活泼起来。
拟人的作用在于能使所描写的事物更加形象、生动,富有情趣。
比如“风儿轻轻地抚摸着我的脸”,风儿本来是没有情感和动作的,但用了拟人,就让我们感受到了风的温柔。
排比就像是一列整齐的队伍,把三个或以上结构相似、语气一致、意思相关或相同的句子排列起来。
例如“爱心是一片照射在冬日的阳光,使贫病交迫的人感到人间的温暖;爱心是一泓出现在沙漠里的泉水,使濒临绝境的人重新看到生活的希望;爱心是一首飘荡在夜空的歌谣,使孤苦无依的人获得心灵的慰藉”。
排比的作用在于增强语势,让表达更有力量,同时也能让论述更有条理,让读者更容易记住。
夸张则是故意把事物的形象、特征、作用、程度等方面进行夸大或缩小的描述。
比如“飞流直下三千尺,疑是银河落九天”,这就是夸张地写出了瀑布的壮观。
夸张能够鲜明地表达作者对事物的情感和态度,突出事物的本质特征,引发读者的想象。
对比也是常用的手法,把两种对应的事物对照比较,使形象更鲜明,感受更强烈。
比如“虚心使人进步,骄傲使人落后”,通过对比,清晰地展现了虚心和骄傲带来的不同结果。
各种修辞手法作用一、修辞手法的作用:(1)比喻的作用就是能将表达的内容说得生动、具体、形象。
给人以深刻鲜明的形象,使说理更透彻。
(2)拟人的作用就是使具体事物人格化,语言生动、形象。
(3)夸张的作用就是揭示事物的本质,烘托气氛,引起联想,使表达的事物更突出、更鲜明。
(4)排比的作用就是增强语言气势,深化思想内容,增强文章的说服力与感染力。
(5)对偶的主要作用就是整齐匀称,节奏感强,高度概括,有音乐美。
(6)对比的作用就是能使语言色彩鲜明,事物的性质、特征等更加鲜明突出。
(7) 设问的作用就是提醒人们注意、引起思考、突出某些内容。
(8) 反问的作用就是加强语气,激发读者的感情,以使读者留下深刻印象。
(9) 反复的作用就是突出思想,强调感情,有时能够加强节奏感。
(10) 借代的作用就是可引人联想,形象突出、生动、具体、使特点更鲜明。
说明方法的作用及意义(1)举例子:举出实际事例来说明事物,使所要说明的事物具体化,形象化,更真切,以便读者理解,使内容具体、加强说服力,具体介绍知识的作用。
(举什么例子具体、真切、形象地说明了说明对象的什么) (2)打比方:利用两种不同事物之间的相似之处作比较,以突出事物的性状特点,增强说明的形象性与生动性,增强文章的趣味性。
(把什么比喻成什么,生动、形象地说明了说明对象的什么) (3)列数字:使所要说明的事物具体化,以便读者理解。
使说明更科学,更准确,更具体。
(列举具体数字科学、准确、具体地说明了说明对象的什么)(4)作比较:把某些抽象的或者就是人们比较陌生的事物,用具体的或者大家已经熟悉的事物与它比较,使读者通过比较得到具体而鲜明的印象。
事物的特征也往往在比较中显现出来,说明对象的特点突出。
(把什么与什么进行比较,突出了说明对象的什么特点;) (5)画图表:把复杂的事物说清楚,采用图表法,来弥补单用文字表达的缺欠,对有些事物解说更直接、更具体。
(通过什么图表的展示,使读者对什么的理解更直接、更具体) (6)下定义:用简明的语言对某一概念的本质特征作规定性的说明,能准确揭示事物的本质,使说明更科学、更准确、更精练、更严密。
修辞手法及说明方法的使用修辞手法是指语言运用中常用的一些技巧和方法,旨在增强言语的表达力和感染力,使文章更具艺术性和说服力。
说明方法是通过解释、引用例证和进行对比等方式,来阐明观点或说明事物的本质、性质、特点等。
下面将详细介绍修辞手法及说明方法的使用。
修辞手法的使用:1.比喻:用一个事物来比喻另一个事物,以形象地表达意义。
比如:“他的笑声如同春天的阳光,温暖了周围的每个人。
”2.拟人:将无生命的事物赋予人类的特征和行为,使其更加形象具体。
例如:“大地含笑,万物苏醒。
”3.夸张:对事物进行夸大处理,以突出其特点或效果。
如:“他一声大吼,震得所有人耳朵嗡嗡作响。
”4.对比:通过对比两个相对的事物,突出它们之间的差异或相似之处。
比如:“他的态度冷若冰霜,而她的心却热如火炉。
”5.排比:通过连续使用几个相同结构的词、短语或句子,使文章更有节奏感和表现力。
例如:“她是聪明的、勤奋的、善良的,真是一个无可挑剔的好人。
”6.修辞问答:即提出一个问题,然后自行回答,以增强表达的力度和说服力。
“我问你,如果不立即采取行动,我们的孩子们将如何面对未来?”7.推理:通过逻辑推理来表达论点或说服读者。
例如:“猫爱吃鱼,这只猫是一只猫,所以它一定爱吃鱼。
”8.反问:用反向的方式来提问,引起读者思考。
比如:“这难道不是一个伟大的时刻吗?”说明方法的使用:1.解释定义:对一些观点、概念或事物进行详细的解释和定义,使读者更好地理解。
例如:“爱是一种无私的情感和奉献精神,它超越了个人的利益和欲望,是人类共有的情感。
”2.引用例证:通过引用史实、实例或其他人的观点,来证明论点的正确性。
例如:“据统计数据显示,大学毕业生的就业率明显高于没有高中文凭的人。
”3.举例说明:通过具体的事例来说明概念、理论或观点。
比如:“传统文化是一座丰富多彩的宝藏,比如中国的春节、端午节和中秋节等,都是民族文化的重要组成部分。
”4.对比对照:通过与其他事物进行对比,来说明本质上的不同或相同之处。
常见修辞手法和说明方
法及其作用
-CAL-FENGHAI.-(YICAI)-Company One1
常见修辞手法及其作用
常见修辞手法有:比喻、拟人、夸张、排比、反问、设问、引用
1.比喻:把比作 ,使语句更加生动、形象、具体、逼真。
2.拟人:把当作人来写,能使事物人格化,使语句更加生动、形象、逼真。
3.夸张:运用了拟人的修辞手法,揭示事物的本质,烘托气氛。
增加语言感染力。
4.排比:加强语气,使语言富有节奏感和感染力。
5.对比:使语言色彩鲜明,使事物的性质、特征更加鲜明突出。
6.反问:加强语气,激发读者感情,使读者留下深刻印象。
常见说明方法及其作用
常见说明方法有:举例子、列数字、打比方、作比较、下定义、分类别、作诠释、列图表
举例子:通过具体的事例,对事物的特征加以说明,使说明对象更加形象、具体,更有说服力。
列数字:用具体的数字对事物的特征加以说明,使说明对象更准确,更有说服力。
打比方:将比作,从而生动形象地说明了事物的特点。
作比较:把和加以比较,突出强调了事物的特征。
分类别:对事物的特征分类别的加以说明,使说明更有条理性。
列图表:用列图表的形式对事物的特征加以说明,使说明更简洁、更直观。
下定义:用简洁科学的语言对说明对象加以说明,从而更本质、更科学的说明事物的特征。
修辞手法、说明方法及其作用第一篇:修辞手法、说明方法及其作用修辞手法及其作用1.比喻作用:将表达的内容说得生动具体形象,给人以鲜明深刻的印象,根据事物的相似点,用具体、浅显、常见的事物对深奥生疏的事物解说,即打比方,帮助人深入理解。
2.拟人:作用:把禽兽鸟虫花草树木或其他无生命的事物当成人写,使具体事物人格化,语言生动形象。
3.夸张:作用:提示事物本质,烘托气氛,加强渲染力,引起联想效果。
4.排比:作用:加强语势、语言气氛,使文章的节奏感加强,条理性更好,更利于表达强烈的感情(表达效果)。
5.对偶:作用:整齐匀称,节奏感强,高度概括,易于记忆,有音乐美感。
6.反复:1.连续反复(中间无其他词语间隔)例句:山谷回音,他刚离去,他刚离去。
2.间隔反复(中间有其他的词语)作用:主要运用在诗文中,起到反复咏叹,表达强烈的情感的作用。
同时,反复的修辞手法还可以使诗文的格式整齐有序,而又回环起伏,充满语言美。
7.设问:作用:引起注意,启发读者思考;有助于层次分明,结构紧凑;可以更好地描写人物的思想活动。
例句:花儿为什么这样红?首先有它的物质基础。
8.反问(激问、反诘、诘问):作用:加强语气,发人深思,激发读者感情,加深读者印象,增强文中的气势和说服力。
9.引用:作用:使论据确凿充分,增强说服力,富启发性,而且语言精炼,含蓄典雅。
10.借代:不直接说出所要表达的人或事物,而是借用与它有密切相关的人或事物来代替借代种类:特征代事物、具体代抽象、部分代全体、整体代部分。
作用:突出事物的本质特征,增强语言的形象性,使文笔简洁精炼,语言富于变化和幽默感;引人联想,使表达收到形象突出、特点鲜明、具体生动的效果。
方法:①部分代整体。
即用事物具有代表性的部分代本体事物。
例如:两岸青山相对出,孤帆一片日边来。
(《望天门山》)②特征代本体。
即用借体(人或事物)的特征、标志去代替本体事物的名称。
例如:圆规一面愤愤的回转身,一面絮絮的说,慢慢向外走去……(《故乡》)③具体代抽象例如:南国烽烟正十年。
常见修辞手法及作用常见的修辞方法有:比喻、比拟、借代、夸张、对偶、排比、设问、反问。
(1)比喻。
它是用某一具体的、浅显、熟悉的事物或情境来说明另一种抽象的、深奥、生疏的事物或情境的一种修辞方法。
比喻分明喻、暗喻、借喻三种形式。
明喻的形式可简缩为:甲(本体)如(喻词:像、似、若、犹、好像、仿佛)乙(喻体)。
暗喻的形式可简缩为:甲是(喻词:成、变成、成为、当作、化作)乙。
明喻在形式上是相似关系,暗喻则是相合关系。
借喻:只出现喻体,本体与比喻词都不出现。
如:燕雀安知鸿鹄之志!作用:能将表达的内容说得生动、具体、形象。
给人以深刻鲜明的形象,使说理更透彻。
(2)借代。
不直接说出要说的人或事物,而是借用与这一人或事物有密切关系的名称来替代,如以部分代全体;用具体代抽象;用特征代本体;用专名代通称等。
作用:可引人联想,形象突出、生动、具体、使特点更鲜明。
如:①不拿群众一针一线。
(一针一线代群众的一切财产)②不要大锅饭。
("大锅饭"代抽象的"平均主义")③花白胡子坐在墙角里吸旱烟。
(花白胡子是以特征代本体)④千万个雷锋活跃在祖国大地上。
("雷锋"以具体的形象代抽象的共产主义思想)(3)比拟。
把人当物写或把物当人来写的一种修辞方法,前者称之为拟物,后者称之为拟人。
作用:使具体事物人格化、语言生动、形象。
如:①做人既不可翘尾巴,也不可夹着尾巴。
(拟物)②蜡炬成灰泪始干。
(拟人)(4)夸张。
对事物的形象、特征、作用、程度等作扩大或缩小描绘的一种修辞方法。
作用:揭示事物的本质,烘托气氛,引起联想,使表达的事物更突出、更鲜明。
如:①白发三千丈,缘愁似个长。
("三千丈"为扩大夸张)②芝麻粒儿大的事,不必放在心上。
("芝麻粒儿"是缩小夸张)(5)对比。
是把两种事物或同一事物的两个方面并举加以比较的方法。
作用:能使语言色彩鲜明,事物的性质、特征等更加鲜明突出。
初中生常见的修辞手法及其作用比喻:它是用某一具体、浅显、熟悉的事物或情境来说明另一种抽象、深奥、生疏的事物或情境的一种修辞方法。
比喻由三部分构成:〈1〉本体、〈2〉喻体、〈3〉比喻(比喻和拟人最大的不同在于比喻含有喻体,拟人没有。
)作用:将表达的内容说得生动具体形象,给人以鲜明深刻的印象,根据事物的相似点,用具体、浅显、常见的事物对深奥生疏的事物解说,即打比方,帮助人深入理解。
(事物间有相似性)比拟:借助丰富的想像,把物当成人来写,或把人当成物来写,或把甲物当成乙物来写。
比拟分为拟人和拟物作用:能启发读者想像,令文章更生动。
(1)拟人:把物当做人写,赋予物以人的动作、行为、思想、感情、活动,用描写人的词来描写物。
作用:把禽兽鸟虫花草树木或其他无生命的事物当成人写,使具体事物人格化,语言生动形象。
(2)拟物(借物喻人):①把人比作物,或把此物当作彼物来写。
②把甲事物当成乙事物来写。
借代:不直接说出所要表达的人或事物,而是借用与它有密切相关的人或事物来代替。
借代种类:特征代事物、具体代抽象、部分代全体、整体代部分。
作用:突出事物的本质特征,增强语言的形象性,使文笔简洁精炼,语言富于变化和幽默感;引人联想,使表达收到形象突出、特点鲜明、具体生动的效果。
夸张:对事物的形象、性质、特征、作用、程度等故意地夸大或缩小描绘的一种修辞方法。
作用:提示事物本质,烘托气氛,加强渲染力,引起联想效果。
(1)扩大夸张:对事物形状、性质、特征、作用、程度等加以夸大。
(2)缩小夸张:对事物形象、性质、特征、作用、程度等加以缩小。
(3)超前夸张:把后出现的说成先出现,把先出现的说成后出现。
对偶:字数相等,结构形式相同或相近,意义对称的一对短语或句子,对称排列起来表达两个相对或相近的意思。
作用:整齐匀称,节奏感强,高度概括,易于记忆,有音乐美感。
排比:把三个或三个以上结构和长度均类似、语气一致、意义相关或相同的句子排列起来。
作用:加强语势、语言气氛,使文章的节奏感加强,条理性更好,更利于表达强烈的感情(或增强表达效果)。
修辞手法说明方法及其作用
一、修辞手法的作用
1.增强言辞的艺术性:修辞手法通过巧妙地运用各种修辞手段,如比喻、拟人、夸张等,丰富了作品的形象、语言和感情表达,使文本更加生动、形象,增加了作品的艺术性,使读者更易被作品所吸引。
3.增强语言的感染力:修辞手法通过使用一些情感色彩浓厚的修辞手段,如感叹、反问等,使语言更有感染力,能够打动读者的心灵,引起读者的共鸣,使读者更加深入地思考和反思。
5.营造良好的阅读体验:修辞手法可以通过运用一些诙谐幽默的修辞手段,如讽刺、幽默等,给读者带来愉悦的阅读体验,提高读者的阅读兴趣和欲望,使读者更加投入到作品中。
二、说明方法的作用
1.增强阐述的清晰度:说明方法通过使用清晰明了的语言,将观点或主题展开,使读者更容易理解和接受作者要阐述的内容,避免了语义模糊和歧义,使观点更加清晰明了。
5.增强读者的参与感:说明方法通过使用一些互动的手段,如反问、疑问等,可以激发读者的思考欲望,引发读者的思考和讨论,增强了读者的参与感和阅读的乐趣。
综上所述,修辞手法和说明方法在文学作品中起着重要的作用。
修辞手法通过丰富言辞的艺术性、增强语言的感染力和说服力等,使作品更富有表现力和感染力;说明方法通过增强阐述的清晰度、丰富内容的细节、增加说服力和提升可信度等,使文章更易理解和接受。
修辞手法和说明方
法的运用不仅能提升作品的文学性和说服力,还能增加读者的阅读体验和参与感,使作品达到更好的表达和传达效果。
(一)修辞手法掌握几种常见的修辞手法,会分析在文中的作用:⑴比喻:形象生动、简洁凝练地描写事物、讲解道理,增强语言的生动性、形象性、化抽象为具体,使人易于理解。
⑵拟人:赋予事物以人的性格、思想、感情和动作,使物人格化,使之更形象,从而达到形象生动的效果。
⑶夸张:突出特征,揭示本质,给读者以鲜明而强烈的印象。
⑷排比:条理清晰,节奏鲜明,增强语势,长于抒情,使语言更有表现力,更有气魄。
⑸对偶:使句式整齐,结构一致,形式优美,音韵和谐,互相映衬,互为补充。
⑹反复:强调某种意思,更能突出文章主题,观点鲜明。
抒情强烈,富有感染力。
⑺设问:自问自答,引人注意,启发思考。
⑻反问:态度鲜明,加强语气,强烈抒情。
⑼引用:使内容更真实、准确、深刻、精密。
⑽反语:增加讽刺意味,使表达更深刻,更有力度。
⑾对比:形成强烈反差,加强读者的印象,突出文章的中心。
(二)说明方法常见的说明方法有:分类别.举事例.打比方.列数字.作比较.下定义.作诠释.摹状貌.画图表等。
阅读说明文,了解说明文采用的说明方法,一要看用怎样的说明方法,说明什么对象,适应怎样的生活需要;二要看所用的说明方法是通过怎样的语言形式表达的。
)掌握几种常见的说明方法,会分析在文中的作用:1、下定义:用简洁的语言科学揭示事物的本质属性。
如:食物就是一种能够成躯体和供应能量的物质;作用:科学准确的揭示本质特征答题模式:用简明而科学的语言揭示(概括)了××(说明对象)的本质特征,使说明更加严密、科学。
2、作诠释:介绍或解说事物、事理的性质与特点。
作用:通俗易懂、给人以清晰的认识,更便于理解。
答题模式:用通俗易懂的语言对××(什么事物)的×××(什么特性/事理)加以具体的解释说明,使读者对×××(它的特性)有更进一步的了解。
“作诠释”与“下定义”的区别:通常两者采用“什么是什么”的模式。
1.常用修辞方法及作用:①比喻:使形象生动,使语言传神;引发读者的联想和想象,给人以鲜明深刻的印象。
②拟人:给……赋予以人的情态,含蓄地表现作者……的思想感情。
③反问:强化语气,发人深省,激发读者的感情,给读者留下深刻印象。
④没问:引起人们思考,引起注意;突出某些内容。
⑤排比:句式整齐,增强语言气势,深化思想内容,增强文章的说服力和感染力。
⑥借代:可引入联想,形象突出、生动、具体,使特点更鲜明。
⑦对比:能使语言色彩鲜明,事物的性质、特征等更加鲜明突出。
⑧对偶:整齐匀称,节奏感强,高度概括。
⑨夸张:突出事物的本质。
烘托气氛,引起联想,使表达的事物更突出、更鲜明。
⑩反复:突出思想,强调感情,有时能够加强节奏感。
(11)反语:显得幽默,讽刺了……4.《西游记》作者吴承恩,明朝著名小说家。
《西游记》是中国古代第一部浪漫主义长篇神魔小说。
主要写孙悟空、猪八戒、沙僧三人保护唐僧西行取经,沿途遇到八十一难,一路降妖伏魔,化险为夷,最后到达西天取得真经的故事。
小说以师徒西天取经为线索,以孙悟空为主角,塑造了一个敢于反对天宫、地府统治者,专“与人间抱不平”,“济困扶危,恤孤念寡”的英雄形象。
另外,小说中的其他人物形象如猪八戒、唐僧、沙僧、白骨精、铁扇公主等,也都写得个性鲜明,栩栩如生。
而小说中所写的众多妖魔鬼怪,则多象征社会恶势力。
对崇信道教、沉湎女色、昏庸无能、荒淫残暴、贤愚莫辨、专横独断之帝王,更作了无情嘲弄和批判。
说明作者是以积极浪漫主义创作手法,来反映现实主义的思想感情的。
小说想象力丰富,将神魔与人的形象大胆地结合,创造了一系列令人难以忘怀的艺术造型。
作品格调幽默诙谐,语言通俗简练,生动活泼。
备受读者欢迎,是长篇神魔小说中成就最高,影响最大的一部。
主要人物形象:唐僧:崇信佛法、严守戒律、目标明确、立场坚定、勇往直前的精神坚不可摧;但有时贤愚不分(好坏不辨。
孙悟空:桀骜不驯、敢作敢当、敢于反抗压迫、勇敢机智、爱憎分明、疾恶如仇、正直无私、行侠仗义、无所畏惧、幽默、喜欢“戴高帽”、好胜心强、喜欢搞点恶作剧。
修辞手法、说明方法类型及作用一、常用的修辞手法有:比喻、拟人、排比、夸张、对偶、反复、反问、设问。
二、常用的说明方法有:举例子、分类别、列数字、作比较、打比方、画图表、下定义、摹状貌、引用。
三、各种修辞手法的作用:1、比喻的作用:形象生动地描写事物或讲道理,增强语言的生动性、形象性,化抽象为具体,使读者易于理解。
2、拟人的作用:使描写的事物更加形象生动。
3、排比的作用:加强气势,表达丰富的思想感情。
4、夸张的作用:突出特征、揭示本质,给读者鲜明而强烈的印象。
5、对偶的作用:使句式整齐,结构一致,互相映衬,互为补充。
6、反复的作用:增强语气,突出思想感情。
7、反问的作用:态度鲜明,加强语气,强烈抒情。
8、设问的作用:强调问题,以引起人们注意,启发人们思考,使所要强调的意思更加突出。
四、各种说明方法的作用:1、举例子的作用:真实、有力地说明了某事物的某一特点,便于读者理解。
2、分类别的作用:从多种角度阐述了事物的某一特点,使说明更清楚、更有条理。
3、列数字的作用:更具体、更准确地说明了某事物的某一特点。
4、作比较的作用:通过将A事物和B事物的比较,突出A/B事物的某一特点,化深为浅,化繁为简,更清楚、更鲜明地说明事物,增强说明效果。
5、打比方的作用:生动形象地说明某事物的某一特征,使抽象的事物变得具体,便于读者理解。
6、画图表的作用:直观、形象地说明了某事物的某一特征,便于读者理解。
7、下定义的作用:科学、准确地说明某事物的本质特点,使之与其他事物区别开。
8、摹状貌的作用:生动形象地说明某事物的本质特点,使文章更具有可读性。
9、引用(典故)的作用:用典故来说明某事、某道理,增强了文章的可读性,更容易激发读者的兴趣。
20种常见的修辞手法使用方法和作用以下是20种常见的修辞手法及其使用方法和作用:1. 比喻:通过将一个事物与另一个事物相比较,以形象、生动的方式表达自己的意思。
其作用是使语言更加生动、形象,增强表达效果。
2. 比拟:通过把一个事物当作人或动物来描写,使其具有人的情感或动作。
其作用是增强表达的生动性和形象性。
3. 夸张:通过夸大或缩小事物的特点或程度,来强调事物的本质特征。
其作用是突出事物的本质特征,增强表达效果。
4. 排比:通过三个或以上结构相似的句式来表达同一个意思,增强语势。
其作用是加强语气,增强表达效果。
5. 对偶:通过两个结构相似、意义相对的句子来表达相反或相对的意思。
其作用是使语言更加工整、优美,增强表达效果。
6. 借代:通过用事物的某一部分或某一特征来代替该事物本身。
其作用是使语言更加简练、形象,增强表达效果。
7. 设问:通过自问自答的方式来强调某一观点或事实。
其作用是强调观点或事实,引起读者注意。
8. 反问:通过否定句来表达肯定的意思,增强语气。
其作用是加强语气,突出强调某一观点或事实。
9. 引用:通过引用别人的话或典故来支持自己的观点或表达自己的情感。
其作用是使语言更有说服力,增强表达效果。
10. 对比:通过对比不同的事物或同一事物的不同方面来突出某一特点或差异。
其作用是使语言更有说服力,增强表达效果。
11. 反复:通过重复同一词语或句子来强调某一观点或情感。
其作用是加强语气,增强表达效果。
12. 倒装:通过改变词语的正常语序来强调某一观点或表达某种情感。
其作用是使语言更加生动、形象,增强表达效果。
13. 反语:通过用反义词或反义短语来表达与本意相反的意思,以达到讽刺、幽默的效果。
其作用是使语言更加生动、风趣,增强表达效果。
14. 拟人:通过赋予事物以人的情感或动作,使其具有人的特点或行为。
其作用是使语言更加生动、形象,增强表达效果。
15. 排比+反复:通过排比和反复的综合运用来强化某一意思的表达。
初中语文常用修辞手法及作用1.比喻:根据事物的相似点,用具体的,浅显的、熟知的事物来说明抽象的、深奥的、生疏的事物,即打比方。
作用:能将表达的内容说得生动具体形象,给人以鲜明深刻的印象,用浅显常见的事物对深奥生疏的事物解说,帮助人深入理解。
比喻的三种类型:明喻、暗喻和借喻:类别特点本体比喻词喻体例句明喻甲像乙出现像、似的、好像、如、宛如、好比、犹如出现那小姑娘好像一朵花一样暗喻甲是乙出现是、成为出现那又浓又翠的景色,简直就是一幅青山绿水画借喻甲代乙不出现无出现地上射起无数的箭头,房顶上落下万千条瀑布。
2.拟人:把物当做人写,赋予物以人的言行或思想感情,用描写人的词来描写物。
作用:把禽兽鸟虫花草树木或其他无生命的事物当成人写,使具体事物人格化,语言生动形象。
如:桃树、杏树、梨树、你不让我,我不让你,都开满了花赶趟儿。
3.夸张:对事物的性质,特征等故意地夸大或缩小。
作用:提示事物本质,烘托气氛,加强渲染力,引起联想效果。
类别特点例句扩大夸张对事物形状、性质、特征、作用、程度等加以夸大柏油路晒化了,甚至铺户门前的铜牌好像也要晒化缩小夸张对事物形象、性质、特征、作用、程度等加以缩小只能看到巴拿大的一块天地超前夸张把后出现的说成先出现,把先出现的说成后出现她还没有端酒怀,就醉了。
4.排比:把结构相同或相似、语气一致,意思相关联的句子或成分排列在一起。
作用:增强语言气氛,加强表达效果。
如:他们的品质是那样的纯洁和高尚,他们的意志是那样的坚韧和刚强,他们的气质是那样的淳朴和谦逊,他们的胸怀是那样的美丽和宽广。
5.对偶字数相等,结构形式相同,意义对称的一对短语或句子,表达两个相对或相近的意思。
作用:整齐匀称,节奏感强,高度概括,易于记忆,有音乐美感。
如:横眉冷对千夫指,俯首甘为孺子牛。
6.反复为了强调某个意思,表达某种感情,有音重复某个词语句子。
反复的种类:连续反复和间隔反复,连续反复中间无其他词语间隔。
间隔反复中间有其他的词语。
修辞手法及作用一、问:修辞手法在文章中的作用答:(1)解释修辞本身的作用(2)结合句子语境和文本二、常用的修辞方法有:比喻、拟人、夸张、排比、对偶、引用、设问、反问、反复、对比、反语。
1.比喻:即打比方。
作用:能将表达的内容说得生动形象,给人以鲜明深刻的印象,帮助人深入理解。
比喻的三种类型:明喻、暗喻和借喻。
答题方法:生动形象地表现了+事物+特征2.拟人:把物当作人来写,赋予物以人的言行或思想感情,用描写人的词来描写物。
作用:使具体事物人格化,语言生动形象。
答题方法:赋予+事物+人的感情(或生命),生动+思想感情3.夸张:对事物的性质、特征等故意地夸张或缩小。
作用:揭示事物本质,烘托气氛,加强渲染力,引起联想效果。
答题方法:故意扩大(或缩小),引发想象或给人留下深刻的印象4.排比:把结构相同或相似、语气一致、意思相关联的三个以上的句子或成分排列在一起。
作用:增强语言气势,加强表达效果。
答题方法:加重语气,增强语势,表达了强烈的+感情.5.对偶:字数相等,结构形式相同,意义对称的一对短语或句子,表达两个相对或相近的意思。
作用:整齐匀称,节奏感强,高度概括、易于记忆,有音乐美感。
如:墙上芦苇,头重脚轻根底浅;山间竹笋,嘴尖皮厚腹中空。
答题方法:富有节奏感和音乐性, 增强表现力6.反复:有意重复某个词语或句子。
作用:为了强调某个意思,某种感情,答题方法:加强了语气,强烈的表达了什么感情7.设问:为了引起别人的注意,故意先提出问题,然后自己回答。
作用:提醒人们思考,有的为了突出某些内容。
答题方法:引起读者兴趣,启发读者对+对象+特性的注意与思考,自然地引起下文8.反问:用疑问形式表达确定的意思,用肯定形式反问表否定,用否定形式反问表肯定。
答题方法:加强语气,引发读者思考。
9.引用:引用现成的话来提高语言表达效果,分直接引用和间接引用两种。
答题方法:言简意丰,以简洁的文字营造了+意境,表达了+思想感情。
达标训练1、从未见过开得这么盛的藤萝,只见一片辉煌的淡紫色,像一条瀑布。
初中八种常见的修辞手法及其作用
1.比喻、用在记叙、说明、描写中,能使事物生动、形象、具体,给人以鲜明的印象;化无形为有形,使抽象的事物更形象具体, 使深奥的道理变得浅显易懂。
2.拟人:能使读者对所表达事物产生鲜明的印象,产生强烈的感情,引起共鸣。
3.借代:能起到突出形象,使之具体、生动的效果.
4.夸张:可以引起丰富的想象,更好地突出事物的特征,引起读者的强烈共鸣.
5。
对偶:形式上音节整齐匀称、节奏感强,具有音律美;内容上凝练集中,概括力强。
6。
排比:由三个或三个以上的、相同句式构成排比,增加语势,起强调作用,强烈表达作者的思想感情。
议论文往往用排比增加语势,起到了强调论证观点的作用.用来说理,可把道理阐述得更严密、更透彻;用来抒情,可把感情抒发得淋漓尽致。
7。
设问:形式为自问自答.作用是:引起读者兴趣,引起读者思考。
在结构上还起到引出下文、承上启下、使条理清晰的作用。
8。
反问:以否定的形式表示肯定,目的是加强语气,起强调作用.。
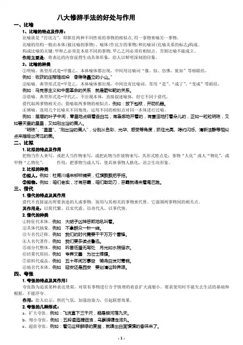
八大修辞手法的好处与作用
一、比喻
1、比喻的特点及作用:
比喻就是“打比方”。
即抓住两种不同性质的事物的相似点,用一事物来喻另一事物。
比喻的结构一般由本体(被比喻的事物)、喻体(作比方的事物)和比喻词(比喻关系的标志)构成。
构成比喻的关键:甲和乙必须是本质不同的事物,甲乙之间必须有相似点。
否则比喻不能成立。
作用主要是:将表达的内容说得生动具体形象,给人以鲜明深刻的印象。
2、比喻的种类
①明喻。
典型形式是-甲像乙。
本体喻体都出现,中间用比喻词“像、似、仿佛、犹如”等相联结。
例如:收获的庄稼堆成垛像稳稳矗立的小山。
”
②暗喻。
典型形式是-甲是乙。
本体喻体都出现,中间没有比喻词,常用“是”、“成了”、“变成”等联结。
例如:马克思主义和中国革命的关系就是箭和靶的关系。
③借喻。
典型形式是-甲代乙。
不出现本体,直接叙述喻体。
但它不同于借代。
借代取两事物相关点;借喻取两事物的相似点。
例如:放下包袱,开动机器。
④博喻。
连用几个比喻从不同角度,运用不同的相似点对同一本体进行比喻。
例如:层层的叶子中间,零星地点缀着些白花,有袅娜地开着的,有羞涩地打着朵儿的,正如一粒粒明珠,又如碧天里的星星,又如刚出浴的美人。
“明珠”、“星星”、“刚出浴的美人”,分别从色彩、光华、感受等角度,抓住光亮、隐约闪烁、清新洁静等相似点来描绘出荷花的美。
二、比拟
1.比拟的特点及作用
把物当作人来写,或把人当作物来写,或把此物当作彼物来写,其形式特点是:事物“人化”或人“物化”,或甲物“乙物化”。
作用:把事物当成人写,使具体事物人格化,语言生动形象。
2.比拟的种类
①拟人。
例如:杜甫川唱来柳林铺笑,红旗飘飘把手招。
②拟物。
例如:咱们老实,才有恶霸,咱们敢动刀,恶霸就得夹着尾巴跑。
三、借代
1.借代的特点及其作用
借代不直接说出所要表述的人或事物,而用与其相关的事物来代替。
它强调两事物间的相关点。
其作用是:以简代繁、以实代虚、以奇代凡、以事代情。
2.借代的种类
①特征代本体。
例如大胡子凶神恶煞地吼叫着。
②具体代抽象。
例如不拿群众一针一线。
③专名代泛称。
例如我们的时代需要千千万万个雷锋。
④人名代著作。
例如我们要多读点鲁迅。
⑤部分代整体。
例如吟罢低眉无写处月光如水照缁衣。
⑥结果代原因。
例如专弄文墨为壮士捧腹。
⑦原料代成品。
例如五十年间万事空懒将白发对青铜。
⑧地名代本体。
例如延安还是西安要划清这种界限。
四、夸张
1.夸张的特点及其作用!
夸张指为追求某种表达效果,对原有事物进行合乎情理的着意扩大或缩小。
要求使用时不能失去生活的基础和根据,不能浮夸。
作用:给人启示,烘托气氛,加强渲染力,引起联想效果。
2.夸张的几种形式:
a、扩大夸张。
例如:飞流直下三千尺,疑是银河落九天。
b、缩小夸张。
例如:五岭逶迤腾细浪,乌蒙磅礴走泥丸。
c、超前夸张。
例如:看见这样鲜绿的麦苗,就嗅出白面馍馍的香味来了。
五、对偶
1.对偶的特点及其作用
对偶就是“对对子”,也称“对仗”。
它必须是一对字数相等、词性相对、结构相同、意义相关的短语或句子。
两句间的关系有承接、递进、因果、假设和条件等。
作用是:整齐匀称,节奏感强,高度概括,便于吟诵,有音乐美。
2.对偶的几种形式
①依内容分可分为正对、反对、串对。
正对:上下句意思相似、相近、相补、相衬。
例如:天连五岭银锄落地动三河铁臂摇。
反对:上下句意思相反、相对。
例如:宜将剩勇追穷寇,不可沽名学霸王。
串对:又称“流水对”。
上下句意思具有承接、递进、因果、假设、条件等关系。
例如:为有牺牲多壮志,敢教日月换新天。
②依形式分可分为工对、宽对。
工对:就是字数、词性、结构、平仄、用字等严格按对仗要求;
宽对:就是基本符合对仗要求,但某些方面稍有出入。
也就是说形式要求稍宽松一点。
③依结构分可分为成分对偶和句子对偶。
成分对偶:例如:山水本无知,蝶雁亦无情。
但它们对待人类最公平,一视同仁,既不因达官显贵而呈欢卖笑,也不因山野渔樵而吝丽啬彩。
句子对偶:例如:墙上芦苇,头重脚轻根底浅;山间竹笋,嘴尖皮厚腹中空。
六、排比
1.排比的特点及其作用:
排比由三个或三个以上结构相同或相似、内容相关、语气一致的短语或句子组合而成。
常用强调的同一词语重复出现在各个短语或句子的同一位置上。
作用:加强语势、强调内容、加重感情。
2.排比的几种形式:
a、成分排比。
例如:好像失了东三省,党国倒愈像一个国,失了东三省谁也不响,党国倒愈像一个国,失了东三省只有几个学生上几篇“呈文”,党国倒愈像一个国,可以博得“友邦人士”的夸奖永远“国”下去一样。
b、句子排比。
例如:他们的品质是那样的纯洁和高尚,他们的意志是那样的坚韧和刚强,他们的气质是那样的淳朴和谦逊,他们的胸怀是那样的美丽和宽广。
七、设问
设问的特点:“无疑而问”。
往往明知故问、自问自答或提出问题不需要确定答案。
作用:强调问题,引起注意,启发读者思考;有助于层次分明,结构紧凑;可以更好地描写人物的思想活动。
例如:白色的花含有什么色素呢?白色的花什么色素也没有。
又如:社会生产力有这样巨大的发展,劳动生产率有这样大幅度的提高,依靠的是什么?最主要的是依靠科学的力量、技术的力量。
八、反问
反问的特点:也是“无疑而问”,用疑问句的形式表示确定的意思,以加强语气,增强表达效果,句末一般打问号,有的也可打感叹号。
作用:加强语气,发人深思,激发读者感情,加深读者印象,增强文中的气势和说服力。
反问的形式有两种:
1.用肯定的形式表示否定。
例如:毛主席都是如此我们还有什么可以骄傲的呢?
2.用否定的形式表示肯定。
例如:“难道不是我们劳动群众创造了人类世界吗?
常用说明方法的作用
举例子——使文章更直观,更有说服力;使说明的对象具体形象,便于读者理解。
列数字——更具体,更准确。
分类别——条理清晰。
作比较——鲜明突出。
作诠释——补充说明,更易理解;
打比方——生动形象;增强文章的趣味性。
画图表——形象直观,便于比较。