双块式轨枕场建场规模设计
- 格式:pdf
- 大小:143.89 KB
- 文档页数:7
1 、双块式轨枕总体施工方案1.1双块式轨枕预制技术措施(1)为保证双块式轨枕的质量采用一套德国进口的双块式轨枕生产流水线及配套的钢筋行架生产线、模具吊运流水线,确保轨枕的生产质量及生产效率;(2)应根据产品类型,试验室应对它的组成进行分析并归类,制备混凝土时,枕混凝土的胶凝材料总量不宜少于320 kg/m3的水泥含量,不宜超过450kg/m3,水灰比低0.45。
(3)为防止轨枕砼干裂及加速模具的周转采用蒸汽养生,双块式轨枕强度增长快,不会出现表面收缩裂纹,干缩裂纹等,达到外观质量优良。
1.2 设计生产能力双块式轨枕在贺街车站预制场集中预制占地151亩,负责供应1-4标151Km(双线)双块式轨枕的铺设,约503434根;生产循环时间为4~6min(1×4套模型)。
按每天3班生产,每班采用8h工作制(含0.5h的设备检修及交接班时间),120套模具;分别按照5min循环时间计算,一条生产线每天的最大产量为3×7.5×60/5×4,即1080根轨枕;每月生产时间按28天计算每月的可以生产30240根,一年可生产362880根。
双块式轨枕预制场2009年2月1日开始规划建设,利用3个月的时间正式完成双块式轨枕厂的规划建设,2009年5月1日~2009年7月31日完成生产设备的联合调试,2009年08月1日~2009年9月30日完成双块式轨枕厂技术条件评审及生产许可证考核检验等各项工作,2009年10月1日正式开始生产双块式轨枕,2012年3月31日预制完成双块式轨枕。
生产总工期18个月;各类工种管理人员总计180人。
1.3 总体布置图1.3.1 轨枕厂(场)组成轨枕厂(场)建设一般包括一座生产工厂的各项建设项目。
可根据其工程项目的性质划分以下几类:主要生产工程:原材料存储设施、主要生产车间、成品库等。
对于无碴轨道轨枕厂(场)来说,主要是轨枕生产车间、钢桁架生产车间、钢材库、水泥库、砂石库和成品库等。
铁路轨枕预制场布置探究一、某铁路工程双块式轨枕预制现场基本概况某拟建铁路轨道应用SK-2双块式轨枕,其中DK428+193.59~DK567+167.91里程总共需要预制507269根轨枕,因此临时设置一预制场所,为保证轨枕预制任务的顺利完成,工程对轨枕场进行了详细规划,初步掌握轨枕场位置、地形、地质和气候条件等客观因素。
(1)轨枕场位置。
轨枕场位于铁路GCTJ-9标段,总占地面积18亩,其中轨枕存放在存梁区和弃土场内。
将轨枕场设置于这个位置,主要是考虑到该位置能够共享制梁场内部的某些资源,借助场内标准化的作业条件和便利的交通条件,以及有充足的轨枕存放空间,即在箱梁架设工序竣工后,可以将存梁场用于存梁场,而不用另外征地存放轨枕,对于工程投资的控制,具有明显的成效。
(2)轨枕场客观条件。
轨枕场所在区域为亚热带南亚热带湿润季风气候区,其中雨水集中在4-9月份,对轨枕预制作业的影响不大,而轨枕场的土山在平整后,呈高丘地貌,另外含有素填土、硅质岩、粘性土等地质条件,均符合设置轨枕场的基本要求。
二、工程双块式轨枕预制现场的布置建议基于案例工程双块式轨枕预制现场的基本情况,在布置预制现场时,有必要对其总平面进行合理布置,同时配置预制双块式轨枕所需资源和确定主要参数,进而设计预制场主要功能区。
具体的布置建议如下:(一)总平面布置轨枕场由钢筋加工厂、轨枕生产厂房、拌和站、料棚、库房、配电房等组成,该预制场以钢筋混凝土为基础,建有轻钢结构模式的封闭厂房,另外轨枕生产厂房又划分为硂浇筑区、振捣区、蒸养区、脱模区、涂脱模剂区、轨枕检测堆码区等。
在钢筋加工厂房配置了2台同样规格的龙门吊,采用全自动加工的生产线,满足钢筋桁架焊接、钢筋冷轧带肋、钢筋弯箍等生产需求。
至于拌和站,设置有砂石料仓库和料罐,能够基本满足工程双块式轨枕预制生产的需求。
(二)资源配置工程双块式轨枕预制现场所需资源,可归类为生产设备工装、试验仪器、轨枕检验工具和人员组织四个部分。
双块式轨枕预制场方案设计指导书1适用范围本条文适用铁路双块式轨枕预制场选址,平面布局设计的作业。
2设计思路2.1双块式轨枕场应建于所供标段的中部,这主要是基于削减运输费用、加快轨枕运输效率考虑。
2.2轨枕场从功能上分为 3 个区,分别是:生产区、存枕区和办公生活区;枕场占地大小,主要是取决于依据需要临时存放轨枕数量确定。
2.3一方面枕场选址要依据总体平面布置保证有足够的建场面积,另一方面枕场总体布置要依据已选场址合理调整,保证经济与适用性的平衡。
2.4客运专线双块式轨枕场具有生产量大、标准高、工艺等特点,因此,合理进展枕场工装和设备的配备,对于降低工程本钱,确保工程质量、安全和进度均大有裨益。
2.5为了加快生产节奏、提高养护质量和节约能源考虑,本制枕场承受养护池进展养护。
养护池数量的多少,应依据设计日产量确定。
〔本设计方案考虑日常量为 800 根〕。
3枕场的选址3.1枕场选址前先依据工期、产量及生产工艺确定枕场大致所需面积。
3.2尽量选在所供标段的中部,依据铺架速度、工期、运距、轨枕运输方式和当地的地址状况等进展选址。
一般选在铁路沿线周边,交通枢纽段,交通便利。
3.3所选场址四周水、电供给便利,最好有高压输电干线,防止频繁停电对制枕的影响。
3.4地质状况好,尽量削减枕场主要构造物的地基处理费用。
制枕场的位置应尽量选在地质条件好的地方,削减土石方工程和根底加固工程量,降低工程费用。
3.5征地拆迁少,复耕量少。
在满足制枕场工期和存枕的前提下,制枕场应选在占用耕地少、拆迁量少的地方。
3.6考虑防洪排涝,确保雨季施工安全。
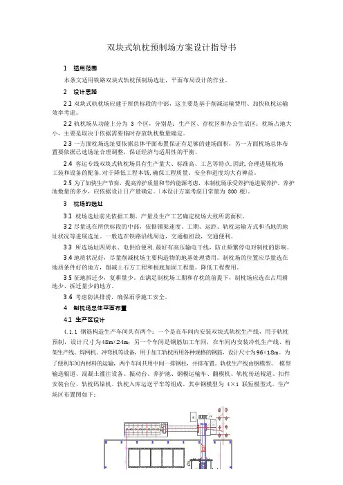
4制枕场总体平面布置4.1生产区设计4.1.1钢筋构造生产车间共有两个:一个是在车间内安装双块式轨枕生产线,用于轨枕预制,设计尺寸为48m×24m;另一个车间是钢筋加工车间,在车间内安装冷轧生产线、桁架生产线、焊网机、冲弯机等设备,用于加工轨枕所用各种规格的钢筋,设计尺寸为96×18m。
双块式轨枕生产线布局优化研究双块式轨枕生产线是从事高铁轨枕生产的专业设备,目前生产上配置的基本都是环形生产线,主要包括七部分:运布料机、振动台、模型运输辊道、翻模台、轨枕运输辊道、摆渡车、轨枕归拢机。
目前该类环形生产线在实际生产过程中不同程度的都有些缺陷。
所以我们有必要对该类产品进行深化研究,从实际生产中总结经验,提高功效,为今后类似的生产方案提供参考。
双块式轨枕生产线布局优化研究现以我单位实际生产为例,我单位使用的是2*3长模型,每套模型的总长度为7.9m。
在实际生产中有以下问题需要研究和改善。
运布料机是由运料小车(将混凝土从搅拌站运送到布料机)和布料机(将混凝土按预定规则布送到模型里)组成。
该部分设备技术关键是精确定位问题:运料小车要准确停止在搅拌站下料口接完混凝土,然后再输送到布料机里面;运料小车要通过来回的横移来将混凝土布置到长模型里的每一个盆体里面。
以前每个限位点用一个接近开关进行控制,由于接近开关受震动、潮湿、人为因素等影响容易导致失灵,并且处在不易检查的部位,所以经常出现超限位的故障,造成机器损伤。
所以应该采用每个接近开关后加设一个行程开关,基本能够保证传感器的准确程度。
振动台由升降辊道和四个独立振动台组成,当振动台工作时,每个振动台要保证在同一个水平面,振动台与模型之间采用的是聚氨酯弹性垫作为支持,这种设置可以使四个振动台的独立振动形成较好的合力,并且可以大幅度降低噪音;模型灌注时有部分混凝土浆流到振动台上面是不可避免的,这就要求在振动台下面有足够的空间保证混凝土残渣能够轻松的被清理冲洗掉(建议振动台底下应有60cm的净空间,下面做防渗处理)。
振动台下面的间隙过小,就得频繁的拆下振动台进行清理,否则混凝土残渣就会使振动台顶死,致使振动台振动幅度减弱甚至造成振动电机进水,此类情况我们曾经遇到过。
模型运输辊道和轨枕输送辊道都必须要求每个辊道面保持水平,并且尽可能顺着运输辊道的方向采用负公差,即后面的辊道不能高于前面的辊道,这样在输送模型时可以有效避免模型与辊道的冲撞,保证输送顺畅。
双块式轨枕无砟道床施工方案1.双块式轨枕预制本线设置1个双块式轨枕预制场。
轨枕预制厂配置1套轨枕生产流水线,并配备性能良好的全套设备,实现工厂化、24小时工序流水线作业,轨枕生产线由钢模型、模型输送辊道、混凝土灌注设备、振动台、养护池、钢模运输车、翻模机、轨枕传送辊道、扣件安装台位、轨枕码垛机、轨枕入库运送平车等组成,其施工工艺流程为:模板清理→涂脱模剂→套管安装→钢筋桁架安装→浇注成型→入池养护→翻枕脱模。
2. 双块式轨枕铺设⑴区间箱梁分段架设完成后,立即划分小区段进行桥面系、路基基床表层施工。
全线无砟道床共分19个施工区段,50个工作面,计划共投入50套无砟轨道设备进行施工。
无砟轨道施工需在桥梁、路基、隧道工程沉降变形评估合格后展开施工,于铺轨到达前约1个月完成。
⑵双块式无砟轨道采用工具轨法施工。
采用与设计同轨型的60kg/m、25m 长新轨作为工具轨(每作业面配备600m工具轨及配套的扣件),现场采用10t轮胎式龙门架(跨双线且跨度可调、每作业面配备4台)将运至工地的双块式轨枕、工具轨、钢筋等吊卸到位,轨枕采用轨枕分配机进行布设,现场组装25m工具轨排,并进行架轨、布筋、调轨、立模、浇筑道床板混凝土的流水作业施工。
⑶利用液压钢轨升降机或门架式调整装置对轨道进行粗调,轨道精调主要使用螺杆调整器和螺旋调整器及GRP轨道检测系统进行轨道精确调整。
⑷无砟道床主体施工顺序:①采用左、右线相错平行施工的方法,先进行路基上混凝土支承层的摊铺和桥面、隧道混凝土底座的浇筑施工。
②待路基上混凝土支承层和桥面、隧道混凝土底座浇筑施工完成1km且使混凝土达到规定强度后,布设道床板底层钢筋,使用移动式起重机将运输到施工现场的轨枕、工具轨等材料依次卸放到位或线路的一侧(不要影响运输通路),现场组装轨排、提升轨排、穿绑纵向钢筋,粗调、精调轨道、安装模板。
③浇筑道床板混凝土,移动式混凝土养护棚车进行混凝土养生;达到规定强度后,使用模板拆卸车拆卸已成型道床地段模板,并拆除工具轨和扣件,进入下一循环。
CRTS I型无砟轨道双块式轨枕预制生产工艺工法关键工序指导意见为加强西成客专CRTSI型双块式无砟轨道双块式轨枕预制生产管理工作,落实总公司“机械化、工厂化、专业化、信息化”的要求,生产出质量优良的轨枕,强化轨枕成品保护,特制定本指导意见,请收文单位认真执行。
指导意见与现行国标、铁标与总公司有关规定不符的,与时与公司工程部联系,同时按上级有关标准执行。
一、总体要求双块式轨枕预制采用《CRTSI型双块式无砟轨道双块式轨枕结构设计》(图号:通线【2011】2351-I)施工,其标准符合《客运专线铁路双块式无砟轨道双块式混凝土轨枕暂行技术条件》科技基[2008]74号、《铁路混凝土工程施工质量验收标准》铁建设[2010]240号和《客运专线铁路双块式无砟轨道双块式混凝土轨枕检验细则》SDS-004-2008中的相关规定。
二、原材料原材料按《客运专线铁路双块式无砟轨道双块式混凝土轨枕暂行技术条件》科技基[2008]74号、《铁路混凝土结构耐久性设计规范》(TB10005-2010)与《铁路混凝土工程施工质量验收标准》(TB10424-2010)的规定的技术质量要求。
原材料采购专人、专部门管理,入场严格检验和复检。
堆放地点设明确标识,标识出材料名称、品种、规格、生产厂家、生产日期与检验状态。
粗、细骨料分级采购、分级运输、分级堆放、分级计量,存放地地面全部硬化并设置排水坡,存放料仓设置洗石设备,含泥量超标必须清洗后检测达标,方准使用。
粉状料采用散料仓分别储存,袋装材料采用专用库房存放。
三、轨枕场设备配备轨枕场设备配备应符合《预应力混凝土枕产品生产许可证实施细则》的有关要求:配置混凝土拌和站,混凝土自动养护设备,钢筋冷轧、弯箍、焊接、桁架生产设备。
拌和站符合公司标准化、信息化要求。
场内预装轨道扣件时配备自动油脂注入设备。
混凝土自动养护设备要实现微机控制,蒸汽养护,并具备存储和打印功能。
轨枕预制模具需采用一次冲压成型的钢模。
2.1轨枕场建场规模根据现场情况及招标文件对产品需求计划及供货要求,我公司将现场轨枕场布置和生产车间工艺布置进行合理的设计,采用最优案组织规划。
2.1.1根据此包件对各类型轨枕产品的数量要求,我公司拟投入皿A型混凝土轨枕2 X 4联钢模120套,新H型混凝土轨枕2X 5联钢模5套,新皿型桥枕2X4联钢模2套,混凝土宽枕1X 5联钢模5套,钢模合计132套。
采用两班制生产,每班月最大生产量皿A型混凝土轨枕可达24000根,新H型混凝土轨枕可达1250根,新皿型桥枕可达400根,混凝土宽枕可达625根,各类型轨枕月最大产量每班可达26275根。
另外各类型岔枕我公司拟将向外购买并由铁路运输至站交货。
2.1.2轨枕场平面布置(见“轨枕场平面布置示意图”)轨枕场占地总面积:10710m 2其中生产车间:3276m 2产品存放区为:4500m 2砂料存放区为:1600m 2生活区为:1500m 2厂区公路:1785m 22.2机组流水作业法2.2.1生产区a. 布置主厂房一座21m X 84m,在主厂房配置长模制枕流水线一条。
主厂房设5T门吊一台,厂区布置养护窑8个,每个养护窑可养护轨枕钢模20模。
每班月最大生产能力可达26275根。
b. 在生产区布置锅炉房1座,装4T蒸汽锅炉1台,该锅炉除给养护窑轨枕进行蒸汽养护外,还应考虑到给生活供汽。
c. 在拌和站附近布置水泥库,面积约为504m2,可存放约300t 水泥。
d. 钢筋库房9m x 28m,可存放钢筋约为400t。
e. 砂、存放区设在拌和站左侧,占地面积约为1600m 2,砂、区分开堆放。
砂料存放区为混凝土表面硬化处理地面。
f. 施工用水拟接城市自来水,施工用电以利用地电力为主,另外我公司配备330KW发电机二台作为备用。
2.2.2产品存放区轨枕存放场面积根据业主及铺轨单位的用地计划进行相应的调整,根据中铁三局焊轨厂场地规划,轨枕存放场面积初步拟定为8640m 2,设有二台10T-30m跨门吊及一条轨枕装车运输专用线。
铁路双块式轨枕预制场建场设计技术研究朱勇战【摘要】作为无砟轨道系统的主要类型之一,双块式轨枕已广泛应用于我国高速铁路,依托双块式轨枕的生产工艺流程要求,从轨枕预制场的整体规划、平面布置以及资源配置等方面对预制场建设进行全面分析。
整体规划应结合全线的生产工期和供求半径确定预制场的生产能力;按照模块化的设计理念对各功能区进行独立设计,以轨枕生产车间模块为中心进行整体平面布置;资源配置时通过选取关键参数进行各功能区占地面积和机械、人员配置的公式化处理,实现双块式轨枕预制场建设的标准化和规范化。
%As one of the main parts of ballastless track, the bi-block sleepers have been widely used in high-speed railways in China. This paper, according to the requirements of production process of bi-block sleepers, comprehensively analyzes how to build a precast yard of bi-block sleepers, from a number of aspects of a precast yard of bi-block sleepers such as the overall planning, plan layout, resource allocation and so on. The paper points out:(1) in the stage of overall planning, the production capacity of a precast yard should be determined in combination with the whole railway line’s production period and in combination with the supply-demand radius;(2) in the stage of the plan layout, every function zone should independently be designed according to the design idea of modularization, and then the overall plan layout should be arranged around the module of sleeper manufacturing shop; ( 3 ) in the stage of resource allocation, the land area of every function zone as well as the machinery and personnel allocation should be formulized by means ofselecting the key parameters, in order that the precast yard of bi-block sleepers can be built with standardization and normalization.【期刊名称】《铁道标准设计》【年(卷),期】2013(000)012【总页数】5页(P54-57,62)【关键词】无砟轨道;双块式轨枕;预制场;整体规划;平面布置;资源配置【作者】朱勇战【作者单位】中铁第五勘察设计院集团有限公司,北京 102600【正文语种】中文【中图分类】U213.31 概述随着我国高速铁路的科学发展,无砟轨道结构广泛应用于高速铁路建设中,双块式轨枕作为无砟轨道结构主要类型之一,具有列车运行平稳性好,线路维修较少,耐久性和可靠度高,经济社会效益明显等优势,在我国的高速铁路建设中被大量采用。
目录一、编制依据 (1)二、编制原则及范围 (1)2.1编制范围 (1)2.2编制原则 (1)三、工程概况及主要工程数量 (2)3.1线路概况 (2)3.2轨枕厂建设条件 (2)3.3主要工程内容和数量 (2)四、施工总体方案 (3)4.1施工组织机构及职责分工 (3)4.1.1施工组织原则 (3)4.1.2规划目标 (3)4.1.3施工组织机构设置及职责划分 (4)4.1.4工作职能 (4)4.1.5施工队伍安排 (6)4.1.6标准化轨枕施工生产区划分原则 (6)4.1.7轨枕厂功能区划分 (7)4.2大临工程规划及布置 (7)4.2.1施工总平面布置 (7)4.2.2施工道路 (7)4.2.3临时用地 (8)4.3轨枕厂具体规划 (8)4.4施工用电 (10)4.5施工用水 (11)4.6施工测试 (11)4.6.1试验机构 (11)4.6.2试验人员配备 (11)4.7内业资料管理 (12)4.7.1技术资料管理的目的 (12)4.7.2技术资料管理的要求 (12)4.7.3技术资料的内容 (12)4.7.4技术资料的控制 (12)4.7.5技术资料的收集、整理、归档分工 (13)4.8施工程序及开工条件 (13)4.8.1施工程序: (13)4.8.2准许开工条件 (13)五、主要施工方案 (13)5.1双块式轨枕生产工艺流程图 (13)5.2钢筋桁架加工及生产 (13)5.2.1冷轧带肋钢筋生产 (14)5.2.2数控弯箍钢筋生产 (14)5.2.3钢筋桁架生产 (14)5.3轨枕件制备工艺及流程 (14)5.3.1轨枕预制生产工艺 (14)5.3.2轨枕成品检验 (18)5.3.3轨枕出库 (21)5.3.4轨枕的存放、装卸、运输 (23)六、重点(关键)工程的施工方案、方法及其措施; (23)6.1高性能砼质量控制重点 (23)6.2轨枕生产过程质量控制重点 (24)6.3特殊季节的施工安排 (25)6.3.1冬季施工措施 (25)6.3.2雨季施工安排及措施 (26)6.3.3夏季施工及保证措施 (27)七、施工进度安排 (29)7.1总工期目标 (29)7.2 阶段工期目标 (29)7.2.1施工准备 (29)7.2.2轨枕厂建厂阶段(含建厂、试生产、取证等) (29)7.2.3轨枕预制生产阶段 (29)7.2.4轨枕运输阶段 (29)7.2.5工程收尾阶段 (29)7.3关键线路分析与确定 (30)7.4工程施工进度计划横道图、网络图 (30)7.4.1工程施工进度计划横道图 (30)7.4.2工程施工进度计划网络图 (30)八、主要材料、设备的使用和供应方案及措施 (30)8.1主要材料供应方案 (30)8.1.1材料运到现场的方法 (30)8.1.2材料供应原则 (30)8.1.3特殊季节材料保证措施 (31)8.1.4材料供应的紧急预案 (31)8.2主要设备配置、材料用量及供应计划 (31)8.3保证材料供应的措施 (31)九、质量目标和保证措施及已完工程和设备的保护措施 (32)9.1质量目标 (32)9.2各工序环节的质量控制要点及方法 (32)9.2.1质量管理制度 (33)9.2.2质量教育 (33)9.2.3质量监控 (33)9.2.4高强高性能轨枕混凝土质量的保证措施 (38)9.3控制和防止质量通病的措施 (43)9.3.1.裂纹、承轨槽克损、挡肩磕损 (43)9.3.2.套管下沉或倾斜 (44)9.3.3.斜杆筋压波 (44)9.3.4.轨枕外形尺寸变形 (44)9.4质量保证措施 (46)9.4.1组织保证措施 (46)9.4.2思想保证措施 (46)9.4.3制度保证措施 (46)9.4.4管理保证措施 (46)9.4.5经济保证措施 (46)9.4.6技术保证措施 (47)9.5对已完工程的保护措施 (47)9.5.1组织措施 (47)9.5.2管理措施 (48)9.5.3经济措施 (48)9.5.4技术措施 (48)十、劳动力组织计划 (49)10.1劳动力组织 (49)10.1.1劳动力素质构成及特点 (49)10.1.2劳动力组织安排的原则 (49)10.2劳动力配置计划 (49)10.3劳动力动态管理 (50)10.4劳务雇用管理措施 (50)10.4.1劳务雇用办法 (50)10.4.2劳务用工管理措施 (50)10.5确保农民工工资发放的措施 (52)10.6架子队设置 (52)10.6.1架子队岗位设置 (52)10.6.2架子队人员配置 (52)10.6.3架子队关键岗位人员选配 (53)10.6.4架子队关键岗位人员任职条件 (53)10.6.5架子队关键岗位职责 (55)10.6.6人员培训与考核 (57)十一、安全目标和安全保证体系及措施 (58)11.1安全生产目标 (58)11.2.安全保证体系及组织机构 (58)11.2.1建立健全安全管理组织机构 (58)11.2.2安全管理职责 (59)11.2.3安全保证体系 (59)11.3.安全生产保证措施 (60)11.3.1组织保证措施 (60)11.3.2制度保证措施 (60)11.3.3现场布置安全措施 (62)11.3.4施工设备的安全措施 (63)11.3.5轨枕厂作业安全措施 (63)11.3.6消防措施 (64)十二、工期控制措施 (64)12.1工期目标 (64)12.2影响施工进度的主要因素 (64)12.3组织管理措施 (64)12.3.1成立保证工期领导小组 (64)12.3.2建立工期保证体系 (65)12.3.3建立调度指挥中心,提高执行、落实力 (65)12.3.4人员配备 (65)12.3.5设备按时就位 (65)12.3.6材料供应计划措施 (66)12.3.7及时修理与保养 (66)12.3.8营造良好的施工环境 (66)12.4制度措施 (66)12.4.1建立和健全工期目标责任制 (66)12.4.2实施工程调度管理制度 (68)12.4.3建立请示制度 (68)12.4.4建立汇报制度 (68)12.4.5建立会议制度 (68)12.4.6建立检查反馈制度 (68)12.5强化进度计划管理 (68)12.5.1工程进度控制技术 (69)12.5.2工程进度控制措施 (69)12.6保证工期的计划安排措施 (70)12.7保证工期的资源保证措施 (70)12.7.1劳力组织保障措施 (70)12.7.2材料保障措施 (71)12.7.3机械保障措施 (71)12.8保证工期的技术措施 (72)12.8.1编制完善的实施性施工组织设计 (72)12.8.2积极推广应用先进工艺,提高施工效率 (72)12.8.3实行网络管理、优化施工组织 (72)12.8.4保质量、保安全、加强环境保护,以保证工期 (72)12.8.5加强技术管理,落实技术责任制 (72)12.8.6确保关键线路工期 (72)12.8.7建立信息系统和视频监控网络系统 (73)12.9其他保证工期措施 (73)12.9.1夜间施工保证措施 (73)12.9.2农忙季节施工保证工期措施 (73)12.9.3应急保证预案 (74)十三、施工环保、水土保持措施 (74)13.1环境保护措施 (74)13.1.1环境保护和水土保持目标 (74)13.1.2建立健全施工环保、水土保持管理组织机构与保证体系 (74)13.1.3施工环保、水土保持措施 (75)十四、文明施工、文物保护 (78)14.1文明施工 (78)14.1.1文明施工目标 (78)14.1.2文明施工保证体系 (78)14.1.3文明施工管理 (78)14.2.文物保护 (82)14.2.1文物保护目标 (82)14.2.2文物保护措施 (82)十五、职业健康安全保障措施 (82)15.1职业健康安全保障目标 (82)15.2职业健康安全管理体系 (83)15.3职业健康安全保障措施 (83)15.3.1职业健康安全保障的组织措施 (84)15.3.2劳动保护措施 (84)15.3.3定期体检措施 (85)15.3.4实行劳逸结合 (85)15.3.5医疗卫生保障措施 (85)十六、安全事故应急预案 (86)16.1事故应急处理原则 (86)16.2应急反应组织机构 (86)16.3危险源的确定 (86)16.4应急预案启动程序 (87)16.4.1应急预案的启动和响应 (87)16.4.2应急救援的培训与演练 (87)16.4.3 应急预案的终止 (87)16.5各类事故的处置程序和抢险措施 (88)16.5.1处置程序 (88)16.5.2报警和联络方式 (88)16.5.3各类事故的抢险措施 (88)16.6施工现场的应急救援设备器材的储备 (93)16.6.1应急电话 (93)16.6.2其他应急设备和设施 (94)附件-1轨枕厂平面图 (95)附件-2进度计划横道图 (95)附件-3进度计划网络图 (96)附件-4进度计划形象图 (97)附件-5双块式轨枕厂主要设备配置 (98)附件-6分年、季度劳动力使用计划表 (99)附件-7主要材料分季度供应计划表 (100)附件-8分年、季度工程数量计划表 (101)附件-9分年、季度资金使用计划表 (101)新建大西客运专线DXGZ-Ⅰ标**轨枕厂实施性施工组织设计一、编制依据(1)大西铁路客运专线有限责任公司发布的总承包招标文件、补遗(答疑)书、设计图纸等。
成贵铁路SK-2型双块式轨枕场建场标准化技术摘要:成贵铁路威信轨枕场承担了成贵客专9、10、11标段SK-2型双块式轨枕24.9万根双块式轨枕预制任务。
本文针对成贵铁路威信轨枕场建设,通过在以往大西、京福、西成客专等既有SK-2双块式轨枕场建场经验基础上,按照精细化和标准化要求,从总体规划、细部平面布置、资源配置、技术工艺方面对预制场建设进行优化,从而达到工艺先进、物流顺畅、成本降低,质量工期保证。
场地平面布置及优化、生产设备(工装)选型、改进,生产工艺的改进,在总体布置和方案上采用了新的施工理念,从而达到能源节约、成本降低的SK-2型双块式轨枕场建设标准化技术。
关键词:成贵铁路;SK-2型;轨枕场;标准化技术Standardization technology of SK-2 type double block sleeper yard in Cheng-gui RailwayZHANG Wei-xiangMaterial & Industrial Trade Co., Ltd. of China Railway First Group Xi’an 710054, ShaanxiAbstract: the railway authority took into sleeper field 9, 10, 11 special guests section of SK-2 double block sleepers 249 thousand double block sleepers precast task. According to the railway authority sleeper field construction, in the past by Onishi, Beijing Fuzhou, West into the passenger dedicated both SK-2 double block sleepers farm on the basis of the experience, in accordance with the refinement and standardization requirements, optimize from the overall planning, detailed layout, resource allocation, technology in the construction of prefabricated field, so as to achieve advanced technology, smooth logistics, cost reduction, quality guarantee period. Site layout and optimization, production equipment (Tooling) selection and improvement, improvement of production technology, new layout concept is adopted in the general layout and scheme, so as to achieve energy saving and cost reduction of SK-2 double block sleeper yard construction standardization technology.Key words: Cheng-gui railway; SK-2 type; sleeper field; standardization technology0概述SK-2型双块式轨枕在高速铁路的建设中得到了广泛的应用。