WR K 铠装热电偶 多点型
- 格式:pdf
- 大小:559.50 KB
- 文档页数:15
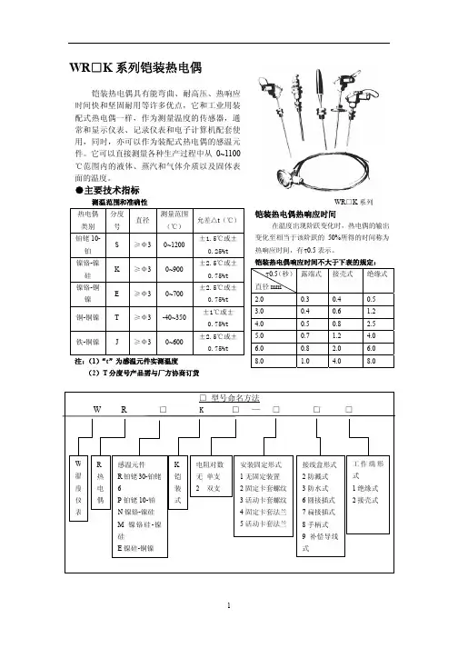
WR □K 系列铠装热电偶铠装热电偶具有能弯曲、耐高压、热响应时间快和坚固耐用等许多优点,它和工业用装配式热电偶一样,作为测量温度的传感器,通常和显示仪表、记录仪表和电子计算机配套使用,同时,亦可以作为装配式热电偶的感温元件。
它可以直接测量各种生产过程中从0~1100℃范围内的液体、蒸汽和气体介质以及固体表面的温度。
●主要技术指标测温范围和准确性 热电偶类别 分度号 直径测量范围(℃)允差△t (℃) 铂铑10-铂 S ≥Φ3 0~1200 ±1.5℃或±0.25%t 镍铬-镍硅 K ≥Φ3 0~900 ±2.5℃或±0.75%t 镍铬-铜镍E≥Φ3 0~700±2.5℃或±0.75%t 铜-铜镍 T ≥Φ3 -40~350 ±1℃或±0.75%t 铁-铜镍 J ≥Φ3 0~600 ±2.5℃或±0.75%t注:(1)“t ”为感温元件实测温度 (2)T 分度号产品需与厂方协商订货WR □K 系列铠装热电偶热响应时间在温度出现阶跃变化时,热电偶的输出变化至相当于该阶跃的50%所得的时间称为套管直径(mm)试验电压(V-DC)绝缘电阻(MΩmm)1.5 50±10% >1000 >1.5 500±10% >1000可挠度铠装热电偶的可挠曲率半径不小于其外径的5倍。
铠装热电偶外径和名义工度标准规格铠装热电偶外径d(mm)Φ8Φ6Φ5Φ4Φ350 75 100 150 200 250 300 400 500 750 1000507510015020025030040050075010001250150020005075100150200250300400500750100012501500200025003000400050751001502002503004005007501000125015002000250030004000500075001000050751001502002503004005007501000125015002000250030004000500075001000015000注:1、直径Φ3mm绝缘式铠装热电偶名义总长L 不得大于10000mm。
K型热电偶规格参数及使用一、热电偶基础知识热电偶是温度测量中应用最普遍的测温器件,它的特点是测温范围宽,性能稳定,有足够的测量精度,能够满足工业过程温度测量的需要。
结构简单,动态响应好;输出为电信号,可以远传,便于集中检测和自动控制。
热电偶的测温原理基于热电效应。
将两种不同的导体或半导体连成闭合回路,当两个接点处的温度不同时,回路中将产生热电势,这种现象即是热电效应,又称赛北克效应。
热电偶的要求:(1)在测温范围内热电偶性能稳定,不随时间和被测对象而变化;(2)在测温范围内物理化学性能稳定,不易氧化和腐蚀,耐辐射;(3)所组成的热电偶要有足够的灵敏度,热电势随温度的变化率要足够大;(4)热电特性接近单值线性或近似线性;(5)电导率高,电阻温度系数小;(6)机械性能好,机械强度高,材质均匀;工艺性好,易加工,复制性好,制造工艺简单,价格便宜。
目前市面上流行的主要有8种常用热电偶以及测高温的钨铼热电偶(0~2300℃),综合考虑上述热电偶,只有K型热电偶比较适合大规模的工业现场应用。
K型热电偶是由镍铬-镍硅(铝)双金属组成的,其中镍铬为正极,镍硅(铝)为负极。
K型热电偶的测温范围为-270~1300℃之间,适用于氧气气氛中,稳定性属于中等程度。
表1 K型热电偶分度表K型热电偶性能稳定,产生的热电势大,热电特性线性好,复现性好,高温下抗氧化能力强,耐辐射,使用范围宽,应用广泛。
本资料所说的温度极限就是最高的温度值,K型热电偶各种规格尺寸导线的最高温度如下表所示:表2各种导线尺寸(awg系列)的温度上限℃这个表举出各类热电偶和导线尺寸的推荐温度上限。
这些温度上限应用于有防护的热电偶,即有普通封闭端保护套管的热电偶,不用于具有压制矿物质氧化物绝缘体的套装热电偶。
一般在实际应用中,会有超过推荐温度极限的情况。
同样,在推荐温度极限内应用而没有得到满意寿命的情况也是有的。
但是,总的说来,当导线在列举的温度范围内连续工作时,能保证热电偶有满意的寿命。
铠装热电阻铠装热电阻是一种温度传感器,利用物质在温度变化时,其电阻也随着发生变化的特征来测量温度的。
当阻值变化时,工作仪表便显示出阻值所对应的温度值。
它比装配式铂电阻直径小,易弯曲,适合安装在管道狭窄和要求快速反应、微型化等特别场合。
其可对—200~600℃温度范围内的气体、液体介质和固体表面进行自动检测,并且可直接用铜导线和二次仪表相连接使用,由于它具有良好的电输出特性,可为显示仪、记录仪、调整器、扫描器、数据记录仪以及电脑供给精准明确的输入值。
目录进展历程如何选择工作原理进展历程从1974年引入薄膜技术研发薄膜铂热电阻元件,成功解决铂热电阻元件的成本及应用问题起,至今已有30多年的历史,随着照相平板印刷技术的日益进展,薄膜铂热电阻元件近几年的进展突飞猛进。
热效应进行温度测量的,即电阻体的阻值随温度的变化而变化的特性。
因此,只要测量出感温热电阻的阻值变化,就可以测量出温度。
隔爆型热电阻通过特别结构的接线盒,装配式热电偶把其外壳内部爆炸性混合气体因受到火花或电弧等影响而发生的爆炸局限在接线盒内,生产现场不会引超爆炸。
隔爆型热电阻可用于具有爆炸不安全场所的温度测量。
热电阻的测温原理与热电偶的测温原理不同的是,热电阻是基于电阻。
的进展,在很大程度上取决于其核心部件,铂热电阻元件的进展。
从传统的云母铂热电阻元件、陶瓷铂热电阻元件、玻璃铂热电阻元件到厚膜铂热电阻元件和薄膜铂热电阻元件,铂热电阻元件的进展方向已转移到膜式结构的产品上,尤其是薄膜铂热电阻元件。
重要技术参数电气出口:M20x1.5,NPT1/2精度等级:I、II防护等级:IP65偶丝直径:Φ0.5公称压力:常压量程规格型号分度号测温范围精度等级允许偏差WZPK—200~600PT100A级—200~600℃时允差±(0.15+0.002|t|)如何选择依据测温范围选择:500℃以上一般选择热电偶,500℃以下一般选择热电阻;依据测量精度选择:对精度要求较高选择热电阻,对精度要求不高选择热电偶;依据测量范围选择:热电偶所测量的一般指“点”温,热电阻所测量的一般指空间平均温度;2线制热电阻配线简单,但要带进引线电阻的附加误差。
●结构与原理工业热电偶作为测量温度的传感器,通常和显示仪表、记录仪表和电子调节器配套使用,它可以直接测量各种生产过程中0~1800℃范围的液体、蒸汽和气体介质以及固体表面的温度。
若配接输出4~20mA、0~10V等标准电流、电压信号的温度变送器,使用更加方便、可靠。
装配式热电偶是由感温元件(热电偶芯)、不锈钢保护管、接线盒以及各种用途的固定装置组成。
铠装式热电偶比装配式热电偶具有外径小、可任意弯曲、抗震性强等特点。
适宜安装在装配式热电偶无法安装的场合,它的外保护管采用不同材料的不锈钢管(适合不同使用温度的需要),内充满高密度氧化物质绝缘体,非常适合安装在环境恶劣的场合。
隔爆式热电偶通常用于生产现场伴有各种易燃、易爆等化学气体。
如果使用普通热电偶极易引起环境气体爆炸,因此在这种场合必须使用隔爆热电偶,隔爆热电偶适用在dⅡBT1—6及dⅡCT1—6温度组别区间内具有爆炸性气体的危险场所内。
●热电偶的工作原理是:两种不同成份的导体,两端经焊接,形成回路,直接测量端叫工作端(热端)接线端子端叫冷端,当热端和冷端存在温差时,就会在回路里产生热电流,接上显示仪表,仪表上就会指示所产生的热电动势的对应温度值,电动势随温度升高而增长。
热电动势的大小只和热电偶的材质以及两端的温度有关,和热电偶的长短粗细无关。
●热电偶的种类热电偶的主要种类区别在其热电偶芯(两根偶丝)的材质不同而不同,它所输出的电动势也不同,热电偶主要有以下几种(见下表),名称型号(代号)分度号测温范围(℃)允许偏差(℃)镍铬-镍硅WRN K 0—1200±2.5或0.75%︱t︱镍铬-铜镍WRE E 0—900±2.5或0.75%︱t︱说明:表中“t”为实测温度;代号后加“K”字即为铠装式热电偶。
1>装配热电偶装配热电偶通常由感温元件、安装固定装置和接线盒等主要部件组成。
可选型号B型、S型、K型、E型主要技术参数测量范围及基本误差限注:t为感温元件实测温度值(℃)热电偶时间常数◆热电偶公称压力:一般是指在工作温度下保护管所能承受的静态外压而破裂。
WREK 、WRNK 、WRCK 系列铠装热电偶铠装热电偶具有能弯曲、耐高压 、热响应时间快和坚固耐用等许多优点,它和工业用装配式热电偶一样,作为测量温度的传感器,通常和显示仪表、记录仪表和电子调节器配套使用,同时,亦可以作为装配式热电偶的感温组件。
它可以直接测量各种生产过程中从0℃~800℃范围内的液体、蒸汽和气体介质以及固体表面的温度。
□ 主要技术指标·测温范围和准确度允许偏差Δt类 别 代号 分度号 套管 外径 mm 常用温度℃最高使 用温度 ℃ 测量范围℃允差值镍铬— 铜镍 WREK E ≥ф3 600700 0~700±2.5℃或±0.75%t 镍铬— 镍硅 WRNK K ≥ф3 800950 0~900±2.5℃或±0.75%t<-200 未作规定铜— 铜镍WRCK T ≥ф3 350400-40~350±1℃或±0.75%t注:(1)t 为被测温度的绝对值。
(2)T 型分度号产平需与厂方协商订货。
·铠装热电偶热响应时间在温度出现阶跃变化时,热电偶的输出变化至相当于该阶跃变化的50%所需的时间称为热响应时间,用T 0.5表示。
铠装热电偶热响应时间不大于下表的规定:热响应时间T 0·5s 套 管 直 径(min )接壳式绝缘式2.0 0.4 0.53.0 0.6 1.24.0 0.8 2.55.0 1.2 4.06.0 2.0 6.0 8.0 4.0 8.0·绝缘电阻当周围空气温度为20±15℃,相对湿度不大于80%时,绝缘型铠装热电偶的偶丝与外套管之间的绝缘电阻值应符合下表的规定。
套管直径mm 试验电压V-DC 绝缘电阻MΩ·m0.5~1.5 50±5 ≥1000>1.5 500±50 ≥1000·铠装热电偶外径和名义长度标准规格铠装热电偶外径 d mmφ8 φ6 φ5 φ4 φ350 75 100 150 200 250 300 400 500 750 100050751001502002503004005007501000125015002000507510015020025030040050075010001250150020002500300040005074510015020025030040050075010001250150020002500300040005000750010000507451001502002503004005007501000125015002000250030004000500075001000015000注:①直径φ3mm绝缘式铠装热电偶名义总长L不得大于10000mm。
热电偶产品分类总结南京万达仪表厂/ 2010-03-11一、铠装热电偶1、应用通常和显示仪表、记录仪表、电子计算机配套使用。
直接测量各种生产过程中的0℃-1300℃范围内液体、蒸汽和气体介质以及固体表面温度。
2、特点热响应时间少,减少动态误差;可弯曲安装使用;测量范围大;机械强度高,耐压性能好。
3、工作原理铠装热电偶的电极有两根不同导体材质组成。
当测量与参比端存在温差时,就会产生热电势,工作仪表便显示出热电势所对应的温度值。
4、测量范围型号分度号允许等级ⅠⅡ允差值测量范围℃允差值测量范围℃WRNK K ±1.5℃ -40-375 ±2.5℃ -40-333±0.004︱t︱ 375-1000 ±0.075︱t︱ 1333-1200WRMK N ±1.5℃ -40-375 ±2.5℃ -40-333±0.004︱t︱ 375-1000 ±0.075︱t︱ 1333-1200WREK E ±1.5℃ -40-375 ±2.5℃ -40-333±0.004︱t︱ 375-800 ±0.004︱t︱ 333-900WRFK J ±1.5℃ -40-375 ±2.5℃ -40-333±0.004︱t︱ 375-750 ±0.004︱t︱ 333-750WRCK T ±1.5℃ -40-125 ±1℃ -40-133±0.004︱t︱ 125-350 ±0.075︱t︱ 133-350WRPK S ±1℃ 0-1100 ±2.5℃ 0-600±[0.003(t-1100)] 1100-1600 ±0.0025︱t︱ 600-16005、常温绝缘电阻GH3030 良好的抗氧化性与加工性能,测温热电偶保护管、高温氧化气氛下使用GH3039 Ni/Cr/Mo 800℃下有足够的持久强度、良好的冷热疲劳性能和抗渗碳性能,易于焊接、冷冲压成型1Cr18Ni9Ti ——奥氏体不锈钢的牌号(钢号)。
热电偶、热电阻型号命名规则_____________________________________装配热电偶__________________________________________装配式热电偶型号标注方法W R —/W:温度仪表R:热电偶:热电偶类型(用分度号表示)K :NiCr-NiSi T:Cu-CuNi N:NiCrSi-NiSi S:PtRh10-PtE:NiCr-CuNi R:PtRh13-PtJ:Fe-CuNi B:PtRh30-PtRh6:对数(单只不注):安装固定装置(用代号)1:无固定装置4:固定法兰2:固定螺纹5:90度角活动法兰3:活动法兰6:锥形固定螺纹:参比端(用代号)0:无线接盒3:防水接线盒1:简易式4:隔爆接线盒2:防溅接线盒:保护管外径(用代号)0:Φ16mm3:Φ25mm(高铝管)1:Φ20mm特殊尺寸直接标出2:Φ16mm(高铝管):精度等级Ⅰ:Ⅰ级Ⅲ:Ⅲ级Ⅱ:Ⅱ级:长度(总长*插入深度mm):保护管材质(用代号,1Cr18Ni9Ti不注)装配式热电偶示例图型WRE2-120/Ⅱ1000mmWRN-220/Ⅱ/800/650mm Gh3030WRK-430/Ⅰ900/750mm 无固定装置与固定式装配热电偶示意图(高炉热风炉型热电偶)WRT-620/ⅡΦ25*300mm 带锥形保护管式热电偶WRK-240/Ⅱ400/250mmWRJ-440/Ⅰ400/250mm 隔爆型内置式热电偶WRK-520/Ⅱ500*500mm 直角活动法兰式热电偶WRS-132/Ⅱ1000*800mm 贵金属工业热电偶_____________________________________铠装热电偶__________________________________________铠装热电偶型号及推荐使用温度名称分度号代号外壳材料直径推荐使用温度ºC长期使用最高温度短期使用最高温度铠装镍铬--镍硅NiCr-NiSiK WRKK GH3030 0.25; 300 6000.5;1.0 5001.5;2.0;3.0 800 9004.0;4.5;5.0 900 10006.0;8.0 1000 11001Cr18Ni9Ti 0.25; 300 6000.5;1.0 4001.5;2.0 600 7003.0;4.0;4.5 800 9005.0;6.0;8.0铠装N WRNK GH3030 0.25; 300 600 镍铬硅--镍硅NiCrSi-NiSi0.5;1.0 5001.5;2.0;3.0 800 9004.0;4.5;5.0 900 11006.0;8.0 1000 12001Cr18Ni9Ti 0.25; 300 6000.5;1.0 5001.5;2.0 600 7003.0;4.0;4.5 800 9005.0;6.0;8.0铠装E WREK 1Cr18Ni9Ti 0.5;1.0 400 500镍铬--铜镍NiCr-CuNi1.5;2.0; 500 6003.0;4.0;4.5;5.0 600 7006.0;8.0 700 800铠装J WRJK 1Cr18Ni9Ti 0.5;1.0 300 400 铁--铜镍Fe-CuNi1.5;2.0; 400 5003.0;4.0;4.5;5.0 500 6006.0;8.0 600 700铠装T WRTK 1Cr18Ni9Ti 0.5;1.0 200 250 铜--铜镍Cu-CuNi1.5;2.0;3.0;4.0 250 3004.5;5.06.0;8.0 300 350铠装S WRSK GH3030 2.0; 1000 1050 铂铑10--铂PtRh10-Pt3.0;4.0;4.5 1100 12005.0;6.0;8.0铠装R WRRK GH3030 2.0; 1000 1100 铂铑13--铂PtRh13-Pt3.0;4.0;4.5 1100 12005.0;6.0;8.0铠装B WRBK GH3030 2.0; 1000 1050 铂铑30--铂铑6PtRh30-PtRh63.0;4.0;4.5 1100 12005.0;6.0;8.0铠装热电偶形式及特点形式结构特点露头型反应速度快;适于测量发动机排气等要求响应快的温度测量;机械强度较低。
多点柔性热电偶申请号:201220171028.8申请日:2012-04-20申请(专利权)人吴方立地址325608 浙江省温州市乐清市虹桥镇西工业区E-1号发明(设计)人吴加特吴方立陈静梅天云黄满王国荣康鑫徐超义马钰主分类号G01K7/02(2006.01)I分类号G01K7/02(2006.01)I公开(公告)号202547811U公开(公告)日2012-11-21专利代理机构北京万慧达知识产权代理有限公司 11111代理人张一军杨颖(10)授权公告号 CN 202547811 U(45)授权公告日 2012.11.21C N 202547811 U*CN202547811U*(21)申请号 201220171028.8(22)申请日 2012.04.20G01K 7/02(2006.01)(73)专利权人吴方立地址325608 浙江省温州市乐清市虹桥镇西工业区E-1号(72)发明人吴加特 吴方立 陈静 梅天云黄满 王国荣 康鑫 徐超义马钰(74)专利代理机构北京万慧达知识产权代理有限公司 11111代理人张一军杨颖(54)实用新型名称多点柔性热电偶(57)摘要本实用新型公开了一种多点柔性热电偶,包括至少一个温度传感器、接线盒和测温套管,所述温度传感器与所述接线盒中的接线端之间连接有补偿导线;所述测温套管与所述接线盒之间的所述温度传感器和所述补偿导线外设有分散式的密封机构。
本实用新型采用了分散式的封密取代了传统的整体式密封,密封性能好,而且每个部件之间拆卸方便。
(51)Int.Cl.(ESM)同样的发明创造已同日申请发明专利权利要求书2页 说明书5页 附图3页(19)中华人民共和国国家知识产权局(12)实用新型专利权利要求书 2 页 说明书 5 页 附图 3 页1.一种多点柔性热电偶,包括至少一个温度传感器、接线盒和测温套管,所述温度传感器与所述接线盒中的接线端之间连接有补偿导线;其特征在于:所述测温套管与所述接线盒之间的所述温度传感器和所述补偿导线外设有分散式的密封机构。
SIC重庆川仪重庆川仪十七厂有限公司Chongqing Chuanyi Instrument No.17Factory Co.,Ltd.WR系列热电偶使用说明书WR Series ThermocoupleOperation Instructions特别提示Particular Notes本说明书仅限于下列产品使用:The Instructions is restricted to be applied in the following products: WR□装配热电偶WR□thermocouple assemblyWRG□K铠装热电偶WRG□K sheathed thermocoupleWR□K铠装芯装配式热电偶WR□K core-sheathed thermocouple assemblyWR□□L-耐磨(耐腐蚀)热电偶WR□□L-wear-resisting(corrosion resistance)thermocoupleWR□□K-耐磨(耐腐蚀)热电偶WR□□K-wear-resisting(corrosion resistance)thermocoupleWR□□Q-耐磨(耐腐蚀)热电偶WR□□Q-wear-resisting(corrosion resistance)thermocoupleWR□KS铠装多点热电偶WR□KS sheathed multipoint thermocoupleWR□KM铠装多支热电偶WR□KM sheathed multi-branch thermocoupleWR□KT-TS提升管反应器抗冲刷热电偶WR□KT-TS anti-erosion thermocouple for riser reactorWR□KC-COT乙烯裂解炉插入式热电偶WR□KC-COT inserted thermocouple for ethylene cracking furnace WR□KB-COT乙烯裂解炉表面热电偶WR□KB-COT surface thermocouple for ethylene cracking furnaceWR□KH高压加氢反应器(带测漏装置)多点热电偶WR□KH multipoint thermocouple for high-pressure hydrogenation reactor(with leak detection devices)WR□KR甲烷化反应器专用多点热电偶WR□KR methanator-dedicated multipoint thermocoupleMR□K□防热辐射热电偶MR□K□thermal radiation proofing thermocoupleMP□K□防热辐射抽气式热电偶MP□K□thermal radiation proofing and suction thermocoupleWR□T-RF高炉热风炉专用热电偶WR□T-RF blast furnace hot blast stove-dedicated thermocoupleHO□K玻璃窑炉铂金套管铠装热电偶HO□K platinum sleeve sheathed thermocouple for glass furnaceWR□-T□GL玻璃窑炉刚玉保护管热电偶WR□-T□GL corundum-tube thermocouple for glass furnaceWR□-F□GL玻璃窑炉刚玉保护管热电偶(接插件式)WR□-F□GL corundum-tube thermocouple for glass furnace (plug-in type)WR□-P□GL玻璃窑炉铂金保护管热电偶(接线盒式)WR□-P□GL platinum-tube thermocouple for glass furnace(junction box type)目录Contents1.概述 (1)1.Overview (1)2.分度表及允差 (2)2.Reference Table and Tolerance (2)3.热响应时间 (3)3.Thermal Response (3)4.适用环境 (4)4.Application environment (4)5.安装使用要求 (5)5.Installation and use requirements (5)6.防爆产品要求 (8)6.Requirements on explosion proof products (8)7.接线图 (11)7.Wiring Diagram (11)8.典型安装示意图 (14)8.Typical Installation Diagram (14)9.维护与修理 (15)9.Maintenance and repair (15)10.贮存 (18)10.Storage (18)11.补充说明 (19)11.Supplementary instructions (19)12.附表 (20)12.Annexed Table (20)WR 系列热电偶WR Series Thermocouple使用说明书Operation Instructions1.概述1.Overview装配热电偶通常由感温元件、保护管、接线盒及安装固定装置等主要部件组成。
多点式热电偶
热电偶是一种常用的温度测量器,它利用两个不同金属之间的端电动势来测量温度。
多点式热电偶则是一种更加精确的热电偶,它能够在一个温度范围内进行多点测量,从而提高温度测量的准确性。
多点式热电偶的结构与普通热电偶相似,由一对不同材质的金属丝(或者铂)组成,其中一个端子称为热端,另一个端子称为冷端。
当热端和冷端之间的温度差异发生改变时,多点式热电偶会产生一个电动势,从而测量出温度。
与普通的热电偶不同的是,多点式热电偶在热端和冷端之间增加了若干个测量点,这些测量点可以连成不同的几何图形,从而实现多点温度测量。
对于多点式热电偶,其精度取决于所使用的测温仪的性能,因此需要使用高精度的测量设备才能发挥出其优势。
多点式热电偶在实际应用中具有广泛的应用,例如在熔融金属的温度测量、某些化学反应的温度控制、高炉炉温的测量等方面都得到了应用。
需要注意的是,多点式热电偶的测量范围有限,只适用于特定的温度范围内,一旦超出了该范围,其精度将会下降,需要更换不同的热电偶。
总的来说,多点式热电偶是一种比较精确的温度测量器,具有广泛的应用,在工业、化工、矿业等领域都有着重要的地位。
需要在实际应用中注意其测量范围和精度,以充分发挥其优势。
k型热电偶和r型热电偶1. 热电偶的基本原理热电偶是一种测量温度的传感器,利用两种不同金属的热电势差来测量温度。
其中,k型热电偶和r型热电偶是常见的两种类型。
2. k型热电偶2.1 k型热电偶的特点•k型热电偶由镍铬合金和镍铝合金组成,具有较广的温度测量范围(-200℃~1260℃)。
•k型热电偶具有较高的灵敏度和稳定性,适用于各种工业和实验室环境。
•k型热电偶的输出电压与温度呈线性关系,可通过测量电压来确定温度。
2.2 k型热电偶的应用•k型热电偶广泛应用于钢铁、化工、电力等行业的温度测量。
•k型热电偶可用于高温炉、热处理设备、实验室仪器等温度监测和控制。
2.3 k型热电偶的优缺点2.3.1 优点•温度范围广,适用于各种高温和低温环境。
•灵敏度高,测量精度较高。
•结构简单,易于安装和维护。
2.3.2 缺点•在高温环境下,k型热电偶的使用寿命较短。
•需要与冷端补偿导线配合使用,以减小冷端温度误差。
3. r型热电偶3.1 r型热电偶的特点•r型热电偶由铑和铂组成,具有较高的测量精度和稳定性。
•r型热电偶适用于较高温度范围(-50℃~1768℃)的测量。
•r型热电偶的输出电压与温度呈线性关系,可通过测量电压来确定温度。
3.2 r型热电偶的应用•r型热电偶广泛应用于航空航天、冶金、化工等领域的高温测量。
•r型热电偶可用于高温炉、燃烧器、航天器等温度监测和控制。
3.3 r型热电偶的优缺点3.3.1 优点•测量精度高,适用于高温环境下的精密测量。
•稳定性好,长期使用不易失效。
•结构简单,易于安装和维护。
3.3.2 缺点•温度范围较窄,不适用于低温测量。
•价格较高,成本较高。
4. k型热电偶和r型热电偶的比较特点k型热电偶r型热电偶温度范围-200℃~1260℃-50℃~1768℃适用领域各种工业和实验室环境航空航天、冶金、化工等领域测量精度较高高稳定性较高高使用寿命较短长价格适中较高适用温度差较大较小结论k型热电偶和r型热电偶是常见的两种热电偶传感器,它们在温度范围、适用领域、测量精度、稳定性、使用寿命和价格等方面有所差异。
WRRK铠装铂铑30-铂铑6热电偶一、概述:铠装铂铑30-铂铑6热电偶,WR系列工业用铂铑热电偶又叫贵金属热电偶,它作为温度测量传感器,通常与温度变送器、调节器及显示仪表等配套使用,组成过程控制系统,用以直接测量或控制各种生产过程中0-1800℃范围内的流体、蒸汽和气体介质以及固体表面等温度。
铠装铂铑30-铂铑6热电偶,铂铑热电偶是由两种不同成分的导体两端接合成回路时,当两接合点温度不同时,就会在回路内产生热电流。
如果热电偶的工作端与参比端存在有温差时,显示仪表将会批示出热电偶产生的热电势所对应的温度值。
铠装铂铑30-铂铑6热电偶,铠装铂铑热电偶,铂铑热电偶的热电动热将随着测量端温度升高而增长,它的大小只与热电偶材料和两端的温度有关、与热电极的长度、直径无关。
各种铂铑热电偶的外形常因需要而极不相同,但是它们的基本结构却大致相同,通常由热电极、绝缘套保护管和接线盒等主要成分组成。
二、产品特点:铠装铂铑热电偶是一种传统的测温元件,它是一种易弯曲、热反应时间快的高温测温元件,保护管直径为3-8mm之间,可长期测量0-1350范围内的温度,热响应时间<2S 三、规格型号:四、技术参数:测量温度及允差热电偶类别代号分度号最高温度测量温度允许偏差△t℃铂铑30-铂铑5 WRR B 0~1800 0-1600 ±1.5℃或±0.25%t 铂铑10-铂WRP S 0~1600 0-1300 ±1.5℃或±0.25%t(2)偶丝直径及允许偏差、分度号。
偶丝的直径及允许偏差、分度号符合下表规定:偶丝的圆度不得超过直径的允许偏差:(3)铂铑热电偶丝的国家标准、测量范围及温度允许偏差:注:t为被测温度(℃)WRRK铠装铂铑30-铂铑6热电偶性价比高,质量优良,是商家的良好选择!。