八年级地理下册(粤教版)复习提纲
- 格式:doc
- 大小:504.00 KB
- 文档页数:16
粤教版八年级下册地理各章节的复习提纲,各章节复习提纲一、辽阔的疆域 1、从世界看中国1、我国的地理位置:位于东半球、北半球,位于亚洲的东部,太平洋的西岸。
我国地理位置的优越性:①从纬度位置看,南北跨纬度广,大部分位于中纬度地区,属北温带,南部有少数地区属热带,无寒带;②从海陆位置看,我国位于世界上最大的大陆----亚欧大陆的东部,西部与许多国家接壤。
东部濒临世界上最大的大洋----太平洋,有众多的岛屿和港湾,是一个海陆兼备的国家。
2、国土辽阔:陆地领土面积960万平方千米,仅次于俄罗斯和加拿大,居世界第三位。
①我国陆上国界线长达20000多千米,邻国14个(东朝鲜、北蒙古,东北、西北俄罗斯,西部哈萨克斯坦、吉尔吉斯斯坦、塔吉克斯坦、阿富汗、巴基斯坦,西南印度、尼泊尔、不丹,南部缅甸、老挝、越南)②我国领土四至:最北是黑龙江与乌苏里江主航道中心线交汇处,最南是曾母暗沙(南北纬度相差49度,距离相离5500千米,因而生生了季节差异);最东是漠河以北黑龙江主航道中心线,最西是帕米尔高原(东西经度相差60度,距离相距5000千米,因而产生了晨昏差异);③临海(从北到南):渤海、黄海、东海、南海。
领水面积37万平方千米,管辖海域面积300万平方千米;④海岸线长18000多千米,主要岛屿有台湾岛、海南岛、崇明岛和舟山群岛,有6个海上邻国(自南向北分别是韩国、日本、菲律宾、马来西亚、文莱、印度尼西亚)3、34个省级行政区:我国的行政区域分为三级:省、县、乡。
我国共34个省级行政单位包括:23个省、5个自治区、4个直辖市、2个特别行政区。
我国的首都是北京。
本节重点:熟记34个省级行政单位的名称、简称、位置分布二、众多的人口1、世界人口最多的国家:2000年第五次人口普查我国人口12.95亿,占世界人口1\5以上,我国人口增长较快,两次人口增长高峰(1858年和1949年)。
我国的人口政策是:计划生育(控制人口增长、提高人口素质)①我国人口的特点是:人口基数大,增长速度快。
八年级地理下册(粤教版)复习提纲八年级地理复提纲第五章地理区域和界线第一节地理区域地理区域是指一定的地域空间,根据不同的标准和条件,可划分为自然区域、行政区域、经济区域、文化区域等。
区域范围有大有小,大的区域可划分为若干个小区域。
第二节重要的地理分界线秦岭-淮河是重要的地理分界线,具有以下地理意义:1.与一月份℃等温线一致。
2.亚热带与暖温带的分界线。
3.河流有无结冰现象的分界线。
4.800毫米年等降水量经过的地方。
5.温润地区和半温润地区界线。
6.水田和旱地的分界线。
7.亚热带季风气候区和温带季风气候区界线。
8.南方地区和北方地区的分界线。
贺兰山位于宁夏回族自治区与内蒙古自治区交界处,对宁夏平原发展成“塞上江南”起着重要作用。
是外流区与内流区的分水岭,季风区与非季风区的分界线,草原与荒漠的分界线,东部为半农半牧区,西部为牧区。
四大地理单元是根据各地的地理位置、自然条件和人文地理特点的差异划分的,包括北方地区、南方地区、西北地区和青藏地区。
北方地区的分界线大致是秦岭—淮河一线。
北方地区的特点包括:位置:位于秦岭以北的地区。
地形:地势平坦,以平原为主,有些山地和丘陵。
面积:较大。
人口:较多。
耕地类型:以旱地为主。
温度带:中温带、暖温带。
气候类型:半湿润区、湿润区。
干湿区:以短缺为主。
年降水量:小于800毫米。
气候特征:冬季寒冷,夏季炎热,昼夜温差大。
主要粮食:小麦。
作物:以一年一熟或两年三熟的作物为主。
需要留意的是,此文中存在一些明显的错误,例如第二节中的“小于℃”、“否不结冰(不封冻)”等,已经在改写中进行了修正。
本文主要介绍了中国不同地区的经济、作物、植被和土地等情况。
北方地区,即秦岭-淮河以北的高原和平原,约占全国20%,属于旱地气候,主要作物有小麦、甜菜、棉花和花生等,作物一般为一年一熟或两年三熟。
该地区的植被以针叶林和黑土地为主。
南方地区,即秦岭-淮河以南的山地和丘陵,约占全国25%,属于水田气候,主要作物有水稻、油菜和甘蔗等,作物一般为一年两熟或三熟。
八年级地理知识提纲第五章:地理区域和界线1.根据各地的地理位置、自然和人文特点的不同,可以将我国划 分为四大地理单元,即A 、B 、 C 和D 。
2.我国三级阶梯分界线:第一级和第二级阶梯的分界线是昆仑 山、和,第二级和第三级阶梯的分界线 是。
3.四大地理单元分界线:北方地区和西北地区的分界线是,主导因素是;北方地区和南方地区的分界线是,主导因素是;青藏地区和其他三个地区的分界线是,主导因素是。
5.贺兰山位于自治区与自治区交界处,对宁夏平原发展成“塞上江南”起着重要作用。
是的分水岭,的分界线, 与荒漠的分界线,东部为半农半牧区,西部为。
第六章 四大地理单元1 E1.东北平原被称为,华北平原被称为。
黄土高原是世界上最大的黄土堆积区,这里的典型民居是。
2.东南丘陵是我国分布最为集中的地区,这种突然土壤非常适合的生长。
云贵高原地表崎岖,石灰岩广布,是世界上地貌最典型的地区之一,横断山区形成了“”的气候特征,云贵高原也是我国分布最多的地区。
3.我国城市密集、人口最多、经济最活跃、制造业最发达的地区是。
4.中国最大的沙漠是,中国最长的内流河是,新疆的地形结构特征可以概括为。
是古代劳动人民创造的地下引水渠,水源主要来自冰山积雪融水。
5.西北地区矿产资源种类多,储量大,、、、的储量均居全国前列,但该区生态环境比较脆弱,、、等是该区主要的环境问题。
6.拉萨有之称,柴达木盆地是青藏地区的,是世界上最大的峡谷,是世界上海拔最高,线路最长,修建难度最大的高原铁路,我国最大的地热发电站是,牦牛被称为。
2第七章 认识不同区域第二节 长江流域1.长江流域面积为万平方千米,占全国面积的。
2.长江流域有富饶的资源,有水资源(近1万亿立方米)、有水能资源(可开发量1.97亿千瓦,年发电量1万亿度)、有水运资源(总通航里程7万千米)、农业资源(耕地2300多万公顷)、森林与野生动物资源(林木蓄积量占全国的1/4)、淡水鱼资源、矿产资源(拥有矿产品种近110多种)、旅游资源。
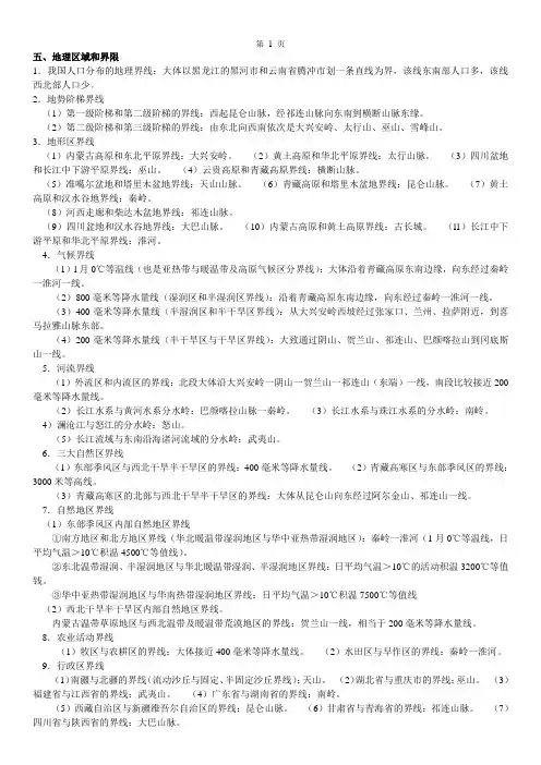
五、地理区域和界限1.我国人口分布的地理界线:大体以黑龙江的黑河市和云南省腾冲市划一条直线为界,该线东南部人口多,该线西北部人口少。
2.地势阶梯界线(1)第一级阶梯和第二级阶梯的界线:西起昆仑山脉,经祁连山脉向东南到横断山脉东缘。
(2)第二级阶梯和第三级阶梯的界线:由东北向西南依次是大兴安岭、太行山、巫山、雪峰山。
3.地形区界线(1)内蒙古高原和东北平原界线:大兴安岭。
(2)黄土高原和华北平原界线:太行山脉。
(3)四川盆地和长江中下游平原界线:巫山。
(4)云贵高原和青藏高原界线:横断山脉。
(5)准噶尔盆地和塔里木盆地界线:天山山脉。
(6)青藏高原和塔里木盆地界线:昆仑山脉。
(7)黄土高原和汉水谷地界线:秦岭。
(8)河西走廊和柴达木盆地界线:祁连山脉。
(9)四川盆地和汉水谷地界线:大巴山脉。
(10)内蒙古高原和黄土高原界线:古长城。
(l1)长江中下游平原和华北平原界线:淮河。
4.气候界线(1)l月0℃等温线(也是亚热带与暖温带及高原气候区分界线):大体沿着青藏高原东南边缘,向东经过秦岭一淮河一线。
(2)800毫米等降水量线(湿润区和半湿润区界线):沿着青藏高原东南边缘,向东经过秦岭一淮河一线。
(3)400毫米等降水量线(半湿润区和半干旱区界线):从大兴安岭西坡经过张家口、兰州、拉萨附近,到喜马拉雅山脉东部。
(4)200毫米等降水量线(半干旱区与干旱区界线):大致通过阴山、贺兰山、祁连山、巴颜喀拉山到冈底斯山一线。
5.河流界线(1)外流区和内流区的界线:北段大体沿大兴安岭一阴山一贺兰山一祁连山(东端)一线,南段比较接近200毫米等降水量线。
(2)长江水系与黄河水系分水岭:巴颜喀拉山脉一秦岭。
(3)长江水系与珠江水系的分水岭:南岭。
4)澜沧江与怒江的分水岭:怒山。
(5)长江流域与东南沿海诸河流域的分水岭:武夷山。
6.三大自然区界线(1)东部季风区与西北干旱半干旱区的界线:400毫米等降水量线。
(2)青藏高寒区与东部季风区的界线:3000米等高线。
八年级地理下册(粤教版)复习提纲八年级地理复提纲第五章地理区域和界线第一节地理区域1、区域是指一定的地域空间2、根据不同的标准和条件,区域可划分为自然区域、行政区域、经济区域、文化区域等。
3、区域范围有大有小,大的区域可划分为若干个小区域。
第二节重要的地理分界线1、秦岭-淮河:重要的地理分界线1月平均气温河流是否结冰(封冻)温度带干湿区水源耕地类型作物熟制主要粮食作物主要经济作物商品粮基地主食年降水量主要运输方式秦岭—淮河一线在气候方面的重要地理意义(1)与一月份℃等温线一致。
(2)亚热带与暖温带的分界线。
(3)河道有无结冰现象的分界限。
(4)800毫米年等降水量经过的地方。
(5)温润地域和半温润地域界限。
(6)水田和旱地的分界线。
(7)亚热带季风气候区和温带季风气候区界线。
(8)南方地区和北方地区的分界线。
2、贺兰山位于宁夏回族自治区与内蒙古自治区交壤处,对宁夏平原开展成“塞上江南”起着重要作用。
是外流区与内流区的分水岭,季风区与非季风区的分界线,草原与荒漠的分界线,东部为半农半牧区,西部为牧区。
秦岭-淮河以北小于℃是、结冰(封冻)中温带、暖温带半湿润区、湿润区、短缺以旱地为主一年一熟或两年三熟小麦甜菜、棉花三江平原、松嫩平原面食小于800毫米公路、铁路秦岭一淮河以南大于℃否不结冰(不封冻)亚热带、热带半湿润区、湿润区、丰富(充足)以水田为主一年两熟或三熟水稻油菜、甘蔗成都平原、江汉平原、洞庭湖平原、鄱阳湖平原、江淮平原、珠江三角洲大米大于800毫米公路、铁路、水运第六章四大地理单元1、根据各地的地理位置、自然条件和人文地理特点的差异,将我国划分了四大地理单元。
即:北方地域、南方地域、西北地域和青藏地域如上图:①北方地域②南方地域③西北地区④青藏地区2.我国北方和南方的分界限大致是秦岭—淮河一线3.青藏地区与其他三个地区的分界线大致是(昆仑山—阿尔金山脉—祁连山脉—横断山脉)第一门路和第二门路的分界限4.四大地理单位中海拔最高的是青藏地域;平原漫衍最广的是北方地域,跨经度最广的是西北地区,平均温度最高降水最多的是南方地区。
八年级下册复习内容第五章:各具特色的四大地理单元1、四大地理单元的划分依据:地理位置、自然条件和人文地理特点2、我国的四大地理单元北方地区与南方地区的分界线:秦岭——淮河一线:1月份0℃等温线,800mm等降水量线大致重合北方地区与西北地区分界线:大兴安岭——阴山——贺兰山:季风区与非季风区的分界线青藏地区与其他地区的分界线:昆仑山——祁连山——横断山脉:第一、二级阶梯的分界线第一节、第二节:北方地区和南方地区1、北方与南方的自然差异2、北方与南方的人文差异第三节:重要的地理分界线秦岭——淮河第四节、第五节:西北地区和青藏地区1、干旱的西北地区地形以高原和盆地为主:三山夹两盆(阿尔泰山,准噶尔盆地,天山,塔里木盆地,昆仑山)我国最大的沙漠——塔克拉玛干沙漠,我国最大的内流河——塔里木河深居内陆,远离海洋——山脉对湿润气流的阻挡——湿润气流难以到达——降水稀少,气候干旱植被自东向西,呈现:草原——荒漠、草原——荒漠2、高寒的青藏地区青藏高原平均海拔4000米以上,有“世界屋脊”之称。
山峰终年积雪,冰川广布。
海拔最高的盆地:柴达木盆地3、以牧业为主的地区四大牧区:青藏牧区,新疆牧区,青海牧区,内蒙古牧区第六章:认识不同区域第一节:环境独特的地理区域——东北1、位置:位于我国东北部范围:东北三省(黑、吉、辽),内蒙古东部。
2、自然环境地形:山环水绕,沃野千里———以平原、山地为主平原:东北平原(三江平原、松嫩平原、辽河平原)山脉:大兴安岭、小兴安岭、长白山河流:黑龙江、乌苏里江、松花江、嫩江、辽河3、地理环境——冷湿原因:纬度高,冬季寒冷漫长产生的现象:冻土、湿地(沼泽)雾凇(吉林)4、东北林区——最大的天然林区(森林宝库)“东北三宝”——人参、鹿茸、貂皮第二节:首都北京1、地位:首都,1949年10月1日,政治、文化中心,国际交往中心2、机构:人民大会堂——全国人民代表大会常务委员会所在地中南海——党中央和国务院所在地3、地势:西北高,东南低4、河流:自西北流向东南5、气候:温带季风气候6、古迹:长城、天坛、明清故宫(规模最大,保存最完整的宫殿建筑群)、周口店北京猿人遗址、颐和园7、城建:注意保持旧城格局和原有风貌的基础上,兴建现代建筑。
八年级地理复习提纲第五章地理区域和界线第一节地理区域1、区域是指一定的地域空间2、根据不同的标准和条件,区域可划分为自然区域、行政区域、经济区域、文化区域等。
3、区域围有大有小,大的区域可划分为若干个小区域。
第二节重要的地理分界线1、秦岭-淮河:重要的地理分界线秦岭-淮河以北秦岭一淮河以南1 月平均气温小于 0℃大于 0℃河流是否结冰(封冻)是、结冰(封冻)否不结冰(不封冻)温度带中温带、暖温带亚热带、热带半湿润区、干湿区半湿润区、湿润区、湿润区、水源短缺丰富(充足)耕地类型以旱地为主以水田为主作物熟制一年一熟或两年三熟一年两熟或三熟主要粮食作物小麦水稻主要经济作物甜菜、棉花油菜、甘蔗商品粮基地三江平原、松嫩平原平原、江汉平原、洞庭湖平原、鄱阳湖平原、江淮平原、珠江三角洲主食面食大米年降水量小于 800毫米大于 800 毫米主要运输方式公路、铁路公路、铁路、水运秦岭—淮河一线在气候方面的重要地理意义(1)与一月份 0℃等温线一致。
(2)亚热带与暖温带的分界线。
(3)河流有无结冰现象的分界线。
(4) 800 毫米年等降水量经过的地方。
(5)温润地区和半温润地区界线。
(6)水田和旱地的分界线。
(7)亚热带季风气候区和温带季风气候区界线。
(8)南方地区和北方地区的分界线。
2、贺兰山位于回族自治区与自治区交界处,对平原发展成“ 塞上江南”起着重要作用。
是外流区与流区的分水岭,季风区与非季风区的分界线,草原与荒漠的分界线,东部为半农半牧区,西部为牧区。
第六章四大地理单元1、根据各地的地理位置、自然条件和人文地理特点的差异,将我国划分了四大地理单元,即:北方地区、南方地区、西北地区和青藏地区如上图:① 北方地区② 南方地区③ 西北地区④ 青藏地区2.我国北方和南方的分界线大致是秦岭—淮河一线3.青藏地区与其他三个地区的分界线大致是(昆仑山—阿尔金山脉—祁连山脉—横断山脉)第一阶梯和第二阶梯的分界线4.四大地理单元中海拔最高的是青藏地区;平原分布最广的是北方地区,跨经度最广的是西北地区,平均温度最高降水最多的是南方地区。
五、地理区域和界限1.我国人口分布的地理界线:大体以黑龙江的黑河市和云南省腾冲市划一条直线为界,该线东南部人口多,该线西北部人口少。
2.地势阶梯界线(1)第一级阶梯和第二级阶梯的界线:西起昆仑山脉,经祁连山脉向东南到横断山脉东缘。
(2)第二级阶梯和第三级阶梯的界线:由东北向西南依次是大兴安岭、太行山、巫山、雪峰山。
3.地形区界线(1)内蒙古高原和东北平原界线:大兴安岭。
(2)黄土高原和华北平原界线:太行山脉。
(3)四川盆地和长江中下游平原界线:巫山。
(4)云贵高原和青藏高原界线:横断山脉。
(5)准噶尔盆地和塔里木盆地界线:天山山脉。
(6)青藏高原和塔里木盆地界线:昆仑山脉。
(7)黄土高原和汉水谷地界线:秦岭。
(8)河西走廊和柴达木盆地界线:祁连山脉。
(9)四川盆地和汉水谷地界线:大巴山脉。
(10)内蒙古高原和黄土高原界线:古长城。
(l1)长江中下游平原和华北平原界线:淮河。
4.气候界线(1)l月0℃等温线(也是亚热带与暖温带及高原气候区分界线):大体沿着青藏高原东南边缘,向东经过秦岭一淮河一线。
(2)800毫米等降水量线(湿润区和半湿润区界线):沿着青藏高原东南边缘,向东经过秦岭一淮河一线。
(3)400毫米等降水量线(半湿润区和半干旱区界线):从大兴安岭西坡经过张家口、兰州、拉萨附近,到喜马拉雅山脉东部。
(4)200毫米等降水量线(半干旱区与干旱区界线):大致通过阴山、贺兰山、祁连山、巴颜喀拉山到冈底斯山一线。
5.河流界线(1)外流区和内流区的界线:北段大体沿大兴安岭一阴山一贺兰山一祁连山(东端)一线,南段比较接近200毫米等降水量线。
(2)长江水系与黄河水系分水岭:巴颜喀拉山脉一秦岭。
(3)长江水系与珠江水系的分水岭:南岭。
4)澜沧江与怒江的分水岭:怒山。
(5)长江流域与东南沿海诸河流域的分水岭:武夷山。
6.三大自然区界线(1)东部季风区与西北干旱半干旱区的界线:400毫米等降水量线。
(2)青藏高寒区与东部季风区的界线:3000米等高线。
地理伟大的祖国:中华人民共和国位于亚洲的东部、太平洋的西岸。
?海陆兼备。
辽阔的疆域:陆地大国:①国土辽阔②陆界③陆上邻国多14个海洋大国:①辽阔海域②海岸线长③隔海六国最北:漠河54度N;最东:黑龙江与乌苏里江汇合处135度E。
最南:曾母暗沙4度N。
最西:帕米尔高原73度E。
我国幅员辽阔,疆域广大,陆地总面积约960万平方千米,差不多与整个欧洲的面积相等,在世界各国中居第3位,是世界上面积较大的国家。
我国是世界上重要的海洋大国,大陆海岸线长达18000多千米,是世界上海岸线最长的国家之一。
我国海域分布有面积在500平方米以上的岛屿6500多个。
我国领海的宽度是22.22公里(12海里)。
我国管辖的海域面积约300万平方千米。
众多的邻国:我国陆上国界漫长,达2万平方千米,接壤的国家共有14个(顺口溜):东朝鲜、北蒙古、东北西北俄罗斯;西部哈吉塔阿巴;西南印度尼丹;南部还有缅老越。
隔海相望的国家有6个(顺口溜):印尼马文菲日韩。
历史上的行政区划:现行行政区划:我国现行的行政区划基本上划分为省(自治区、直辖市)、县(自治县、县级市)、镇(乡)三级。
我国共有34个省级行政单位,包括23个省、5个自治区、4个直辖市和香港、澳门两个特别行政区。
台湾是我国不可分割的神圣领土。
34个省级行政单位的名称、简称和行政中心数量世界第一:第五次人口普查:我国总人口为12.95亿。
目前人口数为13亿。
增长速度较快:分布疏密不均:腾冲??漠河,我国分布人口的疏密。
人口多处特点人口少处特点东部地区人口多;沿海、沿河、沿湖地区人口多;平原、盆地人口多;经济和交通运输发达地区人口多;城镇密集、工业发达的地区人口多;汉族地区人口多。
西部地区人口少;干旱荒漠地区人口少;山地、高原人口少;偏僻的农业、牧业地区人口少;偏僻的农业、牧业地区人口少;大部分少数民族地区人口少。
我国人的人口政策:实行计划生育,控制人口的数量,提高人口的质量,是我国一项长期的基本国策。
粤教版八年级地理下册复习提纲(结合地图识记)第五章地理区域与界线第一节、四大地理区域的划分1、区域划分的原因:根据不同的需要来划分,一个地区可同时兼有多重“身份”,同一类型的区域,可以划分出不同尺度或不同级别的区域。
2、区域的类型:自然区域(热带、长江三角洲等)、经济区域(工业区、经济特区等)、行政区域(省级行政区划等)3、我国疆域辽阔,不同地区的地理环境差异很大。
根据各地的地理位置、自然环境和人文地理特点的不同,将我国划分为四大地理区域,即北方地区、南方地区、西北地区和青藏地区。
北方地区和南方地区的分界线是秦岭--淮河,划分的依据是气候因素;西北地区和北方地区的分界线是400毫米等降水量线,划分的依据是夏季风(降水因素);青藏地区和其它三个地区的分界线是昆仑山脉—阿尔金山脉—祁连山脉—横断山脉(一、二级阶梯分界线),划分的依据是地形因素。
第二节重要的地理分界线秦岭——淮河一线的地理意义:①它是我国南方地区和北方地区的分界线;②大致相当于我国冬季1月0℃等温线;③是我国年降水量800毫米等降水量线大致通过的地方;④是我国半湿润地区和湿润地区的分界线;⑤是我国暖温带和亚热带的分界线。
贺兰山对宁夏平原发展成为“塞上江南”的作用:山势的阻挡 1、消弱了西北高寒气流的东袭2、阻止了潮湿的东南季风西进3、遏制了腾格里沙漠的东移第六章、我国的四大地理区域第一节、北方地区——黄土地和黑土地一、位置范围:主要是指我国秦岭—淮河以北,大兴安岭以东,包括东北平原、华北平原、黄土高原等主要地形区域,面积约占全国的20%,人口约占全国的40%。
二、地理特征1、黑土地(1)是我国主要的黑土分布区(2)黑土有机质含量高,是肥沃的土壤2、主要粮食作物:春小麦、水稻和玉米经济作物:大豆、甜菜3、农业生产的有利条件:黑土肥沃,耕地辽阔,适宜大面积机械化耕作4、耕作制度:以一年一熟为主华北平原:1、形成:主要由黄河、淮河、海河冲积而成2、有利条件:地势平坦,土壤肥沃,是我国重要的农业生产区3、主要农作物:冬小麦、花生和棉花4、耕作制度:以两年三熟为主黄土高原:1、是世界上最大的黄土堆积区2、最严重的问题:水土流失(1)原因:①自然因素:a黄土土质疏松、易受流水的侵蚀;b夏季多暴雨;c缺乏植被覆盖;②人为因素:毁林毁草开荒,过度放牧,人口增长过快(2)治理:退耕还林还草,适度放牧,落实人口的基本国策、控制人口增长的数量根本措施:加强黄土高原地区的水土保持3、农业生产:(1)以旱作为主的高原农业(2)主要农作物:小麦、谷子等第二节、南方地区——湿热的红土地一、位置范围:主要是指我国秦岭—淮河以南、青藏高原以东,包括长江中下游平原、东南丘陵、四川盆地、云贵高原等主要地形区,面积约占全国的25%,人口约占全国的55%。
八年级地理下册复习提纲第五章各具特色的四大地理单元1、四大地理单元地理特征2、秦岭-淮河:重要的地理分界线秦岭—淮河一线在气候方面的重要地理意义(1)与一月份0℃等温线一致。
(2)亚热带与暖温带的分界线。
(3)河流有无结冰现象的分界线。
(4)800毫米年等降水量经过的地方。
(5)温润地区和半温润地区界线。
(6)水田和旱地的分界线。
(7)亚热带季风气候区和温带季风气候区界线。
(8)南方地区和北方地区的分界线。
西北地区深居内陆、距海遥望,加之我国众多的山脉,使得海洋上的湿润气流难以到达。
因此,降水稀少,气候干旱。
干旱成为本区的主要自然特征。
降水量由东向西逐渐减少,地面植被呈现出草原—荒漠草原-荒漠的景观变化。
青藏地区海拔在4000米以上,有“世界屋脊”之称。
因此,“高”“寒”成为本区的主要自然特征。
3、练习题:(1)根据各地的地理位置、自然条件和人文地理特点的差异,把我国划分为四大地理单元:(2)四大地理单元中,海拔最高的是青藏地区;平原分布最广的是南方地区。
(3)新疆的地形结构特征可以概括为三山夹两盆(由北至南依次是:阿尔泰山脉、准噶尔盆地、天山山脉、塔里木盆地、昆仑山脉。
(4)吐鲁番盆地夏季最高气温曾达49.6℃,被称为火焰山。
(5)坎儿井是古代劳动人民创造的地下引水渠,水源主要来自冰山雪融水.(6)青藏高原是世界上最高的大高原,被称为世界屋脊。
(7)骆驼是塔克拉玛干沙漠重要的交通运输工具,被称为沙漠之舟,牦牛是青藏高原特有的畜种,在高寒低氧的高原上是主要的交通运输工具,因而被称为高原之舟。
(8)羊八井地热发电站位于拉萨附近,是我国最大的地热发电站。
(9)青藏铁路是世界上海拔最高、线路最长、修建难度最大的高原铁路。
(10)哈尔滨市的美称是冰城,广州市的美称是花城、羊城,昆明市的美称是春城,拉萨市的美称是日光之城。
第六章认识不同区域第一节环境独特的地理单元――东北第二节长江流域地区1、长江流域面积为180万平方千米,占全国面积的18.8%。
八年级地理下册(粤教版)复习提纲-CAL-FENGHAI-(2020YEAR-YICAI)_JINGBIAN八年级地理复习提纲第五章地理区域和界线第一节地理区域1、区域是指一定的地域空间2、根据不同的标准和条件,区域可划分为自然区域、行政区域、经济区域、文化区域等。
3、区域范围有大有小,大的区域可划分为若干个小区域。
第二节重要的地理分界线1秦岭—淮河一线在气候方面的重要地理意义(1)与一月份0℃等温线一致。
(2)亚热带与暖温带的分界线。
(3)河流有无结冰现象的分界线。
(4)800毫米年等降水量经过的地方。
(5)温润地区和半温润地区界线。
(6)水田和旱地的分界线。
(7)亚热带季风气候区和温带季风气候区界线。
(8)南方地区和北方地区的分界线。
2、贺兰山位于宁夏回族自治区与内蒙古自治区交界处,对宁夏平原发展成“塞上江南”起着重要作用。
是外流区与内流区的分水岭,季风区与非季风区的分界线,草原与荒漠的分界线,东部为半农半牧区,西部为牧区。
第六章四大地理单元1、根据各地的地理位置、自然条件和人文地理特点的差异,将我国划分了四大地理单元,即:北方地区、南方地区、西北地区和青藏地区如上图:①北方地区②南方地区③西北地区④青藏地区2.我国北方和南方的分界线大致是秦岭—淮河一线3.青藏地区与其他三个地区的分界线大致是(昆仑山—阿尔金山脉—祁连山脉—横断山脉)第一阶梯和第二阶梯的分界线4.四大地理单元中海拔最高的是青藏地区;平原分布最广的是北方地区,跨经度最广的是西北地区,平均温度最高降水最多的是南方地区。
第一节北方地区(千里冰封万里雪飘)北方地区南方地区位置秦岭-淮河以北秦岭-淮河以南地形高原,平原山地、丘陵面积约占全国20% 约占全国25%人口约占全国40% 约占全国55%耕地类型旱地水田温度带暖温带亚热带、热带气候类型温带季风气候热带、亚热带季风气候干湿区半湿润区湿润区年降水量400-800毫米800毫米以上气候特征夏:高温多雨冬:寒冷干燥水热充足、雨热同期主要粮食作物小麦水稻主要经济作物甜菜、棉花,花生油菜、甘蔗作物熟制一年一熟或两年三熟一年两熟或三熟植被针叶林常绿阔叶林土地黑土地红土地1.黄土高原:结构疏松,容易水土流失(支离破碎,千沟万壑)土地沙化严重,以小米为主食,以窑洞为主要民居。
2.华北平原的耕地以旱地为主,水源成为制约农业发展的重要因素第二节南方地区1.南方地区屋顶坡度大原因:降水2.南方地区主要地形为:山地、丘陵3.我国南方的五大经济特区:珠海厦深汕4.南方特点:河湖众多,水网密布(枯藤老树昏鸦,小桥流水人家)5.南方地区主要能源为:有色金属,水能资源1、中国一月份0℃等温线;2、温度带:亚热带与暖温带的分界线;3、800mm等降水量线;4、干湿地区:湿润区与半湿润区的分界线;5、气候区:亚热带季风气候与温带季风气候的分界线;6、地区:南方地区与北方地区的分界线;7、耕地类型:水田与旱地的分界线;8、河流:长江水系与黄河水系的分界线;理解思路:书本气温降水====气候类型温度带干湿区1上图中①和②为季风区,其中位于非季风区的是③和④(序号)2南北方地区大致以秦岭—淮河为界,南方降水大致在 800 毫米以上,北方地区降水在 800 毫米以下。
3.青藏地区海拔多在 4000 米以上,地形以(高原)和(山地)地形为主4.西北地区年降水量多在 400 毫米以下,地形以(高原)和(盆地)为主一:南方地区和北方地区差异主导因素:气候二:北方地区和西北地区差异主导因素:季风(降水)三:南方地区和青藏地区差异主导因素:地势(海拔)第三节西北地区(早穿棉袄午穿纱,围着火炉吃西瓜)1、A:阿尔泰 B:天山山脉C:昆仑山脉D:准噶尔盆地E:塔里木盆地记忆口诀:疆一座塔压住一只昆虫,塔的顶端是天西北地区地形可以概括为:三山夹两盆2.三塔:塔里木盆地塔里木河(中国最长的内流河)塔克拉玛干沙漠(中国最大的沙漠)3.西北地区的地形以高原和盆地为主。
气候以干旱、半干旱的温带大陆性气候为主;植被景观自东向西依次是草原、荒漠草原、荒漠,4.西北地区是一个以干旱为主要自然特征的地区。
5.导致干旱的主要原因:深居内陆,远离海洋,高山阻隔,暖湿气流难以抵达内陆6.塞外江南——宁夏平原(河套平原)7.吐鲁番——火洲8.坎儿井的水源——高山冰雪融水(西北地区农业灌溉水源主要来自——①高山冰雪融水②内流河③外流河)9.坎儿井暗渠的作用:防止水分蒸发10.我国古代三大工程:长城,坎儿井,京杭大运河。
第四节青藏地区1.青藏高原的平均海拔在4000米以上,被称为“世界屋脊”本区最主要的自然特征是高寒。
2.别称题目:日光城拉萨高原之舟牦牛火洲柴达木盆地聚宝盆吐鲁番鱼米之乡四川盆地天府之国长江三角洲3.之最题目:中国最长的内流河塔克拉玛干沙漠中国最大的沙漠塔里木河中国最高的山峰雅鲁藏布大峡谷世界最大的峡谷珠穆朗玛峰我国最大的地热发电站羊八井四大地理单元汇总1、四大地理单元地理特征气流难以到达。
因此,降水稀少,气候干旱。
干旱成为本区的主要自然特征。
降水量由东向西逐渐减少,地面植被呈现出草原—荒漠草原-荒漠的景观变化。
青藏地区海拔在4000米以上,有“世界屋脊”之称。
因此,“高”“寒”成为本区的主要自然特征。
2、练习题:(1)根据各地的地理位置、自然条件和人文地理特点的差异,把我国划分为四大地理单元:(2)四大地理单元中,海拔最高的是青藏地区;平原分布最广的是南方地区。
(3)新疆的地形结构特征可以概括为三山夹两盆(由北至南依次是:阿尔泰山脉、准噶尔盆地、天山山脉、塔里木盆地、昆仑山脉。
(4)吐鲁番盆地夏季最高气温曾达49.6℃,被称为火焰山。
(5)坎儿井是古代劳动人民创造的地下引水渠,水源主要来自冰山雪融水(由于西方北地区日照充足,坎儿井的暗渠是为了避免水的大量蒸发)。
(6)青藏高原是世界上最高的大高原,被称为世界屋脊。
(7)骆驼是塔克拉玛干沙漠重要的交通运输工具,被称为沙漠之舟,牦牛是青藏高原特有的畜种,在高寒低氧的高原上是主要的交通运输工具,因而被称为高原之舟。
(8)羊八井地热发电站位于拉萨附近,是我国最大的地热发电站。
(9)青藏铁路是世界上海拔最高、线路最长、修建难度最大的高原铁路。
(10)哈尔滨市的美称是冰城,广州市的美称是花城、羊城,昆明市的美称是春城,拉萨市的美称是日光之城。
第七章认识不同区域第一节东北第二节长江流域1、长江流域面积为180万平方千米,占全国面积的18.8%。
2、长江流域有富饶的资源,有水资源(近1万亿立方米)、有水能资源(可开发量1.97亿千瓦,年发电量1万亿度)、有水运资源(总通航里程7万千米)、农业资源(耕地2300多万公顷)、森林与野生动物资源(林木蓄积量占全国的1/4)、淡水鱼资源、矿产资源(拥有矿产品种近110多种)、旅游资源。
3、三峡工程位于长江西陵峡中段,大坝址位于湖北省宜昌市三斗坪镇,距其下游已建成的葛洲坝水利枢纽工程约40千米,主要由拦江大坝、水电站和通通航建筑物三部分组成。
三峡大坝坝高175米。
具有防洪、发电、航运、灌溉、水产养殖、发展旅游事业等巨大综合效益。
4、长江以我国的“黄金水道路”著称,它所流经的180万平方千米的土地,是我国经济发展的“黄金腰带”。
5、长江流域的经济文化中心和交通中心是重庆、武汉、南京、上海四大城市群。
6、柑橘是长江流域分布最广、产量最高的水果,长江流域淡水产品的产量占全国的一半以上。
7、三江源是指长江、黄河、澜沧江的源头地区,是我国乃至亚洲最大的自然保护区。
1、四川盆地地处我国西南部,四周被山地和高原环绕,盆地内部低山丘陵起伏。
2、气候:亚热带季风气候,冬季比同纬度地区长江中下游高。
农作物一年二熟。
3、四川盆地东部大巴山、巫山、大娄山。
4、特色土壤:紫色土(肥沃)。
5、河流:岷江、嘉陵江、长江。
6、天府之国指四川盆地的成都平原。
7、六大世界遗产:九寨沟、黄龙、青城山—都江堰、峨眉山—乐山、大熊猫栖息地、重庆大足石刻。
8、铁路:成渝、宝成、成昆、川黔、湘渝等。
公路:西昌高速公路机场:成都双流国际机场长江上游最大港口:重庆9、中国西部经济最发达区域:成渝经济区(成都和重庆)。
第四节北京市华北平原西北部,北枕燕山,西倚西山和八达岭,东望渤海,是连接东北、西北和中原的枢纽。
(40N、116E)北京是我国历史文化名城和六大古都之一(北京、西安、洛阳、开封、杭州、南京),金、元、明、清各代都在此建都。
北京故宫是明清两代的皇宫,距今已有500多年,是世界上规模最大、保存最完整的宫殿建筑群。
第五节陕西省一、陕南的秦巴山地:汉江谷地主要产水稻和油菜,大巴山以南是四川省和重庆市。
二、关中的渭河平原:1、黄河最大支流—渭河2、小麦和玉米产区3、最大城市:西安市4、主要景点:华清池、秦始皇陵、兵马俑坑、法门寺、华山三、陕北的黄土高原1、水土流失,千沟万壑2、旅游资源多样:延安、腰鼓、黄河壶口瀑布、黄帝陵3、煤炭、石油、天然气丰富。
第六节台湾1.祖国神圣不可分割的领土:地缘关系:台湾原本是祖国大陆的一部分,后来,由于地壳运动台湾成为祖国东南沿海的岛屿。
血缘关系:台湾省的居民中,汉族约占97%,主要来自祖国大陆的广东、福建。
台湾“土著”高山族居民,他们的根也在大陆。
历史和文化渊源:明朝开始称为台湾,1661年郑成功从荷兰侵略者手中收复台湾,1895年被日本侵占,1945年抗战胜利收回祖国。
2.美丽富饶的宝岛森林:1/2覆盖森林,有“森林之海”之称。
树种丰富,有“亚洲天然植物园”的美誉。
樟树是台湾最著名的树种,樟脑产量居世界首位。
农产:西部平原广泛种植水稻、甘蔗,台湾有“海上米仓”“东方甜岛”的美誉。
香蕉、菠萝等水果也比较著名,有“水果之乡”之称。
矿产:台湾岛上及四周浅海区分布着煤、石油、铁、铜等矿产。
海盐:台湾岛西南沿海有适宜晒盐的条件,海盐产量较高,台湾有“东南盐库”之称。
第七章改革开放的前沿―珠江三角洲第一节珠江三角洲――黄金三角一、岭南母亲河――珠江项目内容发源地云南乌蒙山流经省区云南、贵州、广西、广东全长2214千米主要支流西江、北江、东江流域面积45.369万平方千米主要入海口虎门、蕉门、洪奇门、横门、磨刀门、鸡啼门、虎跳门、崖门注入海洋南海总特点三江汇合、八口分流二、祖国的南大门――珠江三角洲1、珠江三角洲位于位于广东省的东南部,珠江下游,毗邻港澳,与东南亚地区隔海相望。
被称为我国的“南大门”。
2、珠江三角洲是广东经济洲最发达,人民生活最富裕的地区,是中国经济发展最具活力的地区之一,堪称广东的“黄金三角”。
3、与深圳相邻的特别行政区是香港,与珠海相邻的特别行政区是澳门。
4、____清远___被称为珠江三角洲的后花园,也称“_三省通衙、北江要塞____”。