粤教版八年级下册地理复习提纲
- 格式:doc
- 大小:115.00 KB
- 文档页数:8
粤教版八年级下册地理各章节的复习提纲,各章节复习提纲一、辽阔的疆域 1、从世界看中国1、我国的地理位置:位于东半球、北半球,位于亚洲的东部,太平洋的西岸。
我国地理位置的优越性:①从纬度位置看,南北跨纬度广,大部分位于中纬度地区,属北温带,南部有少数地区属热带,无寒带;②从海陆位置看,我国位于世界上最大的大陆----亚欧大陆的东部,西部与许多国家接壤。
东部濒临世界上最大的大洋----太平洋,有众多的岛屿和港湾,是一个海陆兼备的国家。
2、国土辽阔:陆地领土面积960万平方千米,仅次于俄罗斯和加拿大,居世界第三位。
①我国陆上国界线长达20000多千米,邻国14个(东朝鲜、北蒙古,东北、西北俄罗斯,西部哈萨克斯坦、吉尔吉斯斯坦、塔吉克斯坦、阿富汗、巴基斯坦,西南印度、尼泊尔、不丹,南部缅甸、老挝、越南)②我国领土四至:最北是黑龙江与乌苏里江主航道中心线交汇处,最南是曾母暗沙(南北纬度相差49度,距离相离5500千米,因而生生了季节差异);最东是漠河以北黑龙江主航道中心线,最西是帕米尔高原(东西经度相差60度,距离相距5000千米,因而产生了晨昏差异);③临海(从北到南):渤海、黄海、东海、南海。
领水面积37万平方千米,管辖海域面积300万平方千米;④海岸线长18000多千米,主要岛屿有台湾岛、海南岛、崇明岛和舟山群岛,有6个海上邻国(自南向北分别是韩国、日本、菲律宾、马来西亚、文莱、印度尼西亚)3、34个省级行政区:我国的行政区域分为三级:省、县、乡。
我国共34个省级行政单位包括:23个省、5个自治区、4个直辖市、2个特别行政区。
我国的首都是北京。
本节重点:熟记34个省级行政单位的名称、简称、位置分布二、众多的人口1、世界人口最多的国家:2000年第五次人口普查我国人口12.95亿,占世界人口1\5以上,我国人口增长较快,两次人口增长高峰(1858年和1949年)。
我国的人口政策是:计划生育(控制人口增长、提高人口素质)①我国人口的特点是:人口基数大,增长速度快。
八年级地理下册(粤教版)复习提纲八年级地理复提纲第五章地理区域和界线第一节地理区域地理区域是指一定的地域空间,根据不同的标准和条件,可划分为自然区域、行政区域、经济区域、文化区域等。
区域范围有大有小,大的区域可划分为若干个小区域。
第二节重要的地理分界线秦岭-淮河是重要的地理分界线,具有以下地理意义:1.与一月份℃等温线一致。
2.亚热带与暖温带的分界线。
3.河流有无结冰现象的分界线。
4.800毫米年等降水量经过的地方。
5.温润地区和半温润地区界线。
6.水田和旱地的分界线。
7.亚热带季风气候区和温带季风气候区界线。
8.南方地区和北方地区的分界线。
贺兰山位于宁夏回族自治区与内蒙古自治区交界处,对宁夏平原发展成“塞上江南”起着重要作用。
是外流区与内流区的分水岭,季风区与非季风区的分界线,草原与荒漠的分界线,东部为半农半牧区,西部为牧区。
四大地理单元是根据各地的地理位置、自然条件和人文地理特点的差异划分的,包括北方地区、南方地区、西北地区和青藏地区。
北方地区的分界线大致是秦岭—淮河一线。
北方地区的特点包括:位置:位于秦岭以北的地区。
地形:地势平坦,以平原为主,有些山地和丘陵。
面积:较大。
人口:较多。
耕地类型:以旱地为主。
温度带:中温带、暖温带。
气候类型:半湿润区、湿润区。
干湿区:以短缺为主。
年降水量:小于800毫米。
气候特征:冬季寒冷,夏季炎热,昼夜温差大。
主要粮食:小麦。
作物:以一年一熟或两年三熟的作物为主。
需要留意的是,此文中存在一些明显的错误,例如第二节中的“小于℃”、“否不结冰(不封冻)”等,已经在改写中进行了修正。
本文主要介绍了中国不同地区的经济、作物、植被和土地等情况。
北方地区,即秦岭-淮河以北的高原和平原,约占全国20%,属于旱地气候,主要作物有小麦、甜菜、棉花和花生等,作物一般为一年一熟或两年三熟。
该地区的植被以针叶林和黑土地为主。
南方地区,即秦岭-淮河以南的山地和丘陵,约占全国25%,属于水田气候,主要作物有水稻、油菜和甘蔗等,作物一般为一年两熟或三熟。
八年级地理知识提纲第五章:地理区域和界线1.根据各地的地理位置、自然和人文特点的不同,可以将我国划 分为四大地理单元,即A 、B 、 C 和D 。
2.我国三级阶梯分界线:第一级和第二级阶梯的分界线是昆仑 山、和,第二级和第三级阶梯的分界线 是。
3.四大地理单元分界线:北方地区和西北地区的分界线是,主导因素是;北方地区和南方地区的分界线是,主导因素是;青藏地区和其他三个地区的分界线是,主导因素是。
5.贺兰山位于自治区与自治区交界处,对宁夏平原发展成“塞上江南”起着重要作用。
是的分水岭,的分界线, 与荒漠的分界线,东部为半农半牧区,西部为。
第六章 四大地理单元1 E1.东北平原被称为,华北平原被称为。
黄土高原是世界上最大的黄土堆积区,这里的典型民居是。
2.东南丘陵是我国分布最为集中的地区,这种突然土壤非常适合的生长。
云贵高原地表崎岖,石灰岩广布,是世界上地貌最典型的地区之一,横断山区形成了“”的气候特征,云贵高原也是我国分布最多的地区。
3.我国城市密集、人口最多、经济最活跃、制造业最发达的地区是。
4.中国最大的沙漠是,中国最长的内流河是,新疆的地形结构特征可以概括为。
是古代劳动人民创造的地下引水渠,水源主要来自冰山积雪融水。
5.西北地区矿产资源种类多,储量大,、、、的储量均居全国前列,但该区生态环境比较脆弱,、、等是该区主要的环境问题。
6.拉萨有之称,柴达木盆地是青藏地区的,是世界上最大的峡谷,是世界上海拔最高,线路最长,修建难度最大的高原铁路,我国最大的地热发电站是,牦牛被称为。
2第七章 认识不同区域第二节 长江流域1.长江流域面积为万平方千米,占全国面积的。
2.长江流域有富饶的资源,有水资源(近1万亿立方米)、有水能资源(可开发量1.97亿千瓦,年发电量1万亿度)、有水运资源(总通航里程7万千米)、农业资源(耕地2300多万公顷)、森林与野生动物资源(林木蓄积量占全国的1/4)、淡水鱼资源、矿产资源(拥有矿产品种近110多种)、旅游资源。
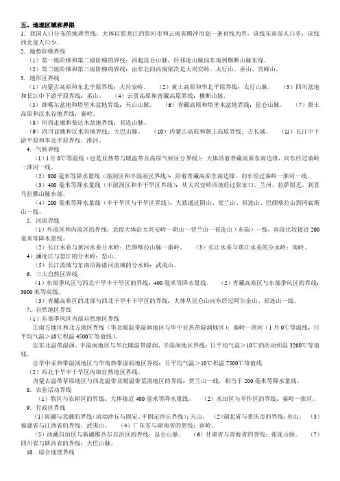
五、地理区域和界限1.我国人口分布的地理界线:大体以黑龙江的黑河市和云南省腾冲市划一条直线为界,该线东南部人口多,该线西北部人口少。
2.地势阶梯界线(1)第一级阶梯和第二级阶梯的界线:西起昆仑山脉,经祁连山脉向东南到横断山脉东缘。
(2)第二级阶梯和第三级阶梯的界线:由东北向西南依次是大兴安岭、太行山、巫山、雪峰山。
3.地形区界线(1)内蒙古高原和东北平原界线:大兴安岭。
(2)黄土高原和华北平原界线:太行山脉。
(3)四川盆地和长江中下游平原界线:巫山。
(4)云贵高原和青藏高原界线:横断山脉。
(5)准噶尔盆地和塔里木盆地界线:天山山脉。
(6)青藏高原和塔里木盆地界线:昆仑山脉。
(7)黄土高原和汉水谷地界线:秦岭。
(8)河西走廊和柴达木盆地界线:祁连山脉。
(9)四川盆地和汉水谷地界线:大巴山脉。
(10)内蒙古高原和黄土高原界线:古长城。
(l1)长江中下游平原和华北平原界线:淮河。
4.气候界线(1)l月0℃等温线(也是亚热带与暖温带及高原气候区分界线):大体沿着青藏高原东南边缘,向东经过秦岭一淮河一线。
(2)800毫米等降水量线(湿润区和半湿润区界线):沿着青藏高原东南边缘,向东经过秦岭一淮河一线。
(3)400毫米等降水量线(半湿润区和半干旱区界线):从大兴安岭西坡经过张家口、兰州、拉萨附近,到喜马拉雅山脉东部。
(4)200毫米等降水量线(半干旱区与干旱区界线):大致通过阴山、贺兰山、祁连山、巴颜喀拉山到冈底斯山一线。
5.河流界线(1)外流区和内流区的界线:北段大体沿大兴安岭一阴山一贺兰山一祁连山(东端)一线,南段比较接近200毫米等降水量线。
(2)长江水系与黄河水系分水岭:巴颜喀拉山脉一秦岭。
(3)长江水系与珠江水系的分水岭:南岭。
4)澜沧江与怒江的分水岭:怒山。
(5)长江流域与东南沿海诸河流域的分水岭:武夷山。
6.三大自然区界线(1)东部季风区与西北干旱半干旱区的界线:400毫米等降水量线。
(2)青藏高寒区与东部季风区的界线:3000米等高线。
八年级地理下册复习提纲第五章各具特色的四大地理单元1、四大地理单元地理特征2、秦岭-淮河:重要的地理分界线秦岭—淮河一线在气候方面的重要地理意义(1)与一月份0℃等温线一致。
(2)亚热带与暖温带的分界线。
(3)河流有无结冰现象的分界线。
(4)800毫米年等降水量经过的地方。
(5)温润地区和半温润地区界线。
(6)水田和旱地的分界线。
(7)亚热带季风气候区和温带季风气候区界线。
(8)南方地区和北方地区的分界线。
西北地区深居内陆、距海遥望,加之我国众多的山脉,使得海洋上的湿润气流难以到达。
因此,降水稀少,气候干旱。
干旱成为本区的主要自然特征。
降水量由东向西逐渐减少,地面植被呈现出草原—荒漠草原-荒漠的景观变化。
青藏地区海拔在4000米以上,有“世界屋脊”之称。
因此,“高”“寒”成为本区的主要自然特征。
3、练习题:(1)根据各地的地理位置、自然条件和人文地理特点的差异,把我国划分为四大地理单元:(2)四大地理单元中,海拔最高的是青藏地区;平原分布最广的是南方地区。
(3)新疆的地形结构特征可以概括为三山夹两盆(由北至南依次是:阿尔泰山脉、准噶尔盆地、天山山脉、塔里木盆地、昆仑山脉。
(4)吐鲁番盆地夏季最高气温曾达49.6℃,被称为火焰山。
(5)坎儿井是古代劳动人民创造的地下引水渠,水源主要来自冰山雪融水.(6)青藏高原是世界上最高的大高原,被称为世界屋脊。
(7)骆驼是塔克拉玛干沙漠重要的交通运输工具,被称为沙漠之舟,牦牛是青藏高原特有的畜种,在高寒低氧的高原上是主要的交通运输工具,因而被称为高原之舟。
(8)羊八井地热发电站位于拉萨附近,是我国最大的地热发电站。
(9)青藏铁路是世界上海拔最高、线路最长、修建难度最大的高原铁路。
(10)哈尔滨市的美称是冰城,广州市的美称是花城、羊城,昆明市的美称是春城,拉萨市的美称是日光之城。
第六章认识不同区域第一节环境独特的地理单元――东北第二节长江流域地区1、长江流域面积为180万平方千米,占全国面积的18.8%。
八年级地理下册(粤教版)复习提纲八年级地理复提纲第五章地理区域和界线第一节地理区域1、区域是指一定的地域空间2、根据不同的标准和条件,区域可划分为自然区域、行政区域、经济区域、文化区域等。
3、区域范围有大有小,大的区域可划分为若干个小区域。
第二节重要的地理分界线1、秦岭-淮河:重要的地理分界线1月平均气温河流是否结冰(封冻)温度带干湿区水源耕地类型作物熟制主要粮食作物主要经济作物商品粮基地主食年降水量主要运输方式秦岭—淮河一线在气候方面的重要地理意义(1)与一月份℃等温线一致。
(2)亚热带与暖温带的分界线。
(3)河道有无结冰现象的分界限。
(4)800毫米年等降水量经过的地方。
(5)温润地域和半温润地域界限。
(6)水田和旱地的分界线。
(7)亚热带季风气候区和温带季风气候区界线。
(8)南方地区和北方地区的分界线。
2、贺兰山位于宁夏回族自治区与内蒙古自治区交壤处,对宁夏平原开展成“塞上江南”起着重要作用。
是外流区与内流区的分水岭,季风区与非季风区的分界线,草原与荒漠的分界线,东部为半农半牧区,西部为牧区。
秦岭-淮河以北小于℃是、结冰(封冻)中温带、暖温带半湿润区、湿润区、短缺以旱地为主一年一熟或两年三熟小麦甜菜、棉花三江平原、松嫩平原面食小于800毫米公路、铁路秦岭一淮河以南大于℃否不结冰(不封冻)亚热带、热带半湿润区、湿润区、丰富(充足)以水田为主一年两熟或三熟水稻油菜、甘蔗成都平原、江汉平原、洞庭湖平原、鄱阳湖平原、江淮平原、珠江三角洲大米大于800毫米公路、铁路、水运第六章四大地理单元1、根据各地的地理位置、自然条件和人文地理特点的差异,将我国划分了四大地理单元。
即:北方地域、南方地域、西北地域和青藏地域如上图:①北方地域②南方地域③西北地区④青藏地区2.我国北方和南方的分界限大致是秦岭—淮河一线3.青藏地区与其他三个地区的分界线大致是(昆仑山—阿尔金山脉—祁连山脉—横断山脉)第一门路和第二门路的分界限4.四大地理单位中海拔最高的是青藏地域;平原漫衍最广的是北方地域,跨经度最广的是西北地区,平均温度最高降水最多的是南方地区。
八年级下册复习内容第五章:各具特色的四大地理单元1、四大地理单元的划分依据:地理位置、自然条件和人文地理特点2、我国的四大地理单元北方地区与南方地区的分界线:秦岭——淮河一线:1月份0℃等温线,800mm等降水量线大致重合北方地区与西北地区分界线:大兴安岭——阴山——贺兰山:季风区与非季风区的分界线青藏地区与其他地区的分界线:昆仑山——祁连山——横断山脉:第一、二级阶梯的分界线第一节、第二节:北方地区和南方地区1、北方与南方的自然差异2、北方与南方的人文差异第三节:重要的地理分界线秦岭——淮河第四节、第五节:西北地区和青藏地区1、干旱的西北地区地形以高原和盆地为主:三山夹两盆(阿尔泰山,准噶尔盆地,天山,塔里木盆地,昆仑山)我国最大的沙漠——塔克拉玛干沙漠,我国最大的内流河——塔里木河深居内陆,远离海洋——山脉对湿润气流的阻挡——湿润气流难以到达——降水稀少,气候干旱植被自东向西,呈现:草原——荒漠、草原——荒漠2、高寒的青藏地区青藏高原平均海拔4000米以上,有“世界屋脊”之称。
山峰终年积雪,冰川广布。
海拔最高的盆地:柴达木盆地3、以牧业为主的地区四大牧区:青藏牧区,新疆牧区,青海牧区,内蒙古牧区第六章:认识不同区域第一节:环境独特的地理区域——东北1、位置:位于我国东北部范围:东北三省(黑、吉、辽),内蒙古东部。
2、自然环境地形:山环水绕,沃野千里———以平原、山地为主平原:东北平原(三江平原、松嫩平原、辽河平原)山脉:大兴安岭、小兴安岭、长白山河流:黑龙江、乌苏里江、松花江、嫩江、辽河3、地理环境——冷湿原因:纬度高,冬季寒冷漫长产生的现象:冻土、湿地(沼泽)雾凇(吉林)4、东北林区——最大的天然林区(森林宝库)“东北三宝”——人参、鹿茸、貂皮第二节:首都北京1、地位:首都,1949年10月1日,政治、文化中心,国际交往中心2、机构:人民大会堂——全国人民代表大会常务委员会所在地中南海——党中央和国务院所在地3、地势:西北高,东南低4、河流:自西北流向东南5、气候:温带季风气候6、古迹:长城、天坛、明清故宫(规模最大,保存最完整的宫殿建筑群)、周口店北京猿人遗址、颐和园7、城建:注意保持旧城格局和原有风貌的基础上,兴建现代建筑。
八年级下册地理复习提纲第五章各具特色的四大地理单元41、我国四大地理单元(各地理单元的名称,在地图上的位置)42、我国南方地区与北方地区的分界线:秦岭——淮河:记住与我国哪些重要的地理分界线相吻合(至少五条)将课本P3的活动掌握第一节北方地区——黑土地和黄土地将课本P4的活动掌握43、简单了解北方地区的工农业生产情况北方地区主要的平原有哪些?主要的矿产资源有哪些?发展了哪两大工作基地?它们的特点分别是什么?北方地区的主要的气候类型?东北地区森林植被是什么?东北地区的农业的生产制度是什么?制约黄土高原发展农业的因素是什么?44、北方地区气候及其对生活的影响(耕地类型,耕作制度,主要农作物,传统的交通工具,传统的运动项目)第二节南方地区——湿热的红土地将课本P8的活动掌握45、南方地区农业生产情况南方地区主要的平原有哪些?发展了哪两大工作基地?它们的特点分别是什么?南方地区的主要的气候类型?南方地区森主要的林植被是什么?南方地区的农业的生产制度是什么?46、五大经济特区:深圳、珠海、汕头、厦门、海南省(记住名称,在南方地区的地图上能准确找出这些特区的位置)第三节重要的地理分界线秦岭——淮河47、比较秦岭——淮河一线以南和以北的差异将课本P11-12的活动掌握第四节西北地区广袤的土地将课本P14的活动掌握,能在地图上准确找出第一题的地理事物中国最长的内流河是什么?“塞外江南”是指哪?该地发展农业的灌溉水源来自哪?主要的地形是什么?48、影响西北地区农业发展的主要自然因素将课本P16的活动掌握49、西北地区农业灌溉的水源主要来自哪?50、开发西北地区注意生态环境的保护将课本P17的活动掌握第五节青藏地区——高寒的土地将课本P18的活动掌握51、世界屋脊——青藏高原世界上海拔最高的高原,在高原上有怎样的气候特点?在高原上传统的交通工具是什么?耕作业主要分布是哪些地区?52、青藏高原地区有哪些资源?对经济的影响是什么?将课本P21的活动掌握第六章认识不同区域第一节环境独特的地理单元——东北将课本P23的活动掌握53、东北地区主要的土地类型有哪些?(了解冻土与湿地的概念)将课本P25的活动掌握54、简单了解东北地区的气候对农业生产的情况(P26第二题)将课本P27的活动掌握东北地区发展农业的有利条件是什么?主要的粮食作物是什么?东北的天然林主要分布在哪?东北的三宝是指什么?将课本P31的活动掌握第二节首都北京55、北京的城市职能将课本P37的活动掌握56、了解北京在发展过程中主要要面临的问题是什么?57、天津市的基本概况(地理位置,主要的工业部门,主要的油田)第三节长江流域地区将课本P45-46的活动掌握,将课本P50-51的活动掌握58、长江三角洲经济发展的优势条件(P53的活动)将课本P54的活动掌握将课本P55的活动掌握59、保护长江源头的生态环境(近年来,在发展经济过程中,在长江流域出现哪些问题?)60、三江源第四节西部地区我国西部地区主要有哪些省区?61、为什么要进行实行西部大开发?(P60)在西部开发什么?西气东输的管线要经过哪些省区?起止点在哪?西气东输工程的意义是什么?62、西部开发面临的问题第五节祖国的宝岛——台湾63、台湾的位置,地域组成,自然环境是什么将课本P68的活动掌握将课本P70的活动掌握64、台湾经济在20世纪80年代以来的发展重点(P72)将课本P72的活动掌握第七章改革开放的前沿——珠江三角洲第一节珠江三角洲——黄金三角将课本P76-77的活动掌握65、珠江的基本概况及最大特点珠江三角洲地区发展经济的有利条件是什么?66、广州的城市职能(P78)67、著名侨乡——五邑地区指哪几个城市68、独具特色的农业珠江三角洲地区发展农业的有利条件是什么(P79)第二节快速发展的经济69、发达的外向型制造业珠江三角洲地区发展外向型制造业的有利条件是什么(P82)70、形成以广州为中心枢纽的现代化交通运输网71、城市化的主要表现第三节特别行政区——香港和澳门72、香港的地理位置及组成(香港回归的时间)73、香港的经济特点(服务型经济)74、澳门的地理位置及组成(回归的时间)75、澳门的经济特点第八章,四川省将课本P95的活动掌握将课本P97的活动掌握四川省的主要气候特点是什么?将课本P98的活动掌握四川省主要矿产资源有哪些?四川省的高新技术产业地带以哪些城市为核心?四川省发展经济的有利条件是什么?(103)将课本P108的活动掌握第八章走向世界76、加入世界贸易组织的时间77、第一部国家级的《21世纪议程》。
八年级地理复习提纲第五章地理区域和界线第一节地理区域1、区域是指一定的地域空间2、根据不同的标准和条件,区域可划分为自然区域、行政区域、经济区域、文化区域等。
3、区域围有大有小,大的区域可划分为若干个小区域。
第二节重要的地理分界线1、秦岭-淮河:重要的地理分界线秦岭-淮河以北秦岭一淮河以南1 月平均气温小于 0℃大于 0℃河流是否结冰(封冻)是、结冰(封冻)否不结冰(不封冻)温度带中温带、暖温带亚热带、热带半湿润区、干湿区半湿润区、湿润区、湿润区、水源短缺丰富(充足)耕地类型以旱地为主以水田为主作物熟制一年一熟或两年三熟一年两熟或三熟主要粮食作物小麦水稻主要经济作物甜菜、棉花油菜、甘蔗商品粮基地三江平原、松嫩平原平原、江汉平原、洞庭湖平原、鄱阳湖平原、江淮平原、珠江三角洲主食面食大米年降水量小于 800毫米大于 800 毫米主要运输方式公路、铁路公路、铁路、水运秦岭—淮河一线在气候方面的重要地理意义(1)与一月份 0℃等温线一致。
(2)亚热带与暖温带的分界线。
(3)河流有无结冰现象的分界线。
(4) 800 毫米年等降水量经过的地方。
(5)温润地区和半温润地区界线。
(6)水田和旱地的分界线。
(7)亚热带季风气候区和温带季风气候区界线。
(8)南方地区和北方地区的分界线。
2、贺兰山位于回族自治区与自治区交界处,对平原发展成“ 塞上江南”起着重要作用。
是外流区与流区的分水岭,季风区与非季风区的分界线,草原与荒漠的分界线,东部为半农半牧区,西部为牧区。
第六章四大地理单元1、根据各地的地理位置、自然条件和人文地理特点的差异,将我国划分了四大地理单元,即:北方地区、南方地区、西北地区和青藏地区如上图:① 北方地区② 南方地区③ 西北地区④ 青藏地区2.我国北方和南方的分界线大致是秦岭—淮河一线3.青藏地区与其他三个地区的分界线大致是(昆仑山—阿尔金山脉—祁连山脉—横断山脉)第一阶梯和第二阶梯的分界线4.四大地理单元中海拔最高的是青藏地区;平原分布最广的是北方地区,跨经度最广的是西北地区,平均温度最高降水最多的是南方地区。
粤教版八年级地理下册复习提纲(结合地图识记)第五章地理区域与界线第一节、四大地理区域的划分1、区域划分的原因:根据不同的需要来划分,一个地区可同时兼有多重“身份”,同一类型的区域,可以划分出不同尺度或不同级别的区域。
2、区域的类型:自然区域(热带、长江三角洲等)、经济区域(工业区、经济特区等)、行政区域(省级行政区划等)3、我国疆域辽阔,不同地区的地理环境差异很大。
根据各地的地理位置、自然环境和人文地理特点的不同,将我国划分为四大地理区域,即北方地区、南方地区、西北地区和青藏地区。
北方地区和南方地区的分界线是秦岭--淮河,划分的依据是气候因素;西北地区和北方地区的分界线是400毫米等降水量线,划分的依据是夏季风(降水因素);青藏地区和其它三个地区的分界线是昆仑山脉—阿尔金山脉—祁连山脉—横断山脉(一、二级阶梯分界线),划分的依据是地形因素。
第二节重要的地理分界线秦岭——淮河一线的地理意义:①它是我国南方地区和北方地区的分界线;②大致相当于我国冬季1月0℃等温线;③是我国年降水量800毫米等降水量线大致通过的地方;④是我国半湿润地区和湿润地区的分界线;⑤是我国暖温带和亚热带的分界线。
贺兰山对宁夏平原发展成为“塞上江南”的作用:山势的阻挡 1、消弱了西北高寒气流的东袭2、阻止了潮湿的东南季风西进3、遏制了腾格里沙漠的东移第六章、我国的四大地理区域第一节、北方地区——黄土地和黑土地一、位置范围:主要是指我国秦岭—淮河以北,大兴安岭以东,包括东北平原、华北平原、黄土高原等主要地形区域,面积约占全国的20%,人口约占全国的40%。
二、地理特征1、黑土地(1)是我国主要的黑土分布区(2)黑土有机质含量高,是肥沃的土壤2、主要粮食作物:春小麦、水稻和玉米经济作物:大豆、甜菜3、农业生产的有利条件:黑土肥沃,耕地辽阔,适宜大面积机械化耕作4、耕作制度:以一年一熟为主华北平原:1、形成:主要由黄河、淮河、海河冲积而成2、有利条件:地势平坦,土壤肥沃,是我国重要的农业生产区3、主要农作物:冬小麦、花生和棉花4、耕作制度:以两年三熟为主黄土高原:1、是世界上最大的黄土堆积区2、最严重的问题:水土流失(1)原因:①自然因素:a黄土土质疏松、易受流水的侵蚀;b夏季多暴雨;c缺乏植被覆盖;②人为因素:毁林毁草开荒,过度放牧,人口增长过快(2)治理:退耕还林还草,适度放牧,落实人口的基本国策、控制人口增长的数量根本措施:加强黄土高原地区的水土保持3、农业生产:(1)以旱作为主的高原农业(2)主要农作物:小麦、谷子等第二节、南方地区——湿热的红土地一、位置范围:主要是指我国秦岭—淮河以南、青藏高原以东,包括长江中下游平原、东南丘陵、四川盆地、云贵高原等主要地形区,面积约占全国的25%,人口约占全国的55%。
八年级地理下册复习提纲第五章各具特色的四大地理单元1、四大地理单元地理特征2、秦岭-淮河:重要的地理分界线秦岭—淮河一线在气候方面的重要地理意义(1)与一月份0℃等温线一致。
(2)亚热带与暖温带的分界线。
(3)河流有无结冰现象的分界线。
(4)800毫米年等降水量经过的地方。
(5)温润地区和半温润地区界线。
(6)水田和旱地的分界线。
(7)亚热带季风气候区和温带季风气候区界线。
(8)南方地区和北方地区的分界线。
西北地区深居内陆、距海遥望,加之我国众多的山脉,使得海洋上的湿润气流难以到达。
因此,降水稀少,气候干旱。
干旱成为本区的主要自然特征。
降水量由东向西逐渐减少,地面植被呈现出草原—荒漠草原-荒漠的景观变化。
青藏地区海拔在4000米以上,有“世界屋脊”之称。
因此,“高”“寒”成为本区的主要自然特征。
3、练习题:(1)根据各地的地理位置、自然条件和人文地理特点的差异,把我国划分为四大地理单元:(2)四大地理单元中,海拔最高的是青藏地区;平原分布最广的是南方地区。
(3)新疆的地形结构特征可以概括为三山夹两盆(由北至南依次是:阿尔泰山脉、准噶尔盆地、天山山脉、塔里木盆地、昆仑山脉。
(4)吐鲁番盆地夏季最高气温曾达49.6℃,被称为火焰山。
(5)坎儿井是古代劳动人民创造的地下引水渠,水源主要来自冰山雪融水.(6)青藏高原是世界上最高的大高原,被称为世界屋脊。
(7)骆驼是塔克拉玛干沙漠重要的交通运输工具,被称为沙漠之舟,牦牛是青藏高原特有的畜种,在高寒低氧的高原上是主要的交通运输工具,因而被称为高原之舟。
(8)羊八井地热发电站位于拉萨附近,是我国最大的地热发电站。
(9)青藏铁路是世界上海拔最高、线路最长、修建难度最大的高原铁路。
(10)哈尔滨市的美称是冰城,广州市的美称是花城、羊城,昆明市的美称是春城,拉萨市的美称是日光之城。
第六章认识不同区域第一节环境独特的地理单元――东北第二节长江流域地区1、长江流域面积为180万平方千米,占全国面积的18.8%。
八年级下册地理复习提纲
第五章各具特色的四大地理单元1、四大地理单元地理特征
2、秦岭-淮河:重要的地理分界线
3
(1)根据各地的地理位置、自然条件和人文地理特点的差异,把我国划分为四大地理单元:(2)四大地理单元中,海拔最高的是_____地区;平原分布最广的是_____地区。
(3)新疆的地形结构特征可以概括为_____。
(4)吐鲁番盆地夏季最高气温曾达49。
6C,被称为_____。
(5)坎儿井是古代劳动人民创造的地下引水渠,水源主要来自_____。
(6)青藏高原是世界上最高的大高原,被称为_____。
(7)骆驼是塔克拉玛干沙漠重要的交通运输工具,被称为________,牦牛是青藏高原特有的畜种,在高寒低氧的高原上是主要的交通运输工具,因而被称为________。
(8)_____地热发电站位于拉萨附近,是我国最大的地热发电站。
(9)_____是世界上海拔最高、线路最长、修建难度最大的高原铁路。
(10)哈尔滨市的美称是_____,广州市的美称是_____,昆明市的美称是_____,拉萨市的美称是_____,清远市的美称是_____。
第六章认识不同区域
第一节环境独特的地理单元――东北
第二节首都北京
第三节长江流域地区
1、长江流域面积为_____平方千米,占全国面积的18.8%。
2、长江流域有富饶的资源,有__________________________________。
3、三峡工程位于__________,主要由_____、_____、_____三部分组成,具有_____、_____、_____、_____、_____等巨大综合效益。
4、长江以我国的_____着称,它所流经的180万平方千米的土地,是我国经济发展的_____。
5、长江流域的经济文化中心和交通中心是_____、_____、_____、____四大城市群。
6、_____是长江流域分布最广、产量最高的水果,长江流域_____的产量占全国的一半以上。
7、三江源是指_____、_____、_____的源头地区,是我国乃至亚洲最大的自然保护区。
西气东输
第七章改革开放的前沿――珠江三角洲
第一节珠江三角洲――黄金三角
一、岭南母亲河――珠江
二、祖国的南大门――珠江三角洲
1、珠江三角洲位于_______________________。
2、珠江三角洲是广东经济_____、_____,是中国经济发展最具活力的地区之一,堪
称广东的_________。
3、与深圳相邻的特别行政区是______,与珠海相邻的特别行政区是______。
4、______被称为珠江三角洲的后花园,也称“_____”。
5、广州又称“_____”、“_____”,简称“___”,是珠江三角洲最大的城市,是广
东省的____。
三、着名的侨乡――五邑地区
1、五邑地区:_____、_____、_____、_____、_____。
2、珠江三角洲的外商投资中,大部分是_____投资。
四、独具特色的农业
1、珠江三角洲农作物全年都能生长。
2、珠江三角洲曾是________、_________、________、_________和________之一。
如今,珠江三角洲已成为我国“_____”农业、_____农业和_____农业的典范。
3、珠江三角洲有许多农业现代化示范基地,特有的基地农业主要有_____、_____、_____等种养并举的新模式。
第二节快速发展的经济
1、“深圳速度”的含义:_____________________________________________
2、经济特区:指一个国家或地区,划出一定的范围,在___________活动中实行特殊的_____________,以便吸引外资,引入先进设备和技术而建立的出口加工区。
3、我国的五个经济特区指________、_________、_________、________、_______
4、改革开放以来,珠江三角洲投入上千亿元资金,进行交通、通信的建设,现已初步形成一个以___为中心枢纽的现代化交通运输网。
5、番禺的桥被专家、行家们称为全国最大的_________、_________、________。
6、珠江三角洲流入人口最多的地区是________,流入率最高的地区是_______,外来人口增长迅速的原因______________________________。
第八章走向世界
1、2001年12月11日,我国正式成为世界贸易组织(WTO)成员。
2、1994年3月,国务院发布了《中国21世纪议程――中国21世纪人口、环境与发展白皮书》,提出了中国实施可持续发展的总体战略、对策以及行动方案。
这是全球第一部国家级的
《21世纪议程》。
3、中国是联合国安全理事会的常任理事国之一,我们对保卫世界和平,保护地球生态环境,促使人类社会的进步,肩负着重大责任。