变压器绝缘电阻测试方法(操作方案)
- 格式:doc
- 大小:64.00 KB
- 文档页数:4
For personal use only in study and research; not for commercial use油浸自冷式变压器绝缘电阻的测量1、兆欧表的选用及检查?答:兆欧表的选择和检查:主要考虑兆欧表的额定电压和测量范围是否与被测的电器设备绝缘等级相适应。
(1)选用2500V的兆欧表;(2)对兆欧表进行外观检查:外观应良好,外壳完整,玻璃无破损,摇把灵活,指针无卡阻,接线端子应齐全完好,表线应是单根软绝缘铜线且完好无损、其长度不应超过5米;(3)对兆欧表进行开路试验:分开两条线分开(L和E)处于绝缘状态,摇动兆欧表的手柄达120r/min表针指向无限大(∞)为好;(4)对兆欧表进行短路试验:摇动兆欧表手柄到120r/min,将两只表笔瞬间搭接一下,表针指向“0”(零),说明兆欧表正常;(5)测试线绝缘应良好,禁止使用双股麻花线或平行线。
2、对变压器绝缘电阻的要求是:答:绝缘电阻的名称:高对低及地:(一次绕组对二次绕组和外壳)高压绕组对低压绕组及外壳的绝缘电阻;低对高及地:(二次绕组对一次绕组和外壳)低压绕组对高压绕组及外壳的绝缘电阻;绝缘电阻合格值的标准是:(1)这次测得的绝缘电阻值与上次测得的数值换算到同一温度下相比较,这次数值比上次数值不得降低30%;(2)吸收比R60/R15(遥测中60秒与15秒时绝缘电阻的比值),在10~30℃时应为1.3被及以上:(3)一次侧电压为10kV的变压器,其绝缘电阻的最低合格值与温度有关。
变压器绝缘电阻与测试时温度的关系温度℃10 20 30 40 50 60 70 80 一次对二次及地 450 300 200 130 90 604025二次对地MΩ 10 最低值MΩ 600 300 150 80 43 24 13 8 良好值MΩ900 450 225 120 64 36 19 12 变压器绝缘电阻计算口诀:利用口诀计算出各温度下的绝缘电阻“升十减半,减十翻倍,良好乘以一点五”吸收比:R20 = Rt X 10t-20/40 温度每升高10OC , Rt X 2/3 倍。
油浸自热式变压器绝缘电阻的丈量之阳早格格创做1、兆欧表的采用及查看?问:兆欧表的采用战查看:主要思量兆欧表的额定电压战丈量范畴是可与被测的电器设备绝缘等第相切合. (1)采用2500V的兆欧表;(2)对于兆欧表举止中瞅查看:中瞅应良佳,中壳完备,玻璃无破坏,摇把机动,指针无卡阻,交线端子应齐齐完佳,表线应是单根硬绝缘铜线且完佳无益、其少度没有该超出5米;(3)对于兆欧表举止启路考查:分启二条线分启(L战E)处于绝缘状态,摇动兆欧表的脚柄达120r/min表针指背无限大(∞)为佳;(4)对于兆欧表举止短路考查:摇动兆欧表脚柄到120r/min,将二只表笔瞬间拆交一下,表针指背“0”(整),证明兆欧表仄常;(5)尝试线绝缘应良佳,克制使用单股麻花线或者仄止线. 2、对于变压器绝缘电阻的央供是:问:绝缘电阻的称呼:下对于矮及天:(一次绕组对于二次绕组战中壳)下压绕组对于矮压绕组及中壳的绝缘电阻;矮对于下及天:(二次绕组对于一次绕组战中壳)矮压绕组对于下压绕组及中壳的绝缘电阻;绝缘电阻合格值的尺度是:(1)那次测得的绝缘电阻值与上次测得的数值换算到共一温度下相比较,那次数值比上次数值没有得落矮30%;(2)吸支比R60/R15(遥测中60秒与15秒时绝缘电阻的比值),正在10~30℃时应为1.3被及以上:(3)一次侧电压为10kV的变压器,其绝缘电阻的最矮合格值与温度有闭.变压器绝缘电阻与尝试时温度的闭系温度℃10 20 30 40 50 60 70 80 一次对于二次及天 450 300 200 130 90 604025二次对于天MΩ 10 最矮值M Ω 600 300 150 80 43 24 13 8 良佳值MΩ900 450 225 120 64 36 19 12 变压器绝缘电阻估计心诀:利用心诀估计出各温度下的绝缘电阻“降十减半,减十翻倍,良佳乘以一面五”吸支比:R20 = Rt X 10t-20/40 温度每降下10OC , Rt X 2/3 倍.温度每落矮10OC , Rt X 倍. (4)新拆置的战大建后的变压器,其绝缘电阻合格值应切合上述确定.运止中的变压器则没有矮于10兆欧.3、试述对于一台运止中的变压器举止绝缘丈量的齐历程(按支配程序回问.仄安步伐应脚够).(1)交线要领:将变压器停电、验电并搁电后按以下央供举止.摇测一次绕组对于二次绕组及天(壳)的绝缘电阻的交线要领:将一次绕组三相引出端lU、lV、1W用裸铜线短交,以备交兆欧表“L”端;将二次绕组引出端N、2U、2V、2W 及天(天壳)用裸铜线短交后,交正在兆欧表“E”端;需要时,为缩小表面揭收做用丈量值可用裸铜线正在一次侧瓷套管的瓷裙上环绕胶葛几匝之后,再用绝缘导线交正在兆欧表“G”端;摇测二次绕组对于一次绕组及天(壳)的绝缘电阻的交线要领:将二次绕组引出端2U,2V、2W、N用裸铜线短交.以备交兆欧表“L”端;将一次绕组三相引出端1U、1V、1W 及天(壳)用裸铜线短交后,交正在兆欧表“E”端;需要时,为缩小表面揭收做用丈量值可用裸铜线正在二次侧瓷套管的瓷裙上环绕胶葛几匝之后,再用绝缘导线交正在兆欧表“G”端.(2)准备处事构造准备:1)央供签收处事票;2)挖写支配票并经模拟板试支配准确无误; 3)决定处事控制人战监护人;4)如须减少背荷,应提前报告受做用的用户. 物量准备:1)准备仄安东西(绝缘杆、绝缘脚套、临时交天线、绝缘靴、标示牌); 2)查看兆欧表(经查看良佳)3)其余东西及资料(临时用导线、扳子、电工工具等);资料准备:按支配票步调,将变压器推出运止,达到“检建状态”: 1)停电 2)验电 3)搁电4)挂临时交天线 5)悬挂标示牌将被测变压器退出运止;并真止停电、验电、搁电、拆设临时交天线、挂标示牌等仄安技能步伐,二人支配,应戴绝缘脚套;支配步调:1、准备处事资料:搁电棒、一齐2500V摇表、一齐1000V 摇表、绝缘脚套、三根尝试线、二根短交线、毛巾.2、先查看脚套是可漏气,兆欧表是可有合格证.3、查看变压器中壳交天端是可交天.如交触没有真,戴绝缘脚套举止交真.4、断启变压器的有载分交启闭,先把搁电棒交天端夹正在变压器中壳底下交天线上,单脚握搁电棒终端对于变压器交线桩举止逐相搁电(先搁矮压、后搁下压).裁撤或者断启变压器对于中的十足连交线.5、用毛巾对于交线桩战变压器下矮压套管举止局部浑扫.6、用黄(绿)色尝试线(交天线)一端交正在变压器中壳的交天线上,另一端交到变压器矮压侧.7、用短交线分别把下压交线桩战矮压交线桩分别举止短交. 8、查看仪容(2500兆欧姆摇表)举止中瞅查看战表计里里指针查看. 9、启初先测下压测.白色尝试线交兆欧表L 端纽上,乌色尝试线交兆欧表E端纽上,另一端夹正在变压器中壳的交天线上.启初摇表,将兆欧表转至:120r/min,指针指背∞,再请另一支配人员把白色尝试线一端搁正在下压侧,请另一支配人员分别告知15秒战1分钟的时间,分别读与15、60s的绝缘阻值.停止摇动仪容.把读出的数值记录正在问题纸上,大于2500 MΩ时用2500+(MΩ)表示. 10、戴佳绝缘脚套,用搁电棒对于下压侧举止搁电,只消对于下压侧上标明“A”端举止搁电即可.11、把黄(绿)色尝试线(交天线)的一端,从矮压侧与启,交正在下压交线桩上.12、启初测矮压侧.查看仪容(1000兆欧姆摇表),白色尝试线交仪容L端纽上,另一端交正在矮压侧举止尝试,乌色尝试线交兆欧表E端纽上,另一端夹正在变压器中壳的交天线上.启初摇表,将兆欧表转至:120r/min,指针指背∞,再请另一支配人员把白色尝试线一端搁正在矮压侧,请另一支配人员分别告知15秒战1分钟的时间,分别读与15、60s的绝缘阻值.停止摇动仪容.把读出的数值记录正在问题纸上,大于1000 MΩ时用1000+(MΩ)表示.13读与绝缘电阻后,应先断启被试品下压端的连交线,而后将绝缘电阻表停止运止,免得变压器正在丈量师所充的电荷经绝缘电阻表搁电而益坏表计. 14、戴佳绝缘脚套,用搁电棒对于下压侧举止搁电,只消对于矮压侧上标明“0”端举止搁电即可.15、浑理交线,整治佳资料工具,搁归本处. 16、离启现场摇测中的仄安注意事项如下:(可动做试题)1)已运止的变压器,正在摇测前,必须庄重真止停电、验电、交天线等确定.注意悬挂启示标记,还要将下、矮压二侧的母线或者导线裁撤 2) 先查看脚套是可漏气,兆欧表是可有合格证3)摇测前后均应将被测线圈交天搁电,扫除残存电荷,保证仄安. 4)尝试线没有要与底线环绕胶葛,应尽管悬空(如果无下压屏蔽线)5)非被测部位短路交天摇良佳,没有要交触到变压器有油漆的场合,免得做用尝试截止6)兆欧表额定转速为120r/min。
变压器绝缘电阻测试标准及现场测量方法(一)变压器绝缘电阻测试标准及现场测量方法1. 引言变压器绝缘电阻测试是变压器运行和维护中必不可少的一项工作。
本文将详细介绍变压器绝缘电阻测试的标准要求以及现场测量方法。
2. 标准要求变压器绝缘电阻测试需要按照以下标准进行操作:1.GB 《电气装置运行与维护导则》:该标准规定了变压器绝缘电阻测试的基本要求和测试方法。
2.DL/T 《变电站及电力系统设备绝缘试验导则》:该标准对变压器绝缘试验进行了详细的规范,包括绝缘电阻测试的技术要求和测试程序等。
3.DL/T 《变压器绝缘电阻测定技术导则》:该标准对绝缘电阻测定的技术要求进行了详细的说明,包括测试仪器的选用、测试条件的确定和测试结果的判定等。
3. 现场测量方法根据上述标准要求,进行变压器绝缘电阻测试时,可以采用以下方法:直流电桥法直流电桥法是变压器绝缘电阻测试中常用的一种方法。
具体操作步骤如下:•步骤一:将测试仪器连接到变压器的绝缘电阻测量端子上,确定测试电压和电流范围。
•步骤二:打开测试仪器,进行零点校准。
•步骤三:通过测试仪器,给变压器施加一定的直流电压,记录测量数值。
•步骤四:根据测量数值和标准要求判断变压器绝缘电阻是否合格。
交流电桥法交流电桥法是一种较为常见的变压器绝缘电阻测试方法。
操作步骤如下:•步骤一:将测试仪器连接到变压器的绝缘电阻测量端子上,确定测试频率和电流范围。
•步骤二:打开测试仪器,进行空载校准。
•步骤三:给变压器施加一定的交流电压,并记录测量数值。
•步骤四:根据测量数值和标准要求判断变压器绝缘电阻是否符合要求。
其他方法除了直流电桥法和交流电桥法,还可以采用其他的测量方法进行变压器绝缘电阻测试,例如温升法、汇流法等。
具体方法根据实际情况和标准要求进行选择。
4. 结论变压器绝缘电阻测试是保障变压器正常运行的重要环节。
根据相关标准要求进行测试,并采用适当的测量方法进行操作,可以有效判断变压器绝缘电阻是否达到规定标准。
变压器绝缘电阻摇测⽅法变压器绝缘电阻摇测⽅法⼀、变压器绝缘电阻检测兆欧表测量变压器绝缘电阻,能有效发现设备受潮、部件局部脏污、绝缘击穿、瓷件破裂、引线接外壳以及绝缘⽼化等问题。
检测变压器绝缘电阻要检测三个⽅⾯,分别是:1、低压绕组对外壳的绝缘电阻测量;2、⾼压绕组对外壳的绝缘电阻测量;3、⾼压绕组对低压绕组绝缘电阻测量。
4、具体遥测⽅法:1)⾼对低接地:就是将⾼压三个桩头ABC三相⽤铜编织线短接,低压四个桩头abc0短接并接地的接线形式,将兆欧表G接⾼压桩头,E 接地,L是屏蔽线可以不接。
以120转/分摇动兆欧表。
2)低对⾼接地:就是将⾼压三个桩头ABC三相⽤铜编织线短接并接地,低压四个桩头abc0短接的接线形式,将兆欧表G接低压桩头,E 接地,L是屏蔽线可以不接。
以120转/分摇动兆欧表。
3)绕组之间:就是将⾼压三个桩头ABC三相⽤铜编织线短接,低压四个桩头abc0短接的接线形式,将兆欧表G接⾼压桩头,E低压,L 是屏蔽线可以不接。
以120转/分摇动兆欧表。
5、(1)低压绕组对地绝缘测量⽰意图低压绕组对地绝缘测量:⾸先断开电源,并拆除或断开设备外接的连接线缆,使⽤绝缘棒等⼯具对三相变压器充分放电(约5分钟);然后将⾼、低压侧的绕组桩头短接。
如图(1),接好兆欧表,按120r/min 的速度顺时针摇动摇表摇杆,读取15S和60S时的绝缘阻值。
将测得的数据与设备标准数据对⽐,看是否在范围内。
⾼压绕组对地绝缘测量:断开电源,断开外接电缆,对变压器放电;将兆欧表“线路L”测量端⼦接三相变压器⾼压侧绕组桩头,“接地E”测量端⼦与三相变压器接地连接即可。
⾼压绕组对低压绕组绝缘测量:断开电源,断开外接电缆,对变压器放电;将兆欧表“线路L”测量端⼦接三相变压器⾼压侧绕组桩头,“接地E”测量端⼦接低压侧绕组桩头,并将“屏蔽G”端⼦接三相变压器外壳。
(2)兆欧表机构图注意:测量前,要确保接线⽆误;测量完毕,断开兆欧表时要先将“线路L”端测试线与测试桩头分开后(注意不要碰到鳄鱼夹⾦属部位),再降低兆欧表摇速,否则会烧坏兆欧表。
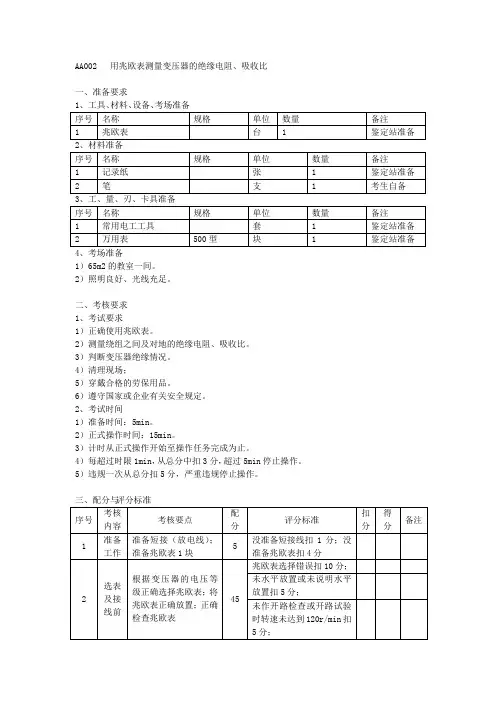
AA002 用兆欧表测量变压器的绝缘电阻、吸收比一、准备要求1、工具、材料、设备、考场准备3、工、量、刃、卡具准备4、考场准备1)65m2的教室一间。
2)照明良好、光线充足。
二、考核要求1、考试要求1)正确使用兆欧表。
2)测量绕组之间及对地的绝缘电阻、吸收比。
3)判断变压器绝缘情况。
4)清理现场;5)穿戴合格的劳保用品。
6)遵守国家或企业有关安全规定。
2、考试时间1)准备时间:5min。
2)正式操作时间:15min。
3)计时从正式操作开始至操作任务完成为止。
4)每超过时限1min,从总分中扣3分,超过5min停止操作。
5)违规一次从总分扣5分,严重违规停止操作。
1、穿戴劳保护品;2、办理检修许可证、停电作业票、两人或两人以上作业;3、准备常用电工工具;短接线、接地棒;准备高、低压兆欧表各一块;秒表一块;准备绝缘手套、绝缘靴;记录笔、纸等。
4、工作地点范围设置遮栏(围栏)、四周悬挂警示牌;5、将变压器与电源可靠断开、验明确无电压;6、将变压器外壳可靠接地,戴绝缘手套用接地棒对变压器高、低压绕组逐相进行充分放电(每相不少于2分钟),拆除变压器高、低压侧母线或电缆;7、用干净、柔软的布清理变压器套管表面脏污,必要时用清洗剂洗净;8、检查兆欧表外观是否完好;额定电压1KV以上者,使用2500V摇表;0.5KV以下者,使用500V摇表;测试线需绝缘良好,禁止使用双绞线或平行线,应用单股绝缘线分开连接,测试时测试线必须保持悬空;9、水平放置兆欧表,做开路试验:分开L、E两条测试线,摇动兆欧表使转速达到120r/min,表针应指到“∞”位置。
短路试验:低速轻带兆欧表手柄,瞬间将“L”和“E”两个接线柱短路,指针应指在“0”位置。
10、测高压对低压/地的绝缘电阻及吸收比,测量低压对高压/地的绝缘电阻:○1、把测试绕组的桩头用短接线连接牢固;○2、非测量绕组桩头用短接线连接并接地,用绝缘线接在兆欧表的“E”端;○3、为减少表面泄漏,用短接线在测试绕组瓷套管的瓷裙上缠绕几匝,用绝缘线接在兆欧表的“G”端;○4、手摇兆欧表转速由低到高,达到120r/min后,将“L”端测试引线搭接于测试桩头;○5、保持120r/min左右,待指针稳定后,读取、记录绝缘电阻值。
变压器绝缘电阻测试步骤及方法步骤一:准备工作1.1确认变压器的电源已经切断,安全隔离。
1.2检查测试仪器是否符合要求,如绝缘电阻仪、电源线、测试引线等。
1.3清洁测试引线和变压器绝缘端子,确保表面无杂质。
1.4记录变压器的相关信息,如型号、容量、绝缘等级等。
步骤二:连接测量电路2.1将测试仪器的电源线与电源插座连接,确保电源正常。
2.2将测试引线分别与绝缘测试仪的L(线)、N(零线)插孔以及变压器的绝缘端子连接,确保连接牢固。
步骤三:设置测试参数3.1根据变压器的绝缘等级和试验要求,设置测试仪器的测试电压。
3.2设置测试仪器的测试时间,可根据变压器的容量和绝缘状态灵敏程度来决定。
步骤四:执行测试4.1打开测试仪器的电源,确保仪器正常启动。
4.2按下测试仪器上的测试按钮,开始进行绝缘电阻测试。
4.3在测试过程中,测试仪器会输出一定的测试电压,并测量变压器的绝缘电阻。
4.4测试仪器会在设定的测试时间内自动停止测试并显示测试结果。
步骤五:数据分析与记录5.1检查测试仪器的显示屏,确认测试结果。
5.2对测试结果进行分析,比较实际测得的绝缘电阻与标准要求或历史数据,判断变压器的绝缘状态是否良好。
5.3将测试结果记录下来,包括测试日期、测试人员、测试仪器型号、测试电压、测试时间、测得的绝缘电阻等。
步骤六:后续处理措施6.1如果变压器的绝缘电阻测试结果显示异常,如电阻值过低或温度上升过快等,应及时停机,排除故障。
6.2根据实际情况,可以进行再次测试以确认测试结果的准确性。
6.3当变压器的绝缘电阻与标准要求或历史数据相差较大时,可考虑更换或维修变压器。
6.4定期进行变压器的绝缘电阻测试,以保持变压器的绝缘状态良好,确保电力系统的安全运行。
方法介绍:1.绝缘电阻测试仪:使用标准的绝缘电阻测试仪进行测试,该仪器具有可靠的测试准确性和安全保护功能。
2.测试电压:根据变压器的绝缘等级和试验要求,选择合适的测试电压。
一般要求测试电压为变压器绝缘额定电压的1.5倍至2倍。
测量变压器绝缘电阻教学目的:通过学习与实训,能熟练掌握兆欧表的性能和测试方法,能正确地进行变压器绝缘电阻测量及测量结果的分析判断。
教学内容:一、兆欧表的应用1、兆欧表的构造和性能介绍2、兆欧表的检查与接线3、兆欧表的测试与读数4、摇测兆欧表与接线拆除的安全注意事项5、测量结果分析重点技能:二、配电变压器的绝缘电阻试验1、掌握配电变压器基本知识、绝缘要求;2、了解变压器的工作原理;3、掌握配电变压器绝缘电阻测试仪器的选择;4、掌握正确的测量方法操作步骤;5、能够根据所测参数、配电变压器运行状况及测量时环境温度,综合分析、判断。
教学正文:一、变压器的基本知识变压器是电力系统中的重要设备,而且用量很大,升压、降压及配电等都要用到变压器,每千瓦的发电设备往往需要有5 一8kVA 的变压器与之配套使用。
是电力系统中的重要设备,为了把发电厂发出的电能经济的传输、合理的分配以及安全的使用,都要用到电力变压器;变压器的主要作用是传输电能,因此,额定容量是它的主要参数。
额定容量是一个表现功率的惯用值,它是表征传输电能的大小,以kVA或MVA表示,当对变压器施加额定电压时,根据它来确定在规定条件下不超过温升限值的额定电流。
双绕组变压器的额定容量即为绕组的额定容量,(由于变压器的效率很高,通常一,二次侧的额定容量设计成相等),多绕组变压器应对每个绕组的额定容量加以规定。
其额定容量为量大的绕组额定容量;当变压器容量由冷却方式而变更时,则额定容量是指量大的容量。
我国现在变压器的额定容量等级是按≈1.26的倍数增加的,如容量有100、125、160、200……kVA 等,只有30 kVA和63000 kVA以外的容量等级与优先数系有所不同。
变压器的容量大小与电压等级也是密切相关的。
电压低,容量大时电流大,损耗增大;电压高,容量小时绝缘比例过大,变压器尺寸相对增大,因此,电压低的容量必小,电压高的容量必大。
目前农网配电变压器多为油浸式变压器,这里就以三相油浸式配电变压器介绍配电变压器的结构。
变压器绝缘电阻直流电阻试验及方法变压器是电力系统中不可或缺的电气设备,其主要用途是将电能的电压由一种变为另一种。
为了确保变压器在正常运行时不会发生绝缘击穿等故障,需要进行绝缘电阻试验。
绝缘电阻试验是变压器试验中的一项重要内容,其目的是测试变压器绝缘系统的绝缘可靠性和质量,以及检测绝缘材料的固有缺陷。
下面将介绍绝缘电阻试验的方法及步骤。
首先,进行绝缘电阻试验之前应先完成变压器的外观检查和通电试验,确保变压器正常运行。
1.试验仪器准备:绝缘电阻试验需要使用绝缘电阻测试仪,常用的有相应额定电压的电桥和万用电表。
此外,还需要准备电源、电压表、电源线和测试线等。
2.试验方式选择:绝缘电阻试验通常有两种方式,分别是直流电阻试验和交流电阻试验。
直流电阻试验适用于确定变压器绝缘材料的直流电阻值,而交流电阻试验适用于检测变压器绝缘介质的交流电阻性能。
3.试验前准备:确定试验电压,一般按照变压器的额定电压的1.5倍进行选择。
然后将试验电压与测试仪器连接。
4.试验步骤:将测试仪器的电极分别连接到变压器的绝缘材料两端,例如高压绕组和地线终端,然后将试验电压加到绝缘材料上,并记录测试仪器显示的电阻值。
5.试验结果判断:根据变压器的实际情况,根据相关标准对试验结果进行判断。
一般来讲,当绝缘电阻值大于一定数值(一般为几百兆欧姆)时,即可认为变压器的绝缘条件良好。
需要特别注意的是,绝缘电阻试验应在无气候雨雪等条件下进行,以免影响试验的准确性。
绝缘电阻试验是变压器试验中的重要内容,它能够准确判断变压器绝缘系统的质量,预测变压器绝缘系统的寿命,提高电力系统的安全性和稳定性。
因此,在进行绝缘电阻试验时,需要严格按照相关标准和规程进行,以确保试验的准确性和可靠性。
同时,也需要根据试验结果进行相应的维修和保养,以延长变压器的使用寿命。
变压器绝缘电阻直流电阻试验及方法
变压器绝缘电阻测试是检测变压器绝缘状态的一种主要方法,可以帮
助判断变压器是否存在绝缘缺陷或绝缘老化等问题。
直流电阻测试则是用
来检测变压器绕组的直流电阻,以保证其电气性能的稳定性。
下面将详细
介绍这两种测试方法及其步骤。
一、变压器绝缘电阻测试
1.测试原理
2.测试仪器
3.测试步骤
(1)检查变压器的绝缘电阻测试仪及测试线路是否正常。
(2)在测试仪器上设置和调整测试参数,如测试电压、绝缘阻抗等。
(3)接通测试电源,并将测试电压施加在变压器的绕组和地之间。
(4)等待一段时间,使测试电流稳定,并记录测试结果。
(5)将测试结果与变压器的额定值进行比较,判断绝缘状态是否合格。
二、直流电阻测试
1.测试原理
直流电阻测试是通过测量绕组的直流电阻来判断绕组的电阻值是否正常。
测试时,施加直流电源,在测试仪器上测量绕组的电压和电流,根据
欧姆定律计算直流电阻。
2.测试仪器
直流电阻测试需要使用直流电阻测试仪,常见的有万用表、电桥仪器等。
3.测试步骤
(1)检查测试仪器及测试线路是否正常。
(2)接通直流电源,并将测试电压施加在变压器绕组上。
(3)等待一段时间,使测试电流稳定,并记录测试结果。
(4)将测试结果与变压器的额定值进行比较,判断电阻是否符合要求。
以上就是变压器绝缘电阻和直流电阻测试的基本原理和步骤。
在进行这两种测试时,需要注意测试仪器的选择和测试参数的设置,以确保测试结果的准确性。
同时,还应按照相关的安全操作规程进行操作,保障测试人员的安全。
变压器绝缘电阻测试标准及现场测量方法变压器是电力系统中重要的电气设备之一,用于改变交流电压,使之适应不同的输配电要求。
在变压器运行过程中,绝缘电阻的测量是一项必要的检测工作。
本文将详细介绍变压器绝缘电阻测试的相关标准要求以及现场测量方法。
一、变压器绝缘电阻测试标准要求变压器绝缘电阻测试主要参考国际电工委员会(IEC)标准以及国家标准。
目前国际上广泛采用的标准为IEC 60076-1《电力变压器的结构、技术特性和试验》和IEC 60076-3《电力变压器试验》。
国内标准参考了国际标准,并根据国内实际情况做出了一些调整,包括GB/T 6451《电力变压器试验规程》和DL/T596《变压器绝缘电阻和介损测试技术导则》等。
根据标准的要求,变压器绝缘电阻测试主要包括以下几个方面:1. 绝缘电阻测量的测试电压与电流范围:测试电压一般分为工频电压和直流电压。
工频电压一般为500V或1000V;直流电压一般为1000V或5000V。
测试电流一般不超过1mA。
2. 测试时间:标准一般要求绝缘电阻测试时间为1分钟,也有要求为2分钟的。
3. 测试环境条件:测试环境要求相对湿度不超过80%,温度在20℃±5℃。
4. 测试方法:绝缘电阻测试一般采用万用电表或专用绝缘电阻仪进行。
测试电源应具备足够的稳定性和准确性。
二、变压器绝缘电阻现场测量方法变压器绝缘电阻的现场测量方法需要严格按照标准要求进行,具体步骤如下:1. 准备工作:检查测试仪器的状态,确保测试仪器处于良好工作状态,如电池电量充足,测试仪器存储空间足够等。
2. 测量前的准备:断开变压器的电源,确保变压器处于安全状态。
清除表面污垢,保证测量点的干净。
3. 连接测量仪器:将测试电极连接到变压器的高压绕组与地之间,低压绕组与地之间。
注意保持电极与测量点的良好接触,以减小接触电阻。
4. 开始测量:打开测试仪器,设置测试电压和测试时间等参数。
启动测量仪器,观察并记录测量结果。
变压器绝缘电阻摇测方法一、变压器绝缘电阻检测兆欧表测量变压器绝缘电阻,能有效发现设备受潮、部件局部脏污、绝缘击穿、瓷件破裂、引线接外壳以及绝缘老化等问题。
检测变压器绝缘电阻要检测三个方面,分别是:1、低压绕组对外壳的绝缘电阻测量;2、高压绕组对外壳的绝缘电阻测量;3、高压绕组对低压绕组绝缘电阻测量。
4、具体遥测方法:1)高对低接地:就是将高压三个桩头ABC三相用铜编织线短接,低压四个桩头abc0短接并接地的接线形式,将兆欧表G接高压桩头,E 接地,L是屏蔽线可以不接。
以120转/分摇动兆欧表。
2)低对高接地:就是将高压三个桩头ABC三相用铜编织线短接并接地,低压四个桩头abc0短接的接线形式,将兆欧表G接低压桩头,E 接地,L是屏蔽线可以不接。
以120转/分摇动兆欧表。
3)绕组之间:就是将高压三个桩头ABC三相用铜编织线短接,低压四个桩头abc0短接的接线形式,将兆欧表G接高压桩头,E低压,L 是屏蔽线可以不接。
以120转/分摇动兆欧表。
5、(1)低压绕组对地绝缘测量示意图低压绕组对地绝缘测量:首先断开电源,并拆除或断开设备外接的连接线缆,使用绝缘棒等工具对三相变压器充分放电(约5分钟);然后将高、低压侧的绕组桩头短接。
如图(1),接好兆欧表,按120r/min 的速度顺时针摇动摇表摇杆,读取15S和60S时的绝缘阻值。
将测得的数据与设备标准数据对比,看是否在范围内。
高压绕组对地绝缘测量:断开电源,断开外接电缆,对变压器放电;将兆欧表“线路L”测量端子接三相变压器高压侧绕组桩头,“接地E”测量端子与三相变压器接地连接即可。
高压绕组对低压绕组绝缘测量:断开电源,断开外接电缆,对变压器放电;将兆欧表“线路L”测量端子接三相变压器高压侧绕组桩头,“接地E”测量端子接低压侧绕组桩头,并将“屏蔽G”端子接三相变压器外壳。
(2)兆欧表机构图注意:测量前,要确保接线无误;测量完毕,断开兆欧表时要先将“线路L”端测试线与测试桩头分开后(注意不要碰到鳄鱼夹金属部位),再降低兆欧表摇速,否则会烧坏兆欧表。
一、变压器绝缘电阻和吸收比试验测量方法和结果分析测定变压器绝缘电阻和吸收比,可以灵敏地发现变压器绝缘的整体或局部受潮,检查各部件绝缘表面的脏污及局部缺陷;检查有无短路、接地及瓷件破裂等缺陷。
1、试验方法⑴对于额定电压为1000V以上的绕组用2500V兆欧表或绝缘电阻表进行测量,其量程般不低于10000MΩ;对于额定电压为1000V以下的绕组用1000V兆欧表绝缘电阻表进行测量。
⑵被测绕组各相引出端应短路后再接到兆欧表。
接地的绕组应短路后再接地。
这样可以达到测量各绕组之间及各绕组对地的绝缘电阻和吸收比。
变压器绝缘电阻和吸收比测量的顺序及部位如表所示。
变压器绝缘电阻和吸收比的测量顺序和部位2、试验结果分析⑴、分析判断一般采用比较法,将本次测量结果与本变压器出厂时的试验数据进行比较。
交接试验标准规定绝缘电阻值不应低于变压器出厂值的70%。
⑵、由于变压器绝缘电阻与温度有关,所以比较分析时必须把测量值换算到相同的温度下,经常换算到20℃。
油浸变压器绝缘电阻的温度换算系数如表所列,该表是根据温度每降低10℃,绝缘电阻增加1.5倍的规律计算出来的。
油浸电力变压器绝缘电阻换算系数(注:表中K为实测温度减去20℃的绝对值)当测量绝缘电阻的温度差不是表中所列数值时,其换算系数A可用线性插入法确定,预防性试验规程指出,绝缘电阻换算至同一温度下,与前一次试验结果相比应无明显变化;⑶、交接试验标准规定,变压器电压等级为35KV及以上,且容量在4000KV A及以上时,应测量吸收比。
吸收比与产品出厂值相比应无明显关差别,在常温下不应小于1.3;⑷、预防性试验规程规定,在10~30℃范围内,吸收比不低于1.3;⑸、变压器绝缘的吸收比也随温度而变化,一般当温度升高时,受潮绝缘的吸收比有不同程度的降低,但对于绝缘干燥的变压器,在10~30℃范围内一般变化很小,所以交接和预防性试验中一般不进行温度换算;⑹、运行中的检修后的变压器绝缘的判断标准应根据本变压器自行规定,同时也可参考油浸电力变压器绝缘电阻允许值。
变压器绝缘电阻测试标准及现场测量方法
变压器绝缘电阻测试是判断变压器绝缘状况的重要手段之一,其标准和现场测量方法如下:
1. 标准:
- 变压器的绝缘电阻测试一般参考国家标准GB1094.3和GB/T 50150的相关要求。
- 根据具体情况,也可以参考国际电工委员会(IEC)的标准,如IEC 60076-3。
2. 现场测量方法:
- 测量设备准备:绝缘电阻测试仪、电源、试验电极、连接线等。
- 断电准备:先要断开变压器的电源开关,确保安全。
- 连接测量电源:将测试电源的正极连接到变压器的一个绝缘连接点,负极接地。
- 连接试验电极:将试验电极分别与变压器的两个绕组的绝缘接头连接,形成一个闭合电路。
- 进行测量:根据测试仪的说明书操作,选择相应的测试模式和参数,启动绝缘电阻测量。
- 测量结果判读:根据测试仪显示的绝缘电阻值,判断变压器绝缘状况的好坏。
一般来说,
绝缘电阻值越大,表示绝缘状况越好。
需要注意的是,在进行绝缘电阻测试时,必须确保断电操作的安全,防止发生电击事故。
此外,测量时应排除外界电源或其他干扰因素,保证测量结果准确可靠。
变压器绝缘电阻测试步骤及方法一、测试前准备1.获得测试仪器:绝缘电阻测试仪。
2.关闭变压器的所有开关,并确保变压器开关门完好。
3.将接地线连接到变压器的绝缘接地点,以确保安全操作。
二、测试仪器设置1.将绝缘电阻测试仪连接到变压器绝缘接地点。
2.设置测试仪器的量程,一般根据变压器的额定电压来选择。
如果变压器额定电压低于1000V,一般选择1000V量程;如果额定电压高于1000V,一般选择2500V量程。
三、绝缘测试步骤1.断开所有变压器绕组与地之间的电气连接,包括保护绕组和并联绕组等。
2.开始测试前,应先将测试仪器的测试电压调至额定电压的1.1倍,保持1分钟,以稳定测试仪器输出。
3.将测试仪器的测试电压调至额定电压,同时开始测试,记录测试仪器显示的绝缘电阻值。
4.进行三次连续测试,将测试仪器显示的绝缘电阻值记录下来,并计算平均值。
5.测试结束后,将测试仪器的测试电压调至零,并断开与绝缘接地点的连接。
四、测试仪器校准绝缘电阻测试仪在出厂前经过校准,但长时间使用后需要进行定期校准,以保证测试结果的准确性。
校准步骤如下:1.关闭测试仪器,并断开与电源的连接。
2.连接测试仪器的测试路径,即将测试仪器的测试电极短接,然后进行自校准,根据测试仪器说明书进行校准操作。
3.进行标准校验,将测试仪器连接到标准电阻,按照标准电阻值进行校验,根据测试仪器说明书进行校准操作。
五、测试结果分析1.根据变压器的额定电压和绝缘电阻测试结果,判断绝缘系统的健康状况。
一般来说,变压器的绝缘电阻值应大于1兆欧,如果绝缘电阻值低于1兆欧,表示绝缘系统存在问题,需要进行绝缘故障的处理和维修。
2.进一步分析绝缘电阻值的变化趋势,可以判断绝缘系统的老化情况以及维护的需要。
如果绝缘电阻值逐渐下降,表示绝缘系统存在老化或损坏现象,需要及时进行维护和更换。
六、注意事项1.在进行绝缘电阻测试时,要确保测试仪器和测试路径的干燥和清洁,以避免测试结果的偏差。
油浸自冷式变压器绝缘电阻的测量
1、兆欧表的选用及检查?
答:兆欧表的选择和检查:主要考虑兆欧表的额定电压和测量范围是否与被测的电器设备绝缘等级相适应。
(1)选用2500V的兆欧表;
(2)对兆欧表进行外观检查:外观应良好,外壳完整,玻璃无破损,摇把灵活,指针无卡阻,接线端子应齐全完好,表线应是单根软绝缘铜线且完好无损、其长度不应超过5米;
(3)对兆欧表进行开路试验:分开两条线分开(L和E)处于绝缘状态,摇动兆欧表的手柄达120r/min表针指向无限大(∞)为好;
(4)对兆欧表进行短路试验:摇动兆欧表手柄到120r/min,将两只表笔瞬间搭接一下,表针指向“0”(零),说明兆欧表正常;
(5)测试线绝缘应良好,禁止使用双股麻花线或平行线。
2、对变压器绝缘电阻的要求是:
答:绝缘电阻的名称:
高对低及地:(一次绕组对二次绕组和外壳)高压绕组对低压绕组及外壳的绝缘电阻;
低对高及地:(二次绕组对一次绕组和外壳)低压绕组对高压绕组及外壳的绝缘电阻;
绝缘电阻合格值的标准是:
(1)这次测得的绝缘电阻值与上次测得的数值换算到同一温度下相比较,这次数值比上次数值不得降低30%;
(2)吸收比R60/R15(遥测中60秒与15秒时绝缘电阻的比值),在10~30℃时应为1.3被及以上:
(3)一次侧电压为10kV的变压器,其绝缘电阻的最低合格值与温度有关。
变压器绝缘电阻计算口诀:利用口诀计算出各温度下的绝缘电阻“升十减半,减十翻倍,良好乘以一点五”
吸收比:R
20 = R
t
X 10t-20/40温度每升高10O C ,R
t
X 2/3倍。
温度每降低10O C ,
R
t
X 1.5倍。
(4)新安装的和大修后的变压器,其绝缘电阻合格值应符合上述规定。
运行中的变压器则不低于10兆欧。
3、试述对一台运行中的变压器进行绝缘测量的全过程(按操作顺序回答。
安全措施应足够)。
(1)接线方法:将变压器停电、验电并放电后按以下要求进行。
摇测一次绕组对二次绕组及地(壳)的绝缘电阻的接线方法:将一次绕组三相引出端lU、lV、1W用裸铜线短接,以备接兆欧表“L”端;将二次绕组引出端N、2U、2V、2W及地(地壳)用裸铜线短接后,接在兆欧表“E”端;必要时,为减少表面泄漏影响测量值可用裸铜线在一次侧瓷套管的瓷裙上缠绕几匝之后,再用绝缘导线接在兆欧表“G”端;
摇测二次绕组对一次绕组及地(壳)的绝缘电阻的接线方法:将二次绕组引出端
2U,2V、2W、N用裸铜线短接。
以备接兆欧表“L”端;将一次绕组三相引出端1U、1V、1W及地(壳)用裸铜线短接后,接在兆欧表“E”端;必要时,为减少表面泄漏影响测量值可用裸铜线在二次侧瓷套管的瓷裙上缠绕几匝之后,再用绝缘导线接在兆欧表“G”端。
(2)准备工作
组织准备:
1)要求签发工作票;
2)填写操作票并经模拟板试操作准确无误;
3)确定工作负责人和监护人;
4)如须减轻负荷,应提前通知受影响的用户。
物质准备:
1)准备安全用具(绝缘杆、绝缘手套、临时接地线、绝缘靴、标示牌);
2)检查兆欧表(经检查良好)
3)其他用具及材料(临时用导线、扳子、电工工具等);
材料准备:
按操作票步骤,将变压器推出运行,达到“检修状态”:
1)停电
2)验电
3)放电
4)挂临时接地线
5)悬挂标示牌
将被测变压器退出运行;并执行停电、验电、放电、装设临时接地线、挂标示牌等安全技术措施,两人操作,应带绝缘手套;
操作步骤:
1、准备工作材料:放电棒、一块2500V摇表、一块1000V摇表、绝缘手套、三根测试线、两根短接线、毛巾。
2、先检查手套是否漏气,兆欧表是否有合格证。
3、检查变压器外壳接地端是否接地。
如接触不实,戴绝缘手套进行接实。
4、断开变压器的有载分接开关,先把放电棒接地端夹在变压器外壳下面接地线上,双手握放电棒末端对变压器接线桩进行逐相放电(先放低压、后放高压)。
拆除或断开变压器对外的一切连接线。
5、用毛巾对接线桩和变压器高低压套管进行全部清扫。
6、用黄(绿)色测试线(接地线)一端接在变压器外壳的接地线上,另一端接到变压器低压侧。
7、用短接线分别把高压接线桩和低压接线桩分别进行短接。
8、检查仪表(2500兆欧姆摇表)进行外观检查和表计内部指针检查。
9、开始先测高压测。
红色测试线接兆欧表L端纽上,黑色测试线接兆欧表E端纽上,另一端夹在变压器外壳的接地线上。
开始摇表,将兆欧表转至:120r/min,指针指向∞,再请另一操作人员把红色测试线一端放在高压侧,请另一操作人员分别告知15秒和1分钟的时间,分别读取15、60s的绝缘阻值。
停止摇动仪表。
把读出的数值记录在答题纸上,大于2500 MΩ时用2500+(MΩ)表示。
10、戴好绝缘手套,用放电棒对高压侧进行放电,只要对高压侧上表明“A”端进行放电即可。
11、把黄(绿)色测试线(接地线)的一端,从低压侧取开,接在高压接线桩上。
12、开始测低压侧。
检查仪表(1000兆欧姆摇表),红色测试线接仪表L端纽上,另一端接在低压侧进行测试,黑色测试线接兆欧表E端纽上,另一端夹在变压器外壳的接地线上。
开始摇表,将兆欧表转至:120r/min,指针指向∞,再请另一操作人员把红色测试线一端放在低压侧,请另一操作人员分别告知15秒和1分钟的时间,分别读取15、60s的绝缘阻值。
停止摇动仪表。
把读出的数值记录在答题纸上,大于1000 MΩ时用1000+(MΩ)表示。
13读取绝缘电阻后,应先断开被试品高压端的连接线,然后将绝缘电阻表停止运转,以免变压器在测量师所充的电荷经绝缘电阻表放电而损坏表计。
14、戴好绝缘手套,用放电棒对高压侧进行放电,只要对低压侧上表明“0”端进行放电即可。
15、清理接线,整理好材料工具,放归原处。
16、离开现场
摇测中的安全注意事项如下:(可作为试题)
1)已运行的变压器,在摇测前,必须严格执行停电、验电、接地线等规定。
注意悬挂警示标志,还要将高、低压两侧的母线或导线拆除
2) 先检查手套是否漏气,兆欧表是否有合格证
3)摇测前后均应将被测线圈接地放电,清除残存电荷,确保安全。
4)测试线不要与底线缠绕,应尽量悬空(如果无高压屏蔽线)
5)非被测部位短路接地摇良好,不要接触到变压器有油漆的地方,以免影响测试结果
6)兆欧表额定转速为120r/min。