中层管理人员综合能力评价标准表(A)
- 格式:doc
- 大小:39.50 KB
- 文档页数:8
中层管理人员绩效考核制度(中层领导绩效考核表)下面是我收集的中层管理人员绩效考核制度(中层领导绩效考核表),供大家赏析。
中层管理人员绩效考核制度一、目的为了充分发挥中层管理干部的领导作用,强化班组建设和管理,不断提高工作质量和工作效率,特此制定工序品质控制奖惩制度。
二、范围本制度适用于本公司所有中层管理人员。
三、工作内容及要求一)工段拉长日常管理班组管理工作:(a)每天早晨按时召开晨会,确认人员到岗情况,关注员工精神状况及提升士气;(b)每天对新员工进行现场操作技能指导并督察到位,不出质量问题;(c)每周组织一次新员工岗位技能培训和考核。
(d)每月对员工进行满足外部客户要求、下工序客户要求和生产拉合作意识培养;(e)每月严格按工序品质控制奖惩制度进行员工考核。
生产管理工作:(a) 能及时总结分析前一天的问题,明确生产计划,安排当天的生产任务;(b) 核实零部件、工装模具及生产辅料是否足够齐全和完好;(c) 检查生产正常性,生产计划完成情况,安排加班事宜;(d) 检查员工遵守纪律性、操作的安全性、规范性、工艺符合性、记录的真实性;品质管理工作:(a) 监督各工序做好自检、互检和检验员专检和巡检工作;(b) 督导下属对不合格品按品技部(检验员)要求进行及时返工、返修;负责无法及时返工的不合格品按程序处置和记录;设备管理工作:(a) 负责生产设备、设施、模具、工具的保管、日常维护与保养;(b) 负责选择使用适宜的搬运工具和方法。
物料管理工作:(a) 不同批次材料的要清楚,最好作出明确的区分,关注去向;(b) 现场不良品退回时一定要请品管人员确认好,标识好;(c) 做好物料、半成品和成品的日盘点和月盘点工作,减少材料、半成品的在线库存量。
现场5S管理工作:(a) 每天监督生产线工作环境的维护和按定置、定位的实施情况,及时现场培训;(b) 按生产线作业5S规范要求进行1次/每周检查;对不符合要求的工序提出整改要求,监督整改;信息管理工作:(a) 看板公开化:将每个工段每天的生产任务(规格、数量、客户、交付时间等)、不良问题、产生问题责任人、检验员、造成经济损失金额等写在看板上,公开,及时地告诉给每一个人,增强人员的责任心,增强企业内部的凝聚力;(b)加强与员工的沟通,及时掌握一线的反馈信息,作为后续类似问题的预防依据。
高层管理人员绩效评价表
前言
高层管理人员绩效评价是对企业管理者的绩效和能力的评价和
考核,是企业管理人员决策和业绩提升的重要手段。
本次评价表旨
在为企业提供一份全面、客观、科学的高层管理人员评价标准,帮
助企业实现科学管理和精益运营,促进企业的可持续发展。
绩效评估指标
1. 公司整体业绩:公司的财务状况、盈利能力、市场竞争力等。
2. 领导力:领导者的管理能力、职业操守、如何发挥公司核心
价值观等。
3. 创新和持续发展:作为领导者,推动和促进公司利润增长和
长期价值。
4. 团队建设:建立健全的创新和高效团队,提高生产效益和成
本控制。
5. 客户关系和服务:倾听客户反馈,不断完善服务质量和客户
满意度。
评估方法
采取360度绩效评估法,具体包括:
1. 通过员工、同事、下属、客户等多方面的反馈获取数据,形
成综合评估结果。
2. 评估结果以匿名方式提交,确保评价过程的透明度和公正性。
3. 每位领导者的评估结果与公司整体业绩综合考虑,不作为独
立评价指标。
结论
绩效评估旨在为企业提供有用的管理和提升意见,帮助管理层发挥潜力,创造业务价值,并为企业可持续发展做出贡献。
以上是本次高层管理人员绩效评价表的基本内容,期望对各位企业领袖有所帮助。
360度绩效评价失败成因及解决方法探究2011-01-22 06:25:40| 分类:管理学原创观点| 标签:指标评价参评等级打分字号:大中小订阅[案例介绍]中层管理人员综合能力评价标准表(A)[案例评析]∵左边力矩=194 < 右边力矩=195 ,∴支点将向右边移动,至杠杆平衡为止,这里的分数就<90分,达不到聘任的条件。
因为按投票法统计满意率=97%,评定为“优秀”;而以打分法统计满意度〈90,则不能评定为“优秀”,这样就产生了绩效评价的差异,而这种差异表面看是因为选用不同的方法造成的,实质则是考核细节的设计不当,才致使绩效评价失败。
[解决方法]1、行为锚定等级评价法+打分法+公允区域法(均值调节法)以所有参评人员最终总平均分为中值,在中值左右两边按一定的比例标准划定界限,最后的分值如若落在界限之内,视为公允,可接受;反之,视为不公允,不可接受。
手工处理:先汇总算出总平均分,再将各分值按等级分类,再将这些分值与公允区域的两个端点分值进行比较,取落在区域之内的分值为有效。
处理方式二:参评者通过测评软件评分,系统根据规则自动筛选出无效评分数据并记录相关评分人(一是便于事后在需要时再次核对,第二也是对参评人员建立的一种约束机制),对符合规则要求的有效数据进行平均得出分数,再按分数高低排序,结合指标确定相应的等级。
2、行为锚定法+投票法+特殊处理程序一般我们所见的对工作能力、工作态度、职业素质等主观指标进行评定所采用的都是行为锚定法量表,所谓量表,就是量化的打分方式,对照被评价行为及参考相应行为质量等级对符合行为的描述,对号入座进行选择,然后选择相应的等级都会对应相应的量化分数,即上面方法中所用的,但是我们这里与上面不同这样做:一是保留指标分数但是去掉后面的计分栏,只能勾选等级,或者是卷面(书面或软件系统的页面)上看各指标无分数也无统分栏,也只能勾选等级。
上述两种情况下,评分组织部门在最后计票时是掌握指标分数的。
管理能力自我检讨表下面的这份自我评估表,可以让您了解在这么多的工作项目中,您那一项做得较得心应手,那一项还需要计划工作表单目标:目前现状(事实):关键要素:实施措施:行动计划:员工资格条件表部门:页4 / 10简富临老师MTP课程讲义下属OJT需求查核表部门:岗位:姓名:页5 / 10简富临老师MTP课程讲义案例一:王大明的苦恼王大明进入我公司以来,凭著工作中的热情与努力,以及自身良好的服务技巧与态度,绩效考核一直名列前位。
近来一路从小组长快速提升到业务主管一职,经理和下属都对其寄予厚望;他自己也认为对本行业业务专业和公司内部运作方式了若指掌,因而踌躇满志很想大展身手。
自从上任之后,没想到这才是噩梦的开始。
首先,平时无话不说的伙伴,不知不觉中好像和他有了距离,在向这些老成员说明部门运营计划时,他们表现出一副事不关己的样子,但配合实施时,却又总是有自己的理由,做不好还有藉口,因此几次发生了一点小冲突,那些老队员也就离职了;而后他招聘了几名新进员工,但专业能力提升很慢,一两个月了,还不能独立作战,工作上还老是出一些低级错误,后续处理更是增添很多麻烦。
想想以前领导很欣赏他的工作表现,但现在他发现被责骂的机会比赞赏来的多。
部门职能工作细致复杂,本身责任重大,对公司、对客户都要负责,但过去他只要做好自己的工作,把业绩指标完成就好,虽然有压力但有总能达到要求,工作辛苦但感觉自在,主要是有成就感。
现在每天除了要担心工作的进度,还要应付上级、下级还有其它部门突如其来的要求。
总而言之,自己有活要干,还要看好下属的事,连下属没做好都算到他的头上。
当上主管后,感觉都没有真正下班的时间。
然而,随着时间的推移,由于部门业绩没有明显的改善,。
他心急如焚却又一筹莫展。
心中不时怀念起去年年会时因年度绩效优异,上台接受上级领导颁奖的热烈场面……案例二:会场布置市场部雷经理将新店面开幕促销活动会场布置的任务交待给销售一科的黄科长,要求该科在星期五下午前将会场完成布置。
中层管理人员综合考核评价办法一、背景和目的本考核评价办法的目的是帮助组织全面了解中层管理人员的工作表现和潜力,并根据评估结果制定相应的培训计划和激励政策,以推动中层管理人员的个人发展和组织的整体发展。
二、考核评价内容1.业绩表现评价:按照岗位职责和目标,评估中层管理人员在业务管理、团队合作、决策能力、沟通能力等方面的表现。
评价指标包括但不限于:工作目标的完成情况、质量和效率;团队合作和沟通协调能力;决策的科学性和准确性。
2.综合素质评价:评估中层管理人员的领导能力、创新能力、学习能力、职业道德等综合素质。
评价指标包括但不限于:领导风格和能力;对变革和创新的推动能力;持续学习和自我提升的能力;职业道德和团队精神。
3.个人发展评价:评估中层管理人员的职业发展计划和个人发展情况。
评价指标包括但不限于:制定和实施职业发展计划的能力;个人发展的进展和成果;是否具备进一步晋升的潜力。
4.绩效改进建议:根据评估结果,对中层管理人员的绩效不足之处提出合理的改进建议,帮助他们进一步完善工作表现和能力。
三、考核评估方法1.360度评估:通过向中层管理人员的上级、下属、同事、客户等多方面收集意见和反馈,以全面了解他们的综合能力和表现。
2.工作记录和报告评估:评估中层管理人员的工作记录和报告,了解他们在工作中的贡献和表现。
3.面试和自评:通过面试和自评,评估中层管理人员对自己工作表现和发展情况的认知和理解。
4.职业发展规划评估:评估中层管理人员的职业发展规划和个人发展情况,了解他们是否有明确的职业目标和相应的行动计划。
四、考核评价结果和应用根据中层管理人员的考核评价结果,分为四个等级:优秀、良好、一般和不合格。
同时,根据评价结果制定相应的奖励和激励政策:1.优秀:给予适当的奖励,如提升职位、薪酬加薪、发放奖金等。
2.良好:根据个人情况和表现给予相应的激励,如职业发展机会、培训计划等。
3.一般:提出改进建议,制定个人发展计划,并提供必要的培训和支持。
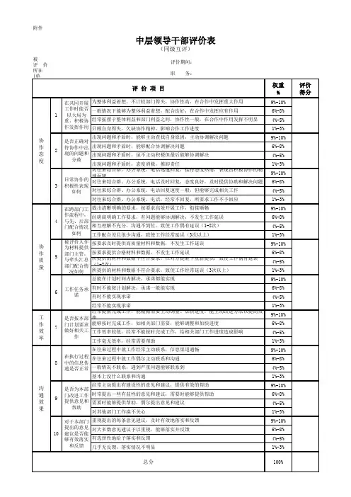
中层管理人员绩效考核评价表中层管理人员绩效考核评价表被评价者姓名:职位:部门:评价指标分值程度描述个人素质(10)民主性(5)5民主性强4民主性较强3有民主性2民主性较差1民主性差品德修养(5)5谦虚谨慎,能坚持真理,修正错误4坚持实事求是原则3尚能实事求是2作风浮夸,人云亦云1表里不一,阳奉阴违工作业绩(20)办事效率(10)10速度超群8速度在标准以上6速度符合标准4速度离标准还差一步2离时间要求相差甚远工作质量(10)10工作质量无懈可击8工作质量在标准以上6工作质量符合标准4在保持质量方面时有误差2工作质量难以保证,需要经常检查其工作工作态度(20)责任心(5)5明确自己的岗位职责,自觉主动对自己的行为及后果负责4在有上级监督的情况下,对自己的行为及后果负责3在一般情况下,能够对自己的行为负责2对工作中的失误,有时进行逃避,或推卸责任1对工作中的失误经常逃避责任,爱发牢骚或者作各种辩解协作性(5)5能与同事很好地协作4如没有上级的指标,则无论对谁都能积极协作3没有突出的表现,但能与他人配合默契2在某种时间和场合,协调性差1与他人难以协调进取性(5)5总是怀有争先的欲望4面对挑战充满激情3对所办的事情,基本上有办好的愿望2对于执行上级指示缺乏积极性1完全不领会上级指示,缺乏积极性纪律性(5)5不仅能遵守规章制度,而且能以身作则为形成良好的工作秩序而努力4能很好地遵守各项规章制度,维持公共场所的秩序3大体上遵守规章制度,不服从命令的事少有发生2不遵守规章制度,不服从命令的事时有发生1经常发生不守纪律,不服从命令的事,必须再三提醒其注意续表工作能力(50)业务知识能力(10)10具有熟练的业务知识及相关的其他知识8具有熟练的业务知识,但对相关的其他知识还不完全具备6业务知识水平合格,对相关的其他知识了解得不够4业务知识水平尚需进一步提高,缺乏相关的其他知识2缺乏业务知识及相关的其他知识分析决策能力(10)10分析决策能力强,并能正确判断处理8具有分析决策能力,亦能正确判断处理6稍具有分析决策能力,能应用经验判断4在较窄范围内,能自行判断2只能按照上级指示进行创新能力(10)10创新能力强,锐意求新8创新能力较强6有一定创新能力4创新能力差2无创新能力自我学习能力(10)10自学能力强,能迅速获取新知识8有较强的学习能力6有一定的学习能力4自学能力弱2缺乏自学能力指导能力(10)10能对下级进行正确的指导8能对下级进行指导,其管理的部门具有良好的协作关系6对下级的指导马马虎虎4不能对下级进行有效的指导2根本不能对下级进行指导,下级对其感到失望考勤事假一天病假一天迟到、早退一天事假一天评价者:(签字盖章)评价得分:被评价者:(签字盖章)评价者与被评价者沟通日期:年月日注:本表为360度绩效评价表。
高中中层干部量化考核表一、基本情况1. 干部姓名:2. 性别:3. 学校:4. 年级:5. 职务:二、综合素质考核1. 工作能力与业务水平(满分20)(1)是否按时完成任务,并且质量合格(5分)(2)是否具备较强的组织、协调和执行能力(5分)(3)是否熟练掌握本职工作所需的专业知识与技能(5分)(4)是否具备较强的分析和解决问题能力(5分)2. 团队合作与交流能力(满分20)(1)是否能够积极主动地与同事合作,形成良好的工作团队(5分)(2)是否能够有效地与上级领导、下级员工进行沟通和协调(5分)(3)是否善于倾听他人的意见和建议,并能够妥善处理不同意见和冲突(5分)(4)是否具备良好的口头表达和书面沟通能力(5分)3. 问题解决与创新能力(满分20)(1)是否具备对学校中存在的问题能够敏锐地洞察,并能够提出切实可行的解决方案(5分)(2)是否具备较强的创新意识和创新能力(5分)(3)是否能够积极主动地参与问题解决的过程,并贡献自己的智慧和努力(5分)(4)是否能够及时总结经验和教训,进行反思和改进(5分)4. 责任心和执行力(满分20)(1)是否具备较高的工作责任心,能够主动承担责任并保证工作质量(5分)(2)是否能够按时完成任务,并对自己的工作结果负责(5分)(3)是否能够根据工作流程和要求,按规定进行工作(5分)(4)是否能够积极主动地解决工作中的问题,并及时汇报上级(5分)5. 品德与道德修养(满分20)(1)是否具备良好的道德品质和职业操守(5分)(2)是否具备较高的纪律性和团队合作精神(5分)(3)是否能够维护学校的声誉和形象,以身作则,带动身边的同事(5分)(4)是否能够遵守学校的各项规章制度(5分)三、个人成长与学习(满分20)1. 学习态度(满分5)(1)是否具备积极主动的学习态度,愿意不断提升自己的知识和素质(2分)(2)是否能够按时完成学校安排的学习任务(1分)(3)是否能够主动参加学习培训和进修活动(2分)2. 自我成长(满分5)(1)是否能够结合自身工作实际,制定个人的学习和发展计划(2分)(2)是否能够将学习成果应用到实际工作中(2分)(3)是否能够及时总结自己的工作经验和教训,并进行反思和改进(1分)3. 專業培訓(满分5)(1)是否参加过相关领域的专业培训和讲座(2分)(2)是否具备较强的自学能力,能够通过自学提升专业知识和技能(2分)(3)是否能够将所学的专业知识和技能应用到实际工作中(1分)4. 学术研究(满分5)(1)是否参与过学术研讨会、科研项目等相关学术活动(2分)(2)是否具备一定的学术研究能力,并能够进行学术论文的撰写和发表(2分)(3)是否能够结合自身学科特点,开展学术研究和创新工作(1分)四、综合评价根据上述考核指标,对干部综合表现进行评价,以满分100进行评定。
领导人员质量素质能力自测试卷(A卷)姓名:单位:职务:一、单选题(共15题,每题2分,总分30分)1.习近平总书记关于装备质量建设重要论述中强调,坚持,对武器装备质量问题千万不能掉以轻心!(A)A.质量至上B.质量制胜C.质量建装D.质量取胜2.习近平总书记强调,武器装备发展要以对作战体系的贡献率为评价标准,把贯彻到武器装备全寿命管理各个环节。
(B)A.功能要求B.质量要求C.战技指标D.成本要求3.习近平总书记强调,战场打不赢,一切等于零;一切工作都必须坚持战斗力标准,向能打仗、打胜仗聚焦;宁可交得慢一点、少一点,也要确保,绝不能把问题交给部队、带上战场!更不能把武器装备搞成绣花枕头、豆腐渣工程!(B)A.质量评审B.质量合格C.质量过关D.质量管控4.“四个铁”包括:铁的纪律、铁的手段、铁的心肠、铁的。
(C)A.处理B.制度C.担当D.责任5. 刘石泉董事长要求要高度重视软件设计开发工作,强化对软件的验证控制。
(A)A 评估和测试B 研制和开发C 评价和审签D 生产和使用6.“五个再”是指、再认识、再分析、再评估、再强基固本。
(B)A.再识别B.再反思C.再策划D.再领会7.严格落实“四个铁”要求。
对那些由人为责任造成低级质量问题的、对分析事故原因中故意隐情不报、推卸责任的人和事,要严肃处理。
把“”真正落实到位。
(C)A.质量终身追责B.质量双五归零C.质量一票否决D.质量隐患排查8. 以下哪个不是质量管理原则?(C)A 领导作用B 过程方法C 管理的系统方法D 改进9. 质量是一组满足要求的程度。
(B)A 质量特性B 固有特性C 功能指标D 战技指标10. 是指为消除潜在不合格或其他潜在不期望情况的原因所采取的措施。
(A)A.预防措施B.质量策划C.持续改进D.纠正措施11. 质量监督目的为:确保武器装备质量、、提高武器装备整体科研生产质量效益。
(C)A 提高体系符合性B 促进计量保障能力C 提升质量保证核心能力D 提高人员技能水平12.管理评审的时间安排适当的是?(D)A.每年进行B.在外部审核前进行C.固定的时间D.按照策划的时间间隔进行13.产品质量问题是指产品质量未满足要求而产生或潜在产生的影响或可能造成一定损失的事件。
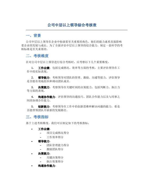
公司中层以上领导综合考核表一、背景公司中层以上领导在企业中扮演着至关重要的角色,他们的能力素质直接影响着企业的发展与成长。
为了全面评估中层以上领导的综合能力,制定一套科学的考核标准是至关重要的。
二、考核维度在对公司中层以上领导进行综合考核时,应考察以下几个重要维度:1.工作业绩:包括完成情况、效率等方面的考核,主要评估领导在工作中的实际表现。
2.领导能力:考核领导对团队的管理、激励、沟通等能力,评估领导是否能有效地组织和调动团队成员。
3.决策能力:考察领导在关键时刻的决策能力,包括判断力、执行力等方面的表现。
4.沟通协作能力:评估领导的沟通技巧、团队合作能力以及与同事之间的协调合作能力。
5.创新能力:考察领导在工作中的创新思维和解决问题的能力,看是否能带领团队开辟新的发展路径。
三、考核指标基于上述考核维度,我们可以制定如下的考核指标:•工作业绩:–项目完成情况得分–工作效率得分•领导能力:–团队管理能力得分–激励团队得分•决策能力:–关键决策得分–执行效果得分•沟通协作能力:–沟通技巧得分–团队协作得分•创新能力:–创新思维得分–解决问题能力得分四、考核流程1.准备阶段:指定考核标准和指标,确定考核对象并通知相关人员。
2.数据收集:收集考核对象的工作业绩、领导能力、决策能力、沟通协作能力和创新能力等方面的数据,可以通过360度评价、主管评定等方式获取。
3.评分和评定:根据考核指标对收集到的数据进行评分,得出综合考核得分。
4.反馈和改进:将考核结果反馈给考核对象,指出存在的问题和改进的建议,并帮助其制定改进计划。
五、总结公司中层以上领导综合考核表是一项重要的管理工具,通过科学的考核可以全面评估领导的工作表现,为企业的发展提供有力支持。
希望通过不断优化考核标准和流程,提高公司中层以上领导的综合能力,推动企业的不断发展。
部门用人评价标准表格简介部门用人评价标准表格是在企业内部为了帮助部门正确评估员工表现而开发的一种工具。
该表格通常会包括多个方面,比如员工的工作表现、沟通能力、团队合作、个人能力发展等。
表格可以帮助部门清晰地评估员工工作表现并为员工提供需要的培训或发展机会。
表格内容部门用人评价标准表格总共包含四个部分:员工评估、沟通能力、团队合作和个人能力发展。
1. 员工评估该部分是用于对员工工作表现的评估,其中包括员工在岗位上表现、工作质量和工作态度等方面。
评价结果应该结合员工的职位要求、职责和工作目标来得出。
员工评估表如下所示:技能/质量/表现优秀(90分以上)良好(80-89分)合格(60-79分)不合格(低于60分)工作表现工作质量工作态度2. 沟通能力沟通能力在多数工作中都非常重要,因此部门用人评价标准表格也包括了对员工沟通表现的评估。
该部分包括口头和书面沟通能力两个方面。
沟通能力评估表如下所示:技能/质量/表现优秀(90分以上)良好(80-89分)合格(60-79分)不合格(低于60分)口头表达能力书面沟通能力(如邮件)3. 团队合作团队合作是一个重要的工作能力,因此部门用人评价标准表格也包括了对员工团队合作表现的评估。
在考评过程中,员工的责任心、合作意愿、交流和协调能力等方面都应该被考虑进去。
团队合作评估表如下所示:技能/质量/表现优秀(90分以上)良好(80-89分)合格(60-79分)不合格(低于60分)责任心合作意愿交流和协调能力4. 个人能力发展员工在不断提升个人能力的过程中,也会提高整个团队和部门的水平。
因此,部门用人评价标准表格中包括了对员工个人能力发展表现的评估。
该部分应包括员工的学习进度、问题解决能力、自主学习和专业知识等方面。
个人能力发展评估表如下所示:技能/质量/表现优秀(90分以上)良好(80-89分)合格(60-79分)不合格(低于60分)学习进度问题解决能力自主学习专业知识表现结论部门用人评价标准表格有助于部门明确员工的优劣之处,并且为员工提供改进和进步的机会。
高中中层干部量化考核表考核项目:1. 组织能力:干部是否具备良好的组织能力,能否有效地组织和协调班级、社团或其他学校活动。
2. 沟通能力:干部的沟通能力是否良好,能否与老师、同学和家长有效地进行沟通和交流。
3. 领导能力:干部的领导能力如何,能否带领班级、社团或其他学校组织团结一致地完成任务。
4. 创新能力:干部是否具备良好的创新能力,能否在学校活动中提出新的想法和建议。
5. 工作态度:干部的工作态度是否积极认真,能否主动承担职责,并按时完成任务。
6. 情商能力:干部是否具备良好的情商能力,能否处理好与他人之间的关系,解决矛盾和冲突。
7. 学习成绩:干部的学习成绩如何,是否能够兼顾学习和工作,取得较好的学习成绩。
8. 思想品德:干部的思想品德如何,是否具备良好的道德品质和正确的人生观、价值观。
9. 精神风貌:干部的精神风貌是否良好,是否具备良好的仪表和形象。
考核标准:1. 组织能力:- 优秀:能够有效组织和协调班级、社团或其他学校活动,组织过程顺利且效果良好。
- 良好:能够基本组织和协调班级、社团或其他学校活动,组织过程中存在一些问题但仍能完成任务。
- 一般:组织和协调能力有待提高,组织过程中出现较多问题,活动效果一般。
- 不及格:组织能力较差,无法有效组织和协调班级、社团或其他学校活动。
2. 沟通能力:- 优秀:能够与老师、同学和家长有效地进行沟通和交流,能够清楚地表达自己的想法和观点。
- 良好:能够基本与老师、同学和家长进行沟通和交流,但有时表达不够明确或存在理解问题。
- 一般:沟通和交流能力有待提高,难以与其他人有效地进行沟通和交流。
- 不及格:沟通能力较差,无法与其他人进行有效地沟通和交流。
3. 领导能力:- 优秀:能够团结一致地带领班级、社团或其他学校组织完成任务,能够有效地协调各方利益。
- 良好:能够基本带领班级、社团或其他学校组织完成任务,但协调能力有待提高。
- 一般:领导能力有待提高,难以有效地带领班级、社团或其他学校组织完成任务。
第9页表1综合评定个人等级与考核系数对应表(月度、年度)第13页表2高层中层管理人员管理系数第14页表3工资等级晋升表第18页第26页表1评分等级定义和分数表第27页第29页表5-1:员工考核申诉表表5-2:员工考核申诉处理记录表附件一招聘过程中用人部门和人力资源部的工作职责分工第54页附件三品行考核指标第56页第57页附件四面试标准表第58页附件五应聘申请表第59页本表正反两面,请继续填写反面内容第60页附件六临时招聘申请表第61页附件七试用员工转正申请表人力资源部编号第62页附件一:竞聘申请表第73页附件二:综合绩效考评统计表(中层干部)第74页附件三:综合绩效考评统计表(一般管理人员及普通员工)第75页附件四:竞聘提案评分表第76页附件五:竞聘评审表一(管理人员)第77页附件六:竞聘评审表二(普通员工适用)第78页附件七: X X X X公司竞聘演讲与辩论提问参考第79页第80页(职能管理岗位:总分100分)第81页第82页附件九: X X X X 公司竞聘演讲与辩论统分表(中层管理岗位)部门竞聘岗位统计:校核:第83页附件十: X X X X 公司竞聘演讲与辩论统分表(一般管理岗位)部门竞聘岗位统计:校核:第84页附件一:离职职员申请表第89页附件二:离职员工工作交接单离职前交接第90页附件二人力资源净需求评估表第100页附件三按类别的人力资源净需求第101页一、晋升为副总经理考察的主要因素第118页二、晋升为总监考察的主要因素第119页三、晋升为部门经理考察的主要因素第120页四、晋升为主管的考核主要因素第121页附件三员工职业开展规划表填表日期:年月日填者表:第125页第126页附件四:员工能力开发需求表填表日期:年月日填表者:第128页第129页培训费用分担比例第152页附件一员工培训需求调查表第153页附件二培训执行方案第154页附件三外派培训申请表第155页附件四单项培训I结果评估第156页附件五年度培训效果调查附件六年度培训效果评估表第157页第五条培训形式第171页。