谈Word2003字符格式化教学论文
- 格式:doc
- 大小:24.00 KB
- 文档页数:5
实验六Word2003文档格式化实验六Word 2003文档格式化一、实验目的1.掌握Word文档的字符排版和段落排版;2.掌握Word文档中项目符号和编号、分栏等操作;3.掌握Word文档的页面排版;4.掌握文本框、艺术字、图形、图片的操作方法。
二、实验学时2学时三、实验内容1.Word文档的字符样式设置和段落样式设置。
2.Word文档中项目符号和编号、分栏、背景等设置。
3.Word文档的页面设置。
4.文本框、艺术字、图形、图片的效果设置。
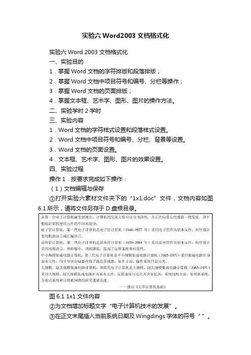
四、实验过程操作1.按要求完成如下操作:(1)文档编辑与保存①打开实验六素材文件夹下的“1x1.doc”文件,文档内容如图6.1所示,请将文件另存于D盘根目录。
图6.1 1x1文件内容②为文档增加标题文字“电子计算机技术的发展”。
③在正文末尾插入当前系统日期及Wingdings字体的符号“ ”。
④把文中的“计算机”用红色空心的三号字体表示出来。
(2)格式排版①标题文字“电子计算机技术的发展”设置为“标题3”样式、居中;将其中文字“计算机技术”注音并设置为红色、字符间距加宽6磅、文字提升6磅、加着重号;将其中文字“发展”设置为二号;为标题加15%的绿色底纹及2.25磅的阴影边框(注意:应用范围为段落)。
②设置正文各段,段前间距0.5行,段后间距2.5磅,首行缩进2字符,单倍行间距。
③正文第1段设置为宋体、小四;文字“可以分为四代”添加1.5磅单线框;文字“以下根据计算机使用元件的不同来划分”加宽6磅、文字提升6磅、加着重号;将正文第一段第一个字设置为首字下沉,下沉行数2行,距正文0厘米。
④文档末尾文字(插入当前系统日期及Wingdings字体的符号“ ”)位置居右。
⑤利用格式刷,将正文第2段中所有文字“计算机”的格式设置为红色、加粗。
⑥将第2段到第5段加上红色、五号的菱形项目符号,项目符号缩进0.5厘米、文字位置缩进0.3厘米;将第2、3、4、5段分成三栏,有分隔线。
word2003论文格式word2003是由Richard Brodie为了运行DOS的IBM计算机而在1983年编写的,用它写论文也挺方便的,它的论文格式是怎么样的呢?下面是小编精心推荐的一些word2003论文格式,希望你能有所感触!word2003论文格式1、题目:应简洁、明确、有概括性,字数不宜超过20个字。
2、摘要:要有高度的概括力,语言精练、明确,中文摘要约100—200字;3、关键词:从论文标题或正文中挑选3~5个最能表达主要内容的词作为关键词。
4、目录:写出目录,标明页码。
5、正文:论文正文字数一般应在3000字以上。
论文正文:包括前言、本论、结论三个部分。
前言(引言)是论文的开头部分,主要说明论文写作的目的、现实意义、对所研究问题的认识,并提出论文的中心论点等。
前言要写得简明扼要,篇幅不要太长。
本论是论文的主体,包括研究内容与方法、实验材料、实验结果与分析(讨论)等。
在本部分要运用各方面的研究方法和实验结果,分析问题,论证观点,尽量反映出自己的科研能力和学术水平。
结论是论文的收尾部分,是围绕本论所作的结束语。
其基本的要点就是总结全文,加深题意。
6、谢辞:简述自己通过做论文的体会,并应对指导教师和协助完成论文的有关人员表示谢意。
7、参考文献:在论文末尾要列出在论文中参考过的专著、论文及其他资料,所列参考文献应按文中参考或引证的先后顺序排列。
8、注释:在论文写作过程中,有些问题需要在正文之外加以阐述和说明。
9、附录:对于一些不宜放在正文中,但有参考价值的内容,可编入附录中。
关于word2003的论文范文word2003操作与使用技巧作者简介:刘琳,女(1982—),湖北武汉,武汉城市职业学院,计算机,本科,讲师。
摘要:word2003是目前较为流行的一种办公软件,主要用于处理各种文档。
如果能够熟练掌握word2003的一些操作与使用技巧,那么就可以节省操作时间,能够提高工作与学习效率。
课时授课计划
第 6 周
课时授课计划
校学生会团委宣 ① 编辑以上文字
a )将标题“活动预告”左右各加一个符号“★”,并将整个标题设置成:蓝色,黑体,2号,“活”、“预”两个字位置提升15磅,标题字间距加宽10磅,加红色双线下划线,居中放置。
b )将标题和正文之间空出一行。
c )将正文字体设置成楷体,4号,红色。
d )第一段:全段设置成幼圆,该段中“Oly mpic ”一词(共两处)设置为:加粗、斜体、橙色,段落中所有文字加边框(应用范围为文字),边框颜色为绿色,线形为波浪线,线宽1.5磅。
e )第二段文字“迎校运会校园吉尼斯”加着重号;段落底纹设置为浅绿色。
f)设置第三、四段段落边框为阴影、2.25磅、绿色。
g)第三段:设置“奖励方法”为:文字缩放200%、加双线0.75磅蓝色边框;整个段落文字底纹为灰色10%。
h)第四段:设置“参赛方法”四个字与第三段“奖励方法”同样的格式;“每队至少8人”底纹为:天蓝色填充、图案为金色浅色网格。
i)第五段:把文字“北京必胜!”复制二遍,位置紧随其后;并把段落中“北京必胜!”文字设置为阴影效果;把该段文字设置为隶书、三号。
g)最后一段设置为黑体、二号字、右对齐,并将“学生会团委”设置成效果:学生会
团委 k )将第一段复制到文章最后,单独成为一段,清除边框线。
l)全文加页面边框,设置边框为三维,线形为双波浪线,颜色为红色,线宽0.25磅。
m)保存该文件。
修改后的文章:(供参考)
小结:
作 学生练习操作 对作品好的同学给予展示。
word 2003 文档的排版之字符格式设置教案设计作者:费建英来源:《文理导航·教育研究与实践》 2014年第9期浙江省桐乡市高级技工学校费建英【教学课时】1课时【教学目标】知识目标让学生熟悉文字修饰的基本操作,掌握字符格式设置的方法能力目标培养学生运用所学字符格式设置知识解决实际问题的能力情感目标培养学生严谨的学习态度以及团结协作的作风,并在学习过程中体验成功的喜悦和“学有所用”的快乐【教学重点】字符格式设置的方法【教学难点】字符格式的合理应用【教学方法】讲授法,演示法,任务驱动法【教学形式】多媒体课堂教学【教学过程】一、组织教学(1分钟)稳定课堂秩序、师生互礼、考勤二、复习提问(2分钟)三、导入新课(2分钟)用幻灯片展示两篇有关“低碳生活”的文档内容,一篇为未修饰内容,另一篇为美化设置的内容,然后让学生判断观察,这样的文档怎么做出来的呢?引入新课。
学生活动:总结学生的评价并分析原因,如:字体大小的设置,颜色设置不好,下划线和着重号等等。
教师活动:好,今天我们就一起来学习怎样给文字进行修饰,下面请同学们边看教材,边完成我们的任务一。
四、讲授新知(20分钟)实践任务一:请同学们将“低碳生活”文档的标题设置为黑体,加粗三号字,红色。
学生带着两个问题进行操作:第一:字符设置方法有哪几种?第一:字符设置方法有哪几种?实践任务二:请同学们将“低碳生活”文档的第二段文字进行字符效果处理。
【对照课本和辅助课件演示、自主探究学习等方法,初步落实本节课重点】五、课堂练习(17分钟)1.基本任务:将标题设为黑体加粗二号,第一段设置为隶书小四号,第二行文字设置为楷体三号字蓝色。
2.达标任务:将标题设置为宋体四号字,第一段文字五号加粗,倾斜,对第二段加下划线,着重号。
3.拓展任务:根据本节课所学内容,以文档的样章为例,按要求完成字符的格式化处理。
【板书设计】【课堂小结】过本节课的学习,使节同学们对WORD字符格式设置有了一个全面的认识,其中WORD字符格式设置方法是本节课的重点内容,掌握本节课的内容,可以为以后的学习和就业打下良好的基础。
《Word 2003文档的格式化》教案——段落格式设置及首字下沉发表时间:2013-01-15T17:12:04.560Z 来源:《职业技术教育》2012年第11期供稿作者:邓龙平[导读] 教师结合学生完成实例的情况,对本节课的教学过程进行小结,强调重点、难点和学生操作中的普遍错误.邓龙平(竹山县职业技术集团学校湖北十堰442200)教学内容:1.设置段落格式;2.首字下沉。
教学目标:1.认知目标:了解段落格式、段落缩进、段落修饰等术语的含义。
2.技能目标:能熟练对Word 2003编辑的任意文档进行格式化。
3.情感目标:培养学生探索、探究学习的能力。
教学重点:握Word 2003的段落对齐方式、行间距和段间距、段落修饰等。
教学难点:全面掌握段落缩进方法。
课时:2课时。
教学活动:一、创设意境,导入新课(6分钟)(设疑法、提问法)导入:上节课,我们学习了文档的格式化初步,那么,现在谁来回答我一个问题:如何进行字符间距的设置?(找同学回答,然后教师总结。
)既然我们知道了字符间距的设置,就应该想到这样一个问题:行与行的间距、段与段的间距能否进行设置,又是怎么设置的呢?今天我们就抱着这个问题来开始我们的新课——Word 2003文档的格式化(二)。
【观察学生反映(对导入是否产生了兴趣)】二、新课教学(总计83分钟)(讲解法、提问法、示范法、练习法)Word 2003文档的格式化【设置段落格式、首字下沉】(83分钟)。
1.设置段落格式(63分钟)(1)段落的对齐(4分钟)(重点)段落对齐方式有五种:左对齐、两端对齐、居中对齐、右对齐、分散对齐。
学生练习:五个段落分别设置五种对齐方式。
(4分钟)(2)段落的缩进(15分钟)(难点)段落的缩进:是指设置段落两侧与页边的距离。
①利用标尺上的段落标记。
在标尺上,有三个小三角和一个小方块,有【首行缩进】、【悬挂缩进】、【左缩进】、【右缩进】。
②利用工具按钮缩进。
【格式】工具栏右侧有两个工具按钮,分别为【减少缩进量】按钮和【增加缩进量】按钮,另外也可用缩进组合键进行缩进,按钮Ctrl+M组合键可以增加缩进量,按钮Ctrl+Shift+M组合键则可以减少缩进量。
Word中格式化和编辑功能的深度应用及具体实战案例分享在Word处理中,格式化和编辑功能的合理应用可以大大提高工作效率和文档质量。
本文将深入讲解格式化和编辑功能的深度应用,并结合实际案例进行分析和讨论。
一、格式化功能的深度应用1、插入页码和目录插入页码和目录是Word处理中常用的格式化功能。
对于较复杂的文档,这种格式化功能可以使读者更容易找到所需的信息。
在插入目录时,我们可以先对文档进行标题级别的设置。
例如,我们可以将第一层标题设置为“一、”、“1.”等,将第二层标题设置为“1.1”、“1.2”等。
这样,当我们插入目录时,Word会自动根据标题级别和序号生成目录。
在插入页码时,我们可以通过调整页眉和页脚的设置来进行。
例如,我们可以在页脚中插入页码,然后在“页码格式”中选择“重新开始编号”,这样每个章节的页码会从1开始编号。
2、使用样式进行一键排版Word的样式功能可大大简化文档排版的工作量。
在使用样式时,我们需要注意以下几点:(1)选择和修改样式。
我们可以在“样式”面板中选择所需的样式,也可以通过修改现有样式或创建新样式来满足需要。
(2)快速应用样式。
Word提供了多种应用样式的方式,例如,我们可以通过键盘快捷键、快速样式库、样式窗格等方式来应用样式。
(3)样式的层次结构。
通过合理设置样式的层次结构,可以使文档结构更加清晰,样式应用更加方便。
3、添加插图和表格使用插图和表格可以使文档更加直观、清晰。
在插入插图和表格时,我们需要注意以下几点:(1)插入图片时,选择合适的图片格式以兼顾图片质量和文件大小。
例如,在对图像进行压缩时,可以选择“不压缩”、“低”、“中”、“高”等级别。
(2)对于较为复杂的表格,应该使用Word的表格工具进行制作。
通过合理设置表格格式、颜色、边框、字体等属性,可以使表格更加美观、易读。
(3)应用表格样式可以使表格更加直观。
Word提供了多种内置的表格样式,我们可以根据需要选择合适的样式应用到表格中。
(1)组织学生提前10分钟集队点名,记录学生出勤情况;检查学生服装、仪表仪容是否符合要求;进行课堂纪律及安全教育。
由班长组织提前5分钟进入机房准备上课。
(2)上课师生问候:师:“上课!”,班长:“起立!”,师:“同学们好!”,生:“老师好!”,师:“同学们请坐!”2.复习提问(1)word2003的简要发展史?(2)Word2003基本的编辑操作有哪些?3.导入新课上节课我们学习Word2003编辑基本操作内容,也掌握了基本的word2003基本操作方法。
今天我们开始学习Word2003基本的排版操作。
请同学们务必完成今天的任务。
§2.2 Word 2003 排版之字符格式的设置本课题的教学目的要求: Word 2003 排版之字符格式的设置。
4.讲授新课(1)、字体格式操作方法一:【格式】→【字体】方法二:鼠标右击选择字符→【字体】备注( 5 分钟)( 3分钟)谈话法( 2分钟)导入法讲述法(2)、调整字符间距字符间距是指Word文档同一行的两个字符之间的间隔距离。
操作方法:【格式】→【字体】→【字符间距】(3) 、设置字符动态效果字符动态效果指设置选择字符的动态显示。
包括赤水情深、礼花绽放、七彩霓虹、闪烁背景、乌龙绞柱、亦真亦幻等动态格式。
操作方法:【格式】→【字体】→【文字效果】(4)、设置字符边框对选定的段落或文字加边框,可选择线型、颜色、宽度等框线的外观效果。
操作方法:【格式】→【边框和底纹】(5)、设置字符底纹对选定的文字或段落加底纹操作方法:【格式】→【边框和底纹】→【底纹】二、示范指导1、示范操作(25分钟)课件;电化教学法、观察法、讲解法、谈话法、提问启发法(30分钟)指导操作练习法。
Word中的字符和段落格式化技巧打造专业文档在使用Microsoft Word进行文档编辑和排版时,掌握字符和段落的格式化技巧是非常重要的,它可以帮助我们创建专业而美观的文档。
本文将介绍一些在Word中应用字符和段落格式化的技巧,以帮助您打造出令人印象深刻的专业文档。
一、字符格式化技巧1. 字体设置:在Word中,选择适合的字体能够使文档看起来更加专业。
常见的字体有Arial、Times New Roman和Calibri等。
可以通过选择“字体”工具栏或者使用快捷键Ctrl + D来设置字体。
2. 字号调整:选择合适的字号可以使文档内容更加易于阅读。
通常,正文的字号为12号,标题可以使用大一些的字号,例如14号。
在Word中,可以通过“字号”工具栏或者使用快捷键Ctrl + Shift + P来设置字号。
3. 字体效果:Word提供了一些字体效果供选择,如加粗、斜体、下划线等。
通过使用这些效果,可以增强文档内容的视觉效果以及强调关键信息。
可以通过快捷键Ctrl + B(加粗)、Ctrl + I(斜体)以及Ctrl + U(下划线)来添加字符效果。
4. 字体颜色:选择合适的字体颜色可以为文档增添一份专业感。
Word中提供了各种颜色供选择,也可以自定义颜色。
可以使用“字体颜色”工具栏或者使用快捷键Ctrl + Shift + F来设置字体颜色。
5. 上下标:在一些科技文档、化学公式等场景中,需要使用上下标。
Word中提供了方便的上下标功能,可以通过使用快捷键Ctrl + =(上标)和Ctrl + Shift + =(下标)来添加上下标。
二、段落格式化技巧1. 对齐方式:选择合适的对齐方式可以使文档排版更加整齐。
通常,正文使用左对齐,标题使用居中对齐。
可以通过使用“段落”工具栏或者使用快捷键Ctrl + L(左对齐)、Ctrl + R(右对齐)以及Ctrl + E(居中对齐)来设置对齐方式。
2. 行间距:适当的行间距设置能够增强文档的可读性。
Word中的文本格式化和字体设置技巧Word是一款广泛使用的文字处理软件,它提供了丰富的文本格式化和字体设置技巧,使得我们可以轻松地调整文档的外观和排版效果。
在本文中,我将介绍一些常用的Word文本格式化和字体设置技巧,帮助读者更好地利用这些功能。
首先,我们来讨论文本格式化方面的技巧。
在Word中,我们可以通过改变字体、字号、颜色和对齐方式等方式来调整文本的外观。
首先,字体选择是非常重要的。
Word提供了众多字体供我们选择,如宋体、黑体、楷体等。
我们可以根据文档的性质和需求选择合适的字体,比如在正式的文档中可以选择宋体,而在设计类文档中可以选择一些艺术字体。
其次,字号的选择也是影响文本外观的重要因素。
在Word中,我们可以根据需要将字号调整为合适的大小,使得文本更加易读和美观。
对于标题和重要内容,可以选择较大的字号,而对于正文和次要内容,可以选择较小的字号。
除了字体和字号,颜色也是文本格式化的重要方面。
Word提供了丰富的颜色选择,我们可以根据需求将文本的颜色调整为合适的色彩,以突出重点或增加视觉效果。
例如,在重要的标题或关键词上使用醒目的红色,可以吸引读者的注意力。
此外,对齐方式也是文本格式化的关键。
在Word中,我们可以选择左对齐、居中对齐、右对齐和两端对齐等方式来调整文本的对齐方式。
对于不同的文档类型和排版需求,我们可以选择不同的对齐方式,以达到最佳的排版效果。
除了文本格式化,字体设置也是Word中的重要功能之一。
在Word中,我们可以通过设置字体的粗体、斜体和下划线等属性,来调整文本的风格和效果。
例如,在强调某个词语或短语时,可以将其设置为粗体或斜体,以突出显示。
此外,Word还提供了字体效果的设置,如阴影、描边和倾斜等。
我们可以根据需要选择合适的字体效果,以增加文本的视觉冲击力和艺术感。
但是,需要注意的是,过度使用字体效果可能会导致文本过于花哨和难以阅读,因此在使用字体效果时要适度。
除了上述的文本格式化和字体设置技巧,Word还提供了其他许多实用的功能,如段落格式化、页眉页脚设置和目录生成等。
Word2003在论文写作中作用分析不管你是教师还是学生,也不管你是学什么专业或教什么课程的,总之,当你在面临完成专业论文的时候,就需要用到word2003。
尤其是教师在进行职称评定时,不管是初级,中级还是高级,多多少少都会涉及到word2003。
该文主要就日常论文写作中可能存在的问题进行了简单的介绍,并根据实际情况提出了相应的解决方案,希望能够帮助到有需要的人士。
相信所以的学生在进行毕业论文设计时都会感慨为什么当初不好好学习计算机基本操作功能,因为在实际操作过程中我们会遇到很多形形色色的问题,最为常见的就是论文复制粘贴后格式的调整和排版,页眉页尾的调整和冻结,数学公式的插入,以及文件的保存,这些看似简单的问题却往往让我们在论文的编排过程中变得焦头烂额,即使是千辛万苦把文章写出来了,在排版上也是惨不忍睹,整体质量水平远远不够。
下面我们主要就以上存在的几大问题进行分析,并结合具体的例子进行讲解,给学生提供一些技能技巧。
1 去芜存菁毕业生都面临过写论文,所以众所周知,论文前的准备工作是相当重要的,资料的收集和整理往往需要占据大量的时间和精力,并且所收集的资料的格式是多样化的,最为常见的是PDF版和CAJ版本的。
当我们直接将这些资料复制单贴到word上,或经过处理后粘贴到word上时,我们会发现,这些粘贴过来的信息会连同之前的文本格式一起带过来,为我们后期论文的排版带来了一定的困难,稍微有些计算机基础的学生就知道,可以直接选择编辑栏选择性粘贴栏选择无格式的Unicode版本,然后单击确定,完成这一文本格式的消除。
但复制粘贴过来的信息存在的问题远远不止这一点,另一个较为常见的问题是文本中自带的空格,传统的办法就是一个个的删除,但如果碰到大篇幅的文字该怎么办?手工删除这种费时又费力的工作显然是不适用的。
这时候就可以应用word的技巧了,我们通过删除段落标记的例子来介绍这一技巧,Ctrl+H(查找和替换)窗口打开,单击更多选项将搜索选项陈列出来,在查找框中单击特殊字符中的段落标记,然后替换框中留空,最后全部替换。
第六篇《Word2003“格式”菜单的学习》富源一中尹运松教学目标:1、掌握“格式”菜单项下字体、段落、项目符号和编号、边框和底纹、分栏等命令对话框的使用;2、掌握图片、自选图形、艺术字、文本框等对象的格式设置;3、掌握使用“格式”菜单下的命令美化文档。
教学重点:字体、段落对话框的使用。
教学难点:图片、自选图形、艺术字、文本框的格式设置教学方法:演练法、小组讨论法教学课时:2课时教学内容:(导入)现在找工作竞争激烈,除了要有真才实学外,还要善于推销自已,其中把个人简历做好就是自我推销的方法之一。
个人简历除了要求内容简明扼要,制作也要精良、有特点,这样才能吸引招聘人员的目光。
今天我们一起来学习美化一份个人简历,大家说好不好?(学生答:好)。
一、设置字符格式1、进入字体对话框【格式】→【字体】2、字体对话框的介绍(1)、字体:对文本书法格式的设置。
(2)、字符间距:(3)、文字效果:二、设置段落格式:1、进入段落对话框【格式】→【段落】2、段落对话框的介绍(1)缩进和间距A、段落的对齐方式:B、段落的缩进:3、间距:A、段间距:进入段落对话框→缩进和间距选项卡,段前…、段后…。
B、行间距:【格式】→【段落】→进入段落对话框→缩进和间距选项卡→【行距】三、设置项目符号、编号1、项目符号:段落中起始位置出现的符号即称为项目符号。
设置项目符号的方法:【格式】→【项目符号和编号】→项目符号选项卡中选择符号→确定;2、编号:设置编号的方法:【格式】→【项目符号和编号】→编号选项卡,选择一种编号样式。
注:如果样式不符合要求,则单击自定义,进入新的对话框,在“编号格式”中输入公共部分,在“编号样式”中选择符合要求的样式→确定。
四、设置边框、底纹1、边框(1)、应用于文字:选定文字→【格式】→【边框和底纹】→边框选项卡,“应用于”选择的“文字”→根据需要选择样式、设置线型、颜色、宽度→确定。
(2)、应用于段落:将光标放在段落中(针对当前段落,如果多个段落格式相同,可选定这些段落,再编辑),进入格式菜单→边框和底纹→边框选项卡,“应用于”选择段落→根据需要选择样式、设置线型、颜色、宽度→确定。
谈Word2003字符格式化的教学
【摘要】在文字处理软件中,word2003是非常出色的一个。
word2003是《信息技术》中重要的章节,作为文档排版的一部分字符格式化,是本章的重点,也是本书的重点。
针对学生的起点不同,为了能让学生熟练掌握字符格式化的操作,有必要对字符格式化的教学进行探讨。
【关键字】字体设置字符间距教学方法
计算机的出现使得办公效率得到了极大的提高。
现代办公主要依靠文字处理软件来完成。
在文字处理软件中,word2003是非常出色的一个。
为了使学生能熟练掌握word2003字符格式化的基本操作方法,使学生能运用计算机进行文字处理的基本操作,使学生能熟练解决实际生活与工作中的问题。
提高学生的综合素质,培养学生的创新能力。
因此,有必要对word2003字符格式化的教学进行探讨与反思,进一步提高教学效率,大面积提高教学质量。
下面就word2003中字符格式化的教学进行具体说明。
一、课堂教学中要注意激发学生学习字符格式化的兴趣
学习兴趣在学生的学习中具有重要的作用。
因此,激发学生的学习兴趣在课堂中显得优为重要。
由于初中学生的基础参差不齐,分析能力和理解能力也各不相同。
同时学生认为《信息技术》不是中招必考课,因此一部分同学上课提不起学习兴趣,没有学习的动力。
针对这些问题和原因,激发学生的学习兴趣,调动学生的学习积极
性尤其显得重要。
二、教学方法要生动灵活,课堂教学要把握由易到难,循序渐进的原则
由于学生的程度不同,教学中应灵活多变,以学生的兴趣为中心,以能调动学生的积极性和主动性为出发点,以训练学生的思维能力、想象能力和动手能力为目标,采用分层教学法,力争使每个学生都能在自己原来的基础上有所提高。
譬如要求“零起点”的学生在word2003字符格式化这节课中掌握使用“格式”工具栏设置字体的操作方法。
(一)、简单快速设置字符格式:“格式”工具栏设置字体的操作方法。
1、设置字体、字号、字形:
字体就是指字符的形体。
常用的中文字体有宋体、仿宋体、楷体、黑体、隶书等,设置字体的操作步骤:
第一步:选择要设置字体的文本。
第二步:在“格式”工具栏的字体下拉列表中选择想要使用的字体。
2、字符修饰
对字符进行修饰包括字符加边框、加底纹、字符缩放和字符加颜色等。
①、设置“字符边框”;②、设置“字符底纹”:③、设置“字符缩放”;④、“字体颜色”。
(二)、全面设置字符格式:使用“字体”对话框设置字符格式。
“非零起点”的学生在“零起点”的基础上,掌握全面设置字符格式化的操作方法。
当需要对选定文本做多种字符格式(如同时改变字体、字号、字形等)设置时,用“字体”对话框更为方便。
1、同时改变字体、字号、字形:
第一步:选定文本。
第二步:单击“格式”菜单的“字体”命令。
或点击右键出现“字体”命令,打开字体对话框。
第三步:单击“中文字体”框右边的向下箭头,从列表中选取需要的字体。
字形字符同上。
第四步:单击“确定”按钮。
2、添加特殊效果上标和下标:
第一步:选定文本。
第二步:点出“字体”命令。
第三步:单击“效果”栏“上标”或“下标”左边的复选框,使复选框中置为对钩。
第四步:单击“确定”按钮。
3、设置字符间距。
通过设置字符间距可以改变一行所排的字数:
第一步:选定文本。
第二步:点击出“字体”命令
第三步:单击“字符间距”选项卡。
第四步:单击“间距”框右边的箭头,选择其中的“加宽”或“紧
缩”选项。
第五步:在“磅值”框中指定间距磅值。
第六步:单击“确定”按钮。
4、其他效果的设置与上面的大同小异,在这里就不在一一例举了。
三、精讲多练,达到教学目标
《信息技术》这门课是实践性很强的一门课,因此我在讲
word2003 字符格式化的教学中采用精讲多练的方法、以加深学生的印象。
俗话说熟能生巧勤能补拙。
多练习,学生自会在不知不觉中掌握所要学习的知识。
上机课中,我总是设置不同的问题,监督引导学生完成操作。
(一)、按要求设置文档——专家讲座消息预告。
1、将标题设为黑体、二号空心字。
2、将正文2——6行设置为蓝色、小四号、宋体。
3、将7——10行标题设置为红色四号、楷体,缩放到150%,并加上波浪形下划线。
4、将7——10行标题后的内容设置为深红、四号、仿宋体,缩放到80%。
图3.1
图3.2
(二)、利用所学的知识每人设计一份文档,可以是通知、请假条,或书信等。
把所学的知识和操作方法应用于学习和生活中。
四、在学生充分实践的基础上要及时进行教学反馈查漏补缺
1、让学生总结,本节课学到了哪些知识及存在的问题。
2、教师总结:本节课我们学习word2003中字符格式化的设置。
同学们想一下,想要简单快速的设置字符格式,使用哪种方法好呢?——“格式”工具栏。
要想综合全面的设置字符格式,又使用哪种方法快捷呢?——使用“字体”对话框。
并及时解答学生遇到的各种问题。
总之,word2003文字处理软件在《信息技术》中占有重要的地位,而word2003字符格式化设置又是word2003文字处理这一单元的重点内容之一。
通过对本节课的教学探讨,使起点不同的学生都能熟练掌握字符格式化的操作技能,大面积提高课堂教学效率,进一步提高学生整体素质,激发学生的创新能力,为学生今后的终身发展打下坚实的基础。
参考文献:
1、周南岳箸《计算机应用基础》高等教育出版社
2、王式杰郝健薛炳楠箸《汉字录入与编辑技术》电子工业出版社
3、袁桂林箸《现代教育思想专题》东北师范大学出版社。