浙江省城市建设用地面积-工业用地(平方公里)
- 格式:docx
- 大小:375.37 KB
- 文档页数:2
土地资源供需平衡对策和建议摘要:本文以浙江省海宁市土地利用现状为例,分析土地利用特点和供给潜力,面对未来用地需求预测和耕地保护之间的矛盾,提出了土地资源供需平衡的建议。
关键词:土地资源供需平衡随着城镇化、工业化快速推进,建设用地需求快速增长,自然资源特别是土地资源的紧缺,已对经济和社会的可持续发展构成制约,在严把土地“闸门”的大环境下,土地供需问题尤为突出,基于这样一个背景,优化土地资源配置,对于促进社会经济又好又快地发展,具有非常重要的现实意义。
一、土地资源的利用现状海宁市位于浙江省北部,杭嘉湖平原南端,是典型的“地狭人稠”地区,国土面积910.8平方公里,其中陆域面积744.8平方公里,钱塘江水域166.0平方公里。
随着经济的快速发展,城市化和城镇化的不断扩大,用地却日益紧张。
海宁市土地利用类型以耕地为主,耕地面积占土地面积的38.4%,但在2005年却占39.5%,呈减少趋势。
居民点与工矿用地所占比例较大,与其他发达地区相比产出量较低。
林地所占比例仅为 1.2%,生态效益并不高,交通用地比例大幅提高。
因此,科学协调土地关系,加强土地的规划和管理,合理集约利用土地,是海宁市可持续发展的关键。
二、土地利用特点(一)用地需求量不断增长我市近几年经济建设快速发展,城镇和交通建设用地需求量大。
据统计,2005年至2010年供地总面积2209公顷,年均增长29.9%,可以看出,随着整个经济的发展,将会面临用地需求的大幅增长。
(二)供地率显著提高该市积极筹划存量建设挖潜,尽可能将项目引导到已经转用的地块上来,供地率有所提高。
据统计,2008年至2010年三年内全市的供地率分别为90.34%、80.62%、66.41%,市区经营性用地基本不存在闲置情况情况,工业用地闲置明显下降,节约集约用地取得明显成效三、未来土地需求预测(一)城镇建设用地需求将继续增长1、人口将随城镇化率提高而稳定增长2009年末,海宁市总人口为65.5万人。
慈溪市城乡规划管理技术规定第一章总则第一条为了加强本市城乡建设规划管理,保证城乡规划的实施,提高城乡建设水平,根据《中华人民共和国城乡规划法》、《浙江省城乡规划条例》,结合我市实际,制定本规定。
第二条本规定适用于城市总体规划(市域总体规划)、镇总体规划(片区规划)和村庄规划(农民集中居住区规划)所确定的规划区范围。
第三条编制详细规划和城市设计一般应符合本规定的要求,各类建设工程的建设和管理应按批准的详细规划、城市设计和本规定执行。
历史文化保护区、文物保护单位及其保护范围的建设应按批准的专项规划执行,可不受本规定的限制。
在规划编制、管理中,涉及消防、人防、环保、交通等其他专业的,除符合本规定外,还应当符合其他专业的有关规范和标准。
第二章用地管理第一节城市用地分类和适建范围—1 —第四条城市用地按土地使用的主要性质进行划分和归类。
根据中华人民共和国《城市用地分类与规划建设用地标准》(GBJ137—90),结合本市用地的实际情况,本市城市用地分类和代号应符合表一的规定(附件4)。
第五条城市建设用地遵循兼容性原则,并应同时符合下列条件:(一)保证城市用地结构平衡;(二)满足城市公共基础设施配套要求;(三)不对城市环境产生负面效应;(四)不对城市交通产生较大影响;(五)不影响公共安全;(六)不影响周边建设用地的利用效率。
第六条各类城市建设用地适建范围应符合表二的规定(附件4),表二中未列入的建设项目,应根据城市用地兼容性原则确定适建范围。
第二节建设用地第七条建设用地界线及面积的确定应符合下列规定:(一)建设用地的界线以建设用地规划许可证确定的用地红线为依据,建设用地的面积以土地使用权证载明的面积为依据;(二)同宗建设用地内的容积率、建筑密度、绿地率等控制指标计算,应依据土地使用权证载明的面积,不受建设用地—2 —规划许可证和土地使用权证的面积误差影响。
第八条单独开发的建设用地面积应不低于表三规定的下限值,当低、多、高层建筑混合布局时,按较大的下限值控制。
新版《城市用地分类与规划建设用地标准》1 总则1.0.1为统筹城乡发展,集约节约、科学合理地利用土地资源,依据《中华人民共和国城乡规划法》的要求制定、实施和监督城乡规划,促进城乡的健康、可持续发展,制定本标准。
1.0.2本标准适用于城市和县人民政府所在地镇的总体规划和控制性详细规划的编制、用地统计和用地管理工作。
1.0.3编制城市(镇)总体规划和控制性详细规划除应符合本标准外,尚应符合国家现行有关标准的规定。
2 术语2.0.1城乡用地town and country land指市(县)域范围内所有土地,包括建设用地与非建设用地。
建设用地包括城乡居民点建设用地、区域交通设施用地、区域公用设施用地、特殊用地、采矿用地等,非建设用地包括水域、农林用地以及其他非建设用地等。
城乡用地内各类用地的术语见表3.1.2。
表2.0.1城乡用地分类中英文对照表3.1.1用地分类包括城乡用地分类、城市建设用地分类两部分,应按土地使用的主要性质进行划分。
3.1.2用地分类采用大类、中类和小类3级分类体系。
大类应采用英文字母表示,中类和小类应采用英文字母和阿拉伯数字组合表示。
3.1.3使用本分类时,可根据工作性质、工作内容及工作深度的不同要求,采用本分类的全部或部分类别。
3.2 城乡用地分类3.2.1市域内城乡用地共分为2大类、8中类、17小类。
3.2.2城乡用地分类和代码应符合表3.2.2的规定。
表3.2.2城乡用地分类和代码4.2 规划城市建设用地结构4.2.1居住用地、公共管理与公共服务用地、工业用地、交通设施用地和绿地五大类主要用地规划占城市建设用地的比例宜符合表4.4.1的规定。
表4.4.1规划建设用地结构11。
新版《城市用地分类与规划建设用地标准》1总贝]1.0.1为统筹城乡发展,集约节约、科学合理地利用土地资源,依据《中华人民共和国城乡规划法》的要求制定、实施和监督城乡规划,促进城乡的健康、可持续发展,制定本标准。
1.0.2本标准适用于城市和县人民政府所在地镇的总体规划和控制性详细规划的编制、用地统计和用地管理工作。
1.0.3编制城市(镇)总体规划和控制性详细规划除应符合本标准外,尚应符合国家现行有关标准的规定。
2术语2.0.1 城乡用地tow n and cou ntry land指市(县)域范围内所有土地,包括建设用地与非建设用地。
建设用地包括城乡居民点建设用地、区域交通设施用地、区域公用设施用地、特殊用地、采矿用地等,非建设用地包括水域、农林用地以及其他非建设用地等。
城乡用地内各类用地的术语见表 3.1.2。
表2.0.1城乡用地分类中英文对照表2.0.2 城市建设用地urban development land指城市和县人民政府所在地镇内的居住用地、公共管理与公共服务用地、商业服务业设施用地、工业用地、物流仓储用地、交通设施用地、公用设施用地、绿地。
城市建设用地内各类用地的术语见表 3.2.2。
城市建设用地规模指上述用地之和,单位为hm2。
表2.0.2城市建设用地分类中英文对照表2.0.3 人口规模population人口规模分为现状人口规模与规划人口规模,人口规模应按常住人口进行统计。
常住人口指户籍人口数量与半年以上的暂住人口数量之和,计量单位应为万人,应精确至小数点后两位。
2.0.4 人均城市建设用地urban development land per capita指城市和县人民政府所在地镇内的城市建设用地面积除以中心城区(镇区)内的常住人口数量,单位为m2/人。
2.0.5 人均单项城市建设用地sin gle-category urba n developme nt la nd per capita指城市和县人民政府所在地镇内的居住用地、公共管理与公共服务用地、交通设施用地以及绿地等单项城市建设用地面积除以中心城区(镇区)内的常住人口数量,单位为m2/人。
宁波市城乡规划管理技术规定第一章总则第一条为了加强本市城乡建设规划管理,保障城乡规划的实施,根据《中华人民共和国城乡规划法》、《浙江省城乡规划条例》、《宁波市城乡规划条例》和其他有关法律、法规,结合本市实际,制定本规定。
第二条本规定适用于宁波市城市规划区。
第三条编制详细规划应当符合本规定的要求。
各类建设工程的设计、建设和管理应当按照批准的详细规划、专项规划和本规定执行。
第二章用地管理第一节城市建设用地第四条结合本市用地实际,对《城市用地分类与规划建设用地标准》(GB50137-2011)作局部优化。
在居住用地中增加其他居住用地(Rr),包括服务式公寓用地(Rra)、职工宿舍用地(Rrc)和老年居住用地(Rrd)。
工业用地中增加工业研发用地。
取消旅馆用地(B14)中的服务型公寓。
具体见表一。
表一调整用地类别第五条当一个地块中某类使用性质的计容建筑面积占计容总建筑面积比例超过90%时,该地块被视为单一性质的用地;混合用地是指一个地块有两类或两类以上使用性质的建筑,且每类使用性质的计容建筑面积占计容总建筑面积比例均超过10%(含)的用地。
工业、仓储用地除外。
混合用地中的用地比例一般按计容建筑面积的比例进行拆分计算;其中,计容总建筑面积应扣除有明确要求的配套设施面积。
当涉及无建筑的用地之间混合时,按用地面积的比例进行拆分计算。
第六条功能用途互利、环境要求相似且相互间没有不利影响的用地,可混合设置。
环境要求相斥的用地之间禁止混合。
鼓励城市各级中心区、公共活动中心区、客运交通枢纽地区、轨道站点周边地区、重要滨水区、历史文化街区及历史风貌区内的用地混合。
用地之间的混合引导参见附件二《用地混合引导表》。
采用“+”连接用地代码表示。
第七条为提高城市土地利用效率和集约节约利用水平,鼓励土地的综合开发利用。
鼓励利用城市轨道交通设施上部空间进行综合开发。
在满足运行安全和系统布局的前提下,鼓励交通场站设施、市政公用设施结合商业、商务等非居住用地综合设置;鼓励变电站、泵站、垃圾压缩转运站、消防站等设施集中设置,共建共享内部通道及相应管理设施。
各地国有土地(建设用地)公开出让后规划设计条件变更管理规定国有建设用地出让后,规划设计条件发生变更是经常发生的。
这也是当前国土管理和规划管理的一个重要问题。
在国家层面,在《城乡规划法》第43条对规划条件变更做了原则性规定,但住建部对规划设计条件变更的管理没有一个统一的操作程序。
各地形成了不同的管理方式。
以下罗列了江苏省南京市、宿迁市,福建省厦门市,浙江省瑞安市,安徽省蚌埠市、江西省的具体管理规定。
南京市国有土地使用权出让后规划条件变更管理规定各区县人民政府,市府各委办局,市各直属单位:市规划局拟定的《南京市国有土地使用权出让后规划条件变更管理规定》已经市政府同意,现转发给你们,请认真遵照执行。
二○一○年一月二十日南京市国有土地使用权出让后规划条件变更管理规定(市规划局 2010年1月)第一条为规范国有土地使用权出让后规划条件的变更,加强对规划条件变更的管理,根据《城乡规划法》等有关法律法规,结合我市实际,制定本规定。
第二条规划条件是国有土地使用权出让合同的组成部分,是规划管理部门实施规划管理的依据,建设项目的实施必须严格遵守规划条件,一般不得变更。
第三条本市市区范围内,建设单位或者个人尚未领取该项目全部建设工程规划许可证之前,确需对规划条件进行变更的适用本规定。
第四条规划条件除法律法规规定可以变更的外,其他的调整均视为规划条件的变更。
根据变更内容的不同,分为核心内容变更和一般内容变更。
核心内容变更是指对城市规划实施或公共利益产生重大影响、涉及土地市场公平公正性等的变更;一般内容变更是指核心内容变更以外的变更。
第五条规划条件的变更应当以经批准的控制性详细规划或者其他规划为依据,并符合法律法规以及相关规范的要求,不得影响国家利益和公众合法权益。
第六条规划条件核心内容变更的,必须符合以下条件之一:(一)因城市规划调整或修编造成地块发展条件变化的;(二)因城市基础设施、公益性公共设施建设需要导致已出让用地的大小及相关建设条件发生变化的;(三)国家、省、市有关政策发生变化的;(四)省、市政府同意变更的。
关于发布和实施《工业项目建设用地控制指标》的通知国土资发〔2008〕24号各省、自治区、直辖市国土资源厅(国土环境资源厅、国土资源局、国土资源和房屋管理局、房屋土地资源管理局),解放军土地管理局,新疆生产建设兵团国土资源局:为全面贯彻落实《国务院关于深化改革严格土地管理的决定》(国发〔2004〕28号)、《国务院关于加强土地调控有关问题的通知》(国发〔2006〕31号)和《国务院关于促进节约集约用地的通知》(国发〔2008〕3号),加强工业项目建设用地管理,促进节约集约用地,国土资源部对2004年发布的《工业项目建设用地控制指标(试行)》进行了修订。
现将修订后的《工业项目建设用地控制指标》(以下简称《控制指标》)发布,请认真贯彻实施。
一、各级国土资源管理部门要严格执行《控制指标》与相关工程项目建设用地指标。
不符合《控制指标》要求的工业项目,不予供地或对项目用地面积予以核减。
对因生产安全等有特殊要求确需突破《控制指标》的,应当根据有关规定,结合项目实际进行充分论证,确属合理的,方可批准供地,并将项目用地的批准文件、土地使用合同等相关法律文书报省(区、市)国土资源管理部门备案。
二、编制工业项目供地文件和签订用地合同时,必须明确约定投资强度、容积率、建筑系数、行政办公及生活服务设施用地所占比重、绿地率等土地利用控制性指标要求及相关违约责任。
三、省(区、市)国土资源管理部门要切实加强对《控制指标》实施情况的监督管理。
要根据本地区实际,在符合《控制指标》要求的前提下,制定或调整本地区的工业项目建设用地控制指标,并报部备案。
要加强对工业用地利用状况的评价与分析,总结典型经验,加大宣传推广的工作力度,大力推进工业用地节约集约利用。
四、部将根据社会经济发展、技术进步、节约集约用地要求和《控制指标》实施情况,适时修订《控制指标》。
本《控制指标》发布实施后,《工业项目建设用地控制指标(试行)》(国土资发〔2004〕232号)停止执行。
新版《城市用地分类与规划建设用地标准》1 总则1.0.1为统筹城乡发展,集约节约、科学合理地利用土地资源,依据《中华人民共和国城乡规划法》的要求制定、实施和监督城乡规划,促进城乡的健康、可持续发展,制定本标准。
1.0.2本标准适用于城市和县人民政府所在地镇的总体规划和控制性详细规划的编制、用地统计和用地管理工作。
1.0.3编制城市(镇)总体规划和控制性详细规划除应符合本标准外,尚应符合国家现行有关标准的规定。
2 术语2.0.1城乡用地town and country land指市(县)域范围内所有土地,包括建设用地与非建设用地。
建设用地包括城乡居民点建设用地、区域交通设施用地、区域公用设施用地、特殊用地、采矿用地等,非建设用地包括水域、农林用地以及其他非建设用地等。
城乡用地内各类用地的术语见表3.1.2。
表2.0.1城乡用地分类中英文对照表3.1.1用地分类包括城乡用地分类、城市建设用地分类两部分,应按土地使用的主要性质进行划分。
3.1.2用地分类采用大类、中类和小类3级分类体系。
大类应采用英文字母表示,中类和小类应采用英文字母和阿拉伯数字组合表示。
3.1.3使用本分类时,可根据工作性质、工作内容及工作深度的不同要求,采用本分类的全部或部分类别。
3.2 城乡用地分类3.2.1市域内城乡用地共分为2大类、8中类、17小类。
3.2.2城乡用地分类和代码应符合表3.2.2的规定。
表3.2.2城乡用地分类和代码4.2 规划城市建设用地结构4.2.1居住用地、公共管理与公共服务用地、工业用地、交通设施用地和绿地五大类主要用地规划占城市建设用地的比例宜符合表4.4.1的规定。
表4.4.1规划建设用地结构11。
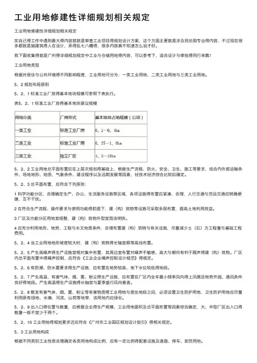
⼯业⽤地修建性详细规划相关规定⼯业⽤地修建性详细规划相关规定实⾃⼰得⼯作中遇到最⼤得内容就就是审查⼯业项⽬得规划设计⽅案,这个⽅⾯主要就是涉及到总图专业得内容,不过现在很多都就是搞建筑得⼈在设计,弄得乱七⼋糟得,很多内容真不知道怎么说才好。
我下⾯收集得就是⼴州得详细规划规定中⼯业与仓储⽤地得内容,可以参考下,适合设计与审批得同⾏来瞧!⼯业⽤地类型根据对居住与公共环境得不同影响程度,⼯业⽤地可分为:⼀类⼯业⽤地、⼆类⼯业⽤地与三类⼯业⽤地。
5、2 规划布局原则5、2、1 标准⼯业⼚房得基本地块规模可参照下表执⾏。
表5、2、1 标准⼯业⼚房得基本地块建议规模5、2、2 ⼯业⽤地总平⾯布置应在上层次规划得基础上,根据⽣产流程、防⽕、安全、卫⽣、施⼯等要求,结合内外部运输条件、场地地形、地质、⽓象条件、建设程序以及远期发展等因素,经技术经济综合⽐较后确定。
5、2、3 总平⾯布置,应符合下列原则:1 科学功能分区,合理确定⽣产、办公、⽣活服务设施等区域,各项设施得布置应紧凑、合理,⼈⾏交通与货运交通应明确便捷,互不⼲扰。
2 在符合⽣产流程、操作要求与使⽤功能得前提下,建(构)筑物等设施可采取多层布置,提⾼⼟地利⽤效益。
3 ⼚区及功能分区⽤地宜规整,建(构)筑物外型宜简洁明快。
4 应充分利⽤地形、地势、⼯程与⽔⽂地质条件,合理布置建(构)筑物与有关设施,尽量减少⼟(⽯)⽅⼯程量与基础⼯程费⽤。
5、2、4 当⼯业⽤地地形坡度较⼤时,建(构)筑物得长轴宜顺等⾼线布置。
5、2、5 产⽣⾼噪声得⽣产设施宜相对集中布置,其周边宜布置对噪声不敏感、⾼⼤与朝向有利于隔声得建(构)筑物。
⼚区内总平⾯布置中得噪声控制,应符合《⼯业企业噪声控制设计规范》得规定。
5、2、6 有防潮、防⽔雾要求得⽣产设施,应布置在地势较⾼、地下⽔位较低得地段。
5、2、7 产⽣⾼温、有害⽓体、烟、雾、粉尘得⽣产设施,应布置在⼚区内全年最⼩频率风向得上风侧且地势开阔、通风条件良好得地段。
台州市城市总体布局城市规划0916项悠悠一.城市性质台州市是"浙江沿海区域性中心城市,现代化港口城市。
"同时也是山水型生态城市。
二.城市形态集中式组团式城市。
台州由于受自然条件因素(如山地、河流阻隔等)的影响下,建成了具有一定独立性的众多团块状城市地域形态,即环绿心组团式城市。
三.城市结构台州市城市空间结构为:以"一心六脉"为城市空间区划的自然界限,以"一心四组团"为台州市中心城区空间结构的主要内容,建立多组团、网络式的城市空间结构体系。
图1(1)"一心":即"绿心"(如图1),是城市开敞空间体系的核心,是城市"六脉"的汇聚地,是城市山水结构特征的标志性主体,对城市生态环境的作用举足轻重。
"绿心"作为一个以生态旅游为主的发展片区,包括九峰山风景区、旅游服务区、农业地区和部分居民点。
"六脉":指中心城区各组团之间,城市外围山体、水体与绿心相连的绿色开敞空间,构成城区之间的主要生态廊道,称之为绿脉。
它们分别是:1台州经济技术开发区和洪家之间生态廊道--心海绿脉;2黄岩城区和江口之间生态廊道--双浦绿脉;3江口和椒江城区之间生态廊道--三山绿脉;4黄岩和桐屿之间生态廊道--五峰山绿脉(鉴洋湖绿楔);5黄长复线南部生态廊道--十里铺绿脉6路桥老城区与桐屿之间生态廊道--中央山绿脉(2)"四组团"(如图1):除绿心以外,台州城市发展空间布局还分为椒江组团、黄岩组团、路桥组团、滨海工业组团。
四大组团以"绿心"为空间上的中心,以对外交通线、河道水系为界限,以水系及其沿海绿带贯穿各个组团,使城市空间结构体现了较强的生态环境观念,并反映了台州中心城区的自然地理、地貌特征。
四大组团之间分别以快速路、交通性干道系统及规划轨道交通联系,以加强城市空间结构的整体性。
共绘蓝图——《三门县域总体规划(2014-2030年)》规划纲要日期:2015-12-16?第一章总则第一条???????????规划目的为促进三门县域城乡空间统筹协调发展,合理指导中心城区规划建设,根据《中华人民共和国城乡规划法》、建设部《城市规划编制办法》、《浙江省城乡规划条例》、浙江省《县市域总体规划编制导则(试行)》,以及三门县的实际情况,制定本规划。
第二条???????????规划范围规划范围分为两个层次,即县域总体规划范围以及中心城区总体规划范围。
县域总体规划范围为三门县行政管辖范围,面积1510平方公里,其中陆域面积约1000平方公里(根据国土二调2013年更新数据,2013年底陆域面积为1106平方公里),海域?平方公里,岛礁平方公里。
中心城区总体规划范围包括海游街道、海润街道、沙柳街道全域,以及三门铁路站场区块,三街道全域面积合计平方公里,三门铁路站场区块平方公里,中心城区总体规划范围总面积平方公里。
第三条???????????规划期限本次县域总体规划期限为2014~2030年,具体分为两个阶段:1.2014~2020年(近期);2.2021~2030年(远期);第四条???????????规划原则1.先生态后建设——强调生态文明先导综合分析县域基本农田、林地、水源地、风景名胜、文化遗产等生态人文要素,优先划定县域生态安全格局后,对生态空间以外用地考虑建设用地空间布局,确保经济社会发展与生态环保协调统一。
2.先管制后利用——推进“多规”融合统一综合协调主体功能区划、县域总体规划、土地利用总体规划、环境功能区划等部门空间规划,统一三门县域国土空间空间管制划分,并明确相应管制要求,在县域层面统筹全域空间资源要素,推进各部门空间规划的多规合一。
3.先质量后数量——注重城市发展质量注重从数量规模先导转向质量效率优先,更加注重城市化发展质量,更加注重市民整体素质的提高、城市公共服务配套的完善以及用地空间的高效集约利用。
2011城市用地分类标准1总则1、0、1为统筹城乡发展,集约节约、科学合理地利用土地资源,依据《中华人民共与国城乡规划法》得要求制定、实施与监督城乡规划,促进城乡得健康、可持续发展,制定本标准。
1、0、2本标准适用于城市与县人民政府所在地镇得总体规划与控制性详细规划得编制、用地统计与用地管理工作。
1、0、3编制城市(镇)总体规划与控制性详细规划除应符合本标准外,尚应符合国家现行有关标准得规定。
指城市与县人民政府所在地镇内得城市建设用地面积除以中心城区(镇区)内得常住人口数量,单位为m2/人。
2、0、5人均单项城市建设用地 single-category urban development land percapita指城市与县人民政府所在地镇内得居住用地、公共管理与公共服务用地、交通设施用地以及绿地等单项城市建设用地面积除以中心城区(镇区)内得常住人口数量,单位为m2/人。
2、0、6人均居住用地 residential landper capita指城市与县人民政府所在地镇内得居住用地面积除以中心城区(镇区)内得常住人口数量,单位为m2/人。
2、0、7人均公共管理与公共服务用地 administration and public services land percapita指城市与县人民政府所在地镇内得公共管理与公共服务用地面积除以中心城区(镇区)内得常住人口数量,单位为m2/人。
2、0、8人均交通设施用地street and transportationlandper capita指城市与县人民政府所在地镇内得交通设施用地面积除以中心城区(镇区)内得常住人口数量,单位为m2/人。
2、0、9人均绿地green space per capita指城市与县人民政府所在地镇内得绿地面积除以中心城区(镇区)内得常住人口数量,单位为m2/人。
2、0、10人均公园绿地 parkland per capita指城市与县人民政府所在地镇内得公园绿地面积除以中心城区(镇区)内得常住人口数量,单位为m2/人。