高考议论文写作结构指导大全(一)并列式结构
- 格式:doc
- 大小:23.00 KB
- 文档页数:5
议论文万能结构模板(一)并列式结构。
这是最简单的一种结构形式,又叫平行式结构。
为了论述的方便,将文章的中心论点分解成几个平行的、并列的分论点。
并列式分论点的好处是能多角度、多方位地论述观点,使文章条理清晰,论述充分,并且易于组织材料。
其基本的结构形式是。
第一段提出中心论点第二三四段提出分论点并进行分析论证。
第五段重申中心论点例如《读书有益》开头提出中心论点,读书有益。
而后从这三个方面不分主次,进行论证。
1、读书可增长知识,充实头脑;2、读书可开拓视野,丰富情感;3、读书可提高素养,陶冶情操。
最后再强调读书有益,因而需要读书。
(二)对比式结构。
对比式结构又称正反式,就是在文章中对同一问题从正反两方面论证,剖析,使说理更加透彻。
真假对比,去伪存真;善恶对比,抑恶扬善;是非对比,拨乱反正。
运用这种结构论证更有力,观点更鲜明。
这种文章的结构模式一般为:第1段提出论点。
第2段正面论证正面提出论点,正面说理,正面举例第3段反面论证反面提出论点,反面说理,反面举例弟4段,得出结论也可反过来,即先从反面来举例论述,再从正面来重申论点。
例如《幸福之花,开在感恩枝头》开头提出论点,懂得感恩,他们创新的人世间温暖传奇。
正面论证,懂得感恩,这世界才会如此美丽。
反面过渡,感恩之心,是我们维系这个世界的根本,拥有感恩的心,才能称之为有灵性的人,然而一旦失去感恩之心,后果不堪设想。
反面论证,感恩的心不在,伤人害己。
得出结论,幸福之花开在感恩枝头。
(三)层递式结构。
这种结构说理深刻,操作起来有点难度。
但运用熟练之后,是得高分的较理想的结构。
其结构形式为:论点+是什么+为什么+怎么样+结论例如《孤独与幸福》论点。
青年人要能够承受孤独。
是什么。
孤独即意味着超越常人的旷达与淡泊,它是幸福的前提。
为什么。
孤独让我们拥有内心的时空,他是享受幸福的条件。
怎么样。
孤独要求我们与现实适当的保持距离,他是享受到幸福的方法。
结论。
享受孤独。
(四)三联系式结构。
一、认识并列式结构1.什么是并列式结构?并列式结构的特点是论证的各部分之间并列平行,分别独立又围绕同一个中心。
这种结构在议论文中常见。
2.什么是分论点?论证某一方面观点、某一事理,从不同角度、不同侧面展开,这每一层、每一面,就是一个个分论点。
分论点是对中心论点的展开与阐述,是中心论点的具体化。
注意:各分论点必须具有与中心论点有内容的独立性、类属的同一性、句型的一致性。
3.并列式结构模式围绕中心论点排列几个议论段落,一段一个小分论点(论点并列式),也可以在一段中,论据并列证明论点(论据并列式)。
结构模式:▲开头:或引述材料,或用故事,或引用名言警句,或开门见山提出总论点。
▲主体:分论点一+论据+分析论证+小结句分论点二+论据+分析论证+小结句分论点三+论据+分析论证+小结句出(用一个基本相同的句式的句子交代或引分论点或分论据) ▲结尾:或从“为什么”或“怎么办”的角度深化论点;或提出希望,发出号召;或重申观点……4.“三层五段”结构模式所谓“三层五段”结构模式,是就作文的篇章结构而言,这类作文的特点可以用一句话来概括——“一个观点,三个角度,三句画龙点睛的话”,全文一般分为五个(也可以更多)自然段:首尾为“起”与“合”,也就是文章的开头与结尾,这两部分前后照应,紧扣话题;中间一般分为三个段,从三个角度或三个层面对论点进行展开论证,它们一般是并列式或递进结构;一般而言,这三个段都要用一句精辟的话进行概括,以彰显主旨,扣紧观点;还要用几句精辟的话进行分析议论,以显深刻。
示例:【2021年全国新高考Ⅰ卷作文】第一层:①(示例)一谓身体之强。
【身体健康,人生之福;体魄强健,强者之基。
强者的第一重境界,肉体的强健是基石。
这是自然境界。
】第二层:②(示例)二谓意志之强。
【强者之谓,躯体乃为表面,意志方为深层。
强者的第二重境界,肉体强健之上的意志顽强,是强者的硬度。
这是社会境界。
】第三层:③(示例)三谓道德之强。
议论文文体架构(一)并列式
1、开头提出中心论点
2、主体
分论点1+论据+分析论证
分论点2+论据+分析论证
分论点3+论据+分析论证
3、结尾呼吁号召、深化主题、首尾呼应(二)对照式
1、开头提出中心论点
2、主体
正面观点:正面论据——分析论证
反面观点:反面证据——分析论证
3、结尾通过正反对照进行总结,重申中心论点(三)层进式
1、开头概述材料,提出论点
2、主体
是什么——论点1+论据+分析论证
为什么——论点2+论据+分析论证
怎么办——论点3+论据+分析论证
3、结尾3、呼吁号召、深化主题、首尾呼应(四)复合式Ⅰ
1、开头概述材料,提出论点
2、主体
是什么解释内涵
为什么
论点1+论据+分析论证
论点2+论据+分析论证
论点3+论据+分析论证
怎么办提出建议、号召
3、结尾3、重申论点、总结全文(五)复合式Ⅱ
1、开头概述材料,提出论点
2、主体
分论点1
正面观点
反面观点
分论点2
正面观点
反面观点
分论点3
正面观点
反面观点
3、结尾3、重申论点、总结全文。
议论文写作:并列式结构方法指导(附写作模板)姓名:班级:一、并列式结构的内涵并列式结构是一种十分常见的结构形式。
即在论证的思路中,将论点分解成若干个方面,而这几个方面的关系是并列的、不分主次的,它们并列平行地叙述事件、说明事物或以几个并列的层次论证中心论点的结构方式。
二、并列式结构的类别论点式并列和论据式并列,前者更能显示思辨的深度。
A.论点式并列:在确立中心论点后,首先从道理或逻辑上把中心论点分解成几个并列的分论点,然后再考虑如何论证分论点,既可以用事例论证,也可以用因果分析、假设推理或比喻说理等方式展开论证;B.论据的并列:在确立中心论点之后,首先展开联想,寻找恰当的论据,然后再考虑如何通过对论据的分析议论去扣题点题。
三、并列式作文的基本结构四、并列式结构标题(一)并列式标题及分析A.打破定式,走向创新(全国卷Ⅱ·重庆考生)例A破的是“定式”,立的是“创新”,先破后立,观点鲜明;B.不忘根本,放眼未来(浙江考生)“不忘根本”是“继往”,“放眼未来”是“开来”,例B鲜明地表达了作者“要在传承中发展壮大”的深刻见解。
C.钱塘潮涌奇,我自泛扁舟(浙江考生)例C亮出的是带有水乡特色的意象——钱塘潮、扁舟,抒发了作者勇做时代“弄潮儿”的豪迈情怀,因而富有情趣。
D.水应深潜,酒应细尝(全国卷Ⅱ·重庆考生)例D亮出的是水、酒两个事物,借对二者“深潜”“细尝”的态度,表达了“浅显之知浮于表面,深处挖掘才获得真知”的主旨,因而富有理趣。
E.立大志,成大器,担大任(天津考生)例E中的三个短语形成了严密的逻辑推理链,“立大志”是“成大器”的重要前提,而“成大器”又是“担大任”的重要前提,逐层推进,展示出文章严谨的论证思路。
F.变时·变识·变实(全国卷Ⅲ·贵州考生)例F展示出文章从时间在变、认识在变到精神在变的总体架构,G.新路·心路·兴路(全国卷Ⅲ·贵州考生)例G展示出文章从除旧布新、凝心聚力到民族复兴的总体架构。
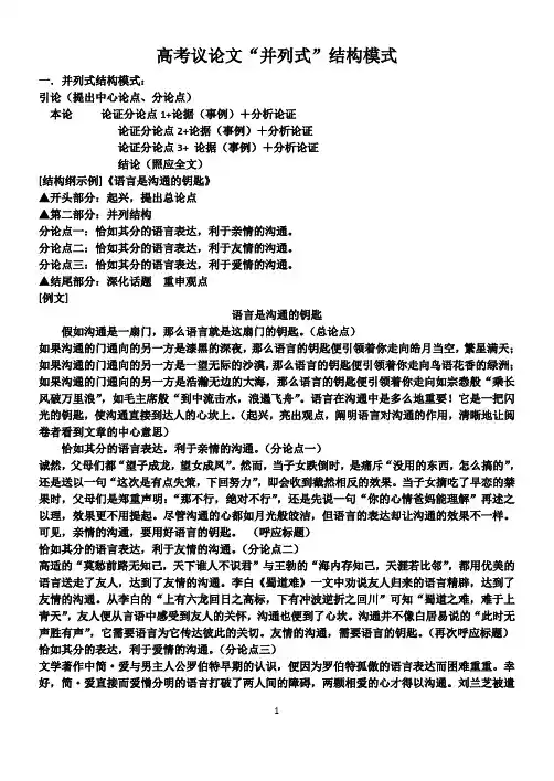
高考议论文“并列式”结构模式一.并列式结构模式:引论(提出中心论点、分论点)本论论证分论点1+论据(事例)+分析论证论证分论点2+论据(事例)+分析论证论证分论点3+ 论据(事例)+分析论证结论(照应全文)[结构纲示例]《语言是沟通的钥匙》▲开头部分:起兴,提出总论点▲第二部分:并列结构分论点一:恰如其分的语言表达,利于亲情的沟通。
分论点二:恰如其分的语言表达,利于友情的沟通。
分论点三:恰如其分的语言表达,利于爱情的沟通。
▲结尾部分:深化话题重申观点[例文]语言是沟通的钥匙假如沟通是一扇门,那么语言就是这扇门的钥匙。
(总论点)如果沟通的门通向的另一方是漆黑的深夜,那么语言的钥匙便引领着你走向皓月当空,繁星满天;如果沟通的门通向的另一方是一望无际的沙漠,那么语言的钥匙便引领着你走向鸟语花香的绿洲;如果沟通的门通向的另一方是浩瀚无边的大海,那么语言的钥匙便引领着你走向如宗悫般“乘长风破万里浪”,如毛主席般“到中流击水,浪遏飞舟”。
语言在沟通中是多么地重要!它是一把闪光的钥匙,使沟通直接到达人的心坎上。
(起兴,亮出观点,阐明语言对沟通的作用,清晰地让阅卷者看到文章的中心意思)恰如其分的语言表达,利于亲情的沟通。
(分论点一)诚然,父母们都“望子成龙,望女成凤”。
然而,当子女跌倒时,是痛斥“没用的东西,怎么搞的”,还是送以一句“这次是有点失策,下回努力”,即会收到截然相反的效果。
当子女摘吃了早恋的禁果时,父母们是郑重声明:“那不行,绝对不行”,还是先说一句“你的心情爸妈能理解”再述之以理,效果更不用提起。
尽管沟通的心都如月光般皎洁,但语言的表达却让沟通的效果不一样。
可见,亲情的沟通,要用好语言的钥匙。
(呼应标题)恰如其分的语言表达,利于友情的沟通。
(分论点二)高适的“莫愁前路无知己,天下谁人不识君”与王勃的“海内存知己,天涯若比邻”,都用优美的语言送走了友人,达到了友情的沟通。
李白《蜀道难》一文中劝说友人归来的语言精辟,达到了友情的沟通。
话题1:谦卑1.谦卑是一种姿态。
一种尊重他人,尊重世界,尊重一切生命的生活姿态。
2.谦卑是一种睿智。
一种认识到自己无论怎样优秀也无法达到完美的生存睿智。
3.谦卑是一种美。
一种像山一样沉静无言,像水一样永远向前,像天空像大地包容一切的美。
话题2“人生如水”构思:①奋斗的人生如大海,惊涛拍岸②庸碌的人生似泥淖,浊臭逼人③奉献的人生像清泉,沁人心脾④贪欲的人生是暗流,吞噬人性人生如水,至柔至刚。
掬之无形,逐之无止。
人生的意义在于以至柔之躯创至刚之业。
人生如水,至清至浊。
清者宜人,浊者蚀人。
人生的境界在于以至洁的灵魂净至浊的生活。
话题3“学会说“不”面对邪恶学会说“不”,坚持正义。
面对诱惑学会说“不”,坚守人格。
面对权威学会说“不”,追寻真理。
学会说“不”,需要一种勇气学会说“不”,需要一种正气学会说“不”,需要一种才气文题4:让激情四溢总论点:灵感能够催生不朽的艺术,激情可以融化生活的坚冰。
所以,始终保持高昂的激情,人生便能轰轰烈烈。
然而,高昂的激情从何而来?分论点:高昂的激情来自崇高的理想。
高昂的激情来自强烈的责任感。
高昂的激情来自自强不息的追求。
其他角度:(内涵)1激情是一段昂扬的旋律,奔涌着对梦想的执着追求。
2激情是一幅绚烂的画卷,渲染着对生命的真诚热爱。
3激情是一首凝练的小诗,蕴藏着对生活的深刻理解。
例文试题设计:请以“给梦想一次开花的机会”为题,写一篇不少于800字的文章。
(60分)注意:①立意自定。
②除诗歌外,文体自选。
③书写规范,正确使用标点符号。
④不得抄袭。
范文:给梦想一次开花的机会梦想是春泥中蠢蠢欲动的种子对参天大树的向往,梦想是夏雨后含苞欲放的蓓蕾对众芳竞妍的期待,梦想是秋风里默默酝酿的果实对圆润甜美的盼望,梦想是冬雪下蛰伏搏动的生灵对和风艳阳的憧憬……有梦的人生是生机勃勃丰富多彩的,为梦想奋斗的人生是斗志昂扬充实快乐的。
相对于频繁琐碎的现实土壤,梦想的天空总是高远而美妙的。
梦想的种子需要适宜的土壤与气候,适中的雨水和精心的呵护。
议论文写作辅导一——并列式结构【议论文一般结构】一般议论文是按“提出问题、分析问题、解决问题”( 或曰“引论”、“本论”、“结论”) 三大块构成。
“提出问题 "即在议论文开头一般要鲜明地提出中心论点.分析问题”即在文章的中间要围绕中心论点展开分析论证."解决问题”即在文章的结尾部分或者得出综合性结论,或者提出前瞻性希望等。
分析问题”即本论部分,要按一定的向度分层展开论述。
所谓“向度”即论述展开的方向。
这个“向度”有三个: 是什么,为什么,怎么办。
一般情况下,一篇议论文作文,其本论部分只要从这三个向度中选择一个或者两个展开即可。
【并列式论证结构】在论证思路中,为了论述的方便,将文章的中心论点分解成几个平行的、并列的分论点,或是把论据并列起来,论证的几个层次或段落之间的关系是平行的,这就是并列式论证结构。
并列式论证结构,要求并列的分论点之间有内在的逻辑联系,能分别从不同的角度、不同的侧面来论证中心论点,分论点之间在内容上不能交叉、重复或包容,排列顺序要合理,孰先孰后要服从论述的需要并符合读者认识事物的规律,从而使文章论述全面,层次分明,说理清晰。
提出中心论点后,只要围绕中心论点问一个“为什么”,就能找到提出分论点的方向。
如中心论点是“只有坚守,才能使人的思想品德升华,才能成就一番事业”。
稍加分析,就可发现这个观点是在说“坚守”的重要性,于是,分论点就要回答“为什么坚守很重要”这个问题。
那么就可从“为什么”和“何果”这两个向度来立分论点。
如“坚守是一种执着,使绝望变成希望”,"坚守是一种信念,使普通变得高尚”,"坚守是一种职责,使平凡变得伟大”。
如果我们要检验这三个分论点和中心论点之间有没有必然的内在联系的话,只需在这三个分论点之前加上“因为”,在“坚守很重要”之前加上“所以”,再连起来念一下即可。
【并列分解的角度】(1)并列分解“是什么”(2)并列分解“为什么”(3)并列分解“怎么办”【并列分解“是什么”】分解“是什么”可以从两个方面入手。
议论文写作(一)并列式结构一、规范的并列式议论文模式之一1.引入2.中心论点3.分论点一(独立成段)论据一4.分论点二(独立成段)论据二5.分论点三(独立成段)论据三6.结尾★结构提纲示范作文题目:谈意气开篇提出中心论点:人,欲傲立于世,成为一代雄主立一世伟业,那舍我其谁,勇战万方的意气就是其成功的基石。
分论点1:舍我其谁的意气,使人奋起。
(论据1)分论点2:献身理想的意气,使人勇敢。
(论据2)分论点3:勇于探索的意气,是人们发挥潜能的金钥匙。
(论据3)★★优秀范文作文题目:以“杂”为话题写一篇作文乱花渐欲迷人眼“暮春三月,江南草长,杂花生树,群莺乱飞。
”,其中的“杂花”一词非但没有给予我们纷乱不堪的感觉,反而,它给我们带来一种万物复苏、一派蓬勃的景致。
确实,虎啸深山、鱼游潭渊、驼走大漠、雁排长空的杂景纷呈,会时时令人感到喜悦和顿悟。
其实,不仅自然如此,在文学的海洋、丹青的园林、音乐的殿堂,“杂”又何尝不是撑起一片绚丽的天空?“杂”的呈现构造起了文学之海的波澜壮阔。
鲁迅曾就《红楼梦》说过一番话:“单单命意,就因读者的不同而有种种:经学家看见《易》;道学家看见淫;才子看见缠绵;革命家看见排满;流言家看见宫闱秘事。
”这便是读者眼光的杂。
而对创作者来说,内容的纷杂就更显得重要。
从先秦的诸子散文,到后来的建安风骨、骈体文等等,这都是形式上的杂。
试想,若只有刺秦的荆轲、舞剑的项庄之类的热血男儿,而无出塞的昭君、悲歌的虞姬之类的柔美女子,文学会显得多么枯燥乏味。
列夫·托尔斯泰沉重的道德感,歌德充满睿智的人生诗篇,拜伦呼唤奋斗的热情,以及中国现代林语堂的幽默、梁实秋的潇洒、徐志摩的醉情,这一切的交错,都使得文学的海洋汪洋恣肆。
“杂”营造着丹青之园的姹紫嫣红。
君不见镂金雕彩的工笔画摄人心魄?君不见清新明快的水墨画洁人心灵?画苑的不同画风,时时让人流连忘返。
吴道子笔下的仙风道骨,以及如佩玉般娇美的仙女,宛如一阵穿堂而过的风,一阵袅袅氤氲的水汽。
而达·芬奇笔下蒙娜丽莎那迷人的微笑、梵高充满张力的《向日葵》和奇幻神奇的《星夜》,也都给予了我们深深的震撼。
至于徐悲鸿奔腾的骏马、齐白石悠然的青虾,也时时给予我们艺术上的奇妙感受。
“杂”还为音乐殿堂铸就了它的辉煌璀璨。
古时就有让孔子不知肉味的“韶乐”,嵇康临刑而抚的那首《广陵散》,更是绝唱。
“杂”让音乐更生动迷人。
杜秋娘的“犹抱琵琶半遮面”的韵味,英娘的反弹琵琶,也不时为后人称道。
至若“文革”时期,人们天天只能翻来覆去看几个样板戏,这种单一乏味让人难以忍受。
如今,我们可以自在地欣赏卡拉扬那当头棒喝的惊悚、切利毕达奇拈花一笑的淡泊以及约胡姆醍醐灌顶的敬畏,实在让人欣慰。
“杂”是一种韵、一种美,它如玫瑰色的晨雾,又如蔚蓝色的海洋,在纷呈处给予我们“乱花渐欲迷人眼”的美丽,文学、艺术、音乐,离不开“杂”!美哉,杂!二、规范的并列式议论文模式二1.引入2.中心论点3.论据一分论点一(独立成段)4.论据二分论点二(独立成段)5.论据三分论点三(独立成段)6.结尾★★优秀范文作文题目上:以“答案是丰富多彩的”为话题写一篇作文。
世界因多彩而精彩鹰击长空,鱼翔浅底,万类霜天竞自由。
世界因万物而多彩,因多彩而精彩。
在这个多元又多极的世界,每一天都有新鲜事物的产生。
很多问题本来就没有一定的答案,如果有,也只有高下之分,而无对错之分。
何必去穷究根底,追求统一呢?还记得历史课上那个教完古代史后的必答题:你最喜欢哪个朝代?往往答案是无奇不有,让老师眼花缭乱。
谁也没有想去评出一个大众化的“最爱”,那本身就是无益之举,何必要统一呢?“酣眠固不可少,小睡也别有风味”呀!战国时的诸子蜂起,百家争鸣,秦时的明月汉时的雄关,西晋竹林七贤的隐逸,三国的鼎足之势,还有唐的风华与宋的儒雅,元的四海归一以及明清的肃穆庄严,无一不美,无一不留下千古的传奇。
所以我说,历史因多彩而精彩。
“轻轻地我走了,正如我轻轻地来。
”吟咏着徐志摩的佳句,我也轻轻掀开文学神秘的面纱。
李白“长风破浪会有时,直挂云帆济沧海”的豪放,李商隐“留得枯荷听雨声”的低沉,苏轼“大江东去,浪淘尽,千古风流人物”的旷达,柳永“杨柳岸晓风残月”的婉约,各有千秋。
所以我说,文学因多彩而精彩。
你可以在梅雨潭边感受朱自清描述的绿色的陶醉,你也可以在西湖边聆听柳浪与黄莺的对答;你可以小桥流水人家,也可以古道西风瘦马;你可以手持长剑,独立朔漠,感受“风萧萧兮易水寒”的悲壮,你也可以手握画笔,船头簪花写韵,领略一下“斜风细雨不须归”的闲适。
从西域到东海,从朔北到江南,绮丽的风光给世界增添了一抹耀眼的亮色。
所以我说,自然因多彩而精彩。
何必再去争论红楼中的花魁呢?不正是有了宝钗的端庄,黛玉的优雅,湘云的开朗,妙玉的清高,熙凤的泼辣,还有晴雯的俏丽,紫鹃的聪慧,平儿的细致,大观园才得以流光,《红楼梦》才得以溢彩吗?不正是因为有了各种个性迥异的人,才构成了这么丰富的社会吗?所以我说,人类因多彩而精彩。
是的,太多了。
世界上不是缺少美,而是缺少发现美的眼睛。
那就借我一双慧眼吧!用它,去领略春华与秋实,夏炎与冬寒;用它,去笑对阴晴圆缺,云来雁往。
只因我相信,只有万花齐放,才是春满人间,那又何必去追求一枝独秀呢?因为世界因多彩而精彩!三、规范的并列式议论文模式三1.引入2.中心论点3.分论点一 + 论据一4.分论点二 + 论据二5.分论点三 + 论据三6.结尾★★优秀范文作文题目:以“做真正的自己”为题写一篇作文。
做真正的自己在枫叶上的露珠,红红地闪烁,多美丽啊!在荷叶上的露珠,苍白地滚动,多凄凉啊!可这美丽,只是露珠凭借枫叶的烧红才得以闪烁;这凄婉,也只是露珠凭借荷光洁白的玉肌才显得动人。
露珠是透明的,没有颜色,只有附着在别人的身上,才能折射出光彩。
可我们呢?我们有我们的精彩,我们也有我们的色彩!折射的光彩是别人的,自我散发了光彩才是真正缤纷的。
朋友,让我奉劝一句;做真正的自己,莫要做透明的露珠。
做真正的自己,是自信的表现。
陶渊明自称是飞脱樊笼的倦鸟,在喧嚣的世俗里打滚了三十年,最后却毅然离开世俗,回到了田园,回到了南山。
一声“归去来分”让他重拾自我。
陶潜的自信,寄托在他那率真的性情上;做真正的自己,让陶潜享受到了“采菊东篱下”的悠然,享受到了“带月荷锄归”的恬然自得,享受到了“山气日夕佳,飞鸟相与还”的归隐之乐。
他的自信,让他的田园生活丰富多彩。
做真正的自己,是人生的大智慧。
苏轼大半生淹流于异地,贬谪的失意本应使他意气消沉,让他不得不向那黑暗的世俗弯腰。
可苏轼却神情自若,只把自己的失意换成酒和诗,旷达地高呼“人有悲欢离合,月有阴晴圆缺,此事古难全”。
这是何等的智慧之举啊!排遣失意,乐观进取,这在此时有谁能像他一样做到?苏轼的大智慧,寄托在他那厌恶黑暗,满怀正气的自我上。
做真正的自己,成就了“挥尽寒枝不肯栖”的苏轼,成就了“一蓑烟雨任平生”的苏轼,成就了“江上清风,山间明月”的苏轼。
做真正的自己,是时代的召唤。
做真正的自己,让被人批评“过于造作”的朗朗成为了世界上最年轻的钢琴之王;做真正的自己,让那“过分嚣张”的刘翔屹立在跨栏运动的巅峰位置;做真正的自己,让那“不伦不类”的周杰伦唱遍天下……时代需要有自我的人,需要有个性的人,需要敢于绽放自己光彩的人!露珠只会折射别人的光芒,我们将它嘲笑;露珠只会依靠别人的颜色,我们将它否定。
做真正的自己,方能光芒四射,方能五彩缤纷,方能为世人所赞同。
谈意气意气,是李白“仰天长啸出门去,我辈岂是蓬蒿人”的高歌;意气,是杜甫“致君尧舜上,再使风俗淳”的肺腑之言;意气,是毛泽东“数风流人物,还看今朝”的壮怀……人要有意气,有自己的意志和气概,要意气风发。
人不能没有意气,就像傲视苍穹的红杉不能没有坚固的根基,芳香四溢的鲜花不能没有给予它自信的阳光。
人有意气,才能有豁达的胸襟。
“惟江上之清风,与山间之明月,耳得之而为声,目遇之而成色”,苏子有意气,虽遭官场与文场一齐泼来的污水,但他仍意气风发,“侣鱼虾而友麋鹿”,心胸豁达可见一斑。
“安能摧眉折腰事权贵,使我不得开心颜”,遭人诽谤的李白,被玄宗赐金放还,虽有昭昭若明星之德,日月齐辉之才,终化为泡影,但他仍意气风发,“举杯邀明月,对影成三人”,酒入愁肠三分酿成月光,七分化为剑气,绣口一吐便是半个盛唐。
若无意气,他怎会有如此豁达的胸襟?人有意气,才能有千古留名,百世流芳,才能在国家危难之时挺身而出。
几百年的风风雨雨,平已涤荡了风波丰的点点残血;几百年的潮起潮落,早已淹没了零丁洋里的声声叹息;几百年的猎猎西风,早已拂走了牧羊的老者;几百年的漫漫黄沙,早已淹没了西城路上的声声驼铃……然而,岳飞的满腔热血,文天祥的一颗丹心,苏武的一根竹杖,张骞的十几年牢狱之苦,早已映入史册,成为民族的精神瑰宝。
若无意气,他们怎会有如此壮行?人有意气,才能摧不垮,压不倒,追求不泯,意志不衰。
还记得舞台上那尊慈祥博爱的千手观音吗?邰丽华,虽是聋哑人,但她有意气,手臂练得青肿了,脚底磨出血泡了,她始终坚持练习。
最终,她用手指勾勒了人性的美好,用舞姿诠释内心的感觉,感动中国,感动你我。
若无意气,她怎会从不幸的底谷达到艺术的巅峰?意气,是成就人生所必需的。
然而,现实生活中缺乏意气之人委实不少,他们在温柔富贵中疲软筋骨麻木神经,在歌舞升平中平息壮志,在灯红酒绿中丧失人性……凡此种种,我们要坚决反对,打击,为构建社会主义和谐社会扫清道路。
人,要有意气,要意气风发。
点评:开头引用三句名言,构成强势排比,渲染一种意气风发的氛围,奠定了全文的基调。
一篇之中。
名言警句,名人掌故,俯拾皆是,文化底蕴丰厚;四字短句层见叠出,长句短句交错运用,语言于变化之中流光溢彩。
稳中求胜梁山智有吴用,道有公孙,武更是好汉如云。
英雄如雨,却以宋江为首。
蜀国谋赖孔明,勇让关张,却以刘备为王,东木西金,南水北火,却以戍土居中。
何也?宋公明为人沉稳,刘备做事敦厚,戍土谦稳厚实,终脱颖而出,施展风采,各得其所,故曰:为人沉稳,稳中求胜,吉。
沉稳从志而来。
一个人若没有远大的志向,只沉迷于现实的花花世界之中,自然无法拥有沉稳的性格。
班超投笔从戎,志在报国,在对匈奴一战中从容不迫,沉稳冷静,终弘扬国威,不教胡马度阴山。
林则徐斩钉截铁,志在禁烟,在与洋人交涉中不卑不亢,稳中含刚,终虎门销烟,让洋人胆战心寒。
有远大的志向,眼光便放得远,心胸便沉稳下来,故曰:非有志者不能稳也。
沉稳从难而来。
一个人若没有经历无数的挫折与磨难,身陷蜜水与襁褓之中,自然无法拥有沉稳的性格,一遇困境,便心浮气躁,岂能成所谓大事者哉。
君不见文王拘而演《周易》,仲尼厄而作《春秋》,左丘失明厥有《国语》,孙子膑脚《兵法》修列。
没有经历磨难,便无法形成沉稳的性格,也就无法取得辉煌的成就。