选官制度的发展与科举制度的利与弊习题
- 格式:docx
- 大小:44.20 KB
- 文档页数:5
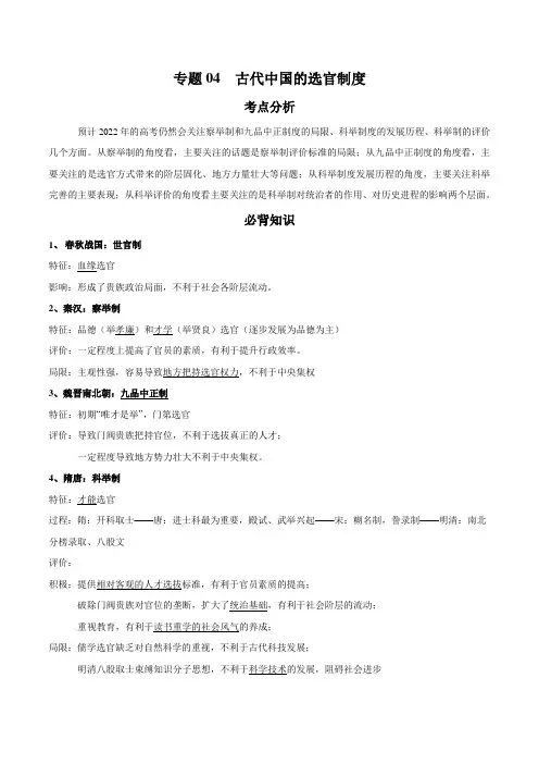
专题04 古代中国的选官制度考点分析预计2022年的高考仍然会关注察举制和九品中正制度的局限、科举制度的发展历程、科举制的评价几个方面。
从察举制的角度看,主要关注的话题是察举制评价标准的局限;从九品中正制度的角度看,主要关注的是选官方式带来的阶层固化、地方力量壮大等问题;从科举制度发展历程的角度,主要关注科举完善的主要表现;从科举评价的角度看主要关注的是科举制对统治者的作用、对历史进程的影响两个层面。
必背知识1、春秋战国:世官制特征:血缘选官影响:形成了贵族政治局面,不利于社会各阶层流动。
2、秦汉:察举制特征:品德(举孝廉)和才学(举贤良)选官(逐步发展为品德为主)评价:一定程度上提高了官员的素质,有利于提升行政效率。
局限:主观性强,容易导致地方把持选官权力,不利于中央集权3、魏晋南北朝:九品中正制特征:初期“唯才是举”,门第选官评价:导致门阀贵族把持官位,不利于选拔真正的人才;一定程度导致地方势力壮大不利于中央集权。
4、隋唐:科举制特征:才能选官过程:隋:开科取士——唐:进士科最为重要,殿试、武举兴起——宋:糊名制,誊录制——明清:南北分榜录取、八股文评价:积极:提供相对客观的人才选拔标准,有利于官员素质的提高;破除门阀贵族对官位的垄断,扩大了统治基础,有利于社会阶层的流动;重视教育,有利于读书重学的社会风气的养成;局限:儒学选官缺乏对自然科学的重视,不利于古代科技发展;明清八股取士束缚知识分子思想,不利于科学技术的发展,阻碍社会进步考点一察举制察举制的基本特征是重视品德多过于重视才能,而品德是主观标准,容易被人为控制,导致世家大族崛起,平民难以获得晋升机会。
考点二九品中正制九品中正制度本来是曹操用来选拔贤才,破除士族影响的制度。
但是在执行过程中,因为缺乏地方力量配合而举步维艰,所以后来只能改成地方豪族任命中正官,来保证起码中央能有人可选。
这体现了当时地方力量的强大,和中央与地方博弈的困局。
考点三科举制01 基本历程科举考试选官开始于隋朝,之后是一个不断完善变化的过程,主要的完善方向是:增强公平性、提升官员能力、注重教化功能。
高中历史中国古代选官制度变化材料题?答:以下是一道关于中国古代选官制度变化的高中历史材料题:材料题:中国古代选官制度的变化材料一:在周代,官职大多是世袭的。
春秋时期,周天子失去了对诸侯的控制,一些有才能的人开始被诸侯国重用,担任重要官职。
战国时期,世袭制度逐渐走向衰落。
材料二:秦统一六国后,建立了中央集权的官僚制度。
秦始皇实行军功爵制,按军功大小授予不同爵位和官职。
这一制度在汉初得到继承。
材料三:汉武帝时期,为了选拔更多的人才,开始采用察举制和征辟制。
由地方长官在辖区内考察、选取人才并推荐给上级或中央,经过试用考核再任命官职。
同时,皇帝和公卿大臣也可以征召名士为官。
材料四:隋唐时期,科举制度正式确立。
通过考试选拔官吏成为定制。
科举考试分为常科和制科两类,常科每年举行,制科由皇帝临时设立。
科举制度的实施,打破了世家大族的特权垄断,扩大了官吏来源,提高了从政人员的文化素质。
问题:1.根据材料一和材料二,指出周代和秦汉时期选官制度的差异及其原因。
2.材料三中提到了汉武帝时期的两种选官方式——察举制和征辟制。
请简要说明这两种方式的特点。
3.结合材料四和所学知识,分析科举制度对中国古代社会的影响。
参考答案:1.周代主要实行世袭制,官职大多由贵族子弟继承;而秦汉时期则建立了军功爵制,按军功大小授予爵位和官职。
这种差异的主要原因是周天子权威的衰落和诸侯国的崛起,使得有才能的人开始被重用;而秦统一六国后建立了中央集权的官僚制度,需要选拔有能力的人才来维护统治。
2.察举制是由地方长官在辖区内考察、选取人才并推荐给上级或中央的一种选官方式;而征辟制则是由皇帝和公卿大臣直接征召名士为官的一种方式。
两者都注重人才的选拔和任用,但前者更强调地方长官的推荐和考核作用,后者则更强调皇帝和公卿大臣的权威和决策作用。
3.科举制度对中国古代社会产生了深远的影响。
首先,它打破了世家大族的特权垄断,使得更多有才能的人有机会进入官僚体系;其次,科举制度提高了从政人员的文化素质,促进了文化的繁荣和发展;最后,科举制度也加强了中央集权,有利于国家的统一和稳定。
考点4 选官用官制度的变化1.(2020全国Ⅱ卷·26)宋太祖开宝六年(973年)省试后,主考官李昉徇私录取“材质最陋”的同乡武济川一事被告发,太祖在讲武殿出题重试,殿试遂成常制。
经此事后,宋代科举A.否定了世家大族特权 B.确立了省试考试权威C.完善了考试录取程序 D.提高了人才选拔标准【答案】C【解析】由材料“太祖在讲武殿出题重试,殿试遂成常制”可知宋太祖明确了殿试的程序,强化了殿试的要求,进一步完善了科举考试录取程序,故选C项;隋唐开科取士打破了世家大族的特权,“否定了”表述过于绝对,排除A项;材料强调的是最高一级,由皇帝亲自负责的殿试,而非省试考试,排除B项;材料强调的是科举考试的程序而非具体的内容,不能得出人才选拔标准提高的结论,排除D项。
2.(2019·江苏高考·3)唐代诗人刘得仁系皇亲国戚,其兄弟为达官显贵,而他“出入举场三十年,竟无所成”;唐宗室子弟李洞屡考不中,竟想去皇陵哭诉。
两人的经历反映了唐代( )A.科举考试不重考生诗才 B.选官制度阻断贵族入仕C.中央政府剥夺宗室特权 D.科举取士体现公平公正【答案】D【解析】唐朝皇亲国戚和宗室子弟屡试不中,体现了科举考试的公平公正,故D项正确;唐朝科举考试重视考生诗才,故A项错误;科举考试打破了贵族对官场的垄断,没有阻止贵族入仕,故B项错误;材料表明科举取士的公平公正,宗室特权在科举取士中无法体现,没有涉及中央政府剥夺宗室特权,故C项错误。
3.(2018·新课标全国Ⅲ卷高考·25)表1 宋代宰相祖辈任官情况表表1据学者研究整理而成,反映出两宋时期( )A.世家大族影响巨大 B.社会阶层流动加强C.宰相权力日益下降 D.科举制度功能弱化【答案】B【解析】材料中从北宋到南宋,曾祖、祖父或父亲任官的宰相人数在减少,世家大族影响削弱,故A项错误;随着宋代科举制的发展,材料中无官职记录的平民子弟担任宰相的人数增加,从而跻身于社会上层,加强社会阶层流动,故B项正确;材料反映出宰相的来源,与其权力变化无关,故C项错误;材料反映出宋代科举制促进社会阶层流动,功能加强,而不是弱化,故D项错误。
中国古代的选官制度(2018届河南省中原名校高三第一次质量考评)著名历史学家钱穆认为中国魏晋以下门第社会之起因,最主要的自然要追溯到汉代之察举制度。
但就汉代察举制度之原始用意言,实在不好算是一种坏制度。
对此合理的解释是A.强调察举制是门第社会的主要起因B.认为察举制比九品中正制好C.肯定以品行取代血缘世袭的进步性D.认为科举制要优于察举制【参考答案】C【解题必备】中国古代选官制度的变化趋势及积极影响一、选官、用官制度的变化1.察举制:汉朝选官主要实行察举制,汉武帝令郡国每年举荐孝、廉各一人,孝廉成为士大夫做官的主要途径。
2.九品中正制:魏晋南北朝流行,朝廷官职主要由世家大族担任。
3.科举制(1)过程:隋文帝开始采用分科考试的方式选拔官员;隋炀帝时始设进士科,科举制形成;唐、宋、元各朝继承并完善。
二、变化趋势①选官制度的主要标准由家世、财产、门第逐渐发展到才学,标准逐步趋向公开、公平、客观。
②选官方式由地方评议演变为以考试作为选拔人才的主要依据,选拔方式渐趋严密科学。
③人才选拔逐渐制度化,体现相对公平、公开、客观的原则。
④封建社会后期,选官制度逐渐模式化,明清八股取士,禁锢思想,束缚人才。
三、积极影响①选官标准从家世、门第到才学的变化,有利于选拔有才能的人为官,维护了封建国家的大一统局面,有利于统一多民族国家的发展。
②选官制度的变化,特别是科举制的实行,树立起了中央权威,保证了社会的稳定,有利于封建国家政令的推行,促进了封建经济的发展。
③制度化的选官制度,提高了官员队伍素质,有利于封建统治的长治久安。
四、图示法概括选官制度演变关于下表中的中国古代两大选官制度的信息解读正确的是类别察举制科举制依据品德、学问、议政能力“以文取士”方式长官举荐自由报考A.察举制强调德才兼备B.科举制注重科技素养C.察举制有利于贵族政治的形成D.科举制不利于统治基础的扩大下图为中国封建时代某种选官制度的选才程序。
此图可反映出A.科举制扩大了封建社会的统治基础B.九品中正制选才程序具有严谨性C.九品中正制的选才标准是依靠门第D.士人们普遍关注和追求进士科目白钢在《中国政治史》中说,唐代的科举制采用了“行卷制”,主考官除详阅试卷外,有权参考举子平日的作品和才誉决定录取结果。
《官员的选拔与管理》检测题一、单选题1.官吏制度是政治制度的重要组成部分。
从汉到元官吏制度的发展与完善,体现了中国古代政治制度的特点及其管理水平。
下列说法有误的是A.汉朝通过察举制,以广泛授罗、管理人才B.九品中正制,为真正有才学且出身低微的人打开了方便之门C.科举制是封建选官制度的一大进步,为历朝沿用,影响深远D.从察举制到九品中正制再到科举取土,实质上反映了中央集权的不断加强2.1905年废除科举制度后,清政府官员选拔的主要方式是A.学堂选官、留学毕业生选官B.地方举荐C.军功授爵D.血缘世袭3.宋朝时期“取土不问家世,婚姻不问阀阅”,这种状况反映了A.门第观念流行B.雇佣关系发展C.社会控制严密D.身份趋向平等4.“因为这一制度的实行,各地的儒者源源不断地进入汉王朝官吏的行列,使之逐步儒学化,达到了汉武帝加强封建统治的目的。
”这一制度是A.世官制B.察举制C.九品中正制D.科举制5.两宋三百余年间,贡举登科者共有十一万多人,平均每次录取的人数为唐代的十倍左右。
更重要的是,唐代登科后,还要经过吏部身、言、书、判的考试,才能走上仕途,宋代土人及笫即可释褐入官。
这对宋代产生的最主要影响是A.创新了人才选拔制度B.吸引大批知识分子参加考试C.扩大了统治基础D.完善了科举考试制度6.下表是两汉孝廉家世可考知者128人的统计分类表,由表可以推知,汉代察举制A.致使富豪入仕艰难B.忽略了身份界限C.削弱了世卿世禄制D.体现出公平公正原则7.据报道,2018年国家公务员考试近166万人报考,较去年增加了17.34万人。
公务员考试是国家选拔人才的一种重要途径,中国古代统治者很早就重视人才的选拔,下列各项关子中国古代选拔人才的说法正确的是A.隋唐开始的科举制以严格的考试作为选官方式,具有一定的公平性8.魏晋南北朝时期科举考试是主要的选官制度C.唐朝开始以九品中正制选拔官史D.汉朝选官主要实行世卿世禄制,是一种由下而上推荐人才为官的制度8.1935年国民政府颁布的《公务员任用法)规定:“致力国民革命十年以上而有功劳者,经证明属实即可免试任为公务员。
统编版高中历史第二单元《官员的选拔与管理》测试卷(含答案)一、选择题(本题共15小题,每小题3分,共45分。
在每小题给出的四个选项中,只有一项是符合题目要求的)1.里耶秦简中有秦在迁陵县设置县学的记载:“直学佴,令教以甲子、算、马,大杂。
”“学佴”即学室的管理者和学习辅导者。
只有经过学习,民众才有可能进入行政系统为官。
这说明( )A.迁陵县重视对民众的教化B.考试成为选官的基本途径C.垄断教育成为集权的手段D.秦重视官吏的基本素养2.监察制度是中央集权体制下的一项重要内容,下表是有关秦汉时期监察制度的记载,下列说法正确的是( )B.秦汉时期的监察防止了宰相的独大C.秦汉时期的监察有利于国家的统一D.秦汉时期的监察体系十分完备3.察举制、九品中正制大体可归荐举之列。
从理论上说,荐举制是一种合理的官僚选拔制度,但是,察举制与九品中正制不约而同地走向了其初衷的反面,主要原因是它们( )A.对荐举者缺乏有效约束B.都将选官范围定为世家子弟C.都把才德作为选官标准D.都始终把孝廉作为选官标准4.有学者指出,南北朝时期,崔、卢、王、谢子弟生发未燥,已拜列侯;身未离襁褓,而已被冠带,只要有一个“高贵”出身,也就是凭借门第和父亲、祖父的官爵,就可以“平流进取,坐致公卿”。
出现这一现象主要是由于( )A.世家大族垄断了政权B.士族政治日益走向衰落C.九品中正制利弊并存D.皇权弱化影响官僚政治5.隋唐时期,御史与谏官相辅相成的监察制度体系臻于完备。
宋以后,谏官制度逐渐衰微,明清时期逐渐形成御史与谏官制度合一的、以都察院为主体的单一监察制度体系。
可见古代监察体系的演变( ) A.缓和了官员内部的矛盾 B.保障监察权力的高效运作C.提高了中央的行政效率D.与专制权力的强化相一致6.下图是南宋理宗宝祐四年的进士出身统计数据图。
其中父辈有官职者中,低等级的又占了半数以上。
对此理解正确的是( )A.科举制度结束贵族体制B.选官推动社会阶层流动C.南宋时科举制走向成熟D.考试成为做官必经之路7.自科举制创立以来,历代选官取士却并不限于科举。
专题一古代中国的政治制度答案1.【答案】A【点拨】关键是理解材料的意思并且能了解时代背景,唐朝高宗时期门阀和士族都已经遭到沉重的打击,不再是政府的主要问题,所以可以排除BD。
至于C项与题干无关,故而选A。
2.【答案】C【点拨】科举制最早是在隋朝设立的,八股取士是明朝才开始的,所以材料中关于科举制的史实有问题。
另外,材料中对科举制的评价也有问题,只看到了它的消极方面,没有看到它在历史上的积极方面。
答案选C项。
3.【答案】A【点拨】宋太祖从“权”“钱”“兵”三方面着手,削弱地方的实力,加强了中央集权。
故选A。
4.【答案】D【点拨】本题以唐朝科举制为切入点,考查学生对中国古代政治制度的分析理解能力,难度中等。
中国古代选官制度的规律①主要标准由家世、财产、门第逐渐发展到才学;②选拔方式从推荐到考试,渐趋严密科学;③标准逐步趋向公开、公平、客观;④历代选官制度在执行初期都主要起到巩固统治的积极作用,后期逐渐影响和阻碍社会的发展。
在本题中从题干中的信息可知,隋唐以前官府用人须查考谱籍,看祖上有何官爵,这种制度实际上是在九品中正制的基础上形成的,反映的是门第观念逐渐淡化,这明显与科举考试注重才能密切相关。
隋唐以前的选人制度主要考察的是门第高低,即九品中正制。
隋唐以后开始推行了科举制度,,不再以出身选官,使得人们可以科举,即政府以所谓“才能”做为标准选拔人才,官府的谱局等逐渐消失。
因此导致门弟出身逐渐被淡化。
A项宗法制在春秋战国时崩溃,但其影响深远,故排除;B项察举制主要在汉朝实施,时间不符;C项三省六部制是中央官制与官爵、门第没有必然联系,故选D项。
5.【答案】B【点拨】此题考查的是对汉朝地方行政制度的理解。
根据题干提供的信息和所学知识:汉朝由于刘邦采用郡国并行制度,结果引发后来的七国之乱,这都是因为封国制激化了中央和地方的矛盾,所以此题应该选择B项。
6.【答案】C【点拨】属于容易题。
本题考查考生再认、再现历史知识的能力。
思考题:1、皇帝的权力包括哪些方面?①君主拥有政治权力的独占权“主之所以尊者,权也”——《韩非子有度》孔子:“唯器与名不可以假人,君之所司也。
”——《左传成公二年》“权者,君之所独制也。
”——《商君书》“权势者,人主之所独守也”——《管子》②君主拥有最高行政权(决断权)参政、议政、决断、监督“明主,兼听独断”——《管子》“天下事无大小皆决于上”——《史记秦始皇本纪》③对国家财政收支的全部支配权④制订、执行和废止法律的权力“朕即法”⑤最高军事统辖权“君之所以尊卑,国之所以安危者,莫要于兵”——《管子》“主不积务于兵者,以其国予人也。
”——《管子》⑥体制设置行废权官制人事行政区划立法财政民事军事凡政令财务人事诸权“此人主所以独擅也”——《韩非子主道》2、皇权的运作方式。
①躬亲庶务秦始皇“天下之事无大小皆决于上”“衡石量书”“丞相诸大臣皆受成事,依办于上”隋文帝、周世宗、宋太祖、明太祖、康熙“今天下大小事物,皆朕一人亲理,无可旁贷。
若将要务分任于人,则断不可行。
所以,无论巨细,朕必躬自断制。
”——康熙②皇帝与朝臣共议政事,注意发挥官僚机构的作用唐太宗:“每事皆自决断,虽则劳神苦形,未能尽合于理。
朝臣既知其意,亦不敢直言。
宰相以下,惟即承顺而已。
朕意则不然。
以天下之广,四海之众,千端万绪,须合变通。
皆委百司商量,宰相筹划,于事稳便,方可奏行。
岂以一日万机,独断一人之虑也。
且日断十事,五条不中,中者信善,其如不中者何?以日继月,乃至累月,乖谬既多,不亡何待?”(《贞观政要》)*另外:不亲政事,皇权旁落唐玄宗3、宰相的职能。
4、宰相的权力包括哪些方面?5、为什么说三省宰相制更适应君主专制集权?6、简述明代内阁制的形成。
7、简述清代中枢机关的演变。
8、简述春秋战国时期出现了哪些新的选官方式?有何弊端?“任人唯贤,因功受禄”①选贤任能(春秋)齐桓公——鲍叔牙——管仲一箭之仇齐僖公——诸儿(齐襄公)纠(管仲、鲁国)小白(鲍叔牙、莒国)——齐桓公临淄才能、业绩、功劳“唯功唯贤”②军功、事功制度(战国)魏国——李悝“为国之道,食有劳而禄有功,使有能而赏必行,罚必当。
高频考点2 古代中国选官制度的演变高频考点解读K一、演变过程二、趋势1.由以门第、族望为选拔标准,逐渐演变为以学识才能为选拔标准。
2.由地方评议的推荐的方式,逐渐演变为以公开考试作为选拔的主要依据。
3.人才选拔逐渐制度化,体现相对公平、公开、客观的原则。
4.封建社会后期,科举制的消极作用占据主导地位,成为一项愚民政策,明清八股取士,禁锢思想,束缚人才。
三、实质:将知识分子纳入皇帝的控制范围内来。
四、作用1.选官标准从家世门第到才学的变化,有利于选拔有才能的人为官,维护了封建国家的大一统局面,有利于统一的多民族国家的发展。
2.选官制度的变化,特别是科举制的实行,使国家掌握了人事任免权,既树立起中央权威,又保证了社会的稳定,有利于封建国家政令的推行,促进封建经济的发展。
3.把读书、考试和做官联系起来,提供了高素质的地方官队伍,推动了中国古代教育事业的发展。
五、认识1.在中国封建社会发展过程中,历代统治者为巩固统治,都十分重视人才的培养和选拔,并逐步建立起一套完善的考试和选官制度。
尽管在不同的历史时期,统治者选拔人才的标准及方法途径不尽相同(德才与门第之分),但它们有着相同的历史作用,即对维护地主阶级的统治地位,促进社会发展有重大作用。
2.科举制度在隋朝创立,唐朝完善,宋元时期得到发展,明清时期各种弊端日益显露。
我们对其作用必须一分为二地客观评价。
3.人才是国家的宝贵财富,完善考试制度,有利于选拔人才,任用德才兼备的人则国兴,任人唯亲,姑息养奸则国衰。
我们应该树立正确的人才观,尊重知识和人才。
核心提示中国古代的选官制度:从选拔形式上看,一般都是经历从自下而上到自上而下的组织程序,从地方到中央;从选拔标准来看,经历了从重孝廉到重门第再到重才学的过程,标准逐步统一;从本质上看,成为加强统治,强化皇权的重要手段。
【典型例题】以下历代有关选拔官员方式与对应的依据搭配正确的是( )秦朝授爵制——汉代察举制——魏晋南北朝九品中正制——隋唐科举制A.军功——考试成绩——品行——门第声望B.考试成绩——军功——品行——门第声望C.考试成绩——品行——门第声望——军功D.军功——品行——门第声望——考试成绩【命题立意】本题考查学生的史实理解和历史阐释能力,考查的知识点为中国古代选官制度的演变。
古代中国选官制度的演变一、选择题1.东汉郭巨家贫,有子三岁,母减食与之。
巨谓妻曰:“贫乏不能供母,子又分母之食,盍埋此子。
”郭巨因此而被荐举为孝廉。
这一材料反映出东汉选拔官吏讲究() A.人品节操B.家庭状况C.文学素养D.家庭出身2.《后汉书·袁闳传》记载“(闳)服阙(即母死服丧——引者注),累征聘举召,皆不应。
”可见,当时的选官制度是()A.世卿世禄制B.察举制C.九品中正制D.科举制3.诗人左思在其《咏史》中沉郁悲歌:“世胄蹑高位,英俊沉下僚。
地势使之然,由来非一朝。
”造成这一社会状况的制度原因是()A.征辟制B.察举制C.九品中正制D.科举制4.钱穆在《国史新论》中写到“自经此项制度推行日久,平民社会,穷苦子弟,栖身僧寺,十年寒窗,可以跃登上第。
”材料中所说的这项制度指的是()A.世官制B.察举制C.九品中正制D.科举制5.下图所示为《唐书》所载830名进士的出身分布比例,由此可见,唐代科举制()第5题图A.为选拔士族子弟而设立B.仍然是九品中正制翻版C.缩小了人才选拔的范围D.兼顾多个阶层但不完善6.唐太宗曾对吏部尚书杜如晦说:“今专以言辞刀笔取人,而不息其行,至后败职,虽刑戮之,而民已敝矣。
”这句话意在强调()A.应严刑处罚失职官员B.选官须注重才学C.官员失职会危害民生D.选官应注重品行7.《隋唐嘉话》载:“(唐高宗时)薛中书元超谓所亲曰:…吾不才,富贵过分。
然平生有三恨,始不以进士擢第,不得娶五姓(世家大族)女,不得修国文。
‟”材料说明当时的社会()①科举取士成为重要的选官途径②士族门第观念仍很强烈③进士科受时人追捧④唐朝中书令负责修撰史书A.①②③B.②③C.①④D.①③④8.明末清初的吕留良曾写到:“……进士尔何能,能作八股耳,其中并多不能者,一行作吏无须此。
三百年,几十科,科数百人印累累,如今知有几人名?大约尽作蝼蚁死……”。
在材料中,吕留良主要想说明科举制度()A.选贤能治国为国家所用B.选拔人才的视野开阔C.导致学校教育与社会的脱离D.内容单一,文体要求走向极端9.史载,有一个叫韩南老的人,考中了进士,很快便有人向他提亲,他作了一首绝句表明自己的态度:“读尽文书一百担,老来方得一青衫。
科举制影响的材料解析题1.引言科举制是中国古代官员选拔制度的代表,它对中国古代社会产生了深远的影响。
本文将通过对相关材料的解析,探讨科举制对政治、社会和文化等方面的影响。
2.科举制的历史背景和运作方式科举制起源于隋朝,成为唐宋以后的统治者选拔官员的主要制度。
通过科举制,统治者能够选拔优秀的人才,提高政府的管理水平。
3.科举制的政治影响3.1选官标准的变化科举制以文化程度、才能和道德品质为选择官员的标准,促使人们重视文化教育,提高整体文化水平。
3.2士族的政治地位科举制使得士族成为政治精英,他们通过参加科举考试,获得官位,进而掌握政权,对社会产生重要影响。
4.科举制的社会影响4.1社会流动性的提升科举制打破了社会阶级限制,以文化程度为评价标准,使得社会中的穷人通过努力学习可以获得升职的机会。
4.2教育事业的发展科举制推动了教育事业的发展,各地方为了培养优秀的士子,不断建立学校和培养院,为后来的文化教育系统奠定基础。
5.科举制的文化影响5.1文化的统一和传承科举制使得全国各地的人都通过参加科举考试接受了相似的教育,增进了文化的统一性和传承性。
5.2文人的崇尚科举制造就了一大批文人,他们以才学和文化为荣,对诗词、书法、绘画等文化艺术具有浓厚兴趣,对中国文化的繁荣起到了积极的推动作用。
6.结论科举制作为中国古代的官员选拔制度,对政治、社会和文化等方面产生了深远的影响。
它改变了政治、社会的格局,推动了社会流动性和教育事业的发展,增进了文化的统一和传承,形成了独特的中国文化现象。
科举制的影响在中国古代历史上具有重要地位,留下了深远的历史印记。
第二单元过关训练一、选择题1.苏轼曾说:“三代以上出于学,战国至秦出于客,汉以后出于郡县吏,魏、晋以来出于九品中正,隋、唐至今出于科举。
”这段材料说明了中国古代选官制度的发展趋势是( )A.选官和品德有机结合B.品德成为人才选拔的重要标准C.世卿世禄制逐渐式微D.人才选拔由地方集中到中央答案:D解析:题干材料反映了选官标准由重家世、门第到重学识才能,选官方式由地方到中央的趋势,故D项正确。
2.东汉实行察举制,“郡察孝廉,州举茂才”,州、郡都必须定期向朝廷举荐一定数量的人才,而判断孝廉、茂才的标准包括对儒家经典的熟悉程度和道德声望的高低等。
这客观上( )A.推动了儒学独尊局面的出现B.促使社会阶层趋于固化C.打破了世家大族对政权的垄断D.动摇了郡县制的基础答案:B解析:根据题干材料,可知东汉察举制荐举的是那些熟悉儒家经典和道德声望高的人,这在一定程度上促使社会阶层的固化,故B项正确;儒学独尊局面出现于汉武帝时期,故A项错误;结合所学知识,可知东汉的察举制并没有打破世家大族对政权的垄断,故C项错误;题干材料没有涉及郡县制,故D项错误。
3.科举制产生于隋而确立于唐,因有多种科目,“分科举人”,故名科举。
与察举制相比,科举制下的考生可以“怀牒自列于州县”,自由报考;而且“取士不问家世”“一切以程文为去留”,没有如“入门兼美”一类的附加条件。
科举制的产生与确立,反映了( )A.选才呈现公平开放的特色B.以官举士的选官方式终结C.取士标准出现多样化趋势D.考试方式完全优于察举制答案:A解析:题干材料反映了科举制下的考生不再受到门第限制,可以自由报考,说明科举制有利于社会公平和社会阶层的流动,A项正确;唐朝时期除科举制外,仍然存在恩荫等选官方式,排除B项;科举制的标准是考试成绩,取士标准多样化的说法错误,排除C项;D项说法太绝对,排除。
4.我国古代历来都重视对县官政绩的考核。
秦汉时期,通过上计制度考察县官一年来的任职情况,并以此作为对县官奖惩的依据;唐朝对县官的考绩制度日趋完善,包含德、勤、能、绩四个方面;明朝制定更加严密的考绩制度,分为考满和考察,两者相辅进行。
一、科举制的诞生1、隋文帝时,开始用分科考试的方法来选拔官员,以分科举人取代了魏晋以来九品官人的制度。
思考:隋朝为什么要采用科举考试的办法选拔官员?师:科举制创立前(魏晋以来),土族制度和九品中正制是做高官的基本条件。
官员大多只能从高门权贵中选拔,权贵子弟无论优劣都可以做官,许多有真才实学的人不能为朝廷和国家出力。
官员的选拔权力集中在地方权贵手中,不利于中央集权。
利用考试选拔官员。
普通读书人和贫穷人家的子弟可以自愿报名参加官府的考试,这样就扩大了选官范围,选官权力也就牢牢控制在中央手中。
2、隋炀帝时,正式设置进士科,按考试成绩选拔人才。
我国科举制度正式诞生。
3、意义:从此门弟不高的读书人,可以凭才学做官;选拔官吏的权力,从地方集中到朝廷。
二、科举制的完善1、唐朝科举制度常设的考试科目很多,以进士和明经两最为重要。
唐朝时期完善科举制度的关键人物是唐太宗、武则天和唐玄宗。
2、唐太宗:扩充国学的规模,扩建学舍,增加学员。
3、武则天:开创殿试和武举。
三、科举制的影响1、改善了用人制度,使得有才识的读书人有机会进入各级政府任职。
2、促进了教育事业的发展,士人用功读书风气盛行。
3、促进了文学艺术的发展,尤其因为进士科重视考诗赋,也大大有利于唐诗的繁荣。
4、科举制度在我国封建社会延续了一千三百多年,直到清朝末年才被废除。
第4课昂扬进取的社会风貌学案●精题精讲例1 在中国封建社会,获取秀才、举人、状元这些功名称号的主要途径是A.参加科举考试B.辛勤耕作致富C.作战建立战功D.经商成为富商巨贾例2 下列关于隋唐科举制度的叙述,不正确的是A.科举制度正式形成于隋朝B.常设的主要科目有进士和明经C.进士科主要测试考生记诵儒家经典的能力D.是通过分科考试选拔官吏的制度●我夯基我达标1. 隋唐之前的选官主要凭()A.才能 B.家世背景 C.思想进步 D.勤劳2. 隋唐时期创立并逐步完善的选拔官吏的制度是()A.科举制B.九品中正制C.推荐制D.自荐制3. 下列关于科举制度历史作用的表述,不正确的是()A.便于在全社会范围内选拔人才B.使国家机构人员不断更新C.挫伤了读书人对前途的自信和热情D.推动了唐朝崭新局面的出现4.进士科中,主要测试解决社会实际问题能力的项目是()A.策问B.杂文C.经史D.诗词5.在科举制创立之初,李世民曾有一句名言。
高中历史《近代以来中国官员的选拔与管理制度》练习题(附答案解析)学校:___________姓名:___________班级:____________一、单选题1.清政府颁布《奏定学堂章程》,实行新学制,确立学堂选官制度是在()A.1902年B.1903年C.1904年D.1905年2.伴随科举制变化,清政府进行选官制度改革,标志近代中国选官制度进入新阶段的是()A.加设经济特科B.设立学部C.实施新政D.废八股,改试策论3.我国公务员考录工作正式进入法制化轨道的标志是()A.1993年国务院发布了《国家公务员暂行条例》B.2005年《中华人民共和国公务员法》的颁布C.中共十一届三中全会后开始经济、政治体制改革D.新中国成立后国家干部人事管理体制的建立4.孙中山文官考试思想初步变成现实是在()A.清政府时期B.新中国时期C.北洋政府时期D.国民政府时期5.从1872年到1875年清政府派出四批留美幼童,其中绝大部分学成归国后在军政和实业部门就职,这一现象主要反映了()A.清末选官制度的变化B.洋务运动的破产C.戊戌变法的失败D.儒家思想地位的变化6.20世纪80年代以来,我国许多地方和部门在对公务员选人用人机制进行改革的过程中创造出了公开选拔和竞争上岗等机制。
这一做法()A.利于营造公平竞争的人才选拔环境B.杜绝了干部贪腐以及渎职的行为C.反映了品行是考核官员的主要依据D.完善了权力制约机制和监督体系7.南京临时政府和北洋政府在文官选任方面相比较得出的正确结论不可能有()A.对在职文官人员采取甄别措施B.都充分体现了开放性和平等性C.对研究中国的人才选拔制度有一定的参考价值D.在当时条件下不可避免地出现漏洞8."下图为民国二年詹天佑被任命为交通部技监的任命状。
任命状有时任大总统袁世凯、代理国务总理段祺瑞、交通部总长朱启钤的签名。
该史料可以用于研究()①责任内阁制的实行②新文化运动的开展③公务员制度的内容.④中国近代铁路发展A.①②B.①④C.②③D.③④9.清末有人指出:“青年学生,不管是进入中学,或者是进入高等专门学堂;不管是进入文学堂,或者是进入武学堂:不管是在文明界中参加报馆、学会、图书馆、教育会或其他团体;不管是在军队方面到新军中应征入伍,或者是进陆军小学,进陆军测绘学堂等等,没有一个人不受革命潮流的冲击。
七下历史《期末专题:科举制》夯实基础一、隋朝:1.建立:隋文帝废除了前朝的注重门第的选官制度,初步建立起通过考试选拔人才的制度。
隋炀帝时,进士科的创立,标志着科举制的正式确立。
2.意义:科举制的创立,是中国古代选官制度的一大变革,加强了皇帝在选官和用人上的权力,扩大了官吏选拔的围,使有才学的人能够由此参政,同时也推动了教育的发展。
此后,科举制成为历朝选拔官吏的主要制度,一直维持了1300多年。
二、唐朝1.唐太宗:增加科举考试科目,鼓励士人报考,进士科成为最重要的科目;2.武则天:创立殿试制度;三、宋朝:大幅度增加科举取士名额,提高进士地位,进士不仅授官从优,而且升迁迅速。
影响:科举制度的发展,对宋代社会产生了深远影响,在全国围营造了浓厚的读书风气,促进了整个社会文化素养的提高,造就了宋朝科技发达、文化昌盛、人才辈出的文治局面。
四、明朝:1.八股取士:明朝提倡尊孔崇儒。
考试的题目必须来自“四书”“五经”;考生对题目的解释,必须是以朱熹的《四书集注》为标准。
答卷要由八个部分组成三句承题,两句破题,称为“八股文”。
2.影响:八股文容空疏,形式呆板,又脱离实际,禁锢思想。
应试的人为了能够被录取,只有死读“四书”“五经”,成为皇帝旨意的顺从者。
针对性练习一、综合题1.北宋吸取历史教训,实行了新的政策,由此引发了很多社会变化。
阅读材料,回答问题。
材料一:唐朝:宁为百夫长,胜做一书生!宋朝:万般皆下品,惟有读书高!(1)根据材料一,说出北宋采取了什么政策?结合所学知识,说出采取该政策的原因:材料二:宋初大将翰的《退将诗》:曾因国难披金甲,不为家贫卖宝刀。
宋朝谚语:做人莫做军,做铁莫做针。
(2)北宋武将为什么发出这样的感慨?为什么当时的人不以从军为荣?材料三:宋朝注重发展文教事业,改革和发展了科举制。
宋初大幅度增加了科举取士名额,提高进士地位,进士不仅授官从优,而且升迁迅速。
——《中国历史》七年级下册材料四:《劝学诗》宋真宗富家不用买良田,书中自有千钟粟。
历史答题模板:高中选官制度一、审题:仔细审题,明确题目要求。
题目中往往会给出一些关键信息,如时间、空间、制度名称等,要准确理解并牢记这些信息,以便在答题时进行针对性作答。
二、回忆:根据题目要求,回忆相关知识。
回想选官制度的发展过程、各个时期的特点、影响以及与其他制度的联系等。
三、作答:根据审题和回忆的结果,进行条理清晰的作答。
1. 选官制度的起源与发展:我国古代选官制度起源于夏朝,发展于商朝,完善于周朝。
夏、商、周时期的选官制度主要是世官制,即官职由贵族世袭继承。
西周时期,实行宗法制度,官职继承与血缘关系密切相关。
2. 秦朝的选官制度:秦朝实行军功爵位制度,根据士兵在战争中的军功大小授予爵位,从而选拔官员。
这一制度打破了世官制的束缚,使选拔官员的渠道更加广泛。
3. 汉朝的选官制度:汉朝实行察举制度,地方官员向朝廷推荐有才德的人选,朝廷进行考核后任命为官员。
同时,汉朝还实行九品中正制度,将官员分为九个品级,每个品级又有正、从之分,从而形成了一套较为完善的官员选拔制度。
4. 魏晋南北朝的选官制度:魏晋南北朝时期,实行九品中正制度,选拔官员主要依据出身、门第。
这一时期,世族势力强大,选官制度呈现出明显的世族垄断特点。
5. 隋唐时期的选官制度:隋唐时期,实行科举制度。
科举制度分为进士、举人、解元三个等级,通过乡试、会试、殿试等环节选拔官员。
这一制度的实行,使选拔官员更加公平、公正,有助于扩大统治基础。
6. 宋元时期的选官制度:宋元时期,科举制度不断完善,增加了许多考试科目,如明经、明法、明算等。
这一时期,科举制度成为选拔官员的主要途径,但也出现了科举腐败现象。
7. 明朝的选官制度:明朝实行八股取士制度,科举考试内容以八股文为主,选拔官员注重应试技巧而忽视实际才能。
这一制度导致官员队伍素质下降,加剧了明朝的衰落。
8. 清朝的选官制度:清朝继续实行科举制度,但在乾隆年间,科举考试出现了许多问题,如考场作弊、人情关系等。