高等电力系统分析-课后习题
- 格式:doc
- 大小:69.00 KB
- 文档页数:7
电力系统分析第7-8章课后习题参考答案7-1.选择填空1.将三个不对称相量分解为三组对称相量的方法是( B )A.小干扰法B.对称分量法C.牛顿—拉夫逊法D.龙格—库塔法2.电力系统发生三相短路时,短路电流只包含( A )A.正序分量B.负序分量C.零序分量D.正序和零序分量3.当电力系统的某点出现a相直接接地短路时,下式不成立( C ) A.U a=0 B. I b=0C.I a=0 D. I c=04.根据对称分量法,任何一组不对称的三个相量可以分解成三组分量,不包含( C )分量。
A.正序分量 B. 负序分量C.直流分量 D. 零序分量5.在故障分析时,以下说法不正确的是( A )A.发电机中是不存在正序电动势的。
B.发电机中是不存在负序电动势的。
C.发电机中是不存在零序电动势的。
D.同步发电机的负序电抗是不等于其正序电抗的。
6.在故障分析时,对变压器,以下说法不正确的是( D )A.变压器的正序、负序和零序的等值电阻相等。
B.变压器的正序、负序和零序的等值漏抗也相等。
C.变压器是一种静止元件。
D.变压器的正序、负序、零序等效电路与外电路的连接方式相同。
7.在故障分析时,对电力线路,以下说法正确的是( C )。
A.电力线路的正序参数与负序参数不相等。
B.架空电力线路的正序电抗大于电缆的电抗。
C.电力线路的正序参数与零序参数不相等。
D.电力线路的零序电抗一定等于正序电抗的三倍。
8.在故障分析时,对负荷的处理,以下说法不正确的是( C )A.在计算起始次暂态电流I''时,在短路点附近的综合负荷,用次暂态电动势和次暂态电抗串联构成的电压源表示。
B.在应用运算曲线确定短路后任意时刻的短路电流的周期分量时,略去所有的负荷。
C.异步电动机的零序电抗等于0。
D.异步电动机通常接成三角形或接成不接地的星形,零序电流不能流过。
9.已知a相的正序电压为U a=10∠30o kV,则以下正确的是( D )A.U b=10∠120o kV B.U b=10∠150o kVC.U c=10∠120o kV D.U c=10∠150o kV 10.已知a相的负序电压为U a=10∠30o kV,则以下正确的是( B )A.U b=10∠120o kV B.U b=10∠150o kVC.U c=10∠120o kV D.U c=10∠150o kV7-2 填空1.正序分量是指三个相量模相同,但相位角按(A-B-C )顺序互差(120 )度。
电⼒系统分析课后作业题及练习题第⼀章电⼒系统的基本概念1-1 什么叫电⼒系统、电⼒⽹及动⼒系统?1-2 电⼒线、发电机、变压器和⽤电设备的额定电压是如何确定的? 1-3 我国电⽹的电压等级有哪些?1-4 标出图1-4电⼒系统中各元件的额定电压。
1-5 请回答如图1-5所⽰电⼒系统中的⼆个问题:⑴发电机G 、变压器1T 2T 3T 4T 、三相电动机D 、单相电灯L 等各元件的额定电压。
⑵当变压器1T 在+%抽头处⼯作,2T 在主抽头处⼯作,3T 在%抽头处⼯作时,求这些变压器的实际变⽐。
1-6 图1-6中已标明各级电⽹的电压等级。
试标出图中发电机和电动机的额定电压及变压器的额定变⽐。
1-7 电⼒系统结线如图1-7所⽰,电⽹各级电压⽰于图中。
试求:⑴发电机G 和变压器1T 、2T 、3T ⾼低压侧的额定电压。
习题1-4图⑵设变压器1T ⼯作于+%抽头, 2T ⼯作于主抽头,3T ⼯作于-5%抽头,求这些变压器的实际变⽐。
1-8 ⽐较两种接地⽅式的优缺点,分析其适⽤范围。
1-9 什么叫三相系统中性点位移?它在什么情况下发⽣?中性点不接地系统发⽣单相接地时,⾮故障相电压为什么增加3倍?1-10 若在变压器中性点经消弧线圈接地,消弧线圈的作⽤是什么?第⼆章电⼒系统各元件的参数及等值⽹络2-1 ⼀条110kV 、80km 的单回输电线路,导线型号为LGJ —150,⽔平排列,其线间距离为4m ,求此输电线路在40℃时的参数,并画出等值电路。
2-2 三相双绕组变压器的型号为SSPL —63000/220,额定容量为63000kVA ,额定电压为242/,短路损耗404=k P kW ,短路电压45.14%=k U ,空载损耗93=o P kW ,空载电流41.2%=o I 。
求该变压器归算到⾼压侧的参数,并作出等值电路。
2-3 已知电⼒⽹如图2-3所⽰:各元件参数如下:变压器:1T :S =400MVA ,12%=k U , 242/ kV2T :S =400MVA ,12%=k U , 220/121 kV线路:2001=l km, /4.01Ω=x km (每回路)602=l km, /4.01Ω=x km115kVT 1T 2l 1l 2习题2-3图其余参数均略去不计,取基准容量S B =1000MVA ,基准电压av B U U =,试作出等值电路图,并标上各元件的标么值参数。
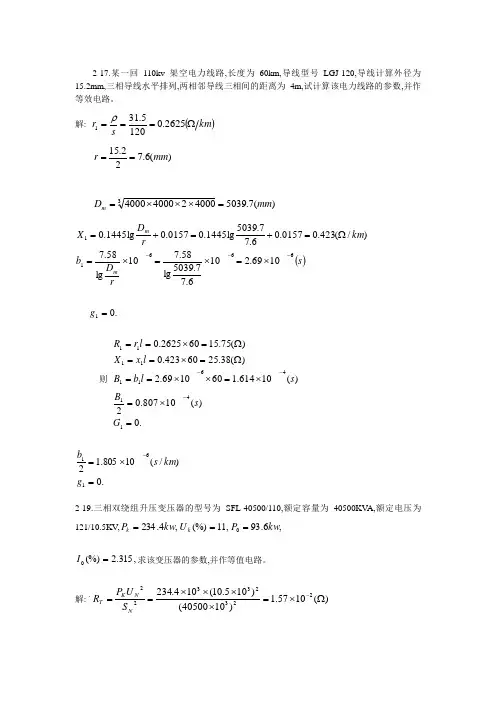
2-17.某一回110kv 架空电力线路,长度为60km,导线型号LGJ-120,导线计算外径为15.2mm,三相导线水平排列,两相邻导线三相间的距离为4m,试计算该电力线路的参数,并作等效电路。
解:()km s r Ω===2625.01205.311ρ则.0)(10807.02)(10614.1601069.2)(38.2560423.0)(75.15602625.014146111111=⨯=⨯=⨯⨯==Ω=⨯==Ω=⨯==---G s B s l b B l x X l r R2-19.三相双绕组升压变压器的型号为SFL-40500/110,额定容量为40500KVA,额定电压为121/10.5KV,,4.234kw P k =,11(%)=k U ,6.930kw P =,315.2(%)0=I 求该变压器的参数,并作等值电路。
解:`)(1057.1)1040500()105.10(104.23422323322Ω⨯=⨯⨯⨯⨯==-NN K T S U P R 2-20.三相三绕组降压变压器的型号为SFPSL-120000/220,额定容量为120000/120000/60000KVA,额定电压为220/121/11KV,,601)21(KW P K =-,5.182)31(KW P K =-,25.28(%),85.14(%),5.132)31()21()32(===---K K K U U KW P ,663.0(%),135,96.7(%)00)32(===-I KW P U K 求该变压器的参数,并作等值电路。
解:I:)(601)21(KW P K =-II :96.7(%),25.28(%),85.14(%))32()31()21(===---K K K U U UIII :)(1079.2)10220(101356233210S U P G N T -⨯=⨯⨯== IV :)(10644.1)10220(100101012663.0100(%)52334210S U S I B N N T -⨯=⨯⨯⨯⨯⨯== 2-22.双水内冷汽轮同步发电机的型号为TQFS-125-2,,125MW P N =,18.0,257.0,867.1,8.13,85.0cos ''=====d d d N N X X X KV U ϕ试计算该发电机的直轴同步电抗d X ,暂态电抗'd X ,直轴次暂态电抗''d X 的有名值.解:22cos 1.295()N N NN N NU U Z S P ϕ===Ω2-23.电抗器型号为NKL-6-500-4,,500,6A I KV U N N ==电抗器电抗百分数.4(%)=L X 试计算该电抗器电抗的有名值. 解:)(277.0500310010643100(%)3Ω=⨯⨯⨯==NN L L I U X XChapter 三3-1.电力系统阻抗中的功率损耗表达式是什么?电力线路始.末端的电容功率表达式是什么?答:)(222L L i i i L L L jX R U Q P Q j P S ++=∆+∆=∆3-8.110kv 双回架空电力线路,长度为150km ,导线型号为LGJ-120,导线计算外径为15.2mm,三相导线几何平均距离为5m,已知电力线路末端负荷为30+j15MVA,末端电压为106kv,求始端电压、功率,并做出电压相量图。
电力系统分析习题集目录第一部分电力系统稳态分析第一章电力系统的基本概念第二章电力系统的元件参数及等值电路第三章简单电力系统的计算和分析第四章电力系统潮流的计算机算法第五章电力系统的有功功率和频率调整第六章电力系统的无功功率和电压调整第二部分电力系统暂态分析第七章电力系统故障分析的基本知识第八章同步发电机突然三相短路分析第九章电力系统三相短路的实用计算第十章对称分量法及元件的各序参数和等值电路第十一章不对称故障的分析、计算第十二章电力系统各元件的机电特性第十三章电力系统静态稳定第十四章电力系统暂态稳定第十五章研究生入学考试试题附录第一部分电力系统稳态分析电力系统稳态分析,研究的内容分为两类,一类是电力系统稳态运行状况下的分析与潮流分布计算,另一类是电力系统稳态运行状况的优化和调整。
第一章 电力系统的基本概念1-1 什么叫电力系统、电力网及动力系统?电力系统为什么要采用高压输电?1-2 为什么要规定额定电压?电力线、发电机、变压器和用电设备的额定电压是如何确定的?1-3 我国电网的电压等级有哪些?1-4 标出图1-4电力系统中各元件的额定电压。
1-5 请回答如图1-5所示电力系统中的二个问题:⑴ 发电机G 、变压器1T 2T 3T 4T 、三相电动机D 、单相电灯L 等各元件的额定电压。
⑵ 当变压器1T 在+2.5%抽头处工作,2T 在主抽头处工作,3T 在-2.5%抽头处工作时,求这些变压器的实际变比。
1-6 图1-6中已标明各级电网的电压等级。
试标出图中发电机和电动机的额定电压及变压器的额定变比。
1-7 电力系统结线如图1-7所示,电网各级电压示于图中。
试求:⑴发电机G 和变压器1T 、2T 、3T 高低压侧的额定电压。
习题1-4图⑵设变压器1T 工作于+2.5%抽头, 2T 工作于主抽头,3T 工作于-5%抽头,求这些变压器的实际变比。
1-8 比较两种接地方式的优缺点,分析其适用范围。
1-9 什么叫三相系统中性点位移?它在什么情况下发生?中性点不接地系统发生单相接地时,非故障相电压为什么增加3倍?1-10 若在变压器中性点经消弧线圈接地,消弧线圈的作用是什么? 1-11 什么叫分裂导线、扩径导线?为什么要用这种导线?1-12 架空线为什么要换位?规程规定,架空线长于多少公里就应进行换位?1-13 架空线的电压在35kV 以上应该用悬式绝缘子,如采用X —4.5型绝缘子时,各种电压等级应使用多少片绝缘子?第二章 电力系统各元件的参数及等值网络2-1 一条110kV 、80km 的单回输电线路,导线型号为LGJ —150,水平排列,其线间距离为4m ,求此输电线路在40℃时的参数,并画出等值电路。
2-17.某一回110kv 架空电力线路,长度为60km,导线型号LGJ-120,导线计算外径为15.2mm,三相导线水平排列,两相邻导线三相间的距离为4m,试计算该电力线路的参数,并作等效电路。
解: ()km sr Ω===2625.01205.311ρ)(6.722.15mm r ==)(7.503940002400040003mm D m =⨯⨯⨯=()s r D b km r D X m m 666111069.2106.77.5039lg 58.710lg58.7)/(423.00157.06.77.5039lg 1445.00157.0lg1445.0---⨯=⨯=⨯=Ω=+=+= .01=g则 .0)(10807.02)(10614.1601069.2)(38.2560423.0)(75.15602625.014146111111=⨯=⨯=⨯⨯==Ω=⨯==Ω=⨯==---G s B s l b B l x X l r R.0)/(10805.12161=⨯=-g km s b2-19.三相双绕组升压变压器的型号为SFL-40500/110,额定容量为40500KV A,额定电压为121/10.5KV,,4.234kw P k =,11(%)=k U ,6.930kw P =,315.2(%)0=I 求该变压器的参数,并作等值电路。
解: `)(1057.1)1040500()105.10(104.23422323322Ω⨯=⨯⨯⨯⨯==-NN K T S U P R)(105.8)105.10(1001040500315.2100(%))(1049.8)105.10(106.93)(3.010********)105.10(11100(%)3233204233203232S U S I B S U P G S U U X NN T NT N N N T --⨯=⨯⨯⨯⨯==⨯=⨯⨯==Ω=⨯⨯⨯⨯==2-20.三相三绕组降压变压器的型号为SFPSL-120000/220,额定容量为120000/120000/60000KV A,额定电压为220/121/11KV ,,601)21(KW P K =-,5.182)31(KW P K =-,25.28(%),85.14(%),5.132)31()21()32(===---K K K U U KW P ,663.0(%),135,96.7(%)00)32(===-I KW P U K 求该变压器的参数,并作等值电路。
4-1.选择填空1.电力系统稳态分析中所用阻抗指的是( A )A.一相等值阻抗B.两相阻抗C.三相阻抗D.四相阻抗2.节点导纳矩阵为方阵,其阶数等于( B )A.网络中所有节点数B.网络中除参考节点以外的所有节点数C.网络中所有节点数加1 D.网络中所有节点数减23.牛顿-拉夫逊潮流计算的功率方程是由下列什么方程推导得到的(C)A.回路电流方程 B.支路电流方程C.节点电压方程D.以上都不是4.对PQ节点来说,其待求量是( A )A.电压的大小U和电压的相位角δ B. 有功功率P和无功功率QC. 有功功率P和电压的大小UD. 无功率Q和节点电压的相位角δ5.对PV节点来说,其待求量是(D)A.电压的大小U和电压的相位角δ B. 有功功率P和无功功率QC. 有功功率P和电压的大小UD. 无功率Q和节点电压的相位角δ6)PQ节点是指( B )已知的节点。
A.电压的大小U和电压的相位角δ B. 有功功率P和无功功率QC. 有功功率P和电压的大小UD. 无功率Q和节点电压的相位角δ7.以下说法不正确的是(B)A.功率方程是非线性的。
B.雅可比矩阵是对称的。
C.导纳矩阵是对称的。
D.功率方程是从节点电压方程中推导得到的。
8.潮流计算的P—Q分解法是在哪一类方法的基础上派生而来的(C)A.阻抗法B.直角坐标形式的牛顿—拉夫逊法C.极坐标形式的牛顿—拉夫逊法D.以上都不是9.如果已知某一电力网有6个独立节点,其中1个平衡节点,3个PQ节点,2个PV节点,则以下说法不正确的是( D )。
A.其导纳矩阵为6阶。
B.其B'矩阵为5阶。
C.其B''矩阵为3阶。
D.其雅可比矩阵为6阶。
10.P—Q分解法和牛顿—拉夫逊法进行潮流计算时,当收敛到同样的精度时,二者的迭代次数是(A)A.P—Q分解法多于牛顿—拉夫逊法B.牛顿—拉夫逊法多于P—Q分解法C.无法比较D.两种方法一样4-2.填空1.用牛顿-拉夫逊法进行潮流计算是指(用牛顿-拉夫逊迭代法求解电力网的非线性功率方程组)。
电力系统分析课后习题答案第一章电力系统概述和基本概念1-1 电力系统和电力网的定义是什么?答:通常将生产、变换、输送、分配电能的设备如发电机、变压器、输配电电力线路等,使用电能的设备如电动机、电炉、电灯等,以及测量、继电保护、控制装置乃至能量管理系统所组成的统一整体,称为电力系统。
电力系统中,各种电压等级的输配电力线路及升降变压器所组成的部分称为电力网络。
1-2 电力系统接线图分为哪两种?有什么区别?答:地理接线图:电力系统的地理接线图主要显示该系统中发电厂、变电所的地理位置,电力线路的路径,以及它们相互间的连接。
地理接线图不能更加详细地反映电力系统各电气设备之间的连接关系。
电气接线图:电力系统的电气接线图主要显示该系统中发电机、变压器、母线、断路器、电力线路之间的电气接线。
电气接线图并不侧重反映系统中发电厂、变电所的地理位置,电力线路的路径,以及它们相互间的连接。
1-3 对电力系统运行的基本要求是什么?电能生产的基本特点是什么?答:对电力系统运行的基本要求是:(1)保证系统运行的安全可靠性(2)保证良好的电能质量(3)保证运行的经济性。
另外,环境保护问题日益受到人们的关注。
火力发电厂生产的各种污染物质,包括氧化硫、氧化氮、飞灰等排放量将受到严格限制,也将成为对电力系统运行的要求。
电能生产的特点是:(1)电能与国民经济各个部门、国防和日常生活之间的关系都很密切。
(2)电能不能大量储存。
(3)电力系统中的暂态过程十分迅速(4)对电能质量的要求比较严格。
1-4 电力系统的额定电压是如何确定的?系统元件的额定电压是多少?什么叫电力线路的平均额定电压?答:电力系统额定电压的确定,首先应从电力系统输送电能的经济性上考虑。
因为电力线路的三相输送功率S和线电压U、线电流I之间的关系为S=sqrt(3)UI,当输送功率S一定时,输电电压U越高,则电流I越小,因此选用的导线截面积可相应减小,投资也就越小。
但电压U越高,对绝缘的要求越高,杆塔、变压器、断路器等的绝缘的投资也越大。
电力系统分析课后习题参考答案第1章1-1.选择填空1)电力系统的综合用电负荷加上网络中的功率损耗称为(D)A.厂用电负荷B.发电负荷C.工业负荷D.供电负荷2)电力网某条线路的额定电压为UN=110kV,则这个电压表示的是(C)1A. 相电压B.相电压3C.线电压D.3线电压3)以下(A)不是常用的中性点接地方式A. 中性点通过电容接地B中性点不接地C.中性点直接接地 D. 中性点经消弧线圈接地4)我国电力系统的额定频率为(C)A.30Hz B. 40HzC. 50HzD. 60Hz5)目前,我国电力系统中占最大比例的发电厂为( B )A.水力发电厂 B.火力发电厂C.核电站 D.风力发电厂6)以下(D)不是电力系统运行的基本要求A. 提高电力系统运行的经济性B. 安全可靠的供电C. 保证电能质量D. 电力网各节点电压相等7)以下说法不正确的是(B)A.火力发电需要消耗煤、石油 B.水力发电成本比较大C.核电站的建造成本比较高 D. 太阳能发电是理想的能源8)当传输的功率(单位时间传输的能量)一定时,(A)A.输电的电压越高,则传输的电流越小B.输电的电压越高,线路上的损耗越大C.输电的电压越高,则传输的电流越大D.线路损耗与输电电压无关9)对( A )负荷停电会给国民经济带来重大损失或造成人身事故。
A.一级负荷 B. 二级负荷C.三级负荷 D. 以上都不是10)一般用电设备满足( C )A.当端电压减小时,吸收的无功功率增加B.当电源的频率增加时,吸收的无功功率增加C.当端电压增加时,吸收的有功功率增加。
D.当端电压增加时,吸收的有功功率减少1-2.填空题1)电力系统由(发电机(电源)、负荷(用电设备)以及电力网(连接发电机和负荷的设备)三部分构成。
2)电力系统的常用额定电压等级有( 500kV、220kV、110kV、35 kV 10kV ) (至少写出三个)。
3)发电机的额定电压与系统的额定电压为同一等级时,发电机的额定电压与系统的额定电压的关系为(发电机的额定电压规定比系统的额定电压高5%或7.5%)4)电力系统的运行特点是(电能与国民经济各部门以及人民的生活关系密切,电能不能大量贮存,电力系统中的暂态过程十分迅速)。
电力系统分析第一章习题1-1 动力系统、电力系统和电力网的基本构成形式如何?答:由生产、变换、传送、分配和消耗电能的电气设备(发电机、变压器、电力线路以及各种用电设备等)联系在一起组成的统一整体就是电力系统。
动力系统是电力系统和发电厂动力部分的总和。
电力网是电力系统的中出去发电机和用电设备外的部分。
1-2 根据发电厂使用一次能源的不同,发电厂主要有哪几种形式?答:发电厂主要有火力发电厂、水力发电厂、核动力发电厂和其他能源(太阳能、风能、潮汐等)发电厂。
1-3 电力变压器的主要作用是什么?主要类别有哪些?答:电力变压器的主要作用是升高或者降低电压,还能起到将不同电压等级的电网相联系的作用。
按相数可分为单相式和三相式两类;按每相绕组数可分为双绕组和三绕组变压器;按耦合方式可分为普通变压器和自耦变压器;按分接开关是否可以带负荷操作可分为有载调压式和无载调压式变压器。
1-4 架空线路与电缆线路有什么特点?答:架空线路是将裸导线架设在杆塔上,由导线、避雷线、杆塔、绝缘子和金具等主要元件组成。
它的导线和避雷线受各种因数影响,运行条件恶劣,因而其材料都具有相当高的机械强度和抗化学腐蚀能力还具有良好的导电性能。
当电路电压超过220v时还采用扩径导线或者分裂导线。
电缆线路一般是将电缆敷设在地下,由导线、绝缘层保护皮组成,电缆线路价格较架空线路高,维修费时,但不需要在地面上架设杆塔、占地面积较小、供电可靠、不易受外力破坏,对人身较安全,不影响环境美观。
1-5 直流输电与交流输电比较有什么特点?答:直流输电主要优点:(1)造价低;(2)运行费用低;(3)不需要串并联补偿;(4)不存在稳定性问题;(5)采用直流联络线可以限制互联系统的短路容量。
直流输电主要缺点:(1)换流站造价高;(2)换流装置在运行中需要消耗功率并且产生谐波;(3)只留高压断路器造价比较高。
1-6 电力系统的结构有何特点?比较有备用和无备用接线形式的主要区别。
3 简单电力系统潮流计算3.1 思考题、习题1)电力线路阻抗中的功率损耗表达式是什么?电力线路始、末端的电容功率表达式是什么?2)电力线路阻抗中电压降落的纵分量和横分量的表达式是什么?3)什么叫电压降落、电压损耗、电压偏移、电压调整及输电效率?5)对简单开式网络、变电所较多的开式网络和环形网络潮流计算的内容及步骤是什么?6)变压器在额定状况下,其功率损耗的简单表达式是什么?9)为什么要对电力网络的潮流进行调整控制?调整控制潮流的手段主要有哪些?10)欲改变电力网络的有功功率和无功功率分布,分别需要调整网络的什么参数?16)110kV 双回架空线路,长度为150kM ,导线型号为LGJ-120,导线计算外径为15.2mm ,三相导线几何平均距离为5m 。
已知电力线路末端负荷为30+j15MVA ,末端电压为106kV ,求始端电压、功率,并作出电压向量图。
17)220kV 单回架空线路,长度为200kM ,导线型号为LGJ-300,导线计算外径为24.2mm ,三相导线几何平均距离为7.5m 。
已知电力线路始端输入功率为120+j50MVA ,始端电压为240kV ,求末端电压、功率,并作出电压向量图。
18)110kV 单回架空线路,长度为80kM ,导线型号为LGJ-95,导线计算外径为13.7mm ,三相导线几何平均距离为5m 。
已知电力线路末端负荷为15+j10MVA ,始端电压为116kV ,求末端电压和始端功率。
19)220kV 单回架空线路,长度为220kM ,电力线路每公里的参数分别为:kM S b kM x kM r /1066.2,/42.0,/108.06111-⨯=Ω=Ω=、线路空载运行,当线路末端电压为205kV ,求线路始端的电压。
20)有一台三绕组变压器,其归算至高压侧的等值电路如图3-1所示,其中,68~,45~,8.3747.2,5.147.2,6547.232321MVA j S MVA j S j Z j Z j Z T T T +=+=Ω+=Ω-=Ω+=当变压器变比为110/38.5(1+5%)/6.6kV ,U 3=6kV 时,试计算高压、中压侧的实际电压。
电力系统分析习题集华北电力大学前言本书是在高等学校教材《电力系统稳态分析》和《电力系统暂态分析》多次修改之后而编写的与之相适应的习题集。
电力系统课程是各高等院校、电气工程专业的必修专业课,学好这门课程非常重要,但有很大的难度。
根据国家教委关于国家重点教材的编写要求,为更好地满足目前的教学需要,为培养出大量高质量的电力事业的建设人材,我们编写了这本《电力系统分析习题集》。
力求使该书具有较强的系统性、针对性和可操作性,以便能够使学生扎实的掌握电力系统基本理论知识,同时也能够为广大电力工程技术人员提供必要的基础理论、计算方法,从而更准确地掌握电力系统的运行情况,保证电力系统运行的可靠、优质和经济。
全书内容共分十五章,第一至第六章是《电力系统稳态分析》的习题,第七至第十四章是《电力系统暂态分析》的习题,第十五章是研究生入学考试试题。
本书适用于高等院校的师生、广大电力工程技术人员使用,同时也可作为报考研究生的学习资料。
由于编写的时间短,内容较多,书中难免有缺点、错误,诚恳地希望读者提出批评指正。
目录第一部分电力系统稳态分析第一章电力系统的基本概念第二章电力系统的元件参数及等值电路第三章简单电力系统的计算和分析第四章电力系统潮流的计算机算法第五章电力系统的有功功率和频率调整第六章电力系统的无功功率和电压调整第二部分电力系统暂态分析第七章电力系统故障分析的基本知识第八章同步发电机突然三相短路分析第九章电力系统三相短路的实用计算第十章对称分量法及元件的各序参数和等值电路第十一章不对称故障的分析、计算第十二章电力系统各元件的机电特性第十三章电力系统静态稳定第十四章电力系统暂态稳定第十五章研究生入学考试试题附录第一部分电力系统稳态分析电力系统稳态分析,研究的内容分为两类,一类是电力系统稳态运行状况下的分析与潮流分布计算,另一类是电力系统稳态运行状况的优化和调整。
第一章电力系统的基本概念1-1 什么叫电力系统、电力网及动力系统?电力系统为什么要采用高压输电?1-2 为什么要规定额定电压?电力线、发电机、变压器和用电设备的额定电压是如何确定的?1-3 我国电网的电压等级有哪些?1-4 标出图1-4电力系统中各元件的额定电压。
《高等电力系统分析》课后习题第一部分:电力网络方程●对于一个简单的电力网络,计算机实现节点导纳矩阵节点导纳矩阵的修改方法。
●编制LDU分解以及因子表求解线性方程组消元,回代。
●试对网络进行等值计算。
多级电网参数的标么值归算,主要元件的等值电路。
第二部分:潮流计算简单闭式网络潮流的手算方法步骤第三部分:短路计算对称分量法简单不对称故障边界条件计算,复合序网的形成。
第四部分:同步机方程派克变换同步电机三相短路的物理过程分析第五部分:电力系统稳定概述●什么是电力系统的稳定问题?什么是功角稳定和电压稳定?广义的电力系统稳定性实际上指的就是电力系统的供电可靠性,如果系统能够满足对负荷的不间断的、高质量的供电要求,系统就是稳定的,否则系统就是不稳定的。
通常所说的电力系统稳定性实际上专指系统的功角稳定。
电力系统的功角稳定指的是系统中各发电机之间的相对功角失去稳定性的现象。
电力系统的电压稳定性是电力系统维持负荷电压于某一规定的运行极限(如不低于额定电压的70%)之内的能力,它与系统的电源配置,网络结构,运行方式及负荷特性等因素有关,带自动负荷调节分接头的变压器也对系统的电压稳定性有十分显著的影响。
●电力系统送端和受端稳定的特点是什么?送端指电源,其稳定性主要是系统的各台发电机维持同步运行的能力,即功角稳定。
受端稳定一般指负荷节点的电压稳定性和频率稳定性。
电动机负荷则是一个以微分方程描述的动态元件,其无功功率与电压的平方成正比,电压下降时,其吸收的无功功率会显著下降。
当电压低于系统的临界电压时可能出现电压崩溃。
●常用的电力系统稳定计算的程序都有哪些?各有什么特点?常用仿真程序:1.PSASP中国电科院(PSCAD属于系统级仿真软件)2.BPA美国3.PowerWorld Simulator美国4.UROSTAG法国和比利时OMAC德国西门子公司6.PSCAD/EMTDC (PSCAD属于装置级仿真软件)7.PSS/E美国8.MATLAB9.RTDS实时仿真器●大停电的影响是什么?● 什么是电力系统的三道防线?1. 第一道防线:继电保护速断2. 第二道防线:切机、快关、电气制动、快速励磁调节等3. 第三道防线:低频减载甩负荷、解列● 简述提高电力系统静态稳定和暂态稳定的主要措施有哪些?静态稳定:1. 采用自动励磁调节装置;2. 采用分裂导线;3. 提高线路的额定电压等级;4. 改善系统结构、减小电气距离;5. 采用串联补偿设备;6. 采用并联补偿设备。
电力系统分析第二版(孟祥萍著)课后答案下载电力系统分析(第2版)内容介绍第一篇电力系统的稳态分析第1章电力系统的基本概念1.1 电力系统的组成和特点1.2 电力系统的电压等级和规定1.3 电力系统的接线方式1.4 电力线路的结构小结思考题与习题第2章电力网各元件的参数和等值电路2.1 输电线路的参数2.2 输电线路的等值电路2.3 变压器的等值电路及参数2.4 标么制小结思考题与习题第3章简单电力系统的潮流计算3.1 基本概念3.2 开式网络电压和功率分布计算3.3 简单闭式网络的电压和功率分布计算小结思考题与习题第4章电力系统的有功功率平衡与频率调整 4.1 概述4.2 自动调速系统4.3 电力系统的频率特性4.4 电力系统的频率调整4.5 电力系统中有功功率的平衡小结思考题与习题第5章电力系统的无功功率平衡与电压调整 5.1 电压调整的必要性5.2 电力系统的无功功率平衡5.3 电力系统的电压管理5.4 电压调整的措施小结思考题与习题第6章电力系统的经济运行6.1 电力系统负荷和负荷曲线6.2 电力系统有功功率负荷的经济分配6.3 电力网中的电能损耗6.4 降低电力网电能损耗的措施小结思考题与习题第二篇电力系统的电磁暂态第7章同步发电机的基本方程7.1 同步发电机的原始方程7.2 d、q、0坐标系统的发电机基本方程7.3 同步电机的稳态运行小结思考题与习题第8章电力系统三相短路的暂态过程8.1 短路的基本概念8.2 无限大功率电源供电系统的三相短路分析8.3 无阻尼绕组同步发电机突然三相短路的分析 8.4 计及阻尼绕组的同步电机突然三相短路分析 8.5 强行励磁对同步电机三相短路的影响小结思考题与习题第9章电力系统三相短路电流的实用计算9.1 交流分量电流初始值的计算9.2 起始次暂态电流和冲击电流的计算9.3 计算曲线法9.4 转移阻抗及电流分布系数小结思考题与习题第10章电力系统各元件的序阻抗和等值电路 10.1 对称分量法10.2 对称分量法在不对称故障分析中的应用10.3 同步发电机的负序和零序电抗10.4 异步电动机的负序电抗和零序电抗10.5 变压器的零序电抗10.6 架空输电线的零序阻抗10.7 电缆线路的零序阻抗10.8 电力系统的序网络小结思考题与习题第11章电力系统简单不对称故障的分析和计算 11.1 单相接地短路11.2 两相短路11.3 两相短路接地11.4 正序等效定则的应用11.5 非故障处电流和电压的计算11.6 非全相运行的分析计算小结思考题与习题第三篇电力系统的机电暂态第12章电力系统稳定性概述12.1 概述12.2 同步发电机组的转子运动方程12.3 简单电力系统的功角特性12.4 复杂电力系统的功角特性12.5 同步发电机自动调节励磁系统小结思考题与习题第13章电力系统静态稳定13.1 简单电力系统的静态稳定13.2 负荷的静态稳定13.3 小干扰法分析电力系统静态稳定13.4 自动调节励磁系统对静态稳定的影响 13.5 提高电力系统静态稳定的措施小结思考题与习题第14章电力系统暂态稳定14.1 电力系统暂态稳定概述14.2 简单电力系统的暂态稳定14.3 复杂电力系统暂态稳定的分析计算 14.4 提高电力系统暂态稳定性的措施14.5 电力系统的异步运行小结思考题与习题第四篇电力系统计算的计算机算法第15章电力网络的数学模型15.1 电力网络的基本方程式15.2 节点导纳矩阵及其算法15.3 节点阻抗矩阵及其算法小结思考题与习题第16章电力系统故障的计算机算法16.1 概述16.2 对称故障的计算机算法16.3 简单不对称故障的计算机算法小结思考题与习题第17章电力系统潮流计算的计算机算法 17.1 概述17.2 潮流计算的基本方程17.3 牛顿-拉夫逊法潮流计算17.4 pq分解法潮流计算小结思考题与习题第18章电力系统稳定的计算机算法18.1 简化模型的暂态稳定计算18.2 简化模型的静态稳定计算小结思考题与习题附录附录1 程序清单1.1 形成节点导纳矩阵1.2 形成节点阻抗矩阵1.3 对称故障的计算1.4 用计算曲线计算对称故障1.5 简单不对称故障的计算1.6 牛顿-拉夫逊法潮流计算1.7 户口分解法潮流计算1.8 分段法确定发电机转子摇摆曲线1.9 小干扰法判断系统的静态稳定附录2 短路电流周期分量计算曲线数字表参考文献电力系统分析(第2版)目录《电力系统分析(第2版)》是教育科学“十五”国家规划课题研究成果之一。
电⼒系统分析第三版_何仰赞-课后习题答案第2章第⼆章2—1 110 kV 架空线路长70 km ,导线采⽤LGJ —120型钢芯铝线,计算半径r =7.6mm ,相间距离为3.3m ,导线分别按等边三⾓形和⽔平排列,试计算输电线路的等值电路参数,并⽐较分析排列⽅式对参数的影响。
解:取r D S 8.0=(1) 等边三⾓形排列,m D D eq 3.3== Ω=Ω?===375.18701205.31l Sl r R O ρΩ=Ω=?==66.27706.78.0103.3lg 1445.0lg 1445.03l D D l x X s eqOΩ?=Ω=??==---463610012.270106.7103.3lg 58.710lg58.7l r D l b B eqeq O (2) ⽔平排列,m D D eq 158.426.1== Ω=Ω?===375.18701205.31l Sl r R O ρΩ=Ω=?==676.28706.78.010158.4lg 1445.0lg 1445.03l D D l x X s eqOΩ?=Ω=??==---463610938.170106.710158.4lg 58.710lg58.7l r D l b B eqeq O 电阻与导线的排列⽅式⽆关,相间⼏何均距越⼤,等值电抗越⼤,等值电纳略有越⼩。
2—4有⼀台SFLl —31500/35型双绕组三相变压器,额定变⽐为35/11,查得%,8,2.177%,2.1,3000==?==?S S V kW P I kW P 求变压器参数归算到⾼、低压侧的有名值。
解:MVA S kV V kV V N N N 5.31,11,3521===由题意知(1) 归算到⾼压侧的参数Ω=Ω?=?=2188.05.313510002.177100022221N NS T S V P R Ω=Ω?==11.35.31351008221N NS T S V V XS S V P G N T 5221010449.235110003011000-?=?=?=S S V S I B N N T 4221010086.3355.311002.1-?=?==(2) 归算到低压侧的参数Ω=Ω?=?=0216.05.311110002.177100022222N N S T S V P R Ω=Ω?==3073.05.31111008222N N S T S V V XS S V P G N T 4222010479.211110003011000-?=?=?=S S V S I B N N T 3222010124.3115.311002.1-?=?== 2—5有⼀台型号为SFL-40000/220的三相三绕组变压器,容量⽐为100/l00/100,额定变⽐ 220/38.5/11,查得,217%,9.0,8.46)21(00kW P I kW P S =?==?-,7.200)31(kW P S =?-%,6%,5.10%,17,6.158)32()31()21()32(====?----S S S S V V V kW P 试求归算到⾼压侧的变压器参数有名值。
电力系统分析课后习题及答案【篇一:电力系统分析习题集及答案】集华北电力大学前言本书是在高等学校教材《电力系统稳态分析》和《电力系统暂态分析》多次修改之后而编写的与之相适应的习题集。
电力系统课程是各高等院校、电气工程专业的必修专业课,学好这门课程非常重要,但有很大的难度。
根据国家教委关于国家重点教材的编写要求,为更好地满足目前的教学需要,为培养出大量高质量的电力事业的建设人材,我们编写了这本《电力系统分析习题集》。
力求使该书具有较强的系统性、针对性和可操作性,以便能够使学生扎实的掌握电力系统基本理论知识,同时也能够为广大电力工程技术人员提供必要的基础理论、计算方法,从而更准确地掌握电力系统的运行情况,保证电力系统运行的可靠、优质和经济。
全书内容共分十五章,第一至第六章是《电力系统稳态分析》的习题,第七至第十四章是《电力系统暂态分析》的习题,第十五章是研究生入学考试试题。
本书适用于高等院校的师生、广大电力工程技术人员使用,同时也可作为报考研究生的学习资料。
由于编写的时间短,内容较多,书中难免有缺点、错误,诚恳地希望读者提出批评指正。
目录第一部分电力系统稳态分析第一章第二章第三章第四章第五章第六章电力系统的基本概念电力系统的元件参数及等值电路简单电力系统的计算和分析电力系统潮流的计算机算法电力系统的有功功率和频率调整电力系统的无功功率和电压调整第二部分电力系统暂态分析第七章电力系统故障分析的基本知识第八章同步发电机突然三相短路分析第九章电力系统三相短路的实用计算第十章对称分量法及元件的各序参数和等值电路第十一章不对称故障的分析、计算第十二章电力系统各元件的机电特性第十三章电力系统静态稳定第十四章电力系统暂态稳定第十五章研究生入学考试试题附录第一部分电力系统稳态分析电力系统稳态分析,研究的内容分为两类,一类是电力系统稳态运行状况下的分析与潮流分布计算,另一类是电力系统稳态运行状况的优化和调整。
第一章电力系统的基本概念1-1 什么叫电力系统、电力网及动力系统?电力系统为什么要采用高压输电?1-2 为什么要规定额定电压?电力线、发电机、变压器和用电设备的额定电压是如何确定的?1-3 我国电网的电压等级有哪些?1-4 标出图1-4电力系统中各元件的额定电压。
/《高等电力系统分析》课后习题第一部分:电力网络方程对于一个简单的电力网络,计算机实现节点导纳矩阵节点导纳矩阵的修改方法。
编制LDU分解以及因子表求解线性方程组消元,回代。
>试对网络进行等值计算。
多级电网参数的标么值归算,主要元件的等值电路。
第二部分:潮流计算简单闭式网络潮流的手算方法步骤第三部分:短路计算对称分量法简单不对称故障边界条件计算,复合序网的形成。
第四部分:同步机方程派克变换;同步电机三相短路的物理过程分析第五部分:电力系统稳定概述什么是电力系统的稳定问题什么是功角稳定和电压稳定广义的电力系统稳定性实际上指的就是电力系统的供电可靠性,如果系统能够满足对负荷的不间断的、高质量的供电要求,系统就是稳定的,否则系统就是不稳定的。
通常所说的电力系统稳定性实际上专指系统的功角稳定。
电力系统的功角稳定指的是系统中各发电机之间的相对功角失去稳定性的现象。
电力系统的电压稳定性是电力系统维持负荷电压于某一规定的运行极限(如不低于额定电压的70%)之内的能力,它与系统的电源配置,网络结构,运行方式及负荷特性等因素有关,带自动负荷调节分接头的变压器也对系统的电压稳定性有十分显著的影响。
电力系统送端和受端稳定的特点是什么送端指电源,其稳定性主要是系统的各台发电机维持同步运行的能力,即功角稳定。
{受端稳定一般指负荷节点的电压稳定性和频率稳定性。
电动机负荷则是一个以微分方程描述的动态元件,其无功功率与电压的平方成正比,电压下降时,其吸收的无功功率会显著下降。
当电压低于系统的临界电压时可能出现电压崩溃。
常用的电力系统稳定计算的程序都有哪些各有什么特点常用仿真程序:1.PSASP中国电科院(PSCAD属于系统级仿真软件)2.BPA美国3.PowerWorld Simulator美国4.UROSTAG法国和比利时5.?OMAC德国西门子公司7.PSCAD/EMTDC (PSCAD属于装置级仿真软件)8. PSS/E 美国 9. MATLAB 10. RTDS 实时仿真器大停电的影响是什么什么是电力系统的三道防线1.】2. 第一道防线:继电保护速断3. 第二道防线:切机、快关、电气制动、快速励磁调节等4. 第三道防线:低频减载甩负荷、解列简述提高电力系统静态稳定和暂态稳定的主要措施有哪些静态稳定:1. 采用自动励磁调节装置;2. 采用分裂导线;3. 提高线路的额定电压等级;4. ^5. 改善系统结构、减小电气距离;6. 采用串联补偿设备;7. 采用并联补偿设备。
暂态稳定:1. 故障的快速切除和自动重合闸装置的应用;2. 发电机采用快速强行励磁装置;3. 采用电气制动;4. 变压器中性点经小电阻接地;5.:6. 通过快关和切机减小原动机出力;7. 高压直流(HVDC )输电联络线的控制。
什么是电网可用输电能力(ATC )第六部分:直接法稳定分析怎样用直接法判断单机无穷大系统的稳定性通过构造能量函数直接法分析稳定有何特点1. 计算速度快2.【3. 能够给出稳定裕度直接法对稳定的评价结果怎样1. 比较保守熟悉本次课的有关概念。
针对2例题,试采用数值积分法求解之。
应用直接法分析有关例题的稳定性。
解释相关失稳模式的含义。
对于一个n 机系统,有121n --种失稳模式。
对于一个特定运行工况下的特定故障,在所有的失稳模式中,必有一种是真正合理的,即实际系统将以这种模式趋于失稳,称为相关失稳模式。
对于某一系统,其失稳模式与故障地点和故障类型等有紧密关系。
~多机系统的能量函数中,三种势能的物理意义是什么转子位置势能:与转子位置变化成正比;磁性势能:与导纳矩阵虚部有关;耗散势能:与导纳矩阵实部有关。
直接法对稳定的分析有何应用其发展方向是什么直接法的研究方向:1.完善数学模型;2.-3.适应各种扰动;4.完善算法,改进速度和精度;5.与其它方法结合,优势互补,如专家系统等;6.扩展直接法的应用。
直接法的应用:1.稳定度的灵敏度分析;2.动稳定极限计算;3.失稳判断;4.】5.启动失稳紧急自动控制;6.大系统暂稳分析;7.电压稳定分析;8.对时域仿真结果进行分析。
第七部分:时域仿真法什么是电力系统暂态稳定分析的时域仿真法亦称逐步积分法(Step by step)或时域仿真法(Time Domain Simulation)。
将电力系统中各元件模型,根据它们之间的拓扑关系形成全系统的数学模型(非线性的微分和代数方程组),然后以稳态工况即潮流解为初值,求扰动下的数值解,即逐步求得系统状态量和代数量随时间的变化曲线,并根据发电机转子摇摆曲线来判别系统在大扰动下能否保持同步运行,即暂态稳定性。
时域仿真法都有哪些优点和缺点,它的主要发展方向是说明'时域仿真法的主要优点:1.是目前暂态稳定分析的主流方法;2.直观、信息丰富、可获得各种量随时间变化的曲线;3.可适应各种元件模型及保护控制模型,可适应各种元件非线性及离散操作、适应有几百台机组、几千条线路、几千个母线的大规模系统;4.可采用数值稳定性好,并有良好工程精度的计算方法;5.可采用节点编号优化、稀疏矩阵技术、并行计算技术等方法节省计算机的内存和机时;6.可作为各种物理问题及控制对策的时域分析和校验手段等等。
时域仿真法的主要缺点:1.、2.逐步积分速度慢、耗费机时;3.可以判断稳定与否,但难以给出稳定裕度,不能定量地描写稳定程度;4.是离线分析的主要方法,不能实现在线安全分析;5.对于大量输出的信息利用率低、效益差;6.对于低频振荡问题的分析,只能给出时域信息,无频域信息,物理透明度差,不利于控制对策的研究等等。
时域仿真法的发展方向:1.对于如励磁和调速等控制系统,采用用户自定义的模块化子系统模型;2.加入电磁暂态模型,适应越来越多的电力电子设备的计算;3.【4.研究提高计算速度的硬件和软件方法;5.采用数字+模拟的混合仿真方式;6.进行模型参数的实时测定,以提高计算结果的准确度;7.改善人机界面,提高数据库的通用性;8.加强对输出结果的分析功能;9.适应中长期稳定分析;10.考虑概率因素的暂态稳定分析;11.与直接法结合的新方法;12.,13.研究与模式识别法、人工神经网络法等非模型方法的结合。
稳定分析的数学模型是什么性质的数学模型分别包括系统中哪些部分的模型微分方程的构成:1.发电机磁链及电压方程2.发电机转子运动方程3.励磁系统方程4.原动机及调速系统方程5.动态负荷模型)代数方程的构成:1.网络方程2.发电机稳态电压方程3.静态负荷模型小扰动和大扰动稳定在分析方法上各有哪些特点小扰动稳定即静态稳定的研究中,研究的是系统对微小干扰的适应能力,或者说考虑的是系统在运行点处维持同步运行的能力,系统是否能够维持静态稳定主要与系统在扰动发生前的运行方式有关,与小干扰的大小及具体发生地点无关,因此,通常可以采用在运行点处线性化后的系统模型进行特征根分析来判别系统的静态稳定性。
大扰动稳定即电力系统的暂态稳定性,不仅与系统在扰动前的运行方式有关,而且与扰动的类型、地点及持续时间有关,因此为了分析系统的暂态稳定性必须对系统在特定扰动下的机电动态过程进行详细的分析,所以一般采用的是对全系统非线性状态方程的数值积分法进行对系统动态过程的时域仿真,通过对计算得到的系统运行参数(如转子角)的动态过程的分析判别系统的暂态稳定性。
#用时域仿真法进行暂态稳定分析时的主要步骤是什么数值积分法中仿真步长越小越好吗(数值稳定性问题)第八部分:小扰动稳定与低频振荡什么是低频振荡简单说明低频振荡的频率是多少。
电力系统在动态过程中可能出现多种类型的振荡,如电磁振荡、机械振荡、机电振荡及机电扭振互作用等。
常见的机电振荡是发电机组间功率的动态振荡。
振荡时的能量是通过电气联系传递的,表现为发电机的电气功率和功角的变化。
当振荡较严重时,系统不能维持同步运行,稳定破坏。
机电振荡的频率较低,一般在范围内,通常称为低频振荡。
查找有关资料,解释什么是“汽容效应”和“水锤效应”! “水锤效应”是指在水管内部,管内壁光滑,水流动自如。
当打开的阀门突然关闭,水流对阀门及管壁,主要是阀门会产生一个压力。
由于管壁光滑,后续水流在惯性的作用下,迅速达到最大,并产生破坏作用,这就是正水锤。
相反,关闭的阀门在突然打开后,也会产生水锤,叫负水锤,也有一定的破坏力,但没有前者大。
为什么有强行励磁会使系统出现负阻尼见袁季修 P132综述抑制低频振荡的主要措施。
一次系统中减小送端和受端间的电气距离,增强网架,减少重负荷线路;二次系统中采用电力系统稳定器作励磁附加控制,适当整定PSS 参数可以提供抑制低频振荡的附加阻尼力矩。
你认为PMU 的应用前景如何第九部分:次同步谐振与扭振何谓次同步谐阵和扭振)发电机的大轴可以看成若干集中质量块的弹性连接,次同步振荡饿物理本质是受扰轴系中的各质块在同步旋转的同时,有相对的扭转振荡,从而造成轴系的疲劳损坏,这种扭振频率一般高于低频振荡而低于同步频率,称为次同步振荡。
两种不同类型的振荡为什么会产生共振表现为电磁振荡和机械系统扭振的相互作用。
如电力系统中出现频率为 (e f 低于同步频率n f )的电磁振荡,发电机定子电流中的频率为e f 人的电流分量将在以n f 速度旋转的转子直流绕组中产生频率为(n f 一e f )的交变力矩,如果轴系的自然振荡频率f =n f 一e f 人,则将引起轴系的扭转谐振。
这种机电扭振互作用通常称为次同步谐振,可能严重损坏机组。
第十部分:HVDC请说明HVDC 的主要技术优势和缺点是什么HVDC 的技术优势:1. 没有稳定问题,可以提高互联系统的稳定水平;2. (3. 可以作为大系统互联的分割点;4. 能实现多目标控制,如定电压控制、定功率控制、定电流控制等,而且相应速度快;5. 输电线电压分布平稳,没有无功问题,没有充电功率,不需要电抗器补偿;6. 可以联系两个不同频率的系统;7. 输送相同功率时,线路造价低;8. 线路有功损耗小;9. 适合长距离输电;10. 适宜海底电缆输电; 11. ~12. 能限制系统的短路电流;13. 调节速度快,运行可靠;14. 两端输电方式易于扩建。
HVDC 的缺点:1. 换流站造价较高;2. 换流器运行时消耗无功较多;3.可控硅元件过载能力差;4.整流设备是谐波源;5.}6.无直流断路器;7.对大地和海水回路中的金属物体有腐蚀作用;8.只能实现两端直流,无多端直流;9.接地技术复杂;10.在绝缘方面比交流要求高。
说明HVDC主要有哪些应用HVDC的应用:1.远距离大功率送电;2.:3.海底电缆送电;4.交流系统间的非同步联络;5.互联大系统限制短路电流的措施;6.向大城市高密度负荷中心供电;7.提高互联系统的稳定水平;8.适合一些新能源发电。