黄连中黄连素的提取及紫外光谱分析
- 格式:doc
- 大小:202.00 KB
- 文档页数:4
一、实验背景中药化学是研究中药中有效成分的化学结构、性质、提取、分离和鉴定的一门学科。
在中药现代化进程中,中药化学发挥着重要作用。
本实验旨在通过提取、分离和鉴定中药有效成分,深入了解中药化学的实验原理和操作方法。
二、实验目的1. 学习中药化学实验的基本原理和操作技术;2. 提取和分离中药有效成分;3. 鉴定中药有效成分的化学结构。
三、实验原理本实验以中药黄连为原料,采用溶剂萃取、柱层析、薄层色谱等实验方法,提取和分离黄连中的有效成分——黄连素。
四、实验步骤1. 黄连素提取:将黄连粉末用乙醇提取,得到黄连素粗品;2. 黄连素分离:将黄连素粗品进行柱层析分离,得到黄连素纯品;3. 黄连素鉴定:利用薄层色谱法鉴定黄连素纯品的化学结构。
五、实验结果与分析1. 黄连素提取:实验中采用乙醇作为溶剂,黄连素在乙醇中的溶解度较大,因此通过乙醇提取可以较好地提取黄连素。
实验结果显示,黄连素粗品得率为2.5%。
2. 黄连素分离:柱层析分离是中药化学实验中常用的分离方法。
本实验中,采用硅胶为固定相,正己烷-乙酸乙酯为流动相,对黄连素粗品进行柱层析分离。
实验结果显示,黄连素纯品得率为0.6%。
3. 黄连素鉴定:薄层色谱法是一种常用的中药化学鉴定方法。
本实验中,以硅胶G为固定相,正己烷-乙酸乙酯为流动相,对黄连素纯品进行薄层色谱鉴定。
实验结果显示,黄连素纯品在薄层色谱板上呈现出清晰的蓝紫色斑点,与标准品斑点一致,证明所分离得到的物质为黄连素。
六、实验结论1. 本实验成功提取、分离和鉴定了中药黄连中的有效成分——黄连素;2. 实验过程中,采用乙醇提取、柱层析和薄层色谱等实验方法,为中药化学实验提供了有效的操作技术;3. 黄连素作为一种重要的生物碱,具有抗菌、抗炎、抗病毒等药理作用,本实验为黄连素的进一步研究和应用提供了实验依据。
七、实验讨论1. 在实验过程中,黄连素的提取、分离和鉴定过程中,实验条件的选择对实验结果有较大影响。
实验名称:黄连素的提取一、实验目的1 、学习从中草药提取生物碱的原理和方法。
2 、熟悉固液提取的装置及方法。
二、实验原理黄连为我国特产药材之一,又有很强的抗菌力,对急性结膜炎、口疮、急性细菌性痢疾、急性肠胃炎等均有很好的疗效。
黄连中含有多种生物碱,以黄连素(俗称小蘖碱 Berberine )为主要有效成分,随野生和栽培及产地的不同,黄连中黄连素的含量约 4~10% 。
含黄连素的植物很多,如黄柏、三颗针、伏牛花、白屈菜、南天竹等均可作为提取黄连素的原料,但以黄连和黄柏中的含量为高。
黄连素是黄色针状体,微溶于水和乙醇,较易溶于热水和热乙醇中,几乎不溶于乙醚,黄连素存在三种互变异构体,但自然界多以季铵碱的形式存在。
黄连素的盐酸盐,氢碘酸盐,硫酸盐、硝酸盐均难溶于冷水,易溶于热水,其各种盐的纯化都比较容易。
(醇式)(醛式)(季铵碱式)三、基本操作训练:(含仪器装置和主要流程)[操作步骤]1、称取 2g 磨细的中药黄连,放入 25mL 圆底烧瓶中,加入 10mL 乙醇,装上回流冷凝管,在热水浴中加热回流0.5h ,冷却并静置浸泡0.5h ,抽滤,滤渣重复上述操作处理一次,合并两次所得滤液。
2、在水泵减压下蒸出乙醇,再加入 1% 醋酸溶液(6-8mL),加热溶解,趁热抽滤以除去不溶物,然后在滤液中滴加浓盐酸至溶液混浊为止(约需 2mL),放置冷却即有黄色针状晶体析出.3、抽滤结晶,并用冰水洗涤两次,再用丙酮洗涤一次,烘干后称重约 0.2g。
[实验流程]四、实验关键及注意事项1、本实验也可用 Soxhlet 提取器连续提取。
2、得到纯净的黄连素晶体比较困难。
将黄连素盐酸盐加热水至刚好溶解,煮沸,用石灰乳调节 pH=8.5~9.8 ,冷却后滤去杂质,滤液继续冷却到室温以下,即有针状体的黄连素析出,抽滤,将结晶在 50~60 ℃下干燥,熔点 145 ℃。
五、主要试剂及产品的物理常数:(文献值)六、产品性状、外观、物理常数:(与文献值对照)黄色针晶七、产率计算:八、提问纲要1、黄连素为何种生物碱类的化合物?2、为何要用石灰乳来调节 pH 值,用强碱氢氧化钾(钠)行不行?为什么?九、主要试剂用量、规格黄连2-3g、 95% 乙醇1O-15ml、浓盐酸、 1% 乙酸溶液十、时间分配及控制。
贵州民族大学2012届本科论文从黄连中提取黄连素的研究院系:化学与环境科学学院年级: 2008 级*名:***学号: ************ 专业:应用化学指导老师:***2012年5月目录摘要 (2)关键词 (2)Abstract (2)Key words (2)1绪论 (2)2实验部分 (9)2.1实验原理 (9)2.2实验材料 (9)2.3实验仪器 (9)2.4 实验步骤 (9)3实验结果与讨论 (10)3.1提取率 (10)3.2黄连素的鉴定 (11)3.2.1标识反应 (11)3.2.2 熔点测定 (12)3.3讨论 (12)4结论 (12)成果申明 (12)致谢 (12)参考文献 (13)从黄连中提取黄连素的研究梁小英(贵州民族学院化学与环境科学学院,贵州贵阳550025)摘要:本文采用加热回流法,用川黄连在不同溶剂和不同时间下提取了黄连中的黄连素。
并用熔点测定仪对黄连素的物理性质进行了表征,测定了不同溶剂和不同时间下的黄连素的含量和提取率。
实验结果表明:黄连素在50%乙醇做溶剂,回流120分钟时的提取率最高,黄连素的熔点测定值和文献值相符合。
关键词:加热回流法黄连黄连素产率A study on Extracting berberine from coptisLiang Xiao Ying(Institute of Chemistry and Environment, Guizhou University for Nationalities; Guiyang, GuiZhou 550025)Abstract:In this paper, a method of hot reflux was used with different solvents and different time to extract the berberine from the coptis of Szechwan. Their melting points were determined by Melting point detector. The content and the extracting yield of berberine were determined under different solvents and different time.The experimental results indicated that the yield of the berberine was highest,when alcohol was as the solvent and it was refluxed 120 minutes, and the values of melting points for berberine were similar to the reference values reported.Key words:heating reflux method coptis solvent types extracting time berberine yield⒈绪论黄连是一种中草药,为毛莨科植物,是我国名贵中药材之一,并且享有“中药抗生素”的美称。
黄连素生产工艺
黄连素是一种从黄连中提取的活性成分,具有广泛的药理作用,包括抗菌、抗炎、抗肿瘤等。
下面将介绍黄连素的生产工艺。
黄连素的生产工艺主要包括两个关键步骤:黄连的提取和黄连素的分离纯化。
首先是黄连的提取。
黄连的提取有多种方法,常用的有水提法、乙醇提法和超声波提法。
其中,水提法是最常用的方法。
首先将黄连研磨成粉末状,然后加入一定比例的水,进行浸泡,提取一定时间。
随后,采用滤液过滤的方式分离出黄连浸提液。
提取得到的黄连浸提液随后需要进行分离和纯化,以获得黄连素。
常用的方法有氯仿萃取法和溶剂结晶法。
氯仿萃取法是通过氯仿的溶解作用,将黄连素从黄连浸提液中分离出来。
溶剂结晶法则是通过溶剂的蒸发和结晶过程,将黄连素从黄连浸提液中得到纯化。
不同的分离纯化方法有不同的操作步骤和条件,但目的都是将黄连素从混合物中提取出来。
最后,得到的黄连素需要进行干燥和粉碎,以获得符合要求的产品。
干燥通常采用低温真空干燥的方法,以避免黄连素受热分解。
干燥后的黄连素需要进行粉碎,以便于包装和使用。
总结起来,黄连素的生产工艺主要包括黄连的提取和黄连素的分离纯化。
提取方法包括水提法、乙醇提法和超声波提法,分离纯化方法包括氯仿萃取法和溶剂结晶法。
最后,得到的黄连
素需要进行干燥和粉碎,以获得最终的产品。
这些步骤一般都需要在严格的工艺条件下进行,以确保黄连素的质量和稳定性。
黄连化学成分的分离与鉴定黄连是一种中药,在中医学中被广泛应用于治疗各种疾病。
黄连的主要功效包括清热解毒、燥湿止泻、消炎止痛等。
黄连中含有丰富的化学成分,其中包括黄连素、蒽醌类、生物碱、黄酮类、苯丙酮类、黄酮类、黄酮苷类、挥发油等多种成分。
这些化学成分对黄连的药理作用起到了重要的作用。
本文将介绍黄连中主要的化学成分的分离与鉴定方法。
一、黄连素的分离与鉴定黄连素是黄连中的主要成分之一,具有很好的药理作用。
黄连素的提取方法可以采用超声波辅助提取法。
将黄连粉末与甲醇混合,置于超声波浴中进行提取,得到甲醇提取物。
然后将甲醇提取物过滤,去除杂质,再用旋转蒸发仪将溶液浓缩至一定程度。
最后,用硅胶柱层析法对甲醇提取物进行分离纯化,得到黄连素。
黄连素的鉴定方法可以采用高效液相色谱法(HPLC)。
将黄连素样品与标准品进行比较,通过检测样品中黄连素的峰面积和保留时间,确定黄连素的含量和纯度。
此外,还可以采用红外光谱法(FTIR)和质谱法(MS)进行黄连素的鉴定。
二、蒽醌类的分离与鉴定蒽醌类是黄连中的另一类重要成分,具有抗炎、抗菌、抗肿瘤等作用。
蒽醌类的提取方法可以采用超声波辅助提取法或微波辅助提取法。
将黄连粉末与乙醇混合,置于超声波浴或微波炉中进行提取,得到乙醇提取物。
然后将乙醇提取物过滤,去除杂质,再用旋转蒸发仪将溶液浓缩至一定程度。
最后,用硅胶柱层析法对乙醇提取物进行分离纯化,得到蒽醌类。
蒽醌类的鉴定方法可以采用高效液相色谱法(HPLC)。
将蒽醌类样品与标准品进行比较,通过检测样品中蒽醌类的峰面积和保留时间,确定蒽醌类的含量和纯度。
此外,还可以采用红外光谱法(FTIR)和质谱法(MS)进行蒽醌类的鉴定。
三、生物碱的分离与鉴定生物碱是黄连中的一类重要成分,具有镇痛、抗炎、抗菌等作用。
生物碱的提取方法可以采用乙酸乙酯-正丁醇-水三相分配法。
将黄连粉末与乙酸乙酯混合,加入正丁醇和水,进行三相分配,得到生物碱的乙酸乙酯层。
用萃取法从黄连中提取黄连素及制备鞣酸黄连碱——探究实验方案设计一、实验背景黄连黄连为我国特产药材之一,又有很强的抗菌力,对急性结膜炎、口疮、急性细菌性痢疾、急性肠胃炎等均有很好的疗效。
天然植物黄连中含有多种生物碱,以黄连素(俗称小蘖碱Berberine )为主要有效成分,随野生和栽培及产地的不同,黄连中黄连素的含量约4~10% 。
黄连素黄连素是黄色针状体,自然存在三种互变异构体,如下图,从左至右为季铵型、醇胺型和醛型,自然界多以季铵碱的形式存在。
含黄连素的植物很多,如黄柏、三颗针、伏牛花、白屈菜、南天竹等均可作为提取黄连素的原料,但以黄连和黄柏中的含量为高。
鞣酸黄连素通称鞣酸小蘖碱(Berberine Tannate),是黄连素的鞣酸盐,黄色或淡黄色粉末,无臭或微有特异臭,无味,在水、乙醇中几乎不溶,含小檗硷25%~32%。
适用于痢疾杆菌、大肠杆菌等引起的肠炎、痢疾。
因无苦味,故易为病人所接受。
是相关市售药品的主要成分,有实验表明鞣酸黄连素能抑制蓖麻油所致的小鼠腹泻,二甲苯所致的小鼠耳肿胀,角叉菜胶所致的大鼠足肿胀。
萃取萃取又称溶剂萃取或液液萃取(以区别于固液萃取,即浸取),亦称抽提,是一种用液态的萃取剂处理与之不互溶的双组分或多组分溶液,实现组分分离的传质分离过程,是一种广泛应用的单元操作。
萃取以其处理量大、分离效果好、回收率高、可连续操作以及便于自动化的优点得以广泛应用。
本实验以天然植物黄连为原料提取黄连素,并以提取的黄连素制备准药品鞣酸黄连素。
二、实验目的1.探究溶剂萃取法提取黄连素的优势条件;2.从天然产物黄连中提取其主要成分黄连素;3.制备准药品鞣酸黄连素。
三、实验原理从天然产物黄连中提取其主要成分黄连素属于提取的一种,本实验将常规的浸泡—过滤—结晶—重结晶方法上,改进为碱浸泡—过滤—萃取,节省了操作流程,也避免了重复结晶的浪费。
黄连素是黄色针状体,微溶于水和乙醇,较易溶于热水和热乙醇中,几乎不溶于乙醚,黄连素的盐酸盐,氢碘酸盐,硫酸盐、硝酸盐均难溶于冷水,易溶于热水,其各种盐的纯化都比较容易。
黄连素的提取与含量鉴定及其抗菌性的研究黄连素是由中药黄连中提取的一种含有多种活性成分的化合物,具有
很高的药用价值。
因此,对黄连素的提取与含量鉴定以及其抗菌性的研究
十分重要。
首先,黄连素的提取方法有很多种,常用的有乙醇提取法和超声波辅
助提取法。
乙醇提取法是将黄连样品用乙醇溶液浸泡,经过反复浸提、过滤、浓缩等步骤得到提取液;超声波辅助提取法是利用超声波的机械振动
效应加速物质的萃取过程。
两种提取方法都能够高效地提取黄连素,并且
提取效果相差不大。
因此,可以根据实际情况选择合适的提取方法。
接下来,对提取得到的黄连素进行含量鉴定是必要的。
常用的鉴定方
法有高效液相色谱法(HPLC)和气相色谱法(GC)。
HPLC是一种高效、
准确的分析方法,对黄连素进行定性和定量分析非常适合;GC则是一种
可以分析描绘黄连素组成成分的方法,可以定量分析其中每种化合物的含量。
通过使用这两种鉴定方法,可以将黄连素的含量鉴定得到准确的结果。
最后,对黄连素的抗菌性进行研究也十分重要。
黄连素具有显著的抗
菌活性,可以对多种病原微生物产生抑制作用。
可以通过纸片扩散法、微
量稀释法等方法来评估黄连素对细菌的抑制能力。
此外,还可以通过测定
黄连素对微生物生长的影响,来研究其抗菌机制。
总结起来,黄连素的提取与含量鉴定以及其抗菌性的研究对于深入了
解黄连的药效以及开发黄连制剂具有重要意义。
在未来的研究中,还可以
从黄连素的抗菌机制、毒理学等方面进行深入研究,以更好地应用黄连素。
黄连素的提取一、实验目的1、学习从中草药提取生物碱的原理和方法。
2、熟悉固液提取的装置及方法。
二、实验原理黄连为我国特产药材之一,又有很强的抗菌力,对急性结膜炎、口疮、急性细菌性痢疾、急性肠胃炎等均有很好的疗效。
黄连中含有多种生物碱,以黄连素(俗称小蘖碱Berberine )为主要有效成分,随野生和栽培及产地的不同,黄连中黄连素的含量约4~10%。
含黄连素的植物很多,如黄柏、三颗针、伏牛花、白屈菜、南天竹等均可作为提取黄连素的原料,但以黄连和黄柏中的含量为高。
黄连素是黄色针状体,微溶于水和乙醇,较易溶于热水和热乙醇中,几乎不溶于乙醚,黄连素存在三种互变异构体,但自然界多以季铵碱的形式存在。
黄连素的盐酸盐,氢碘酸盐,硫酸盐、硝酸盐均难溶于冷水,易溶于热水,其各种盐的纯化都比较容易。
NNHO OO OCHO333OH N+O O33OH-(醇式)(醛式)(季铵碱式)三、基本操作训练:(含仪器装置和主要流程)[操作步骤]1、称取2g 磨细的中药黄连,放入25mL 圆底烧瓶中,加入10mL 乙醇,装上回流冷凝管,在热水浴中加热回流0.5h ,冷却并静置浸泡0.5h ,抽滤,滤渣重复上述操作处理一次,合并两次所得滤液。
2、在水泵减压下蒸出乙醇,再加入1%醋酸溶液(6-8mL ),加热溶解,趁热抽滤以除去不溶物,然后在滤液中滴加浓盐酸至溶液混浊为止(约需2mL),放置冷却即有黄色针状晶体析出.3、抽滤结晶,并用冰水洗涤两次,再用丙酮洗涤一次,烘干后称重约0.2g 。
[实验流程]1%H O A c四、实验关键及注意事项1、本实验也可用Soxhlet提取器连续提取。
2、得到纯净的黄连素晶体比较困难。
将黄连素盐酸盐加热水至刚好溶解,煮沸,用石灰乳调节pH=8.5~9.8,冷却后滤去杂质,滤液继续冷却到室温以下,即有针状体的黄连素析出,抽滤,将结晶在50~60℃下干燥,熔点145℃。
五、主要试剂及产品的物理常数:(文献值)名称分子量性状折光率比重熔点℃沸点℃溶解度:克/100ml溶剂水醇醚黄连素353.36黄色针晶微溶于水和醇易溶于热水和热醇不溶六、产品性状、外观、物理常数:(与文献值对照)黄色针晶七、产率计算:=*100%八、提问纲要1、黄连素为何种生物碱类的化合物?2、为何要用石灰乳来调节pH值,用强碱氢氧化钾(钠)行不行?为什么?九、主要试剂用量、规格黄连2-3g、95%乙醇1O-15ml、浓盐酸、1%乙酸溶液十、时间分配及控制。
工程研究Engineering research■ 刘转利黄连素的提取和检测分析摘要:黄连素是我国应用很久的中药,近年来人们对黄连素的研究呈上升趋势,本文就黄连素的提取、检测分析综述,为其进一步研究提供一定理论依据。
关键词:黄连素;提取;检测分析黄连素又称小檗碱,经常以盐酸盐的形式存在,是我国应用很久较早的中药,大家都熟知黄连素可以治疗腹泻、价格低廉,便于携带,许多人出差或者旅游都经常备有此药,可以说黄连素是一种物美价廉的好药。
其实,黄连素不仅可以治疗腹泻,它还可以治疗许多疾病,近年来人们对黄连素的研究呈上升趋势,人们对黄连素的提取、分析、药理作用、药品的改善等都做了大量的研究,以使黄连素能够更好地造福于人类。
本文就黄连素的提取方法、含量的检测方法进行综述,希望能为黄连素的进一步研究提供一些理论依据。
1黄连素的提取黄连素的提取方法有:热回流提取法、超声提取法、超声-酶提取法、微波提取法等。
实验室常用的传统提取法有酸提取法、碱化提取法、醇提取法等。
1.1酸提取法常用0.5%-1%的硫酸浸取药材,再用盐酸调节浸取液,当PH值在1-2时,则析出盐酸黄连素,过滤滤液,既得黄连素粗品。
在粗品中加入纯化水使其溶解、加热至沸腾,再加入石灰乳调节溶液PH为9,过滤,滤液加入稀HCl,调节PH值为1-2,过滤,再用乙醇重结晶,既得黄连素纯品。
1.2碱化提取法直接在药材中按比例加入消石灰、水,浸取,加入氯化钠渗滤,再加盐酸调节PH值,析出沉淀,然后用乙醇重结晶,既得纯品。
1.3醇提取法常用75%乙醇将药材回流提取,浓缩滤液,加入沸水,过滤,滤液用盐酸调节PH值,析出沉淀,再用乙醇重结晶,既得纯品。
2黄连素的检测分析近年来,黄连素的检测分析方式越来越多,有高效液相色谱法、薄层扫描法、毛细管电泳法、紫外分光光度法、荧光法、极谱催化波法测黄连素等。
2.1高效液相色谱法2005版《中国药典》采取高效液相色谱法测量黄连素的含量,此方式测黄连素的含量文献报道较多。
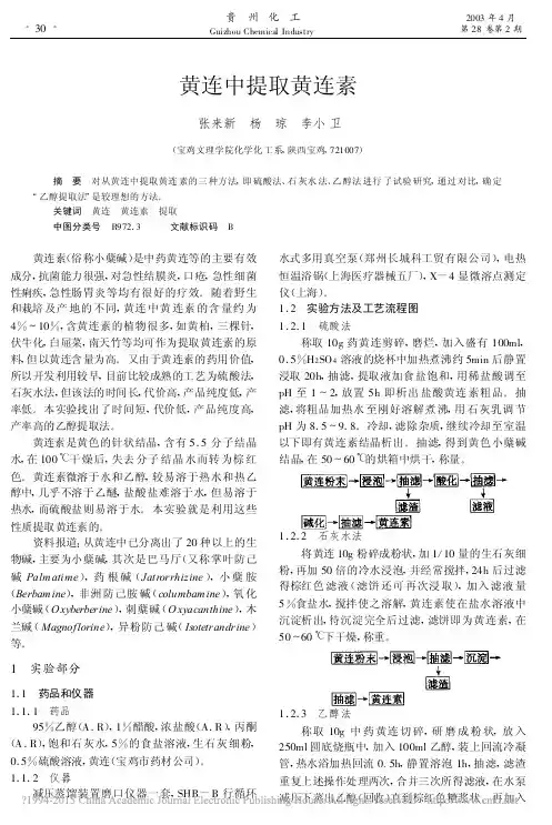
化学综合实验题目(中文):黄连素的提取及紫外分析姓名xxx院(系)化学与生命科学专业、年级20xx级化学指导教师xxx二○一三年十一月黄连中黄连素的提取及紫外光谱分析xxx(贵州师范学院 化学与生命科学学院 贵州贵阳 550018)摘要:黄连素是黄色针状体,微溶于水和乙醇,较易溶于热水和热乙醇中,几乎不溶于乙醚。
本文采用0.1% H 2SO 4与C 2H 5OH 从黄连中回流提取黄连素,产率为1.45%,并对提取的黄连素进行紫外光谱分析。
关键字:黄连素、提取、紫外分析前言:黄连素,一种重要的异喹啉生物碱,分子式[C20H18NO4]+,是我国应用很久的中药。
存在于小檗科等4科10属的许多植物中,可从黄连、黄柏、三颗针等植物中提取。
常用的药用盐酸黄连素又叫盐酸小檗碱,小檗碱从乙醚中可析出黄色针状晶体。
熔点145℃,溶于水,难溶于苯、乙醚和氯仿。
小檗碱为一种季铵生物碱,其盐类在水中的溶解度都比较小,例如盐酸盐为1∶500,硫酸盐为1∶30。
小檗碱从水或稀乙醇中析出的晶体带有5.5分子结晶水;若从氯仿、丙酮或苯中结晶,也带有相应的结晶溶剂分子。
小檗碱用不同的碱处理,可得到季铵式、醛式和醇式等三种不同形式的小檗碱,其中以季铵式最稳定。
小檗碱味苦、性寒、入心、肝、胃、大肠经,功能清热燥湿、泻火解毒。
是一种很好的清热解毒消炎药,具有广谱抗生素的作用。
小檗碱对溶血性链球菌、金黄色葡萄球菌、淋球菌和弗氏、志贺氏痢疾杆菌均有抗菌作用,并有增强白血球吞噬作用。
小檗碱的盐酸盐已广泛用于治疗胃肠炎、细菌性痢疾湿热内蒸、痞满胀闷、烦躁呕逆、泄泻痢疾、消渴、暴发火眼、痈疽肿毒、中耳炎、急性扁桃体炎、百日咳、大叶性肺炎、流行性脑脊髓膜炎、胆囊炎等,且具有抗癌、抗放射及促进细胞代谢的作用[1-5],对肺结核、猩红热、急性扁桃腺炎和呼吸道感染也有一定疗效。
黄连素存在三种互变异构体,但自然界多以季铵碱的形式存在。
其结构式如下:NNHO OO OCHOOCH 3OCH 3OCH 3OH N +O OOCH 3OCH 3OH-H +OH -(醇式) (醛式) (季铵碱式)1、实验内容1.1 仪器与试剂DFT -200型高速万能粉碎机( 温岭市林大机械有限公司)、岛津UV-2450型紫外分光光度计(日本岛津)、电子天平(赛多利斯科学仪器(北京)有限公司)、SHB-Ⅲ循环水式多用真空泵(郑州长城科工贸有限公司)、BGZ型电热鼓风干燥箱( 上海博迅事业有限公司医疗设备厂) 、回流磨口装置一套、黄连、无水乙醇(分析纯)、H2SO4(分析纯)、NaCl(分析纯)、盐酸(分析纯)、NaOH(分析纯)、蒸馏水、1.2黄连素的提取称取5g中药黄连切碎,研磨成粉状,放入250ml圆底烧瓶中,加入0.1%H 2SO4-C2H5OH 100ml,装上回流冷凝管,热水浴加热回流1h,过滤,滤渣用C2H5OH加流提取30分钟,过滤,滤液用40% NaOH调至PH=7,减压回收至浸膏状,浸膏用适量的热水溶解后过滤,滤液用盐酸调调至PH=3,按体积加入固体NaCl10%(W/V),搅拌使之溶解,放置过夜。
黄连中黄连素的提取及紫外光谱分析【实验目的】1.通过从黄连中提取黄连素,掌握回流提取的方法。
2.学习紫外吸收光谱的原理,了解紫外可见分光光度计的使用方法。
【实验原理】黄连为我国名产药材之一,抗菌力很强,对急性结膜炎、口疮、急性细菌性痢疾、急性肠胃炎等均有很好的疗效。
黄连中含有多种生物碱,黄连素的含量约4%~10%。
黄连素结构式为:分子吸收紫外或可见光后,能在其价电子能级间发生跃迁。
有机分子中有三种不同性质的价电子:成键的σσσπππ****→→→→、n 、、n 。
不同分子因电子结构不同而有不同的电子能级和能级差,能吸收不同波长的紫外光,产生特征的紫外吸收光谱。
所以,紫外吸收光谱能用于有机化合物结构鉴定和定量分析。
【实验步骤】1. 黄连素的提取:称取5 g 粉碎的中药黄连,放入50 mL 梨形烧瓶中,加入25 mL 水,在铁架台上,依次放好垫板、电热包,固定好烧瓶的位置使梨形烧瓶中间半径最大部分与电热包表面相平。
梨形烧瓶上装上回流冷凝管,冷凝管中按照“下进上出”的原则通入自来水,冷凝水流量以出口有水小量流出即可,水流量不可较大以防胶管迸裂。
用垫板层数来调节使球形冷凝管回流速度为1~2滴/秒,回流2 h ,静置稍冷后小心倒出上层溶液抽滤,下层药渣可不过滤直接弃去(不得加水涮洗烧瓶后过滤,以免稀释溶液得不到结晶)。
2. 黄连素的纯化:滤液中加入3滴醋酸,若有不溶物须再次抽滤以除去不溶物,然后于溶液中加入5 mL 浓盐酸,冷却至室温,即有黄色针状体的黄连素盐酸盐析出,抽滤,烘干产品用电子天平称重,计算产率。
产品倒入回收杯中,不可随意乱扔。
3. 产品检测:产品在UV1100型紫外可见分光光度计中进行紫外吸收光谱的测定。
黄连素的紫外可见吸收光谱图如下:结果记录:产品为色固体,共g。
【注意事项】1.黄连素的提取回流要充分。
2.滴加浓盐酸前,不溶物要去除干净,否则影响产品的纯度。
3.在测定样品的紫外吸收光谱之前,必须对空白样品(即纯溶剂)进行基线校正,以消除溶剂吸收紫外光的影响。
黄连中黄连素的提取及紫外光谱分析
【实验目的】
1.通过从黄连中提取黄连素,掌握回流提取的方法。
2.学习紫外吸收光谱的原理,了解紫外可见分光光度计的使用方法。
【实验原理】
黄连为我国名产药材之一,抗菌力很强,对急性结膜炎、口疮、急性细菌性痢疾、急性肠胃炎等均有很好的疗效。
黄连中含有多种生物碱,黄连素的含量约4%~10%。
黄连素结构式为:
分子吸收紫外或可见光后,能在其价电子能级间发生跃迁。
有机分子中有三种不同性质的价电子:成
键的σσσπππ****→→→→、n 、、n 。
不同分子因电子结构不同而有不同的电子能级和能级差,能吸收不同波长的紫外光,产生特征的紫外吸收光谱。
所以,紫外吸收光谱能用于有机化合物结构鉴定和定量分析。
【实验步骤】
1. 黄连素的提取:称取5 g 粉碎的中药黄连,放入50 mL 梨形烧瓶中,加入25 mL 水,在铁架台上,依次放好垫板、电热包,固定好烧瓶的位置使梨形烧瓶中间半径最大部分与电热包表面相平。
梨形烧瓶上装上回流冷凝管,冷凝管中按照“下进上出”的原则通入自来水,冷凝水流量以出口有水小量流出即可,水流量不可较大以防胶管迸裂。
用垫板层数来调节使球形冷凝管回流速度为1~2滴/秒,回流2 h ,静置稍冷后小心倒出上层溶液抽滤,下层药渣可不过滤直接弃去(不得加水涮洗烧瓶后过滤,以免稀释溶液得不到结晶)。
2. 黄连素的纯化:滤液中加入3滴醋酸,若有不溶物须再次抽滤以除去不溶物,然后于溶液
中加入5 mL 浓盐酸,冷却至室温,即有黄色针状体的黄连素盐酸盐析出,抽滤,烘干产品用电子天平称重,计算产率。
产品倒入回收杯中,不可随意乱扔。
3. 产品检测:产品在UV1100型紫外可见分光光度计中进行紫外吸收光谱的测定。
黄连素的紫外可见吸收光谱图如下:
结果记录:产品为色固体,共g。
【注意事项】
1.黄连素的提取回流要充分。
2.滴加浓盐酸前,不溶物要去除干净,否则影响产品的纯度。
3.在测定样品的紫外吸收光谱之前,必须对空白样品(即纯溶剂)进行基线校正,以消除溶剂吸收紫外光的影响。
用同一种溶剂连续测定若干个样品时,只需做一次基线校正。
因为校正数据能自动保存在当前内存中,可供反复使用。
4.紫外光谱的灵敏度很高,应在稀溶液中测定,因此测定时加样品应尽量少。
【思考题】
1. 影响黄连素提取产率的因素有哪些?列举进一步提高产率的方法。
2. 紫外光谱适合于分析哪些类型的化合物?你合成过的化合物中哪几个能用紫外光谱分析,哪几个不能用紫外光谱分析,为什么?
仪器介绍—UV1100型紫外分光光度计
【简介】
UV1100型紫外分光光度计是由上海天美科学仪器有限公司生产的紫外吸收光谱分析仪器。
紫外吸收光谱是分子中最外层价电子在不同能级上跃迁而产生的,它反映了分子中电子跃迁时的能量变化与混合物所含发色基团的关系,主要提供了分子内共轭体系的结构信息。
通常以波长λ为横轴、吸光度A为纵轴作图,就可获得该化合物的紫外吸收光谱图。
【操作规程】
1.开启计算机和分光光度计电源。
2.点击启动UV analyst 1.0操作控制软件。
3.点击“联机”按钮。
4.点击界面左侧“波长扫描”,点击“设置”,点击“波长扫描”;起始波长设为600 nm;结束波长设为200 nm;扫描速度设为400 nm/min;其他保持不变。
5.将分光光度计上拉杆置第一档,让装蒸馏水的比色皿通过光路,点“基线测量”。
6.将分光光度计上拉杆置第二档,让装样品的比色皿通过光路,点“扫描”,显示谱图即可。
基本操作介绍—加热回流
【简介】
很多有机化学反应需要在反应体系的溶剂或液体反应物的沸点附近进行,这时就要用回流装置。
在回流装置中,一般如图在烧瓶上口安装球形冷凝管来进行。
因为蒸气与球形冷凝管接触面积较大,冷凝效果较好,故使用球形冷凝管而不是直形冷凝管。
【操作规程】
1.装样品:在烧瓶中装入待回流的样品,通常装入液体的体积应为蒸馏瓶容积1/3-2/3,往烧瓶里投入1~2粒沸石防止液体暴沸,使沸腾保持平稳。
2.回流装置的安装:按照“从下到上”的原则,在铁架台上,按图依次放好垫板、电热包,固定好烧瓶的位置使梨形烧瓶中间半径最大部分与电热包表面相平,烧瓶上口安装球形冷凝管。
3.接通冷凝水:安装完毕冷凝管中按照“下进上出”的原则通入自来水,冷凝水流量以出口有水小量流出即可,水流量不可较大以防胶管迸裂。
4.加热:加热前应再检查一遍装置,特别是烧瓶与冷凝管之间接合是否紧密,以防蒸汽泄漏。
加热时要密切注意回流的速度,通过垫板的层数调节加热速度,控制液体从冷凝管中滴下的速度不超过1~2滴/秒。
5.拆除回流装置:回流完毕,先应撤出热源,降温冷却后停止通水,最后拆除回流装置(与安装顺序相反)。