教师量化考核办法
- 格式:doc
- 大小:23.00 KB
- 文档页数:3
2024年中小学教师工作量化考核方案____年中小学教师工作量化考核方案一、考核目的和意义中小学教师工作量化考核是指通过考核方案,量化评价中小学教师的工作表现,以便更加客观、公正地评价和激励教师的教学能力和专业素养。
其目的是提高教师工作效率和质量,提升教育教学水平,促进教师的持续发展和职称晋升。
同时,通过工作量化考核,可以鼓励激发教师的教学创新和专业成长,促进学校的发展与进步。
二、考核内容和权重分配1. 教育教学工作量(50%)教育教学工作量是教师最基本的工作任务,包括教学准备、课堂教学、作业批改、考试命题等。
具体考核内容和权重分配如下:(1)课堂教学(30%):评估教师的教学设计、组织和管理能力,包括课堂教学频率、教学活动设计与实施、学生参与度等。
(2)作业批改(10%):评估教师批改作业的准确性和及时性。
(3)考试命题(10%):评估教师的命题水平和考试难度是否适中。
2. 教研活动(20%)教研活动是促进教师专业成长和教学改进的重要方式,包括学科组织教研、参与学校教学研究项目等。
具体考核内容和权重分配如下:(1)学科组织教研(15%):评估教师参与学科教研的积极性和质量,包括参加教研活动的频率、教研成果和教研报告的质量等。
(2)学校教学研究项目(5%):评估教师参与学校教学研究项目的情况和贡献度。
3. 学生管理与服务(15%)学生管理与服务是教师的重要工作之一,包括班级管理、学生评价、家长联系等。
具体考核内容和权重分配如下:(1)班级管理(10%):评估教师班级管理的情况,包括班级纪律、学风建设等。
(2)学生评价(3%):评估教师对学生综合素质评价的准确性和及时性。
(3)家长联系(2%):评估教师与家长的沟通和联系情况。
4. 个人发展与评估(15%)个人发展与评估是教师对自身进行专业提升和成长的过程,包括参加培训、个人学术研究等。
具体考核内容和权重分配如下:(1)参加培训(10%):评估教师参加各类培训和学习的情况和成果。
教师量化考核实施方案一、目标与原则:1.目标:通过量化考核,科学评价教师的教学水平和工作表现,激发教师的工作积极性和主动性。
2.原则:公平公正、科学合理、客观真实、定期迭代。
二、考核指标体系:1.教学水平指标:包括学生成绩、教学效果评价、教学与创新等。
2.专业发展指标:包括教学设计能力、教学方法与手段、教育教学技术能力等。
3.教师评价指标:包括学生评价、同事评价、家长评价等。
三、考核方式与方法:1.定量评分:根据考核指标体系,对每个指标划定评分标准,以百分制进行评分,并计算总分。
2.定性评价:在定量评分的基础上,加入定性评价,通过文字描述和案例分析等方式对教师的优势与不足进行说明和分析。
3.反馈指导:考核后及时对教师进行反馈,指出不足之处,并提供相关的培训和支持。
四、考核过程与周期:1.考核过程:按学年进行考核,包括考核前的准备、考核中的数据收集与分析,以及考核后的结果反馈与改进计划制定。
2.考核周期:每学年进行一次考核,分别在学期末和寒暑假期间进行。
五、考核结果与应用:1.考核结果:将考核结果反馈给教师本人,并按照一定比例将结果公示给全校师生。
2.结果应用:根据考核结果,对优秀教师进行表彰和奖励,对不足之处进行指导和培训,并建立个人成长档案。
六、考核监督与保障:1.考核监督:建立考核督导机制,由专门人员对考核过程和结果进行监督和评估,确保考核的公平和公正。
2.考核保障:提供必要的培训和发展机会,为教师提供提升教学水平的各种资源和支持。
七、评价与改进:1.评价机制:通过定期对考核方案的评估,征求师生意见和建议,对方案进行调整和改进。
2.改进举措:根据评价结果,进行必要的改进举措,完善考核指标和方法,提高考核的科学性和准确性。
以上就是我为实施教师量化考核所制定的方案,希望能够对您有所帮助。
但需要注意的是,量化考核只是评估教师工作的一种方式,不能作为唯一的评价标准,还应结合其他评价方法进行综合评估。
教师千分制量化考核办法(2013年11月修订)教师千分制量化考核办法(2013年11月修订)为调动教师的积极性,建立一支高素质的教师队伍,稳步提高我校教育教学质量,同时也为教师的受聘任教、评先树优、实施奖惩提供依据,特制定我校教师教育教学工作考核计分办法。
按此办法,每学期对本单位教师逐人进行全面考核,教师考核成绩将用于兑现教师的绩效工资,并作为年度技术人员考核、人事制度改革的重要依据。
一、教师素质考核(70分)(一)政治思想表现(20分)1.思想积极,要求进步,拥护四项基本原则,坚持政治学习,不参加任何形式的宗教活动,否则扣20分.2.拥护党的政策方针,坚持社会主义育人方向,依法执教,全面贯彻教育方针,自觉实施素质教育,否则扣20分.注:教师违反上述1、2项任意一项“政治思想表现"不得分。
3。
不按时参加政治学习,缺席周一、周五举行的集体升、降旗仪式,不参加课间操及学校集体活动每次扣1分。
(二)师德修养(20分)1.一个考核周期内,教师出现下列情形,每次扣5分;无以下情形者得20分。
(1)酒后上课;(2)参加任何形式的赌博;(3)索取或变相索取家长的钱物,搞有偿家教;(4)上课接打手机;(5)体罚或变相体罚学生;(6)侮辱学生的人格;(7)以任何理由乱补课、乱购资料、乱收费;(8)歧视成绩差的学生;(9)不服从工作安排,无理顶撞领导;(10)辱骂领导、同事,暗中挑拨同事间、领导与同事关系。
2.师德师风一票否决项目.凡违背师德师风要求,造成恶劣影响,有下列情形之一的,“师德修养”考核直接定为零分(由学校校务会议研究确定)。
(1)违反党和国家政策、法律、法令、法规的;(2)目无领导,不服从学校各项工作安排,情节严重者;(3)私自办班补课,搞有偿家教者;(4)向学生及家长索要钱物,情节严重者;(5)因教育、管理工作不到位,造成重大安全责任事故的;(6)有体罚或变相体罚学生,情节严重的;(7)吃喝、赌博等不良作风在社会、家长中影响恶劣的;(8)课堂或课后在思想政治、道德品质上误导学生,造成不良影响的;(9)累计旷职超2天(含2天)的;(10)不安心教育教学工作,对本职工作不负责任,纪律松弛,敷衍塞责,在学生、家长中影响恶劣的。
教师学期工作考核量化评分办法为规范教师教育教学行为,进一步强化教学中心地位,客观公正的评价教师的常规工作,充分调动每一位教师的工作积极性,不断提高学校的教育教学质量,本着客观、公正、公开的原则制定本办法。
1、内容共分7大项26小项,合计230分2、第一大项:师德表现10分。
由教务处根据教师政治态度和师德表现进行打分。
第一小项:教师遵纪守法,未参加任何非法组织,无不良言行5分;有不良言行2分。
第二小项:师德修养,无师生反映和发生违反师德行为的5分:有违反师德言行的3;师生反映大的1分。
3、第二大项:教学工作59分。
由教务处检查人员根据检查结果打分。
第三小项:教师每学期有工作计划1分。
第四小项:每学期有工作总结1分。
第五小项:周课时工作量,满工作量20分(初中:语文、数学、英语12节,政治、历史、地理、物理、化学、生物14节课,体育、音乐、美术、劳动技术、信息等16节课,跨头课加2课时,行政人员兼课均为满课时)。
三分之二以上16分,二分之一以上10分,三分之一以上5分,三分之一下工作量2分。
第六小项:周教案数,一个教案1分,按每周实际教案数记分,最多6分。
第七小项:教案检查均为合格以上3分,1次不合格扣1分,扣完为止。
第八小项:每学期听15节课4分,10节以上2分,5节以上1分,以教研组组长签字的听课记录为准。
第九小项:按照学校规定的数量批阅书面作业5分(初中作业量为每学期应授课实数,批阅量为班级人数的2/3以上,语文作文8次。
测验一次并批阅按5次作业量计算);批阅次数和批阅量其中之一达不到要求的分别扣1分。
第十小项:做校级以上公开课3分。
第十一项:辅导青年教师3分,以“传帮带”记录为准。
第十二小项:按要求参加市、县、校教研活动的3分,缺席一次扣一分。
第十三项:承担课题,国家级8分;省级6分;市级4分;县级3分,校级2分。
以每学期的阶段性报告为准。
4、第三大项:工作成绩60分。
由教务处根据学习成绩和获奖证书打分。
教师量化考核制度及细则一、普通教师量化考核制度1.考核内容:(1)教学成绩:根据学生考试成绩、期末评语等指标进行评价,包括班级平均分、及格率、优秀率等。
(2)教学质量:评估教师教学水平和方法,包括备课情况、教学设计、教学实施、教学反馈等。
(3)教学态度:考察教师的态度是否积极向上、耐心细致、与学生和家长的沟通等。
(4)敬业精神:考核教师的职业道德和教育教学研究等方面的付出与贡献。
2.考核方式:(1)定性评价:由校长、学科组长、教务处负责人等组成的评价委员会对教师进行全面评价和考核。
(2)自评互评:教师对自己的教学情况进行自我评价,并与同事进行相互评价,共同提高教学水平。
(3)学生评价:学生对教师进行评价,对教师的教学效果和态度进行反馈,作为评价教师综合质量的重要参考依据。
3.考核指标及权重:(1)教学成绩:占总分的30%。
(2)教学质量:占总分的30%。
(3)教学态度:占总分的20%。
(4)敬业精神:占总分的20%。
考核指标和权重可根据学校实际情况进行适当调整。
4.考核周期:(1)学期考核:每学期末进行一次全面考核。
(2)年度考核:每学年末进行一次全面考核,并根据考核结果确定下一学年的岗位分配和晋升。
5.考核结果及后果:(1)优秀:得分85分以上,奖励表扬,并给予相应的晋升和奖励机会。
(2)合格:得分60分以上,按规定享受相应的待遇和福利。
(3)不合格:得分低于60分,视情况进行警告、记过、降职或辞退等处理。
二、特殊岗位教师量化考核制度1.特殊岗位教师包括班主任、年级组长、学科组长、校本课程研究组负责人等。
2.考核内容:(1)岗位职责履行情况:对特殊岗位教师在岗位职责履行方面的贡献和成效进行评价。
(2)学生管理情况:评估特殊岗位教师对学生班级管理、学生指导和辅导等方面的表现。
3.考核方式:与普通教师相同,但在考核指标和权重上做出一定的调整。
4.考核结果及后果:(1)优秀:得分85分以上,奖励表扬,并给予相应的晋升和奖励机会。
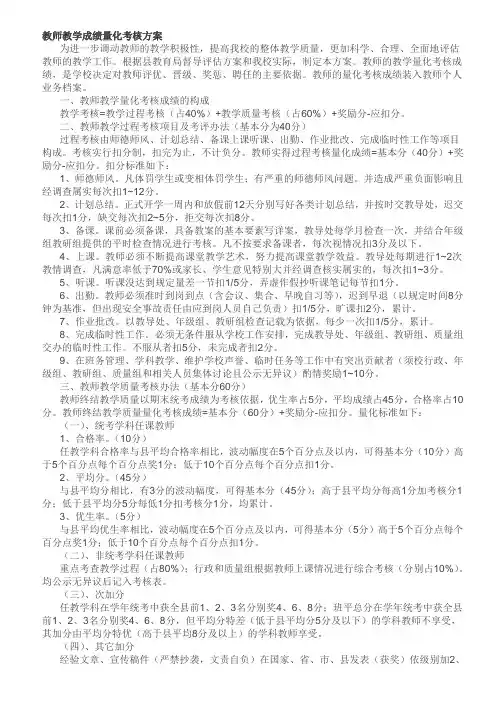
教师教学成绩量化考核方案为进一步调动教师的教学积极性,提高我校的整体教学质量,更加科学、合理、全面地评估教师的教学工作。
根据县教育局督导评估方案和我校实际,制定本方案。
教师的教学量化考核成绩,是学校决定对教师评优、晋级、奖惩、聘任的主要依据。
教师的量化考核成绩装入教师个人业务档案。
一、教师教学量化考核成绩的构成教学考核=教学过程考核(占40%)+教学质量考核(占60%)+奖励分-应扣分。
二、教师教学过程考核项目及考评办法(基本分为40分)过程考核由师德师风、计划总结、备课上课听课、出勤、作业批改、完成临时性工作等项目构成。
考核实行扣分制,扣完为止,不计负分。
教师实得过程考核量化成绩=基本分(40分)+奖励分-应扣分。
扣分标准如下:1、师德师风。
凡体罚学生或变相体罚学生;有严重的师德师风问题。
并造成严重负面影响且经调查属实每次扣1~12分。
2、计划总结。
正式开学一周内和放假前12天分别写好各类计划总结,并按时交教导处,迟交每次扣1分,缺交每次扣2~5分,拒交每次扣8分。
3、备课。
课前必须备课,具备教案的基本要素写详案,教导处每学月检查一次,并结合年级组教研组提供的平时检查情况进行考核。
凡不按要求备课者,每次视情况扣3分及以下。
4、上课。
教师必须不断提高课堂教学艺术,努力提高课堂教学效益。
教导处每期进行1~2次教情调查,凡满意率低于70%或家长、学生意见特别大并经调查核实属实的,每次扣1~3分。
5、听课。
听课没达到规定量差一节扣1/5分,弄虚作假抄听课笔记每节扣1分。
6、出勤。
教师必须准时到岗到点(含会议、集合、早晚自习等),迟到早退(以规定时间8分钟为基准,但出现安全事故责任由应到岗人员自己负责)扣1/5分,旷课扣2分,累计。
7、作业批改。
以教导处、年级组、教研组检查记载为依据,每少一次扣1/5分,累计。
8、完成临时性工作。
必须无条件服从学校工作安排,完成教导处、年级组、教研组、质量组交办的临时性工作。
中学教师教学量化考核办法教学是学校的中心工作,学校的一切工作必须服从和服务于教学.为了全面贯彻党的教育方针,完成学校承担的教书育人的根本任务,实现教学管理的规范化、科学化,达到优化教学过程,提高教学质量的目的,特制定本考核办法。
一、教学计划(5分)1.学期初,教师要及时制定规范可行的教学工作计划,制定要做到:据标准(课程标准)、依教材、切实际、求实效.2.教学计划的基本内容:①学生基本情况分析;②本学期的教学目的要求(含学生能力培养、绿色教育与德育渗透);③教材内容分析;④教学重点难点;⑤应对措施及方法⑥教学进度安排。
3。
教学计划应在每期开学初制定,在开学第二周与备课笔记一起交教导处.考核办法:教学计划符合要求记5分;不符合要求、敷衍者该项不记分;不上交者记-5分。
二、备课(15分)1。
备课要求:①教师备课应做到“六备"、“五精心”.即:备学生、备教材、备教具、备教法、备学法、备板书设计;精心设计课堂情境,精心设计板书,精心设计课堂提问,精心设计课堂练习、精心设计课外作业。
②要求课后有教学反思,每周至少一篇。
③跨年级、跨学科需分别备课,但只要求送检一个年级或一个学科主备课的教案。
④毕业年级可用复习用书和试卷代替教案。
条件是复习用书、试卷要做过,有适当的批注和小结。
⑤工作满10年的教师,可备写简案,但涉及新课程、新教材的除外。
⑥教案应以分课时教案的形式体现,备课量按学科周课时计算.2。
坚持教案月检制。
任课教师每月最后一周星期五放学前将教案交教导处检查评定。
考核办法:1。
学期末教案符合要求的记15分。
2.数量不够,每差1课时记-1分(不符合要求的不能算1课时教案);未送达检查的记-2分/次,补查后记-1分/次。
三、上课(15分)上课是教学工作的中心环节,充分体现了教师的教学能力和水平,是教学质量高低的重要表现和标志。
1。
上课的要求:①教学任务明确,内容正确,结构合理,方法恰当,语言规范.不备课不进课堂。
职业技术学院教师工作量化考核办法(试行)为了建立与岗位管理、绩效评价及职称评审相适应的人事管理制度,进一步激发广大教师教学、科研、社会服务的工作热情,提升管理水平与能力,促进学院“双一流”建设,按照《教育部深化高校教师考核评价制度改革的指导意见》(教师〔2016〕7号)精神,结合我院实际,特制定本教师工作量化考核办法。
一、教师工作量化考核的指导思想遵循高职教育教学规律,紧扣高职院校人才培养目标,把握高职院校教师成长与发展特点,从事关职业教育发展与建设的高度,深入分析我院当前高职院校教师岗位聘期与年度考核、绩效评价、职务评审、评优推荐等工作中存在的问题与不足,立足现实,制定体现高职教育特色,与教师岗位管理与评价工作相适应,突出教育教学中心地位,科学研究与社会服务等协调推进,考核内容全面详尽,量化科学合理,易于操作实施,能充分调动和激发广大教师工作积极性、创造性,有利促进教师成长发展的量化考核体系。
二、教师工作量化考核的基本原则1.坚持与专业相关联的考核原则。
2。
坚持定量与定性相结合的考核原则.3.坚持全面、客观、公正的考核原则。
4。
坚持过程与结果相结合的考核原则。
5.坚持以教学为主,科研推广、社会服务等内容有机结合的考核原则。
三、考核内容及量化细则(一)教学工作量化考核细则(二)科研(推广)、教改工作考核细则(三)其他工作量化考核细则(四)个人荣誉量化考核细则四、量化考核结果运用教师工作量化考核的目的在于运用。
学院将把教师量化考核结果在教师职称评审、奖励津贴分配、教师岗位分级聘任工作中试行推广运用,在总结经验的基础上,不断扩大到年度考核、评优推荐等更大范围运用,以充分发挥量化考核的作用。
(一)在教师职称评审中运用.对符合评审条件的教师,依据量化考核办法,对任现职以来的业绩进行量化赋分排序,并将排序情况提供给学院两级评审专家,作为专家推荐的重要依据。
(二)在奖励津贴分配中运用。
各分院部根据学院教师工作量考核办法,进一步修订完善本分院部奖励津贴分配办法,将教师年度量化考核结果充分运用到奖励津贴分配中,引导教师积极参与教学、科研及社会服务工作,强化教学中心地位,以量化考核激发教师工作积极性。
教学工作量化考核办法为了全面规范我校教学工作,完善教学激励机制,调动教师教育教学积极性,体现奖优罚劣、优质优酬、公平竞争的原则,保证教学质量的稳步提高,根据《国务院大力发展职业教育的决定》和全国职教会议精神以及《山东省中等职业学校教学管理规范》,结合本校实际情况,特制定本考核办法。
本办法将作为教师年度考核、职称、职务晋升,绩效工资发放,评先树优、培训进修等方面的重要依据。
一、考核范围本校学期或学年有授课任务的专任教师、兼职教师、聘任教师、实验实训教师。
二、考核的基本原则1、实事求是、客观、公正、公平的原则。
2、全方位、综合考核的原则。
即从工作态度、教师出勤、理论学习、教学常规、教学质量和教育科研等方面对教师的教育教学工作进行全方位的考核。
3、质与量相结合的原则。
既要考核教师的承担工作量,同时还要考核教师工作质量。
4、过程考核与结果考核相结合的原则。
三、考核内容考核的主要内容包括教师的职业道德、教学态度、教学能力、教学质量、教学纪律、教研科研等六个方面。
四、考核方法和程序1、考核分为学期考核和年度考核。
年度考核成绩为该年度两个学期成绩的平均值。
2、学校成立考核工作领导小组,组长:教学副校长。
成员:教务处正、副主任,各教学部(处)主任等。
负责检查、调度各教学部(处)考核工作。
各部(处)成立考核领导小组,组长:教学部(处)主任,成员:各教研室主任、教师代表等。
具体负责本教学部(处)教师考核工作。
3、教师填写教务处统一印制的《济宁市高级职业学校教师综合量化考核表》,将考核表并附全部佐证材料原件、复印件交至所在教学部(处)。
行政兼课教师归属到相应教学部(处)进行考核。
4、各教学部(处)考核工作小组对每位教师提交的考核材料进行集体审定,并按照本办法进行量化考核,严格把握材料真实性,标准正确性。
5、考核结果经教学部(处)教师内部公示后,报教务处。
教务处会同教学部(处)对考核结果进行复审后报学校审批。
五、考核等次、组成和标准1.考核等次及比例考核结果分为A、B、C三个等次。
小学教师工作量化考核实施方案为了进一步加强小学教师队伍管理,客观公正地评价教师的工作表现,激励广大教师积极投身教育教学工作,提高教育教学质量,特制定本小学教师工作量化考核实施方案。
一、考核原则1、公平、公正、公开原则:考核标准和程序对全体教师一视同仁,考核过程和结果公开透明。
2、全面性原则:考核涵盖教师工作的各个方面,包括教学工作、德育工作、教研工作等。
3、注重实绩原则:以教师的工作业绩和实际贡献为主要依据,突出重点,注重实效。
二、考核对象全体小学在职教师三、考核内容及权重1、教学工作(50%)教学计划与总结(5%):按时制定切实可行的教学计划,期末认真撰写教学总结。
备课(10%):认真备课,教案规范、完整,符合教学要求。
课堂教学(20%):教学目标明确,教学方法得当,教学效果良好,课堂秩序井然。
作业批改(10%):作业布置适量,批改认真及时,反馈准确有效。
辅导学生(5%):有针对性地辅导学生,帮助学生解决学习困难。
2、德育工作(20%)班级管理(10%):班级秩序良好,学生行为规范,班级文化建设有特色。
品德教育(5%):注重培养学生的良好品德和行为习惯,开展有效的品德教育活动。
家校合作(5%):积极与家长沟通,定期召开家长会,形成家校教育合力。
3、教研工作(20%)教研活动参与(10%):按时参加学校和教研组组织的教研活动,积极发言,认真记录。
教学研究成果(5%):撰写教学论文、教学案例、教学反思等,参加课题研究。
公开课、示范课(5%):每学期至少上一节公开课或示范课,教学效果良好。
4、教师素养(10%)师德师风(5%):遵守教师职业道德规范,关爱学生,爱岗敬业,为人师表。
业务学习(5%):积极参加各类培训和学习活动,不断提高自身业务水平。
四、考核方法1、日常检查:学校领导、教研组长等定期对教师的教学常规工作进行检查。
2、听课评课:学校组织听课小组对教师的课堂教学进行听课评课。
3、学生评价:通过问卷调查、学生座谈会等形式了解学生对教师的评价。
教职工目标量化考核办法模版一、考核周期每学年考核一次,考核周期为一学年。
二、考核内容1.教学任务完成情况考核指标:教学任务完成率考核权重:40%考核标准:根据学科特点制定出相应的教学任务量,并根据教学任务的难易程度、时间要求等因素,为每位教师量化出相应的教学任务量。
根据每位教师实际完成的教学任务量计算出教学任务完成率,按以下标准给予考核成绩:完成率考核成绩100% 5分90%以上且不足100% 4分80%以上且不足90% 3分70%以上且不足80% 2分70%以下1分2.教育教学科研成果考核指标:教育教学科研成果数量及质量考核权重:30%考核标准:教育教学科研成果包括发表论文、获得科研成果、获得教育教学奖励等。
按照成果的数量和质量给予考核分数,具体如下:科研成果数量和质量考核成绩3项及以上且有1项代表性成果5分2项及以上且有1项代表性成果4分1项代表性成果3分1项非代表性成果2分无科研成果1分3.学生评教结果考核指标:学生评教结果考核权重:20%考核标准:学生评教结果是衡量教师教学质量的重要指标之一,应当引起足够重视。
根据学生的评价结果,按以下标准给予考核成绩:评价结果考核成绩优秀(85分以上)5分良好(75-85分)4分一般(60-75分)3分较差(60分以下)2分4.师德表现考核指标:师德表现考核权重:10%考核标准:教师是学生的楷模,必须注重自身师德修养。
师德表现包括教学态度、教风建设、诚信守法、团队合作等。
根据师德表现情况给予考核成绩,具体如下:师德表现考核成绩优秀(10分)5分良好(8分)4分一般(6分)3分较差(4分)2分差(2分或以下)1分5.其它考核指标:其它考核权重:无考核标准:考核委员会可根据实际情况对教师进行其他方面的考核,如所上实验课的教学效果、组织参与校内外各项活动、对学生的帮扶与指导等方面的考核。
这些方面的考核可根据实际情况确定权重和考核成绩。
三、考核流程1.考核前制定考核任务书,明确考核要求、考核流程、考核标准及权重等内容,同时将考核结果告知教师。
职业技术学院教师工作量化考核办法(试行)为了建立与岗位管理、绩效评价及职称评审相适应的人事管理制度,进一步激发广大教师教学、科研、社会服务的工作热情,提升管理水平与能力,促进学院“双一流”建设,按照《教育部深化高校教师考核评价制度改革的指导意见》(教师〔2016〕7号)精神,结合我院实际,特制定本教师工作量化考核办法。
一、教师工作量化考核的指导思想遵循高职教育教学规律,紧扣高职院校人才培养目标,把握高职院校教师成长与发展特点,从事关职业教育发展与建设的高度,深入分析我院当前高职院校教师岗位聘期与年度考核、绩效评价、职务评审、评优推荐等工作中存在的问题与不足,立足现实,制定体现高职教育特色,与教师岗位管理与评价工作相适应,突出教育教学中心地位,科学研究与社会服务等协调推进,考核内容全面详尽,量化科学合理,易于操作实施,能充分调动和激发广大教师工作积极性、创造性,有利促进教师成长发展的量化考核体系。
二、教师工作量化考核的基本原则1.坚持与专业相关联的考核原则。
2.坚持定量与定性相结合的考核原则。
3.坚持全面、客观、公正的考核原则。
4.坚持过程与结果相结合的考核原则。
5.坚持以教学为主,科研推广、社会服务等内容有机结合的考核原则。
三、考核内容及量化细则(一)教学工作量化考核细则(二)科研(推广)、教改工作考核细则(三)其他工作量化考核细则(四)个人荣誉量化考核细则四、量化考核结果运用教师工作量化考核的目的在于运用。
学院将把教师量化考核结果在教师职称评审、奖励津贴分配、教师岗位分级聘任工作中试行推广运用,在总结经验的基础上,不断扩大到年度考核、评优推荐等更大范围运用,以充分发挥量化考核的作用。
(一)在教师职称评审中运用。
对符合评审条件的教师,依据量化考核办法,对任现职以来的业绩进行量化赋分排序,并将排序情况提供给学院两级评审专家,作为专家推荐的重要依据。
(二)在奖励津贴分配中运用。
各分院部根据学院教师工作量考核办法,进一步修订完善本分院部奖励津贴分配办法,将教师年度量化考核结果充分运用到奖励津贴分配中,引导教师积极参与教学、科研及社会服务工作,强化教学中心地位,以量化考核激发教师工作积极性。
职业技术学院教师工作量化考核办法(试行)为了建立与岗位管理、绩效评价及职称评审相适应的人事管理制度,进一步激发广大教师教学、科研、社会服务的工作热情,提升管理水平与能力,促进学院“双一流”建设,按照《教育部深化高校教师考核评价制度改革的指导意见》(教师〔2016〕7号)精神,结合我院实际,特制定本教师工作量化考核办法。
一、教师工作量化考核的指导思想遵循高职教育教学规律,紧扣高职院校人才培养目标,把握高职院校教师成长与发展特点,从事关职业教育发展与建设的高度,深入分析我院当前高职院校教师岗位聘期与年度考核、绩效评价、职务评审、评优推荐等工作中存在的问题与不足,立足现实,制定体现高职教育特色,与教师岗位管理与评价工作相适应,突出教育教学中心地位,科学研究与社会服务等协调推进,考核内容全面详尽,量化科学合理,易于操作实施,能充分调动和激发广大教师工作积极性、创造性,有利促进教师成长发展的量化考核体系。
二、教师工作量化考核的基本原则1.坚持与专业相关联的考核原则。
2.坚持定量与定性相结合的考核原则。
3.坚持全面、客观、公正的考核原则。
4.坚持过程与结果相结合的考核原则。
5.坚持以教学为主,科研推广、社会服务等内容有机结合的考核原则。
三、考核内容及量化细则(一)教学工作量化考核细则(二)科研(推广)、教改工作考核细则(三)其他工作量化考核细则(四)个人荣誉量化考核细则四、量化考核结果运用教师工作量化考核的目的在于运用。
学院将把教师量化考核结果在教师职称评审、奖励津贴分配、教师岗位分级聘任工作中试行推广运用,在总结经验的基础上,不断扩大到年度考核、评优推荐等更大范围运用,以充分发挥量化考核的作用。
(一)在教师职称评审中运用。
对符合评审条件的教师,依据量化考核办法,对任现职以来的业绩进行量化赋分排序,并将排序情况提供给学院两级评审专家,作为专家推荐的重要依据。
(二)在奖励津贴分配中运用。
各分院部根据学院教师工作量考核办法,进一步修订完善本分院部奖励津贴分配办法,将教师年度量化考核结果充分运用到奖励津贴分配中,引导教师积极参与教学、科研及社会服务工作,强化教学中心地位,以量化考核激发教师工作积极性。
教师量化考核方案教师量化考核方案篇1为了进一步加强年级管理,规范任课教师日常行为,增强教师纪律观念与责任意识,全面提升教师素质与教学成绩,特制定本考核细则。
一、任课教师量化考核由年级具体落实,学期结束报教务处存档。
二、任课教师量化考核结果作为评先、评模、晋级、绩效津贴发放的主要参考依据。
计划与总结1、未按要求拟定上交教学计划者扣10分。
2、未按要求上交工作总结者扣10分。
3、未按要求完成教学计划者扣5分。
集体备课4、周四集体备课迟到、早退,每次扣5分,请假扣2分,无故不参加扣10分。
5、中心发言人不按要求撰写并上交教研记录,每次扣10分。
上课与辅导6、未经年级组批准调课或调换辅导,调换双方每人每节扣5分。
7、上课迟到、早退,或中途外出,每发现一次扣5分。
8、上课接打手机,每发现一次扣5分。
9、无故旷课,每节扣10分。
10、教师喝酒上课,发现一次扣5分。
教案与作业11、教师无教案上课每次扣10分,教案书写不规范扣5分。
12、学生作业了草扣5分,错题不更正扣5分。
13、不布置作业扣10分,不按要求批改作业扣5分。
14、作业缺交1人扣2分。
听课交流15、40岁以下(不含40岁)教师每周至少听2节课,40岁以上(含40岁)每周至少听1节课,按规定每少听一节扣5分。
16、年级临时组织的听课、讲课活动,不服从安排扣5分。
监考与改卷17、监考迟到、早退、脱岗、阅看书报杂志、试卷错装、漏装、倒装等不严格履行监考职责,扣5分。
18、改卷不负责任,合分不仔细认真,造成重大失误,扣10分。
阅读与实验19、不按要求组织阅读课每少一节扣10分,组织不认真每节扣5分。
20、不按要求上实验课,每少一次扣10分,组织不认真每节扣5分。
文化交流21、教师每学期至少交2篇教学或管理感悟与反思,每少一篇扣5分。
22、书写广场书写不认真扣5分,不书写扣10分。
活动与会议23、学校、年级组织召开的会议或活动,迟到、早退每发现一次扣5分,请假扣2分,无故不参加扣10分。
2024年中小学教师工作量化考核方案第一章绪论一、背景随着教育事业的不断发展,中小学教师的工作内容和要求也在不断扩展和提升。
为了更好地监督和评估中小学教师的工作表现,确保教学质量和教师素质的稳步提高,制定和实施中小学教师工作量化考核方案成为必要的举措。
二、目的本文旨在确立2024年中小学教师工作量化考核方案,建立科学、公正、公平的教师评价体系,促进教师专业成长和教学品质的提升。
第二章考核对象和范围一、考核对象本考核方案适用于2024年所有中小学教师,包括公立学校和民办学校的中小学教师。
二、考核范围考核范围包括教师的教学能力、教师的科研和教研能力、教师的业务水平和职业道德。
第三章考核内容和方式一、考核内容1. 教学能力考核(1)学科教学能力考核教师在各科教学中的设计与实施能力,包括教学目标的设定、教学方法的选择、教学资源的利用、教学过程的组织与管理等方面。
(2)学生评价通过学生评价教师的教学质量和师生关系,包括学生对教师授课内容的掌握程度、学生对教师的教学方式的满意度等方面。
2. 科研和教研能力考核(1)科研水平考核教师在学科研究和教育科研方面的能力,包括发表论文、参加学术会议、承担课题等方面。
(2)教研活动参与程度考核教师在学校和区域教研活动中的参与程度和表现。
3. 业务水平考核(1)教学管理能力考核教师的组织、管理课堂和教学活动的能力。
(2)协作能力考核教师在团队合作和与家长、学生等的沟通能力。
4. 职业道德考核(1)遵守职业道德规范考核教师是否遵守职业道德规范,包括尊重学生、保护学生隐私、热爱工作等方面。
(2)纪律执行情况考核教师是否遵守学校和政府发布的纪律规定。
二、考核方式1. 定性考核和定量考核相结合考核内容既包括定性评价,也包括定量评价。
定性考核以观察、记录、访谈等方式进行,定量考核以考试成绩、学生评价等方式进行。
2. 多元化考核方法考核采用综合评价的方式,包括考试成绩、学生评价、同事评价、家长评价、教研成果等。
规划建筑工程系教师教学质量评价量化考核办法(试行)为贯彻落实许昌职业技术学院《关于对<许昌职业技术学院教学质量评估实施方案>部分条款进行修正的通知》(许职院文【2010】56号)文件精神,切实加强对教师教学质量的监控与考核评价,有效地调动教师教学的积极性,促进教学改革,提高教学质量,结合我系实际,特制订本评价量化考核办法。
一、评价原则遵循教育教学规律,坚持教学过程评价与教学结果评价相结合的原则;坚持公开、公平、公正评价的原则。
科学、系统的评价每位教师的教学状态及质量,促进教师教学水平的不断提高。
二、评价目的以评促教,以评促改,建立激励机制,提高教师的整体素质。
三、评价对象担任我系各教学班授课任务的校内专任教师、校内兼课教师、校外兼职教师(含实践课指导教师)、校外兼课教师。
四、领导小组为加强我系教学质量评价工作,特成立建工系教学质量评价领导小组:组长:耿建生鲁幸福副组长:刘青宜苏国生成员:段强牛志鹏公晋芳秦燕恒郭谭娜俎万民王燕锋侯家奎祁国防五、评价内容与评分方法1、教学能力(满分30分)系每年举办优质课比赛、说课比赛、课件比赛等活动,该项成绩由比赛成绩折算后得出。
折算公式为:教学能力得分=(比赛得分/100)×30优质课比赛、说课比赛、课件比赛评分标准附后。
2、专业建设与质量工程(满分30分,基础分20分)(1)积极参加系各项教学改革与质量工程建设的,可得基础分20分。
(2)积极参加示范性实践教学基地建设,获得国家级示范性实践教学基地的,负责人加10分,主要参与者加8分;获得省级示范性实践教学基地的,负责人加8分,主要参与者加6分;获得院级示范性实践教学基地的,负责人加6分,主要参与者加4分。
参与申报各级示范性基地的,负责人加3分,主要参与者加2分。
(3)积极参加优秀教学团队建设,获得国家级优秀教学团队的,负责人加10分,主要参与者加8分;获得省级优秀教学团队的,负责人加8分,主要参与者加6分;获得院级优秀教学团队的,负责人加6分,主要参与者加4分。
教师教学量化考核实施细则为进一步加强我系教师队伍管理,提高教师素质,调动教师工作的积极性和主动性,全面提高教育教学质量,为教师专业技术职务评聘、评优评模、年度考核提供真实的数据依据,结合我系的实际情况,特制定本实施细则办法。
一、考核时间每学期考核一次,学期末进行汇总。
二、考核对象数计系全体教师。
三、考核办法对每位教师的各项工作进行量化计分,按从高到低排名,总分IOO分。
四、量化内容及计分标准(一)师德修养(10分)依照《教师师德师风考核细则及评分标准》为依据,每学期组织学生对教师进行一次考核评价,主要针对教师在教学工作中的师德表现,包括言行举止、教书育人等方面。
根据评价结果给予相应的权值分。
若在学校及系部检查过程中发现教师有不良行为的,一次扣5分,同时实行师德“一票否决制”。
(二)工作量(10分)根据校内《岗位绩效工资实施方案》中对工作量的具体要求,正式在编专职教师的每周标准工作量为:教授8节、副教授10节、讲师及助讲12节。
其中,实习指导教师每周按3节工作量,课外活动工作量根据具体情况而定,行政岗位人员兼课课时数不得超过6节。
所有教师满工作量者得10分,不满工作量者根据系部实际情况酌情扣分。
(三)教师考勤(20分)1.凡学校和系部规定参加的会议及各项活动,缺勤一次扣1分;2.上课迟到、早退一次扣1分;3.无故旷课一次扣5分;4.未经系部同意,私自调课或替代课者一次扣2分。
(四)学生评教(30分)每学期考试前半个月,学生根据教师的业务知识、教学态度、教学方法、教学能力、教学效果等方面,实事求是进行综合评价,分为很满意、满意、比较满意、不满意四项,最终由学生会干部汇总,根据统计结果给予相应的权值分。
(五)教案检查(5分)每学期考试前半个月,根据系部工作安排提前发出通知,要求全体教师在规定时间内将教案集中收集到系里,由系里组织各教研室主任对收集的教案进行集中检查,根据检查结果给予相应的权值分。
(六)作业批改(5分)根据教师批改作业的数量、质量及认真程度由学生综合评定,分为优、良、差三项,根据汇总结果给予相应的权值分。
教师量化考核办法
为进一步完善学校奖惩激励制度,调动广大教师工作的积极性和创造性,建立科学的教师评价体系,结合学校实际出发,特制定如下教师量化考核办法。
一、考核原则:
以人为本,激励为主、客观公正。
二、考核要求:
透明度高、操作性强、实效性大。
三、考核内容:
师德师风、业务能力、勤恳程度、工作业绩。
四、考核办法
在学期开始,学校考评小组对每位教师在“德”、“能”、“勤”、“绩”四个方面先分别给予每项基本分25分,然后再根据每位教师在这几个方面的具体工作表现进行量化加分或减分,学期末,由考评小组对每位教师的各项得分进行汇总,根据每位教师的量化总积分进行考评。
积分在全校前五名者为优秀,后三名者为不及格,其余为合格。
量化得分标准如下:
(一)、师德师风方面:
1、被评为学校模范教师、优秀辅导员、师德标兵等。
每评选上一项,量化积分加3分。
2、在师德师风方面,获得镇、县级荣誉者,量化积分加6分。
获得市级及其以上者加10分。
3、在学校进行师德师风评比活动中,因其犯有下列错误,被学校严厉批评者,每出现一次,量化积分减3分(25分减完为止)。
(1)违背教育政策、乱搭教辅资料、进行有偿家教。
(2)体罚或变相体罚学生,造成恶劣影响。
(3)造成安全责任事故。
(4)道德品质低下,违法乱纪。
(5)有其他违背国家法律法规现象。
(二)、业务能力方面:
1、在校内进行的各项竞赛活动中,如:赛教、演讲比赛、教案评比、专业知识大赛等。
每获得一、二、三等奖分别积3、
2、1分。
2、获得学生奖,每项加2分。
3、获得镇、县级竞赛奖加6分,市级及其以上者加10分。
4、获得县级及其以上指导奖,每项加5分。
5、论文、课件等专利性东西获得县级评比者,每项给获奖者加5分,获市级及其以上者每项加10分。
6、在其他业务能力竞技方面获奖者视其情况适当加分。
(三)勤恳程度方面:
1、每天按10课时计算(中午6课时,下午4课时)每加班1课时,量化加分0.2分(指学校安排的必要加班)。
2、不能正常上班,每缺1课时者其量化积分减0.2分,25分减完为止(正常假除外)。
(四)工作业绩方面:
1、在学校举行的质量检测中每获一次一等奖量化积分加5分,获二等奖执教者加3分,三等奖执教者加1分。
2、在镇、县级统考、抽考等质检中,获镇一、二、三等奖者,分别积8、6、4分;获县级一二、三等奖,一次依次积10、8、6分。
3、在学校举行的大型活动中(如参加镇、县的文艺汇演、体操比赛等)有突出贡献者给其量化积分。
4、学校安排的各项工作未能按时完成的每次扣2分(包括上交的计划、总结等材料)。