流体输配管网基础
- 格式:ppt
- 大小:376.50 KB
- 文档页数:20
流体输配管网教案设计一、教学目标1. 让学生了解流体输配管网的基本概念、分类和组成。
2. 使学生掌握流体输配管网的设计原则和计算方法。
3. 培养学生运用流体输配管网知识解决实际问题的能力。
二、教学内容1. 流体输配管网的基本概念1.1 流体输配管网的定义1.2 流体输配管网的分类1.3 流体输配管网的组成2. 流体输配管网的design principles2.1 设计原则概述2.2 管网布置原则2.3 管网材料选择原则3. 流体输配管网的计算methods3.1 管道直径计算3.2 管道压力损失计算3.3 管网水力计算三、教学方法1. 讲授法:讲解流体输配管网的基本概念、设计原则和计算方法。
2. 案例分析法:分析实际工程案例,让学生了解流体输配管网在工程中的应用。
3. 讨论法:引导学生探讨流体输配管网设计中的关键问题,提高解决问题的能力。
四、教学准备1. 教材:流体输配管网相关教材。
2. 课件:制作流体输配管网的教学课件。
3. 案例资料:收集流体输配管网工程案例资料。
五、教学过程1. 导入:介绍流体输配管网在现代社会中的重要作用,激发学生的学习兴趣。
2. 讲解基本概念:讲解流体输配管网的定义、分类和组成。
3. 讲解设计原则:阐述流体输配管网设计的原则和方法。
4. 讲解计算方法:讲解流体输配管网的管道直径计算、压力损失计算和管网水力计算。
5. 案例分析:分析实际工程案例,让学生了解流体输配管网在工程中的应用。
6. 课堂讨论:引导学生探讨流体输配管网设计中的关键问题,提高解决问题的能力。
8. 作业布置:布置相关练习题,巩固所学知识。
六、教学评价1. 平时成绩:考察学生在课堂上的参与程度、提问回答和作业完成情况。
2. 期中考试:设置期中考试,检验学生对流体输配管网知识的掌握程度。
3. 课程设计:安排课程设计,让学生运用所学知识解决实际工程问题。
七、教学拓展1. 流体输配管网的优化设计2. 流体输配管网的智能化管理3. 新型管网材料的研究与应用八、教学反思在教学过程中,教师应不断反思自己的教学方法、教学内容和学生反馈,以便及时调整教学策略,提高教学效果。
第二节 流体输配管网水力计算的基本原理和方法目的:1. 根据要求的流量分配,确定管网各管段管径和阻力,求得管网特性曲线,为匹配管网动力设备准备条件,进而确定动力设备的型号和动力消耗. 2. 根据已确定的动力设备,确定保证流量分配的管道尺寸.基本理论依据⏹ 流体力学一元流动连续性方程和能量方程, ⏹ 串、并联管路的流动规律.☐ 动力设备提供的压力等于管网总阻力 ☐ 若干管段串联后的阻力等于各管段阻力之和 ☐ 各并联管段的阻力相等☐ 各管段阻力是构成管网阻力的基本单元 ☐ 管道总阻力等于沿程阻力与局部阻力之和一、摩擦阻力计算 计算式管道材料不变,断面尺寸不变,流体密度与流量不随沿程流量变化时:☐ 对于气体管流中气体密度的变化不能忽略时,应根据摩擦阻力计算式与气体状态方程和连续性方程联立,解得方程组为:⎰=lsml dlR P 2421ρυλl Z T TZ P R L P P s 00005202221)4(62.1ρλ=-lR l R P m sml ==2421ρυλ下式是具体应用:圆形管道内气体接近于0℃的常温,压力≯0.8M P a近似取得到:P ≤0.005M P a 的管道,因为注意:正确选择适合管流特征的摩阻计算式。
确定计算公式后,需计算摩擦阻力系数依 据:层流区:Re<2000紊流到层流过渡区:2000<Re<4000紊流区(包括紊流区中的三个阻力区)柯列勃洛克公式:注意:此式适用于通风、空调、燃气、给水管道系统 摩擦阻力系数计算的专用公式阿里特苏里公式: Re>4000,钢管或光滑管道l Z T TZ p R L p p s 00005202221)4(62.1ρλ=-11==Z Z T T 0212p p p =+Re64=λ)(Re dk f 、=λ3Re0025.0=λ谢维列夫公式:(适用于新钢管)谢维列夫公式:(适用于新铸铁管)水力光滑区 过渡区阻力平方区★★★ 注意的问题管网中流体的流动状态计算式与计算图表的使用条件和修正方法二、局部阻力计计算公式 :局部阻力ζ由实验方法确定,其大小取决于管件部件或设备流动通道的几何参数,不考虑Re 和绝对粗糙度的影响.根据不同流通断面的几何参数,可以通过相关的计算图表计算局部阻力ζ.三、常用的水力计算方法1、假定流速法:技术经济流速→确定输送流量→确定管道断面尺寸 →计算管道阻力284.06284.011055.075.0⎪⎭⎫ ⎝⎛+⨯=-v d K νλ:)107.2(6⨯≥νv:)107.2(6⨯<νv284.010134.0d K =λ:)10176.0(6⨯<νv284.01Re 77.0K =λ2、压损平均法:总作用压头均分给各管段→确定管段阻力→由管段流量→确定管道断面尺寸3、静压复得法管道分段→改变管道断面尺寸→降低流速→克服管段阻力→重新获得静压。
1流体输配管网的组成:流体的源和汇,管道,末端装置(基本组成);动力装置,调节装置,其他附属设备。
2流体输配管网的基本功能:将从源取得的流体,通过管道输送,按照流量要求,分配给各末端装置;或者按流量要求从各末端装置收集流体,通过管道输送给汇。
3采暖热水管网组成:膨胀水箱(作用:①用来贮存冷热水系统水温上升时的膨胀水量,②在重力循环上供下回系统中有排气作用,③恒定水系统的压力。
在重力循环系统中应接在供水立管顶端;在机械循环系统中一般接在循环水泵入口前。
),排气装置(应设在系统各环路供水干管末端最高处),散热器温控阀,分水器集水器,换热器,阀门,换热装置。
4疏水器的作用①自动阻止蒸汽溢漏②迅速排走用热设备及管道中的凝水③能排除系统中积留的空气和其他不凝性气体。
疏水器用在蒸汽供热管网中,一般装在散热器或换热器后的凝结水管路上。
5常用水力计算方法:①假定流速法:先按技术经济要求选定管内流速,再结合所需输送的流量确定管道断面尺寸,进而计算管道阻力,得出需用动力(适用于动力未知的情况)②压损平均法:将已定的总资用动力按干管长度平均分配给每一管段,以此确定管段阻力再根据每一管段的流量确定管段断面尺寸(动力设备型号已知或对分支管路进行压损平衡计算)③静压复得法:通过改变断面尺寸降低流速克服管道阻力维持所需要的管内静压(维持保证要求的风口风速)6并联管段的阻力平衡:①调整支管管径②阀门调节7均匀送风管道设计四项基本措施:①送风管断面积F和孔口面积f。
不变时,管道内静压会不断增大,可根据静压变化在孔口上设置不同阻体使孔口具有不同阻力②孔口面积f。
和u值不变时,可采用锥形送风改变送风管断面积,使管内静压保持不变③送风管断面积及孔口u值不变时,可根据管内静压变化改变孔口面积④增大送风断面积F减小孔口面积f。
,对于条缝送风当f。
/F《0.4时可近似认为分布均匀8垂直失调:在采暖建筑物内,同一竖向各层房间的室温不符合设计要求,出现上下层冷热不均匀的现象称为垂直失调。
《流体输配管网》主要知识要点学习指导与本专业有关的流体输配管网,种类很多,技术繁杂。
同时,平台课的教学计划学时又非常有限。
《流体输配管网》课程共48学时,其中理论教学为44学时,实验4学时。
若采用原来专业课的教学方法,面面俱到,讲授新构成的平台课程,难以获得好的教学效果。
《流体输配管网》课程的两个关键是:(1)必须把本专业各类流体输配管网共同的技术原理和方法讲深、讲透,讲完整,即构造一个共性体系;(2)要注意平台课沟通基础课与专业课的桥梁作用,不能脱离具体的工程实践,讲成纯粹的网络理论。
共性原理要能解决个性(具体管网)问题。
-----课前准备由于要联系具体的工程管网,这就要求学生在学习本门课程前,对实际的管网有基本的了解。
学生在本门课程之前,要学习《制图》、《建筑环境与设备工程概论》、《流体力学》等课程和进行认识实习。
可在认识实习任务书中,给学生下达如下任务:认真观察1~3个不同的流体输配管网,并绘制出管网轴测图。
管网类型不限。
要求学生结合《建筑环境与设备工程概论》课程学习的知识和《流体输配管网》教材的第一章,根据自己所观察的实际工程的流体输配管网,回答以下问题:(1)该管网的作用是什么?(2)该管网中流动的流体是液体还是气体?还是水蒸气?是单一的一种流体还是两种流体共同流动?或者是在某些地方是单一流体,而其他地方有两种流体共同流动的情况?如果有两种流体,请说明管网不同位置的流体种类、哪种流体是主要的。
(3)该管网中工作的流体是在管网中周而复始地循环工作,还是从某个(某些)地方进入该管网,又从其他地方流出管网?(4)该管网中的流体与大气相通吗?在什么位置相通?(5)该管网中的哪些位置设有阀门?它们各起什么作用?(6)该管网中设有风机(或水泵)吗?有几台?它们的作用是什么?如果有多台,请分析它们之间是一种什么样的工作关系(并联还是串联)?为什么要让它们按照这种关系共同工作?(7)该管网与你所了解的其他管网(或其他同学绘制的管网)之间有哪些共同点?哪些不同点?如果认识实习安排在本课开课前一学期,可将这个与认识实习结合。
流体输配管网教学大纲流体输配管网教学大纲引言:流体输配管网是指用于输送液体或气体的管道系统,广泛应用于工业生产、城市供水、石油化工等领域。
为了培养专业人才,流体输配管网教学大纲的制定至关重要。
本文将探讨流体输配管网教学大纲的内容和结构,以及其在培养学生专业能力方面的重要性。
一、教学大纲的内容1. 基础理论知识:包括流体力学、热力学、材料力学等基础知识,为学生打下坚实的理论基础。
2. 管道工程设计:介绍管道工程设计的基本原则、方法和流程,包括管道布置、管道材料选择、管道支撑设计等内容。
3. 管道流体力学:深入探讨管道内流体的流动规律,包括雷诺数、流速分布、压力损失等内容,为学生理解和分析管道流体力学问题提供依据。
4. 管道系统分析:介绍管道系统的结构和运行原理,包括管道系统的水力特性、控制阀的选择和调节、泵站的设计等内容。
5. 管道施工与维护:讲解管道施工的基本流程和方法,以及管道维护的常见问题和解决方法,培养学生的实践能力和问题解决能力。
二、教学大纲的结构1. 基础知识模块:包括基础理论知识和管道工程设计的基本原则,为学生打下坚实的理论基础。
2. 管道流体力学模块:深入探讨管道内流体的流动规律,培养学生的分析和解决问题的能力。
3. 管道系统分析模块:介绍管道系统的结构和运行原理,培养学生的系统思维和综合分析能力。
4. 管道施工与维护模块:讲解管道施工和维护的基本流程和方法,培养学生的实践能力和问题解决能力。
三、教学大纲的重要性1. 提高教学效果:教学大纲明确了教学目标和内容,帮助教师合理安排教学进度和教学方法,提高教学效果。
2. 保证教学质量:教学大纲规定了学生应掌握的知识和技能,帮助教师明确教学要求,保证教学质量。
3. 促进学生发展:教学大纲培养学生的理论和实践能力,帮助学生形成系统的学科思维和解决问题的能力,促进学生全面发展。
4. 适应社会需求:教学大纲根据流体输配管网行业的需求,培养符合社会需求的专业人才,提高学生就业竞争力。
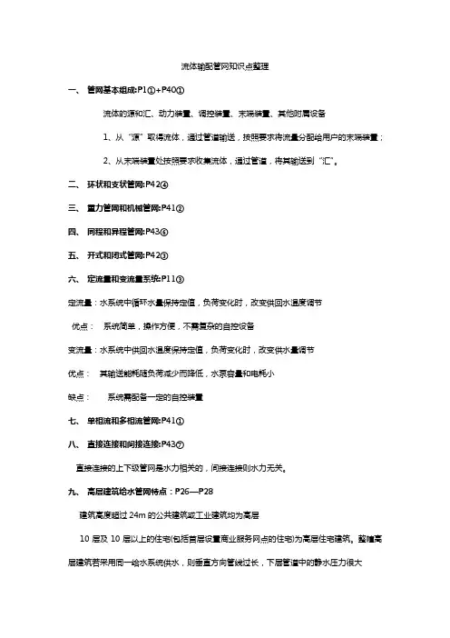
流体输配管网知识点整理一、管网基本组成:P1①+P40①流体的源和汇、动力装置、调控装置、末端装置、其他附属设备1、从“源”取得流体,通过管道输送,按照要求将流量分配给用户的末端装置;2、从末端装置处按照要求收集流体,通过管道,将其输送到“汇”。
二、环状和支状管网:P42④三、重力管网和机械管网:P41②四、同程和异程管网:P43⑥五、开式和闭式管网:P42③六、定流量和变流量系统:P11③定流量:水系统中循环水量保持定值,负荷变化时,改变供回水温度调节优点:系统简单,操作方便,不需复杂的自控设备变流量:水系统中供回水温度保持定值,负荷变化时,改变供水量调节优点:其输送能耗随负荷减少而降低,水泵容量和电耗小缺点:系统需配备一定的自控装置七、单相流和多相流管网:P41①八、直接连接和间接连接:P43⑦直接连接的上下级管网是水力相关的,间接连接则水力无关。
九、高层建筑给水管网特点:P26—P28建筑高度超过24m的公共建筑或工业建筑均为高层10层及10层以上的住宅(包括首层设置商业服务网点的住宅)为高层住宅建筑。
整幢高层建筑若采用同一给水系统供水,则垂直方向管线过长,下层管道中的静水压力很大特点:集中式各区热水配水循环管网自成系统,加热设备、循环水泵集中设在底层或地下设备层,各区加热设备的冷水分别来自各区冷水水源。
其优点是:各区供水自成系统,互不影响,供水安全、可靠;设备集中设置,便于维修、管理。
其缺点是高区水加热器需承受高压,耗钢量较多,制作要求和费用较高分散式备区热水配水循环管网自成系统,但各区的加热设备和循环水泵分散设置在各区的设备层中。
其优点是:供水安全可靠,且加热设备承压均衡,耗钢量少,费用低。
其缺点是:设备分散设置不但要占用一定的建筑面积,维修管理也不方便,且热媒管线较长(1)对于裙房和塔楼组成的高层建筑,将裙房划为下区、塔楼划为上区。
为上、下区服务的冷热源、水泵等主要设备都集中布置在裙房屋顶上,分别与上、下区管道组成相互独立的管网。
流体输配管网》课程教学大纲课程编号:0805307105课程名称:流体输配管网英文名称:Fluid Transfer课程类型:专业基础必修课总学时:32讲课学时:28实验学时:4学分:2适用对象:四年制木科建筑环境与设备工程专业先修课程:流体力学、工程热力学、传热学、建筑环境学一、课程'性质、目的禾口任务流体输配管网是动力工程系暖通专业的专业必修课。
其目的是使学生掌握流体输配管网的型式、装置、特征、水力计算、工况分析;掌握管网动力源:泵与风机的基本原理以及选用方法;能运用基本原理、基本公式进行管网的设计、计算,熟悉泵与风机的选用和安装。
培养学生分析问题与解决问题的能力,培养学生一定的动手能力,为进一步学习及毕业后从事专业工作打下必要的基础。
二、教学基本要求学生通过本课程的学习,应达到下列基木要求:1.掌握流体输配管网的型式与装置。
2.掌握流体(气体、液体、多相流)输配管网的特征、水力计算。
3.掌握管网系统的工况分析。
4.能正确选择泵与风机,并与管网匹配。
5.了解流体输配管网的计算机计算方法。
三、教学内容及要求1.流体输配管网的型式与装置熟悉气体输配管网的型式与装置;熟悉液体输配管网的型式与装置泵。
2.气体输配管网的水力特征与水力计算熟悉气体管流的水力特征;掌握流体输配管网水力计算的基本原理和方法;掌握气体输配管网的水力计算。
3.液体输配管网的水力特征与水力计算掌握液体管网的水力特征与水力计算;掌握开式液体管网的水力特征与水力计算。
4.多相流管网的水力特征与水力计算掌握液气两相流管网的水力特征与水力计算;掌握汽液两相流管网的水力特征与水力计算;熟悉气固两相流管网的水力特征与水力计算。
5.泵与风机的理论基础熟悉离心式泵与风机的基本结构;掌握离心式泵与风机的工作原理与性能参数;掌握离心式泵与风机的基木方程式;熟悉泵与风机的损失与效率;熟悉相似定律与比转数;了解其他常用的泵与风机。
6.管网系统的水力工况分析掌握管网系统的水力特征;掌握管网系统的压力分布;掌握调节阀的应用及特点;掌握管网系统的水力工况分析与调整。
学前教育中的手工教育学前教育是儿童教育的重要阶段,手工教育作为其中的一项重要内容,对儿童的综合能力培养有着积极的影响。
本文将探讨学前教育中的手工教育的重要性以及如何有效地进行手工教育。
一、手工教育的重要性手工教育是指通过动手实际操作,让儿童亲自参与到各种手工活动中,培养他们的动手能力、创造力和想象力。
手工教育在学前阶段具有以下重要性:1. 促进儿童身心发展:手工活动需要儿童动手实际操作,培养他们的精细动作和手眼协调能力。
这对儿童的身体发育和脑力发育都非常有益。
2. 激发儿童的创造力和想象力:手工活动充满了思维和创造的乐趣,儿童可以自由地发挥想象力,创造各种作品。
在这个过程中,他们不仅锻炼了自己的创造力,还培养了解决问题的能力。
3. 提高儿童的自信心:通过手工活动,儿童可以亲手制作出精美的作品,这种成就感会增强他们的自信心。
他们会发现自己可以通过努力获得成功,这对他们的成长非常重要。
4. 培养儿童的社交能力:在手工活动中,儿童通常需要与他人合作完成任务。
通过与他人的合作,他们学会了倾听他人的意见,与他人进行有效的沟通,培养了自己的社交能力。
二、有效进行手工教育的方法在进行手工教育时,需要注意以下几个方面,以确保教育的效果:1. 给予儿童充分的自主性:手工活动是儿童自我实现的过程,教育者应该尊重儿童的选择权,给予他们充分的自主性。
可以提供一些材料和工具供他们选择,并鼓励他们根据自己的兴趣和创造力进行操作。
2. 提供适当的指导和辅助:尽管儿童需要自主性,但他们在手工活动中仍需要一定的指导和辅助。
教育者可以在活动开始前给予简单明了的示范,提供适当的技巧和方法,并在活动中给予必要的帮助和支持。
3. 创设积极的学习环境:为了让儿童能够专注于手工活动,教育者需要创设积极的学习环境。
可以提供安静、整洁、宽敞的场所,提供丰富的材料和工具供儿童选择,并通过布置环境激发他们的学习兴趣。
4. 引导儿童进行反思和分享:在手工活动结束后,教育者可以引导儿童进行反思和分享。
第一章流体输配管网型式与装置1.什么是流体输配管网?它包括哪些内容?将流体输送并分配到各相关设备或空间,或者从哥接受点将流体收集起来输送都指定点的管网系统。
内容:管道,动力装置,调节装置,末端装置和其他附属装置2.通风工程的风管系统常分为哪两类?送风系统和排风系统3.理解什么是回风系统、双风道系统、定风量系统、变风量系统?回风:重新利用的风双:一根送冷风,一根送热风定:风量一定,但是参数改变变:风量改变,但是参数不变4.同时具有控制、调节两种功能的阀有哪几种?只具有控制功能的阀常见的有哪几种?同时:各种调节阀控制:防火阀(平常全开),排烟阀(平常全关),逆止阀参数:全开时的阻力性能,和全闭时的漏风性能5.燃气输配管网由哪几部分组成?分配管段,用户引入管,室内管段6.燃气输配管道按压力分可分为哪几类?一、二、三、多级管网的构成分别如何?七级:单位:MP 高压A:2.5~4 高压B 1.6~2.5 次高压A 0.8~1.6 次高压B 0.4~0.8 中压A 0.2~0.4 中压B 0.01~0.2 低压<0.017.燃气输配管网的储配站、调压站各自的作用是什么?储配站:1.储配必要的燃气量,用以调峰:2.使多种燃气进行混合,保证用气组分均匀3.将燃气加压以保证每个燃气用具前与足够的压力调压站:1.将燃气管网的压力调到下一级管网或者用户需要的压力2.保证调压后的压力稳定8. 供暖空调冷热水管网按动力方式、水流路径、水流量是否变化、循环水泵的设置、是否与大气接触等方式分类时,各分为哪些型式?动力方式:机械循环,重力(自然)循环水流路径:同程式,异程式水流量是否变化:定流量,变流量循环水泵的设置:单式泵,复式泵是否与大气接触:开式,闭式9. 膨胀水箱的作用是什么?贮存冷热水系统水温上升时的膨胀水量10.了解建筑给水管网的基本类型。
1.直接给水管网2.设水箱的给水管网3.设水泵的给水管网4.设水箱水泵的给水管网5.气压给水管网6.分区给水管网7.分质给水管网11.自动喷水灭火系统常见的型式有哪几种?干式自动喷水灭火系统,湿式自动喷水灭火系统,预作用自动喷水灭火系统12.供暖系统热用户与热水网路有哪些连接方式?P14直接连接:热网的水力工况和热力工况与用户管网有着密切的联系和间接连接(设置表面式水-水换热器):用户管网和热力管网被表面式水-水换热器隔开,形成两个独立系统,只进行热交换,而水力工况互不影响。
1流体输配管网有哪些基本组成部分?各有什么作用?答:流体输配管网的基本组成部分及各自作用如下表:组成管道动力装置调节装置末端装置附属设备作用为流体流动提供流动空间,为流体流动提供需要的动力,调节流量,开启/关闭管段内流体的流动直接使用流体,是流体输配管网内流体介质的服务对象为管网正常、安全、高效地工作提供服2 比较开式管网与闭式管网、枝状管网与环状管网的不同点。
答:开式管网:管网内流动的流体介质直接与大气相接触,开式液体管网水泵需要克服高度引起的静水压头,耗能较多。
开式液体管网内因与大气直接接触,氧化腐蚀性比闭式管网严重。
闭式管网:管网内流动的流体介质不直接与大气相通,闭式液体管网水泵一般不需要考虑高度引起的静水压头,比同规模的开式管网耗能少。
闭式液体管网内因与大气隔离,腐蚀性主要是结垢,氧化腐蚀比开式管网轻微。
枝状管网:管网内任意管段内流体介质的流向都是唯一确定的;管网结构比较简单,初投资比较节省;但管网某处发生故障而停运检修时,该点以后所有用户都将停运而受影响。
环状管网:管网某管段内流体介质的流向不确定,可能根据实际工况发生改变;管网结构比较复杂,初投资较节枝状管网大;但当管网某处发生故障停运检修时,该点以后用户可通过令一方向供应流体,因而事故影响范围小,管网可靠性比枝状管网高。
3流体输配管网水力计算的目的是什么?答:水力计算的目的包括设计和校核两类。
一是根据要求的流量分配,计算确定管网各管段管径(或断面尺寸),确定各管段阻力,求得管网特性曲线,为匹配管网动力设备准备好条件,进而确定动力设备(风机、耗(设计计算)或者是根据已定的动力设备,确定保证流量分配要求的管网尺寸规格(校核计算);或者是根据已定的动力情况和已定的管网尺寸,校核各管段流量是否满足需要的流量要求(校核计算水泵等)的型号和动力消。
4水力计算的基本原理是什么?流体输配管网水力计算大都利用各种图表进行,这些图表为什么不统一?答:水力计算的基本原理是流体一元流动连续性方程和能量方程,以及管段串联、并联的流动规律。
第一章流体输配管网的功能与类型1.1空气输配管网的装置及管件有风机、风阀、风口、三通、弯头、变径管等还有空气处理设备。
它们是影响官网性能的重要因素。
1.2燃气输配管网由分配管道、用户引入馆和室内管道三部分组成。
居民和小型公共建筑用户一般由低压管道供气。
1.3冷热水输配管网系统:按循环动力可分为重力循环系统和机械循环系统;按水流路径可分为同程式和异程式系统;按流量变化可分为定流量和变流量系统;按水泵设置可分为单式泵和复式泵系统;按与大气解除情况可分为开示和闭式系统。
1.4采暖空调冷热水管网装置:膨胀水箱;排气装置;散热器温控阀;分水器、集水器;过滤器;阀门;换热装置。
1.5膨胀水箱的作用与安装方式:(1)是用来储存冷热水系统水温上升时的膨胀水量。
在重力循环上供下回式系统中,它还起着排气作用。
膨胀水箱的另一个作用是恒定水系统压力。
(2)膨胀水箱的膨胀管与水系统管路的连接,在重力循环系统中,应接在供水总立管的顶端;在机械循环中,一般接至循环水泵吸入口前。
连接点处的压力,无论在系统不工作或运行时,都是恒定的。
此点为定压点。
(3)膨胀水箱的循环管应接到系统定压点前的水平回水干管上。
亥点与定压点之间保持1.5-3m的距离。
1.6采暖用户与热网的连接方式:可分为直接连接(1无混合装置的直接连接2装水喷射器的直接连接3装混合水泵的直接连接)和间接连接两种。
1.7补偿器及不同类型的原理:(1)为了防止供热管道升温时,由于热伸长或温度应力而引起管道变形或破坏,需要在管道上设置补偿器,以补偿管道的热伸长,从而减少管壁的应力和作用在阀件或支架结构上的作用力。
(2)自然补偿、方形补偿器、波纹管补偿器是利用补偿器材料的变形来吸热伸长,套筒补偿器、球形补偿器是利用管道的位移来吸热伸长。
1.8建筑给水管网的功能和类型:(1)功能:建筑给水系统将城镇给水管网或自备水源给水管网的水引入室内,经支管配水管送至用水的末端装置,满足各用水点对水量、水压和水质的需求。
1 流体输配管网有哪些基本组成部分?各有什么作用?答:流体输配管网的基本组成部分及各自作用如下表:组成管道动力装置调节装置末端装置附属设备作用为流体流动提供流动空间,为流体流动提供需要的动力,调节流量,开启/关闭管段内流体的流动直接使用流体,是流体输配管网内流体介质的服务对象为管网正常、安全、高效地工作提供服2 比较开式管网与闭式管网、枝状管网与环状管网的不同点。
答:开式管网:管网内流动的流体介质直接与大气相接触,开式液体管网水泵需要克服高度引起的静水压头,耗能较多。
开式液体管网内因与大气直接接触,氧化腐蚀性比闭式管网严重。
闭式管网:管网内流动的流体介质不直接与大气相通,闭式液体管网水泵一般不需要考虑高度引起的静水压头,比同规模的开式管网耗能少。
闭式液体管网内因与大气隔离,腐蚀性主要是结垢,氧化腐蚀比开式管网轻微。
枝状管网:管网内任意管段内流体介质的流向都是唯一确定的;管网结构比较简单,初投资比较节省;但管网某处发生故障而停运检修时,该点以后所有用户都将停运而受影响。
环状管网:管网某管段内流体介质的流向不确定,可能根据实际工况发生改变;管网结构比较复杂,初投资较节枝状管网大;但当管网某处发生故障停运检修时,该点以后用户可通过令一方向供应流体,因而事故影响范围小,管网可靠性比枝状管网高。
3 流体输配管网水力计算的目的是什么?答:水力计算的目的包括设计和校核两类。
一是根据要求的流量分配,计算确定管网各管段管径(或断面尺寸),确定各管段阻力,求得管网特性曲线,为匹配管网动力设备准备好条件,进而确定动力设备(风机、耗(设计计算);或者是根据已定的动力设备,确定保证流量分配要求的管网尺寸规格(校核计算);或者是根据已定的动力情况和已定的管网尺寸,校核各管段流量是否满足需要的流量要求(校核计算水泵等)的型号和动力消。
4 水力计算的基本原理是什么?流体输配管网水力计算大都利用各种图表进行,这些图表为什么不统一?答:水力计算的基本原理是流体一元流动连续性方程和能量方程,以及管段串联、并联的流动规律。
1、风管系统分为两类:排风系统和送风系统;主要功能:室内外空气交换。
排风系统:排除室内的污染空气。
送风系统:将清洁的空气送入室内。
2、空调系统的基本功能:控制室内空气污染物浓度和热环境质量。
两个系统为:控制室内污染物浓度的新风系统(送风系统)和控制室内热环境的系统(如冷热风系统)主要组成管道:送风管道、回风管道、新风管道和排风管道。
主要装配:风机、风阀、风口、三通、弯头、变径管和新风处理设备。
风机:空气输配管网的动力装置。
风阀:空气输配管网的控制、调节机构,截断或开通空气流通的管路,调节或分配管路流量。
风口:将气体吸入或排出官网,分为新封口,排风口,送风口,回风口。
空气处理设备:对空气惊醒净化处理和热湿处理。
3、冷热水管网分类按循环动力可分为:重力(自然)循环系统和机械循环系统;按水流路径可分:同程式和异程式系统;按流量变化可分为:定流量和变流量系统;按水泵设置可分:单式泵和复式泵系统;按与大气接触情况分:开式和闭式系统。
4、采暖空调冷热水管网装置(1)膨胀水箱:用来储存冷热水系统水温上升时的膨胀水量,另一个作用是恒定水系统的压力。
安装位置:在重力循环系统中,接在供水总立管的顶端;机械循环系统中,接至循环水泵吸入口前。
其循环管应接到系统定压点前的水平回水干管上。
(2)排气装置:系统的水被加热时会分离出空气,如系统中存积空气,就会形成气塞,影响水的正常循环。
常见形式的有集气罐,自动排气阀和冷风阀。
位置:设在系统各环路供水干管末端的最高处。
(3)散热器温控阀:是一中自动控制散热器散热量的设备,当室内温度高于给定温度值时,感温元件受热,将阀口关小;进入散热器的水流量减小,散热器散热量减小,室温下降当室内温度下降到低于设定温度时,感温元件开始收缩,阀孔开大,水流量怎大,散热器散热量增加,室内温度开始升高,保证室温处在设定的温度上。
(4)分水器、集水器:为了便于连接同乡各各环路的许多并联管道而设置的,也能起到一定程度的均压作用,有利于流量分配和调节、维修和操作。