流体输配管网知识点(龚光彩版)
- 格式:pdf
- 大小:519.01 KB
- 文档页数:19
1流体输配管网:将流体输送并分配到各相关设备或空间,或者从个接收点将流体手机起来输送到指定点,承担这一功能的管网系统称为流体说配管网。
2通风工程的风管系统分为两类:排风系统和送风系统排风系统的基本功能是排除室内的污染空气,送风系统的基本功能是将清洁空气送入室内。
空调系统具有两个基本功能:控制室内空气污染物浓度和热环境质量3几种常用的空调系统形式有:一次回风系统,二次回风系统,双风道系统,变风量系统4风阀是空气输配管网的控制调节机构,基本功能是断开或开通空气流通的管道,调节或分配管道的流量。
①同时具有控制和调节的风阀有:(1)蝶式调节阀,(2)菱形单叶调节阀,(3)插板阀;(4)平行多叶调节阀,(5)对开式多叶调节阀,(6)菱形多叶调节阀,(7)复式多叶调节阀,(8)三通调节阀。
(1)∽(3)主要用于小断面风管。
(4)∽(6)主要用于大断面风管(7)(8)两种风阀用于管网分流或合流或旁通处的各支路风量调节。
蝶式,平行,对开式多叶调节阀靠改变角度调节风量。
平行式多叶调节阀的叶片转动方向相同;对开式多叶调节阀的相邻两叶转动方向相反。
插板阀靠插板插入管道的深度调节风量;菱形调节阀靠改变叶片张角调节风量。
这类风阀的主要特性是流量特性,全开时的阻力性能和全关闭时的漏风性能②只具有控制功能的风阀有:逆止阀:阻止气体逆向流动,气体正向流动的阻力性能和逆向流动的漏风性能。
防火阀:平常全开,火灾时关闭并切断气流。
排烟阀:平常关闭,排烟是全开,排除室内烟气。
5我国城市燃气管道按设计表压力分为7级:①高压管道A:2.5<P≤4.0 ②高压管道B:1.6<P ≤2.5 ③次高压管道A:0.8<P≤1.6 ④次高压管道B:0.4<P≤0.8 ⑤中压管道A:0.2<P ≤0.4 ⑥中压管道B:0.01<P≤0.1 ⑦低压管道:P<0.016城市燃气输配管网根据所采用的压力级制不同,可分为:一级系统,二级系统,三级系统,多级系统。
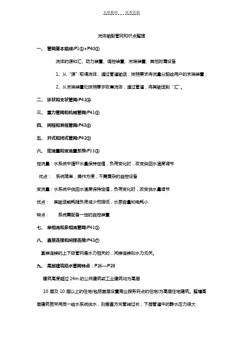
流体输配管网知识点整理一、管网基本组成:P1①+P40①流体的源和汇、动力装置、调控装置、末端装置、其他附属设备1、从“源”取得流体,通过管道输送,按照要求将流量分配给用户的末端装置;2、从末端装置处按照要求收集流体,通过管道,将其输送到“汇”。
二、环状和支状管网:P42④三、重力管网和机械管网:P41②四、同程和异程管网:P43⑥五、开式和闭式管网:P42③六、定流量和变流量系统:P11③定流量:水系统中循环水量保持定值,负荷变化时,改变供回水温度调节优点:系统简单,操作方便,不需复杂的自控设备变流量:水系统中供回水温度保持定值,负荷变化时,改变供水量调节优点:其输送能耗随负荷减少而降低,水泵容量和电耗小缺点:系统需配备一定的自控装置七、单相流和多相流管网:P41①八、直接连接和间接连接:P43⑦直接连接的上下级管网是水力相关的,间接连接则水力无关。
九、高层建筑给水管网特点:P26—P28建筑高度超过24m的公共建筑或工业建筑均为高层10层及10层以上的住宅(包括首层设置商业服务网点的住宅)为高层住宅建筑。
整幢高层建筑若采用同一给水系统供水,则垂直方向管线过长,下层管道中的静水压力很大特点:集中式各区热水配水循环管网自成系统,加热设备、循环水泵集中设在底层或地下设备层,各区加热设备的冷水分别来自各区冷水水源。
其优点是:各区供水自成系统,互不影响,供水安全、可靠;设备集中设置,便于维修、管理。
其缺点是高区水加热器需承受高压,耗钢量较多,制作要求和费用较高分散式备区热水配水循环管网自成系统,但各区的加热设备和循环水泵分散设置在各区的设备层中。
其优点是:供水安全可靠,且加热设备承压均衡,耗钢量少,费用低。
其缺点是:设备分散设置不但要占用一定的建筑面积,维修管理也不方便,且热媒管线较长(1)对于裙房和塔楼组成的高层建筑,将裙房划为下区、塔楼划为上区。
为上、下区服务的冷热源、水泵等主要设备都集中布置在裙房屋顶上,分别与上、下区管道组成相互独立的管网。
流体输配管网知识点第1部分流体输配管网基础知识基本要求:➢掌握流体输配管网的基本功能与组成;➢了解流体输配管网的分类方法,重点熟悉按照管内流动状态、动力、流体与外界环境关系、流动路径的确定性的分类;➢了解典型流体输配管网类型、构成和特点。
比如:绘制一个自己熟悉的流体输配管网,说明该管网中各组件的名称和作用。
流体输配管网概念将流体输送并分配到各相关设备或空间,或者从各接收点将流体收集起来输送到指定点的管道系统称为流体输配管网。
流体输配管网基本功能是将从“源”取得的流体,通过管道输送,按照流量要求,分配给末端装置;或者按流量要求从各末端装置收集流体,通过管道输送到“汇”。
流体输配管网基本组成(1)末端装置其作用是按要求从管道获取一定量的流体或将一定量的流体送入管道。
如:排风管网的排风罩、送风管网的送风口、燃气管网的用气设备、卫生器具、配水龙头等。
(2)源和汇源是指为管道中输送流体的来源;汇是指接受从管道汇集的流体。
比如,室外空气是送风管网的源,却是排风管网的汇;市政给水管是建筑给水管网的源,市政排水管是建筑排水管网的汇;上一级燃气管网是下一级燃气管网的源;热水锅炉既是供热管网的源,也是供热管网的汇。
(3)管道管道是源或汇与末端装置之间输送和分配流体的必备通道。
(4)动力实际流体的流动总是存在阻力,因此必须提供动力,才能实现流体输配管网的基本功能。
流体输配管网的流动存在不同来源,主要可分为三种来源。
一是来源于“源”,如锅炉;储气罐的压力;上级管网的压力。
例如多数建筑给水管网中水的流动动力来自于市政给水管内的压力;建筑燃气管网中的燃气流动动力来自于小区燃气管道内的压力;供热管网中的热水或蒸汽的流动动力来自于供热锅炉的压力。
二是来源于重力,如自然循环热水采暖;建筑排水管网中污水的流动是靠流体的自身重力实现的。
三是来源于机械动力(风机、水泵),如通风管网中空气的流动动力由风机来提供,建筑给水管网中水的流动可以由水泵来提供。
水力失调管网中的管段实际流量与设计流量不一致,称为水力失调汽蚀余量指泵入口处液体所具有的总水头与液体汽化时的压力头之差虚拟管路连接开式管网出口和进口的虚拟管路,管径无限大,流速无限小,流动阻力为零官网水力工况官网水力工况是指管网流量和压力分布状况允许吸上真空高度水泵吸入口断面的真空度称为吸上真空高度汽蚀余量是水泵吸入口的总水头距离泵内压力最低点发生汽化尚剩余的水头当量直径与矩形风管有相同单位长度摩擦阻力的圆形风管直径垂直失调同一竖向的各层房间的室温不符合设计要求,出现上下层冷热不均的现象由于各层散热器的传热系数K随各层散热器平均计算温度差的变化程度不同而引起的压损平衡水力计算中,需要通过调整管径,设置调节阀等技术手段,使管路在设计流量下的计算压力损失与其作用压力相等,称为压损平衡或平衡压力损失有效功率:单位时间内从泵与风机中获得的总能量内功率:实际消耗于流体的功率轴功率:泵与风机的输入功率内效率:有效功率与内功率之比机械传动效率:内功率与轴功率之比全压效率:有效功率与轴功率之比最佳工作区:指其运行得既稳定又经济的工作区域,一般是指设备最高效率的90%-95%以上范围内的区域作为最佳工作区独用管路压损平衡:独用管路的流动阻力与其获得的资用动力相等的,这是流体力学基本规律的表现。
在设计中通过对管路几何参数(主要是管道断面尺寸)的调整,改变管内流速,使独用管路在要求的流量下,流动阻力等于资用动力,从而保证管网运行时,独用管路的流量达到要求值比转数比转数又称比转速,在设计风机或水泵时,为了反映泵与风机的性能,采用比转数来表明不同类型泵与风机其主要参数流量,压力,转速之间的综合特性。
汽蚀现象水泵的汽蚀是指水泵运行时,由于某些原因而使泵内局部位置水的压力降低到工作温度下水的值和汽化压力时,水就会汽化,并产生大量汽泡。
从水中离析出来的大量汽泡随着水流向前运动,流人叶轮中压力较高部位时,汽泡受到周围液体的挤压而迅速溃灭,又重新凝结成水,这种现象称为水泵的汽蚀现象。
独用管路压损平衡:独用管路的流动阻力与其获得的资用动力相等的,这是流体力学基本规律的表现。
在设计中通过对管路几何参数(主要是管道断面尺寸)的调整,改变管内流速,使独用管路在要求的流量下,流动阻力等于资用动力,从而保证管网运行时,独用管路的流量达到要求值(1)按流体介质气体输配管网:如燃气输配管网液体输配管网:如空调冷热水输配管网汽-液两相流管网:如蒸汽采暖管网液-气两相流管网:如建筑排水管网气-固两相流管网:如气力输送管网(2)按动力性质重力循环管网:自然通风系统机械循环管网:机械通风系统(3)按管内流体与管外环境的关系开式管网:建筑排水管网闭式管网:热水采暖管网(4)按管内流体流向的确定性枝状管网:空调送风管网环状管网:城市中压燃气环状管网(5)按上下级管网的水力相关性直接连接管网:直接采用城市区域锅炉房的热水采暖管网,间接连接管网:采用换热器加热热水的采暖管网并联管路阻力平衡流体输配管网对所输送的流体在数量上要满足一定的流量分配要求。
管网中并联管段在资用动力相等时,流动阻力也必然相等。
为了保证各管段达到设计预期要求的流量,水力计算中应使并联管段的计算阻力尽量相等,不能超过一定的偏差范围。
如果并联管段计算阻力相差太大,管网实际运行时并联管段会自动平衡阻力,此时并联管段的实际流量偏离设计流量也很大,管网达不到设计要求。
因此,要对并联管路进行阻力平衡欧拉方程的4点基本假定是:(1)流动为恒定流;(2)流体为不可压缩流体;(3)叶轮的叶片数目为无限多,叶片厚度为无限薄;(4)流动为理想过程,泵和风机工作时没有任何能量损失。
特点1,理论扬程仅与流体在叶片进出口处的速度三角形有关,与流动过程无关2,与液体种类无关调压站功能:一是将输气管网的压力调节到下一级管网或用户需要的压力;二是保持调节后的压力稳定组成:调压器、阀门、过滤器、安全装置、旁通管、测量仪表。
蒸汽疏水器功能:阻止蒸汽逸漏,迅速排走用热设备及管道中的凝水,同时能排除系统中积留的空气和其他不凝性气体离心式泵与风机静止元件和转动部件见必然存在一定的间隙,流体会从泵与风机转轴与蜗壳之间的间隙处泄露,称为外泄露。
复习重点第一章:1.流体输配管网的基本功能与组成流体输配管网的基本功能是将从源取得的流体,通过管道输送,按照流量要求,分配给各末端装置;或者按流量要求从各末端装置收集流体,通过管道输送到汇。
末端装置、源或汇、管道是流体输配管网的基本组成。
动力装置、调控装置和其他附属设备是管网系统的重要组成。
2.流体输配管网的分类1)重力驱动管网与压力驱动管网2)开式管网与闭式管网3)枝状管网与环状管网4)异程管网与同程管网第二章:一、流体输配管网水力计算的基本原理和方法1、流体输配管网水力计算目的根据要求的流量分配,确定管网的各段管径(或断面尺寸)和阻力。
对枝状管外,求得管网特性曲线,为匹配管网动力设备准备好条件,进而确定动力设备(风机、水泵等)的型号。
2、流体输配管网水力计算的基本原理(1)水力计算的基本理论依据流体力学一元流动连续性方程、能量方程及串、并联管路流动规律。
(2)管网中流体稳定流动的条件管网的流动动力等于管网流动总阻力。
3、常用的水力计算方法假定流速法;压损平均法;静压复得法。
4、全压的来源与性质•来源于风机水泵等流体机械。
•来源于压力容器。
•来源于上级管网。
性质:•在一个位置上提供,沿整个环路中起作用。
•提供动力的位置在共用管段上,则共用该管路的所有环路都获得相同大小的全压动力。
与此相反:重力产生的环路动力是在整个环路上形成的。
它作用在整个环路上。
第三章一、闭式液体管网的水力特征和水力计算1.串、并联管路的水力特征第五章1.离心式泵与风机的工作原理2.离心式泵与风机的性能参数3.离心式泵与风机的基本方程—欧拉方程(基本假定、分析、修正、物理意义)4.泵与风机的功率与效率5.叶形对泵与风机性能的影响6.相似率与比转数第六章1.泵、风机在管网系统中的工作状态点2.泵、风机的工况调节第七章1. 液体管网压力分布图----水压图2.水力失调度(概念、计算公式)3.管网的水力工况分析(计算)。
1、风管系统分为两类:排风系统和送风系统;主要功能:室内外空气交换。
排风系统:排除室内的污染空气。
送风系统:将清洁的空气送入室内。
2、空调系统的基本功能:控制室内空气污染物浓度和热环境质量。
两个系统为:控制室内污染物浓度的新风系统(送风系统)和控制室内热环境的系统(如冷热风系统)主要组成管道:送风管道、回风管道、新风管道和排风管道。
主要装配:风机、风阀、风口、三通、弯头、变径管和新风处理设备。
风机:空气输配管网的动力装置。
风阀:空气输配管网的控制、调节机构,截断或开通空气流通的管路,调节或分配管路流量。
风口:将气体吸入或排出官网,分为新封口,排风口,送风口,回风口。
空气处理设备:对空气惊醒净化处理和热湿处理。
3、冷热水管网分类按循环动力可分为:重力(自然)循环系统和机械循环系统;按水流路径可分:同程式和异程式系统;按流量变化可分为:定流量和变流量系统;按水泵设置可分:单式泵和复式泵系统;按与大气接触情况分:开式和闭式系统。
4、采暖空调冷热水管网装置(1)膨胀水箱:用来储存冷热水系统水温上升时的膨胀水量,另一个作用是恒定水系统的压力。
安装位置:在重力循环系统中,接在供水总立管的顶端;机械循环系统中,接至循环水泵吸入口前。
其循环管应接到系统定压点前的水平回水干管上。
(2)排气装置:系统的水被加热时会分离出空气,如系统中存积空气,就会形成气塞,影响水的正常循环。
常见形式的有集气罐,自动排气阀和冷风阀。
位置:设在系统各环路供水干管末端的最高处。
(3)散热器温控阀:是一中自动控制散热器散热量的设备,当室内温度高于给定温度值时,感温元件受热,将阀口关小;进入散热器的水流量减小,散热器散热量减小,室温下降当室内温度下降到低于设定温度时,感温元件开始收缩,阀孔开大,水流量怎大,散热器散热量增加,室内温度开始升高,保证室温处在设定的温度上。
(4)分水器、集水器:为了便于连接同乡各各环路的许多并联管道而设置的,也能起到一定程度的均压作用,有利于流量分配和调节、维修和操作。
此流体输配管网答案仅供参考一、简答题(每小题5分,共计25分)1.设水泵和水箱的给水管网在什么条件下应用?答:设水泵和水箱的给水方式宜在室外给水管网压力低于或经常不能满足建筑室内给水管网所需的水压,且室内用水不均匀时采用。
2、同程式水系统和异程式水系统各有什么特点?答:同程式水系统除了供回水管路外,还有一根同程管,由于各并联环路的管路总长度基本相同,阻抗差异较小,流量分配容易满足。
异程式水系统管路简单,系统投资小,但当并联环路阻抗相差太大时,水量分配、调节较难。
3.高层建筑供暖空调冷热水管网常采用的几种分区形式是什么?答;1、对于裙房和塔楼组成的高层建筑,将裙房划为下区、塔楼划为上区。
2、以中间技术设备层为界进行竖向分区,为上、下区服务的冷热源、水泵等主要设备都集中布置在设备层内,分别与上、下区管道组成相互独立的管网。
3、冷热源、水泵等设备均布置在地下室,为上区服务的用承压能力强的加强型设备,为下区服务的用普通设备。
4、冷热源、水泵等设备仍布置在地下室,在中间技术设备层内布置水-水式换热器和上区循环水泵。
4、膨胀水箱在冷、热水管路中起什么作用?是如何进行设计的。
答:膨胀水箱的作用是用来储存冷热水系统水温上升时的膨胀水量,在重力循环上供下回式系统中,他还起着排气作用,另一作用是恒定水系统压力。
膨胀水箱的容积由下式确定α∆=maxVctVp∙5、.减少排水管中终限流速的措施有哪些?答:1、增加管材内壁粗糙高度Kp,使水膜与管壁的界面力增加,减小水流下降速度2、立管上每隔一段距离设乙字弯消能,3、利用横支管与立管连接处的特殊构造,发生溅水现象,使下落水流与空气混合,形成密度小的水沫状水气混合物,减小下降速度。
4、由横直管排出的水流沿切线方向进入立管,在重力与离心力共同作用下,水流旋流而下,其垂直下落速度大幅度降低。
5、对立管内壁做特殊处理,增加水与管壁间的附着力。
6、为何夏季有排气竖井建筑的低层卫生间可能出现气流倒灌的现象?答案:气体重力流的流动方向取决于管道内外气体密度的相对大小,若管道内气体密度小于管道外气体密度,管道内气流向下,反之气流向上。
《流体输配管网》主要知识要点学习指导与本专业有关的流体输配管网,种类很多,技术繁杂。
同时,平台课的教学计划学时又非常有限。
《流体输配管网》课程共48学时,其中理论教学为44学时,实验4学时。
若采用原来专业课的教学方法,面面俱到,讲授新构成的平台课程,难以获得好的教学效果。
《流体输配管网》课程的两个关键是:(1)必须把本专业各类流体输配管网共同的技术原理和方法讲深、讲透,讲完整,即构造一个共性体系;(2)要注意平台课沟通基础课与专业课的桥梁作用,不能脱离具体的工程实践,讲成纯粹的网络理论。
共性原理要能解决个性(具体管网)问题。
-----课前准备由于要联系具体的工程管网,这就要求学生在学习本门课程前,对实际的管网有基本的了解。
学生在本门课程之前,要学习《制图》、《建筑环境与设备工程概论》、《流体力学》等课程和进行认识实习。
可在认识实习任务书中,给学生下达如下任务:认真观察1~3个不同的流体输配管网,并绘制出管网轴测图。
管网类型不限。
要求学生结合《建筑环境与设备工程概论》课程学习的知识和《流体输配管网》教材的第一章,根据自己所观察的实际工程的流体输配管网,回答以下问题:(1)该管网的作用是什么?(2)该管网中流动的流体是液体还是气体?还是水蒸气?是单一的一种流体还是两种流体共同流动?或者是在某些地方是单一流体,而其他地方有两种流体共同流动的情况?如果有两种流体,请说明管网不同位置的流体种类、哪种流体是主要的。
(3)该管网中工作的流体是在管网中周而复始地循环工作,还是从某个(某些)地方进入该管网,又从其他地方流出管网?(4)该管网中的流体与大气相通吗?在什么位置相通?(5)该管网中的哪些位置设有阀门?它们各起什么作用?(6)该管网中设有风机(或水泵)吗?有几台?它们的作用是什么?如果有多台,请分析它们之间是一种什么样的工作关系(并联还是串联)?为什么要让它们按照这种关系共同工作?(7)该管网与你所了解的其他管网(或其他同学绘制的管网)之间有哪些共同点?哪些不同点?如果认识实习安排在本课开课前一学期,可将这个与认识实习结合。
1、风管系统:排风系统,排除室内的污染空气;送风系统,将送风系统送入室内。
2、空调系统的两大基本功能:控制室内空气污染物浓度和热环境质量。
3、空气输配管网由送风管道、回风管道、新风管道和排风管道组成,常见的空调风系统有一次、二次回风系统、双风道系统、变风量系统等等。
4、管网配件风机是管网的动力装置;风阀是控制、调节机构,基本功能是截断或开通空气流通的管路,调节或分配管路流量;风口(新风口、排风口、送风口、回风口)的基本功能是将气体吸入或排除管网;为了分配或汇集气流分流或汇流三通、四通;为了连接管道和设备,或由于空间的限制等,设置变径变形管道;为了改变流量设置弯头等。
空气处理设备(表面换热器、喷水室、净化塔等)对空气进行净化处理和热湿处理。
5、燃气管网由分配管道、用户引入管和室内管道组成。
由压力级制不同分一级系统、二级系统、三级系统和多级系统。
6、冷热水管网系统按循环动力可分为重力(自然)循环系统和机械循环系统;按水流路径可分为同程式和异程式;按流量变化可分为定流量和变流量系统;按水泵设置可分为单式泵和复式泵系统;按与大气接触情况可分为开式和闭式系统。
7、采暖空调冷热水管网装置由膨胀水箱(用来储存冷热水系统水温上升时的膨胀水量;重力系统上供下回式系统中还有排气作用,恒定水系统的压力)、排气装置(气塞影响循环)、散热器温控阀、分水器和集水器、过滤器、阀门、换热装置组成。
8、热水供热采用闭式或开式系统,区别在于热网中的循环水是否取出使用。
连接方式有直接和间接连接。
具体课本P159、各类阀门。
截止阀关闭严密性较好,阀体长,介质流动阻力大。
闸阀与截止阀相反。
他们主要起开闭管路作用。
调节性能不好,不适于用来调节流量。
蝶阀阀体长度小,流动阻力小,调节性能稍由于截止阀和闸阀。
止回阀防止管道或设备中介质倒流。
10、流体输配管网的基本功能是将从源取得的流体,通过管道输送,按照流量要求,分配给个末端装置(用户);或者按流量要求从各末端装置收集流体,通过管道输送到源。
第一章流体输配管网型式与装置1.什么是流体输配管网?它包括哪些内容?将流体输送并分配到各相关设备或空间,或者从哥接受点将流体收集起来输送都指定点的管网系统。
内容:管道,动力装置,调节装置,末端装置和其他附属装置2.通风工程的风管系统常分为哪两类?送风系统和排风系统3.理解什么是回风系统、双风道系统、定风量系统、变风量系统?回风:重新利用的风双:一根送冷风,一根送热风定:风量一定,但是参数改变变:风量改变,但是参数不变4.同时具有控制、调节两种功能的阀有哪几种?只具有控制功能的阀常见的有哪几种?同时:各种调节阀控制:防火阀(平常全开),排烟阀(平常全关),逆止阀参数:全开时的阻力性能,和全闭时的漏风性能5.燃气输配管网由哪几部分组成?分配管段,用户引入管,室内管段6.燃气输配管道按压力分可分为哪几类?一、二、三、多级管网的构成分别如何?七级:单位:MP 高压A:2.5~4 高压B 1.6~2.5 次高压A 0.8~1.6 次高压B 0.4~0.8 中压A 0.2~0.4 中压B 0.01~0.2 低压<0.017.燃气输配管网的储配站、调压站各自的作用是什么?储配站:1.储配必要的燃气量,用以调峰:2.使多种燃气进行混合,保证用气组分均匀3.将燃气加压以保证每个燃气用具前与足够的压力调压站:1.将燃气管网的压力调到下一级管网或者用户需要的压力2.保证调压后的压力稳定8. 供暖空调冷热水管网按动力方式、水流路径、水流量是否变化、循环水泵的设置、是否与大气接触等方式分类时,各分为哪些型式?动力方式:机械循环,重力(自然)循环水流路径:同程式,异程式水流量是否变化:定流量,变流量循环水泵的设置:单式泵,复式泵是否与大气接触:开式,闭式9. 膨胀水箱的作用是什么?贮存冷热水系统水温上升时的膨胀水量10.了解建筑给水管网的基本类型。
1.直接给水管网2.设水箱的给水管网3.设水泵的给水管网4.设水箱水泵的给水管网5.气压给水管网6.分区给水管网7.分质给水管网11.自动喷水灭火系统常见的型式有哪几种?干式自动喷水灭火系统,湿式自动喷水灭火系统,预作用自动喷水灭火系统12.供暖系统热用户与热水网路有哪些连接方式?P14直接连接:热网的水力工况和热力工况与用户管网有着密切的联系和间接连接(设置表面式水-水换热器):用户管网和热力管网被表面式水-水换热器隔开,形成两个独立系统,只进行热交换,而水力工况互不影响。
第一章流体输配管网的功能与类型1.1空气输配管网的装置及管件有风机、风阀、风口、三通、弯头、变径管等还有空气处理设备。
它们是影响官网性能的重要因素。
1.2燃气输配管网由分配管道、用户引入馆和室内管道三部分组成。
居民和小型公共建筑用户一般由低压管道供气。
1.3冷热水输配管网系统:按循环动力可分为重力循环系统和机械循环系统;按水流路径可分为同程式和异程式系统;按流量变化可分为定流量和变流量系统;按水泵设置可分为单式泵和复式泵系统;按与大气解除情况可分为开示和闭式系统。
1.4采暖空调冷热水管网装置:膨胀水箱;排气装置;散热器温控阀;分水器、集水器;过滤器;阀门;换热装置。
1.5膨胀水箱的作用与安装方式:(1)是用来储存冷热水系统水温上升时的膨胀水量。
在重力循环上供下回式系统中,它还起着排气作用。
膨胀水箱的另一个作用是恒定水系统压力。
(2)膨胀水箱的膨胀管与水系统管路的连接,在重力循环系统中,应接在供水总立管的顶端;在机械循环中,一般接至循环水泵吸入口前。
连接点处的压力,无论在系统不工作或运行时,都是恒定的。
此点为定压点。
(3)膨胀水箱的循环管应接到系统定压点前的水平回水干管上。
亥点与定压点之间保持1.5-3m的距离。
1.6采暖用户与热网的连接方式:可分为直接连接(1无混合装置的直接连接2装水喷射器的直接连接3装混合水泵的直接连接)和间接连接两种。
1.7补偿器及不同类型的原理:(1)为了防止供热管道升温时,由于热伸长或温度应力而引起管道变形或破坏,需要在管道上设置补偿器,以补偿管道的热伸长,从而减少管壁的应力和作用在阀件或支架结构上的作用力。
(2)自然补偿、方形补偿器、波纹管补偿器是利用补偿器材料的变形来吸热伸长,套筒补偿器、球形补偿器是利用管道的位移来吸热伸长。
1.8建筑给水管网的功能和类型:(1)功能:建筑给水系统将城镇给水管网或自备水源给水管网的水引入室内,经支管配水管送至用水的末端装置,满足各用水点对水量、水压和水质的需求。
1、通风工程的主要任务是控制室内空气污染物,保证良好的室内空气品质,保护大气环境。
2、通风工程的风管系统分为两类:排风系统和送风系统。
排风系统的基本功能是排除室内的污染空气。
送风系统的基本功能是将清洁空气送入室内。
3、空调系统具有两个基本功能,控制室内空气污染物浓度和热环境质量。
4、由于室外气象条件变化或室内情况变化,维持室内热环境要求的冷、热量随之变化,空调系统有两种适应这一变化的基本方法。
一种是恒定送风量、变送风状态参数;一种是恒定送风状态参数,变送风量。
5、风阀的基本功能是截断或开通空气流通的管路,调解或分配管路流量。
6、风口的基本功能是将气体吸入或排出管网,按具体功能可分为新风口、排风口、送风口、回风口。
7、储配站有三个功能:一是储存必要的燃气量用以调峰;二是使多种燃气进行混合,保证用气组分均衡;三是将燃气加压以保证每个燃气用具前有足够的压力。
10、调压站有两个功能,一是将输气管网的压力调节到下一级管网或用户需要的压力;二是保持调节后的压力稳定。
11、调压站按用途分为区域调压站、专用调压站、箱式调压装置。
12、调压站中阀门的作用是当调压器、过滤器检修或发生事故时切断燃气。
13、旁通管的管径通常比调压器的出口管的管径小2-3号。
14、冷热水输配管网系统形式(1)按循环动力可分为重力(自然)循环系统和机械循环系统(2)按水流路径可分为同程式和异程式系统(3)按流量变化可分为定流量和变流量系统(4)按水泵设置可分为单式泵和复式泵系统(5)按与大气接触情况可分为开示和闭式系统15、膨胀水箱的作用是用来储存冷热水系统水温上升时的膨胀水量,在重力循环上供下回式系统中起着排气作用,还能恒定水系统的压力。
16、在膨胀管、循环管上严禁安装阀门,以防止系统超压,水箱水冻结。
17、排气装置应设在系统各环路供水干管末端的最高处。
18、分水器、集水器的作用是均匀分配和汇集流体,一定程度的均压作用,有利于流量分配和调节、维修和操作。
流体输配管网习题(龚光彩教材)- 副本流体输配管网1《流体输配管网》习题集及部分参考答案第一部分习题集第1章流体输配基础1-1 何谓零速点(零点)?1-2 闭合差是指什么?给出燃气管网各环闭合差的确定方法1-3 什么是枝状管网与环状管网,普通的通风系统在什么条件下可以理解成环状管网?1-4 补充完整例题[1-2]的水力计算表1-5 给出沿程均匀泄流管道阻力计算公式, 当无转输流量时阻力损失是多少?1-6 分析农村灶台或炕烟气流动驱动力?1-7 渠底坡度与分类1-8 明渠均匀流的条件与特性1-9 写出谢才公式和曼宁公式,并指出两个公式中各物理量的意义1-10 水力最优断面是什么?1-11 无压圆管在何时具有最大流速和流量?第2章(第8章水泵计算等部分习题入此)2-1 已知4―72―No6C型风机在转速为1250 r/min 时的实测参数如下表所列,求:各测点的全效率;绘制性能曲线图;定出该风机的铭牌参数(即最高效率点的性能参数);计算及图表均要求采用国际单位。
测点编号 H(m水柱) P(N/�O) Q(m3/h) N(kW) 1 86843.4 5920 1.69 2 84 823.8 6640 1.77 3 83 814.0 7360 1.86 4 81 794.3 8100 1.96 5 77 8800 2.03 6 71 9500 2.08 7 65 637.4 10250 2.12 8 59 578.6 11000 2.15755.1 696.3 2-2 根据题2-1中已知数据,试求4-72-11系列风机的无因次量,从而绘制该系列风机的无因次性能曲线。
计算中定性叶轮直径D2=0.6m。
2-3 得用上题得到的无因次性能曲线求4-72-11No5A型风机在n=2900 r/min 时的最佳效率点各参数2什,并计算该机的比转数值。
计算时D2=0.5m。
2-4 某一单吸单级泵,流量Q=45m3/s ,扬程H=33.5m ,转速n=2900r/min ,试求其比转数为多少?如该泵为双吸式,应以Q/2作为比转数中的流量计算,则其比转数应为多少,当该泵设计成八级泵,应以H/8作为比转数中的扬和计算值,则比转数为多少?2-5 某一单吸单级离心泵,Q=0.0375(m3/s) ,H=14.65m ,用电机由皮带拖动,测得n=1420r/min,N=3.3kW; 后因改为电机直接联动,n增大为1450r/min,试求此时泵的工作参数为多少? 2-6 在n=2000的条件下实测一离心泵的结果为Q=0.17m?/s,H=104m,N=184kW.如有一几何相似的水泵,其叶轮比上述泵的叶轮大一倍,在1500r/min之下运行,试求在相同的工况点的流量,扬程及效率各为多少?2-7 有一转速为1480r/min的水泵,理论流量Q=0.0833m?/s ,叶轮外径D?=360mm,叶轮出中有效面积A=0.023�O,叶片出口安装角β?=30°,试做出口速度三角形。
流体输配管网知识点第1部分流体输配管网基础知识基本要求:掌握流体输配管网的基本功能与组成;了解流体输配管网的分类方法,重点熟悉按照管内流动状态、动力、流体与外界环境关系、流动路径的确定性的分类;了解典型流体输配管网类型、构成和特点。
比如:绘制一个自己熟悉的流体输配管网,说明该管网中各组件的名称和作用。
流体输配管网概念将流体输送并分配到各相关设备或空间,或者从各接收点将流体收集起来输送到指定点的管道系统称为流体输配管网。
流体输配管网基本功能是将从“源”取得的流体,通过管道输送,按照流量要求,分配给末端装置;或者按流量要求从各末端装置收集流体,通过管道输送到“汇”。
流体输配管网基本组成(1)末端装置其作用是按要求从管道获取一定量的流体或将一定量的流体送入管道。
如:排风管网的排风罩、送风管网的送风口、燃气管网的用气设备、卫生器具、配水龙头等。
(2)源和汇源是指为管道中输送流体的来源;汇是指接受从管道汇集的流体。
比如,室外空气是送风管网的源,却是排风管网的汇;市政给水管是建筑给水管网的源,市政排水管是建筑排水管网的汇;上一级燃气管网是下一级燃气管网的源;热水锅炉既是供热管网的源,也是供热管网的汇。
(3)管道管道是源或汇与末端装置之间输送和分配流体的必备通道。
(4)动力实际流体的流动总是存在阻力,因此必须提供动力,才能实现流体输配管网的基本功能。
流体输配管网的流动存在不同来源,主要可分为三种来源。
一是来源于“源”,如锅炉;储气罐的压力;上级管网的压力。
例如多数建筑给水管网中水的流动动力来自于市政给水管内的压力;建筑燃气管网中的燃气流动动力来自于小区燃气管道内的压力;供热管网中的热水或蒸汽的流动动力来自于供热锅炉的压力。
二是来源于重力,如自然循环热水采暖;建筑排水管网中污水的流动是靠流体的自身重力实现的。
三是来源于机械动力(风机、水泵),如通风管网中空气的流动动力由风机来提供,建筑给水管网中水的流动可以由水泵来提供。
要实现合理、定量、安全输送和分配流体,流体输配管网除了具有基本组成部分外,还需要其他一些装置,主要包括:1)调控设备,如阀门,2)特殊管网辅助装置,如蒸汽管网中的疏水器,液体管网中排气装置等;3)安全及计量装置,如安全阀,压力表,流量计和温度计等。
流体输配管网分类(1)按照目的和用途来划分,大致可以分为四大类类别目的与用途具体实例采暖管网(热水、蒸汽或区域集中供暖)空调通风管网工业通风及环境控制管网暖通空调管网满足环境控制目的管网系统空调冷冻水、冷却水管网建筑给水管网建筑排水管网室内燃气(煤气)管网用水用气管网满足生产工艺和生活需要的用水用气管网系统城市燃气管网消防给水管网泡沫灭火管网消防管网满足安全消防的管网系统防排烟管网制冷工艺输配管网压缩空气输配管网气力输送管网其他特殊管网满足其他特殊要求除尘管网(2)按流体介质气体输配管网:如城市燃气管网液体输配管网:如建筑给水管网汽-液两相流管网:如蒸汽采暖管网液-气两相流管网:如建筑排水管网气-固两相流管网:如气力输送管网等等(3)按动力性质重力循环管网:如自然循环热水管网、建筑排水管网机械循环管网:如机械通风系统(泵、风机…)(4)按管内流体和管外环境的关系开式管网:管网内流动介质直接与大气相接触的管网,如:建筑给排水管网、通风管网、燃气管网。
特点:源或汇是开敞的环境空间;管网内流体与环境间流体的密度差级进出口高度差直接影响网内流体流动和所需动力;闭式管网:管网内流动介质不直接与大气相通的管网,如蒸汽供暖管网、空调工程的冷热水管网。
特点:源或汇是同一个有限的封闭空间;管网内流体从源经管道输送到末端设备再汇集返回到源;(5)按各并联管段所在环路间流程差异同程式管网:各环路间的流程长度无显著差异,利于各并联环路均匀输配流体,管路较复杂,用于流量分配要求严格、且末段设备阻力较小的闭式支状管网。
异程式管网:各环路间的流程长度有显著差异,各并联环路的阻抗差异大,输配流体不均,调节困难,投资少。
(6)按管内流体流向的确定性分类枝状管网:管网内任意管段内流动介质流向是唯一的。
优点:管网结构比较简单,初投资比较节省,但管网某处发生故障时,该点以后的管路将会受到影响。
环状管网:管网内某段管段内流动介质流向不确定。
优点:当管网某处发生故障时,该点以后的用户可以通过另一方向供应流体,管网的可靠性高,如消防供水管网。
第2部分 管网水力计算基本原理水力计算包括设计和校核两类(1)根据要求的流量分配,确定管网各管段管径和阻力,求得管网特性曲线,为匹配管网动力设备准备条件,进而确定动力设备的型号和动力消耗—设计计算;(2)根据已定的动力设备,确定保证流量分配要求的管道尺寸—校核计算。
水力计算理论依据(1)流体力学一元流动连续性方程和能量方程;(2)串、并联管路的流动规律✓动力设备提供的压力等于管网总阻力✓各管段阻力是构成管网阻力的基本单元;✓管段阻力等于沿程阻力和局部阻力之和;✓若干管段串联后的阻力等于各管段阻力之和;✓各并联管段的阻力相等。
计算管段的压力损失y j jp p p Rl p ∆=∆+∆=+∆比摩阻R :每米管长的沿程损失,可用流体力学的达西.维斯巴赫公式进行计算。
摩擦阻力系数 取决于流体的流动状态和管壁的粗糙程度 计算注意事项:✓流体流动状态✓公式使用条件和修正方法根据速度和流量关系, 比摩阻R 的另外一种表达方式:在给定某一水温和流动状态下,只要已知R 、G 、d 中任意两数,就可确定第三个数值。
管段的局部损失,可按下式计算:流体通过管路各附件的局部阻力系数可查相关工程设计手册。
管路阻抗概念:根据 管段的阻抗s 表示当管段通过1kg/h 水量(单位流量)λ()Re,f λε=2p sG ∆=时的压力损失值。
管网中各管段的压力损失和流量分配,取决于各管段的连接方法及各管段的阻抗S 值。
串联管路的总阻抗:管路的总阻抗为串联各管段阻抗之和并联管路总阻抗:管路的总阻抗倒数的平方根为并联各管段阻抗倒数平方根之和由由上式可见,并联管路各分支管段的流量分配与其阻抗平方根的倒数成正比。
当并联管路各分支管段阻抗s 不变时,则管路总流量在各分支管段上的流量分配率不变。
管路的总流量增加或减小多少倍,各分支管段也相应增加或减少多少倍。
均匀送风的原理和调节手段P266-269123ch p p p p ∆=∆+∆+∆123ch s s s s =++123b G G G G =++222112233p s G s G s G ∆===第3部分泵和风机的理论基础基本要求:了解泵与风机的常用型式和分类;掌握离心式泵与风机的工作原理及基本结构;能绘出流体在叶轮内的运动速度三角形并求解,理解能量方程式的意义,掌握离心式泵与风机不同叶型的影响,掌握三个能头,即无限多叶片时的理论能头、有限叶片理论能头、实际能头三者之间的关系。
泵和风机性能参数:扬程、流量、转速、功率及效率的定义。
掌握泵和风机功率和效率的计算方法;学会分析泵和风机内各项损失产生的原因,并寻求减少损失的措施。
掌握泵和风机性能曲线。
泵与风机常用形式和分类容积式:依靠内部工作容积变化来吸入和排出流体,它又分为往复式和回转式两种叶片式:通过叶轮的旋转对流体做功,从而使流体获得能量,完成输送功能,它主要分为离心式和轴流式两种。
离心式泵与风机的工作原理及基本结构工作原理:叶轮高速旋转时产生离心力使流体获得能量,压能和动能都得到提高,从而完成输送流体的功能。
实质:能量的传递和转化过程,即电动机高速旋转的机械能转化为被输送流体的动能和势能。
基本结构叶片出口角沿着叶片切向方向和叶轮旋转周向速度的反向夹角。
速度三角形已知流量和叶轮的转速其中b是叶轮宽度, 为叶片排挤系数,反映了叶片厚度对流道uv uv u w=+v v v 2T V r r q v F v rb πε=⋅=⋅ε过流面积遮挡的影响。
泵和风机理想欧拉方程基本假定(1)流动为恒定流,即流动不随时间变化。
(2)流体为不可压缩流体,即进出口流体密度不变(3)叶片数目无限多,叶片厚度无限薄(4)流体在叶轮中的流动过程没有任何能量损失,是理想流动。
理想欧拉方程分析(1)流体所获得的理论扬程H T ∞,仅与流体在叶片进、出口的运动速度有关,而与流动过程无关。
(2)该理论扬程H T ∞与被输送流体的种类无关。
只要叶片进出口处速度三角形相同,都可以得到相同的扬程。
欧拉方程的修正——实际叶轮欧拉方程叶片无限多,无限薄:轴向涡流对流速分布的影响22111()T T u T T u T H u v u v g∞∞∞∞∞=⋅-⋅22111()T T u T T u T H u v u v g=⋅-⋅1<=∞T T H H KK 称为环流系数。
对离心式泵与风机来说,K 值一般在0.78~0.85之间。
当进口切向分速v u1=v1⋅cos α1= v1⋅cos90 =0,因此,在设计泵或风机时,总是使进口绝对速度与圆周速度间的工作角等于90度为简明起见,将流体运动诸量中用来表示理想条件的下角标“T”去掉 :泵和风机损失P48-51水力损失容积损失机械损失泵和风机损失性能参数P35泵的扬程:单位重力流量的流体通过泵所获得的有效能量,单位是m风机的全压:单位体积气体通过风机所获得能量增量,单位Pa 风机的静压:风机全压-动压有效功率:单位时间内流体经过泵与风机后获得的能量,单位kW221T T u T H u v g=221T u H u v g=全效率:泵与风机有效功率与其轴功率之比转速:泵或风机叶轮每分钟的转速,单位r/min 泵和风机性能曲线1)泵与风机流量和扬程之间的关系2)泵与风机流量和轴功率之间的关系3)泵与风机流量和效率之间的关系叶型对泵和风机性能曲线的影响就一定大小泵与风机来说,转速不变时221T u H u v g =222222VT u u q H ctg g g D b βεπ=-2T VH A Bctg q β=-⋅前向型叶片易发生电机超载。
后向型几乎不会发生超载现象。
从流体所获得的扬程看,前向叶片最大,径向叶片稍次,后向叶片最小。
22u v u >22u v u <22u v u =从效率观点看,后向叶片最高,径向叶片居中,前向叶片最低。
从结构尺寸看,在流量和转速一定时,达到相同的压力,前向叶轮直径最小,而径向叶轮直径稍次,后向叶轮直径最大。
从工艺观点看,直叶片制造最简单。
大功率的泵与风机一般用后向叶片较多。
如果对泵与风机的压力要求较高,而转速或圆周速度又受到一定限制时,则往往选用前向叶片。
从摩擦和积垢角度看,选用径向直叶片较为有利。
相似律与比转速P54-62习题1.在下列答案中选择:属于流体输配管网基本组成中的末端装置。