大润发入场流程
- 格式:ppt
- 大小:1.66 MB
- 文档页数:32
大润发操作流程大润发基本模式:简介:2000年,欧尚购买了台湾大润发集团67%的股份,而在中国大陆,双方曾经在采购中采用联合谈判的形式开展合作,但是目前已经停止联采。
运营策略:欧尚在全球发展的速度并不是特别迅速,但是其单店的营运绩效在同类客户中处于第一集团。
在经营中首次将“自选,廉价,服务”推行的整体经营原则:销售高质量的产品,由选择地销售商品,每日低价,方便消费者,良好的客户服务以及舒适的购物环境。
家乐福在中国目前推行“集中管理模式”。
利用他的集团优势,建立一个独特的组织,集中进行商品管理,集中协调、管理与供应商的谈判。
统一供货价格、付款条件、新品卖入等。
将上海总部建设成为一家咨询服务公司,下属11个CCU 和2个MU区域作为从属的行政中心,将资源和竞争力集中。
大润发组织架构:划分为5个区域区域区域总部管辖省份华东区上海上海、江苏、浙江、安徽华北区济南山东、河北东北区沈阳辽宁、黑龙江、吉林华中区武汉湖北华南区广州广东同时在上海设有全国采购,负责与销售产品覆盖全国范围的产品有较大知名度的供应商进行业务联系。
我司就属于全国厂商。
因此在大润发属于双重管理的客户(总部采购与区域采购同时参与)总部架构:门店组织结构:各部门职能及可解决的事项:总部:1全国采购总监:在年度合约及影响未来业务发展的事务时可进行沟通的对象2杂货全国采购经理:进行年度合约谈判的主要对象,并负责协调公司与大润发各区域间的业务发展。
3杂货处采购经理:主要负责本区域本部门的商品业绩(销量,利润),可与其沟通新品,促销,陈列,价格等业务问题。
4采购助理:促销的跟进,订单的落实,对帐等5全国营运总监:一般不与供应商进行接触,由采购部与其沟通。
对于提供与采购部商定而需要门店执行的事务(堆头,收银口,挂网)需要其确认,然后发文至门店要求执行。
6营运专员:一般不与供应商进行接触,由采购部与其沟通。
负责本区域门店按照总部要求执行各项促销及陈列等。
大润发入职流程欢迎您加入大润发!在您即将开始新的工作之前,我们希望为您介绍一下大润发的入职流程,帮助您顺利融入我们的团队。
第一步,接收录用通知。
在您通过面试并被录用后,我们将会发送录用通知给您。
录用通知中会包括您的入职时间、地点、需要携带的材料等信息。
请您仔细阅读录用通知,并按照要求准备相关材料。
第二步,入职前准备。
在入职前,您需要准备一些相关的材料,包括身份证、学历证明、个人简历等。
请您确保这些材料的完整性和准确性,以便我们能够顺利为您办理入职手续。
第三步,入职登记。
在入职当天,您需要前往公司指定的地点进行入职登记。
在登记过程中,您将需要填写一些个人信息表格,并进行身份核验。
同时,我们也会为您办理相关的入职手续,包括签订劳动合同、办理社保等。
第四步,新员工培训。
作为新员工,您将需要参加公司组织的新员工培训。
这些培训将帮助您更好地了解公司的文化、价值观、工作流程等,并为您的工作提供必要的帮助和支持。
第五步,分配岗位。
在完成新员工培训后,您将被分配到相应的岗位上。
我们将会为您安排一位带教导师,帮助您更快地适应新的工作环境,并指导您完成工作任务。
第六步,入职体检。
入职后,您需要前往指定的医院进行入职体检。
体检结果将作为您正式上岗的必要条件之一。
第七步,正式上岗。
经过以上步骤的准备和培训后,您将正式上岗开始工作。
在工作中,您将得到领导和同事们的支持和帮助,我们相信您会在大润发取得出色的成绩。
希望以上信息能帮助您更好地了解大润发的入职流程。
如果您对入职流程有任何疑问,可以随时联系人力资源部门,我们将竭诚为您解答。
祝您在大润发工作顺利,取得成功!。
大润发操作指引为了使大润发渠道操作顺畅,各项工作顺利进行,特对大润发渠道操作规范如下:一订单的沟通大润发的订单由各片区的门店业务进行沟通,门店业务每次沟通订单要根据门店和公司的实际库存沟通订单,如公司有在途的紧俏货源,可以提前沟通订单,以免货到后无法开单,同时要保证订单的时效性,沟通订单时要顾及物流的起运量问题,避免达不到起运量延误送货。
二开单大润发系统的订单打印和开单统一由业务助理高菲负责,按照大润发价格表统一开单,开单时注意厂编和扣点的准确性,并做好登记,跟踪财务做单。
订单只能使用一次,避免重复开单,对于超过送货有效期15日外的订单要及时和业务取得联系,得到业务核可后方可开单。
三送货门店业务要根据每天发163邮箱中的开单明细及时和物流沟通,达到起运量的物流必须在规定的时间内把货送到大润发,不够起运量的如货比较急的档期产品业务可以打报告租车送。
在送货过程中,发现订单过期或删除导致货入不了库拉回的,如由于物流送货不及时造成的,损失由物流公司承担,如是由业务的因素造成的,损失由业务全额承担。
四发票大润发的发票由大润发渠道业务经理核对,核对发票必须要仔细认真,就收货数量、金额、收货订单号、扣点一一核对,做好发票流水账,并及时寄往大润发总部,跟踪大润发财务及时把发票录入系统,大润发帐期是15天,每月20号回款一次,所有的发票必须在次月的5号之前录入大润发财务系统,才不会影响正常的回款。
五换货、退货门店业务每周一十点之前及时上报大润发各门店的坏机,有售后统一安排换机,如特殊情况可单独打报告。
退机是大润发系统最棘手的一件事情,如产生坏机及时更换,尽量减少大润发强行退货,如产生退货由大润发渠道经理统一打报告,由各片区的业务负责跟踪把机器拉回公司仓库,如特殊情况需电话先申请拉回公司,三天内补打报告。
如由于退机导致门店不收货的,所产生的一切费用由门店业务承担,退货的机器要及时拉回公司,退机发票寄到公司后由大润发渠道经理统一办理退货手续,如由于退货机器未拉回导致退货手续不能正常办理的,则对门店业务5元/台/天进行罚款。
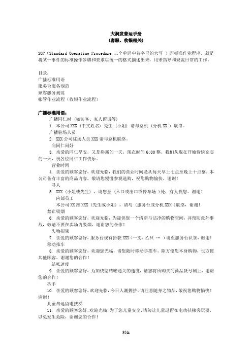
大润发营运手册(客服、收银相关)SOP(Standard Operating Procedure三个单词中首字母的大写)即标准作业程序,就是将某一事件的标准操作步骤和要求以统一的格式描述出来,用来指导和规范日常的工作。
目录:广播标准用语服务台服务规范顾客服务规范帐管作业流程(收银作业流程)广播标准用语:广播同仁时 (如访客、家人留话等)1. 本公司XXX (中文姓名) 先生 (小姐) 请与总机 (分机XX ) 联络。
广播驻场人员2. XXX公司驻场人员XXX请与总机联络。
向同仁问好3. 亲爱的同仁早安,又是崭新的一天,现在时间6:00整,我们从现在开始愉快充实的一天,祝各位同仁工作快乐。
营业时间4. 亲爱的顾客您好,欢迎光临,我们的营业时间是从每天早上七点至晚上十点整。
本公司备有丰富的商品内容,敬请您慢慢参观选购,祝您购物愉快,谢谢!寻人5. XXX (小姐或先生) ,请您至 (入口或出口或停车场 )处,有人找您。
谢谢!内部员工本公司XX部XXX (先生或小姐) ,请与 (服务台或分机XXX )联络,谢谢!禁止吸烟6. 亲爱的顾客您好,欢迎光临,为提供您一个清新与洁净的购物空间,并预防意外事故,敬请不要在卖场内吸烟,谢谢您的合作!失物招领7. 亲爱的顾客您好,服务台现有拾获XXX(一支、乙只…)请至服务台认领,谢谢!移动推车8. 亲爱的顾客您好,欢迎您光临,请您随时移动手推车,除方便您本身购物,也方便其他顾客。
谢谢您的合作!结帐速度9. 亲爱的顾客您好,为加快您结帐通关的速度,请您将所购买的商品货号朝上,谢谢您的合作!扒手10. 亲爱的顾客您好,欢迎光临,今日人潮拥挤,请注意随身之物品,敬祝您购物愉快!谢谢!儿童勿逗留电扶梯11. 亲爱的顾客您好,欢迎光临,为了您儿童安全,请勿让儿童逗留在电动扶梯旁玩耍,以免发生危险,谢谢您的合作!小孩走失12. 亲爱的顾客请注意,现于服务台有位小男 (女) 孩走失,年龄约X岁,身穿XXXXX,请家长至服务台认领。
大润发超市工作流程一、冷冻、冷藏库房作业治理. 库房内所有商品,按规定位置摆放。
. 每日进出货的同时整理商品,放置整齐。
. 做好商品先进先出,先进的放在别处,后进的放在里面,以便把先进的先用掉。
. 库房内商品摆放时要预留通道,以便进货、补货整理。
. 二次使用原料集中摆放,每日定时处理加工。
. 商品库存高度不可过高,幸免倾倒与挡住风扇。
. 冷藏无法堆叠的商品应以踏板存放。
. 进出库房随手关灯、关门。
. 非食品的杂物不可放置于库房内。
. 每日检查库房温度是否正常,是否有专门回温状况,假设有那么应赶忙上报或通知修理部。
. 非工作需要不可随意进入或逗留在库房。
二、冷藏,冷库设备清洁与保养. 所有陈设商品,幸免挡住风口。
. 每日营业终止要检查库门是否是关闭,温度是否正常。
. 进入冷藏、冷冻库房内要随手关门,幸免冷气外泄。
. 所有商品需堆放于货架或踏板上,不得乱扔、乱放。
. 所有器材表面只能以中性清洁剂及软布清洗,严禁使用钢球,钢刷清洗。
. 严禁用水冲洗风扇,电源处,以免造成短路烧损机器。
. 所有管路不可随意移动,清洁时应注意幸免碰撞以免损坏。
. 有专门状况或运转时有专门声音时,要及时上报或通知修理部。
鱼课水产岗位流程配菜工作流程:一、早班:到岗,先从冷库中取出昨天未售出的配菜。
二、对昨日未售出的配菜鉴别质量,对已变质不能食用的商品要报损,对仍旧能够出售的商品应重新清洗,打包。
三、按照今日预估的销量,确定制作配菜的种类和数量。
四、预备好制作配菜所需的各种原料和工具。
五、制作配菜,要符合配菜的制作规范。
六、为配菜定价,贴价格标签。
七、将配菜摆放在冰台或冷冻柜中出售。
摆放要符合排面原那么。
八、打扫配菜台卫生。
九、依照配菜销售情形补货。
十、晚间对未出售的配菜作特价促销,尽量将当日制作的配菜售完。
十一、清洁配菜台及所属设备。
杀鱼岗位流程一、早上到岗后第一将鱼网收好,定位存放。
二、环水鱼缸换水,并将昨天晚上死去的鱼捞出杀好,打包出售。