监造细则
- 格式:doc
- 大小:111.33 KB
- 文档页数:11
现场监造实施细则一、引言现场监造是指在工程施工过程中,由监理人员对施工现场进行实时监督和管理,确保施工按照设计要求和合同约定进行,保证施工质量和安全。
本细则旨在规范现场监造工作的具体实施流程和要求,确保施工过程的顺利进行。
二、监造人员的职责和要求1. 监造人员应具备相关工程技术知识和经验,熟悉施工图纸和合同要求。
2. 监造人员应具备良好的沟通能力和团队合作精神,能够与施工人员和其他相关方保持良好的工作关系。
3. 监造人员应具备较强的工作责任心和抗压能力,能够在工作中保持高度的专注和细致。
4. 监造人员应定期参加相关培训,不断提升自身的专业素养和知识水平。
三、现场监造的实施流程1. 施工前准备a. 监造人员应提前熟悉施工图纸和合同要求,了解施工过程中可能存在的风险和难点。
b. 监造人员应与施工单位进行沟通,明确双方的职责和工作安排。
c. 监造人员应检查施工现场的准备工作,确保施工所需的材料和设备已经到位。
2. 施工过程中的监造a. 监造人员应在施工现场进行巡视,确保施工按照设计要求进行,材料和设备的使用符合相关标准。
b. 监造人员应及时发现施工中的问题和隐患,并与施工单位进行沟通协调,及时采取措施进行整改。
c. 监造人员应记录施工过程中的关键节点和重要事项,包括施工进度、质量检查结果、安全事故等。
d. 监造人员应定期召开现场会议,与施工单位和其他相关方共同讨论和解决问题,确保施工进展顺利。
3. 施工结束后的总结和验收a. 监造人员应对施工过程进行全面的总结和评估,包括施工质量、进度控制、安全管理等方面。
b. 监造人员应与施工单位一起进行工程的最终验收,确保工程符合设计要求和合同约定。
c. 监造人员应将工程的监造报告和验收结果及时提交给相关方,作为后续工作的参考依据。
四、常见问题及处理措施1. 施工质量问题:监造人员应及时发现施工中的质量问题,并与施工单位共同制定整改措施,确保质量达到要求。
2. 安全事故:监造人员应加强对施工现场的安全管理,确保施工过程中不发生安全事故,并及时处理和报告任何安全隐患。
现场监造实施细则一、概述现场监造实施细则是为了确保工程项目的质量和安全,规范现场监造工作的执行流程和要求而制定的。
本细则适合于所有工程项目的现场监造工作。
二、监造人员的资质要求1. 监造人员应具备相应的专业知识和技能,且持有相关的监理工程师资格证书。
2. 监造人员应具备良好的沟通能力和团队合作精神,能够有效协调各方利益关系。
3. 监造人员应熟悉相关法律法规和工程施工标准,能够准确判断施工过程中的质量和安全风险。
三、现场监造工作的执行流程1. 准备阶段a. 监造人员应在工程施工前到达现场,与施工单位进行沟通和商议,了解工程的具体要求和施工计划。
b. 监造人员应对施工单位的资质和施工人员的资质进行审核,确保其符合相关要求。
c. 监造人员应制定监造计划,明确监造的重点和关键环节,并与施工单位达成共识。
2. 施工阶段a. 监造人员应按照监造计划进行监造工作,包括但不限于对施工现场的巡查、材料的验收、施工工艺的审核等。
b. 监造人员应及时记录施工现场的情况和问题,并与施工单位进行沟通,提出改进意见和措施。
c. 监造人员应参预施工单位的施工会议,及时解决施工过程中的问题和纠纷。
d. 监造人员应定期向项目负责人和相关部门提交监造报告,汇报工程的发展和质量安全情况。
3. 完工阶段a. 监造人员应对工程竣工验收进行监督,确保工程质量符合相关标准和要求。
b. 监造人员应协助项目负责人和相关部门进行工程竣工验收,提供必要的技术支持和意见。
c. 监造人员应参预工程的交接工作,确保施工单位按照合同要求交付工程。
四、现场监造工作的要求1. 监造人员应保持专业的工作态度和职业操守,严格遵守相关法律法规和工程施工标准。
2. 监造人员应积极与施工单位和相关部门进行沟通和协调,及时解决工程施工过程中的问题和纠纷。
3. 监造人员应保持工作记录的准确性和完整性,及时向项目负责人和相关部门汇报工作情况。
4. 监造人员应不得接受任何形式的贿赂和回扣,保持公正和廉洁的原则。
现场监造实施细则一、引言现场监造实施细则是为了确保项目的顺利进行和质量的有效控制而制定的。
本细则旨在规范现场监造工作的各项内容和流程,确保项目的施工符合相关标准和规范要求。
二、监造人员的职责与要求1. 监造人员应具备相关的专业知识和技能,熟悉相关的标准和规范要求。
2. 监造人员应全程参预项目的施工过程,对施工现场进行全面监督和检查。
3. 监造人员应及时发现施工中存在的质量问题,并提出相应的整改措施。
4. 监造人员应与施工人员保持良好的沟通和协作,确保施工进度和质量的控制。
5. 监造人员应及时记录施工过程中的关键节点和质量问题,并形成相应的监造报告。
三、现场监造的流程与要求1. 施工前准备a. 监造人员应在施工前对工程图纸和相关文件进行子细研究,了解施工的具体要求。
b. 监造人员应与施工单位进行协调,明确施工的时间和进度计划。
c. 监造人员应对施工现场进行检查,确保施工场地的安全和整洁。
2. 施工过程监造a. 监造人员应全程参预施工过程,对施工现场进行巡视和检查。
b. 监造人员应注意施工过程中的关键节点和质量要求,确保施工符合相关标准和规范。
c. 监造人员应及时发现施工中存在的质量问题,并提出整改意见和措施。
d. 监造人员应与施工人员保持良好的沟通和协作,解决施工中的技术问题和难点。
3. 施工结束与验收a. 监造人员应在施工结束后对施工质量进行全面检查和评估。
b. 监造人员应与相关部门进行联络,进行施工质量的验收。
c. 监造人员应及时记录施工过程中的关键节点和质量问题,并形成监造报告。
d. 监造人员应与项目负责人进行沟通,确保施工的质量和进度符合要求。
四、监造报告的编写与提交1. 监造报告的内容应包括施工过程中的关键节点和质量问题的记录。
2. 监造报告应详细描述施工现场的情况和监造人员的工作内容。
3. 监造报告应在施工结束后及时编写,并提交给相关部门和项目负责人。
4. 监造报告应以书面形式提交,并保留相关的证据和资料。
某公司设备监造实施细则一、总则设备监造是确保设备制造过程符合预期目标,保证设备质量的重要环节。
设备监造应遵循科学、公正、客观、严谨的原则,严格执行相关法规和标准,确保设备的制造质量达到规定要求。
二、定义设备监造是指在设备制造过程中,由授权的监造机构对设备的质量、进度和成本等方面进行全面的监督和检查,以确保设备满足相关规定和标准。
三、签订监造合同设备监造单位应与委彳毛单位签订设备监造合同,明确设备监造的具体内容、监造方式、监造期限、合同价格等。
设备监造合同应由双方代表签字并加盖合同章。
四、设备监造前准备1.设备监造单位应制定设备监造计划,包括监造程序、控制要点、人员配备、进度安排等。
2、设备监造单位应熟悉设备制造图纸、技术规范和相关标准,了解设备的制造过程和关键环节。
3、设备监造单位应配备必要的检测工具和设备,如测量仪器、i式验装置等。
4、设备监造单位应建立完善的文件管理体系,确保设备制造过程中相关文件的有效性和完整性。
五、制造厂质量管理体系审核1.设备监造单位应审核制造厂的质量管理体系,包括质量手册、程序文件、作业指导书等,确保其符合相关标准和质量管理体系要求。
2、设备监造单位应检查制造厂的检验和试验记录,确认其真实性和完整性。
3、设备监造单位应关注制造厂的纠正和预防措施,确保其有效性和及时性。
六、原材料、外购件和外协件监理1、设备监造单位应核对制造厂所采购的原材料、外购件和外协件是否符合设备制造图纸和技术规范要求。
2、设备监造单位应检查原材料、外购件和外协件的质量证明文件是否齐全、有效,确认其符合相关标准和质量要求。
3、设备监造单位应抽查外购件和外协件的加工过程和质量,确保其符合设备制造要求。
七、关键零部件加工过程监理1.设备监造单位应关注关键零部件的加工过程,包括下料、成型、焊接、机加工等,确保其符合设备制造图纸和技术规范要求。
2、设备监造单位应检查关键零部件的工艺流程和质量控制措施,确认其有效性和可靠性。
现场监造实施细则一、背景介绍现场监造是指在建造工程施工过程中,由监理人员对施工现场进行全面监督、检查和记录,以确保工程质量、安全和进度的实施过程。
本实施细则旨在规范现场监造工作,保障工程的顺利进行。
二、监造人员职责1. 监造人员应具备相关专业知识和经验,熟悉施工图纸和技术规范,能够准确判断施工质量。
2. 监造人员应在施工现场全程监督施工,及时发现和纠正施工中存在的问题。
3. 监造人员应与施工单位保持良好的沟通和协作,解决施工过程中的技术问题。
4. 监造人员应及时记录施工过程中的关键节点和质量问题,并编制监造报告。
三、监造流程1. 施工前a. 监造人员应核实施工单位提交的施工组织设计和施工方案,确保其符合相关法规和技术要求。
b. 监造人员应检查施工现场的准备工作,包括施工材料的储存、设备的摆放等。
c. 监造人员应参预施工单位的施工交底会议,了解施工过程和安全措施。
2. 施工中a. 监造人员应全程监督施工过程,确保按照施工图纸和技术规范进行施工。
b. 监造人员应检查施工质量,包括土方开挖、基础施工、结构施工、装饰装修等各个环节。
c. 监造人员应检查施工安全,包括施工现场的安全措施、作业人员的安全防护等。
d. 监造人员应记录施工过程中的关键节点和质量问题,并及时通知施工单位进行整改。
e. 监造人员应定期召开施工进度会议,与施工单位沟通工程发展和问题解决。
3. 施工后a. 监造人员应检查施工成果,包括工程质量和安全交底。
b. 监造人员应编制监造报告,总结施工过程中的经验和问题,并提出改进措施。
c. 监造人员应协助施工单位进行竣工验收工作,确保工程符合相关标准和规范。
四、监造记录监造记录是监造人员对施工现场进行监督和检查的重要依据,应包括以下内容:1. 施工过程中的关键节点和质量问题的记录,包括施工日期、问题描述、整改措施等。
2. 施工单位的整改情况记录,包括整改日期、整改内容、整改结果等。
3. 施工进度的记录,包括每一个阶段的完成情况、延期原因等。
现场监造实施细则引言概述:现场监造是指在工程施工过程中,通过监督和检查,确保施工质量符合规范和要求的一种管理方式。
为了确保施工过程的顺利进行,制定一套现场监造实施细则是非常重要的。
本文将从五个方面详细阐述现场监造实施细则。
一、施工前的准备工作1.1 确定监造人员:根据工程的规模和复杂程度,确定合适的监造人员,并明确其职责和权限。
1.2 制定监造计划:根据工程进度和施工方案,制定监造计划,明确监造的时间节点和内容。
1.3 确定监造工具:根据工程的特点,确定需要使用的监造工具,如测量仪器、检测设备等,并确保其准确性和可靠性。
二、施工过程中的监造要点2.1 施工现场的巡视:监造人员应定期巡视施工现场,检查施工质量和安全措施是否符合要求。
2.2 施工材料的抽检:监造人员应抽取施工材料进行检测,确保其符合相关标准和规范。
2.3 施工工艺的监督:监造人员应对施工工艺进行监督,确保施工过程符合规范,并及时发现和纠正问题。
三、施工质量的评估和验收3.1 施工质量的评估:监造人员应对施工质量进行评估,包括工程结构的稳定性、材料的质量等方面。
3.2 施工质量的记录:监造人员应及时记录施工质量的情况,包括问题的发现和解决过程等。
3.3 施工质量的验收:监造人员应根据相关标准和规范,对施工质量进行验收,确保达到预期的要求。
四、施工安全的监控和控制4.1 安全措施的检查:监造人员应检查施工现场的安全措施是否到位,并及时纠正不安全行为。
4.2 安全培训的开展:监造人员应组织安全培训,提高工人的安全意识和技能。
4.3 安全事故的处理:监造人员应及时处理施工安全事故,保障工人的生命安全和财产安全。
五、施工过程的记录和总结5.1 监造报告的编写:监造人员应编写监造报告,详细记录施工过程中的问题和解决情况。
5.2 问题的整改和总结:监造人员应对施工过程中存在的问题进行整改,并总结经验教训,提高施工质量和效率。
5.3 监造实施细则的修订:根据实际情况和经验总结,及时修订现场监造实施细则,不断提高监造工作的水平和效果。
现场监造实施细则一、概述现场监造实施细则是为了确保工程施工过程中的质量控制和安全管理,保证施工项目按照设计要求和相关标准进行施工,以及监督施工单位按照规范进行操作和管理而制定的。
本细则适合于所有工程项目的现场监造工作。
二、监造人员的职责和要求1. 监造人员应具备相关专业知识和技能,熟悉工程施工的各个环节和相关标准规范,并持有相应的监造资格证书。
2. 监造人员应全程参预工程施工的各个阶段,包括前期准备、施工过程、验收和竣工等。
3. 监造人员应及时发现和纠正施工中存在的问题和缺陷,并提出相应的整改措施。
4. 监造人员应与施工单位保持良好的沟通和协调,及时解决施工过程中的技术问题和纠纷。
三、现场监造的具体内容和要求1. 施工前的准备工作a. 监造人员应参预施工方案的制定和评审,确保施工方案符合设计要求和相关标准规范。
b. 监造人员应检查施工材料的质量和数量,确保符合施工要求。
c. 监造人员应检查施工设备和工具的完好性和安全性,确保施工过程的安全。
2. 施工过程中的监造工作a. 监造人员应定期巡视施工现场,检查施工质量和安全措施的执行情况。
b. 监造人员应检查施工过程中的关键节点和重要工序,确保按照规范进行操作。
c. 监造人员应记录施工过程中的关键数据和问题,并及时向相关方面汇报。
3. 施工验收和竣工阶段的监造工作a. 监造人员应参预施工的验收和竣工工作,确保工程符合设计要求和相关标准规范。
b. 监造人员应检查施工图纸和技术文件的完整性和准确性。
c. 监造人员应对施工过程中发现的问题和缺陷提出整改要求,并监督整改工作的执行情况。
四、现场监造的记录和报告1. 监造人员应及时记录施工过程中的关键数据和问题,并按照规定的格式进行整理和归档。
2. 监造人员应编制监造报告,详细描述施工过程中的工作内容、问题和整改情况,并向相关方面提交。
五、现场监造的考核和奖惩1. 对监造人员的工作进行定期考核,评估其工作的质量和效果。
现场监造实施细则一、概述现场监造实施细则是为了确保工程项目的顺利进行和质量的控制而制定的。
本细则旨在规范现场监造工作的流程和要求,保证施工过程中的安全、质量和进度。
二、监造人员的职责和要求1. 监造人员应具备相关专业知识和经验,熟悉工程项目的施工图纸和技术规范。
2. 监造人员应具备良好的沟通能力和团队合作精神,能够与施工人员、设计人员和其他相关方进行有效的沟通和协调。
3. 监造人员应按照工程项目的计划和要求,对施工现场进行全面监督和检查,确保施工质量符合相关标准和规范。
4. 监造人员应及时发现和解决施工中的问题和难题,提出合理的改进措施,确保施工进度不受影响。
5. 监造人员应定期向项目负责人和相关方汇报工程发展情况,及时解决工程项目中的纠纷和问题。
三、现场监造工作流程1. 施工前期准备阶段a. 监造人员应参预工程项目的前期准备工作,包括编制施工方案、施工组织设计和施工进度计划等。
b. 监造人员应与设计人员和施工人员进行沟通,明确工程项目的施工要求和技术标准。
2. 施工过程监督a. 监造人员应按照施工图纸和技术规范,对施工现场进行全面监督和检查,确保施工质量符合相关标准和规范。
b. 监造人员应定期召开施工会议,与施工人员和相关方共同讨论和解决施工中的问题和难题。
c. 监造人员应及时记录施工过程中的关键节点和重要事项,编制监造报告和施工记录。
3. 施工质量控制a. 监造人员应对施工现场进行质量检查,包括材料验收、施工工艺和施工质量的把关等。
b. 监造人员应与施工人员一起制定和执行质量控制措施,及时发现和纠正施工中的质量问题。
4. 施工安全监督a. 监造人员应对施工现场进行安全检查,确保施工过程中的安全措施得到有效执行。
b. 监造人员应与施工人员一起制定和执行安全管理措施,确保施工过程中的安全风险得到控制。
5. 施工进度管理a. 监造人员应按照施工进度计划,对施工进度进行监督和管理,及时发现并解决施工进度延误的问题。
现场监造实施细则一、引言现场监造实施细则是为了确保工程项目的质量和安全,规范现场监造工作的进行,保证项目按照设计要求和合同约定进行施工。
本细则适用于所有工程项目的现场监造工作。
二、监造人员的资质要求1. 监造人员应具备相关工程专业背景和执业资格证书。
2. 监造人员应熟悉相关法律法规和工程施工标准,具备良好的工程管理和沟通能力。
三、监造人员的职责和权益1. 监造人员应全程参与工程项目的施工过程,确保施工按照设计图纸和施工方案进行。
2. 监造人员应及时发现和解决施工中的质量问题,并提出合理的改进措施。
3. 监造人员有权要求施工方提供必要的工程资料和技术支持。
4. 监造人员应及时向业主和相关部门报告工程进展情况和存在的问题。
四、施工前的准备工作1. 监造人员应核对施工方提供的施工图纸和施工方案,确保其与设计要求一致。
2. 监造人员应检查施工方的施工设备和材料是否符合质量标准,并进行必要的验收。
3. 监造人员应与施工方和相关部门协商制定施工计划和安全措施。
五、施工过程的监督和检查1. 监造人员应定期巡视施工现场,检查施工质量和安全情况。
2. 监造人员应抽查施工方的施工记录和质量检测报告,确保施工符合要求。
3. 监造人员应与施工方和相关部门协调解决施工中的问题和纠纷。
六、施工结束的工作1. 监造人员应验收施工方完成的工程项目,确保其符合设计要求和质量标准。
2. 监造人员应整理施工记录和相关资料,形成工程档案。
3. 监造人员应向业主和相关部门提交工程竣工报告和验收报告。
七、监造工作的考核和奖惩1. 监造人员的工作绩效将根据工程项目的质量和安全情况进行评估。
2. 监造人员在工程质量和安全方面表现优秀的,将给予相应的奖励和表彰。
3. 监造人员在工程质量和安全方面存在严重问题的,将受到相应的处罚和惩戒。
八、附则1. 本细则的解释权归工程项目的业主和监造部门所有。
2. 本细则的修订和补充,应经过相关部门的审批和批准。
现场监造实施细则引言概述:现场监造是指在建筑工程施工过程中,通过监督、检查和控制等手段,确保工程质量和进度的一种管理措施。
为了实施现场监造工作,需要制定一套详细的实施细则,以确保监造工作的准确性和高效性。
一、监造前准备工作1.1 制定监造计划:明确监造的目标和任务,确定监造的时间节点和工作重点,制定监造计划。
1.2 组建监造团队:根据工程的规模和复杂程度,组建专业的监造团队,包括监造负责人、监造员和技术专家等。
1.3 制定监造指引:根据工程的特点和要求,制定监造指引,明确监造的方法和要求,确保监造的一致性和标准化。
二、现场监造流程2.1 施工前的监造:在施工开始之前,进行施工前的监造工作,包括施工图纸的审查、施工方案的评估和施工材料的检验等。
2.2 施工中的监造:在施工过程中,进行施工中的监造工作,包括现场的巡视和检查、施工工艺的监督和控制以及施工质量的把关等。
2.3 施工后的监造:在施工结束后,进行施工后的监造工作,包括工程竣工验收的组织和实施、工程质量的评估和整改等。
三、监造工作的要点3.1 施工质量的监控:通过现场巡视和检查,确保施工质量符合设计要求和相关标准,及时发现和整改施工中存在的质量问题。
3.2 施工进度的控制:监控施工进度,及时发现施工中的延误和问题,采取相应的措施进行调整和协调,确保工程按时完成。
3.3 安全生产的监管:加强对施工现场的安全管理,制定安全操作规程和安全措施,确保施工过程中的安全生产。
四、监造工作的工具和技术4.1 现场巡视和检查:监造员通过现场巡视和检查,对施工现场进行全面的观察和评估,发现问题并及时处理。
4.2 数据采集和分析:利用现代化的监测设备和技术手段,对施工过程中的数据进行采集和分析,为监造工作提供科学依据。
4.3 信息化管理系统:建立现场监造的信息化管理系统,实现对施工过程的全程跟踪和管理,提高监造工作的效率和准确性。
五、监造工作的评估和总结5.1 工程质量的评估:对施工工程进行质量评估,包括施工过程中的质量控制和施工质量的验收,确保工程质量符合要求。
现场监造实施细则一、引言现场监造是指对工程施工现场进行监督和管理的过程,旨在确保工程质量和安全。
本实施细则旨在为现场监造人员提供详细的操作指导,确保施工过程中的监造工作能够高效、规范地进行。
二、监造人员的职责和要求1. 监造人员应具备相关工程技术专业知识,并持有相关资质证书。
2. 监造人员应熟悉工程施工图纸、施工方案和技术规范,了解工程施工的各个环节和要求。
3. 监造人员应具备良好的沟通能力和团队协作意识,能够与施工人员、设计人员和相关部门进行有效的沟通和协调。
三、监造工作的准备阶段1. 监造人员应在施工前与设计人员和施工单位进行沟通,了解工程的设计要求、施工方案和施工进度计划。
2. 监造人员应对施工图纸进行仔细审查,确保施工图纸的准确性和完整性。
3. 监造人员应对施工现场进行勘察,了解地质条件、环境要求和施工场地的限制。
四、监造工作的执行阶段1. 监造人员应按照施工方案和技术规范对施工过程进行全程监督,确保施工按照设计要求和安全规范进行。
2. 监造人员应定期检查施工现场的安全措施是否到位,如防护设施、安全警示标识等。
3. 监造人员应对施工材料进行质量把关,确保材料的合格性和符合设计要求。
4. 监造人员应定期检查施工工艺和施工质量,如焊接、混凝土浇筑等工艺的合规性和质量。
5. 监造人员应记录并整理施工过程中的关键节点和重要问题,并及时向相关方面报告。
五、监造工作的报告和总结阶段1. 监造人员应编写监造日志,记录施工过程中的关键信息、问题和处理措施。
2. 监造人员应定期向项目负责人和相关部门汇报工程进展情况、质量问题和安全风险。
3. 监造人员应在工程竣工后编写监造总结报告,对施工过程中的经验教训和改进措施进行总结和归纳。
六、监造工作的注意事项1. 监造人员应保持客观公正的态度,不得与施工单位发生利益冲突。
2. 监造人员应及时与施工单位和设计人员沟通,解决施工过程中的技术问题和争议。
3. 监造人员应遵守相关法律法规和职业道德规范,不得泄露工程的商业机密和技术秘密。
现场监造实施细则一、引言现场监造是指在建设工程施工过程中,监理机构对施工现场进行实时监督和管理的一项重要工作。
为了确保施工工艺符合设计要求,施工质量达到预期目标,提高工程建设的安全性和可靠性,制定现场监造实施细则是必要的。
二、监造人员资质要求1. 监造人员应具备建造或者相关专业的本科及以上学历;2. 监造人员应具备监理工程师或者注册建造师资格证书;3. 监造人员应具备一定的工程实践经验,并熟悉施工工艺和相关法律法规;4. 监造人员应具备良好的沟通能力和团队合作精神。
三、现场监造实施流程1. 施工前准备阶段a. 监造人员应参预施工方案的评审和讨论,确保施工方案符合设计要求;b. 监造人员应与施工单位进行沟通,明确施工计划和工期安排;c. 监造人员应对施工现场进行勘察,了解场地条件和环境特点。
2. 施工过程监督a. 监造人员应定期到施工现场进行巡视,检查施工进度和施工质量;b. 监造人员应核实施工单位所提供的材料和设备是否符合规定标准;c. 监造人员应监督施工单位的安全生产工作,确保施工过程中的安全措施得到有效执行;d. 监造人员应记录施工过程中的问题和不合格项,并及时向施工单位提出整改要求。
3. 施工质量验收a. 监造人员应参预施工质量验收工作,确保施工质量符合设计要求;b. 监造人员应对施工单位提供的施工记录和相关资料进行审核;c. 监造人员应组织相关专家对施工质量进行评估和抽样检测。
四、现场监造实施细则的执行1. 监造人员应按照现场监造实施细则的要求进行工作,确保各项监督和管理工作的有效执行;2. 监造人员应与施工单位保持良好的合作关系,及时沟通和解决施工过程中的问题;3. 监造人员应及时向监理机构汇报工作发展和问题,确保监理机构对施工过程有全面了解;4. 监造人员应遵守相关法律法规和职业道德规范,保护建设工程的利益。
五、总结现场监造实施细则是保证建设工程施工质量和安全的重要保障措施。
通过制定和执行细则,可以规范现场监造工作流程,提高施工工艺的可控性和可预测性。
现场监造实施细则现场监造实施细则一、引言本文旨在规定现场监造实施细则,确保产品质量和工程安全。
本细则适用于所有需要进行现场监造的工程项目,包括但不限于建筑工程、机械制造、电子产品组装等。
二、适用范围1、本实施细则适用于所有参与现场监造的人员,包括但不限于监理工程师、质检人员、安全监督员和施工技术人员。
2、现场监造工作应贯穿整个工程项目,从材料采购、施工准备、施工过程到最终验收。
三、监造流程1、制定监造计划:根据工程项目实际情况,由监理单位制定详细的监造计划,包括监造范围、监造内容、监造时间和人员安排等。
2、确认施工方案:在施工前,监理工程师应审核施工单位提交的施工方案,确保施工过程安全、合理、可行。
3、实施监造:按照监造计划,对施工过程中的关键环节进行现场监督,确保施工质量符合设计要求和相关标准。
4、质量检验:在每个施工阶段完成后,监理工程师应进行质量检验,对不合格的部分要求施工单位进行整改。
5、验收:工程完成后,监理工程师应组织验收,确保整个工程项目达到设计要求和相关标准。
四、安全措施1、安全培训:对参与现场监造的人员进行安全培训,提高安全意识。
2、安全检查:定期进行安全检查,及时发现并消除安全隐患。
3、配备安全设施:在施工现场配备必要的安全设施,如安全帽、安全带、防护网等。
4、遵守安全规定:所有监造人员应严格遵守安全规定,确保自身和他人安全。
五、质量控制1、严格执行设计要求和相关标准,对施工过程中的关键环节进行严格把控。
2、定期进行质量检测,对不合格的材料和施工环节进行整改。
3、对施工过程中的常见问题进行归纳总结,提出相应的解决方案,不断提高施工质量。
4、建立质量信息反馈机制,及时将质量问题反馈给相关单位,确保问题得到及时解决。
六、总结归纳现场监造实施细则在整个工程项目中起着至关重要的作用,通过对监造流程、安全措施和质量控制等方面的规定,可以确保工程项目的质量和安全。
在实际操作中,监理单位和施工单位应严格按照实施细则执行,对于存在的问题应及时反馈并加以解决。
起重设备监造细那么1. 引言起重设备是指用于起重和搬运工作的机械设备,如吊车、起重机、卷扬机等。
这些设备在各行各业中都扮演着重要的角色,因此必须确保其平安可靠。
为了保证起重设备在监造过程中的质量和符合相关平安标准,制定了起重设备监造细那么。
2. 监造范围起重设备监造细那么适用于所有相关起重设备的监造过程。
监造范围包括但不限于起重设备的设计、制造、安装、调试和验收等环节。
3. 监造要求起重设备的监造应满足以下要求:3.1 设计要求起重设备的设计应符合国家和行业相关标准,确保其结构合理、强度足够、稳定可靠。
设计时应考虑设备的使用环境和工作条件,确保设备适用于实际工作场景。
起重设备的制造应按照设计图纸和技术文件进行。
制造过程中应使用合格的原材料和零部件,确保设备的质量和性能。
制造过程中应严格执行相关工艺和工序,确保设备的组装质量。
3.3 安装要求起重设备的安装应由经过专门培训并持有相应资格证书的人员进行。
在安装过程中,应按照设备的安装说明书进行操作,并执行相关检查和测试。
安装后,设备应进行静态和动态试验,确保其安装质量。
3.4 调试要求起重设备的调试应由经过专门培训并持有相应资格证书的人员进行。
在调试过程中,应按照设备的调试方案进行操作,并进行各项功能和平安性能的测试。
调试过程中应保证人员的平安,并遵守相关操作规程。
起重设备的验收应由相关主管部门进行。
验收时,应核查设备的制造文件、技术资料和监造情况,对设备的结构、性能和平安进行检查。
验收合格后,方可投入使用。
4. 监造程序起重设备的监造程序包括设计审查、制造过程监管、安装调试过程监管和最终验收等环节。
具体程序如下:4.1 设计审查在起重设备的设计阶段,监造单位应对设备的设计文件进行审查。
审查内容包括但不限于设计图纸、设计计算书和技术规格等。
审查目的是确保设备的设计满足相关标准和要求。
4.2 制造过程监管在起重设备的制造过程中,监造单位应实施过程监管。
箱变监造实施细则一、总则1、监造目的督促制造单位认真履行合同,认真监督设备制造质量和生产进度,控制进度节点,促使制造商按质、按期向业主提供合格产品。
2、适用范围监造实施细则适用于XX公司XX逆变器技改项目箱变监造,在制造期内的质量验收和监造(含外协件和外购产品),不代替国家或行业主管部门的质量监督和设备到工地后的质量验收。
3、监造责任监造工作建立在供货商技术管理和质量体系运行的基础上,协助供货商发现问题,及时改进。
设备的制造质量由供货商全面负责,设备监造并不减免供货商的责任,不代替项目单位对设备的质量最终验收,监造单位依据与项目单位签订的设备监造服务合同、协议,对监造设备的制造质量等工作承担监造责任。
二、监造依据1)GB 1094.1 电力变压器第1部分总则2)GB 1094.2 电力变压器第2部分温升3)GB 1094.3 电力变压器第3部分:绝缘水平、绝缘试验和外绝缘空气间隙4)GB/T 1094.4 电力变压器第4部分:电力变压器和电抗器的雷电冲击和操作冲击试验导则5)GB 1094.5 电力变压器第5部分:承受短路的能力6)GB/T 1094.10 电力变压器第10部分:声级测定7)GB 1094.11 电力变压器第11部分:干式电力变压器8)GB 3096 声环境质量标准9)GB 4208 外壳防护等级(IP代码)10)GB 5273 变压器、高压电器和套管的接线端子11)GB/T 11021 电气绝缘耐热性分级12)GB/T 17211 干式电力变压器负载导则13)GB/T 22072 干式非晶合金铁心配电变压器技术参数和要求14)GB/T 26164.1 电业安全工作规程第1部分:热力和机械15)GB 50150 电气装置安装工程电气设备交接试验标准16)DL/T 586 电力设备监造技术导则17)JB/T 8971 干式变压器用横流式冷却风机18)JB/T 10088 6kV~500 kV级电力变压器声级19)Q/CSG 11624 配电变压器能效标准及技术经济评价导则20)南方电网公司10kV配电变压器技术规范21)双方鉴订的技术协议三、设备概况建设单位:工程名称:XX光伏电站逆变器及汇流箱升级改造工程设备名称:箱变设备数量:12台制造单位: XX合同交货期:2019年月日要求交货期:根据合同要求使用条件:1、环境温度:-5℃~+40℃2、相对湿度:不大于90%(+20℃时)3、海拔高度:≤2000米4、污染等级:3级四、监造见证模式根据《监造大纲》、供货合同等依据,在不同的见证点(文件见证点(R)和现场见证点(W)及停工待检见证点(H))采用文件见证和现场见证方式进行见证。
盂县至寿阳输气管道工程阀门监造细则编制人:审核人:批准人:山西神剑建设监理有限公司2010年4月10日一、总则1.1监造目的和内容为保证山西煤层气(天然气)集输有限公司各类阀门制造的质量,充分发挥监造监理的职能作用,使钢管生产工序做到程序化、规范化,特编制本细则。
监理细则建立了技术检查政策和程序,主要目的是明确监理人员的权利和职责,规定其权限,是指导监理员正确执行日常检查职责的指导书。
监理人员必须防止阀门生产厂家在生产方法、生产工艺和工序上偏离制造标准和生产程序。
如果对厂家生产过程的正确性有疑虑,监理人员应及时向总监理工程师请示。
通过认可的指令传递链传递信息将非常有助于解决经常性的十分复杂的问题。
本细则适用于山西煤层气(天然气)集输有限公司阀门制造驻厂监造监理,规定了监理人员的工作任务、基本要求、工序质量控制等内容,指出了监造过程中的难点、重点工作内容,具有实际操作性。
1.2驻厂质量监督依据1.2.1 通用规范标准如果下述几种规范、规则和标准适用于同一情况,则应遵循最为严格的规范。
本技术条件的条款为对新购产品的针对性说明,其余未叙述部分见相应标准。
凡未注明日期的规范和标准为最新版本。
《法兰连接金属阀门的结构长度》GB 12221-89《钢制阀门一般要求》GB 12224-89《通用阀门压力试验》GB /T 13927-92《阀门的检验与试验》JB/T 9092-99《阀门铸钢件外观质量要求》GB 12231-89《通用阀门碳素钢铸件技术条件》GB12229-89《通用阀门法兰和对焊连接钢制球阀》GB/T 12237-89 《管线球阀》JB/T 7745-94凸面对焊钢制管法兰JB/T 82.1-94管路法兰用缠绕式垫片JB/T 90-94压力容器无损检测JB/T4730-2005阀门受压铸钢件射线照相检查JB/T6440-92阀门锻钢件超声波检查方法JB/T6903-95通用阀门供货要求JB/7928-95阀门检查与安装规范SY/T4102-95《管线阀门(22版)》API 6D/ISO 14313《阀门耐火测试》API 6FA《软密封和90°转向阀门的耐火试验》API 607 《阀门的检测和试验》API 598《法兰、螺纹和焊接端阀门》ANSI∕ASME B16.34 《部分回转型阀门驱动装置连接》ISO 5211《质量管理体系要求》ISO 90011.2.2 专用规范标准1.2.2.1铸钢球阀专用规范标准《阀门铸钢件外观质量要求》GB 12231-89阀门受压铸钢件射线照相检查JB/T6440-921.2.2.2 锻钢球阀和全焊接球阀专用规范标准《锅炉和压力容器规范》第V部分—《无损检测》ASME B&PV Section V《锅炉和压力容器规范》第VⅢ部分—《压力容器建造规则》ASME B&PV Section VIII《锅炉和压力容器规范》第IX 部分—《焊接和钎焊评定》ASME B& PV Section IX二、阀门的设计参数与技术要求2.1天然气组分及主要物性参数盂县-寿阳输气管道工程中的天然气来自来自陕京二线。
现场监造实施细则一、引言现场监造实施细则是为了确保工程施工过程中的质量和安全,保证工程按照设计要求和相关标准进行施工,以及监督和管理工程施工过程中的各项工作而制定的。
本细则适用于所有工程项目的现场监造工作。
二、监造部门及人员1. 监造部门:监造部门是工程项目的监督和管理机构,负责监督和管理工程施工过程中的各项工作。
2. 监造人员:监造人员是由监造部门派遣到工程现场的专业人员,负责现场监督和管理工作。
三、监造工作流程1. 施工前期准备:a. 确定监造人员的数量和岗位职责;b. 制定监造计划,明确监造工作的时间节点和内容;c. 检查施工现场的准备情况,确保施工所需的材料、设备和人力资源等已准备就绪。
2. 施工过程监造:a. 监督施工现场的安全措施是否到位,包括施工场地的围挡、安全警示标识等;b. 监督施工人员的操作是否符合相关规范和标准;c. 检查施工材料的质量和数量是否符合要求;d. 监督施工设备的安装和调试工作;e. 检查施工过程中的质量控制措施是否有效。
3. 施工后期监造:a. 检查工程竣工验收资料的完整性和准确性;b. 检查工程质量是否符合设计要求和相关标准;c. 监督施工单位的整改工作,确保存在的问题得到及时解决;d. 提供监造报告,对施工过程中的问题和整改情况进行总结和评估。
四、监造报告监造报告是监造人员对工程施工过程中的监督和管理工作进行总结和评估的文件。
监造报告应包括以下内容:1. 工程基本信息:包括工程名称、施工单位、监造人员等基本信息;2. 监造工作内容:包括监督和管理工作的具体内容和方法;3. 问题记录:记录施工过程中存在的问题和不符合要求的情况;4. 整改情况:记录施工单位对存在问题的整改情况;5. 总结和评估:对监造工作进行总结和评估,提出改进意见和建议。
五、监造人员的职责1. 监督和管理工程施工过程中的各项工作;2. 检查施工现场的安全措施是否到位,确保施工过程中的安全;3. 检查施工材料和设备的质量和数量是否符合要求;4. 监督施工人员的操作是否符合相关规范和标准;5. 提供监造报告,对施工过程中的问题和整改情况进行总结和评估。
缅甸央东公铁两用桥
监造实施细则
(初稿) 2/11
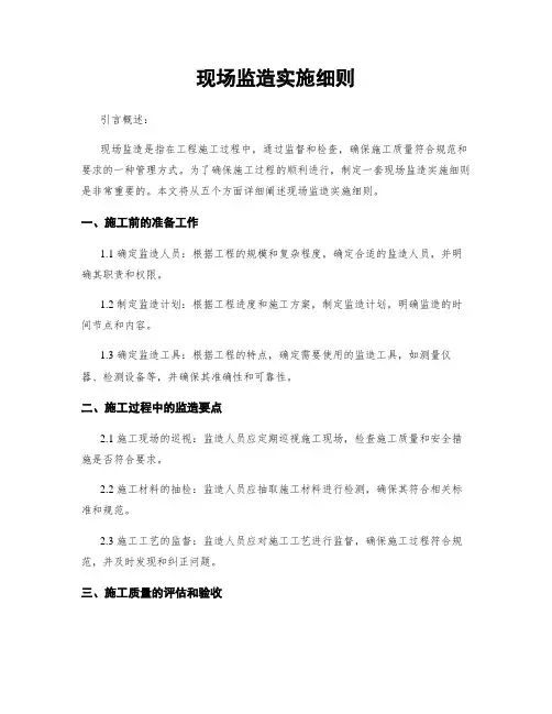
1.总则 1.1 工程概况 伊洛瓦底河(仰东)公铁两用桥位于仰光至勃生的铁路上,横跨伊洛瓦底河,钢筋混凝土桥面,包括一条单线米轨铁路和两条公路车行道。主桥由18孔6联(每3孔1联)连续钢桁梁和2孔简支钢桁梁组成(共20孔)。公路、铁路均位于钢桁梁下平面,且并列于主桁内侧。 主桁由两片钢桁架组成,采用为节间长10m的三角形连续桁架,桁高13.4m,支点处桁高加高至19m,主桁中心距为14.8m。主桁架拱之间设有纵、横向联结系,主桁外侧下弦处每侧设人行道,即由两片主桁外挑出的I形或H形悬臂钢梁制成,覆盖钢筋混凝土路面,并设有防护栏杆。车行道两侧设有防护性混凝土路缘和扶手,车行道和人行道应有2%的横向坡度。钢桁梁典型断面见图1.
图1 钢桁梁典型截面 主桁弦杆以及竖杆、斜杆采用焊接箱形截面,最大板厚44mm,截面高度488~692mm,宽度480mm。 桥面系铁路纵梁为两片焊接工型杆件,中心距为1219mm;公路纵梁这三片焊接工型杆件,中心距为2400mm;横梁亦为焊接工型杆件,梁高2000mm,公路、铁路纵梁与横梁上盖板平齐布置,且通过鱼形板连接,纵梁下盖板通过鱼形板穿过横梁腹板相连。两片铁路纵梁间设平纵联,三片公路纵梁间设水平拉杆。 联结系上下平联采用焊接工型截面杆件,在主桁间采取米字型布置上平联,两节间构成一米字结构,采取交叉型布置下平联,两节间构成一叉型结构,且在交叉处与横梁相连。每跨中部设制动联结系,除在E0节点端部设斜桥门架外,其余在支点处设竖向桥门架。 其中我公司完成4孔3联(每3孔1联)连续钢桁梁和1孔简支钢桁梁制作,全桥钢梁总重约9000吨。 3/11
缅甸央东大桥主桁钢材选用Q420C,桥面系、联结系钢材选用Q345C。 1.2 适用范围 本细则适用于: 钢桁梁联接系杆件、主桁腹杆、桥面系杆件的制造、涂装的施工监造; 制造单位试拼装的施工监造; 附属设施制造的施工监造。
1.3 监造目标 质量目标: ⑴ 造精品工程。 ⑵ 全面履行缅甸大桥钢桁梁制造合同,严格遵守各项设计要求和相关技术规范,使各项指标全部达到规定,做作到让业主放心。 ⑶ 成品交验合格率达100%;焊缝探伤一次交验合格率≥96%。 进度管理:按照集团公司生产部要求期限完成全桥构件生产。 安全管理:无死亡事故,无重大伤人事故。 文明施工与环境保护管理:协助施工单位创建文明工地。 文档管理:资料齐全完整、分类有序、编目保管,资料符合档案管理要求。
1.4 监造内容 监造内容包括施工准备阶段监造、施工阶段监造、竣工资料整理。其中施工阶段监造包含质量控制、进度控制、安全环境控制。
1.5 主要监造依据/规范/标准 1)缅甸央东公铁两用桥钢梁制造规则 2)相关施工图纸/工艺文件 3)《公路桥涵施工技术规范》(JTJ041-2000) 4)《铁路钢桥制造规范》(TB10212-2009) 5)制造规则引用的其他规范、标准
2. 监造的岗位职责 1) 审核承包单位提交的计划、资料、报告等,负责检查与检测并确认材料、设备、成品和半成品的质量,同步汇总完成《原材料复验组批清单》; 2) 参加施工单位技术交底会议,审查技术交底记录; 3) 检查有关工程情况,及时发现和预测工程问题; 4) 实施跟踪、旁站、检查、填报各种记录,包括监造平行检测工作; 5) 及时检查、发现制造单位的组织、技术、合同方面的有关问题并向集团公司质量管理部工程师报告; 6) 检查承包单位是否按图纸施工、按工艺标准施工、按进度计划施工,并对发生的问题向集团公司质量管理部报告; 7) 检查工序质量,及时发现并处理工程质量问题; 8) 实施跟踪、旁站检查、及时发现问题并报告; 9) 参与有关的分项工程、分部工程、单位工程的交工检查和验收工作; 10)督促承包单位及时填报真实的原始施工记录; 4/11
11)召集有承包单位参加的监造工地会议; 12)认真做好监造日志,监造周报,定期做好监造工作总结,每周定期向集团公司质量管理部上报《缅甸央东公铁两用桥产品质量周汇总报表》; 13)按照规定及时做好各类资料的收集汇总工作,并向集团公司质量管理部移交; 14) 针对发现问题,必要时向承包单位和集团公司质量管理部报送《监造通知单》。
3. 施工阶段质量控制 3.1 质量控制的方法 无论何种情况下,必须坚持“先审核后实施、先验收后转序”的原则。 ◆ 认可(R):对进行监督活动后所产生的技术文件进行审查。 ◆ 巡检(W):监造人员对施工部位或工序在现场进行的定期或不定期的监督活动; ◆ 平行检验:项目监造机构利用一定的检查或检测手段,在承包单位自检的基础上,按照一定的比例独立进行检查或检测活动; ◆ 旁站监造(W):在关键部位或关键施工过程中,由监造人员在现场进行的见证活动;对于复杂的关键的工序、测试、试验要求进行旁站监造,制造方必须提前通知监造人员,监造应尽量安排,但制造方不必非等到监造人员到场。 ◆ 监造停止点检验(H):对于重要工序节点、隐蔽工程、关键的试验验收点必须在监造人员监督下进行,并对结果进行确认,该质量控制点称为停止点,对于停止点,制造方必须提前通知监造人员,监造必须到现场,如不到就应等待。
3.2 主桥钢结构制作和涂装的施工监造控制方案及程序 3.2.1 施工准备阶段 (1) 审核施工方的质量保证体系 ● 文件的完整性; ● 原材料的进货和发放制度及现状。 (2) 审核施工方的工艺文件 ● 审查检验作业指导书; ● 审查工艺文件和技术交底记录。 (3) 核查施工方的施工设施、设备和特殊工种人员能力 ● 制造钢构件的专用胎架; ● 用于预拼装的设施、场地; ● 焊工人员资格证书和NDT人员证书。 (4) 原材料的检查和抽验 ● 核查钢材的质量证明书和炉(批)号,审查试验(理化性能)及外观检查(注意有无表面裂纹)报告; ● 核查焊接材料的质量证明书和批号,审查试验(理化性能)及外观检查(注意有无表面裂纹)报告; ● 核查涂装材料的质量证明书和批号,审查试验(理化性能)及外观检查(注意有无表面裂纹)报告,注意附着力指标。 3.2.2 主桥钢结构制作 (1) 钢构件制作 5/11
● 严格控制构件的下料尺寸; ● 督促施工方实施有效的构件分类管理,并进行有效的标识(发送号)和跟踪; ● 各类杆件实行首件认可制,严格控制焊接变形、尺寸和平整度,注意同一发送号杆件互换性的要求,并设置批量(H)停止点报验制; ● 构件制造应在专用胎架上进行,尽量减少临时固定焊点,在焊接临时固定焊点时,应避免对母材产生咬边及弧坑,注意板厚焊接的细节; ● 注意杆件中的栓孔精度,严格控制过孔器的直径和过孔率,并按能通过50%过孔率的孔径作为安装定位孔冲钉的直径,一般是仅小于栓孔径的0.2mm作为安装冲钉的直径; ● 杆件钻孔一般先焊后钻,若有先钻后焊的部件必须充分考虑焊接变形对栓孔位置精度的影响。 (2) 焊接钢结构焊缝的无损检测(NDT) ● 要求施工方按照经批准的NDT文件进行NDT; ● 随机抽查施工方的NDT现场操作,特别注意NDT的时间和方式; ● 审查承包方已检查的NDT清单及NDT报告单。 (4) 钢桁架杆件(含钢系杆)与桥面系预拼装过程(制造现场)的监造 ● 提交预拼装的钢桁架杆件构件/桥面系应是业经验收合格的产品,并应在构件节段涂装之前进行预拼装; ● 预拼装工作必须在专用胎架上进行,胎架的基础应具有足够的承载力,以保证生产过程中基础不发生沉降;胎架应有足够的刚度,以减少胎架随着拼装重量的增加而变形。 ● 预拼时需要注意温度变化的影响;为保证竖向力能够均匀传递,要求节段之间密贴并保证断面的接触率大于30%; ● 各构件节段的接口在自由状态下对准,进行误差矫正,组拼节段经监造人员反复检查,精度符合要求后,才可将相邻构件节段之间的工地接头匹配件精确地安装在构件节段上; ● 预拼装实行(H)停止报验制。 (5) 钢结构涂装 ● 严格控制钢结构件的表面处理质量,采用二次喷砂除锈时,应达到Sa3,RZ50-100级别;严格控制涂装施工前环境数据的测量,特别注意对湿度的控制,特别控制表面处理后涂装的时间;实行(H)停止点报验制; ● 要求施工方严格按照批准的工艺文件进行涂装施工;并对每一道油漆实行(H)停止点报验制; ● 在施工方检查合格的基础上,按规定进行抽查,特别注意附着力的检查。
3.3 焊接的施工监造控制方案及程序 3.3.1 焊接过程质量控制措施 监造人员在制造过程中将采取下列措施控制焊接质量 3.3.1.1 监造人员检查焊接工艺指导书的贯彻执行情况。如现场条件和规定条件不符时及时反映、解决。焊接工艺不得随意更改。 3.3.1.2 焊接设备应处于完好状态,并应抽验焊接时的实际电流、电压与设备上的指示是否一致,否则应督促检查、更换。 3.3.1.3 焊接材料应由专用仓库储存,按规定烘干、登记领用。当焊剂未用完时,应交回重新烘干。烘干后的焊条应放在专用的保温筒内备用。