数学实验练习题2012
- 格式:doc
- 大小:187.00 KB
- 文档页数:10
2012年实验中学九年级数学百题竞赛一、选择题(每题2分,共80分)1、2012的相反数是( )A 、20121-B 、2012-C 、20121 D 、2012 2、在下列四个数中,比2-小的数是( )A 、2B 、3-C 、0D 、 1.5-3、如图所示的几何体,它的主视图是( )A 、B 、C 、D 、4、点P (1,2)-关于x 轴对称的点的坐标是( )A 、(1,2)-B 、(1,2)--C 、(1,2)D 、(1,2)-5、明天数学课要学“勾股定理”,小明在“百度”搜索引擎中输入“勾股定理”,能搜索到与之相关的结果个数约为12 500 000。
这个数用科学计数法表示为( )A 、51.2510⨯B 、61.2510⨯C 、71.2510⨯D 、81.2510⨯6、在23-、0、0sin30、 3.14-、2π、0.1010010001-(每两个1之间依次多1个0),这7个实数中,无理数有( )A 、1个B 、2个C 、3个D 、4个7、下列运算正确的是( )A 、23a a a +=B 、22(3)6a a = C 、623a a a ÷= D 、34a a a ⋅= 8、一个五边形的内角和为( )A 、540°B 、360°C 、720°D 、900°9、如图,在纸上画出两个外离的圆,它们的半径分别为3cm 和5cm ,则圆心距可能是( )A 、2 cmB 、4 cmC 、8 cmD 、10 cm10、要使分式11x +有意义,则x 应满足的条件是( ) A 、1x ≠ B 、1x ≠- C 、0x ≠ D 、1x > 11、如果31a b -=,那么代数式6(3)a b -+的值是( )A 、1B 、3C 、5D 、712、在△ABC 中,AB=6,AC=8,BC=10,则该三角形为( )A 、锐角三角形B 、直角三角形C 、钝角三角形D 、等腰直角三角形13、关于x 的方程12mx x -=的解为正实数,则m 的取值范围是( )A 、2m ≥B 、2m ≤C 、2m >D 、2m <14、若二元一次方程组是2427x y x y +=⎧⎨-=⎩,则x y ⋅的值为( )A 、6B 、- 6C 、4D 、- 415、下列四张扑克牌图案,属于中心对称的是( )A 、B 、C 、D 、16、不等式组1340x x +>⎧⎨-≥⎩的解集在数轴上可表示为( )A 、B 、C 、D 、17、如图,若AB 是⊙O 的直径,CD 是⊙O 的弦,∠ABD=58°,则∠BCD 的度数为( )A 、116°B 、32°C 、58°D 、64°18、在▱ABCD 中,点E 为AD 的中点,连接BE ,交AC 于点F ,则AF :CF=( )A 、1:2B 、1:3C 、2:3D 、2:519、在Rt △ABC 中,CD 是斜边AB 的中线,若∠B=35°,则∠DCA 的度数( )A 、45°B 、55°C 、65°D 、75°20、如图,直角坐标系中,Rt △AOB 的顶点A 在x 轴上,∠B=90°,OA=5,OB=3,现将△AOB 绕原点O 按顺时针方向旋转,得到△DOC ,且点C 在x 轴上,则点D 的坐标是( )A 、(3,4)B 、(3,5)C 、(5,4)D 、(4,5)21、化简2(2)(5)a a a -+-的结果是( )A 、4a +B 、34a +C 、54a -D 、24a +22、元旦游园晚会上,有一个闯关活动;将20个大小重量完全相同的乒乓球放在一个袋中,其中8个白球,5个黄球,5个绿球,2个红球。
一、填空题1、20( )=5÷8=( )∶40=( )(小数)=( )% 2、全班男生人数是女生的65,男生人数与女生人数的比是( )。
女生人数占全班人数的( )。
3、已知13A =25B ,那么A ∶B =( )∶( )。
4、110、8、12再配上( ),就可以组成比例( )。
5、一段电线,长52米,截去51后, 再接上4米, 结果比原来电线长( )米.6、50港币=()元人民币(1元港币=1.06元人民币) 2.55小时=()小时()分=()分7、一个长4厘米宽3厘米的长方形按1:3放大,得到的图形的面积是( )平方厘米。
8、毕业考试的考场按学生的准考证的号码编排。
每25人一个考场,即1—25号在第一考场,26—50号在第二考场,依次类推,李好同学的准考证号是218号,他应该在第()考场。
9、一只挂钟的时针长5厘米,分针长8厘米,从上午8时到下午2时,分针尖端“走了”( )厘米,时针“扫过”的面积是( )平方厘米。
10、如图,用同样的小棒摆正方形。
摆10个同样的正方形需要小棒( )根;现在有46根小棒可以摆( )个正方形。
11、一个三角形三个内角度数的比是1:1:2,这是一个___三角形。
12、A=2×2×3,B=2×C ×5,已知A 、B 两数的最大公因数是6,那么C 是__,A 、B 两数的最小公倍数是__。
13、一个真分数,分子加上1,分数值就是1,分母再加上1,分数值就是43,这个真分数是___。
14、把圆柱的侧面展开得到一个长是18厘米,宽是12厘米的长方形。
这个圆柱的体积可能是___立方厘米,也可能是___立方厘米(本题中π取近似值3) 15、若a ×34=b ÷34=c (a 、b 、c ≠0),则a 、b 、c 的大小关系是______。
16、甲数与乙数的比是7:8,甲数比乙数少___(填百分数),乙数比甲数多___(填分数)。
实验中学2012—2013年度寒假数学作业(一)一、精心选选,走向成功.1.下列算式中,运算结果为负数的是( )A . 22- B.︱-2 ︳ C. -(-2) D. 2(2)-2.已知水星的半径约为24400000米,用科学记数法表示为( )米 A .80.24410⨯ B .61044.2⨯ C .71044.2⨯ D .624.410⨯3.如图1是一个几何体表面展开图(字在外表面上......),面“江”的对面所写的字是( ) A .我 B .爱 C .春 D .都4.下列各式中,计算正确..的是( ) A .222x x x += B .='︒+︒3205.15333173'︒C .22532a a -= D .2x +3y =5x y5.将一个直角三角板绕直角边旋转一周,则旋转后所得几何体是( ) A .圆柱 B .圆 C .圆锥 D .三角形 6.对于下列说法,正确的是( )A .过一点有且只有一条直线与已知直线平行;B .过一点有且只有一条直线与已知直线垂直;C .测量孙浩的跳远成绩,正确做法的依据是“两点之间,线段最短”;D .不相交的两条直线叫做平行线.7.如图(2),数轴上A B 、两点分别对应实数a b 、, 则下列结论正确的是( ) A .0a b +> B .0ab >C .0a b ->D .||||0a b ->8.大于1的正整数m 的三次幂可“分裂”成若干个连续奇数的和,如23=3+5,33=7+9+11,43=13+15+17+19,…若m 3分裂后,其中有一个奇数是103,则m 的值是( ) A .9 B .10 C .11 D .12 二、细心填填,事半功倍.9.已知一个锐角为55°,则这个锐角的补角是 °. 10.若单项式12-m xy 与233n xy --和仍是单项式,则m n +的值是 .11.无限不循环小数叫无理数,请你写出一个负无理数 .12.若同一平面内三条直线满足b a ⊥,b c ⊥,则直线a 、c 的位置关系是 . 13.()2320x y -++=,则x y 为 .14.如果代数式233x x -的值为,那么代数式6622--x x 的值是 .15.下图表示1张餐桌和6张椅子(每个小半圆代表1张椅子,一人一椅),若按这种方式摆放30张餐桌可供 人同时坐下就餐.16. 如图2013.01图(2)图1我春都花江爱是一个简单的数值运算程序,当输入n 的值为3时,则输出的结果为 .17.将一张长方形纸片按如图(3)所示的方式折叠,BD 、BE 为折痕,并使''BA BC 、在同一直线上,若∠ABE=15° 则∠DBC 为 度.18报的数依次为1、2、3、4,接着甲报5、乙报6……报的数大1,当报的数是2013手一次,在这个活动中,甲同学需要拍手的次数为 .三、尽心解解,马到成功. 19.计算(1)41314333221+-+- (2))3(312)1(2012-+-÷---20.解下列方程(1) 12)4(3=-x (2)3153126x x +--=-21.(1)化简后再求值:()⎪⎭⎫⎝⎛-----+z y x x z y 33234232520,其中x 、y 、z 满足下列方程●●●.圆点部分是被周亮不小心用墨水污染的条件,可是汤灿同学却认为不要那部分条件也能求出正确答案,你同意汤灿同学的说法吗?请你通过计算解释原因。
2012年浙江省初中毕业生学业考试(温州市卷)实验探究、计算部分三、实验探究题(本题有5小题,每空2分,共30分)28.大雪过后,人们常在道路上撒大量的融雪剂以加快积雪熔化。
为了研究雪水中的融雪剂对种子萌发的影响情况,科学兴趣小组进行了如下实验。
(一)收集纯雪水(不含融雪剂的雪水)和融雪水(含有融雪剂的雪水)。
(二)测定融雪水中融雪剂的溶质质量分数为2.16%。
(三)准备五个相同的洁净培养皿,各铺上一层棉花,并标记为A 、B 、C 、D 、E 。
取200粒大豆种子,随机平均分成五组,每组40粒,分别放入上述培养皿中。
(四)用纯雪水和融雪水按下表比例配置溶液,并全部加入相应的培养皿中。
组别A 组B 组C 组D 组E 组 纯雪水质量/克 2017.515102.16%的融雪水质量/克0 2.5 10 20(五)将各组放置在适宜的环境中培养,适时补充水分,4天后统计各组的种子萌发率。
(1)上表中C 组缺少的数据应是 ▲ 。
(2)经过多次实验获得数据并统计如右图,结合图表信息可以得出的结论是 ▲ 。
(3)老师认为本实验中种子的数量已经足够,但在种子的选择上还存在不足,请提出两点改进建议: ▲.29.科学兴趣小组学习了二氧化锰(MnO 2)催化分解过氧化氢的实验后,进行如下实验。
(一)选择装置并检查气密性。
(二)称取0.1克的二氧化锰粉末加入容器中。
(三)量取50毫升溶质质量分数约1%的过氧化氢溶液加入容器中,记录一定时间内收集到的气体体积。
(四)改变二氧化锰的质量,重复上述实验,记录数据如下。
时间/秒 生成氧气的体积/毫升0.1克MnO 20.2克MnO 20.3克MnO 20.4克MnO 240 49 61 75 86 80 77 87 90 92 12089929292 160 92 92 9292(1)本实验探究的问题是 ▲ 。
(2)实验中除了量筒外,还需要用到的测量仪器有 ▲ 。
(3)为完成本实验,应选择下图气体发生和收集装置中的组合是▲ 。
2012年北京市中考数学二模分类汇编——实验操作题图形的剪拼问题1.(大兴22)阅读材料1:把一个或几个图形分割后,不重叠、无缝隙的重新拼成另一个图形的过程叫做“分割——重拼”.如图1,一个梯形可以分割——重拼为一个三角形;如图2,任意两个正方形可以分割——重拼为一个正方形.(1)请你在图3中画一条直线将三角形分割成两部分,将这两部分重新拼成两个不同的四边形,并将这两个四边形分别画在图4,图5中;阅读材料2:如何把一个矩形ABCD(如图6)分割——重拼为一个正方形呢?操作如下:①画辅助图:作射线OX,在射线OX上截取OM=AB,MN=BC.以ON为直径作半圆,过点M 作MI⊥OX,与半圆交于点I;②如图6,在CD上取点F,使AF=MI,作BE⊥AF,垂足为E.把△ADF沿射线DC平移到△BCH 的位置,把△AEB沿射线AF平移到△FGH的位置,得四边形EBHG.(2EBHG是正方形.22.(1)2分 (2)证明:在辅助图中,连接∵ON 是所作半圆的直径,∴∠OIN =90°.∵M I ⊥ON , ∴∠OMI =∠IMN =90°且∠∴△OIM ∽△INM .∴OM IM =IM NM .即IM 2=OM ·NM .………………3分 ∵OM=AB ,MN=BC ∴IM 2 = AB ·BC∵AF=IM ∴AF 2=AB ·BC=AB ·AD .∵四边形ABCD 是矩形,BE ⊥AF ,∴DC ∥AB ,∠ADF =∠BEA =90°. ∴∠DFA =∠EAB .∴△DFA ∽△EAB . ∴AD BE =AFAB .即AF ·BE =AB ·AD=AF 2.∴AF =BE .……………………4分∵AF=BH ∴BH =BE . 由操作方法知BE ∥GH ,BE =GH .∴四边形EBHG 是平行四边形. ∵∠GEB =90°,∴四边形EBHG 是正方形.………………………5分2.(怀柔22)阅读下面材料:在数学课上,李老师给同学们提出两个问题:①“谁能将下面的任意三角形分割后,再拼成一个矩形”;②“谁能将下面的任意四边形分割后,再拼成一个平行四边形”.图⑤ 图⑥图⑦图⑧ 图⑨图① 图② 图③ 图④. 经过小组同学动手合作,第3案,如图1和图2所示;请你参考小亮同学的做法,解决下列问题:(1)“请你将图3再设计一种分割方法,沿分割线剪开后所得的几块图形恰好也能拼成一个矩形”;(2)“请你设计一种方法,将图4分割后,再拼成一个矩形”.22.答案:(说明:本题分割方法不唯一)(1)…………………2分方法一、方法二、方法三、方法四、(2)……5分方法一、方法二、图形的面积问题3.(房山22)⑴阅读下面材料并完成问题:已知:直线AD与△ABC的边BC交于点D,①如图1,当BD=DC时,则S△ABD________S△ADC.(填“=”或“<”或“>”)图3图4DBCADBCABCAD图1 图2 图3②如图2,当BD =21DC 时,则=∆ABD S A D C S ∆ .③如图3,若AD ∥BC ,则有S ∆DBC S ∆ .(填“=”或“<”或“>”)⑵请你根据上述材料提供的信息,解决下列问题:过四边形ABCD 的一个顶点画一条直线,把四边形ABCD 的面积分成1︰2的两部分.(保留画图痕迹)22.①=--------------------------------------1分②21--------------------------------------2分③=--------------------------------------3分⑵BDE ∥AC 交BC 延长线于点E F 为BE 三等分点 过E 作F G ∥BD 交DC 于点E ,BC 于G 则直线AF 为所求 则直线DG 为所求 --------------------------------------5分BCADlN4.(西城区22) 阅读下列材料小华在学习中发现如下结论:如图1,点A ,A 1,A 2在直线l 上,当直线l ∥BC 时,BCABC A ABC S S S 21∆∆∆==.请你参考小华的学习经验画图(保留画图痕迹):(1)如图2,已知△ABC ,画出一个..等腰△DBC ,使其面积与△ABC 面积相等; (2)如图3,已知△ABC ,画出两个..Rt △DBC ,使其面积与△ABC 面积相等(要求:所画的两个三角形不全等...); (3)如图4,已知等腰△ABC 中,AB=AC ,画出一个..四边形ABDE ,使其面积与△ABC 面积相等,且一组对边DE=AB ,另一组对边BD ≠AE ,对角∠E =∠B .图2 图3 图422.解:(1) 如图所示,答案不唯一. 画出△D 1BC ,△D 2BC ,△D 3BC ,△D 4BC ,△D 5BC 中的一个即可.(将BC 的平行线l 画在直线BC 下方对称位置所画出的三角形亦可)﹍﹍ 2分符合要求的点,或将BC 的平行线画在直线BC 下方对称位置所画出的三角形亦可) ﹍﹍﹍﹍﹍﹍﹍﹍﹍4分(3) 如图所示(答案不唯一).﹍﹍﹍ 5分如上图所示的四边形ABDE 的画法说明:(1)在线段BC 上任取一点D (D 不为BC 的中点),连结AD ;(2)画出线段AD 的垂直平分线MN ;(3)画出点C 关于直线MN 的对称点E ,连结DE ,AE . 则四边形ABDE 即为所求.B5.(平谷22)在数学活动课上,老师请同学们在一张长为18cm ,宽为14cm 的长方形纸上剪下一个腰为12cm 的等腰三角形(要求等腰三角形的一个顶点与长方形的一个顶点重合,其余两个顶点在长方形的边上).小明同学按老师要求画出了如图(1)的设计方案示意图,请你画出与小明的设计方案不同的所有满足老师要求的示意图,并通过计算说明哪种情况下剪下的等腰三角形的面积最小(含小明的设计方案示意图).22.正确画出图形2分图(1)272AEF S cm ∆=;..........................................................3分图(2)2AEF S ∆=;..................................................4分 图(3)2AEF S ∆=.比较上述计算结果可知,图(3)剪下的三角形面积最小. ...............5分图形变换操作题6.(延庆22)阅读下面材料:阅读下面材料:小伟遇到这样一个问题:如图1,在△ABC (其中∠BAC 是一个可以变化的角)中,AB=2,AC=4,以BC 为边在BC 的下方作等边△PBC ,求AP 的最大值。
人教新课标版(2012教材)初中八上6.3测量物质的密度同步练习基础巩固题组典型例题知识点1 量筒的使用例1 —般白酒瓶上所标出的是酒的体积而不是酒的质量,某种品牌的白酒在酒瓶上标有450 mL 字样,白酒含量在466 ~ 454 mL 之间为合格产品,工商部门为了一次性测量出该产品一瓶白酒的体积,最好选用图6-3-1中的哪个量筒( )。
图6-3-1本题考查的是量筒的使用,如何选择适当的量筒是一项基本技能,仔细观察图中的量筒可以看出各量筒的量程和分度值分别为:A.量程100 mL 、分度值1 mL ;B.量程500 mL 、分度值1 mL ;C.量程2 000 mL 、分度值1 mL ;D.量程500 mL 、分度值 5 mL 。
答案:B【解法点拨】测量液体的体积时,所选筒量的体积最好要略大于液体的体积且分度值越小测量越准确。
读取量筒刻度时一要注意把量筒放在水平桌面上,二要注意视线要与凹液面的底部(或凸液面的顶部)相平,三要注意量筒的分度值。
综合创新题组典型例题例2 下面是小华、小明两位同学在用天平和量筒测盐水密度时实验中设计的两种实验方案:方案1:①用天平称出盛有盐水的玻璃杯的总质量1m ;②把玻璃杯中的一部分盐水倒入量筒中,测出量筒中盐水的体积ν;③称出玻璃杯和杯中剩余盐水的总质量2m ; ④12=m m ρν-盐水。
方案2:①用天平称出空玻璃杯的质量1m ;②在空玻璃杯中倒入适量盐水,称出它们的总质量2m ;③把玻璃杯中盐水倒人量筒中,测出量筒中盐水的体积ν; ④21=m m ρν-盐水。
你认为哪个方案更好,请加以分析。
在方案2中,往量筒中倒盐水时,有部分盐水残留在烧杯内壁,倒入量筒中的盐水的体积ν偏小,但盐水质量m 是准确的,根据公式mρν=可知,结果偏大。
答案:方案1更好,方案2中有部分盐水残留在烧杯内壁上,使测得的盐水体积偏小,结果偏大。
【解法点拨】例题中的方案1叫做“挖心法”(“心”指被倒出的部分液体),方案2叫做“去皮法”(“皮”指的是玻璃杯)。
2012中考真题按章节汇编----测量物质的密度一、填空1.(2012哈尔滨)(2分)某同学分别测量了三块橡皮泥的质量和体积,并根据测量数据画出如图所示的图像,橡皮泥的密度是 g/cm 3.若另一块同种橡皮泥的体积为20cm 3,其质量是 g .2.(2012吉林)在测小石块的密度的实验中,小明先用天平测小石块的质量(如图16甲所示),小石的质量是 g ,再用量筒测小石块的体积(如图16乙所示),测小石块的密度ρ1 = g/cm 3;小丽做实验时,先用量筒测小石块的体积,再用天平测小石块的质量,测得的小石块的密度为ρ2 ,则ρ2 ρ1。
二、计算1.(2012桂林)今年小明家种植柑橘获得了丰收。
小明想:柑橘的密度是多少呢?于是,他将柑橘带到学校实验室,用天平、溢水杯来测量柑橘的密度。
他用天平测出一个柑橘的质量是114g ,测得装满水的溢水杯的总质量是360g ;然后借助牙签使这个柑橘浸没在溢水杯中,当溢水杯停止排水后再取出柑橘,接着测得溢水杯的总质量是240g 。
请根据上述实验过程解答下列问题:(1)溢水杯中排出水的质量是多大?(2)这个柑橘的体积和密度各是多大?(3)小明用这种方法测出的这个柑橘的密度与它的实际密度比较,是偏大还是偏小?三、实验1.(2012铜仁)一种由贵阳味莼园食品股份有限公司生产的“味莼园”酱油,深受广大市民的喜爱.杨浩同学观察到这种酱油的瓶壁上标有“净含量:500毫升”字样.于是他想:如果这种标注是准确的,则只需用一架天平和一个能够装得下酱油的空瓶即可测出酱油的密度:(1)他的实验步骤是:(用相关字母表示出所测的物理量)①;②;③.(2)如果用V0表示一瓶原装酱油的体积,则计算酱油密度的表达式是ρ=.(3)实验后杨浩同学分析到:即使瓶上标注的体积非常准确,以上方法由于的原因仍会给实验带来较大的误差.如果要进一步减小测量误差,则只需将空瓶换成即可.2.(2012安顺)美术课上同学们用橡皮泥捏动物模型时,想知道橡皮泥的密度有多大。
数学实验之学生实验题目 MATLAB 简介实验一:数组操作及运算练习1.设有分块矩阵⎥⎦⎤⎢⎣⎡=⨯⨯⨯⨯22322333S O R E A ,其中E,R,O,S 分别为单位阵、随机阵、零阵和对角阵,试通过数值计算验证⎥⎦⎤⎢⎣⎡+=22S 0RS R EA 。
2.求如下非齐次线性方程组的通解,⎪⎩⎪⎨⎧=--+=+-+=+-+.12,2224,12w z y x w z y x w z y x3.某零售店有9种商品的单件进价(元)、售价(元)及一周的销量下表,问哪种商品的利润最大,哪种商品的利润最小;按收入由小到大,列出所有商品及其收入;求这一周该10种商品的总收入和总利润。
实验二:作图练习1. 用两种方法在同一个坐标下作出y 1= x 2,y 2= x 3,y 3= x 4 y 4= x 5这四条曲线的图形,并要求用两种方法在图上加各种标注。
2.用subplot 分别在不同的坐标系下作出下列四条曲线,为每幅图形加上标题, 1)概率曲线 2exy -=;2)四叶玫瑰线 r =sin2q ;3)叶形线 ⎪⎪⎩⎪⎪⎨⎧+=+=;13,13323t ty t t x 4)曳物线 22111lnyyy x --±= 。
3.作出下列曲面的3维图形,1))sin(22y x z +=π;2)环面:⎪⎩⎪⎨⎧=+=+=,sin ,sin )cos 1(,cos )cos 1(u z v u y v u x )2,0()2,0(ππ∈∈v u 。
实验三:编写M-文件1.建立一个命令M-文件:求所有的“水仙花数”,所谓“水仙花数”是指一个三位数,其各位数字的立方和等于该数本身。
例如,153是一个水仙花数,因为153=13+53+33。
2.编写函数M-文件SQRT.m :用迭代法求a x =的值。
求平方根的迭代公式为迭代的终止条件为前后两次求出的x 的差的绝对值小于10-5。
〈返回〉方程求解实验一:油价与船速的优化问题油价的上涨,将影响大型海船确定合理的航行速度,以优化航行收入。
2012年初中理化生实验操作考试参考答案(注:本文件内的所有数据仅供参考,考试时按实际测量数据填写) 试题一1、(5分)所用天平游码标尺上的最小刻度值为 0.2g 。
2、(15分)实验数据记录:(注意:此实验中所有数据仅供参考)烧杯和盐水的质量/g 烧杯和剩余盐水的质量/g 盐水的质量/g盐水的体积 (cm 3) 盐水的密度 数 值 单 位 约70—80g约60—70g约11g10 cm 31.1g/ cm 3g/cm 33、(5分)回答:用天平能否测出墨水瓶的容积吗?如果能,说出你的办法来。
用天平能测出墨水瓶的容积(2分)实验步骤:(1)调节天平平衡,成功墨水瓶的质量1m ;(2)在墨水瓶中装满水,称出墨水瓶和水的总质量2m ;(3)则21-m m m =水,瓶子的容积为。
(3分)试题二 (注意 电流表用0-3A 量程)1、实验记录表:(18分)步骤 保持不变因素 变化因素 实验现象 判断观察匝数、有铁钉电流大/小电流越大,吸引的曲别针的数目多在匝数相同、有铁钉的情况下,则电流越大,吸引的曲别针的数目多 实验 电流、有铁钉 匝数多/少 匝数越多,吸引的曲别针的数目多在电流相同、有铁钉的情况下,则匝数越多,吸引的曲别针的数目多 实验 匝数、电流 铁钉有/无 有铁钉时,吸引的曲别针的数目多在电流和匝数相同的情况下,则有铁钉,磁性越强2、分析实验现象,得出结论:(7分)影响电磁铁磁性强弱的因素有 电流大小 、 匝数多少 、 有无铁芯 。
试题三1、(4分)A 瓶溶液为 , B 瓶溶液为 。
2、(18分)实验数据记录:(注意:此实验中所有数据仅供参考)实验次数动力F 1/N动力臂L 1/N动力×动力臂/N cm阻力F 2/N阻力臂L 2/cm阻力×阻力臂/N cm1 1 15 15 1.5 10 152 1.5 10 15 1 15 15 31151511515根据以上实验数据得出的结论是:(3分) 杠杆平衡的条件是:动力×动力臂=阻力×阻力臂 。
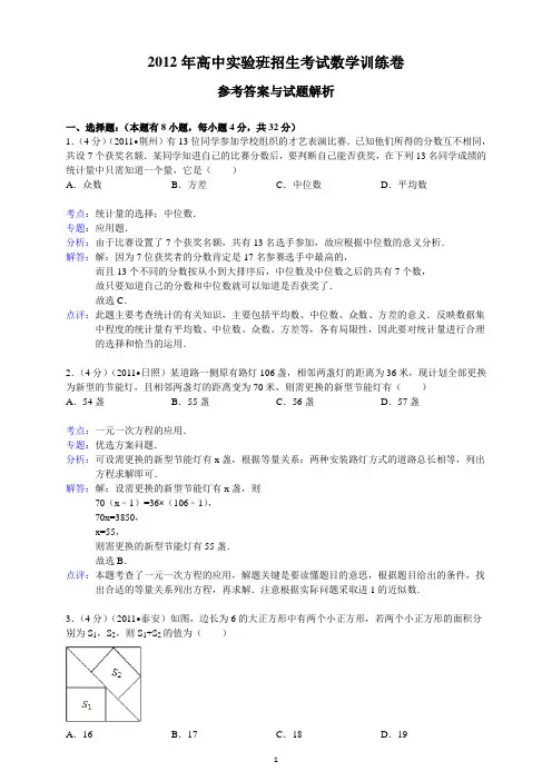
2012年高中实验班招生考试数学训练卷参考答案与试题解析一、选择题:(本题有8小题,每小题4分,共32分)1.(4分)(2011•荆州)有13位同学参加学校组织的才艺表演比赛.已知他们所得的分数互不相同,共设7个获奖名额.某同学知进自己的比赛分数后,要判断自己能否获奖,在下列13名同学成绩的统计量中只需知道一个量,它是()A.众数B.方差C.中位数D.平均数考点:统计量的选择;中位数.专题:应用题.分析:由于比赛设置了7个获奖名额,共有13名选手参加,故应根据中位数的意义分析.解答:解:因为7位获奖者的分数肯定是17名参赛选手中最高的,而且13个不同的分数按从小到大排序后,中位数及中位数之后的共有7个数,故只要知道自己的分数和中位数就可以知道是否获奖了.故选C.点评:此题主要考查统计的有关知识,主要包括平均数、中位数、众数、方差的意义.反映数据集中程度的统计量有平均数、中位数、众数、方差等,各有局限性,因此要对统计量进行合理的选择和恰当的运用.2.(4分)(2011•日照)某道路一侧原有路灯106盏,相邻两盏灯的距离为36米,现计划全部更换为新型的节能灯,且相邻两盏灯的距离变为70米,则需更换的新型节能灯有()A.54盏B.55盏C.56盏D.57盏考点:一元一次方程的应用.专题:优选方案问题.分析:可设需更换的新型节能灯有x盏,根据等量关系:两种安装路灯方式的道路总长相等,列出方程求解即可.解答:解:设需更换的新型节能灯有x盏,则70(x﹣1)=36×(106﹣1),70x=3850,x=55,则需更换的新型节能灯有55盏.故选B.点评:本题考查了一元一次方程的应用,解题关键是要读懂题目的意思,根据题目给出的条件,找出合适的等量关系列出方程,再求解.注意根据实际问题采取进1的近似数.3.(4分)(2011•泰安)如图,边长为6的大正方形中有两个小正方形,若两个小正方形的面积分别为S1,S2,则S1+S2的值为()A.16 B.17 C.18 D.19考点:相似三角形的判定与性质;正方形的性质.专题:计算题.分析:由图可得,S1的边长为3,由AC=BC,BC=CE=CD,可得AC=2CD,CD=2,EC=;然后,分别算出S1、S2的面积,即可解答.解答:解:如图,设正方形S2的边长为x,根据等腰直角三角形的性质知,AC=x,x=CD,∴AC=2CD,CD==2,∴EC2=22+22,即EC=;∴S2的面积为EC2==8;∵S1的边长为3,S1的面积为3×3=9,∴S1+S2=8+9=17.故选B.点评:本题考查了正方形的性质和等腰直角三角形的性质,考查了学生的读图能力.4.(4分)(2011•日照)已知AC⊥BC于C,BC=a,CA=b,AB=c,下列选项中⊙O 的半径为的是()A.B.C.D.考点:三角形的内切圆与内心;解一元一次方程;正方形的判定与性质;切线的性质;相似三角形的判定与性质.专题:计算题.分析:连接OE、OD,根据AC、BC分别切圆O于E、D,得到∠OEC=∠ODC=∠C=90°,证出正方形OECD,设圆O的半径是r,证△ODB∽△AEO ,得出=,代入即可求出r=;设圆的半径是x,圆切AC于E,切BC于D,且AB于F,同样得到正方形OECD,根据a ﹣x+b﹣x=c,求出x即可;设圆切AB于F,圆的半径是y,连接OF,则△BCA∽△OFA得出=,代入求出y即可.解答:解:A、设圆的半径是x,圆切AC于E,切BC于D,且AB于F,如图(1)同样得到正方形OECD,AE=AF,BD=BF,则a﹣x+b﹣x=c,求出x=,故本选项错误;B、设圆切AB于F,圆的半径是y,连接OF,如图(2),则△BCA∽△OFA,∴=,∴=,解得:y=,故本选项错误;C、连接OE、OD,∵AC、BC分别切圆O于E、D,∴∠OEC=∠ODC=∠C=90°,∵OE=OD,∴四边形OECD是正方形,∴OE=EC=CD=OD,设圆O的半径是r,∵OE∥BC,∴∠AOE=∠B,∵∠AEO=∠ODB,∴△ODB∽△AEO,∴=,=,解得:r=,故本选项正确;D、O点连接三个切点,从上至下一次为:OD,OE,OF;并设圆的半径为x;容易知道BD=BF,所以AD=BD﹣BA=BF﹣BA=a+x﹣c;又∵b﹣x=AE=AD=a+x﹣c;所以x=,故本选项错误.故选C.点评:本题主要考查对正方形的性质和判定,切线的性质,全等三角形的性质和判定,三角形的内切圆与内心,解一元一次方程等知识点的理解和掌握,能根据这些性质求出圆的半径是解此题的关键.5.(4分)(2011•随州)已知函数,若使y=k成立的x值恰好有三个,则k的值为()A.0B.1C.2D.3考点:二次函数的图象.专题:数形结合.分析:首先在坐标系中画出已知函数的图象,利用数形结合的方法即可找到使y=k成立的x值恰好有三个的k值.解答:解:函数的图象如图:根据图象知道当y=3时,对应成立的x有恰好有三个,∴k=3.故选D.点评:此题主要考查了利用二次函数的图象解决交点问题,解题的关键是把解方程的问题转换为根据函数图象找交点的问题.6.(4分)(2009•湖州)已知图中的每个小方格都是边长为1的小正方形,每个小正方形的顶点称为格点,请你在图中任意画一条抛物线,问所画的抛物线最多能经过81个格点中的多少个()A.6B.7C.8D.9考点:二次函数综合题;二次函数的图象.专题:网格型.分析:建立如图坐标系,水平为x轴,竖直为y轴,设抛物线解析式为:y=ax2+bx+c,要使得点最多,取整数点(0,1),(1,1),(2,2)代入抛物线的解析式,求出a、b、c的值,再把各整数格点代入求解即可.解答:解:由题意,建立如图坐标系,水平为x轴,竖直为y轴,设抛物线解析式为:y=ax2+bx+c,要使得格点最多,抛物线如图所示:取整数点D(0,1),E(1,1),F(2,2)代入抛物线的解析式得,1=a×02+0×b+c,1=a×12+1×b+c,2=a×22+2b+c,解得a=,b=,c=1,故y=x2﹣x+1,∴A(﹣3,7);B(﹣2,4);C(﹣1,2);D(0,1);E(1,2)F(3,4);G(3,4);H(4,7)共8个.建立坐标系的方法:设方格左下角为(0,0),沿着方格的边沿建立直角坐标系.取抛物线为y=(x﹣3)(x﹣4),则它能经过8个格点:(0,6),(1,3),(2,1),(3,0),(4,0),(5,1),(6,3),(7,6).对于任意的二次函数,如果我们依次考察x=0,1,2,…,8时的值,并依次用后一个值减去前一个值,总得到一个等差数列.要使经过的格点尽量多,则这个等差数列的公差要尽量小,且为整数.因此,令公差为1,这相当于取二次项系数为.验证:如果抛物线经过9个格点,那么在抛物线的顶点及一侧至少经过5个格点,由于这5个格点的横坐标都差1,考虑到抛物线的递增或递减趋势,这5点的纵坐标的极差不小于1+2+3+4=10,显然这5个格点不全在8×8网格之内.故选C.点评:此题是一道新颖题,定义了一个格点的概念,思路比较开放,要建立合适的坐标系来找最多格点,考查了抛物线的基本性质.7.(4分)(2010•兰州)二次函数y=ax2+bx+c的图象如图所示,则一次函数y=bx+b2﹣4ac与反比例函数y=在同一坐标系内的图象大致为()A.B.C.D.考点:二次函数的图象;一次函数的图象;反比例函数的图象.分析:本题需要根据抛物线的位置,反馈数据的信息,即a+b+c,b,b2﹣4ac的符号,从而确定反比例函数、一次函数的图象位置.解答:解:由抛物线的图象可知,横坐标为1的点,即(1,a+b+c)在第四象限,因此a+b+c<0;∴双曲线的图象在第二、四象限;由于抛物线开口向上,所以a>0;对称轴x=>0,所以b<0;抛物线与x轴有两个交点,故b2﹣4ac>0;∴直线y=bx+b2﹣4ac经过第一、二、四象限.故选D.点评:本题考查了一次函数、反比例函数、二次函数的图象与各系数的关系,同学们要细心解答.8.(4分)如图,已知等腰△ABC中,AB=AC,P、Q分别为AC、AB上的点,且AP=PQ=QB=BC,则∠PCQ的度数为()A.30 B.36 C.45 D.37.5考点:等腰三角形的性质.分析:可设∠A=x,根据在AC上取点D,使QD=PQ,连接QD、BD,再利用已知得出△BDQ为等边三角形,进而得出x的角度,即可得出答案.解答:解:在AC上取点D,使QD=PQ,连接QD、BD,设∠A=x,则∠QDP=∠QPD=2x,∠BQD=3x,∵DQ=QB,∴∠QBD=90°﹣1.5x,∠BDC=90°﹣0.5x,又∵AB=AC,∴∠ABC=∠ACB=90°﹣0.5x,∴BD=BC,∴BD=BQ=QD,∴△BDQ为等边三角形,∴∠QBD=90°﹣1.5x=60°,故x=20°,∴∠ABC=80°,∴∠QCB=50°,∴∠PCQ=80°﹣50°=30°.故选A.点评:此题主要考查学生对等腰三角形的判定与性质和三角形外角的性质的理解和掌握,此题的关键是得出△BDQ为等边三角形.二、填空题:(本题有5个小题,每小题4分,共20分)9.(4分)“情系玉树,大爱无疆﹣抗震救灾大型募捐”晚会2010年4月20日晚在中央电视台演播大厅举行,这台募捐晚会共募得善款21.75亿,用科学记数法(保留三位有效数字)表示21.75亿元= 2.18×109元.考点:科学记数法与有效数字.专题:计算题.分析:首先用科学记数法表示成a×10n的形式,然后对a保留三个有效数字即可.解答:解:∵21.75亿元=2175000000元,∴2175000000元=2.175×109≈2.18×109,故答案为2.18×109.点评:本题考查了科学记数法及有效数字的确定,对比较大的数保留有效数字取近似值时,先用科学记数法表示.10.(4分)如图所示,将△ABC沿着DE翻折,B点落到了B′点处.若∠1+∠2=80°,则∠B′=40°.考点:翻折变换(折叠问题).分析:首先根据折叠可知∠BED=∠B′ED,∠BDE=∠B′DE,再根据平角定义可知∠1+2∠B′ED=180°,∠2+2∠B′DE=180°,把两式相加可得到∠1+∠2+2(∠B′ED+∠B′DE)=360°,再由三角形内角和可知∠B′ED+∠B′DE=180°﹣∠B′,进行等量代换即可得到∠B′的度数.解答:解:方法一:∵△ABC沿着DE翻折,∴∠BED=∠B′ED,∠BDE=∠B′DE,∴∠1+2∠B′ED=180°,∠2+2∠B′DE=180°,∴∠1+∠2+2(∠B′ED+∠B′DE)=360°,∵∠1+∠2=80°,∠B′+∠B′ED+∠B′DE=180°,∴80°+2(180°﹣∠B′)=360°,∴∠B′=40°.故答案为:40°.方法二:△ABC沿着DE翻折,连接BB′∴∠1=∠EBB′+∠EB′B,∴∠2=∠DBB′+∠DB′B,∴∠1+∠2=∠EBB′+∠EB′B+∠DBB′+∠DB′B,即80°=2∠EB′D∴∠EB′D=40°.故答案为:40°.点评:本题考查图形的折叠变化及三角形的内角和定理.关键是要理解折叠是一种对称变换,它属于轴对称,根据轴对称的性质,折叠前后图形的形状和大小不变,只是位置变化.11.(4分)(2010•镇江)已知实数x,y满足x2+3x+y﹣3=0,则x+y的最大值为4.考点:二次函数的应用.分析:将函数方程x2+3x+y﹣3=0代入x+y,把x+y表示成关于x的函数,根据二次函数的性质求得最大值.解答:解:由x2+3x+y﹣3=0得y=﹣x2﹣3x+3,把y代入x+y得:x+y=x﹣x2﹣3x+3=﹣x2﹣2x+3=﹣(x+1)2+4≤4,∴x+y的最大值为4.故应填4.点评:本题考查了二次函数的性质及求最大值的方法,即完全平方式法.12.(4分)(2009•湖州)如图,已知Rt△ABC,D1是斜边AB的中点,过D1作D1E1⊥AC于E1,连接BE1交CD1于D2;过D2作D2E2⊥AC于E2,连接BE2交CD1于D3;过D3作D3E3⊥AC于E3,…,如此继续,可以依次得到点D4,D5,…,D n,分别记△BD1E1,△BD2E2,△BD3E3,…,△BD n E n的面积为S1,S2,S3,…S n.则S n=S△ABC(用含n的代数式表示).考点:相似三角形的判定与性质;三角形的重心.专题:规律型.分析:根据直角三角形的性质以及相似三角形的性质.解答:解:易知D1E1∥BC,∴△BD1E1与△CD1E1同底同高,面积相等,以此类推;根据直角三角形的性质以及相似三角形的性质可知:D1E1=BC,CE1=AC,S1=S△ABC;∴在△ACB中,D2为其重心,∴D2E1=BE1,∴D2E2=BC,CE2=AC,S2=S△ABC,∵D2E2:D1E1=2:3,D1E1:BC=1:2,∴BC:D2E2=2D1E1:D1E1=3,∴CD3:CD2=D3E3:D2E2=CE3:CE2=3:4,∴D3E3=D2E2=×BC=BC,CE3=CE2=×AC=AC,S3=S△ABC…;∴S n=S△ABC.点评:解决本题的关键是据直角三角形的性质以及相似三角形的性质得到第一个三角形的面积与原三角形的面积的规律.也考查了重心的性质即三角形三边中线的交点到顶点的距离等于它到对边中点距离的两倍.13.(4分)如图,已知△ABC≌△DCE≌△HEF,三条对应边BC、CE、EF在同一条直线上,连接BH,分别交AC、DC、DE于点P、Q、K,其中S△PCQ=1,则图中三个阴影部分的面积和为13.考点:相似三角形的判定与性质;全等三角形的性质.分析:根据全等三角形对应角相等,可以证明AC∥DE∥HF,再根据全等三角形对应边相等BC=CE=EF,然后利用平行线分线段成比例定理求出HF=3PC,KE=2PC,所以PC=DK,设△DQK的边DK为x,DK边上的高为h,表示出△DQK的面积,再根据边的关系和三角形的面积公式即可求出三部分阴影部分的面积.解答:解:∵△ABC≌△DCE≌△HEF,∴∠ACB=∠DEC=∠HFE,BC=CE=EF,∴AC∥DE∥HF,∴==,==,∴KE=2PC,HF=3PC,又∵DK=DE﹣KE=3PC﹣2PC=PC,∴△DQK≌△CQP(相似比为1)设△DQK的边DK为x,DK边上的高为h,则xh=1,整理得xh=2,S△BPC=x•2h=xh=2,S四边形CEKQ=×3x•2h﹣2=3xh﹣2=3×2﹣1=6﹣1=5,S△EFH=×3x•2h=3xh=6,∴三个阴影部分面积的和为:2+5+6=13.故答案为13.点评:本题主要利用全等三角形的性质,找出阴影部分的图形边的关系和三角形的面积公式的解题的关键.三、解答题:(本题有7个小题,共68分)解答应写出必要的说明、证明过程及步骤.14.(8分)先化简,再求值:•;其中.考点:分式的化简求值;非负数的性质:绝对值;非负数的性质:算术平方根;特殊角的三角函数值.专题:计算题.分析:先根据非负数的性质求得a、b,再将分式化简,代入值计算即可.解答:解:,(3分)∵,∴a﹣tan60°=0,b+3=0,∴a=,b=﹣3,∴•,=•,=,当时,原式=(6分).点评:本题考查了分式的化简求值,解答此题的关键是把分式化到最简,然后代值计算.15.(10分)(2011•温州)一个不透明的布袋里装有3个球,其中2个红球,1个白球,它们除颜色外其余都相同.(1)求摸出1个球是白球的概率;(2)摸出1个球,记下颜色后放回,并搅均,再摸出1个球.求两次摸出的球恰好颜色不同的概率(要求画树状图或列表);(3)现再将n个白球放入布袋,搅均后,使摸出1个球是白球的概率为.求n的值.考点:列表法与树状图法;分式方程的应用.分析:(1)由一个不透明的布袋里装有3个球,其中2个红球,1个白球,根据概率公式直接求解即可求得答案;(2)依据题意先用列表法或画树状图法分析所有等可能的出现结果,然后根据概率公式求出该事件的概率;(3)根据概率公式列方程,解方程即可求得n的值.解答:解:(1)∵一个不透明的布袋里装有3个球,其中2个红球,1个白球,∴摸出1个球是白球的概率为;(2)画树状图、列表得:白红1 红2第二次第一次白白,白白,红1 白,红2红1 红1,白红1,红1 红1,红2红2 红2,白红2,红1 红2,红2∴一共有9种等可能的结果,两次摸出的球恰好颜色不同的有4种,∴两次摸出的球恰好颜色不同的概率为;(3)由题意得:,解得:n=4.经检验,n=4是所列方程的解,且符合题意,∴n=4.点评:此题考查了概率公式与用列表法或画树状图法求概率.注意列表法或画树状图法可以不重复不遗漏的列出所有可能的结果,适合于两步完成的事件.用到的知识点为:概率=所求情况数与总情况数之比.16.(9分)(2011•湖州)我市水产养殖专业户王大爷承包了30亩水塘,分别养殖甲鱼和桂鱼,有关成本、销售情况如下表:养殖种类成本(万元)销售额(万元/亩)甲鱼 2.4 3桂鱼 2 2.5(1)2010年,王大爷养殖甲鱼20亩,桂鱼10亩,求王大爷这一年共收益多少万元?(收益=销售额﹣成本)(2)2011年,王大爷继续用这30亩水塘全部养殖甲鱼和桂鱼,计划投入成本不超过70万元.若每亩养殖的成本、销售额与2010年相同,要获得最大收益,他应养殖甲鱼和桂鱼各多少亩?(3)已知甲鱼每亩需要饲料500㎏,桂鱼每亩需要饲料700㎏,根据(2)中的养殖亩数,为了节约运输成本,实际使用的运输车辆每次装载饲料的总量是原计划每次装载总量的2倍,结果运输养殖所需要全部饲料比原计划减少了2次,求王大爷原定的运输车辆每次可装载饲料多少㎏?考点:一次函数的应用;分式方程的应用;一元一次不等式的应用.专题:函数思想;方程思想.分析:(1)根据已知列算式求解;(2)先设养殖甲鱼x亩,则养殖桂鱼(30﹣x)亩列不等式,求出x的取值,再表示出王大爷可获得收益为y万元函数关系式求最大值;(3)设大爷原定的运输车辆每次可装载饲料a㎏,结合(2)列分式方程求解.解答:解:(1)2010年王大爷的收益为:20×(3﹣2.4)+10×(2.5﹣2)=17(万元),答:王大爷这一年共收益17万元.(2)设养殖甲鱼x亩,则养殖桂鱼(30﹣x)亩则题意得2.4x+2(30﹣x)≤70解得x≤25,又设王大爷可获得收益为y万元,则y=0.6x+0.5(30﹣x),即y=x+15.∵函数值y随x的增大而增大,∴当x=25时,可获得最大收益.答:要获得最大收益,应养殖甲鱼25亩,桂鱼5亩.(3)设大爷原定的运输车辆每次可装载饲料a㎏由(2)得,共需要饲料为500×25+700×5=16000(㎏),根据题意得﹣=2,解得a=4000把a=4000代入原方程公分母得,2a=2×4000=8000≠0,∴a=4000是原方程的解.答:王大爷原定的运输车辆每次可装载饲料4000㎏.点评:此题考查的知识点是一次函数的应用,分是方程的应用及一元一次不等式的应用,解题的关键是列不等式求x的取值范围,再表示出函数关系求最大值,再列分式方程求解.17.(9分)(2011•宜宾)如图,一次函数的图象与反比例函数的图象相交于A点,与y轴、x轴分别相交于B、C两点,且C(2,0).当x<﹣1时,一次函数值大于反比例函数值,当x>﹣1时,一次函数值小于反比例函数值.(1)求一次函数的解析式;(2)设函数y2=的图象与的图象关于y轴对称,在y2=的图象上取一点P(P点的横坐标大于2),过P作PQ丄x轴,垂足是Q,若四边形BCQP的面积等于2,求P点的坐标.考点:反比例函数综合题.专题:综合题.分析:(1)根据x<﹣1时,一次函数值大于反比例函数值,当x>﹣1时候,一次函数值小于反比例函数值得到点A的坐标,利用待定系数法求函数的解析式即可;(2)求得B点的坐标后设出P点的坐标,利用告诉的四边形的面积得到函数关系式求得点P 的坐标即可.解答:解:(1)∵x<﹣1时,一次函数值大于反比例函数值,当x>﹣1时候,一次函数值小于反比例函数值.∴A点的横坐标是﹣1,∴A(﹣1,3),设一次函数的解析式为y=kx+b,因直线过A、C,则,解之得,∴一次函数的解析式为y=﹣x+2;(2)∵y2=的图象与的图象关于y轴对称,∴y2=(x>0),∵B点是直线y=﹣x+2与y轴的交点,∴B(0,2),设p(n,)n>2,S四边形BCQP=S四边形OQPB﹣S△OBC=2,∴(2+)n﹣×2×2=2,n=,∴P(,).点评:此题主要考查反比例函数的性质,注意通过解方程组求出交点坐标.同时要注意运用数形结合的思想.18.(10分)(2011•河南)如图,在Rt△ABC中,∠B=90°,BC=5,∠C=30°.点D从点C出发沿CA方向以每秒2个单位长的速度向点A匀速运动,同时点E从点A出发沿AB方向以每秒1个单位长的速度向点B匀速运动,当其中一个点到达终点时,另一个点也随之停止运动.设点D、E 运动的时间是t秒(t>0).过点D作DF⊥BC于点F,连接DE、EF.(1)求证:AE=DF;(2)四边形AEFD能够成为菱形吗?如果能,求出相应的t值;如果不能,说明理由.(3)当t为何值时,△DEF为直角三角形?请说明理由.考点:菱形的性质;含30度角的直角三角形;矩形的性质;解直角三角形.分析:(1)在△DFC中,∠DFC=90°,∠C=30°,由已知条件求证;(2)求得四边形AEFD为平行四边形,若使▱AEFD为菱形则需要满足的条件及求得;(3)①∠EDF=90°时,四边形EBFD为矩形.在直角三角形AED中求得AD=2AE即求得.②∠DEF=90°时,由(2)知EF∥AD,则得∠ADE=∠DEF=90°,求得AD=AE•cos60°列式得.③∠EFD=90°时,此种情况不存在.解答:(1)证明:在△DFC中,∠DFC=90°,∠C=30°,DC=2t,∴DF=t.又∵AE=t,∴AE=DF.(2)解:能.理由如下:∵AB⊥BC,DF⊥BC,∴AE∥DF.又AE=DF,∴四边形AEFD为平行四边形.∵AB=BC•tan30°=5=5,∴AC=2AB=10.∴AD=AC﹣DC=10﹣2t.若使▱AEFD为菱形,则需AE=AD,即t=10﹣2t,t=.即当t=时,四边形AEFD为菱形.(3)解:①∠EDF=90°时,四边形EBFD为矩形.在Rt△AED中,∠ADE=∠C=30°,∴AD=2AE.即10﹣2t=2t,t=.②∠DEF=90°时,由(2)四边形AEFD为平行四边形知EF∥AD,∴∠ADE=∠DEF=90°.∵∠A=90°﹣∠C=60°,∴AD=AE•cos60°.即10﹣2t=t,t=4.③∠EFD=90°时,此种情况不存在.综上所述,当t=或4时,△DEF为直角三角形.点评:本题考查了菱形的性质,考查了菱形是平行四边形,考查了菱形的判定定理,以及菱形与矩形之间的联系.难度适宜,计算繁琐.19.(10分)(2011•娄底)在等腰梯形ABCD中,AD∥BC,且AD=2,以CD为直径作⊙O1,交BC于点E,过点E作EF⊥AB于F,建立如图所示的平面直角坐标系,已知A,B两点的坐标分别为A(0,2),B(﹣2,0).(1)求C,D两点的坐标.(2)求证:EF为⊙O1的切线.(3)探究:如图,线段CD上是否存在点P,使得线段PC的长度与P点到y轴的距离相等?如果存在,请找出P点的坐标;如果不存在,请说明理由.考点:相似三角形的判定与性质;坐标与图形性质;等腰梯形的性质;圆周角定理;切线的判定与性质.专题:综合题.分析:(1)连接DE,由等腰梯形的对称性可知,△CDE≌△BAO,根据线段的等量关系求C,D 两点的坐标;(2)连接O1E,由半径O1E=O1C,得∠O1EC=∠O1CE,由等腰梯形的性质,得∠ABC=∠DCB,故∠O1EC=∠ABC,可证O1E∥AB,由EF⊥AB,证明O1E⊥EF即可;(3)存在.过P作PM⊥y轴于M,作PN⊥x轴于N,由PC=PM,可知四边形OMPN为正方形,设ON=x,则PM=PC=x,CN=4﹣x,由△PNC∽△AOB,由相似比,列方程求解.解答:(1)解:连接DE,∵CD是⊙O1的直径,∴DE⊥BC,∴四边形ADEO为矩形.∴OE=AD=2,DE=AO=2.在等腰梯形ABCD中,DC=AB.∴CE=BO=2,CO=4.∴C(4,0),D(2,2);(2)证明:连接O1E,在⊙O1中,O1E=O1C,∠O1EC=∠O1CE,在等腰梯形ABCD中,∠ABC=∠DCB.∴O1E∥AB,又∵EF⊥AB,∴O1E⊥EF.∵E在⊙O上,∴EF为⊙O1的切线(3)解法一:存在满足条件的点P.如右图,过P作PM⊥y轴于M,作PN⊥x轴于N,依题意得PC=PM,在矩形OMPN中,ON=PM,设ON=x,则PM=PC=x,CN=4﹣x,∴∠ABO=60°,∴∠PCN=∠ABO=60°.在Rt△PCN中,cos∠PCN=,即,∴x=.∴PN=CN•tan∠PCN=(4﹣)•=.∴满足条件的P点的坐标为(,).解法二:存在满足条件的点P,如右图,在Rt△AOB中,AB=.过P作PM⊥y轴于M,作PN⊥x轴于N,依题意得PC=PM,在矩形OMPN中,ON=PM,设ON=x,则PM=PC=x,CN=4﹣x,∵∠PCN=∠ABO,∠PNC=∠AOB=90°.∴△PNC∽△AOB,∴,即.解得x=.又由△PNC∽△AOB,得,∴PN=.∴满足条件的P点的坐标为(,).点评:本题考查了相似三角形的判定与性质,坐标与图形的性质,等腰梯形的性质,圆周角定理,切线的判定与性质.关键是根据等腰梯形的性质,作辅助线,利用相似三角形的性质求解.20.(12分)(2011•成都)如图,在平面直角坐标系xOy中,△ABC的A、B两个顶点在x轴上,顶点C在y轴的负半轴上.已知|OA|:|OB|=1:5,|OB|=|OC|,△ABC的面积S△ABC=15,抛物线y=ax2+bx+c(a≠0)经过A、B、C三点.(1)求此抛物线的函数表达式;(2)设E是y轴右侧抛物线上异于点B的一个动点,过点E作x轴的平行线交抛物线于另一点F,过点F作FG垂直于x轴于点G,再过点E作EH垂直于x轴于点H,得到矩形EFGH.则在点E的运动过程中,当矩形EFGH为正方形时,求出该正方形的边长;(3)在抛物线上是否存在异于B、C的点M,使△MBC中BC边上的高为?若存在,求出点M的坐标;若不存在,请说明理由.考点:二次函数综合题.专题:综合题.分析:(1)由已知设OA=m,则OB=OC=5m,AB=6m,由S△ABC=AB×OC=15,可求m的值,确定A、B、C三点坐标,由A、B两点坐标设抛物线交点式,将C点坐标代入即可;(2)设E点坐标为(m,m2﹣4m﹣5),抛物线对称轴为x=2,根据2|m﹣2|=EF,列方程求解;(3)存在.因为OB=OC=5,△OBC为等腰直角三角形,直线BC解析式为y=x﹣5,则直线y=x+9或直线y=x﹣19与BC的距离为7,将直线解析式与抛物线解析式联立,求M点的坐标即可.解答:解:(1)∵|OA|:|OB|=1:5,|OB|=|OC|,设OA=m,则OB=OC=5m,AB=6m,由S△ABC=AB×OC=15,得×6m×5m=15,解得m=1(舍去负值),∴A(﹣1,0),B(5,0),C(0,﹣5),设抛物线解析式为y=a(x+1)(x﹣5),将C点坐标代入,得a=1,∴抛物线解析式为y=(x+1)(x﹣5),即y=x2﹣4x﹣5;(2)设E点坐标为(n,n2﹣4n﹣5),抛物线对称轴为x=2,由2(n﹣2)=EF,得2(n﹣2)=﹣(n2﹣4n﹣5)或2(n﹣2)=n2﹣4n﹣5,解得n=1±或n=3±,∵n>0,∴n=1+或n=3+,边长EF=2(n﹣2)=2﹣2或2+2;(3)存在.∴△OBC为等腰直角三角形,即B(5,0),C(0,﹣5),设直线BC解析式为y=kx+b,将B与C代入得:,解得:,则直线BC解析式为y=x﹣5,依题意△MBC中BC边上的高为,∴直线y=x+9或直线y=x﹣19与BC的距离为7,联立,,解得或,∴M点的坐标为(﹣2,7),(7,16).点评:本题考查了二次函数的综合运用.关键是采用形数结合的方法,准确地用点的坐标表示线段的长,根据图形的特点,列方程求解,注意分类讨论.。
数学实验专业:铁道工程班级:铁工一班【生日问题】美国数学家柏格米尼曾经做过一个别开生面的试验:在一个盛况空前的人山人海的世界杯足球赛赛场上,它随机地在某看台上请23个球迷分别写下了自己的生日,结果竞发现其中的两个人生日相同。
怎么会这么凑巧呢?请用概率的知识加以说明。
下面通过计算机程序模拟生日问题,即从1,2,…,365个整数中随机产生s(用户自己输入)个可重复的整数来模拟实验结果。
步骤如下: Step1:产生s 个随机数,统计结果;Step2:重复Step1多次,统计试验结果,并计算出现相同值的频率; Step3:改变s ,重复Step1和Step2,每一种情况下的频率; Step4:绘制频率图和频率累计图并与理论结果比较。
具体操作如下:随机产生20个整数(介于1到365之间),用这20个数代表20个人的生日,观察20个人的生日是否有俩个人的生日相同,存在相同时记为“1”,否则记为“0”,并重复进行100000次,可得到频率f2。
同理改变人的个数10至150得到相应的频率fi; 运用plot 命令画图。
S 取值为:20,30,40,50,60,70,80 下面以s=20为例: n=0;for m=1:100000 y=0;x=1+fix(365*rand(1,20)); for i=1:19 for j=i+1:20if x(i)==x(j),y=1;break ,end end end n=n+y; end f2=n/m f2 =0.4097生日问题模拟计算部分结果n (人数) 20 30 40 50 60 70 80 m(模拟次数) 100000 100000 100000 100000 100000 100000 100000 fi(频率) 0.40970.70640.89130.97110.99420.99930.9999对应频率直方图:365()1()1365ssPP A P A =-=-为求得更详细的累积频率图,模拟1到100人数所有情况:for k=1:100p(k)=1-prod(365-k+1:365)/365^k;end>> plot(p)累积频率图数据结果表明,在人数为57人及以上就可以确定99%有至少两人生日相同。
八年级实验班数学试题卷(满分:150分 时间:120分钟)一、选择题(本大题有10小题,每小题4分,共40分) 1.若ab <0,则代数式2a b 可化简为( ▲ )A 、a bB 、a b -C 、a b -D 、a b --2.若()2f x ax bx =+,对于任意x ,都有x ≤()f x ≤212x +成立,则a b +的值是( ▲ )A 、0B 、1C 、2D 、33.一厂家有一批长40㎝、宽30㎝的矩形红布,现该厂家要将每块矩形红布剪一次后拼成一面三角形旗子,则红布可以拼成三角形旗子的种数是( ▲ )A 、1B 、2C 、3D 、4 4.有4 张牌,每张牌的一面都写上一个英文字母, 另一面都写上一个数字.规定:当牌的一面为字母R 时, 它的另一面必 须写数字2. 你的任务是:为了检验如图的4张牌是否有违反规定的写法,翻看哪几张牌就够了?你的选择是( ▲ )A 、(a)B 、(a) 、(c)C 、(a) 、(d)D 、非以上答案 5.用右图中的两个转盘做游戏,第一个转盘为圆形,O 为圆心且∠AOB =∠BOC =90°;第二个转盘为矩形,O ′为矩形中心,且3=''''B C A B,若同时转动两个转盘,则转盘停止后指针同时指向区域a 的概率是( ▲ ) A 、112 B 、19 C 、18D 、166.由若干个大小相同的小正方体组成的简单几何体的三视图如图所示,则这个几何体的不同的摆放方式有( ▲ )种。
A 、1B 、2C 、3D 、47.已知,x y 是不互相等的自然数,且331919+=+x y y x ,则22+x y 的整数部分是( ▲ ) A 、1 B 、2 C 、3 D 、48.等腰Rt △ABC 中,∠C =90°,过C 作直线l ∥AB ,F 是l 上的一点,且AB =AF ,则∠CFB =( ▲ )A 、15°B 、75°C 、105°D 、以上结果都不对 9.已知α是方程3310+-=x x 的一个解,则直线1=+-y x αα一定不经过( ▲ ) A 、第一象限 B 、第二象限 C 、第三象限 D 、第四象限10.如图,在四边形ABCD 中,AB =AC ,∠ABD =60°,∠ADB =76°, ∠BDC =28°,则∠DBC 的度数为( ▲ )A 、18°B 、16°C 、15°D 、14° 二、填空题(本大题有8小题,每小题5分,共40分) 11.如果()411x x +-=成立,那么满足它的所有整数x 的值是 ▲ .12.一罐咖啡甲乙两人一起喝10天喝完,甲单独喝则需12天喝完;一斤茶叶用来泡茶甲乙两人一起喝12天喝完,乙单独喝则需20天喝完.假设甲有茶叶的情况下绝不喝咖啡,而乙有咖啡的情况下绝不喝茶,则甲乙两人一起用完一斤茶叶和一罐咖啡需 ▲ 天. 13.已知直线112=+y x 与x 轴、y 轴的交点分别为A 、B ,则线段AB 的垂直平分线的解析式为 ▲ 。
2012年六年级数学综合练习题(1)答案六数(1) 22012年六年级数学综合练习题(1)校别: 班级: 姓名: 学号: 成绩: 一、直接写出得数。
(8分)(1)80×400= 32000 (2)1-0.375= 0.625 (3)43×28=21(4)2÷5%= 40 (5)2.25×0.4= 0.9 (6)41+53=2017(7)0.092= 0.0081 (8)91×15÷91×15=225二、估算 (写出思维过程) 。
(6分)(9)629÷9 (10)398-302 (11)402×67 ≈630÷9 ≈400-300 ≈400×70 =70 =100 =28000三、用简便方法计算 (写出简算过程) 。
(6分)(12)32.4×101-32.4 (13)71×7271 (14)4.2-29+4.8-169=32.4×(101-1) =(72-1)×7271 =(4.2+4.8)-(29+169)=32.4×100 =72×7271-7271=9-2=3240 =70721=7四、计算下列各题。
(12分)(15) 517+1905÷15-629 (16) 59÷(53-251×23)=15 =310(17)〔(1-7÷19)-195〕×7738(18) 4-1.25-1.75+0.4=112=1.4五、解方程(或解比例)。
(9分)(19)31:43=52:χ(20)21×32+75%χ= 43(21)x18=53χ=101χ= 95χ=30六、判断题(对的打“√”错的打“×”)。
(4分)(22)、圆的周长和半径成正比例。
( √)(23)一个三角形中,最大的一个内角不能小于60°。
实验中学2012学年第一学期第一次质量检测试卷九年级数学(分校区)(完卷时间:90分钟 满分:150分)一、选择题:(本大题有6小题,每题4分,满分24分) 1.如果d cb a =,那么下列比例式中成立的是( ) (A )b dc a =; (B )ad b c =; (C )bd a c =;(D )cbd a =. 2. 如果2:3:=y x ,那么()y y x :+等于( ) (A )32; (B )25; (C )52; (D )-25. 3. 已知C 是线段AB 的黄金分割点(BC AC >),则下列说法正确的是( ) (A)BC AB AC ⋅=2;(B) AC AB BC ⋅=2; (C) AC BC BC AB ::=;(D) BC AB BC AC ::=.4.已知线段a=3,b =4,则线段a 、b 的比例中项是( ) (A )6;(B )32;(C )-32;(D )±32;5. △ABC 中,点D 、E 分别在AB 、AC 上,能证明DE ∥BC 的比例式是 ( )(A )AD AB DE BC = (B) A D C E B D A C = (C) A D A E A C A B = (D) A D A BA E A C= 6.如图,已知G 是BC 的中点,E 是AG 的中点,若CE 的延长线交AB 于点D ,则EC :DE 是( ) (A )2;(B )3;(C )31;(D )21.二、填空题:(本大题共12题,每题4分,满分48分)7. 在比例尺为1∶5 000 000的地图上量得两地的距离是5cm ,那么这两地的实际距离是 km .8. 如图,已知1l ∥2l ∥3l ,若23AB BC =, DF =10,则DE = .9.若△ABC ∽△DEF ,∠A=56°、∠B=74°则△DEF 中最小角 的度数是___________.10. 若两个相似三角形的对应边上的高的比是3:7,则面积的比是 . 11. AD 是△ABC 的中线,G 是重心,且6=AG ,则AD = .12. 如图,A 、B 两点被池塘隔开,在AB 外取一点C ,联结AC 、BC ,在AC 上取一点M ,第6题图G ABCDEl 3l 2l 1班级 姓名 考试座位号 ――――――――――――――――――――密―――――――――――――――封―――――――――――线―――――――――――――――使AM =3MC ,作MN ∥AB 交BC 于N ,量得MN =8m ,则AB 的长为 m . 13.两个相似三角形的一组对应边长分别为15和27,它们的周长之差为36,则较小三角形的周长是 .14. 如图, 在ABC ∆中,点D 、E 分别在AB 、AC 上,且AB =6,AC =9,BC =12,AD =3,AE =2.那么DE = .15.如图,两个三角形的关系是_____________(填“相似”或“不相似”),理由: .16.如图,在已建立直角坐标系的4×4正方形方格纸中,画格点三角形(三角形的三个顶点都是小正方形的顶点),若以格点P 、A 、B 为顶点的三角形与⊿ABC 相似(全等除外),则格点P 的坐标是 .17.如图,∠B=∠C =90°,点F 在BC 上,AB =8,CD =2,BC =10,若⊿ABF 与⊿FCD 相似,则CF 的长为 = .18. 已知点D 、E 分别在△ABC 的边AB 、AC 所在直线上,且DE ∥BC ,若31=BC DE ,则=BDAD_________;三、解答题:(本大题共7题,19-22题,每题10分,23-24题,每题12分,25题14分,满分78分) 19.已知:如图,∠A =70°,∠C =65°,∠A ′=70°,∠B ′=45°,求证:⊿ABC 和⊿C B A '''相似.第14题图EDCBA_ F_ D_ C_ B_ A_ 第 16 题图_B _A _0_1_2_3_4_4_2_y _x_ 第 15 题图_6 . 5 c m _5 c m_4 c m_ 13 c m_8 c m_ 10 c m_ 第 17 题图C 'B 'A 'CBA第12题图NMCBA20.在梯形ABCD 中,AD //BC ,对角线AC 、BD 交于点O ,BE //CD 交CA 延长线于E 。
小学数学实验法练习题实验题1:测量水的体积实验目的:通过实验测量水的体积,了解测量容器的使用方法和计算水的体积的公式。
实验材料:水取样瓶、容器、量筒、直尺、计时器。
实验步骤:1. 准备一个干净的容器,并用直尺测量容器的长、宽、高,记录数据。
2. 将容器放在水取样瓶下方,打开取样瓶的阀门,让水缓慢流入容器中。
同时开始计时器计时。
3. 当容器装满水后,关闭取样瓶的阀门,停止计时器。
4. 将容器移开,并使用直尺测量容器内水的高度,记录数据。
5. 利用容器的长、宽、高以及水的高度,计算水的体积。
实验求解:设容器的长、宽、高分别为L、W、H,水的高度为h,则水的体积V可以用公式计算:V = L × W × h实验题2:观察几何形状实验目的:通过实验观察和比较不同几何形状的特征,培养学生的观察能力和几何形状的认识。
实验材料:平面几何图形卡片,如三角形、矩形、圆形、正方形等。
实验步骤:1. 准备多个不同几何形状的卡片,并放在实验桌上。
2. 让学生观察每个几何形状的特点,如边数、角度、边长等,并用手指指出每个几何形状的特征。
3. 随机选择一个几何形状,让学生把手指放在该形状的每个顶点,并描述该几何形状的特征。
4. 让学生将几何形状按照相似性质进行分类,例如把所有三角形放在一起,将所有圆形放在一起,以此类推。
实验结果:通过观察和比较,学生将能够正确识别和描述不同几何形状的特征,并能够将它们按照相似性质进行分类。
实验题3:探索数列规律实验目的:通过实验观察和研究数列的规律,培养学生的观察能力和数学思维。
实验材料:彩色珠子或益智积木。
实验步骤:1. 准备一些彩色珠子或益智积木,并用它们构建一个数列。
2. 让学生观察数列中相邻项的关系,并尝试找出数列的规律。
3. 让学生使用已知规律来预测数列中的下一个或未知项。
4. 让学生验证自己的预测,并尝试构建其他数列并找出规律。
实验结果:通过观察和研究数列规律,学生将能够找到数列中相邻项的关系,并能够预测和构建其他数列。
历届大连市中考实验试题训练1、(2012年大连是中考)30.(5分)某同学在探究“浮力的大小与液体的密度和物体排开液体的体积是否有关”的实验中,记录的实验数据如下表。
(1)第5次实验,物体在液体中时弹簧测力计的示数如图11所示,则表格中的①、②两处的数据应为:①_______②_______ 。
(2)第_______、_______、_______三次实验,是探究浮力的大小与液体的密度是否有关。
(3)实验中,两个分探究共用的一组数据是第_______次实验数据。
(4)根据实验数据,得出的探究结论是:_______。
2、(2012年大连是中考)31(5分)小明在探究“凸透镜成实像时像距与物距的关系”的实验中,所用的实验器材有:光具座、凸透镜、交屏和蜡烛等。
(1)将蜡烛、凸透镜和光屏放在光具座上,点燃蜡烛,调整凸透镜和光屏的高度,使烛焰、凸透镜和光屏的中心大致在同一____上。
(2)该实验应使凸透镜成实像,那么凸透镜成实像的条件是:物距________焦距。
(3)记录的实验数据如下表。
请在方格纸上画出像距与物距的关系图像。
(4)小明得出探究结论后,又用上述器材做了一个实验。
把蜡烛放在光具座上的0刻线处,凸透镜放在15cm刻线上,如图12所示。
移动光屏在a位置找到像;蜡烛和光屏不动,只移动凸透镜,当凸透镜向某一方向移动到b位置时,在光屏上又看到像。
结合所画图像,判断下列说法正确的是_______。
(至少有一个选项正确,将正确选项的安母填在横线上)3、(2011年大连是中考)28.如图lO所示,在探究“平面镜成像的特点”实验中,桌面上已给出的器材有:带支架的玻璃板、铅笔各一个;完全相同的蜡烛两个;白纸一张;火柴一盒。
(1)为完成实验,还需要的实验器材是___________。
(2)放置玻璃板时,应该使玻璃板与水平桌面__________。
(3)做完某次实验后,四个小组都将收集和处理的信息记录在白纸上,如下图所示。
第一次练习题1. 求32=-xex的所有根。
(先画图后求解)2. 求下列方程的根。
1)0155=++x x 2)至少三个根)(021s i n =-x x3)所有根0c o s s i n 2=-xx x3. 求解下列各题:1)3sin lim xxx x ->- 2))10(,cos yx e y x求=3)⎰+dxxx244254))(最高次幂为展开在将801=+x x5))2()3(1sinyey x求=4. 求矩阵⎪⎪⎪⎭⎫ ⎝⎛--=314020112A 的逆矩阵1-A 及特征值和特征向量。
5. 已知,21)(222)(σμσπ--=x ex f 分别在下列条件下画出)(x f 的图形:);(在同一坐标系上作图,,=时=、);(在同一坐标系上作图,-,=时、421,0)2(110,1)1(σμμσ=、6. 画 (1)202004cos sin ≤≤≤≤⎪⎪⎩⎪⎪⎨⎧===u t t z tu y t u x(2) 30,30)sin(≤≤≤≤=y x xy z(3)ππ2020sin )cos 3()cos()cos 3()sin(≤≤≤≤⎪⎩⎪⎨⎧=+=+=u t u z u t y u t x 的图(第6题只要写出程序).7绘制曲线xx x sa )sin()(=,其中]10,10[ππ-∈x 。
(注意:0=x 处需要特别处理。
)8.作出函数x ex f xcos )(-=的图形;求出方程0=)(x f 在],[020-的所有根;令n x 为从0向左依次排列的方程的根,输出n n x x --1 ,并指出?)(lim =--∞>-n n n x x 19. 把x cos 展开到2,4,6项,并作出的x cos 和各展开式的图形;并指出用展开式逼近x cos 的情形。
10. 请分别写出用for 和while 循环语句计算6326322212+++==∑= i i K 的程序。
此外,还请写出一种避免循环的计算程序。
11. 对于0>x ,求12011122+∞=∑⎪⎭⎫⎝⎛+-+k k x x k 。
(提示:理论结果为x ln )第二次练习题1、 设⎪⎩⎪⎨⎧=+=+32/)7(11x x x x n n n ,数列}{n x 是否收敛?若收敛,其值为多少?精确到6位有效数字。
用两种方法2、设 ,131211pppn nx ++++= }{n x 是否收敛?若收敛,其值为多少?精确到17位有效数字。
注:学号为单号的取7=p ,学号为双号的取.8=p3、38P 问 题24、编程找出 5,1000+=≤b c c 的所有勾股数,并问:能否利用通项表示 },,{c b a ?5、编程找出不定方程 )35000(1222<-=-y yx 的所有正整数解。
(学号为单号的做)我觉得可以考虑D=3的PELL 方程的解5、设 ⎩⎨⎧==+=--1,12121a a a a a n n n , 编程计算 .100a (学号为双号的做)第三次练习题书上习题:(实验四) 1,2,4,7(1),8,12(改为:对例2,取 120,55,25,5.4=a 观察图形有什么变化.),13。
实验四的Ex8,讨论α为3.5至3.6之间步长为0.02的一切常数时的收敛性质。
(我认为这样修改可以让学生在一个包含两层循环的程序中完成)第四次练习题 书上习题:(实验九)2,3,4,9,10,12,14,(20,21)综合题 一、学习数学实验后的体会;二、第一题 全做, 2-13题学号为单者做双号题,即2. 4. 6. 8. 10. 12 2-13题学号为双者做单号题,即3. 5. 7. 9. 11. 13. 实验1、考虑利用多种方法方法计算: 1).圆周率π的值; 2)自然对数的底e. 计算精度达到10-17.(至少两种方法)实验2、梯子长度问题 一、 问题一幢楼房的后面是一个很大的花园。
在花园中仅靠着楼房有一个温室,温室伸入花园宽2m ,高3m ,温室正上方是楼房的窗台。
清洁工打扫窗台周围,他得用梯子越过温室,一头放在花园中,一头靠在楼房的墙上。
因为温室是不能承受梯子压力的,所以梯子不能太短。
现清洁工只有一架7m 长的梯子,你认为它能达到要求吗?能满足要求的梯子的最小长度为多少?二、 实验目的掌握求一元函数极值的驻点法,并会用它解决一些实际问题; 实验要求1.设温室宽为a ,高为b ,梯子倾斜的角度为x ,当梯子与温室顶端恰好接触时,梯子的长度L 只与x 有关,是写出函数L(x)及定义域。
2.将a 、b 赋值,画出L(x)的图形,注意自变量x 的范围选取。
3.利用极值定义并结合极值的判定条件求极小值。
4.用驻点法求极小值。
5.直接用Matlab 中的函数求极小值。
与上面两个结果比较。
6.任意改变a 、b 的取值,重新运行程序,即可得相应结果。
7.取a=1.8,在只用6.5m 长梯子的情况下,温室最多能修建多高?实验3 工资问题2. 问题现有一个木工,一个电工和一个油漆工,三人相互同意彼此装修他们自己的房子。
在装修之前,他们达成了如下协议:(1)每人总共工作10天(包括给自己家干活在内);(2)每人的日工资根据一般的市价在60----80元之间;(3)每人的日工资数应使得每人的总收入与总支出相等。
下表是他们协商后制定出的工作天数的分配方案,如何计算出他们每人应得的工资?在一物理实验中,我们得到下列一些数据,输入输出-3.1416 -34.0000-2.9845 -33.1121-2.8274 -31.4089-2.6704 -28.9323-2.5133 -25.7432-2.3562 -21.9203-2.1991 -17.5576-2.0420 -12.7627-1.8850 -7.6534-1.7279 -2.3557-1.5708 3.0000-1.4137 8.2818-1.2566 13.3597-1.0996 18.1087-0.9425 22.4117-0.7854 26.1630-0.6283 29.2699-0.4712 31.6562-0.3142 33.2630-0.1571 34.05070 34.00000.1571 33.11210.3142 31.40890.4712 28.93230.6283 25.74320.7854 21.92030.9425 17.55761.0996 12.76271.2566 7.65341.41372.35571.5708 -3.00001.7279 -8.28181.8850 -13.35972.0420 -18.10872.1991 -22.41172.3562 -26.16302.5133 -29.26992.6704 -31.65622.8274 -33.26302.9845 -34.05073.1416 -34.0000已知该系统输入与输出之间存在6阶多项式的关系,用多项式拟合的方法求解出输入输出之间的关系。
如果关系式与x轴(即输入)有两个交点,用工程的方法求出它们与x轴围成的面积,(即用定积分的定义,用小矩形的面积近似代替小曲边梯形的面积),并与用matlab 中的命令求得结果进行比较。
实验5. 生日问题在100个人的团体中,如果不考虑年龄的差异,研究是否有两个以上的人生日相同。
假设每人的生日在一年365天中的任意一天式等可能的,那么随机找n个人(不超过365人)。
求这n个人生日各不相同的概率是多少?从而求这n个人中至少有两人生日相同这一随机事件发生的概率是多少?实验目的用计算机求解概率计算问题。
用多项式拟合方法确定求概率的近似计算公式,了解随机现象的计算机模拟技术。
实验内容与要求(1)求出n个人中至少有两人生日相同的概率P(n)的计算公式。
(2)根据P(n)的计算公式,用计算机分别计算出当团体人数取n=1,2, (100)时概率值:P(1),P(2),…P(n)。
绘制图形,描述概率值随团体人数变化的规律。
(3)特殊概率值的计算。
在有30个学生的班上,至少有两个同学生日相同的概率是多少?50个人的团体中,至少有两个同学生日相同的概率又是多少?在70个人的团体中,情况又如何?(4)用5次多项式拟合方法寻找一个近似计算概率的公式。
实验6、动物繁殖问题某农场饲养的某种动物所能达到的最大年龄为15岁,将其分成三个年龄组:第一组,0~5岁;第二组,6~10岁;第三组,11~15岁。
动物从第二年龄组起开始繁殖后代,经过长期统计,第二年龄组的动物在其年龄段平均繁殖4个后代,第三年龄组在其年龄段平均繁殖3个后代。
第一年龄组和第二年龄组的动物能顺利进入下一个年龄组的存活率分别为1/2,1/4。
假设农场现有三个年龄段的动物各1000头,问15年后农场三个年龄段的动物各有多头?一般地,5n年后农场三个年龄段的动物各有多头?要求:1. 建立动物各年龄段数量的预测模型;2. 利用所建模型,用数学软件计算15年后各年龄段的动物数量。
x表示第k个时间周期第i组年龄段动物的数量(k=1,2,3;i=1,2,3)。
设)(ki实验7. 鱼雷击舰问题一、问题一敌舰在某海域内沿正北方航行时,我方战舰恰好位于敌舰的正西方1n mile 处。
我舰向敌舰发射制导鱼雷,敌舰速度为0.42n mile/min,鱼雷速度为敌舰速度的2倍。
试问敌舰航行多远时将被击中?二、实验目的学习利用计算机模拟方法解决实际问题。
实验8-追逐问题假设在正方形ABCD的四个顶点处各站一人。
在某一时刻,四人同时以匀速v 沿顺时针方向追逐下一个人,并且在任意时刻他们始终保持追逐的方向实对准追逐目标,例如,A追逐B,任意时刻A始终向着B追。
可以证明四人的运动轨迹按螺旋曲线状会合与中心O。
用计算机模拟每个人的行进轨迹,并图示整个会合过程。
实验9、慢跑者与狗一个慢跑者在平面上沿椭圆以恒定的速率v=1跑步,设椭圆方程为: x=10+20cost, y=20+5sint. 突然有一只狗攻击他. 这只狗从原点出发,以恒定速率w跑向慢跑者,狗的运动方向始终指向慢跑者.分别模拟出w=20,w=5时狗的运动轨迹.实验10、鸭子过河(高等数学下册P273例3)设河边点O的正对岸为点A,河宽OA=h,两岸为平行直线,水流速度为a,有一鸭子从点A移向点O,设鸭子(在静水中)的速度为b(b>a),且鸭子游动方向始终朝着点O,模拟鸭子游过的迹线。
实验11、库存与订货策略某自行车商店的仓库管理人员采取一种简单的订货策略,当库存降低到p辆时,就向厂家订货,每次订货q辆。
试比较如下几种库存策略,选择一种策略以使所1)发出订货到收到货物需要3天。
2)每辆自行车保管费为0.75元/天,每辆自行车的缺货损失为1.80元/天,每次的订货费为75元。