通过激素的调节-高考真题
- 格式:pptx
- 大小:576.38 KB
- 文档页数:20
闪堕市安歇阳光实验学校第28讲通过激素的调节神经调节与体液调节的关系[基础题]1.(2014·高考北京卷)在我国北方,游泳爱好者冬泳入水后,身体立即发生一系列生理反应,以维持体温恒定。
此时,机体不会发生的反应是( ) A.兴奋中枢神经系统,加强肌肉收缩B.通过反射活动引起皮肤毛细血管收缩C.通过神经调节减少汗腺分泌D.抑制垂体活动导致甲状腺激素分泌减少解析:选D。
冬天环境温度较低,游泳爱好者入水后,皮肤冷觉感受器受到刺激产生兴奋,兴奋经传入神经传至下丘脑体温调节中枢,该神经中枢把传来的神经冲动进行分析和综合,再产生一种兴奋,这种兴奋经传出神经到达效应器,引起骨骼肌不自主战栗(增加产热)、皮肤毛细血管收缩(减少散热)、汗腺分泌减少(减少散热),A、B、C三项均正确。
同时,下丘脑分泌促甲状腺激素释放激素作用于垂体,促进垂体合成和分泌促甲状腺激素,促甲状腺激素作用于甲状腺,促进甲状腺激素的分泌,使机体代谢增强,产热增加,以维持体温稳定,D项错误。
2.由同一器官分泌,且生物效应相反的一组激素是( )A.胰岛素和胰高血糖素B.肾上腺素和肾上腺皮质激素C.促甲状腺激素和生长激素D.甲状腺激素和促甲状腺激素解析:选A。
胰岛素是由胰岛B细胞合成并分泌的,能使血糖的浓度降低;胰高血糖素是由胰岛A细胞合成并分泌的,能使血糖浓度升高。
促甲状腺激素和生长激素都是由垂体分泌的,但生物效应不相反。
甲状腺激素是由甲状腺分泌的。
肾上腺皮质激素和肾上腺素都是由肾上腺分泌的,这两种激素主要作用于血管和心脏,具有收缩血管、升高血压和增加心脏收缩的作用。
3.与神经调节相比,体液调节不具备的特点是( )A.调节较缓慢B.通过体液运送调节物C.调节物都是由内分泌腺产生的D.调节作用范围广泛解析:选C。
体液调节的调节物主要是由内分泌腺产生的激素,但也有一些化学物质如CO2等不是由腺体产生的。
4.当动物缺乏某激素时,可以通过“饲喂法”或“注射法”对该激素进行人为补充,下列可通过“饲喂法”补充的是( )①生长激素②甲状腺激素③胰岛素④性激素A.①② B.①③C.②④D.①④解析:选C。
高考生物激素的调节神经调节与体液调节关系专项练习(带解析)免疫、神经、内分泌系统是动物和人体的三大调剂系统。
下面是高考生物激素的调剂神经调剂与体液调剂关系专题训练,请考生及时练习。
一、选择题(共12小题)1.激素在调剂人体生命活动过程中有重要的作用,下列叙述正确的是()A.血糖含量升高会引起胰岛A细胞分泌的胰岛素增多B.血液中甲状腺激素增加会促进垂体分泌促甲状腺激素C.冰冷刺激会引起下丘脑分泌的促甲状腺激素开释激素减少D.细胞外液渗透压升高会引起垂体开释的抗利尿激素增多答案:D2.在体液调剂中,激素从内分泌腺产生之后,通过体液传送特异性地作用于靶细胞。
下列激素与靶细胞的关系,错误的是()A.促甲状腺激素开释激素与垂体细胞B.促性腺激素与精巢细胞C.胰高血糖素与骨骼肌细胞D.生长激素与组织细胞答案:C3.呆小症、侏儒症、糖尿病病人缺乏的激素分别是()A.胰岛素、生长激素、甲状腺激素B.甲状腺激素、生长激素、胰岛素C.性激素、生长激素、胰岛素D.生长激素、甲状腺激素、胰岛素答案:B4.下列关于下丘脑功能的叙述不正确的是()A.下丘脑既是体温调剂的中枢,也是温度感受的中枢B.下丘脑的神经分泌细胞既能分泌激素同时也能传导神经冲动C.甲状腺激素的含量变化对下丘脑和垂体分泌相关激素进行反馈调剂D.下丘脑具有渗透压感受器并能够合成抗利尿激素答案:A5.关于正常人体生命活动调剂的叙述,正确的是()A.体温调剂和水盐平稳的调剂,都与下丘脑有关B.当人体缺水时,血浆的渗透压会降低,从而产生渴觉C.冰冷时,体内甲状腺激素分泌增加,促甲状腺激素也随之增加D.血糖低于正常值时,肝糖原、肌糖原能够分解成葡萄糖入血解析:体温调剂和水盐平稳的调剂中枢在下丘脑;当人体缺水时,血浆的渗透压升高,从而产生渴觉;冰冷时,体内甲状腺激素分泌增加,由于反馈调剂,促甲状腺激素分泌随之减少;血糖低于正常值时,肝糖原能够分解成葡萄糖进入血液,肌糖原不能分解为葡萄糖进入血液。
专题23 通过激素的调节神经调节与激素调节的关系【高频考点解读】1.体温调节和水盐调节(Ⅱ)。
2.神经、体液调节在维持稳态中的作用(Ⅱ)。
【热点题型】题型一与腺体相关的实验例1. 选择30只生理状况大致相同的健康成年小白鼠,分别测定其单位时间耗氧量的平均值,以此代表鼠的物质代谢强度。
现将30只小白鼠随机分为甲、乙两组并做如下处理:组别实验处理方法实验结果甲切除小白鼠体内的甲状腺切除10天后,测得其物质代谢强度大大下降乙切除小白鼠体内的甲状腺,5天后,连续给小白鼠注射一定量溶于某种溶剂中的甲状腺激素切除10天后,测得其物质代谢强度没有下降由此可以推测甲状腺激素能增强小白鼠的物质代谢能力。
为了证明这一推论,要增加下列哪项作为对照实验( )A. 切除甲状腺,注射生理盐水B. 既不切除甲状腺,又不注射甲状腺激素C. 从切除甲状腺后的第5天开始,连续注射等量用于该实验的溶剂D. 从切除甲状腺后的第5天开始,注射溶解于另一种溶剂的甲状腺激素答案:C【提分秘籍】1.甲状腺和甲状腺激素、性腺和性激素——针对小分子激素常用实验方法是:切除法、饲喂法、注射法。
如:探究甲状腺、甲状腺激素的生理作用实验2. 生长激素和垂体,胰岛素、胰高血糖素和胰岛(胰腺)——针对大分子激素常用实验方法是:切除法、注射法。
如:探究胰岛素对动物血糖调节的影响。
3.其他激素的实验设计可参考上述实验进行。
注意能够口服、饲喂的激素只有甲状腺激素和性激素等小分子物质,大分子的多肽(蛋白质)类激素,如:各种促激素、生长激素、胰岛素等只能注射。
【高考警示】(1)实验动物选取分组时,要选取生长发育状况相同的,且饲养时其他条件要一致。
(2)下丘脑属于神经系统,不属于内分泌腺,但是具有分泌激素的功能。
【举一反三】科研人员分别给三只大白鼠注射了①②③三种激素后,观察到的相应反应是:①可引起低血糖,甚至昏迷;②促进蛋白质的合成,并使软骨生长明显;③使呼吸、心率加快,并使体内产热量增加。
高中生物通过激素的调节练习选择题(上)1.(2017•上海生物,12)右图表示某人的体温变化曲线,导致ab段和bc 段体温变化的事件最有可能的是( )A.发热和寒颤B.提高环境温度和寒颤C.寒颤和出汗减少D.剧烈运动和出汗增加解析:人体每时每刻进行产热、散热过程。
图示中ab段说明产热大于散热,bc段说明散热增强;剧烈运动导致产热增加,出汗增加引起散热增强,符合曲线变化;A、B、C项均与曲线变化不符。
答案:D2.(2017•潍坊一中调研)某同学看到一篇专题报道:“女冠军落病不能生孩子还得拔胡子”,主要报道曾是全国举重冠军的×××可能因长期吃药导致一些不正常的生理变化。
下列有关叙述中,不正确的是 ( )A.出现上述生理变化的可能原因是服用了雄激素类似物B.人为服用激素类药物可能导致人体内分泌功能失调C.服用性激素类药物可以导致人体发生性逆转D.这一事实说明运动员服用兴奋剂不仅有违竞赛的公平性,也对本人的身体不利解析:人的性别是由性染色体决定的,性激素只能影响人体第二性征,不能影响性别。
答案:C3.(2017•苏、锡、常、镇学情调查二)动物激素调节的特点是 ( )A.激素是细胞的组成物质,种类多、含量极微B.激素分子弥散在体液中,对全身细胞都起作用C.激素与靶细胞结合并发挥作用后被灭活D.健康人体内的激素含量是固定不变的解析:因激素属于细胞的分泌物,不构成细胞结构成分,A项错误;激素一般具有专一性,特定激素只作用于靶器官,B项错误;激素与靶器官结合并发挥作用后,被灭活,从而维持内环境稳态,C正确;人体内激素随人体内环境的变化而变化,D项错误。
答案:C4.(新题快递)如图表示的是甲状腺激素、生长激素和性激素在不同年龄阶段对生长发育的影响程度,据图并结合所学知识,分析下列说法,其中错误的是( )A.幼年时甲状腺激素缺乏,将会影响大脑的发育B.生殖器官的生长发育只在8~20岁之间进行C.从出生到20岁左右,一直分泌较多的激素是生长激素D.人的生长发育受到多种激素的共同调节解析:从题图可知,15岁左右是生殖器官生长发育的关键时期,但在其他时间段也存在生长发育,只是程度较小。
2020 版高考生物一轮复习刷题练24 通过激素的调节一、选择题1.根据下图中人体器官模型,判断下列说法错误的是( )A.如果器官为肝脏,则饭后血糖浓度甲处高于乙处B.如果器官为肝脏,则饥饿时血糖浓度甲处低于乙处C.如果器官为肾脏,则尿素的浓度甲处高于乙处D.如果器官为胰脏,则饭后胰岛素浓度甲处高于乙处2.下列关于动物激素调节及其应用方面的叙述,正确的是( )A.饲喂添加甲状腺激素的饲料,可使蝌蚪快速发育成小青蛙B.激素与靶细胞结合并发挥作用后可以继续使用C.甲状腺激素分泌不足的哺乳动物,其耗氧量会增加D.长期服用性激素以提高成绩的运动员,其体内的促性腺激素水平较正常人高一些3.如图为人体激素作用于靶细胞的两种机理示意图,下列说法正确的是( )A.若激素B 是胰岛素,则其能与受体b 特异性结合,产生生理效应,这体现了细胞膜的流动性B.若激素B 是胰高血糖素,受体b 发生缺陷而不能与该激素结合,则可能引起血糖浓度升高C.若该图表示下丘脑细胞,则细胞膜上除了有与激素结合的受体外,还应具有与神经递质相结合的受体D.激素都是依赖与细胞膜上的受体结合从而发挥效应4.甲状腺激素会对机体的代谢产生影响。
若给实验小鼠每日注射适量甲状腺激素,连续注射多日后,不会出现的现象是( )A.机体产热增加B.体重快速增加C.进食量明显增加D.放入密闭室中更易窒息死亡5.研究人员为研究哺乳动物垂体对糖代谢的影响,首先切除动物的胰腺,使动物患糖尿病,之后摘除动物垂体,结果发现动物的糖尿病得到缓解,但再注射垂体提取液则又会引发糖尿病症状。
下列相关叙述正确的是( )A.胰腺切除动物血浆中胰高血糖素含量较高B.垂体中可能有与胰岛素相拮抗的调节糖代谢的激素C.胰腺切除动物会出现多尿、多饮和体重增加的现象D.保留胰腺但摘除垂体的动物会发生血糖水平过高的现象6.如图为人体内甲状腺激素分泌的调节过程,对该图分析正确的是( )A.器官甲除分泌激素a 外,还可以分泌抗利尿激素B.器官乙分泌的激素b 浓度高时,对器官甲和丙均有抑制作用C.器官丙分泌的激素c 浓度高时,对器官甲有抑制作用D.器官丙还可分泌生长激素与激素b 的关系为协同作用7.尿液检查是诊断泌尿系统疾病的重要依据,对于某些全身性病变以及身体其他脏器影响尿液改变的疾病,如糖尿病、血液病、肝胆病等的诊断也有重要的参考价值。
通过激素的调节及神经调节与体液调节的关系一、选择题:本题共12小题,每小题5分,共60分。
每小题只有一个选项符合题目要求。
1.(2018·海南高考)给实验兔注射一定量甲状腺激素后,可引起的生物学效应是( )A.糖的分解代谢降低B.碘的需要量增加C.饥饿感增强分泌增加【解析】选C。
本题考查甲状腺激素的调节。
甲状腺激素具有促进新陈代谢的作用,注射甲状腺激素使糖的分解加快,饥饿感会增强,A项错误、C项正确;甲状腺激素分泌的调节具有负反馈的特点,注射甲状腺激素会抑制垂体分泌TSH,自身分泌的甲状腺激素也会减少,而碘是合成甲状腺激素的原料,碘的需要量会减少,B、D项错误。
2.(2021·运城模拟)下列有关生命系统稳态维持的叙述,错误的是( )A.寒冷→下丘脑→垂体→甲状腺→甲状腺激素增多→抵御寒冷B.大量HIV侵入T细胞→体液免疫和细胞免疫均受损→内环境稳态无法维持C.摄食过咸→下丘脑渗透压感受器兴奋→抗利尿激素增加→肾小管重吸收水减少D.炎热环境→下丘脑体温调节中枢兴奋→散热增多→体温稳定【解析】选C。
寒冷刺激时,冷觉感受器产生兴奋,下丘脑产生促甲状腺激素释放激素作用于垂体,促进垂体分泌促甲状腺激素,促甲状腺激素作用于甲状腺,促进甲状腺激素的合成和分泌,甲状腺激素促进细胞新陈代谢,增加产热抵御寒冷,A正确;T细胞在体液免疫中能识别和呈递抗原,在细胞免疫中能增殖分化形成效应T细胞,大量HIV侵入T细胞,体液免疫和细胞免疫均受损,使得内环境稳态无法维持,B正确;摄食过咸,细胞外液渗透压升高,则下丘脑渗透压感受器兴奋,使得抗利尿激素分泌增加,促进肾小管和集合管对水分的重吸收,肾小管重吸收水增加,C错误;炎热环境→皮肤温觉感受器→下丘脑体温调节中枢→增加散热(毛细血管舒张、汗腺分泌增加)→体温维持相对恒定,D正确。
3.(2018·全国卷Ⅱ)下列有关人体内激素的叙述,正确的是 ( )A.运动时,肾上腺素水平升高,可使心率加快,说明激素是高能化合物B.饥饿时,胰高血糖素水平升高,促进糖原分解,说明激素具有酶的催化活性C.进食后,胰岛素水平升高,其既可加速糖原合成,也可作为细胞的结构组分D.青春期,性激素水平升高,随体液到达靶细胞,与受体结合可促进机体发育【解析】选D。
高考生物专题练习植物激素调节一、选择题1.通常,叶片中叶绿素含量下降可作为其衰老的检测指标。
为研究激素对叶片衰老的影响,将某植物离体叶片分组,并分别置于蒸馏水、细胞分裂素(CTK)、脱落酸(ABA)、CTK+ABA溶液中,再将各组置于光下。
一段时间内叶片中叶绿素含量变化趋势如图所示。
据图判断,下列叙述错误的是( )A.细胞分裂素能延缓该植物离体叶片的衰老B.本实验中CTK对该植物离体叶片的作用可被ABA削弱C.可推测ABA组叶绿体中NADPH合成速率大于CTK组D.可推测施用ABA能加速秋天银杏树的叶由绿变黄的过程2.研究小组探究了萘乙酸(NAA)对某果树扦插枝条生根的影响,结果如下图。
下列相关叙述正确的是( )A.自变量是NAA,因变量是平均生根数B.不同浓度的NAA均提高了插条生根率C.生产上应优选320 mg/ L NAA处理插条D.400 mg/ L NAA具有增加生根数的效应3.用三种不同浓度的生长素类似物溶液处理某植物插条使其生根,结果如下表。
下列叙述错误的是( )1 / 17组别组别 清水清水 浓度a 浓度b 浓度c平均生根数 1529387A .实验中用于扦插的枝条可能带有芽或幼叶B .实验结果表明促进插条生根的最适浓度是浓度bC .该生长素类似物对插条生根的作用具有两重性D .插条的长势、处理时间的长短等属于本实验的无关变量4.不同浓度的生长素影响某植物乙烯生成和成熟叶片脱落的实验结果如图所示。
下列有关叙述正确的是( )A .该实验只有脱落率是因变量B .脱落率随生长素和乙烯浓度增加而不断提高C .该实验不能证明生长素是通过乙烯而影响叶片脱落率D .图可推知生产上喷施高浓度乙烯利能降低脱落率5.下列甲、乙、丙三图分别表示有关的生物学过程,相关叙述中正确的是( )A .甲图中生长素浓度小于b 点时促进生长,大于b 点抑制生长B .甲图中,若b 点为茎背光侧的生长素浓度,则c 点不可能为茎向光侧的生长素浓度C .乙图能够正确表示不同器官对生长素的敏感度D .生产上可用一定浓度生长素类似物除去单子叶植物中的双子叶杂草,丙图中曲线1表示单子叶植物表示单子叶植物6.下列有关生物实验及其结果的叙述,正确的是( ) A .用高倍镜观察菠菜叶中的叶绿体,可见其在细胞质中是均匀分布的 B .蛋白质、氨基酸溶液中分别加入双缩脲试剂后都变紫色 C .制作生态缸可观察人工生态系统中群落的演替情况D.相同浓度的NAA(α-萘乙酸)和2,4-D促进同种插条生根的结果一定相同促进同种插条生根的结果一定相同7.下图是植物体内赤霉素(GA)和脱落酸(ABA)的形成过程,下列相关说法不正确的是( )A.GA与ABA的形成途径相似,都受到外界环境的影响B.GA与ABA在植物不同器官和组织中含量不同,但是含量都极低C.GA与ABA有一定的拮抗作用,共同对植物的生长发育起调节作用D.夏季植物体内ABA产生量增加,生长加快;冬季GA量产生增加,生长受抑制量产生增加,生长受抑制8.油菜素内酯(BL)是植物体内的甾醇类激素,科研人员以拟南芥为材料,研究其含量调节机制,做了如下实验:A组 B组处理方法 用5 μmol/L油菜素唑(Brz)处理,分解内源BL用5 μmol/L油菜素唑(Brz)处理,分解内源BL,再用O。
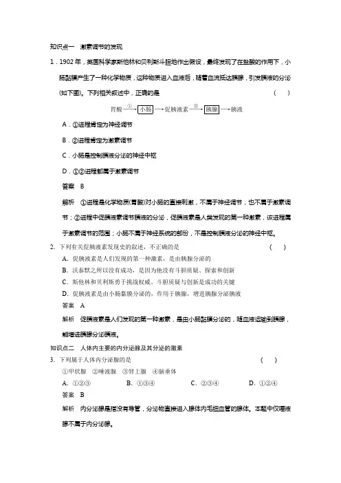
知识点一 激素调节的发现1.1902年,英国科学家斯他林和贝利斯斗胆地作出假设,最终发现了在盐酸的作用下,小肠黏膜产生了一种化学物质,这种物质进入血液后,随着血流抵达胰腺,引发胰液的分泌(如下图)。
下列相关叙述中,正确的是 ( )胃酸――→①小肠―→促胰液素――→②胰腺―→胰液A .①进程肯定为神经调节B .②进程肯定为激素调节C .小肠是控制胰液分泌的神经中枢D .①②进程都属于激素调节答案 B解析 ①进程是化学物质(胃酸)对小肠的直接刺激,不属于神经调节,也不属于激素调节;②进程中促胰液素调节胰液的分泌,促胰液素是人类发现的第一种激素,该进程属于激素调节的范围;小肠不属于神经系统的部份,不是控制胰液分泌的神经中枢。
2.下列有关促胰液素发现史的叙述,不正确的是 ( )A .促胰液素是人们发现的第一种激素,是由胰腺分泌的B .沃泰默之所以没有成功,是因为他没有斗胆质疑、探索和创新C .斯他林和贝利斯勇于挑战权威、斗胆质疑与创新是成功的关键D .促胰液素是由小肠黏膜分泌的,作用于胰腺,增进胰腺分泌胰液答案 A解析 促胰液素是人们发现的第一种激素,是由小肠黏膜分泌的,随血液运输到胰腺,能增进胰腺分泌胰液。
知识点二 人体内主要的内分泌腺及其分泌的激素3.下列属于人体内分泌腺的是 ( )①甲状腺 ②唾液腺 ③肾上腺 ④脑垂体A .①②③B .①③④C .②③④D .①②④ 答案 B解析 内分泌腺是指没有导管,分泌物直接进入腺体内毛细血管的腺体。
本题中仅唾液腺不属于内分泌腺。
4.环境中的一些化学物质可使雄性动物精子数量减少、运动能力低下、畸形率上升,并逐渐雌性化。
由此可推测这些化学物质的作用可能类似于() A.甲状腺激素B.生长激素C.雌性激素D.促胰液素答案C解析性激素能增进生殖细胞的生成并维持第二性征。
知识点三血糖平衡的调节5.下列有关血糖调节的叙述,正确的是() A.胰岛B细胞分泌的胰高血糖素增进糖原的分解B.胰岛素降低血糖浓度的原理主如果切断血糖的来源C.血糖浓度与细胞吸收和利用葡萄糖的速度无关D.肝脏是调节血糖浓度进程中的重要器官答案D解析胰高血糖素是由胰岛A细胞分泌的;胰岛素降低血糖浓度的原理主如果增进细胞吸收和利用葡萄糖;血糖浓度高时肝脏合成肝糖原,血糖浓度低时肝糖原分解,肝脏是调节血糖浓度进程中的重要器官。
第八单元第27讲1.(2013·江苏高考)下列关于生命活动调节的叙述,正确的是( )A.激素和酶都具有高效性,在非细胞条件下也能发挥作用B.激素和抗体都具有特异性,只能作用于特定的靶细胞C.血液中未参与免疫反应的淋巴细胞都是记忆细胞D.神经细胞上神经冲动的传导都以局部电流为前导解析:选D 激素和酶都具有高效性,因激素与受体结合后才能对靶细胞的代谢进行调节,故激素不能在非细胞条件下发挥作用;抗体同激素一样具有特异性,抗体可以特异性地作用于非细胞抗原;记忆细胞在首次免疫反应过程中产生,在二次免疫反应中起作用,故血液中未参与免疫反应的不一定是记忆细胞;神经细胞上传导的神经冲动的本质是局部电流,故神经细胞上神经冲动的传导都以局部电流为前导。
2.(2012·海南高考)关于甲状腺激素的叙述,错误的是() A.甲状腺激素的分泌受下丘脑和垂体的调节B.甲状腺激素分泌增多时,机体耗氧量和产热量都增加C.促甲状腺激素只作用于甲状腺,而甲状腺激素可作用于多种器官D.血液中甲状腺激素水平降低会引起促甲状腺激素释放激素分泌减少解析:选D 下丘脑分泌促甲状腺激素释放激素到达垂体,调节垂体分泌促甲状腺激素,继而影响和调节甲状腺的分泌活动,A 项正确;甲状腺激素可以促进新陈代谢,分泌增多时,机体耗氧量和产热量都增加,B项正确;促甲状腺激素影响和调节甲状腺的分泌活动,甲状腺激素可以促进新陈代谢,促进生长发育,提高神经系统的兴奋性,即机体多数组织、器官表面都有甲状腺激素受体,C项正确;下丘脑和垂体对甲状腺激素的调节属于负反馈调节,甲状腺激素水平降低会引起下丘脑活动增强,促甲状腺激素释放激素分泌量增加,D项错误。
3.(2012·新课标全国高考)哺乳动物因长时间未饮水导致机体脱水时,会发生的生理现象是()A.血浆渗透压降低B.抗利尿激素分泌增加C.下丘脑渗透压感受器受到的刺激减弱D.肾小管和集合管对水的重吸收作用减弱解析:选B 哺乳动物因长时间未饮水导致机体脱水时,细胞外液的渗透压会升高,对下丘脑渗透压感受器的刺激增强,从而产生更多的抗利尿激素,促进肾小管和集合管重吸收水分,所以只有B项正确。
专题强化作业植物激素的调节一、选择题1.(2019·山东日照一模)下列关于植物生长素的叙述,正确的是()A.生长素是由植物特定器官合成的微量有机物B.植物细胞的成熟程度不会影响生长素作用的发挥C.植物的顶端优势与顶芽产生的生长素通过极性运输在侧芽处积累有关D.胚芽鞘背光侧和向光侧对生长素的敏感程度不同导致了向光性的产生【解析】生长素是由植物特定部位合成的微量有机物,并没有特定的分泌器官,A错误;成熟的细胞对生长素不敏感,故细胞的成熟情况会影响生长素作用的发挥,B错误;植物的顶端优势与顶芽产生的生长素通过极性运输在侧芽处积累有关,即顶芽产生的生长素向下运输到侧芽,导致侧芽附近生长素浓度较高,发育受到抑制,C正确;胚芽鞘向光生长是由于单侧光照下,生长素由向光侧向背光侧转移,背光侧比向光侧生长素分布多,生长快,D错误。
【答案】 C2.(2019·四川乐山第三次调研)植物生长发育和适应环境变化的过程,依赖各种激素相互作用共同调节而实现。
下列关于一些植物激素的叙述,正确的是()A.赤霉素既能促进植物生长、果实发育,也能促进种子萌发B.脱落酸具有抑制细胞分裂、生长,促进叶和种子的衰老、脱落的作用C.细胞分裂素能促进细胞分裂、细胞的生长以及细胞的分化D.乙烯广泛分布于植物体的各个部位,能促进果实和种子的成熟【解析】赤霉素既能促进植物生长、果实发育,也能促进种子萌发,A正确;脱落酸抑制植物细胞的分裂和种子的萌发,促进植物进入休眠,促进叶和果实的衰老、脱落,B错误;细胞分裂素能促进细胞分裂、诱导芽的分化,防止植物衰老,C错误;乙烯在植物体的各个部位都能产生,能促进果实和器官成熟,D错误。
【答案】 A3.(2019·山东潍坊二模)下列关于植物激素调节的叙述,错误的是()A.生长素均通过极性运输作用于靶细胞、靶器官B.光照、温度等环境因子可引起植物激素的合成,进而调节基因组的表达C.植物的生长发育过程依赖多种激素相互作用共同调节D.植物激素不直接参与细胞内的代谢活动【解析】生长素通过极性运输与非极性运输作用于幼嫩的植物组织的靶细胞、靶器官,A错误;植物激素的合成可以由光照、温度等环境因子引起,进而调节基因组的表达,B正确;植物的生长发育过程是多种植物激素相互作用共同调节的结果,C正确;植物激素与动物激素一样只传递调节代谢的信息,自身并不参与代谢,D正确。
植物的激素调节1.甲、乙、丙为植物激素,NAA为某种植物激素类似物。
它们的作用模式如图所示,图中“+”表示促进作用,“-”表示抑制作用,下列叙述不正确的是( )A.甲、乙在调节种子萌发和器官脱落过程中具有拮抗作用B.乙、丙最可能代表脱落酸和生长素C.生长素在植物体内的运输不一定是极性运输D.甲、乙、丙和NAA都可在细胞中少量合成【答案】 D【解析】从图形分析,甲可促进种子萌发,抑制器官脱落,而乙的作用与甲相反,因此二者在调节种子萌发和器官脱落过程中具有拮抗作用,A项正确;乙能抑制种子萌发,促进器官脱落,为脱落酸,丙能诱导植物形成无子果实,为生长素,B项正确;在成熟组织中,生长素可以通过植物的韧皮部进行非极性运输,C项正确;据题干信息可知,NAA是植物激素类似物,是人工合成的,D项错误。
2.金链花由于受到能分泌细胞分裂素类物质的病原体的侵袭,侧芽生长失控,形成大量分枝,称为“扫帚病”。
有关说法错误的是( )A.该病原体分泌的是一种能调节植物生长发育的植物激素B.该现象说明细胞分裂素类物质能解除植物的顶端优势C.正常生长的金链花侧芽生长受抑制是因为生长素含量不足D.侧芽生长失控是因为该部位生长素与细胞分裂素的比值增大【答案】 B【解析】植物激素是由植物体内产生的能从产生部位运送到作用部位,对植物的生长发育有显著影响的微量有机物,因此该病原体分泌的细胞分裂素类物质不属于植物激素,A项错误;根据题干信息可推断出细胞分裂素类物质能解除植物的顶端优势,促进侧芽发育成侧枝,B项正确;正常生长的金链花侧芽生长受抑制,是因为顶芽产生的生长素逐渐向下运输并积累在侧芽附近,引起侧芽部位生长素含量高抑制侧芽的生长,C项错误;由题中信息无法确定侧芽处的生长素与细胞分裂素的比值变化,D项错误。
3.某研究小组探究2,4D对插枝生根作用的实验结果记录如表(a、b、c数据不慎丢失)。
A.若a=0,则c>b B.若b=0,则c>aC.若c=0,则a>b D.若b最大,则a>c【答案】 C【解析】 2,4D属于生长素类似物,其对生根的促进作用具有两重性。
高考生物总复习《激素调节的过程》专项测试卷-带答案学校:___________班级:___________姓名:___________考号:___________一、选择题1.下列关于促胰液素及其发现的叙述,错误的是( )A.沃泰默实验中将稀盐酸注入狗的血液的一组实验排除了稀盐酸直接作用于胰腺使其分泌胰液的情况B.斯他林和贝利斯在沃泰默研究的基础上,勇于向权威观点挑战,大胆质疑、探索与创新是成功的关键C.促胰液素通过消化液运输到胰腺D.促胰液素是由小肠黏膜分泌的,作用于胰腺,促进胰腺分泌胰液2.优甲乐(左甲状腺素钠)是一种甲状腺激素类药物,其适用症说明(部分)如下。
下列相关叙述错误是( )[适用症]适用于甲状腺功能减退症(甲减)的长期替代治疗,也可用于甲状腺癌手术后的抑制及替代治疗,对乳腺癌、卵巢癌也有一定的疗效。
A.下丘脑或垂体的病变可能会引起甲状腺功能减退B.甲状腺完全切除的患者应根据环境变化适当调整优甲乐剂量C.在饮用水中添加较大剂量的优甲乐可使小鼠神经兴奋性下降D.优甲乐对乳腺癌、卵巢癌的疗效可能与其能改善下丘脑和垂体功能有关3.人体下丘脑具有内分泌功能,也是一些调节中枢的所在部位。
下列有关下丘脑的叙述,错误的是( )A.下丘脑能感受细胞外液渗透压的变化B.下丘脑能分泌抗利尿激素和促甲状腺激素C.下丘脑参与水盐平衡的调节;下丘脑有水平衡调节中枢D.下丘脑能感受体温的变化;下丘脑有体温调节中枢4.某患者血液化验的部分结果如下表所示,据此推测,该患者体内最可能发生的是( )项目结果参考值单位甲状腺激素26.20 5.00~13.00 (μg·dL-1) 葡萄糖10.61 3.89~6.11 (mmol·L-1)钾 3.12 3.50~5.50 (mmoL·L-1)A.基础体温较高,食欲旺盛,体重迅速下降B.胰高血糖素分泌增加,肝糖原合成加快C.静息状态时,神经纤维膜内外电位差减小D.促甲状腺激素增加,促甲状腺激素释放激素减少5.有些糖尿病患者在睡前使用胰岛素后,会出现夜间低血糖、清晨空腹血糖明显升高的“苏木杰现象”。
激素调节与神经调节部分高考题(2005-2008)一、选择题1.(08四川生物)将蛙的卵巢放入含有蛙脑垂体提取液的培养液中,同时检测某种激素的含量。
经过一段时间培养后,再检测培养液中该激素的含量,发现该激素含量增加,这种激素是( ) A.促性腺激素释放激素 B.促性腺激素C.促甲状腺激素D.雌激素2.(08海南生物)某人不小心从高处摔下,到医院检查,下列与确定此人神经中枢受损无关的检查是( ) A.针刺双脚观察是否有反应 B.检查血细胞的数量是否有变化C.检查膝跳反射是否正常D.要求此人复述医生的一句话3.(08重庆生物)下列关于神经系统及其调节的叙述,正确的是( )A.切除下丘脑的动物丧失血糖调节能力B.调节人体生理活动的高级神经中枢是下丘脑C.机体对刺激迅速做出反应的调节属于神经调节D.先天性行为与神经系统的调节作用无直接联系4.(08江苏生物)如图为人体甲状腺激素分泌调节的示意图,下列叙述中正确的是(多选)A.甲状腺机能亢进患者激素③分泌过多B.缺碘时激素①和②浓度都高于正常水平C.图中共有3处箭头表示负反馈调节D.垂体还能分泌与激素③有相似生理效应的激素5.(08海南生物)青蛙垂体提取液中有促进雌蛙排卵的激素,该激素作用的器官是()A.甲状腺B.胰腺C.卵巢D.肾上腺6.(08上海生物)由同一器官分泌,且生物效应相反的一组激素是()A.胰岛素和胰高血糖素B.肾上腺素和肾上腺皮质激素C.促甲状腺激素和生长激素D.甲状腺激素和促甲状腺激素7.(08上海生物)下列有关突触的叙述,正确的是()A.神经元之间通过突触联系B.一个神经元只有一个突触C.突触由突触前膜和突触后膜构成D.神经递质能透过突触后膜8.(08海南生物)与人体高级神经中枢无直接联系的活动是()A.上自习课时边看书边记笔记B.开始上课时听到“起立”的声音就站立起来C.叩击膝盖下面的韧带引起小腿抬起D.遇到多年不见的老朋友一时想不起对方的姓名9.(08广东生物)某同学正在跑步,参与调节这一过程的神经结构有()①大脑皮层②小脑③下丘脑④脑干⑤脊髓A.①②③④B.①③④⑤C.①②④⑤D.①②③④⑤10.(08江苏生物)α-银环蛇毒能与突触后膜上的乙酰胆碱受体牢固结合;有机磷农药能抑制乙酰胆碱酯酶的活性,而乙酰胆碱酯酶的作用是清除与突触后膜上受体结合的乙酰胆碱。