国内环氧树脂固化剂品种牌号及生产厂家
- 格式:pdf
- 大小:130.11 KB
- 文档页数:2
全球环氧树脂企业名单一、美国企业:1. 美国陶氏化学公司(Dow Chemical Company):作为全球最大的化学品制造商之一,陶氏化学公司在环氧树脂领域拥有强大的实力和丰富的经验。
2. 罗姆和哈斯公司(Rohm and Haas Company):该公司是一家全球领先的特种化学品制造商,也是环氧树脂行业的重要参与者之一。
3. 亨斯迈公司(Huntsman Corporation):亨斯迈公司是一家全球性化工公司,其环氧树脂产品广泛应用于建筑、航空航天、电子等领域。
二、德国企业:1. 巴斯夫公司(BASF SE):巴斯夫是世界领先的化学公司之一,其环氧树脂产品在建筑、汽车、电子等行业有广泛应用。
2. 哈尔斯公司(Hals Corporation):哈尔斯公司是一家专注于环氧树脂和相关产品的制造商,其产品质量和技术水平备受认可。
3. 弗罗蒙特公司(Fremont Corporation):该公司是一家德国化工公司,其环氧树脂产品在航空航天、电子、船舶等领域具有重要地位。
三、日本企业:1. 住友化学(Sumitomo Chemical Company):住友化学是日本一家全球知名的化学公司,其环氧树脂产品在日本乃至全球市场上具有广泛的应用。
2. 旭化成(Asahi Kasei Corporation):旭化成是一家日本综合化学公司,其环氧树脂产品在建筑、电子、汽车等领域得到广泛应用。
3. 三菱化学(Mitsubishi Chemical Corporation):三菱化学是一家全球知名的化学品制造商,其环氧树脂产品在航空航天、船舶、电子等领域具有重要地位。
四、中国企业:1. 中国石化(中国石油化工集团公司):中国石化是中国最大的石油化工企业之一,其环氧树脂产品在国内外市场上具有较高的知名度和市场份额。
2. 中国中化(中国中化集团公司):中国中化是中国领先的化工企业,其环氧树脂产品在建筑、电子、船舶等领域有广泛应用。
环氧树脂固化剂环氧树脂固化剂是与环氧树脂发生化学反应,形成网状立体聚合物,把复合材料骨材包络在网状体之中。
使线型树脂变成坚韧的体型固体的添加剂。
包括多种类型。
环氧树脂固化剂分类(1)碱性和酸性类固化剂碱性类固化剂:包括脂肪族二胺和多胺、芳香族多胺、其它含氮化合物及改性脂肪胺。
酸性类固化剂:包括有机酸、酸酐、和三氟化硼及其络合物。
(2)加成型和催化型固化剂加成型固化剂:这类固化剂与环氧基发生加成反应构成固化产物一部分链段,并通过逐步聚合反应使线型分子交联成体型结构分子,这类固化剂又称瓜型固化剂。
催化型固化剂:这类固化剂仅对环氧树脂发生引发作用,打开环氧基后,催化环氧树脂本身聚合成网状结构,生成以醚键为主要结构的均聚物。
(3)显在型固化剂和潜伏型固化剂显在型固化剂为普通使用的固化剂,又可分为加成聚合型和催化型。
所谓加成聚合型即打开环氧基的环进行加成聚合反应,固化剂本身参加到三维网状结构中去。
这类固化剂,如加入量过少,则固化产物连接着末反应的环氧基。
因此,对这类固化剂来讲,存在着一个合适的用量。
而催化型固化剂则以阳离子方式,或者阴离子方式使环氧基开环加成聚合,最终,固化剂不参加到网状结构中去,所以不存在等当量反应的合适用量;不过,增加用量会使固化速度加快。
潜伏型固化剂指的是与环氧树脂混合后,在室温条件下相对长期稳定(一环氧树脂般要求在3个月以上,才具有较大实用价值,最理想的则要求半年或者1年以上),而只需暴露在热、光、湿气等条件下,即开始固化反应。
这类固化剂基本上是用物理和化学方法封闭固化剂活性的。
在显在型固化剂中,双氰胺、己二酸二酰肼这类品种,在室温下不溶于环氧树脂,而在高温下溶解后开始固化反应,因而也呈现出一种潜伏状态。
所以,在有的书上也把这些品种划为潜伏型固化剂,实际上可称之为功能性潜伏型固化剂。
因为潜伏型固化剂可与环氧树脂混合制成一液型配合物,简化环氧树脂应用的配合手续,其应用范围从单包装胶黏剂向涂料、浸渍漆、灌封料、粉末涂料等方面发展。
粉末涂料固化剂种类一、环氧树脂固化剂环氧树脂固化剂是一种常用的粉末涂料固化剂,它能够与环氧树脂发生化学反应,形成坚固的聚合物网络结构。
环氧树脂固化剂可以分为胺类固化剂和酸酐类固化剂两大类。
胺类固化剂主要包括聚酰胺胺、聚酰胺胺酯、聚酰胺胺酰胺等,其固化反应速度较快,固化后的涂层具有优异的耐化学品性能和耐磨性。
酸酐类固化剂主要有脂环酸酸酐、甲基环酸酸酐等,其固化反应速度较慢,但具有优异的耐高温性能。
二、聚酯固化剂聚酯固化剂是一种常用的酯类固化剂,它能够与聚酯树脂发生酯化反应,形成硬质涂层。
聚酯固化剂主要包括异氰酸酯类固化剂和酯酸酐类固化剂两大类。
异氰酸酯类固化剂具有固化反应速度快、固化后涂层硬度高、耐磨性好等优点。
酯酸酐类固化剂相对而言固化反应速度较慢,但可以提供耐候性和耐化学品性能较好的涂层。
三、聚醚固化剂聚醚固化剂是一种常用的固化剂,它可以与聚醚树脂发生反应,形成有机硬质涂层。
聚醚固化剂主要有聚氧化物、聚酯醚等。
聚氧化物固化剂具有固化反应速度快、耐磨性好、耐化学品性能优异的特点。
聚酯醚固化剂固化反应速度较慢,但可以提供耐候性和耐高温性能较好的涂层。
四、聚氨酯固化剂聚氨酯固化剂是一种常用的固化剂,它可以与聚氨酯树脂发生反应,形成弹性涂层。
聚氨酯固化剂主要有异氰酸酯类固化剂和水解固化剂两大类。
异氰酸酯类固化剂在固化过程中需要加入聚醚多元醇或聚酯多元醇,固化后的涂层具有优良的弹性和耐磨性。
水解固化剂是一种无溶剂的固化剂,固化反应速度较慢,但可以提供较好的耐化学品性能和耐候性能。
总结起来,粉末涂料固化剂种类繁多,每种固化剂都有其特定的应用领域和性能特点。
在实际应用中,需要根据涂层要求和具体使用环境选择适合的固化剂,以达到最佳的涂层效果和性能。
同时,随着科技的不断进步和创新,新型的粉末涂料固化剂也在不断涌现,为涂料行业的发展带来了更多可能。
二、产品种类由于树脂合成的工艺和方法的不同,各家乙烯基树脂的结构、性能及应用也会略有差别。
2.1、标准型双酚A在分子链两端的双键极其活泼,使乙烯基树脂能迅速固化,很快得到使用强度,得到具有高度耐腐蚀性聚合物;采用甲基丙烯酸合成,酯键边的甲基可起保护作用,提高耐水解性;树脂含酯键量少,每摩尔比耐化学聚酯(双酚A-富马酸UPR)少35-50%,使其耐碱性能提高;较多的仲羟基可以改善对玻璃纤维的湿润性与粘结性,提高了层合制品的力学强度;由于仅在分子两端交联,因此分子链在应力作用下可以伸长,以吸收外力或热冲击,表现出耐微裂或开裂。
表2.1中列出了国外标准双酚A型环氧乙烯基酯树脂的典型性能表,其中国外的产品性能是按照ASTM标准或其它国外标准进行,与中国国家标准(GB)的测试方法有所差别,故我们选取了典型的一国外产品与富晨公司的854按国标进行比较测试。
表2.1国外标准型双酚A环氧乙烯基酯树脂典型性能2.22.32.4①浇铸体后固化处理:采用MEKP固化剂,室温固化24hr后,在80℃2hr,110℃1hr,155℃下1hr。
②:增强薄板铺层为:表面毡1层/短切毡1层/0.4无碱玻璃布9层/短切毡1层/表面毡1层;总厚度4mm,总体树脂含量约60%,后处理80℃2hr,110℃2hr,155℃2hr。
2.52.6、PU2.7、其它品种目前,国内市场上乙烯基酯树脂除上述品种外,还有两大类:一类是较多厂家采用的丙烯酸型乙烯基酯树脂(天和HT3202),或在该树脂基础上用氨基甲酸酯改性处理,该类型树脂耐温等级比相应的甲基丙烯酸型乙烯基酯下降10—20℃,树脂的延伸率上升,但由于缺乏甲基对酯键的保护作用,导致树脂的耐腐蚀性能如耐碱性下降;另一类树脂是我国特色产品,它是富马酸改性双酚A环氧乙烯基酯树脂,但从严格意义上说,它不属于乙烯基酯树脂,而是乙烯基酯树脂与双酚A不饱和聚酯树脂中的一个过渡品种,这种类型的乙烯基酯树脂具有交联密度高、脆性和收缩大的特点,由于树脂中的酯键含量比标准型乙烯基树脂高40-50%,因此其耐碱性相对较差。
固化剂1.脂肪族多元胺1.1 乙二胺(EDA)由1,2-二氯乙烷(EDC)和氨反应制备。
还可由一乙醇胺(MEA)和氨反应制备乙二胺。
对于脂肪胺,伯胺基与环氧的反应速度约为仲胺的2倍。
但环氧基与伯胺的反应与生成的仲胺基和环氧基的反应几乎是同时进行的。
伯胺易与空气中的二氧化碳反应生成白色的固体碳酸铵盐,不能与环氧基发生反应,但加热可以放出二氧化碳,可继续反应。
1.2 二亚乙基三胺(DETA)在25℃下24小时内就能充分固化,7d可以达到最高值,加热进行后固化,其性能可以得到进一步改善。
二亚乙基三胺的粘度非常低,与空气接触生产白烟,环氧当量为185的双酚A型环氧树脂其计算用量为11%。
在其化学计算量的当量点附近有最大的交联密度。
而实际用量为化学计算量的75%即可,有助于减少固化放热。
以二亚乙基三胺固化的环氧树脂有良好的耐化学药品性。
二亚乙基三胺的变性物:二亚乙基三胺与环氧乙烷(EO)、环氧丙烷(PO)的加成物。
生成N,N’-二羟乙基二亚乙基三胺,由于加成物中含有羟基,加速了环氧树脂的固化速度,其适用期比二亚乙基三胺要短。
固化放热温度随羟乙基化程度提高而降低。
且改善了固化剂对树脂的溶解性,降低了固化剂的挥发性和毒性。
但其吸湿性变强。
二亚乙基三胺与丙烯晴的加成反应成为氰乙基化反应,加成后反应活性降低,适用期增长,受湿度的影响也变难。
随着氰乙基化程度的增加,最高放热温度降低,树脂固化物的耐溶剂性得到改善,特别是耐氯化溶剂性能,但固化物电性能有所下降。
二亚乙基三胺与甲醛或多聚甲醛的反应称作羟甲基化反应,可制成一种低毒性的固化剂,适用期较短,适用于快速固化的要求。
二亚乙基三胺与环氧树脂及单环氧化物反应,生成具有羟基和氨基的胺加成物,由于加成物的分子量较大,挥发性小,没有胺臭味,毒性亦低,与树脂的配合量较多,称量不严格,生成的羟基具有促进其固化的作用,由于胺加成物的粘度高,使适用期变短。
二乙胺基三胺与酚、醛的反应成为曼尼期反应,三元反应生成物成为曼尼期碱。
环氧树脂的品种环氧树脂经历50多年的研制与发展,已经开发上百种规格的品种:一、缩水甘油基型环氧树脂:1.缩水甘油醚型环氧树脂1.1双酚A型环氧树脂:双酚A型环氧树脂是应用最广泛的树脂之一,占环氧树脂树脂总产量的90%。
在分子结构中含有羟基和醚键,固化过程进一步生成新的—OH和—O—,使固化物具有很高的内聚力和粘附力。
因此可以对金属、陶瓷、木材、水泥和塑料进行粘接。
另外,双酚A型环氧树脂属无毒树脂,其白鼠的最低口服致死量为LD50为11.4g/kg。
双酚A型环氧树脂的牌号与性质表新牌号原牌号外观粘度(Pa.s)软化点(℃)环氧值E—55 616# 浅黄粘稠液体6-8 0.55-0.56E—51 618# 浅黄粘稠液体10-16 0.48-0.54E—44 6101# 黄色高粘度液体20-40 0.41-0.47E—42 634# 同上21-27 0.38-0.45E—35 637# 同上20-35 0.30-0.40E—31 638# 浅黄粘稠液体40-55 0.23-0.38E—20 601# 黄色透明固体64-76 0.18-0.22E—14 603# 同上78-85 0.10-0.18E—12 604# 同上85-95 0.10-0.18E—06 607# 同上110-135 0.04-0.07E—03 609# 同上135-155 0.02-0.04E—01 665# 液体30-40 0.01-0.031.2双酚S型环氧树脂双酚S型环氧树脂是由双酚S和过量环氧氯丙烷在碱性条件下缩聚得到的耐高温环氧树脂。
双酚S为浅黄色固体,由东北石化研究所研制,全名为“4,4…—二羟基二苯双缩水甘油醚环氧树脂”,胺类、酸酐、咪唑均能固化双酚S,其固化物具有热变形温度高、热稳定性能好的特点。
这是因为分子中极性强的砜基—SO2—取代双酚A中的异丙基,提高了热稳定性;砜基改善了粘附力,增强了环氧基的开环活性。
1.3双酚F型环氧树脂双酚F型环氧树脂是由双酚F和过量环氧氯丙烷(1:10),在四甲基氯化铵和NaOH条件下,经醚化和闭环反应,缩聚而成的。
酚醛胺(T-31)环氧树脂固化剂之浅谈摘要:本文介绍了酚醛胺(T-31)系列环氧固化剂及原料的现状和特点,并对酚醛胺(T-31)系列环氧固化剂进行了分代,阐述了第三代酚醛胺(T-31)系列环氧固化剂的系列化、专用化、高档化。
预测和展望了未来的需求和方向。
1 前言酚醛胺(T-31)环氧树脂固化剂在我国已有二十多年的生产历史,它是一种比较理想的环氧树脂常温固化剂,且能在0℃左右、湿度大于80%和水下等环境中固化各种型号的环氧树脂。
由于其分子量不大、粘度低、与环氧树脂的混溶性好、浸润性强、施工方便、固化速度快,因而被大量用在设备和管道防腐、土木建筑工程中的混凝土石料、钢材、瓷砖等材料粘接、嵌缝和涂料行业、玻璃钢行业及近几年兴起的环氧地坪的中、底涂等。
是目前国内用量最大的固化剂品种。
属于无毒等级精细化工产品。
从二十世纪六十年代国外将经曼尼期(mannich )型反应所得酚醛胺用于环氧树脂固化剂领域开始,国内七十年代研制,八十年代初生产至今,除酚用苯酚、醛用甲醛、胺用乙二胺外,已发展到近200家用各种原料生产出多种酚醛胺(T-31)固化剂,改变了率先推出T-31的初衷,多数厂家都叫T-31,少数厂家自己叫的型号也被用户当做T-31固化剂(像703、907、881、TZ 系列)来使用,自然形成了T-31是酚醛胺环氧固化剂的统(通)称(或代名词)。
2 酚醛胺(T-31)固化剂所用原料之现状顾名思义,酚醛胺(T-31)固化剂所用原料主要是酚类、醛类和胺类,见表1: 表1:酚醛胺(T-31)固化剂原料尤其是胺类原料发展较快,三个类型达数十种之多,特别值得一提的是2000年,天择实业推出其生产饲料添加剂的中间体甲基环戊二胺TAC 、TDC 和(2、3二甲基)二亚丁基三胺TAB ,丰富了国内脂环胺和脂肪胺的类型。
2004年TAC 实际产量1000吨,2005.1年该公司已顺利扩产到2000吨规模。
见表2:表2:多胺类型及名称3 酚醛胺(T-31)固化剂之现状酚醛胺(T-31)固化剂是由苯酚、甲醛、多胺经曼尼期(mannich)型反应而得的改性胺类产品。
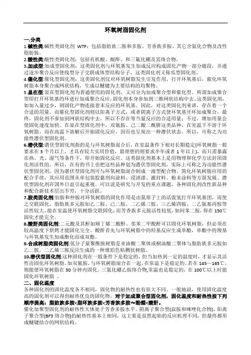
环氧树脂固化剂一.分类1.碱性类:碱性类固化剂WTF:包括脂肪族二胺和多胺、芳香族多胺、其它含氮化合物及改性脂肪胺。
2.酸性类:酸性类固化剂:包括有机酸、酸酐、和三氟化硼及其络合物。
3.加成型:加成型固化剂:这类固化剂与环氧基发生加成反应构成固化产物一部分链段,并通过逐步聚合反应使线型分子交联成体型结构分子,这类固化剂又称瓜型固化剂。
4.催化型:催化型固化剂:这类固化剂仅对环氧树脂发生引发作用,打开环氧基后,催化环氧树脂本身聚合成网状结构,生成以醚键为主要结构的均聚物。
5.显在型:显在型固化剂为普通使用的固化剂,又可分为加成聚合型和催化型。
所谓加成聚合型即打开环氧基的环进行加成聚合反应,固化剂本身参加到三维网状结构中去。
这类固化剂,如加入量过少,则固化产物连接着末反应的环氧基。
因此,对这类固化剂来讲,存在着一个合适的用量。
而催化型固化剂则以阳离子方式,或者阴离子方式使环氧基开环加成聚合,最终,固化剂不参加到网状结构中去,所以不存在等当量反应的合适用量;不过,增加用量会使固化速度加快。
在显在型固化剂中,双氰胺、己二酸二酰肼这类品种,在室温下不溶于环氧树脂,而在高温下溶解后开始固化反应,因而也呈现出一种潜伏状态。
所以,可称之为功能性潜伏型固化剂。
6.潜伏型:潜伏型固化剂指的是与环氧树脂混合后,在室温条件下相对长期稳定(环氧树脂一般要求在3个月以上,才具有较大实用价值,最理想的则要求半年或者1年以上),而只需暴露在热、光、湿气等条件下,即开始固化反应。
这类固化剂基本上是用物理和化学方法封闭固化剂活性的。
所以,在有的书上也把这些品种划为潜伏型固化剂,实际上可称之为功能性潜伏型固化剂。
因为潜伏型固化剂可与环氧树脂混合制成一液型配合物,简化环氧树脂应用的配合手续,其应用范围从单包装胶黏剂向涂料、浸渍漆、灌封料、粉末涂料等方面发展。
潜伏型固化剂在国外日益引起重视,可以说是研究与开发的重点课题,各种固化剂改性新品种和配合新技术层出不穷,十分活跃。
环氧树脂及配套料命名、牌号对照及用途1、命名范围巴陵石油化工有限责任公司环氧树脂事业部生产的环氧树脂及配套料产品名称的组成及其表示方法根据其主要性能(化学组分、粘度、环氧当量、有机改性剂或溶剂)和次要性能(密度、添加剂及特征)进行分类命名。
2、命名规范性引用文件引用下列文件中的条款,不包括注日期的引用文件中其后的修改单(不包括勘误的内容)或修订版。
GB 1630-89 环氧树脂命名GB 13657-92 双酚A 型环氧树脂3、命名方法环氧树脂及配套料产品的名称由巴陵石油化工公司环氧树脂事业部环氧树脂及配套料品牌代号CYD加类别和牌号组成。
3.1 品牌代号巴陵牌环氧树脂及配套料的品牌代号用“ CYD ”表示。
3.2 类别以某种环氧树脂或配套料英语名称的第一个字母加后面某一个字母组成。
PN 酚醛环氧树脂B 溴化环氧树脂CN 邻甲酚醛环氧树脂PG 稀释剂、增韧剂HD 固化剂注:若是双酚A型环氧树脂则省略此项。
3.3 牌号环氧树脂牌号由 4 组数字组成。
图示如下:1---表示环氧树脂或配套料的类别2---树脂牌号第一个数字为“0”时,表示为固体树脂,第一个数字为“1”时,表示为液体树脂,第一个数字大于“1”时,表示为特种树脂。
注:固体树脂和液体树脂是指常温常压下。
3---专用料类型,以英语单词的第一个字母表示。
4---溶剂性树脂。
若为单一溶剂,则以溶剂的第一个英语字母表示。
如:二甲苯以X表示,甲苯以T表示,丙酮以A表示。
若为混合溶液,则统一以“S”表示,然后对“S”进行说明,若为统一产品不同混合溶剂,则以“S 1、S 2 …”表示。
5---溶剂型树脂的固体含量。
注:若不是专用料或溶剂型树脂则3、4、5省略。
4 命名举例4.1 CYD-128表示巴陵石油化工公司环氧树脂事业部生产的巴陵牌环氧树脂(CYD),类别为双酚A型,形态为液体。
CYD-011表示巴陵石油化工公司环氧树脂事业部生产的巴陵牌环氧树脂(CYD),类别为双酚A型,形态为固体。
环氧树脂生产企业名录无锡石油化工总厂(无锡树脂厂)蓝星星辰新材料有限公司迪爱生环氧有限公司硕华新材料有限公司宜兴三木集团无锡光明化工厂锡山市汇利树脂厂锡山市江南化工厂无锡市合成材料厂无锡市阿尔兹化工有限公司江阴市特种油品厂江阴市双雄化工有限公司江苏昆宝集团江阴市顾山电子化工材料苏州安利化工厂苏州特种化学品有限公司苏州树脂厂常熟佳发化学有限责任公司苏州圣杰特种树脂有限公司苏州市振吴树脂化工有限公司苏州中亚油墨有限公司太仓市开林油漆有限公司(太仓市明光乳化厂) 江苏渭西集团江苏省吴江市合力树脂有限公司常熟市医药助剂厂昆山市淀山湖宝波树脂涂料厂江苏省太仓市弇西树脂化工厂太仓树脂厂昆山珍实复合材料有限公司南通爱华环氧树脂厂镇江市丹徒树脂厂武进玻璃钢厂南通联荣集团有限公司溧阳市金联树脂化工厂武进市牛塘化工厂丹阳市助剂化工厂溧阳市后周福利溶剂厂徐州树脂厂江苏省如东县住友化工有限公司连云港华洁树酯有限公司林产化学工业研究所黄山市歙县银宇化工厂黄山市徽州恒远化工有限公司黄山锦峰实业有限公司黄山市杜邦华佳化工有限公司黄山新天地化工有限公司黄山市宏昌化工制品有限公司黄山华美精细化工有限公司黄山市善孚化工有限公司安徽省黄山市德平化工有限公司黄山市佳信工贸有限公司安徽黄山润发化工有限公司黄山市祁门凯丰化工有限公司安徽省歙县宏大化工厂黄山歙县德邦化工有限公司黄山市华昌化工有限公司黄山市佳联化工有限公司郎溪县合成树脂厂歙县宏辉化工有限公司黄山市歙县友谊化工有限公司黄山市徽州天马化工厂歙县国光化工厂歙县福利化工厂黄山市永佳安大创新中心有限公司衡阳绝缘材料总厂二分厂巴陵石油化工有限责任公司环氧树脂厂汨罗市新东方特种环氧树脂制造有限公司湘潭县特种胶粘剂厂浏阳市有机化工有限公司武汉远城科技(集团)发展有限公司胜利油田防腐材料实业公司山东东营市广饶宇泰盐化有限公司济南树脂化工公司烟台奥利福化工有限公司招远市金宝化工有限公司青岛凯联精细化工厂山东东营胜利油田方圆防腐材料实业公司临淄永流化工厂蓬莱华祥海藻工业有限公司临淄华东化工厂烟台康达化工有限公司临淄有机化工股份有限公司深圳鼎好光化科技有限公司广东泛达(V antico)化工有限公司广州宏昌电子材料工业有限公司建滔(番禺南沙)石化有限公司佛山市鲸鲨制漆科技有限公司(佛山化工厂)南中塑料厂新式化工厂沈阳华特化学有限公司沈阳树脂有限公司沈阳华美绝缘材料厂沈阳正泰防腐材料有限公司沈阳市昊天防腐材料厂沈阳化工股份有限公司大连齐化化工有限责任公司哈尔滨市冰城精细化工厂北京金汇利应用化工制品有限公司廊坊诺尔信化工有限公司廊坊燕翔化工有限公司廊坊紅黃藍化工(集團)公司天津市市延安化工厂天津宇进化工(天津)有限公司天津延安化工厂大通化工技术开发公司天津市静海县东双塘中心小学化工厂天津市合成材料研究所天津市津东化工厂海宁市海龙化学有限责任公司台州市新华树脂有限公司杭州天松集团奉化南海药化集团有限公司浙江安邦新材料发展有限公司浙江嘉化实业股份有限公司浙江永在化工有限公司天台县浙江增新化学工业总公司上海昭和高分子有限公司上海巨兴化工有限公司上海绿宝化工技术开发中心上海青浦飞浦树脂厂上海争锐化工有限公司上海新华树脂厂 2上海树脂厂石家庄市有机化工厂晨光院环氧树脂分厂开封开化(集团)有限公司福建省福州油墨厂漳州万安实业有限公司兰州蓝星树脂有限责任公司江西省前卫化工有限公司江西省飓风化工有限公司江西宜春远大化工公司江西庆江化工厂三怡实业有限公司三和合成股份有限公司台中庆泰树脂化学股份有限公司展华化学工业股份有限公司時慶實業股份有限公司长春集团永寬化學股份有限公司南亞塑膠工业股份有限公司南宝树脂(中国)有限公司陽明高分子科技有限公司真时科技材料有限公司台湾展宇化学工业股份有限公司國森企業股份有限公司。
环氧树脂各种酸酐固化剂性能(二)一、邻苯二甲酸酐(PA)邻苯二甲酸酐为传统的固化剂,至今用量仍很大,主要用于电器的浇铸。
邻苯二甲酸酐为白色结晶,熔点128℃,最大的特点是价格便宜,固化放热峰低,电气性能优良。
邻苯二甲酸酐加热时易升华,并且需要在较高的温度下才能与环氧树脂相混熔,这可能导致配合物使用期变短,因此,使用时必须格外注意。
二、四氢苯酐(THPA)四氢苯酐是顺丁烯二酸酐与丁二烯加成的产物,白色固体,熔点100℃,与环氧树脂混合比较困难,但没有升华性,可以改进PA大型浇铸配方的组份。
可用于电器浇铸方面,也可以用于粉末涂料、环氧树脂传递膜塑料的固化剂。
此外,还可以与苯酐、六氢苯酐一起混合作固化剂使用。
THPA经异构化,形成以下四种异构体。
这四种异构体组成的混合物,在室温下为液态,这种类型的固化剂,天津市津东化工厂生产的牌号为70酸酐。
异构化的THPA的技术指标如下——分子质量:152,酸当量:72,比重:1.26,黏度(4*杯):17.4s,折光指数n25:1.5021,熔点:室温液态。
三、六氢苯酐(HI--IPA)HHPA由THPA加氢而成,白色固体,有吸湿性,熔点36℃,在50~60℃时即易与环氧树脂混合,混合物黏度很低,使用期长,固化放热小,但应用的工艺性能较Me THPA、Me HHPA 为差。
由于分子结构中无双键,所固化的环氧树脂为无色透明物,所固化的脂环族环氧树脂具有优良的耐候性能和耐漏电痕迹性能。
在美国,已用这类材料来浇铸发光二极管和外用的大型电器绝缘件。
此外,用HHPA固化的环氧树脂还可以用来制作药品贮槽和耐油阀体材料,它对在100℃的30%H2S04有良好的耐蚀性,也能较好地耐苯、甲苯和醇类等溶剂,但不耐碱和卤化烃类溶剂。
m(HHPA):m(THPA)=90:10的混合物在室温下为液态共熔混合物。
m(HHPA):m(HET)=70:30的混合物反应活性低,室温下为液态,可以构成阻燃酸酐配合物。
常用环氧树脂参数总结一、缩水甘油基型环氧树脂:1.缩水甘油醚型环氧树脂1.1双酚A型环氧树脂:双酚A型环氧树脂是应用最广泛的树脂之一,占环氧树脂总产量的90%。
在分子结构中含有羟基和醚键,固化过程进一步生成新的—OH和—O—,使固化物具有很高的内聚力和粘附力。
因此可以对金属、陶瓷、木材、水泥和塑料进行粘接。
另外,双酚A型环氧树脂属无毒树脂,其白鼠的最低口服致死量为LD50为11.4g/kg。
双酚A型环氧树脂的牌号与性质表新牌号原牌号外观粘度(Pa.s)软化点(℃)环氧值E—55616#浅黄粘稠液体6-8----0.55-0.56E—51618#浅黄粘稠液体10-16----0.48-0.54E—446101#黄色高粘度液体20-40----0.41-0.47E—42634#同上----21-270.38-0.45E—35637#同上----20-350.30-0.40E—31638#浅黄粘稠液体----40-550.23-0.38E—20601#黄色透明固体----64-760.18-0.22E—14603#同上----78-850.10-0.18E—12604#同上----85-950.10-0.18E—06607#同上----110-1350.04-0.07E—03609#同上----135-1550.02-0.04E—01665#液体30-40----0.01-0.031.2双酚S型环氧树脂双酚S型环氧树脂是由双酚S和过量环氧氯丙烷在碱性条件下缩聚得到的耐高温环氧树脂。
双酚S为浅黄色固体,由东北石化研究所研制,全名为“4,4‘—二羟基二苯双缩水甘油醚环氧树脂”,胺类、酸酐、咪唑均能固化双酚S,其固化物具有热变形温度高、热稳定性能好的特点。
这是因为分子中极性强的砜基—SO2—取代双酚A中的异丙基,提高了热稳定性;砜基改善了粘附力,增强了环氧基的开环活性。
1.3双酚F型环氧树脂双酚F型环氧树脂是由双酚F和过量环氧氯丙烷(1:10),在四甲基氯化铵和NaOH条件下,经醚化和闭环反应,缩聚而成的。
环氧树脂固化剂固化剂1.脂肪族多元胺1.1乙二胺(eda)它由1,2-二氯乙烷(EDC)和氨反应制备。
乙二胺也可以由单乙醇胺(MEA)与氨反应制备。
对于脂肪胺,伯胺基与环氧的反应速度约为仲胺的2倍。
但环氧基与伯胺的反应与生成的仲胺基和环氧基的反应几乎是同时进行的。
伯胺易与空气中的二氧化碳反应生成白色的固体碳酸铵盐,不能与环氧基发生反应,但加热可以放出二氧化碳,可继续反应。
1.2二亚乙基三胺(deta)在25℃下24小时内完全固化,7天内达到最大值。
经过加热和固化,其性能可以进一步提高。
二亚乙基三胺的粘度非常低,与空气接触生产白烟,环氧当量为185的双酚a型环氧树脂其计算用量为11%。
在其化学计算量的当量点附近有最大的交联密度。
而实际用量为化学计算量的75%即可,有助于减少固化放热。
二乙烯三胺固化的环氧树脂具有良好的耐化学性。
二乙烯三胺变性剂:二亚乙基三胺与环氧乙烷(eo)、环氧丙烷(po)的加成物。
生成n,n’-二羟乙基二亚乙基三胺,由于加成物中含有羟基,加速了环氧树脂的固化速度,其适用期比二亚乙基三胺要短。
固化放热温度随羟乙基化程度提高而降低。
且改善了固化剂对树脂的溶解性,降低了固化剂的挥发性和毒性。
但其吸湿性变强。
二亚乙基三胺与丙烯晴的加成反应成为氰乙基化反应,加成后反应活性降低,适用期增长,受湿度的影响也变难。
随着氰乙基化程度的增加,最高放热温度降低,树脂固化物的耐溶剂性得到改善,特别是耐氯化溶剂性能,但固化物电性能有所下降。
二乙烯三胺与甲醛或多聚甲醛之间的反应称为羟甲基化反应。
可制成低毒固化剂,使用周期短,适用于快速固化的要求。
二亚乙基三胺与环氧树脂及单环氧化物反应,生成具有羟基和氨基的胺加成物,由于加成物的分子量较大,挥发性小,没有胺臭味,毒性亦低,与树脂的配合量较多,称量不严格,生成的羟基具有促进其固化的作用,由于胺加成物的粘度高,使适用期变短。
二乙氨基三胺与苯酚和醛的反应为曼尼希反应,三元反应产物为曼尼希碱。
环氧树脂的固化剂双酚A环氧树脂的结构稳定,能够加热到200℃不发生变化,其他环氧树脂具有无限使用期,通过固化剂使环氧树脂实现交联反应,由于固化过程中不放出H2O或其他低分子化合物,环氧树脂固化物避免了某些缩聚型高分子在热固化过程中所产生的气泡和界面上的多孔性缺陷。
环氧树脂固化物性能在很大程度上取决于固化剂,其种类繁多。
一、环氧树脂固化剂分类1.按化学结构分为碱性和酸性两类1.1碱性固化剂:脂肪二胺、多胺、芳香族多胺、双氰双胺、咪唑类、改性胺类。
1.2酸性固化剂:有机酸酐、三氟化硼及络合物。
2.按固化机理分为加成型和催化型2.1加成型固化剂:脂肪胺类、芳香族、脂肪环类、改性胺类、酸酐类、低分子聚酰胺和潜伏性胺。
2.2催化型固化剂:三级胺类和咪唑类。
二、环氧树脂固化剂的发展我国1998年环氧树脂产量为7.5万吨,固化剂需求量约为2万吨,实际的固化剂产量仅为1.2万吨,生产厂家分布在沿海城市,如天津、上海、江苏和浙江等地。
例如:脂肪多胺:常州石化厂650吨/年间苯二胺:上海柒化八厂80吨/年T—31改性胺:江苏昆山助剂厂60吨/年低分子聚酰胺:天津延安化工厂200吨/年590#改性胺和593#改性胺:上海树脂厂17吨/年793#改性胺:天津合材所6吨/年SK—302改性胺:江阴颐山电子化工材料厂5吨/年另外:B—系列固化剂,N—苄基二甲胺,DMP—30,801#改性胺,HD—236改性胺,GY—051缩胺,CHT—251改性胺,105#缩胺,810#水下固化剂,NF—841固化剂,703#改性胺等。
三、胺类固化剂1.胺类固化机理1.1一级胺固化机理若按氮原子上取代基(R)数目可分为一级胺、二级胺和三级胺;若按N数目可分为单胺、双胺和多胺;按结构可分为脂肪胺、脂环胺和芳香胺。
一级胺对环氧树脂固化作用按亲核加成机理进行,每一个活泼氢可以打开一个环氧基团,使之交联固化。
芳香胺与脂环胺的固化机理与一级胺相似(伯胺、仲胺和叔胺)①与环氧基反应生成二级胺②与另一环氧基反应生成三级胺③生成的羟基与环氧树脂反应1.2固化促进机理:在固化体系中加入含给质子基团的化合物如苯酚,就会促进胺类固化,这可能是一个双分子反应机理,即给质子体羟基上的固发氢首先与环氧基上的氧形成氢键,是环氧基进一步极化,有利于胺类的N对环氧基Cδ+的亲核进攻,同时完成氢原子的加成。
环氧树脂百科名片环氧树脂是泛指分子中含有两个或两个以上环氧基团的有机高分子化合物,除个别外,它们的相对分子质量都不高。
环氧树脂的分子结构是以分子链中含有活泼的环氧基团为其特征,环氧基团可以位于分子链的末端、中间或成环状结构。
由于分子结构中含有活泼的环氧基团,使它们可与多种类型的固化剂发生交联反应而形成不溶、不熔的具有三向网状结构的高聚物。
简介英文术语:epoxy Resin凡分子结构中含有环氧基团的高分子化合物统称为环氧树脂。
固化后的环氧树脂具有良好的物理化学性能,它对金属和非金属材料的表面具有优异的粘接强度,介电性能良好,变定收缩率小,制品尺寸稳定性好,硬度高,柔韧性较好,对碱及大部分溶剂稳定,因而广泛应用于国防、国民经济各部门,作浇注、浸渍、层压料、粘接剂、涂料等用途。
我国自1958年开始对环氧树脂进行了研究,并以很快的速度投入了工业生产,至今已在全国各地蓬勃发展,除生产普通的双酚A-环氧氯丙烷型环氧树脂外,也生产各种类型的新型环氧树脂,以满足国防建设及国家经济各部门的急需。
环氧树脂是泛指分子中含有两个或两个以上环氧基团的有机高分子化合物,除个别外,它们的相对分子质量都不高。
环氧树脂的分子结构是以分子链中含有活泼的环氧基团为其特征,环氧基团可以位于分子链的末端、中间或成环状结构。
由于分子结构中含有活泼的环氧基团,使它们可与多种类型的固化剂发生交联反应而形成不溶、不熔的具有三向网状结构的高聚物。
类型1、活性氢化物与环氧氯丙烷反应;2、以过氧化氢或过酸(例过醋酸)将双键进行液相氧化;3、双键化合物的空气氧化;4、其它。
由于它的性能并不是十分完美的,同时应用环氧树脂的对象也不是千遍一律的,根据使用的对象不同,对环氧树脂的性能也有所要求,例如有的要求低温快干,有的要求绝缘性能优良。
因而要有的放矢对环氧树脂加以改性。
改性的方法1、选择固化剂;2、添加反应性稀释剂;3、添加填充剂;4、添加别种热固性或热塑性树脂;5、改良环氧树脂本身。
环氧树脂固化剂分类表环氧树脂酸酐类固化剂分类表名称简称用量% 状态热变形温度固化与性能备注芳香族酸酐邻苯二甲酸酐PA 50-65白色晶体128℃120℃,24h160℃,4h预热熔融加入固化放热小,适宜浅铸固化物耐酸性好偏苯三甲酸酐TMA 30-40同上168℃150℃,1h180℃,4h易水解,室温使用期3-4天四甲酸二酐PMDA 45-55同上286℃PMDA和MA混合比例0.85:1PMDA和二元醇制成酸性酸酐(2:1)苯酮四羟酸三酐BTDA 25-50同上228℃BTDA和MA混合比例为0.85作为热压层材料,浇铸和密封胶脂环族酸酐顺丁烯二酸酐MA 30-40同上53℃160-200℃,2-4h,加入乙二醇(170℃),甘油(214℃)提高耐适用期为2-3天,固化物硬而脆070#酸酐70-80浅黄液体150℃,4h丁二烯与MA缩聚毒性和挥发性小,粘度低647#酸酐80-90浅黄液体34℃100℃,8h150℃,3h 308#或82#酸酐100-200棕黄稠液体80℃,20h100℃,5h固化物韧性好,抗压强度80MPa,加入三乙醇胺1-3%促进甲基内次甲基四氢邻苯二甲MNA 80淡黄液体160℃120℃,24h 使用寿命长酸内次甲基四氢邻苯二甲酸酐NA 80-90 白色晶体160℃80℃,3h再120℃,室温=250MPa由环戊二烯与MA进行双烯加成反应制解六氢邻苯二甲酸酐HHPA 85同上36℃90℃,2h130℃,4h用2E4BZ促进,其耐水性良好四氢苯二甲酸酐甲基四氢苯二甲酸酐MeTHPA 60-90 其异构体在室温下呈液态十二烷基顺丁烯二酸酐DDSA 100-200淡黄液体100℃,24h再150℃,4h毒性大,耐热性差聚壬二酸酐PAPA 70白色末60℃100℃,12h延伸率和热稳定性好戊二酸酐60-80 56℃固化物性能类似HHPA含卤酸酐四溴苯二甲酸酐140-150白色粉末273-280℃溴含量68.93% 二氯内次甲基四氢苯二甲酸酐HET 100-180同上239℃耐燃性高,适用期极短环氧树脂胺类固化剂分类表一、伯仲胺固化剂用量计算胺用量G= ×K (环氧值) Hn (活泼氢个数)例如:634#的K 为0.4,用乙二胺固化,M=60,四个活泼氢,G=60/4×0.4=6g 。
环氧树脂各种酸酐固化剂性能环氧树脂各种酸酐固化剂性能(二)一、邻苯二甲酸酐(PA)邻苯二甲酸酐为传统的固化剂,至今用量仍很大,主要用于电器的浇铸。
邻苯二甲酸酐为白色结晶,熔点128℃,最大的特点是价格便宜,固化放热峰低,电气性能优良。
邻苯二甲酸酐加热时易升华,并且需要在较高的温度下才能与环氧树脂相混熔,这可能导致配合物使用期变短,因此,使用时必须格外注意。
二、四氢苯酐(THPA)四氢苯酐是顺丁烯二酸酐与丁二烯加成的产物,白色固体,熔点100℃,与环氧树脂混合比较困难,但没有升华性,可以改进PA大型浇铸配方的组份。
可用于电器浇铸方面,也可以用于粉末涂料、环氧树脂传递膜塑料的固化剂。
此外,还可以与苯酐、六氢苯酐一起混合作固化剂使用。
THPA经异构化,形成以下四种异构体。
这四种异构体组成的混合物,在室温下为液态,这种类型的固化剂,天津市津东化工厂生产的牌号为70酸酐。
异构化的THPA的技术指标如下——分子质量:152,酸当量:72,比重:1.26,黏度(4*杯):17.4s,折光指数n25:1.5021,熔点:室温液态。
三、六氢苯酐(HI--IPA)HHPA由THPA加氢而成,白色固体,有吸湿性,熔点36℃,在50~60℃时即易与环氧树脂混合,混合物黏度很低,使用期长,固化放热小,但应用的工艺性能较Me THPA、Me HHPA 为差。
由于分子结构中无双键,所固化的环氧树脂为无色透明物,所固化的脂环族环氧树脂具有优良的耐候性能和耐漏电痕迹性能。
在美国,已用这类材料来浇铸发光二极管和外用的大型电器绝缘件。
此外,用HHPA固化的环氧树脂还可以用来制作药品贮槽和耐油阀体材料,它对在100℃的30%H2S04有良好的耐蚀性,也能较好地耐苯、甲苯和醇类等溶剂,但不耐碱和卤化烃类溶剂。
m(HHPA):m(THPA)=90:10的混合物在室温下为液态共熔混合物。
m(HHPA):m(HET)=70:30的混合物反应活性低,室温下为液态,可以构成阻燃酸酐配合物。