【精品】燕山大学卓越工程师教育培养计划
- 格式:doc
- 大小:442.50 KB
- 文档页数:13
卓越工程师学院培养方案一、培养目标卓越工程师学院的培养目标是培养德、智、体、美全面发展的高素质工程师,具有较好的工程专业知识、丰富的实践经验和创新能力,具有国际视野和国际竞争力的工程技术人才。
二、培养原则1. 教育教学与科研相结合,注重理论与实践相结合。
2. 教育培养与创新实践相结合,注重学生创新创业意识的培养。
3. 教育培养与人才培养相结合,注重学生综合素质的提高。
4. 教育培养与社会服务相结合,注重培养学生为社会服务的意识和能力。
三、专业设置卓越工程师学院设置了电气工程、机械工程、土木工程、计算机科学与技术等专业,其中包括了通信工程、控制工程、电子工程、自动化工程等方向。
通过毕业设计、实习实训、创新创业等教学环节,学生可以在所学专业中得到系统的理论和实践训练。
四、课程设置卓越工程师学院的课程设置充分考虑了学生的综合素质和实际需求,强调实践性和创新性。
除了基础课程外,还设置了创新创业、实践教学、外语、体育等课程,以培养学生的创新精神和实践能力。
同时,根据学生的个性特点和未来发展方向,还设置了选修课程和专业课程,让学生在专业方向上有更多的选择和发展空间。
五、教育教学模式卓越工程师学院注重教育教学模式的创新,采用了多种教育手段和方法。
比如,采用项目驱动的教学模式,通过学生参与项目综合实践,培养学生的工程实践能力和创新能力;采用问题导向的教学模式,通过引导学生解决实际问题,培养学生的问题分析和解决能力;采用工程案例教学模式,通过案例分析和讨论,培养学生的工程实践能力和团队协作能力。
六、实践教学与实习实训卓越工程师学院强调实践教学与实习实训,通过实验教学、实习实训、毕业设计等环节,培养学生的工程实践能力和创新能力。
学生在实践教学中将学到的理论知识与实际实践相结合,不断提高自己的专业技能和实际操作能力。
通过实习实训,学生可以在实际工程项目中参与设计、施工、管理等工作,提高自己的工程实践技能和综合素质。
七、创新创业卓越工程师学院注重培养学生的创新创业能力,通过创新创业教育、创新竞赛、双创实践等活动,激发学生的创新创业意识和能力。
卓越工程师教育培养计划介绍卓越工程师教育培养计划是为了培养具备卓越技术能力和综合素质的工程师而设立的一项计划。
通过该计划的学习和实践,学生将经历一系列的培养环节,包括专业课程学习、项目实践、创新研究等,以提高他们在工程领域的能力和竞争力。
目标该计划的主要目标是培养具备以下能力和素质的工程师:1. 扎实的专业知识:通过系统的专业课程学习,建立起扎实的专业基础知识。
2. 创新能力:通过项目实践和创新研究,培养学生的创新思维和解决问题的能力。
3. 团队合作能力:通过团队项目实践,培养学生的团队协作和沟通能力。
4. 综合素质:通过丰富的综合素质培养活动,提高学生的综合素质,如领导力、管理能力、社交能力等。
培养环节1. 课程学习学生将根据专业的要求,参加一系列的专业课程学习。
这些课程涵盖了该专业的核心知识和基础知识,帮助学生建立起扎实的专业基础。
2. 项目实践学生将通过参与项目实践,将课堂学到的知识应用于实际项目中。
项目实践旨在培养学生的实际操作能力、问题解决能力和团队合作能力。
学生可以选择参与校内的项目,也可以选择参与校外的项目。
3. 创新研究学生将有机会参与创新研究,探索前沿科技和解决实际问题。
创新研究可以是学生自主发起的,也可以是与教师或研究机构合作的。
通过创新研究,学生将深入理解某一领域的知识,并培养科研能力和创新思维。
4. 综合素质培养为了提高学生的综合素质,该计划还将组织一系列综合素质培养活动,如领导力培训、管理能力训练、社交能力培养等。
这些活动旨在培养学生在工作和生活中需要的各种素质和能力,提高他们的综合竞争力。
评估和认证该计划将通过评估和认证方式来衡量学生的学习和成果。
学生需要完成一系列的考核和评估任务,并取得一定的学分才能获得该计划的认证。
认证的标准将基于学生在课程学习、项目实践和创新研究等方面的表现。
结语卓越工程师教育培养计划旨在培养具备卓越技术能力和综合素质的工程师,帮助他们在工程领域取得卓越成就。
卓越工程师教育培养计划专业培养方案
一、专业背景
二、专业课程设置
1.基础课程:包括数学、物理、化学等课程,为学生提供坚实的数理基础。
2.专业核心课程:根据学生所选专业,设置一系列基础和深化的专业课程,包括工程力学、电子电路、控制系统、材料科学等,为学生奠定专业基础。
3.创新课程:为学生提供培养创新能力的课程,如创新设计、科技创新方法等,培养学生的创新思维和实践能力。
4.实践课程:包括实验实践、工程实践、设计实践等,通过实际操作和项目实践,培养学生的实践动手能力和团队合作精神。
三、实习实训
1.实习:安排学生进行一定的实习,在工程实践中学习并应用所学知识,提高实际操作能力和工程设计能力。
2.实训:设置一系列实训课程,通过模拟实际工程环境,让学生学习并解决实际工程问题,提高工程解决问题的能力。
四、创新项目
鼓励学生参与创新项目,如科研项目、工程设计竞赛等,培养学生的创新能力和团队合作能力。
为学生提供丰富的创新平台,如实验室、研究中心等,提供指导和支持。
五、综合评价与考核
1.绩点评定:通过学生在各门课程中的表现,按学分绩点制进行评定,综合考核学生的学习成绩。
2.项目评价:对学生参与的实践项目、创新项目进行评价,考察学生
的实践能力和创新能力。
燕山大学电子信息工程专业“卓越工程师”培养标准及培养矩阵一、电子信息工程专业“卓越工程师”培养标准(一)应用型卓越工程师培养标准1 掌握一般性和专门的电子信息工程技术知识,使用现有技术,了解新兴技术(对应国家通用标准1、2、7)1.1 基础科学知识1.1.1 数学基础1.1.2 自然科学基础1.1.3 人文科学等1.2 电子系统设计原理与方法1.2.1 低频电子线路技术1.2.2 高频电子技术1.3 通信工程与技术知识1.3.1 通信原理1.3.2 信息论与编码1.3.3 现代通信网基础1.4 电子系统中的信息处理1.4.1 数字信号处理1.4.2 多媒体技术1.5 计算机应用技术知识1.5.1 计算机技术基础1.5.2 编程技术1.6 电磁微波技术知识电磁场与微波技术及其应用1.7 电子系统检测与质量管理1.7.1 检测技术及精度检测方法1.7.2 质量管理与质量保证体系1.7.3 过程控制方法及基本工具1.8 知识更新及自我学习1.8.1 外语能力1.8.2 文献检索1.9 专业领域技术标准1.9.1 国家通用标准1.9.2 行业专业标准1.9.3 相关工程标准2 选用适当的理论和实践方法解决工程实际问题的能力(对应国家通用标准3、5、6)2.1 参与工程问题建模、分析及解决2.1.1 问题认识与系统表述评估指标和问题特征对比异常与正常指标,进行问题分类与归因找出问题的主要原因制定解决方案2.1.2 参与建立模型应用假设简化复杂的系统和环境根据问题的主要方面创建模型初步模拟并完善模型2.1.3 协助判断和定性分析估计指标量级、范围、趋势应用实验验证一致性或找出误差(范围、单位等)分析实验结果并做出定性分析与判断2.1.4 参与带不确定性因素分析提取不完整和不清晰的信息应用概率统计分析模型工程风险效益分析讨论分析与决策安排裕量和储备2.1.5 解决方法和建议综合和评估问题解决方案分析解决方案的关键结果和测试数据分析并调整结果中的偏差形成总结性建议并提出问题解决注意事项评估解决问题过程中可以改善的地方2.2 实验技能2.2.1 查阅相关资料2.2.2 设计实验方案实验目的、原理、设备、内容、步骤、实验结果预测2.2.3 实验探索2.2.4 实验结果分析与验证实验数据分析及处理、实验结果预测与实际效果对比、误差分析、完成实验报告2.3 产品改进2.3.1 市场、用户需求变化及最新技术发展情况2.3.2 参与产品改进方案设计待改进问题定位、提出多种改进方法改进方法评估、确定改进方案、细化改进方案2.3.3 参与制定实施计划任务组织、人力资源调配、时间进度安排财务预算等2.3.4 参与实施并总结学习了解任务目标和内容、项目实施项目总结、参考学习2.4 创新与产品设计开发2.4.1 创新思想创新意识培养、创新思维训练、创新方法及工具2.4.2 参与新产品设计方案制定新产品定位、设计方案比较设计方案评估、确定设计方案2.4.3 参与制定实施计划任务组织、人力资源调配、时间进度安排财务预算等2.4.4 参与实施了解任务目标和内容、硬、软件实施过程测试验证、取得证书、实施过程管理2.4.5 评价实施结果2.4.6 自省个人的知识、技能、态度2.4.7 总结、学习、提高2.5 现代电子线路综合设计2.5.1 电子系统设计及优化2.5.2 单片机综合调试技术3 参与项目及工程管理(对应国家通用标准1、8、9、10)3.1 工程思想、工程标准及相关法律意识3.1.1 建立工程质量、环境安全思想3.1.2 熟悉工程标准及工程作业程序3.1.3 培养相关法律意识3.2 项目及工程的管理方法与手段3.2.1 管理计划与预算制定计划大纲、财务预算3.2.2 任务组织3.2.3 项目团队管理团队讨论、团队协作、调动团队积极性、处理团队冲突3.2.4 设备管理设备采购、使用、保养、维修设备发展动态并进行性价比评估等3.3 危机应对及突发事件处理3.3.1 项目质量标准与作业程序跟踪3.3.2 危机应对预案3.3.3 危机应对3.3.4 建立突发事件处理机制3.4 项目进度控制与评估3.4.1 进度影响因素分析3.4.2 项目工作协调3.4.3 项目评估及改进4 有效沟通与交流4.1 技术语言的使用4.1.1 技术图纸4.1.2 电子和多媒体4.1.3 图表4.1.4 实用写作4.1.5 口头表达4.1.6 专业英语4.1.7 跨文化环境下进行沟通与表达4.2 工程文件编纂4.2.1 可行性分析报告4.2.2 项目任务书4.2.3 投标书、招标书4.2.4 技术报告4.2.5 验收报告4.2.6 项目合同4.2.7 设备操作使用说明书4.2.8 说明、阐释工程文件4.3 人际交往能力4.3.1 自察、自省、自控4.3.2 理解他人需求与意愿4.3.3 沟通技巧4.4 环境适应能力4.4.1 人际关系协调4.4.2 工作环境适应4.4.3 自信心、灵活性4.5 团队合作4.5.1 高效团队组建4.5.2 团队工作运行4.5.3 团队成长4.5.4 协调、管理、领导能力4.5.5 技术协作4.6 新技术跟踪能力4.6.1 收集、分析最新技术4.6.2 判断、归纳4.6.3 选择和吸收4.6.4 国际化视野5 职业道德、职业素养与社会责任5.1 职业道德5.1.1 职业健康安全标准5.1.2 环境法规5.1.3 职业道德规范5.1.4 职业行为准则5.2 职业素养5.2.1 积极进取和主动精神5.2.2 批判性思维5.2.3 创造性思维5.2.4 时间和资源管理5.2.5 系统思维5.2.6 职业规划保持和增强职业能力了解社会及自身发展需求制定、实施职业发展规划5.3 社会责任5.3.1 质量、安全、服务、环保责任意识5.3.2 健康、安全、福利等社会事务责任5.3.3 工程师的社会角色6 企业与社会6.1 企业管理6.1.1 企业文化6.1.2 企业运行企业目标、企业策略、企业管理模式、财务及人力资源管理、培训及操作、设备更新等6.1.3 企业发展规划6.2技术创业6.2.1 创业学6.2.2 创业规划6.2.3 创业融资6.3工程界与社会关系6.3.1 工程界对社会的影响6.3.2 社会对工程界的规范6.3.3 商业环境(二)设计型卓越工程师培养标准1 从事电子信息设计所需的信息科学技术知识以及人文科学知识(对应国家通用标准1、2、3)1.1 工程科学与人文科学1.1.1 数学及其应用1.1.2 工程技术1.1.3 人文科学1.2 工程原理与前沿发展1.2.1 信号处理原理与方法1.2.2 信息传输原理与技术1.2.3 计算机在电子信息系统中的应用1.3 专业技术标准1.3.1 国家标准1.3.2 电子行业标准1.3.3 工程规范2 工程问题分析与解决(对应国家通用标准1、2、5、6、7、8)2.1 需求变化与技术发展2.1.1 市场调研2.1.2 新技术发现与探索2.1.3 新技术应用方案提出2.2 资源整合与工程任务解决2.2.1 综合性工程方案设计与开发2.2.2 工程任务完成的创新方法2.2.3 方案的评估、选择与确定2.3 实施计划制定2.3.1 任务安排2.3.2 人力资源调配2.3.3 时间进度安排2.3.4 设备应用计划2.3.5 财务预算2.3.6 资金成本与效益分析2.4 方案的实施、评估与改进2.4.1 方案实施跟踪与监控2.4.2 方案实施过程评估2.4.3 实施结果评价2.4.5 项目实施总结2.4.6 方案改进2.5信息处理与传输系统设计2.5.1 信息处理系统2.5.2 信息传输系统2.6 工程系统2.6.1 建立系统目标和要求2.6.2 定义功能概念和体系结构2.6.3 系统建模2.6.4 目标达成保障2.6.5 工程系统管理3 参与项目及工程管理(对应国家通用标准7、9、11、12)3.1 行业政策与相关法律法规3.1.1 落实工程质量、环境安全规定3.1.2 掌握工程标准及工程作业程序3.2 项目协商与约定3.2.1 项目委托3.2.2 项目承包3.2.3 供应与采购3.3 项目及工程管理体系3.3.1 管理体系的建立3.3.2 计划和预算的组织、管理3.3.3 任务组织与安排3.3.4 团队建设与管理3.3.5 人机功效考评3.4 危机洞察处理及突发事件应对3.4.1 项目质量标准变化预测3.4.2 作业程序变化趋势分析3.4.3 工程预算变化应对措施3.4.4 突发事件应对3.5 项目和工程评估3.5.1 项目和工程评估指导3.5.2 项目和工程评估主持4 有效沟通与交流4.1 技术语言的使用4.1.1 技术图纸4.1.2 电子和多媒体4.1.3 图表4.1.4 实用写作4.1.5 口头表达4.1.6 专业英语4.1.7 跨文化环境下进行沟通与表达4.2 工程文件编纂4.2.1 可行性分析报告4.2.2 项目任务书4.2.3 投标书、招标书4.2.4 技术报告4.2.5 研究报告4.2.6 验收报告4.2.7 项目合同4.2.8 设备操作使用说明书4.2.9 说明、阐释工程文件4.3 人际交往能力4.3.1 自察、自省、自控4.3.2 理解他人需求与意愿4.3.3 沟通技巧4.3.4 人格完善4.4 环境适应能力4.4.1 人际关系协调4.4.2 工作环境适应4.4.3 自我调节4.4.4 自信心、灵活性4.5 团队合作4.5.1 高效团队组建4.5.2 团队工作运行4.5.3 团队成长4.5.4 协调、管理、领导能力4.5.5 竞争与协作4.6 新技术跟踪4.6.1 信息检索与收集4.6.2 信息分析与判断4.6.3 信息归纳与吸收4.6.4 国际化交流与合作5 职业道德素养与责任5.1 职业道德5.1.1 职业健康安全标准5.1.2 环境法规与环保5.1.3 职业道德规范5.1.4 职业行为准则5.2 职业素养5.2.1 积极进取和主动精神5.2.2 批判性思维5.2.3 创造性思维产品开发设计创新方法工程技术改造与创新5.2.4 时间和资源管理5.2.5 系统思维工程项目集成项目发展管理5.2.6 职业规划保持和增强职业能力了解社会及自身发展需求制定、实施职业发展规划5.3 社会责任5.3.1 质量、安全、服务、环保责任意识5.3.2 健康、安全、福利等社会事务责任5.3.3 工程师的社会角色6 企业与社会系统6.1 企业管理6.1.1 企业文化6.1.2 企业运行企业目标、企业策略、企业管理模式、财务人力资源管理、培训及操作、设备更新等6.1.3 企业发展规划6.2 技术创业6.2.1 创业学6.2.2 创业规划6.2.3 创业融资6.3 工程界与社会关系6.3.1 工程界对社会的影响6.3.2 社会对工程界的规范6.3.3 商业环境(三)研究型卓越工程师培养标准1 科学理论和产品开发理论(对应国家通用标准1、2、3、4、11)1.1科学理论1.1.1 现代数学理论1.1.2 自然科学理论1.1.3 经济管理理论1.2 现代电子工程理论1.2.1 现代电子系统设计理论1.2.2先进制造理论1.2.3 电子信息系统分析理论1.2.4 产品全生命周期管理理论1.2.5 创新产品研发理论1.3 理论知识融合及拓展1.3.1 工程经济理论1.3.2 工程管理理论1.3.3 环境保护与生态平衡理论1.4 现代信息传输技术及理论1.5 专业领域技术标准1.6.1 国家通用标准1.6.2 行业专业标准1.6.3 相关工程标准2 工程领域关键技术研究与问题解决(对应国家通用标准4、5、6、7、8)2.1 系统建模与分析2.2 可靠性工程与安全分析2.3 信息处理与传输系统中的关键技术2.4 创新思维与创新设计2.4.1 产品创新设计方法2.4.2 创造性解决问题的理论和方法2.4.3 产品概念设计技术2.4.4 产品创新设计评价技术3 参与大型项目及复杂工程管理(对应国家通用标准8、9、10)3.1 工程思想、工程标准及相关法律意识3.1.1 建立工程质量、环境安全思想3.1.2 精通工程标准及工程作业程序3.1.3 培养相关法律意识3.2 大型项目及复杂工程的管理方法与手段3.2.1 管理计划与预算制定计划大纲、财务预算3.2.2 项目规划及组织协调3.2.3 项目团队管理团队领导、团队协作、处理团队冲突3.3 危机应对及突发事件处理3.3.1 洞察质量标准、程序和预算的变化3.3.2 指导项目或工程进行3.3.3 制定危机应对措施3.3.4 建立突发事件处理机制3.4 指导和主持项目进度控制与评估3.4.1 提出改进建议3.4.2 改进质量管理水平3.4.3 项目评估与总结4 有效沟通与交流4.1 技术语言的使用4.1.1 技术图纸4.1.2 电子和多媒体4.1.3 图表4.1.4 学术论文4.1.5 项目方案4.1.6 专业英语、第二外语4.1.7 跨文化环境下进行沟通与表达4.1.8 跨区域环境下进行沟通与表达4.1.9 跨行业环境下进行沟通与表达4.2 制定工程文件4.2.1 制定、说明并阐释可行性分析报告4.2.2 制定、说明并阐释项目任务书4.2.3 制定、说明并阐释投标书、招标书4.2.4 制定、说明并阐释技术报告4.2.5 制定、说明并阐释验收报告4.2.6 制定、说明并阐释项目合同4.2.7 制定、说明并阐释设备操作规程4.3 较强的人际交往能力4.3.1 自察、自省、自控4.3.2 理解他人需求与意愿4.3.3 沟通技巧4.3.4 人格完善4.3.5 在团队中发挥领导作用4.4 较强的人际环境适应能力4.4.1 自信、灵活地处理人际关系4.4.2 迅速适应变化人际环境4.4.3 自我调节4.5 团队合作4.5.1 高效团队组建4.5.2 较强的团队协调能力4.5.3 较强的团队管理能力4.5.4 较强的团队领导能力4.5.5 团队竞争与合作能力4.6 新技术跟踪及掌握能力4.6.1 收集、分析国内外最新技术4.6.2 判断、归纳4.6.3 选择和吸收4.6.4 国际化视野5 职业道德、职业素养与社会责任5.1 职业道德5.1.1 熟悉职业健康安全标准5.1.2 熟悉环境法规5.1.3 熟悉职业道德规范5.1.4 遵守职业行为准则5.2 职业素养5.2.1 积极进取和主动精神5.2.2 批判性思维5.2.3 创造性思维5.2.4 时间和资源管理5.2.5 系统思维5.2.6 职业规划保持和增强职业能力了解社会及自身发展需求制定、实施职业发展规划5.3 社会责任5.3.1 较强的质量、安全、服务、环保等责任意识5.3.2 较强的健康、安全、福利等社会事务责任感5.3.3 践行工程师的社会角色责任5.3.4 较强的终身学习能力5.3.5 坚定地追求卓越的态度6 企业与社会6.1 企业管理6.1.1 企业文化6.1.2 企业运行企业目标、企业策略、企业管理模式、财务人力资源管理、培训及操作、设备更新等6.1.3 企业发展规划6.2 技术创业6.2.1 创业学6.2.2 创业规划6.2.3 创业融资6.3 工程界与社会关系6.3.1 工程界对社会的影响6.3.2 社会对工程界的规范6.3.3 商业环境二、电子信息工程专业“卓越工程师”培养标准实现矩阵(一)应用型卓越工程师培养标准实现矩阵(二)设计型卓越工程师培养标准实现矩阵(三)研究型卓越工程师培养标准实现矩阵。
“卓越工程师教育培养计划”方案制订与实施《卓越工程师教育培养计划》方案的制订与实施是为了培养具有卓越工程师素质的优秀人才,以满足我国经济社会发展对工程技术创新和应用的需求。
该计划旨在通过全面提高学生的技术能力、创新能力和综合素质,培养具备工程实践能力和国际化视野的高级工程师。
该方案制订和实施的主要内容包括以下几个方面:一、确定目标与要求:明确培养目标,提供针对性的课程设计和培养要求。
如培养学生掌握扎实的基础知识,具备创新思维和动手能力,以及跨学科综合实践能力等。
二、建立课程体系:搭建完善的课程体系,包括基础课程、专业课程和实践课程。
注重将理论与实践相结合,培养学生的原理和实际应用能力。
同时引入新兴科技领域的课程,培养学生的前瞻性和应对变革的能力。
三、拓展实践教学:建立和完善实践教学体系。
通过实验教学、实习实训、工程实践等方式,培养学生的实践操作技能和问题解决能力。
同时注重培养学生的团队协作和领导能力,提升综合素质。
四、搭建科研平台:建立科研平台,促进学生的科研能力培养。
鼓励学生参与科研项目,提供良好的科研环境和资源支持。
通过科研训练,培养学生的科学研究思维和创新能力。
五、师资队伍建设:加强师资队伍的建设,提高教师的教学能力和科研水平。
引进国内外优秀的工程师和学者,建立国际化、交叉学科的师资队伍。
同时加强教师培训,提高他们的教育教学能力。
六、评价与监测机制:建立有效的评价和监测机制,对学生的培养过程进行全程跟踪和评价。
通过多种方式对学生进行综合评价,包括考试、实验报告、项目作品等。
及时发现问题并进行调整,保障培养质量。
为了保证该计划的顺利实施,需要以下几个方面的支持:一、政策支持:加强政策支持,制定相关政策和文件,为《卓越工程师教育培养计划》提供有力保障。
二、资源投入:增加资源投入,包括经费、场地、设备等,为计划提供必要的支持和保障。
三、社会合作:促进院校与企业、科研机构之间的合作,开展联合培养和实践项目,提供实践基地和实际问题解决的机会。
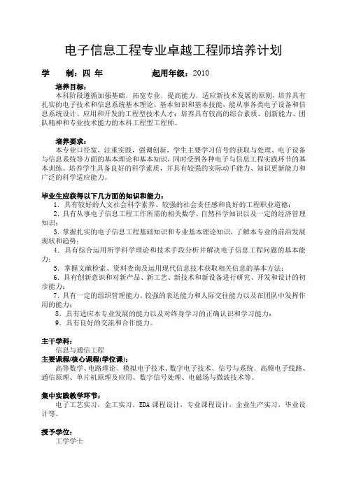
电子信息工程专业卓越工程师培养计划学制:四年起用年级:2010培养目标:本科阶段遵循加强基础﹑拓宽专业﹑提高能力﹑适应新技术发展的原则,培养具有扎实的电子技术和信息系统基本理论、基本知识和基本技能,能从事各类电子设备和信息系统设计、应用和开发的工程型技术人才;培养具有较高的综合素质、创新能力、团队精神和专业技术能力的本科工程型工程师。
培养要求:本专业口径宽,注重实践,强调创新,学生主要学习信号的获取与处理、电子设备与信息系统等方面的基本理论和基本知识,同时受到各种电子与信息工程实践环节的基本训练。
培养学生具备良好的科学素质,并具有较强的实际动手能力、知识更新能力和广泛的科学适应能力。
毕业生应获得以下几方面的知识和能力:1.具有较好的人文社会科学素养、较强的社会责任感和良好的工程职业道德;2.具有从事电子信息工程工作所需的相关数学、自然科学知识以及一定的经济管理知识;3.掌握扎实的电子信息工程基础知识和专业基本理论知识,了解本专业的前沿发展现状和趋势;4.具有综合运用所学科学理论和技术手段分析并解决电子信息工程问题的基本能力;5.掌握文献检索、资料查询及运用现代信息技术获取相关信息的基本方法;6.具有创新意识和对新产品、新工艺、新技术和新设备进行研究、开发和设计的初步能力;7.具有一定的组织管理能力、较强的表达能力和人际交往能力以及在团队中发挥作用的能力;8.具有适应本专业发展的能力以及对终身学习的正确认识和学习能力;9.具有良好的交流和合作能力。
主干学科:信息与通信工程主要课程/核心课程(学位课):高等数学、电路理论﹑模拟电子技术、数字电子技术﹑信号与系统﹑高频电子线路、通信原理、单片机原理及应用、数字信号处理、电磁场与微波技术等。
集中实践教学环节:电子工艺实习,金工实习,EDA课程设计,专业课程设计,企业生产实习,毕业设计等。
授予学位:工学学士一、教学计划总体安排表二、毕业生学分要求三、教学安排续上表注:1.周学时后有“/”的表示该课程要在前半学期开课,周学时前有“/”的表示该课程在后半学期开课。
卓越工程师教育培养计划
卓越工程师教育培养计划旨在通过提供全面的工程师教育,培养出具有专业知识和卓越技能的工程师人才。
该计划的目标是培养学生具备创新思维能力、工程设计与实践能力以及团队合作与沟通能力。
为了实现这一目标,该计划包括以下几个重点内容。
首先,该计划注重培养学生的理论基础知识。
学生将学习数学、物理学和计算机科学等基础课程,为他们后续的专业学习打下坚实的基础。
其次,该计划注重培养学生的工程实践能力。
学生将通过实验室实验、项目设计和实习等方式,学习并应用各种工程实践技能。
这将使他们能够将所学的知识应用到实际工程中,并解决复杂的工程问题。
第三,该计划注重培养学生的创新思维能力。
学生将接受创新教育,学习如何面对新问题和挑战,并提出创新的解决方案。
鼓励学生尝试新的方法和思路,培养他们的创造力和创新能力。
最后,该计划注重培养学生的团队合作与沟通能力。
学生将在小组项目中学习如何与他人合作,分工合作并解决问题。
此外,学生还将接受培训,学会有效地与他人沟通和交流,以便能够顺利地与团队成员和客户合作。
为了评估学生的学习成果,该计划将采用多种评估方法,包括
考试、实验报告、项目评估等。
学生需要在各个方面展示他们的技能和能力,以证明他们是卓越工程师。
总的来说,卓越工程师教育培养计划旨在培养具有专业知识和卓越技能的工程师人才。
通过全面的教育和培训,学生将具备创新思维、工程设计与实践以及团队合作与沟通等能力。
希望通过该计划,培养出更多优秀的工程师,为社会发展做出贡献。
卓越工程师教育培养计划申报学校
为培养适应经济社会发展需求、具有创新精神和实践能力的高素质工程技术人才,教育部于2010年启动实施了"卓越工程师教育培养计划"。
该计划旨在引导高校深化教育教学改革,探索工程教育人才培养新模式,提高工程教育质量。
现将我校申报"卓越工程师教育培养计划"的情况汇报如下:
一、申报专业
根据学校办学实力和区域经济社会发展需求,经过认真研究和论证,我校决定申报机械工程、电子信息工程和计算机科学与技术三个专业,开展卓越工程师教育培养模式改革。
二、培养目标
培养具有扎实的理论基础、宽广的工程视野、较强的实践能力和创新意识,能够从事工程设计、科学研究、系统集成、运营管理等工作的高素质复合型工程技术人才。
三、人才培养模式
1.实施产学研协同育人机制,加强校企深度合作。
2.建立课程体系重构工作机制,优化知识、能力、素质课程体系。
3.创新实践教学模式,构建多层次综合实践平台。
4.实施导师制,加强过程管理和质量监控。
四、教学条件建设
1.加大经费投入,改善办学条件。
2.引进优秀教师,加强师资队伍建设。
3.改造升级实验室,建设虚拟仿真实训基地。
4.加强校企合作,建立多元实践育人基地。
通过实施"卓越工程师教育培养计划",我校将进一步深化教学改革,加强实践育人环节,提升人才培养质量,为区域经济社会发展提供有力的人才支撑。
卓越工程师培养计划方案一、目标设定本卓越工程师培养计划旨在培养具备创新精神、实践能力和国际视野的优秀工程师,以满足国家和社会对高素质工程技术人才的需求。
通过本计划的培养,学生应具备扎实的专业基础,掌握先进的技术方法,具有较强的工程实践能力,能够在工程领域中发挥重要作用。
二、课程体系设计1.理论课程体系:根据工程领域的特点和需求,构建完善的理论课程体系,包括基础课程、专业课程和选修课程。
注重课程内容的更新和优化,引入国内外先进的教学理念和方法。
2.实践课程体系:加强实践教学环节,构建以实验、课程设计、实习实训为主的实践课程体系。
注重实践教学内容的更新和拓展,提高学生的实践能力和创新精神。
3.综合素质培养:通过开设人文社科类课程、创新创业课程等,提高学生的综合素质和人文素养。
鼓励学生参加各类竞赛和活动,培养学生的团队协作和沟通能力。
三、师资队伍建设1.引进高层次人才:积极引进具有博士学位或高级职称的优秀教师,提高师资队伍的整体水平。
2.培养青年教师:通过设立青年教师发展基金、选派青年教师参加国内外学术交流等方式,培养青年教师的学术水平和教学能力。
3.加强师资培训:定期组织教师参加各类培训和学术交流活动,提高教师的专业素养和教学水平。
四、实践教学环节1.实验实践教学:加强实验室建设,提供充足的实验设备和场地,满足学生的实验需求。
鼓励学生参与科研项目和实验室建设,提高学生的实践能力和创新能力。
2.实习实训基地建设:加强与企业的合作,建立稳定的实习实训基地。
通过实习实训,让学生了解工程领域的实际需求和发展趋势,提高学生的工程实践能力和职业素养。
3.社会实践活动:鼓励学生参加社会实践活动,如志愿服务、社会调查等。
通过社会实践活动,培养学生的社会责任感和团队协作精神。
五、校企合作1.与企业建立合作关系:与相关企业建立紧密的合作关系,共同制定人才培养方案和教学计划。
通过校企合作,让学生了解企业的实际需求和发展趋势,提高学生的职业素养和就业竞争力。
燕山大学自动化专业“卓越工程师”本科阶段培养标准及培养矩阵自动化专业卓越工程师实验班是燕山大学探索和培养工程拔尖创新人才的一个重要改革项目。
人才培养方案的总体设计围绕国家经济社会发展的重大需求,紧密追踪自动控制系统前沿理论,依托省重点学科、重点实验室、实验教学示范中心、校外人才培养基地,着眼于未来经济社会发展对自动控制系统工程卓越工程师的人才需求,以培养具有自动化专业背景、掌握系统设计理论基础知识与工程关键技术的复合型拔尖人才为目标,采用累计三年校内理论学习及相关实验教学和一年企业实践的3+1培养模式。
本科阶段培养方案如下:一、培养目标采用学校与企业联合培养模式,通过在学校的理论学习和在企业的实践学习,理论与实践紧密结合,以满足企业对工程人才的需求为目标,培养造就具备健全人格、个性突出,具有自动控制、系统工程、自动化装置、计算机应用与网络、现代通讯与信息化技术等工程技术基础和专业知识;掌握自动控制系统设计、实施、运行、管理的基本技能;具备在自动化及相关领域进行科学研究、产品开发、技术管理和知识创新的综合能力;具有扎实的工程科学基础、较高的人文科学素质、宽广的专业知识、持续的创新精神和较强的国际竞争力的卓越工程人才。
二、培养标准及实现矩阵1.知识结构框架1.1 通识教育按照工程人才培养的共性要求和培养高素质社会人的要求而设置,并为推进全面素质教育奠定基础。
包括综合基础和基本技能两个模块。
在综合基础模块中,设置了思想道德修养与法律基础、毛泽东思想和中国特色社会主义理论体系概论、体育等文科必修课和由高等数学、线性代数、概率论与数理统计、大学英语、大学物理、计算机基础、信息技术基础、创新与特长教育及项目、管理科学基础等系列课程构成的必修课程,以及由人文科学与艺术、社会科学、自然科学等系列课程构成的选修课程,一方面满足对学生思想品德、身心健康、人文科学与艺术、社会活动能力等各个方面素质培养的要求;另一方面满足工程建设对环境保护、可持续发展方针、政策、法规知识的要求,使学生能正确认识工程对于客观世界和社会的影响,理解工程专业及其服务于社会、职业和环境的责任。
“卓越工程师教育培养计划”教育部“卓越工程师教育培养计划”(简称“卓越计划”),是贯彻落实《国家中长期教育改革和发展规划纲要(2010-2020年)》和《国家中长期人才发展规划纲要(2010-2020年)》的重大改革项目,也是促进我国由工程教育大国迈向工程教育强国的重大举措。
该计划旨在培养造就一大批创新能力强、适应经济社会发展需要的高质量各类型工程技术人才,为国家走新型工业化发展道路、建设创新型国家和人才强国战略服务。
截止2010年,我国开设工科专业的本科高校1003所,占本科高校总数的90%;高等工程教育的本科在校生达到371万人,研究生47万人。
该计划对促进高等教育面向社会需求培养人才,全面提高工程教育人才培养质量具有十分重要的示范和引导作用。
第一批“卓越工程师教育培养计划”高校名单(61所)工程技术人员将开始成为中国特色新型工业化道路的中坚力量。
这是大势所趋:国家部署走中国特色新型工业化道路、建设创新型国家、建设人才强国等一系列重大战略,迫切需要培养一大批能够适应和支撑产业发展的工程人才、一大批创新型工程人才、一大批具有国际竞争力的工程人才,以提升我国工程科技队伍的创新能力,增强综合国力,应对经济全球化的挑战。
中国已是名副其实的工程教育大国。
截至2010年,我国开设工科专业的本科高校1003所,占本科高校总数的90%;高等工程教育的本科在校生达到371万人,研究生47万人。
全国的工程科技人员总的保有量超过1400万。
教育部有关负责人表示,通过实施“卓越工程师教育培养计划”,引导国内工程教育的改革与发展方向,让工程师回归至国家与企业应有的社会定位与经济待遇。
实际上,全世界都急缺工科人才。
据教育部国家留学基金管理委员会统计,2010年法国这个世界工程师教育强国共发放1万份中国留学生签证,其中申请工科专业的占11%,远远超过语言、艺术、文化、设计等专业留学生。
法国工业化经济在很大程度上依赖工程师,法国企业的现代化水平就建立在工程师的工作上。
“卓越工程师教育培养计划的实践与成效卓越工程师教育培养计划是一个旨在培养具有高水平科技创新能力、较强实践能力和综合素质的工程人才的计划。
通过系统化、综合化和创新化的教育培养,该计划旨在培养高素质、高能力的工程人才,不仅是对个人的培养,更是对国家的培养,因为高水平的科技创新能力是国家实现科技强国战略的关键。
卓越工程师教育培养计划的实践效果是显著的。
培养计划为学生提供了更广阔的学习机会和实践平台,为他们的专业知识和实践能力的培养提供了有力支持。
首先,这个计划强调理论与实践相结合。
学生在课程学习中不仅学习到了理论知识,还要进行实际操作和实践项目。
这种实践的方式,使学生能够更好地掌握理论知识并运用于实践中,提高了学生的实践能力和创新能力。
其次,这个计划还为学生提供了更广泛的交流和合作机会。
学生可以通过实践项目和竞赛,与来自不同学校的优秀学生进行交流和合作,分享彼此的经验和思想,共同促进技术创新和学术进步。
卓越工程师教育培养计划的实践成效也是显著的。
首先,培养出了一批高素质、高能力的工程人才。
他们在课程学习和实践项目中养成了良好的学习和工作习惯,具备了扎实的专业知识和技能。
他们不仅具备了解决实际问题的能力,还具备了创新和创业的能力。
他们的出色表现和优秀成果不仅为学校争光,更为国家的科技创新和经济发展做出了贡献。
其次,这个计划为学生的就业提供了更好的机会。
培养计划使学生从理论到实践的转变更加顺利,提高了学生的就业竞争力。
许多学生在毕业后能够顺利就业或进入研究生院深造,他们在就业市场上具有较强的竞争力。
最后,这个计划的实践成效还体现在学校的影响力和社会声誉的提升上。
培养计划的成功实施,吸引了更多有能力的学生报考该校,提高了学校的声誉和知名度。
综上所述,卓越工程师教育培养计划的实践与成效显著。
通过系统化、综合化和创新化的教育培养方式,这个计划培养出了一大批高素质、高能力的工程人才,为国家的科技创新和经济发展做出了贡献。
电子信息工程专业“卓越工程师”企业教学内容和课程燕山大学电子信息工程专业有比较长的办学历史,是在1962年最初设立并于1972年重建的无线电技术专业基础上发展起来的。
曾经承担短波6kW单边带收发信机研制任务,在工程遥测遥控技术方面具有明显的特色。
目前,已与中国电子集团五十四所、秦皇岛视听技术研究所、北京广播器材公司、天津通信广播器材公司、秦皇岛海湾公司、秦皇岛康泰公司、中国移动河北省分公司、中国联通河北省分公司、北戴河无线电厂等企业和科研单位建立了校企合作关系及工程实践教学基地。
在完善现有工程实践教学基地的基础上,建立“卓越工程师”企业培养体系。
企业培养体系通过学校教师、企业相关技术人员授课,学生现场学习并参与企业的工程项目、产品开发及科研实践等工作,完成整个企业学习阶段的工作。
企业学习内容及课程安排见下表。
续上表课程说明:企业学习环节共39周,分为技能实训和综合实训两个阶段。
其中,技能实训阶段包括电子实习、电子产品生产工艺实习、电子线路计算机辅助设计软件、电子产品结构工艺、火灾报警系统产品及其生产、专业实习等六个环节,主要进行基本技能训练;综合实训阶段包括毕业实习和毕业设计/论文两个环节,主要进行产品开发的综合训练。
(1)电子实习主要培养学生基本的工程实践能力:电子元器件认识与检测、简单电子电路装配工具和基本材料、焊接工艺、简单电子产品的装配、调试。
①电子元器件认识与检测(1周)开课时间:第4学期,第1教学周主讲教师:企业导师及工程技术人员教学目的:到企业中了解企业使用的电路图纸和实际生产使用电子元器件、电路装配工具和基本材料、焊接工艺。
具体要求:几人一组配备实训导师,选取生产使用的电子元器件、电路装配工具和材料,进行读图与识图及操作实训。
②简单电子产品的装配(1周)开课时间:第4学期,第11教学周主讲教师:企业导师及工程技术人员教学目的:了解简单电子产品的装配、调试方法。
掌握电子电路装配工具和基本材料、焊接工艺、进行收音机、万用表之类简单电子产品的装配、调试。
卓越工程师教育培养计划专业培养方案1.课程设置:通过制定专业课程的全新结构,将理论与实践相结合,注重培养学生的实际操作能力和创新思维能力。
课程包括基础课程、专业课程和实践课程。
基础课程主要包括数学、物理、计算机基础等,专业课程主要涵盖工程设计、工程管理、工程经济等,实践课程主要包括实验操作、实地考察、项目综合实践等。
2.实践教学:通过开展各类实践教学活动,如实验实训、专业实习、工程项目等,培养学生的实际操作能力和解决问题的能力。
实践教学活动应与课程紧密结合,促进学生理论知识的运用和实际操作的能力。
3.创新创业教育:建立创新创业教育的体系,培养学生的创新精神和创业能力。
通过开设创新创业课程、组织科研项目和创业实践等,激发学生的创造力和创新意识,培养其成为具有创新能力的工程师。
4.专业导师制度:为每位学生分配专业导师,进行个性化培养和指导。
导师负责学生的学术指导、职业规划和专业发展等,定期与学生进行面对面的交流和指导,帮助学生解决学习和生活中的问题。
5.国际化教育:开展国际交流与合作,增强学生的国际视野和跨文化交流能力。
通过开展双学位项目、短期交流项目和海外实习等,使学生接触国际先进理念和技术,培养跨国公司就业和跨国团队合作的能力。
6.社会实践:将社会实践纳入教育培养计划,通过参与社会公益活动、社会调研和社区服务等,培养学生的社会责任感和人文素养。
7.学科竞赛:鼓励学生参加各类学科竞赛,提升学生的综合素质和专业能力。
学校应提供相关的资源和支持,指导学生参与国内外学科竞赛,激发学生的竞争意识和创新能力。
通过以上的专业培养方案,有望培养出具备创新能力、综合素质和国际视野的卓越工程师。
学生在完成专业课程的同时,还能够积累丰富的实践经验,并通过创新创业教育、国际化教育和社会实践等活动,全面提升自身素质。
卓越工程师教育培养计划工作目标1.培养实践能力通过项目驱动学习,让学生在实践中掌握理论知识,培养解决复杂工程问题的能力。
计划将提供多种实际案例和项目,使学生能够将所学知识应用于实际情境中,从而更好地理解和掌握工程原理和方法。
2.提升创新能力鼓励学生参与研究和技术创新,提供科研平台和导师指导,激发学生的创造潜能,培养他们独立思考和创新解决问题的能力。
计划中设有一系列创新竞赛和研究项目,以激发学生的创新热情,并提供必要的资源和环境支持。
3.强化团队协作通过团队合作项目,培养学生的团队合作精神和跨学科沟通能力。
计划中的课程和实践活动都将强调团队合作,使学生学会如何在团队中发挥作用,与他人协作共同完成任务。
工作任务1.课程体系建设根据工程领域的最新发展,更新和优化课程内容,确保学生能够接触到最新的知识和技能。
计划中包括跨学科的课程设计,使学生能够理解不同领域的知识,为未来的工程实践打下坚实的基础。
2.实践教学改革改进实践教学方式,增加综合性、设计性实验项目,让学生在实验中培养实际操作能力和工程思维。
计划中实践教学将占总学时的相当比例,确保学生有足够的机会将理论知识应用于实践中。
3.师生互动提升加强师生之间的交流和互动,建立辅导机制,为学生提供更多的学术和职业指导。
计划中设有导师制,每位学生都将分配一位导师,导师将提供学术指导、职业规划建议和科研机会。
任务措施1.加强师资队伍建设引进和培养一批具有丰富工程经验和高学术水平的教师,提升教学和科研能力。
计划中设有人才引进基金,用于吸引顶尖工程师和科学家加入教师队伍,同时提供专业发展机会,确保教师能够持续提升自身能力和教学水平。
2.优化教学方法采用案例教学、翻转课堂等创新教学方式,提高学生的主动学习和批判性思维能力。
计划中将推广这些互动性强的教学方法,减少传统的讲授式教学,鼓励学生积极参与讨论和分析,培养他们的独立思考能力。
3.建立评价体系建立多元化、全面的评价体系,不仅要考核学生的学术成绩,还要评价其工程实践和创新能力。
燕山大学卓越工程师教育培养计划燕山大学卓越工程师教育培养计划工作进展报告一、总体概况我校自成为首批教育部“卓越工程师教育培养计划”(以下简称“卓越计划”)实施的试点学校以来,学校领导高度重视,将实施“卓越计划”作为学校发展的重要契机和重大教学改革工程,列入了学校“十二五”发展规划,树立了“面向工业界、面向世界、面向未来”的工程教育理念,并以我校多年积淀的办学经验、办学特色、办学优势及行业和社会影响为基础,通过学校和企业的密切合作,着力提高学生的工程意识、工程素质和工程实践能力。
首批试点为机械设计制造及其自动化、电子信息工程和自动化三个专业(已有09级、10级、11级、12级四届学生),第二批增设了生物工程和车辆工程两个专业(仅有2012级一届学生)。
这五个专业都拥有良好的办学条件,特色较鲜明、基础扎实,师资力量雄厚,与行业联系紧密,在国家、省级“质量工程”项目中均有立项。
此外,我校还获批了机械工程、控制科学与工程2个博士层次,机械工程、控制工程、化学工程和车辆工程等4个硕士层次的研究生“卓越计划”实施专业。
博士层次卓越工程师教育以相关学科学术学位博士生培养为基础,硕士层次卓越工程师教育与相关全日制专业学位工程硕士培养有机融合。
经过两年多来的发展,现共有408名本科生和445名研究生参与“卓越计划”的实施。
二、组织管理在2010年初的处级岗位设置中,我校专门成立处级单位——教学质量与评估办公室,负责“卓越计划”的实施工作,由教务处副处长兼任办公室主任。
尔后,学校又分别成立了“卓越计划”实施领导小组和工作组。
领导小组组长由校长担任,副组长由分管本科教学工作及分管学生工作的副书记担任,成员由相关学院、教务处、学生工作处、人事处、财务处、国有资产管理处等部门主要领导组成。
领导小组负责指导解决推进工作中出现的复杂问题。
工作组的成员由教务处、学生工作处、人事处、财务处、国有资产管理处等相关职能部门的领导及相关学院教学院长、工程教育专家、部分企业领导组成,具体负责该项计划的实施,就培养目标、培养标准、学籍管理、课程设置、教材内容改革、教学计划、实训实习、毕业设计、校企合作、国际合作、质量保障、招生方式、毕业要求等方面开展工作。
此外,我校还成立了专门的“卓越工程师培养教学工作指导委员会”,聘请教学、科研及工程经验丰富的教授和企业高级工程技术人员等担任委员,负责“卓越工程师”班学生培养过程中的指导与重大事宜决策。
参加试点的学院成立相应的院属特设机构“XX学院卓越工程师培养办公室”,该办公室由所在学院院长任主任,教学院长任副主任,成员由学院教务科、学生科、科研科负责人、各个专业方向负责人和相关企业高级管理人员组成,负责“卓越计划”的具体落实和学生管理。
三、政策措施为了完善“卓越计划”试点培养工作,并从政策上确保该计划执行工程中有法可依,我校多次组织各类相关人员召开专门会议,针对实施方案中的各项细节内容,商讨其可行性与可操作性,最终确定我校实施本科层次“卓越计划”的工作方案和实施方案。
具体内容:1.制定学生遴选与管理办法为了保证试点班学生遴选工作的顺利进行,我校制定了《燕山大学卓越工程师教育培养计划学生选拔与管理办法》,各试点专业分别依据该办法制定了各自的遴选方案。
2010年12月份,首批三个试点专业分别组织了各自学生的遴选宣讲会。
教务处处长代表学校分别参加了三个学院的宣讲会,并向同学们介绍了国家出台“卓越计划”的背景及我校对于实施该计划的总体方案、相关政策等内容。
相关学院领导及系主任现场解读各专业“卓越计划”的培养方案、实施计划、学生遴选条件、遴选办法及具体时间安排,回答同学们提出的各类问题。
经过各学院、专业的条件初审、笔试、面试等环节,三个专业最终选拔出175名本科生参加了2009级和2010级本科“卓越计划”试点班;2011级选拔出 91名本科学生,这些学生已完全按照各专业“卓越计划”培养方案进行培养。
在2012年招生时,共有142名本科生、255名研究生按照“卓越计划”进行培养。
2.开展专业课教学改革专业课教学是使学生掌握专业知识、提高分析和解决专业问题能力的关键环节,也是培养学生实践创新能力的重要阶段。
为了深入推进“卓越计划”的实施,我校以专业主干课为重点,加强各试点专业的课程建设,改进专业课的教学方法和教学组织形式,提高专业课教学质量和教学效果。
目前各试点专业都至少拿出两门专业课进行教学改革,在授课中引入讨论式、案例式等教学方法,重新构建教学授课体系,定期与兄弟院校进行经验交流和探讨,同时定期为学生开设专业前沿讲座,评估改善教学效果。
此外,各试点专业均安排了教学经验与工程经验相对丰富的教师为试点班授课,还专门为试点班学生配备了实验室以及一些必要的实验设施,使学生随时随地都有动手实践的机会。
3.完善实施细则等管理文件为了确保“卓越计划”的顺利实施,我校制定了《燕山大学卓越工程师教育本科生学分制学籍管理实施细则》、《燕山大学“卓越工程师”班本科毕业生授予学士学位管理规定》,明确试点专业的学生单独编班,实施弹性学制,采取灵活的学籍管理机制,允许学生提前或推迟毕业,建立了退出机制,明确了适时分流、适量增补的原则。
同时,在校内推免研究生的政策中向试点专业倾斜,比例由正常班的专业前5%提高到专业前15%。
此外,我校制定了《燕山大学“卓越工程师”班学生企业实习守则》、《燕山大学“工程型”教师评聘与考核办法》、《燕山大学“工程型”兼职教师聘任管理办法》等文件,对学生在企业进行实践教学进行规范,为选聘校内外有丰富工程实践经验的教师参与教学活动提供了有力的保障。
同时,也明确了企业及其导师在企业实践阶段的管理形式及各自的责、权、利,确保学生安全和学习收获。
4. 下拨“卓越计划”专项经费为了保障“卓越计划”的顺利实施,我校进一步加大资金支持力度,重点做好试点专业课程建设、教学方法和教学模式改革等,另外在师资培训、教学用房使用、教研立项等方面给予大力支持。
在2012年学校的教学经费中,设立“卓越计划”专项经费232万元,用于完善校内实践教学基地建设、学生在企业进行实践教学过程中发生的交通费、住宿费、实习费以及聘请企业教师、支持相关的教学改革研究等费用,学校尽最大的努力为这些学生提供良好的学习成长环境。
四、培养模式(一)本科层次1.根据教育部“卓越计划”要求,结合我校实际办学情况,我校各试点专业在2008版培养方案的基础上,又进一步整合课程体系,加强实践教学,最终确定本科层次的培养计划四年制总学分为185分,“3+1”模式。
培养方案中明确了各专业的培养目标和培养要求,改变理论知识传授与实践锻炼的分割化、条块化的培养过程,建立了以项目为主线,“工程教育不断线、创新实践不断线、企业合作不断线”的课程配置体系。
2. 课程体系和教学内容改革为了实现“卓越计划”的培养效果,我校试点专业压缩理论课时,把传统的以知识系统性为导向、重在理论教学、理论与实践相对独立的课程体系改造为以工程实践能力提升为导向的、重在实践教学、理论实践融为一体的课程体系。
在传统实践教学体系的基础上,增加项目式教学内容,采用“教师讲授+讨论互动课+课程研究项目”一体化的教学模式。
该体系注重培养学生的核心专业能力、工程实践能力、知识运用能力、创新能力、团队协作和交流表达能力,使学生们从被动学习变成主动学习,从强调理论学习变成理论学习与实践学习并重,强化了工程实践训练。
试点专业课程的教学模式与已有的质量工程项目和其它教学模式改革项目有机结合,相互促进,相互融合,共同推进。
以机械设计及其自动化专业的《机械测试工程方法》课程改革方案为例,对比改革前后的教学内容:《机械测试工程方法》是机械类卓越工程师试点班开设的一门专业基础理论课,该课程的特点是与工程实践高度融合,因此在教学过程中贯彻CDIO教学理念,实施了“构思、设计、实现、运行”的项目式教学模式,教学活动围绕“项目”这个核心进行,根据项目内容对教学与实验内容进行优化重组,对教学与实验手段进行更新,按照项目实施进程控制教学进度。
同时做好项目所需知识点的传授与传承学科基本理论、基本概念之间的关系,设计好教学内容的衔接。
表1:《机械测试工程方法》改革前后教学内容与实验内容的改革情况《机械测试工程方法》课程改革小结:(1)基于项目的教学法与“卓越计划”培养目标具有极强的融合性,因此在试点班的教学过程中,我校认真贯彻CDIO的教学理念;(2)在工程技术类基础课中实施项目教学法,使学生提前接触了工程实践,实现了应用型课程重心的前移,对后续二级项目、一级项目的实施奠定了良好的基础;(3)三级项目的实施,给学生提供一种崭新的学习平台,通过该平台,学生在完成产品周期的全过程的中,建立起工程的概念,体会到工程师应具备的能力,认识到集体的智慧与每个人的价值,对学生工程能力的培养与个性的塑造具有重要意义。
(二)研究生层次1、学校培养标准和专业培养方案我校研究生层次卓越工程师培养,立足服务机械装备行业发展和河北省区域经济建设发展需要,发挥机械、材料、电气、信息等强势特色学科的资源优势,重点为国内机械行业大中型企业和河北省支柱行业与骨干企业培养高层次复合型工程技术与管理人才,注重校企联合和“产学研”有机结合,树立燕山大学机械、控制、化学和车辆等专业的卓越工程师培养办学品牌。
2012年,我校重新修订了研究生层次卓越工程师培养计划,各专业根据特定职业领域特点,对研究生的专业知识、职业精神、团队合作能力和解决实际问题能力等方面提出了具体要求。
具体培养方案(2012版)另见。
2、课程体系和教学内容改革研究生层次“卓越计划”的课程设置,以“职业能力”为导向进行设计,充分征求企事业单位等校外专家的意见和建议,用职业经验和行业思维来充实并改进。
课程内容突出技术性与应用性、理论性与实践性的紧密结合,重点培养研究生解决实际问题的能力。
教学过程重视运用团队学习、案例分析、现场研究和模拟训练等方法,加大实践环节学时数和学分比例。
研究生层次“卓越计划”的课程体系分为学位课、非学位课、实践教学和必修环节。
其中,学位课中的专业基础课,设置了公共工程数学、经济与管理学、法律和工具类等基础课程。
在教学方法改革中,鼓励聘请国家机关、校外企事业单位具有较高理论水平和丰富实践经验的高水平专家开设部分专业学位研究生课程或高新技术进展讲座。
五、师资队伍为了建设一支能满足可持续发展的、集科研、教学和工程应用为一身的专业师资队伍,我校选派教师到企业进行现场考察、挂职锻炼、参加企业科研课题等,促进科研成果转化,提高教师的工程实践能力,强化工程背景。
学校还对此制定了具体的激励措施和考核制度,鼓励教师参与“产学研”科研项目。
通过产学研结合将新设备、新知识、新技术、新工艺的推广和应用与教学紧密结合在一起,提高教师科技开发能力和创新能力。