进口药品国内总代理企业名称
- 格式:doc
- 大小:66.50 KB
- 文档页数:3
进口药品管理办法文章属性•【制定机关】卫生部(已撤销)•【公布日期】1990.11.02•【文号】•【施行日期】1991.01.01•【效力等级】部门规章•【时效性】现行有效•【主题分类】药政管理正文进口药品管理办法(1990年11月2日卫生部发布)第一章总则第一条为加强对进口药品的监督管理,保证进口药品的质量和安全有效,根据《中华人民共和国药品管理法》及其它有关法律、法规的规定,特制定本办法。
第二条国务院卫生行政部门主管全国进口药品的监督管理工作。
各省、自治区、直辖市卫生厅(局)负责其辖区内的进口药品的监督管理工作。
第三条进口药品必须经口岸药品检验所法定检验。
卫生部授权的口岸药品检验所(以下简称口岸药检所)代表国家对进口药品实施法定检验。
中国药品生物制品检定所负责对口岸药检所进行技术指导和有争议的检验结果的裁决。
第四条进口药品必须是国内医疗需要的安全有效的品种。
第二章进口药品的注册第五条国家对进口药品实行注册制度。
凡进口的药品,必须具有卫生部核发的《进口药品注册证》。
《进口药品注册证》对该证载明的品名和生产国家、厂商有效。
医疗特需或国内生产不能满足医疗需要,但又尚未取得《进口药品注册证》的品种,进口单位需报经卫生部审查批准,发给《一次性进口药品批件》。
《一次性进口药品批件》只对该批件载明的品名、生产厂商、数量、期限和口岸药检所有效。
第六条申请《进口药品注册证》的国外生产厂商或经营代理商须提出申请,并填写“进口药品注册证申请表”一式两份,连同要求的资料,报送卫生部药政局。
特殊需要一次性进口的,由国内进口单位提出申请,连同要求的资料报送所在省、自治区、直辖市卫生厅(局)初审后,转报卫生部药政局批准。
第七条申请《进口药品注册证》需报送以下资料:1.药品生产国卫生当局签发的批准该药品生产、销售、出口及符合药品生产质量管理规范(GMP)的证明文件,且附中文译本;2.专利品证明文件;3.药品说明书及中文译本;4.技术资料;(1)药品处方,包括活性成份、辅料的名称(包括非专利名、商品名和化学名)和用量等;(2)药品生产方法;(3)药品质量标准及检验方法,并附中文译本;(4)药品的药理、毒理实验摘要及文献资料;(5)药品的临床资料,包括适应症、剂量、给药途径、与其它药物的配伍作用、毒副反应、禁忌症和注意事项等;(6)药品的稳定性实验资料。
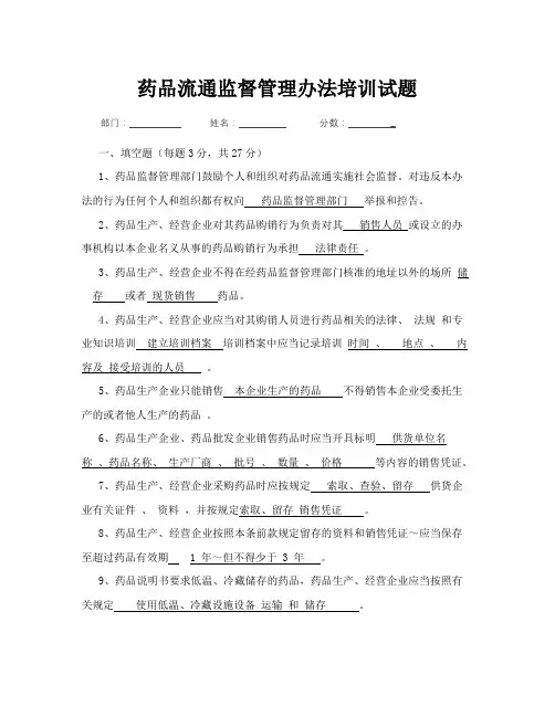
药品流通监督管理办法培训试题一、填空题(每题3分,共27分)1、药品监督管理部门鼓励个人和组织对药品流通实施社会监督。
对违反本办法的行为任何个人和组织都有权向药品监督管理部门举报和控告。
2、药品生产、经营企业对其药品购销行为负责对其销售人员或设立的办事机构以本企业名义从事的药品购销行为承担法律责任。
3、药品生产、经营企业不得在经药品监督管理部门核准的地址以外的场所储存或者现货销售药品。
4、药品生产、经营企业应当对其购销人员进行药品相关的法律、法规和专业知识培训建立培训档案培训档案中应当记录培训时间、地点、内容及接受培训的人员。
5、药品生产企业只能销售本企业生产的药品不得销售本企业受委托生产的或者他人生产的药品。
6、药品生产企业、药品批发企业销售药品时应当开具标明供货单位名称、药品名称、生产厂商、批号、数量、价格等内容的销售凭证。
7、药品生产、经营企业采购药品时应按规定索取、查验、留存供货企业有关证件、资料,并按规定索取、留存销售凭证。
8、药品生产、经营企业按照本条前款规定留存的资料和销售凭证~应当保存至超过药品有效期 1 年~但不得少于 3 年。
9、药品说明书要求低温、冷藏储存的药品,药品生产、经营企业应当按照有关规定使用低温、冷藏设施设备运输和储存。
二、单项选择题:(每题2分,共28分)1、对以本企业名义从事药品购销行为负法律责任的应该是:( B)A 销售员本人B 药品生产企业或药品经营企业C 授权人 D以上均不是2、药品生产企业可以销售的药品为:(A )A 本企业生产的药品B 委托生产的药品C 其他企业生产的药品 D以上均不是3、销售进口药品应提供的相关证明为:(D )A 进口药批准文件B 海关通关单C 口岸药检所检验报告单D 以上均是4、采购药品时对供货商提供的企业资料、产品资料及销售人员授权委托书等资料应:(D )A 索取B 查验C 留存D 以上均是5、以下错误的是:(B )A 企业不得为他人提供经营场所、资质证明或票据等。
解读:关于在公立医疗机构药品采购中推行“两票制”的实施意见(试行)发布时间:2017-01-09 来源:一、为什么要在公立医疗机构药品采购中推行“两票制”?有何重要意义?答:在公立医疗机构药品采购中推行“两票制”,主要是针对当前药品购销过程中存在的环节较多和多级代理等突出问题而采取的一项改革措施,目的是压缩药品流通环节,使中间加价透明化,进一步推动降低药品虚高价格,减轻群众用药负担。
由于历史原因,药品流通领域“多小散乱差”的状况尚没有得到根本改观,药品流通链条长、流通秩序较混乱,挂靠经营、过票洗钱、买空卖空、带金销售等问题突出,医药商业贿赂时有发生。
药品流通领域这些乱象相互作用、相互影响,推高了药品价格,助长了医药购销腐败行为,制约了医药卫生体制改革向纵深发展,给政府、社会和个人造成很大的损失。
解决这些积弊已久的问题,仅靠市场自发调节短期内难以取得明显成效,必须通过医疗、医保、医药联动改革,重拳出击,加快治乱步伐。
“两票制”是现阶段治理药品市场乱象的一项重要措施,要从维护国家和人民利益的高度,从促进医药产业健康发展的大局出发,坚定不移地推行“两票制”。
在公立医疗机构药品采购中推行“两票制”具有重要意义。
一是有利于减少药品流通环节,规范流通秩序,提高流通效率,降低药品虚高价格;二是有利于加强药品监管,实现药品质量、价格可追溯,保障群众用药安全;三是有利于净化流通环境,治理药品流通领域乱象,依法打击非法挂靠、商业贿赂、偷逃税款等违法行为;四是有利于深化药品领域改革,助推药品企业转型升级、做大做强,提高行业集中度,促进医药产业健康发展,实现“三医联动”改革。
二、“两票制”是如何界定的?答:“两票制”是指药品生产企业到流通企业开一次发票,流通企业到医疗机构开一次发票。
鼓励公立医疗机构与药品生产企业直接结算药品货款、药品生产企业与流通企业结算配送费用。
考虑到近年来药品生产企业加快向科工贸一体化的集团型企业转型,企业为扩大规模、降低经营成本、细化专业分工,设立商业公司统一销售本企业(集团)的药品,已成为企业发展的趋势。
进口(含港、澳、台)化学药品临床试验批准Approval for clinical trials of imported (incl. from Hong Kong, Macao and Taiwan) chemicals2012年11月05日发布一、项目名称:进口药品注册I. Project name: Imported Drug Registration二、许可内容:进口(含港、澳、台)化学药品临床试验批准,其分类按《药品注册管理办法》附件二注册分类,即:II. Content of licensing: Approval for clinical trials of imported (including Hong Kong, Macao and Taiwan) chemicals, which are classified in accordance with Annex II of the “Provisions for Drug Registration”, namely:注册分类1、未在国内外上市销售的药品。
RegistrationCategory 1, drugs not marketedathomeandabroad.注册分类3、已在国外上市销售但尚未在国内上市销售的药品。
RegistrationCategory 3, drugsthathavebeenmarketedoverseasbutnotyetinthedomesticmarket.三、实施依据:《中华人民共和国药品管理法》、《中华人民共和国药品管理法实施条例》、《药品注册管理办法》III. Legal basis: "Drug Administration Law," "Regulations for Implementation of the Drug Administration Law,” and “ProvisionsforDrugRegistration”四、收费:IV. Charges:进口药审评及审批收费45300元Reviewandapprovalfeeforimported drugs: RMB45,300yuan收费依据:《国家计委、财政部关于调整药品审批、检验收费标准的通知》〔计价格(1995)340号〕Chargingbasis: "Notice of the State Planning Commission and the Ministry of Finance on the Adjustment of Fees for Drug Review, Approval and Tests" [J.J.G. (1995) No.340]五、数量限制:本许可事项无数量限制V. Quantity restrictions: No quantity limit forthislicensing六、申请人提交材料目录:VI. List of application dossiers:《进口药品注册申请表》"Application Form for the Registration of Imported Drugs”(一)综述资料(I) Summary data1.药品名称。
进口药品管理办法文章属性•【制定机关】国家药品监督管理局•【公布日期】1999.04.22•【文号】国家药品监督管理局令[第6号]•【施行日期】1999.05.01•【效力等级】部门规章•【时效性】失效•【主题分类】药政管理正文*注:本篇法规已被《药品注册管理办法(试行)》(发布日期:2002年10月30日实施日期:2002年12月1日)废止国家药品监督管理局令(第6号)《进口药品管理办法》于1999年3月12日经国家药品监督管理局局务会审议通过,现予发布。
本办法自1999年5月1日起施行。
局长:郑筱萸一九九九年四月二十二日进口药品管理办法第一章总则第一条为加强进口药品的监督管理,保证进口药品的质量和安全有效,根据《中华人民共和国药品管理法》的规定,制定本办法。
第二条国家对进口药品实行注册审批制度。
进口药品必须取得中华人民共和国国家药品监督管理局核发的《进口药品注册证》,并经国家药品监督管理局授权的口岸药品检验所检验合格。
第三条国家药品监督管理局主管进口药品的审批和监督管理工作,地方各级药品监督管理部门主管辖区内进口药品的监督管理工作。
第四条进口药品必须符合《中华人民共和国药品管理法》和中国其它有关法律法规的规定,必须接受国家药品监督管理局对其生产情况的监督检查。
第五条进口药品必须是临床需要、安全有效、质量可控的品种。
第二章申报和注册审批第六条申请注册的进口药品必须获得生产国国家药品主管当局注册批准和上市许可。
第七条进口药品的生产厂必须符合所在国药品生产质量管理规范和中国药品生产质量管理规范(GMP)的要求,必要时须经国家药品监督管理局核查,达到与所生产品种相适应的生产条件和管理水平。
第八条进口药品注册,须由国外制药厂商驻中国的办事机构或其在中国的注册代理提出申请,填写《进口药品注册证申请表》,连同本办法规定的资料,报国家药品监督管理局审批。
国外制药厂商驻中国的办事机构或其在中国的注册代理必须是在中国工商行政管理部门登记的合法机构。
进口药品管理办法【发文字号】中华人民共和国国家药品监督管理局令[第6号]【发布部门】国家药品监督管理局(已变更)【公布日期】1999.04.22【实施日期】1999.05.01【时效性】失效【效力级别】部门规章中华人民共和国国家药品监督管理局令(第6号)《进口药品管理办法》于1999年3月12日经国家药品监督管理局局务会审议通过,现予发布。
本办法自1999年5月1日起施行。
局长:郑筱萸一九九九年四月二十二日进口药品管理办法第一章总则第一条为加强进口药品的监督管理,保证进口药品的质量和安全有效,根据《中华人民共和国药品管理法》的规定,制定本办法。
第二条国家对进口药品实行注册审批制度。
进口药品必须取得中华人民共和国国家药品监督管理局核发的《进口药品注册证》,并经国家药品监督管理局授权的口岸药品检验所检验合格。
第三条国家药品监督管理局主管进口药品的审批和监督管理工作,地方各级药品监督管理部门主管辖区内进口药品的监督管理工作。
第四条进口药品必须符合《中华人民共和国药品管理法》和中国其它有关法律法规的规定,必须接受国家药品监督管理局对其生产情况的监督检查。
第五条进口药品必须是临床需要、安全有效、质量可控的品种。
第二章申报和注册审批第六条申请注册的进口药品必须获得生产国国家药品主管当局注册批准和上市许可。
第七条进口药品的生产厂必须符合所在国药品生产质量管理规范和中国药品生产质量管理规范(GMP)的要求,必要时须经国家药品监督管理局核查,达到与所生产品种相适应的生产条件和管理水平。
第八条进口药品注册,须由国外制药厂商驻中国的办事机构或其在中国的注册代理提出申请,填写《进口药品注册证申请表》,连同本办法规定的资料,报国家药品监督管理局审批。
国外制药厂商驻中国的办事机构或其在中国的注册代理必须是在中国工商行政管理部门登记的合法机构。
第九条申请进口药品注册,须报送以下资料:(一)药品生产国国家药品主管当局批准药品注册、生产、销售、出口及其生产厂符合药品生产质量管理规范(GMP)的证明文件和公证文件。
Enterprise Development专业品质权威Analysis Report企业发展分析报告浙江省医药保健品进出口有限责任公司免责声明:本报告通过对该企业公开数据进行分析生成,并不完全代表我方对该企业的意见,如有错误请及时联系;本报告出于对企业发展研究目的产生,仅供参考,在任何情况下,使用本报告所引起的一切后果,我方不承担任何责任:本报告不得用于一切商业用途,如需引用或合作,请与我方联系:浙江省医药保健品进出口有限责任公司1企业发展分析结果1.1 企业发展指数得分企业发展指数得分浙江省医药保健品进出口有限责任公司综合得分说明:企业发展指数根据企业规模、企业创新、企业风险、企业活力四个维度对企业发展情况进行评价。
该企业的综合评价得分需要您得到该公司授权后,我们将协助您分析给出。
1.2 企业画像类别内容行业空资质增值税一般纳税人产品服务:进出口代理;Ⅱ、Ⅲ类射线装置销售;第三类1.3 发展历程2工商2.1工商信息2.2工商变更2.3股东结构2.4主要人员2.5分支机构2.6对外投资2.7企业年报2.8股权出质2.9动产抵押2.10司法协助2.11清算2.12注销3投融资3.1融资历史3.2投资事件3.3核心团队3.4企业业务4企业信用4.1企业信用4.2行政许可-工商局4.3行政处罚-信用中国4.5税务评级4.6税务处罚4.7经营异常4.8经营异常-工商局4.9采购不良行为4.10产品抽查4.12欠税公告4.13环保处罚4.14被执行人5司法文书5.1法律诉讼(当事人)5.2法律诉讼(相关人)5.3开庭公告5.4被执行人5.5法院公告5.6破产暂无破产数据6企业资质6.1资质许可6.2人员资质6.3产品许可6.4特殊许可7知识产权7.1商标7.2专利7.3软件著作权7.4作品著作权7.5网站备案7.6应用APP7.7微信公众号8招标中标8.1政府招标8.2政府中标8.3央企招标8.4央企中标9标准9.1国家标准9.2行业标准9.3团体标准9.4地方标准10成果奖励10.1国家奖励10.2省部奖励10.3社会奖励10.4科技成果11 土地11.1大块土地出让11.2出让公告11.3土地抵押11.4地块公示11.5大企业购地11.6土地出租11.7土地结果11.8土地转让12基金12.1国家自然基金12.2国家自然基金成果12.3国家社科基金13招聘13.1招聘信息感谢阅读:感谢您耐心地阅读这份企业调查分析报告。
进口药品管理办法正文:---------------------------------------------------------------------------------------------------------------------------------------------------- 国家药品监督管理局令(第6号)《进口药品管理办法》于1999年3月12日经国家药品监督管理局局务会审议通过,现予发布。
本办法自1999年5月1日起施行。
局长:郑筱萸一九九九年四月二十二日进口药品管理办法第一章总则第一条为加强进口药品的监督管理,保证进口药品的质量和安全有效,根据《中华人民共和国药品管理法》的规定,制定本办法。
第二条国家对进口药品实行注册审批制度。
进口药品必须取得中华人民共和国国家药品监督管理局核发的《进口药品注册证》,并经国家药品监督管理局授权的口岸药品检验所检验合格。
第三条国家药品监督管理局主管进口药品的审批和监督管理工作,地方各级药品监督管理部门主管辖区内进口药品的监督管理工作。
第四条进口药品必须符合《中华人民共和国药品管理法》和中国其它有关法律法规的规定,必须接受国家药品监督管理局对其生产情况的监督检查。
第五条进口药品必须是临床需要、安全有效、质量可控的品种。
第二章申报和注册审批第六条申请注册的进口药品必须获得生产国国家药品主管当局注册批准和上市许可。
第七条进口药品的生产厂必须符合所在国药品生产质量管理规范和中国药品生产质量管理规范(GMP)的要求,必要时须经国家药品监督管理局核查,达到与所生产品种相适应的生产条件和管理水平。
第八条进口药品注册,须由国外制药厂商驻中国的办事机构或其在中国的注册代理提出申请,填写《进口药品注册证申请表》,连同本办法规定的资料,报国家药品监督管理局审批。
国外制药厂商驻中国的办事机构或其在中国的注册代理必须是在中国工商行政管理部门登记的合法机构。
药品信息变更操作流程药品生产企业(进口药品为国内总经销商或总代理商)是申报药品信息变更的主体。
药品的各项信息变更,包括通用名、商品名、规格包装、包装方式、生产企业名称、委托生产、进口药品转国内分装、分装药品转国产、进口药品转国产、信息更正等。
药品信息变更作为日常管理工作开展,企业申报并通过审核后执行变更结果。
(中标药品下发红头文件,非中标、儿童用药、毒麻精放等药品不下发红头文件,企业可在“基础信息登记系统”查询变更结果)。
具体操作流程如下:企业在“上海市医药采购基础信息登记系统”中按要求如实申报相关信息。
一.企业名称申请变更(包括全部品规及部分品规)(正在申请挂网或者未完成的标期内药品请在挂网及投标公示执行后在上海市医药采购基础信息登记系统申请变更。
)(1)企业名称变更需要准备的材料:①企业(或代理)申请公文(格式企业自拟);②企业(或代理)法人授权书及被授权人身份证复印件;③药品生产许可证(进口药品注册证);④GMP证书;⑤补充申请批件(企业更名相关);⑥企业(或代理)营业执照;⑦进口药品国内委托代理协议(合同)。
以上材料都需盖上企业公章。
需要准备的材料:①企业(或代理)申请公文(格式企业自拟);②企业(或代理)法人授权书及被授权人身份证复印件;③药品生产许可证(进口药品注册证);④GMP证书;⑤补充申请批件(企业更名相关);⑥企业(或代理)营业执照;⑦进口药品国内委托代理协议(合同)。
⑧外观照片、药品说明书,需要填写本位码、批准文号、医院供应价;⑨生产注册批件(含补充申请);⑩质量标准相关材料及省、市药品检验报告。
以上材料都需盖上企业公章。
需要准备的材料:①企业(或代理)申请公文(格式企业自拟);②企业(或代理)法人授权书及被授权人身份证复印件;③药品生产许可证(进口药品注册证);④GMP证书;⑤补充申请批件(企业更名相关);⑥企业(或代理)营业执照;⑦进口药品国内委托代理协议(合同)。
⑧外观照片、药品说明书,需要填写本位码、批准文号、医院供应价;⑨生产注册批件(含补充申请);⑩质量标准相关材料及省、市药品检验报告。
进口化学药品(含港、澳、台)注册证书核发2012年11月05日发布一、项目名称:进口药品注册二、许可内容:进口化学药品注册证核发,其分类按《药品注册管理办法》附件二注册分类,即:注册分类1、未在国内外上市销售的药品。
注册分类3、已在国外上市销售但尚未在国内上市销售的药品。
三、实施依据:《中华人民共和国药品管理法》、《中华人民共和国药品管理法实施条例》、《药品注册管理办法》四、收费:进口药审评及审批收费45300元。
完成临床以后的注册申请,因申请进口临床试验时已收费,故不收费。
收费依据:《国家计委、财政部关于调整药品审批、检验收费标准的通知》[计价格(1 995)340号]。
五、数量限制:本许可事项无数量限制六、申请人提交材料目录:《进口药品注册申请表》(一)综述资料1.药品名称。
2.证明性文件。
3.立题目的与依据。
4.对主要研究结果的总结及评价。
5.药品说明书、起草说明及相关参考文献。
6.包装、标签设计样稿。
(二)药学研究资料7.药学研究资料综述。
8.原料药生产工艺的研究资料及文献资料;制剂处方及工艺的研究资料及文献资料。
9.确证化学结构或者组份的试验资料及文献资料。
10.质量研究工作的试验资料及文献资料。
11.药品标准及起草说明,并提供标准品或者对照品。
12.样品的检验报告书。
13.原料药、辅料的来源及质量标准、检验报告书。
14.药物稳定性研究的试验资料及文献资料。
15.直接接触药品的包装材料和容器的选择依据及质量标准。
(三)药理毒理研究资料16.药理毒理研究资料综述。
17.主要药效学试验资料及文献资料。
18.一般药理学的试验资料及文献资料。
19.急性毒性试验资料及文献资料。
20.长期毒性试验资料及文献资料。
21.过敏性(局部、全身和光敏毒性)、溶血性和局部(血管、皮肤、粘膜、肌肉等)刺激性等特殊安全性试验资料和文献资料。
22.复方制剂中多种成份药效、毒性、药代动力学相互影响的试验资料及文献资料。
进口药品管理办法正文:---------------------------------------------------------------------------------------------------------------------------------------------------- 进口药品管理办法(1990年11月2日卫生部发布)第一章总则第一条为加强对进口药品的监督管理,保证进口药品的质量和安全有效,根据《中华人民共和国药品管理法》及其它有关法律、法规的规定,特制定本办法。
第二条国务院卫生行政部门主管全国进口药品的监督管理工作。
各省、自治区、直辖市卫生厅(局)负责其辖区内的进口药品的监督管理工作。
第三条进口药品必须经口岸药品检验所法定检验。
卫生部授权的口岸药品检验所(以下简称口岸药检所)代表国家对进口药品实施法定检验。
中国药品生物制品检定所负责对口岸药检所进行技术指导和有争议的检验结果的裁决。
第四条进口药品必须是国内医疗需要的安全有效的品种。
第二章进口药品的注册第五条国家对进口药品实行注册制度。
凡进口的药品,必须具有卫生部核发的《进口药品注册证》。
《进口药品注册证》对该证载明的品名和生产国家、厂商有效。
医疗特需或国内生产不能满足医疗需要,但又尚未取得《进口药品注册证》的品种,进口单位需报经卫生部审查批准,发给《一次性进口药品批件》。
《一次性进口药品批件》只对该批件载明的品名、生产厂商、数量、期限和口岸药检所有效。
第六条申请《进口药品注册证》的国外生产厂商或经营代理商须提出申请,并填写“进口药品注册证申请表”一式两份,连同要求的资料,报送卫生部药政局。
特殊需要一次性进口的,由国内进口单位提出申请,连同要求的资料报送所在省、自治区、直辖市卫生厅(局)初审后,转报卫生部药政局批准。
第七条申请《进口药品注册证》需报送以下资料:1.药品生产国卫生当局签发的批准该药品生产、销售、出口及符合药品生产质量管理规范(GMP)的证明文件,且附中文译本;2.专利品证明文件;3.药品说明书及中文译本;4.技术资料;(1)药品处方,包括活性成份、辅料的名称(包括非专利名、商品名和化学名)和用量等;(2)药品生产方法;(3)药品质量标准及检验方法,并附中文译本;(4)药品的药理、毒理实验摘要及文献资料;(5)药品的临床资料,包括适应症、剂量、给药途径、与其它药物的配伍作用、毒副反应、禁忌症和注意事项等;(6)药品的稳定性实验资料。
小木虫(金币+1):奖励一下,鼓励发有价值的话题huqiu1953(金币+3):谢谢您的分享~不错的资源,欢迎常来药学专区参与交流~让我们共同进步~2010-05-2313:00:40部分外企介绍:1。
辉瑞(PfizerPharmaceuticalsLtd)——新辉瑞是由老辉瑞公司和法玛西亚普强(也有译为法玛克普强)公司携手创立的一家拥有空前规模、广泛的产品治疗领域和产品系列的全球药业巨擘。
新辉瑞公司包括三个业务领域:医药保健、动物保健、以及消费者保健品。
大家熟知的著名产品枸橼酸西地那非就是常能提起的伟哥(中文商品名:万艾可),干什么用的大家心里明白,我就不说了。
2。
默克(Merck)——确切的说公司的名称应该是MSD,即大家熟知的默沙东(Mercksharp&Dohme),大名鼎鼎的“万络”就是这个公司的产品。
另外德国也有一家叫默克的医药企业德文名称MerckKGaA,建立于1647年,主要生产化工产品,医药产品也有一些。
从年龄上推算一下也知道德国的默克是MSD 的老祖宗。
3。
葛兰素史克(Glaoxsmithkline)——是一家以研究为中心的公司。
是老牌的制药业巨头Glaox与史克比切姆公司合并而成。
4。
强生(Johnson&Johnson)——一家世界上最大的,最具综合性的医疗保健产品的生产集团,它为消费品、制药业及专业用品市场提供服务。
他的儿子大家肯定特别熟悉,就是杨森。
5。
诺华(NovartisPharmaLtd)——瑞士的跨国医药集团。
该公司目前在华分别在北京、上海等地建有四家企业。
诺华也是世界上最大的医用营养品提供商之一。
6。
阿斯利康(AstraZenecaPharmaceuticalCoLtd)——英国的阿斯利康是由阿斯特拉和捷利康合并形成的世界第三大制药公司。
凭借强大的研发后盾,致力于研制、开发、生产和营销优越的产品,在心血管、消化、麻醉、肿瘤、呼吸五大领域处于世界领先地位。
湖北省基本药物集中采购平台网上交易系统医疗机构操作手册V1.0湖北省综合招投标中心2010-1-15目录欢迎使用湖北省基本药物集中采购平台4 关于这本用户手册4第一章采购系统操作流程51.1医疗机构制定自身采购目录51.2医疗机构制定采购单51.3医疗机构修改采购单51.4医疗机构撤单操作61.5等待配送企业确认订单61.6等待配送企业配送药品61.7医疗机构验收货物61.8医疗机构结算操作61.9医疗机构退货操作7第二章医疗机构操作指南82.1用户登录82.2挂网目录92.3配送企业选择102.4采购计划管理112.5合同管理142.6日常采购管理162.6.2采购单管理182.6.3采购药品明细192.6.4采购药品汇总202.7入库管理202.8结算管理212.9退货管理232.10信息反馈252.10.1新建反馈252.10.2消息列表262.11系统管理272.11.1医院信息管理272.11.2子用户管理272.12快捷图标30后记欢迎使用湖北省基本药物集中采购平台感谢您使用湖北省基本药物集中采购平台!关于这本用户手册产品用户手册包含了所有当您在使用湖北省基本药物集中采购平台软件时所用到的信息。
用户手册的编排方式用户手册是由下面几个章节所组成:•第一章:采购系统操作流程本章节说明了湖北省基本药物集中采购平台在医药采购中的使用权限,您还会从本章节中了解到该系统是如何利用电脑来取代繁复琐碎的人工统计,为您的采购带来无尽的便利。
•第二章:医疗机构操作指南本章节具体描述了湖北省基本药物集中采购平台医疗机构用户端的每一项功能,章节安排遵循常规的采购流程。
对功能模块逐一描述,力求使您在使用中没有疑惑。
第一章:采购系统操作流程1.1医疗机构制定自身采购目录医疗机构采购药品之前,要制定自身的采购目录,采购员从湖北省招投标中心提供的挂网目录中筛选出自身所需的采购品种,点击‘确定选择’按钮,选定的药品将添加到自身的采购计划中。
辉瑞(Pfizer Pharmaceuticals Ltd )——新辉瑞是由老辉瑞公司和法玛西亚普强(也有译为法玛克普强)公司携手创立的一家拥有空前规模、广泛的产品治疗领域和产品系列的全球药业巨擘。
新辉瑞公司包括三个业务领域:医药保健、动物保健、以及消费者保健品。
大家熟知的著名产品枸橼酸西地那非就是常能提起的伟哥(中文商品名:万艾可),干什么用的大家心里明白,我就不说了。
哈哈!ffice ffice" />安万特(Aventis Pharma)——由德国的赫司特(Hoechst)公司与法国的罗纳普朗克(Rhone-Poulenc)公司合并而创建的巨型公司。
部门包括:Aventis Pharma AG(处方药) Aventis Pasteur(疫苗)Aventis Behring(蛋白治疗剂)Dade Behring(诊断用品)。
葛兰素史克(Glaox smithkline)——是一家以研究为中心的公司。
是老牌的制药业巨头Glaox与史克比切姆公司合并而成。
默克(Merck)——确切的说公司的名称应该是MSD,即大家熟知的默沙东(Merck sharp&Dohme),大名鼎鼎的“万络”就是这个公司的产品。
另外德国也有一家叫默克的医药企业德文名称Merck KGaA,建立于1647年,主要生产化工产品,医药产品也有一些。
从年龄上推算一下也知道德国的默克是MSD的老祖宗。
强生(Johnson&Johnson)——一家世界上最大的,最具综合性的医疗保健产品的生产集团,它为消费品、制药业及专业用品市场提供服务。
他的儿子大家肯定特别熟悉,就是杨森。
诺华(Novartis Pharma Ltd)——瑞士的跨国医药集团。
该公司目前在华分别在北京、上海等地建有四家企业。
诺华也是世界上最大的医用营养品提供商之一。
阿斯利康(AstraZeneca Pharmaceutical Co Ltd)——英国的阿斯利康是由阿斯特拉和捷利康合并形成的世界第三大制药公司。
百度文库安徽省基础信息数据库申报平台生产企业产品注册操作手册安徽省医药集中采购服务中心2011年6月目录生产企业产品注册 (1)操作手册 (1)第一章综述 (4)第二章登录、修改密码及退出 (5)2.1 登陆方式 (5)打开安徽省医药集中采购平台网站首页(),在首页点击安徽省基础信息数据库申报平台漂浮图片,或者直接输入网址: (5)2.2 登录 (5)2.3 修改密码 (5)2.4 退出登录状态 (5)注销意为安全退出平台,点击页面右上角“”按钮即可。
(5)第三章企业信息维护 (6)3.1 国内生产企业 (6)3.2 进口药品国内总代理 (7)第四章产品信息维护 (9)4.1 增加本企业产品 (9)4.2 维护本企业的产品信息 (10)第五章企业提问 (14)企业对网上操作和招标相关的政策如有疑问,可在“企业提问”栏目提问。
(14)点击企业提问模块下的“企业咨询列表”菜单,如下图: (14) (14)弹出咨询列表界面,可以查询、新增和删除问题。
(14) (14)5.1查询问题 (14)输入咨询标题或者默认查询条件为空,点击“查询,”弹出所有符合条件的企业咨询列表。
(14)点击查看回复下的“查看中心答疑”链接,弹出“问题反馈”界面,可以查看有关问题的回复。
(14)5.2 添加问题 (14)如有新的问题需要提问,点击“添加问题”弹出“新增企业咨询”窗口,问题标题和问题内容都是必填项。
如在添加产品时找不到相应的品规,可以通过这儿咨询。
(14) (15)5.3 删除问题 (15)选中所要删除的问题,点击“删除”,弹出确认要删除的提示窗口,点击确定,删除成功。
(15)第一章综述本手册为生产企业注册操作手册,仅对生产企业在平台操作的相关功能进行说明。
所有产品的注册必须由该产品生产企业自己完成,进口药品由其国内总代理代为完成企业信息和产品信息的维护。
《安徽省医药集中采购平台网站》网址:。
已报名过的生产企业凭原账号、密码登录“平台”重新进行企业及产品信息维护操作,并在规定时间内递交纸质注册材料到采购中心(已报名过企业不能重新分配注册账号,所以请各企业务必保管好自己的账号和密码)。