采访笔记整理
- 格式:ppt
- 大小:159.03 KB
- 文档页数:14
采访
1、要明确采访的目的或主题,所采访的对象要明确,采访的内容要具体等。
2、灵活运用各种提问方式
(1)一般提问方法:要么直接问,要么旁敲侧击,可以细分为:
①趣问;采用一些诙谐有趣、形象生动的话题或提问方式进行发问,以消除陌生感,拉近双方的距离。
②直问:不转弯抹角,把想了解的问题直截了当地提出来。
③推问:运用逻辑推理,提出问题。
④旁问:有意岔开,先谈点别的事情,以此来制造轻松的气氛。
(2)访谈对象的回答有时会出现一些新情况,访谈要及时抓住新情况,调节控制好访谈过程。
使访谈顺利、深入地进行下去。
①追问:对访谈对象刚刚陈述的疑点或没有充分说明的地方进行追问,使访谈顺着自己的思路进行。
②延伸:对访谈对象没有涉及的领域进行引导,可以拓宽领域,避免片面性。
③对比:有时候,访谈对象就某一问题在回答时的陈述不尽相同,如果发现这样的疑点可以进行对比提问。
也可以引入一些其他人同一问题的观点进行对比提问。
3、要把握采访提问的四个技巧
问得关键:问题要直指核心。
问得自然:方式要恰当。
问得简明:提问语言要简洁明了。
问得合适:问题要切题,并适用于访谈对象。
新闻采访笔记一,决定成败的非智力因素1.不怨天尤人,从自身找原因2.善于理解别人的难处和苦衷3.能设身处地的理解他人4.不人云亦云,有主见和独立判断力5.不为表象迷惑,不见证据不轻信的怀疑精神6.善于有选择的听取别人的意见(直接引语)7.不斤斤计较眼前小利,有远见8.舍得投资,舍得付出代价9.肯下笨功夫,善于学习新知识(自学)10.知识面广,精于某一领域11.吃苦耐劳,不惧艰苦12.迎难而上,设法克服困难13.执行力,拿得起,嚼得烂,不折不扣(给加西亚的信)14.有组织纪律性,能够自我管理,自我控制15.符合他人意识善于与他人合作16.打心底尊重他人,看得起,不鄙视,善于发现别人的优点长处。
17.不过分依赖别人,自己解决问题18.在不可能中创造可能19.敢于进入陌生领域,开拓新领域20.肯从最基层最艰苦回报最少的岗位做起21.不走寻常路22.定位自己的能力,个人品牌意识23.懂礼貌,行礼仪二、导语的20种方法1.一语破的——开门见山2.设置悬念——事情不宜先说3.欲擒故纵——言犹未尽4.化静为动——(化物为人)5.拟人修辞6.数字对比7.速写勾画8.巧用背景9.古诗名句10.烘云托月11.抑扬顿挫12.特写镜头13.曲径通幽14.一张一弛15.小中见大16.先声夺人(直接引语)17.拉近时间18.提问作答19.有意重复20.化整为零三、讲座新闻报道的手法四、消息写作基本技巧1.基本结构:倒金字塔2.写出吸引人的导语,尽量出现人物3.有细节和背景4.行文像讲故事5.有观点,但要用事实作证6.尽量直接引述7.注意报道平衡8.多分段落“短平快”五、直接引语的用法:1.xx说:“、、、、、”。
2.“、、、、、、”xx说。
3.“、、、、、、”,xx说,”、、、、、、“。
4.”、、、、、、“六、消息、通讯:文体特征区别:1.通讯事实完整丰富,富于情节,可满足读者欲知详情的需要,容量大,详细,篇幅长;消息短简洁。
采访笔记范文采访笔记。
日期,2022年10月15日。
地点,某某咖啡馆。
采访对象,某某先生。
采访记录:我在某某咖啡馆见到了某某先生,一位年约50岁的男士,他是一位成功的企业家,也是一位慈善家。
我很荣幸能有机会采访他,了解他的成功之道和慈善事业。
我首先询问了他的创业经历。
某某先生说,他从大学毕业后就开始创业,起初是一家小型企业的员工,通过多年的努力和积累,最终创办了自己的公司。
他强调了创业过程中的困难和挑战,但也表示这些困难锻炼了他的意志和能力,让他更加坚定地走向成功。
接着,我问及了他的成功秘诀。
某某先生谦虚地说,成功离不开团队的支持和合作,他的团队是他成功的关键。
他还强调了创新和坚持的重要性,他的公司一直致力于技术创新和产品优化,这也是他们能在激烈的市场竞争中脱颖而出的原因。
我也对某某先生的慈善事业表达了关注,他表示慈善事业对他来说是一种责任和使命,他认为成功的人应该回馈社会,帮助更多需要帮助的人。
他的公司经常参与各种公益活动,捐助学校、敬老院等机构,帮助贫困地区的孩子接受教育。
他还表示,慈善事业给他带来了更多的快乐和满足感,让他觉得自己的成功更有意义。
最后,我向某某先生请教了一些关于成功和慈善的问题。
他给了我很多宝贵的建议,比如要有梦想和目标,要勇于创新和接受挑战,要善待他人,要感恩生活。
他的话让我受益匪浅,也让我对成功和慈善有了更深刻的理解。
整个采访过程中,某某先生给我留下了深刻的印象。
他的成功之道和慈善事业让我深受启发,也让我对未来充满了信心和期待。
我相信,只要我们脚踏实地,勇于创新,善待他人,我们也能取得成功,并回馈社会,让世界变得更美好。
社会采访中的访谈记录与整理在繁华的城市街头,时常可以看到一群身着制服的志愿者,手持录音设备或者笔记本,对路人进行社会采访。
他们是社会调查员,目的是为了了解民众的生活状态和社会问题,进而为政府提供参考意见和建议。
这些被采访的普通市民,往往是社会调查员的宝贵资源,他们口述的生活经历和见解,可以为社会调查提供珍贵的素材。
一次社会采访中,我看到一位调查员正在与一位中年妇女进行谈话。
这位妇女名叫李女士,是一家小餐馆的老板。
她生活在城市的边缘地带,虽然不是很富裕,但生活还算过得去。
她告诉调查员,最近由于疫情的影响,她的生意受到了一定的冲击,顾客越来越少,生意也变得越来越难做。
她担心如果再持续下去,可能会关门大吉。
这样的采访记录对于我们来说,是了解社会真实状况的窗口。
通过调查员的记录整理,我们可以得知在疫情期间,一些小商家面临经营困难的情况。
这些真实的案例,可以帮助我们更好地分析和解决社会问题。
另一次社会采访中,我看到一位调查员在与一位青年男子交谈。
这位年轻人名叫张先生,是一名快递员。
他告诉调查员,自从疫情爆发以来,他的工作量大幅增加,每天要送很多份快递,工作强度大大加大。
虽然薪水有所提高,但他的工作压力和工作时间也在不断增加。
他说自己很辛苦,但又不得不这样做来养家糊口。
这样的采访记录也让我们了解到了在疫情期间,快递员等基层劳动者所面临的艰辛。
他们是城市的快递使者,是城市发展的推动者,但却时常被人们所忽视。
通过记录和整理这些真实案例,我们可以更加关注这些基层劳动者的生存现状,关心他们的权益和福利。
社会采访并不只是一种填表和问答的行为,更重要的是记录下人们真实的生活和遭遇,帮助我们更客观地了解社会现状。
通过整理这些采访记录,我们可以将零散的信息进行归类和分析,挖掘出社会问题的本质,为政府决策和社会改革提供参考依据。
在整理采访记录过程中,我们需要采取系统性的方法,将不同的案例进行分类和比较。
比如按照行业、地区、年龄等因素进行归类,找出共性和规律。
新闻采访笔记整理新闻一词最早出现在唐代文人孙处玄“恨天下无书以广新闻”一句。
另一说出自于南朝宋泰始三年左右朱昭之撰写的《难顾道士夷夏论》两种新闻的定义:新闻是新近发生的事实的报道(表达新闻的形式)新闻是新近事实变动的信息(表达新闻的实质)“采访”始于东晋史学家干宝的《搜神记序》中。
我国第一本新闻采访专著是邵飘萍的《实际应用新闻学》有名《新闻采集法》。
名考在前,实考在后实考:1、70万年前北京人——群居活动部落首长巫师2、3000年前周朝时期——采诗官3、春秋时期——史官4、唐代时期——邸报5、宋代时期——民闻小报6、明、清朝——民间自设报房(太平天国1851~1864,鸦片战争1840~1842,1856~1860)大大促进中国新闻采集的发展。
实考:(一)记者的前身官方记者:封建王朝的史官(左史记言,右史记事)草根记者:中国的邸报始于唐朝,宋朝还出现了一种民间小报,16世纪中叶,明朝政府允许民间自设报房,在这种小报之中,有专门从事新闻采集的人。
(二)近代职业记者的诞生:从15世纪起,“手抄新闻”就在威尼斯盛行不衰,早期记者由此诞生。
(三)现代职业记者的发展与演变:●1815年由外国人创办的《察世俗每日统计传》中梁发是中国近代最早的记者之一,出现了邵飘萍、黄远生、胡政之等著名记者。
●胡政之本人就是《大公报》第一个去国外采访的记者,同时也是当年采访巴黎和会的唯一中国记者。
●1925年前后,名报社有了内外勤之分,外出采访记者初称为“外勤记者”记者的职责:即职业的责任,是从事某项社会职业所必须完成的任务和必须承担的责任。
记者的职责包括:采集新闻信息(有意采集和无意采集两种)筛选新闻事实解释新闻事件制作新闻作品积极反映情况做好群众工作记者的使命:坚持真实、坚持真理、引导舆论、讴歌光明、伸张正义、鞭挞丑恶、维护国家和民族利益、促进两个文明的协调发展。
新闻职业道德:1、坚持真理,忠于事实2、谦虚谨慎,戒骄戒躁3、深入实际,体察民情4、互敬互学,积极竞争5、摆正位置,不谋私利6、甘为人梯,严禁剽窃新闻采访定义的总结:新闻采访是有关人员出于大众传播的目的,通过观察和访谈等手段对可能受到广泛关注且鲜为人知的信息的搜集活动。
这是我综合书本、笔记和网上资料整理的,仅供参考。
其中信源的概念、新闻采访中消息来源的类型与价值、新闻采访中如何捕捉典型细节等问题还没有找到,请大家谅解。
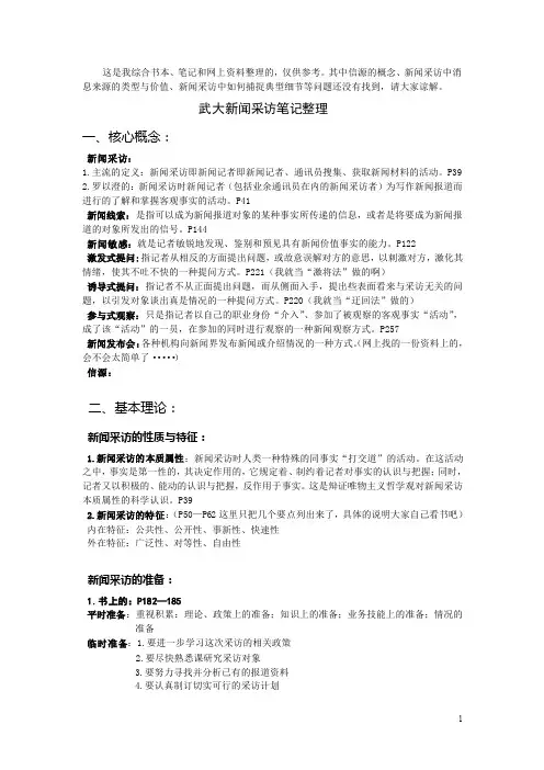
武大新闻采访笔记整理一、核心概念:新闻采访:1.主流的定义:新闻采访即新闻记者即新闻记者、通讯员搜集、获取新闻材料的活动。
P392.罗以澄的:新闻采访时新闻记者(包括业余通讯员在内的新闻采访者)为写作新闻报道而进行的了解和掌握客观事实的活动。
P41新闻线索:是指可以成为新闻报道对象的某种事实所传递的信息,或者是将要成为新闻报道的对象所发出的信号。
P144新闻敏感:就是记者敏锐地发现、鉴别和预见具有新闻价值事实的能力。
P122激发式提问:指记者从相反的方面提出问题,或故意误解对方的意思,以刺激对方,激化其情绪,使其不吐不快的一种提问方式。
P221(我就当“激将法”做的啊)诱导式提问:指记者不从正面提出问题,而从侧面入手,提出些表面看来与采访无关的问题,以引发对象谈出真是情况的一种提问方式。
P220(我就当“迂回法”做的)参与式观察:只是指记者以自己的职业身份“介入”、参加了被观察的客观事实“活动”,成了该“活动”的一员,在参加的同时进行观察的一种新闻观察方式。
P257(网上找的一份资料上的,新闻发布会:各种机构向新闻界发布新闻或介绍情况的一种方式。
会不会太简单了·····)信源:二、基本理论:新闻采访的性质与特征:1.新闻采访的本质属性:新闻采访时人类一种特殊的同事实“打交道”的活动。
在这活动之中,事实是第一性的,其决定作用的,它规定着、制约着记者对事实的认识与把握;同时,记者又以积极的、能动的认识与把握,反作用于事实。
这是辩证唯物主义哲学观对新闻采访本质属性的科学认识。
P392.新闻采访的特征:(P50—P62这里只把几个要点列出来了,具体的说明大家自己看书吧)内在特征:公共性、公开性、事新性、快速性外在特征:广泛性、对等性、自由性新闻采访的准备:1.书上的:P182—185平时准备:重视积累:理论、政策上的准备;知识上的准备;业务技能上的准备;情况的准备临时准备:1.要进一步学习这次采访的相关政策2.要尽快熟悉课研究采访对象3.要努力寻找并分析已有的报道资料4.要认真制订切实可行的采访计划5.要做好必要的物质准备2.网上资料版:一、平时准备A。
采访中的访谈记录和整理近日,我前往一家当地企业进行采访,旨在了解其发展历程、市场竞争以及未来规划。
在采访的过程中,我与负责人进行了深入的讨论和交流,以下是我整理出的访谈记录:首先,我询问了企业的发展历程。
负责人表示,企业成立于2008年,起初只是一家小作坊式的加工厂,主要从事某种产品的生产加工。
经过多年的努力和拼搏,企业逐渐发展壮大,现在已经成为当地有一定影响力的企业之一。
负责人感慨道:“创业的道路充满艰辛和挑战,但只要坚持不懈,就一定能够取得成功。
”其次,我关心了企业面临的市场竞争情况。
负责人透露,当前所处的行业竞争异常激烈,不仅来自同类产品的竞争,还有来自新型的竞争对手和外部环境的挑战。
为了在激烈的竞争中脱颖而出,企业不断进行产品创新和技术升级,努力提高自身的竞争力。
负责人强调:“要不断学习和改进,才能在市场上立于不败之地。
”最后,我探讨了企业的未来规划。
负责人表示,企业将致力于打造自有品牌,拓展市场销售渠道,同时加大对产品品质和服务水平的投入。
在未来的发展中,企业还计划开拓国际市场,拓展海外业务。
负责人表示:“未来是充满希望和挑战的,我们会不忘初心,不断前行。
”在整个采访过程中,我深刻感受到了企业负责人的坚定信念和积极进取的态度。
他们在竞争激烈的市场中,始终保持着自己的定位和初衷,不断学习和进步,努力实现企业的长远发展目标。
这种敢于拼搏、坚持不懈的精神,值得我们学习和借鉴。
通过这次的采访,我对企业的发展历程、市场竞争和未来规划有了更深入的了解。
正如负责人所言,创业之路充满挑战,但只要不断努力和进取,就一定能够克服困难,取得成功。
希望这家企业在未来能够不断壮大,成为行业的佼佼者,为社会做出更大的贡献。
采访怎么做记录和总结记录的几种主要方式:1、心记2、画记3、录音记录4、笔记1、心记记者在现场采访时,将所见、所闻的真人真事的材料强记心中。
2、画记画事物位置的方位图;画发展过程的方位图;画各种器物的草图;画人物相貌的速写。
3、录音记录一些重要事件和人物,特别是人物专访常用录音记录。
4、笔记记者采访时,将所见所闻所感的真人真事的材料,通过手中的笔,记录在采访本中的记录方式。
(1)记笔记的形式:详记、简记、缩记、略记、速记详记:有闻必录简记:记重点的、有意义的、主要的事实和内容或一些易忘的材料,如数字、人名、地名、物名、精彩的语言等;缩记:可使用一些自己创造的简便的符号代替繁杂的词句。
如,社会主义——社~;坚持四项基本原则——坚四~等略记:记大意、梗概(2)笔记的记录内容:记眼睛所见的有特色的事物(看到)人:外貌特征、衣着服饰、神情举止物:形状、颜色、特点景:采访现场的环境、布置、陈设的特点天:气候特点对新闻事物的影响地:现场的地理、环境、条件对新闻事件的影响记录被采访人陈述的语言(听到)记重点的材料:即事件的起因、转折、及产生的后果,主要情节、有典型意义的细节记人物的思想和见解、有个性的语言原话:记下全部重要讲话:领导人讲话、记者招待会的讲话记下易忘点:数字、人名、地名、物名记下背景材料:记下记者的所思、疑问点及其联想(想到)谈话中感到不清楚的地方有什么出入的地方记录的格式1、每页纸的左边或右边留出1/3空白。
记采访对象说话时的表情、动作、现场情景、也记自己的疑问、思考或感悟,还可以在整理记录时写下相关的旁注。
2、记录时,要分清段落,最好一个意思记一段。
主谈者的谈话与旁人的插话要分开。
3、重要的记录,最好是做单面记录,这样便于随时查阅和过后保存。
4、记录时,尽量用双色笔,以便随时画出重点,或做上各种标志。
怎样才能记得又快又好?1、平时多练、苦练,提高书写速度2、记录时可以自由挥洒,顺其自然3、有的内容可以跳着记如,一首诗就记题目,一段现成话,就记开头、结尾4、创作一些速记的土办法,如,社会主义国家,可写成“社国”;瑞雪兆丰年,可以写成瑞雪﹏;节约与浪费,可以写成节约\;真善美与假丑恶,可以写成真3与假3。
新闻采访笔记前阵子,我有幸参与了一次特别的新闻采访。
这次采访的对象不是什么大明星,也不是知名企业家,而是一位普普通通的社区志愿者——李大爷。
李大爷所在的社区是个老旧小区,设施陈旧,环境也不算太好。
但就是在这样的一个地方,李大爷却成了大家心中的“顶梁柱”。
采访那天,阳光正好,我来到社区的时候,李大爷正拿着一把扫帚在清扫小区的道路。
他穿着一件洗得有些发白的衬衫,裤子上还打着几个补丁,脚上的那双布鞋也已经磨损得不成样子。
但他的脸上却洋溢着热情的笑容,让人感觉特别亲切。
我走上前去,表明了自己的身份和来意,李大爷放下手中的扫帚,拍了拍手上的灰尘,笑呵呵地说:“哟,来采访我这个老头子啊,我可没啥特别的!”我连忙说:“大爷,您可别这么说,听说您为咱们社区做了不少好事呢!”李大爷挠挠头,有点不好意思地说:“都是些力所能及的小事儿,不值一提,不值一提!”在我的再三请求下,李大爷终于打开了话匣子。
他告诉我,他当志愿者已经有好几年了。
一开始,就是看到小区里垃圾没人清理,环境越来越差,心里觉得不得劲儿,就自己拿起扫帚开始打扫。
这一扫,就停不下来了。
“你不知道啊,小姑娘,刚开始的时候,好多人都不理解我。
说我多管闲事,自己给自己找麻烦。
我老伴儿也说我,一大把年纪了,不好好在家享清福,瞎折腾啥。
可我就是觉得,这小区是咱们大家的家,环境好了,大家住得也舒心不是?”李大爷一边说着,一边用手比划着。
为了让小区的环境得到彻底改善,李大爷可没少费心思。
他不仅自己每天打扫卫生,还组织了一支志愿者队伍。
“刚开始的时候,就我一个人,后来慢慢地,一些热心的居民也加入进来了。
我们一起除草、种花、清理小广告,那场面,可热闹了!”李大爷说到这里,眼睛里闪着光。
除了改善环境,李大爷还特别关心社区里的老人和孩子。
有一次,小区里的王奶奶生病了,儿女又不在身边。
李大爷知道后,每天都去王奶奶家,给她送饭、买药,照顾得无微不至。
“王奶奶拉着我的手,一个劲儿地说谢谢。
访谈记录总结归纳在本文中,我们将对进行的一系列访谈记录进行总结和归纳。
这些访谈是为了了解员工对公司文化、工作环境和领导力等方面的看法和经验。
通过这些访谈,我们希望能够更好地理解员工的需求和关切,并提出相应的改进方案。
访谈一:员工对公司文化的认知在此次访谈中,我们询问了员工关于公司文化的看法和体验。
大部分员工认为公司注重员工的成长和发展,并形成了积极、向上的工作氛围。
他们表示在公司内部可以感受到团队合作的重要性,也体验到了公司追求卓越的价值观。
尽管如此,一些员工仍然希望公司能够提供更多的培训和职业发展机会,以满足他们的个人成长需求。
访谈二:员工对工作环境的评价在这一访谈中,我们探讨了员工对工作环境的看法和评价。
多数员工认为公司提供了舒适、友好的工作环境,使他们能够更好地展示自己的能力和才华。
员工们普遍认为,公司的管理层关注员工的福利和工作条件,同时也鼓励员工之间的合作和互助。
不过,个别员工提到希望公司能够更关注工作场所的安全和健康,并通过提供更好的福利和员工关怀措施来改善工作环境。
访谈三:员工对领导力的观察此次访谈聚焦于员工对公司领导力的观察和评价。
许多员工认为领导层在管理公司时表现出了很高的水平,他们具备了良好的沟通能力和决策能力,并能够带领团队朝着共同的目标前进。
许多员工对领导层的专业知识和领导风格表示赞赏,认为领导们能够给予员工足够的支持和鼓励。
然而,个别员工建议领导层在制定目标和策略时更多地考虑员工的意见和建议,以增加员工的参与感和归属感。
综合以上访谈内容,我们得出以下结论:1. 公司的文化价值观和工作氛围受到员工普遍认可,但仍有改进的空间,包括提供更多培训和职业发展机会。
2. 公司的工作环境得到员工的肯定,但亦有部分员工希望公司能更加关注工作场所的安全和福利措施。
3. 公司的领导层在多数员工眼中具备良好的领导力素质和表现,但也有员工建议领导层更多地听取员工的意见和建议。
基于以上总结,我们提出以下改进措施:1. 加强培训和职业发展计划,满足员工的成长需求,提高员工的专业能力和职业发展机会。
访谈笔记管理知识汇总访谈笔记管理知识汇总访谈是一种常见的信息收集方式,通过与被访者的交流,我们可以获取到丰富的信息和观点。
然而,在访谈的过程中,如果没有有效地管理和整理访谈笔记,那么这些宝贵的资源就可能流失或无法发挥其最大的价值。
因此,访谈笔记的管理至关重要。
以下是对访谈笔记管理知识的一些汇总。
一、访谈前的准备在进行访谈之前,我们需要进行一些准备工作,以确保访谈的高效进行和顺利整理。
1.明确目的:在进行访谈之前,需要明确访谈的目的和所需的信息。
这有助于我们更好地指导访谈的方向和深入程度。
2.选择合适的访谈方式:根据被访者的情况和访谈的目的,选择最合适的访谈方式,比如面对面访谈、电话访谈或者在线访谈等。
3.制定访谈大纲:在访谈之前,制定一个访谈大纲,包括访谈的主要话题和需要探讨的问题。
这有助于我们在访谈过程中更好地组织思路和把握重点。
二、访谈的进行1.留心细节:在访谈的过程中,一定要注意记录下关键的信息和细节,比如被访者的言谈举止、情绪表达等。
这些细节有助于我们更全面地了解被访者的观点和态度。
2.开放性问题:在进行访谈时,尽量使用开放性问题来引导被访者的回答。
这样可以鼓励被访者更加深入地表达自己的观点,同时也有利于我们获取更多的信息。
3.准确记录:在访谈的过程中,需要准确地记录被访者的回答和观点。
可以使用录音设备或者书面记录的方式,确保信息的完整性和准确性。
三、访谈笔记的整理1.整理内容:在访谈结束后,需要对访谈笔记进行整理。
首先,要把握访谈的主旨和重点,将收集到的信息按照相关性进行分类和整理。
2.重要观点的引用:在整理访谈笔记时,可以引用一些重要的观点和见解,并标记出相关的来源和被访者的身份。
这有助于我们在后续的分析和报告中使用。
3.成果汇总:除了整理访谈笔记外,还可以将访谈的成果进行汇总和归纳,比如制作一份访谈总结报告或者整合成一个访谈专栏。
这样有助于我们更好地传达和分享访谈的结果。
四、访谈笔记的保密和存档1.保密性:访谈笔记涉及到被访者的个人信息和观点,需要保持机密性。
访谈老师笔记模板范文访谈对象:XX老师访谈时间:XX年XX月XX日访谈地点:XX学校访谈人:XX访谈内容:1. 对教学的理念和方法老师表示,她认为教育是一项神圣的事业,每个学生都有自己的闪光点,老师的使命就是挖掘出学生的潜能,让他们在学习中获得快乐和成长。
她注重启发式教学,鼓励学生表达自己的想法,培养他们的创造力和思维能力。
2. 面对学生的态度和方式老师表示,她尊重每个学生的个性,对待学生的方式是耐心、理解和鼓励。
她努力营造一个轻松愉快的学习氛围,让学生在快乐中学习、进步。
3. 对于学生学习态度的影响老师表示,她希望通过自己的言传身教,激发学生的学习兴趣,培养他们主动探究和积极进取的学习态度。
她相信学生的态度决定了他们未来的成就,所以她在班级管理和教学中多次强调学生的学习态度和品德修养的重要性。
4. 对于教育的未来展望老师表示,她对教育的未来充满信心,她希望有更多的教育理念能够转化为实践,有更多的老师能够像她一样,用心教育每一个学生,让教育成为学生成长的助力和动力。
访谈总结:通过本次访谈,我们深切感受到了XX老师对教育事业的热爱和奉献精神,她的教育理念和方式不仅影响着学生,也启示着其他教师。
希望XX老师能够一如既往地执着坚守,为教育事业贡献更多的力量。
在这次访谈中, 我们深入了解了XX老师对学生的关爱和对教育事业的热忱。
她的言行深深触动了我们对教育的认知,让我们看到了教育者应有的责任与担当。
首先,XX老师的教学理念强调引导学生发现自己的闪光点,这种肯定和鼓励能够让学生在自信中茁壮成长。
她的启发式教学方法可以激发学生的求知欲望、培养他们的批判性思维和创造性思维,让学生在学习中不仅获取知识,更重要的是培养学生的能力。
其次,XX老师在授课和管理中注重学生的个性和成长,她对待每一个学生都仁慈又严格,让学生感受到老师的关怀和呵护。
她在班级管理中重视学生的品行修养和学习态度,这种教育陶冶了学生的性情,塑造了学生的品格。
访谈记录整理
访谈记录整理是对访谈过程中所获取的信息进行归纳、整理和分析的过程。
为了确保访谈效果和提高整理效率,可以采用以下方法:
1. 听录音或观看视频:在访谈过程中,可以通过录音或录像的方式记录访谈内容。
整理时,仔细聆听录音或观看视频,将访谈内容分段,逐一梳理。
2. 整理笔记:访谈过程中,参与者可以根据访谈主题和问题,记录关键信息、观点和陈述。
整理笔记时,要确保内容准确无误,重点突出。
3. 归类整理:将访谈内容进行归类整理,例如将访谈对象的观点、态度、经验等分别归纳整理,以便后续分析。
4. 分析总结:在整理访谈内容的基础上,进行深入分析,挖掘访谈对象背后的需求、问题和建议。
同时,对访谈结果进行总结,形成清晰的分析报告。
5. 撰写访谈报告:根据访谈记录和分析结果,撰写访谈报告。
报告应包括访谈背景、目的、过程、结果和分析等内容。
6. 运用专业工具:可以使用专业软件或工具,如思维导图、数据分析软件等,辅助进行访谈记录整理和分析。
7. 定期回顾:在访谈记录整理完成后,定期回顾和检查记录内容,确保信息准确无误。
总之,访谈记录整理是一项重要的工作,需要访谈者具备良好的沟通能力、记录技巧和分析能力。
通过有效的记录整理,可以更好地挖掘访谈价值,为后续的分析和应用提供有力支持。
采访笔记英文作文Interview Notes。
1. So, tell me a little bit about yourself.Well, I'm a recent graduate from the University of Manchester, where I studied journalism. I've always been passionate about storytelling and connecting with people, which is why I decided to pursue a career in journalism.2. What inspired you to become a journalist?I think it was a combination of my love for writing and my desire to shed light on important issues. I've always been curious about the world around me, and journalism seemed like the perfect way to explore that curiosity and share what I learn with others.3. What do you think is the most challenging aspect of being a journalist?For me, the most challenging part is staying objective and unbiased, especially when reporting on controversial topics. It's important to present all sides of a story and let the readers make their own judgments, but it can be difficult to set aside personal opinions and beliefs.4. Can you share a memorable experience from your career as a journalist?One experience that stands out to me is when I had the opportunity to interview a group of refugees who had recently arrived in the UK. Hearing their stories and seeing their resilience in the face of adversity was incredibly moving, and it reminded me of the power of storytelling to create empathy and understanding.5. How do you stay informed about current events and trends in the industry?I make it a point to read a variety of news sources, both mainstream and alternative, to get a well-rounded viewof what's happening in the world. I also try to attend industry events and conferences to stay connected withother journalists and learn about new developments in the field.6. What advice would you give to aspiring journalists?I would encourage them to be persistent and open-minded. The journalism industry is constantly evolving, so it's important to be adaptable and willing to learn new skills.It's also crucial to build a strong network of contacts and mentors who can offer guidance and support along the way.。
大学生社会采访中的采访记录与整理方法作为大学生,在学习的过程中,我们经常会接触到社会采访这一环节。
对于一些专业性强、实践性强的课程或研究项目,社会采访是必不可少的一环。
通过与社会各界人士进行交流、采访,我们能够更好地了解社会现实、获取信息、探索问题根源。
那么,在进行社会采访时,如何进行采访记录与整理呢?首先,进行采访前,我们要做好充分的准备工作。
这包括研究采访对象的背景资料,了解其基本情况和所涉及的领域,明确采访的目的和问题。
只有在有了一定的了解和准备之后,我们才能更加有针对性地进行采访,提出更深入的问题。
接下来,在进行采访过程中,我们要做好记录工作。
记录可以采用多种方式,如文字记录、录音、摄影等。
文字记录是最常见的方式,可以随时记录采访对象的言论,重点是要准确无误地记录下每一句话。
另外,录音也是一种不错的选择,可以保留下采访对象的语音特点和感情色彩,但需要注意事先征得采访对象的同意。
摄影则可以记录下采访对象的表情、环境等,增加采访内容的生动性。
在采访过程中,要注意与采访对象进行良好的沟通。
要保持礼貌、真诚,倾听对方的观点和意见,不要打断对方的发言,给予足够的时间和空间让对方表达自己的观点。
同时,要提问有针对性的问题,引导对方深入思考,使得采访内容更加丰富和深入。
采访结束后,整理采访记录是非常重要的一步。
首先,要及时整理记录内容,保持记录的完整性和准确性。
可以将文字记录整理成逻辑清晰的思维导图或笔记,方便后续的分析和总结。
同时,对于录音和摄影记录,也要及时整理和归档,以便后续查阅和利用。
最后,进行采访总结和分析是整个采访过程的收尾环节。
通过对采访记录的分析和整理,可以得出一些结论和发现,找出一些规律和问题。
在总结中,要客观、公正地评价采访过程中的优缺点,思考自己在采访中的不足之处,为今后的采访工作提供经验和教训。
综上所述,在进行大学生社会采访时,好的采访记录和整理方法是至关重要的。
只有做好了充分的准备、良好的记录、有效的沟通和整理归纳,才能使得采访工作更加顺利、高效,获取到更多有价值的信息和收获。
采访中的记录与整理方法近日,我有幸参与了一次采访活动,这让我深刻感受到了记录与整理的重要性。
在采访过程中,我学到了许多记录与整理方法,也发现了一些不足之处,下面我将分享一下我的心得体会。
首先,在采访中,记录是至关重要的。
记录可以帮助我们准确地记录被访者的回答,避免遗漏重要信息。
在记录时,我通常会使用笔记本或者录音笔进行记录。
对于重要的信息,我会多次确认,确保没有出现错误。
此外,及时整理记录也是很重要的,可以帮助我们更好地分析和总结采访的内容。
其次,整理记录也是一项必要的工作。
在采访结束之后,我通常会花时间对记录进行整理。
我会将记录中的重要信息整理成表格或者列表的形式,这样可以更清晰地展现出被访者所说的内容。
同时,我还会将记录分成不同的主题或者话题,这样可以帮助我更好地分析被访者的回答。
除了记录和整理的方法外,我还发现在采访中,提问的技巧也是至关重要的。
一个好的提问可以引导被访者深入回答问题,帮助我们获取更多有价值的信息。
在提问时,我通常会先进行准备,明确想要了解的信息,然后有针对性地提出问题。
在提问过程中,我会注意语气和表情,尽量让被访者感到舒适和放松,这样可以促进更深入的交流。
另外,在采访中,我还学到了一些应对突发情况的方法。
有时候,在采访过程中,被访者可能会提到一些敏感话题或者不愿回答的问题。
在这种情况下,我通常会保持耐心和理解,不逼迫被访者回答,而是尊重其选择。
如果对方拒绝回答某个问题,我通常会转换话题,尝试从其他角度了解他们的想法。
总的来说,记录与整理方法在采访中起着至关重要的作用。
通过记录,我们可以准确获取被访者的回答,避免遗漏重要信息。
而整理记录可以帮助我们更好地分析和总结采访的内容。
在采访中,提问的技巧和应对突发情况的方法也是至关重要的。
只有不断学习和提升自己的采访技巧,我们才能做出更优质的采访作品。
希望我的分享能对你有所帮助,也期待在未来的采访中,继续学习和进步。