励磁系统试验质量检查表0001
- 格式:docx
- 大小:8.71 KB
- 文档页数:4
目录1.编制目的 (02)2.编制依据 (02)3.设备系统简介 (02)4.调试内容及验评标准 (06)5.组织分工及使用仪器设备 (07)6.调试应具备的条件 (07)7.调试步骤 (07)8.安全注意事项 (11)9.附录 (12)1 编制目的为使发电机励磁系统安全可靠地投入运行,须对励磁系统的回路接线的正确性、自动励磁调节器的性能和品质以及励磁系统所有一、二次设备进行检查和试验,确保励磁调节器各项技术指标满足设计要求,特编制此调试方案。
2 编制依据2.1 《火电工程启动调试工作规定》建质[1996]40号2.2 《火力发电厂基本建设工程启动及竣工验收规程(1996)》2.3 《火电机组达标投产考核标准(2001年版)》2.4 《电气装置安装工程电力变压器、互感器施工及验收规范(1996年版)》2.5 《电力安装工程电气设备交接试验标准》(GB50150-2006)2.6 《电气装置安装工程母线装置施工及验收规范(1996)》2.7 《数据采集系统校准规范(1995)》2.8 《电力建设安全健康与环境管理工作规定(2002年版)》2.9 《电气装置安装工程高压电器施工及验收规范(1996年版)》2.10 制造厂技术规范2.11《大、中型同步发电机励磁系统基本技术条件(GB7409-97)》2.12《大中型水轮发电机静止整流励磁系统及装置技术条件(DL/T583-1995)》3 设备系统简介孟庄热电厂2×300MW工程发电机励磁系统采用北京四方吉思电气有限公司提供的 GEC-313励磁型微机型自并励励磁,该系统由三相干式励磁变压器、微机型自动励磁调节器、可控整流器、磁场断路器(灭磁开关)和过电压保护装置以及控制回路等几部分组成,其工作原理为:通过励磁变从发电机端取得励磁能源,励磁变将发电机端的三相交流电压降低为励磁调节器可接受的交流电压送给可控整流器进行整流,整流后的直流电流经磁场断路器提供给发电机转子以建立磁场,AVR根据机组的运行状况依据程序设定的参数自动地改变导通角,从而控制磁场电流的大小,达到自动调节发电机机端电压的目的。
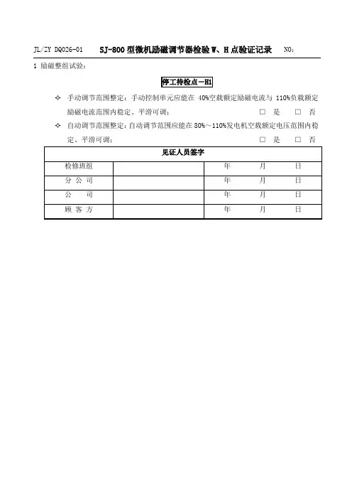
JL/ZY DQ026-01 SJ-800型微机励磁调节器检验W、H点验证记录NO:1 励磁整组试验:✧手动调节范围整定:手动控制单元应能在40%空载额定励磁电流与110%负载额定励磁电流范围内稳定、平滑可调;□是□否✧自动调节范围整定:自动调节范围应能在80%~110%发电机空载额定电压范围内稳定、平滑可调;□是□否SJ-800型微机励磁调节器检验质量记录JL/ZY DQ026-02㈡可控硅的检查㈢整组静态试验①电压给定范围检查调节器置“电压闭环”方式,按增、减磁按钮,当给定值从下限至上限变化时,UFG的变化为:空载;负载②电流给定范围检查调节器置“电流闭环”方式,按增、减磁按钮,当给定值从下限至上限变化时,ILG的变化为:空载;负载③切换试验做A、B套手动互切换,“电压闭环”与“电流闭环”互切换,切换正常。
④PT断线试验4.1 A套运行,断开仪表PT,来PT断线信号,不切换;4.2 断开励磁PT,来PT断线信号,切B套;4.3 恢复励磁PT,断开仪表PT,B切A;4.4 同时断开励磁PT、仪表PT,可控硅关断。
⑤ V/HZ限制/保护试验5.1 给定100V,外加电压,V/HZ限制动作;5.2 外加电压,延时秒,1.1V/HZ保护动作, 41MK跳闸;5.3 外加电压,延时秒,1.2V/HZ保护动作, 41MK跳闸。
⑥逆变灭磁将励磁电流升至空载额定,投“手动逆变”把手,调节器可逆变灭磁。
⑦最大励磁限制/保护试验调节励磁电流ILL >1.1ILL,经延时后,限制动作,将励磁电流降至1.05ILL;保护I段动作调节器切至备用通道;保护II段动作41MK跳闸。
结果如下:⑧反时限过励磁后备保护调节励磁电流ILL >1.2ILLN,经延时后,保护动作41MK跳闸。
结果如下:⑨瞬时过电流限制/保护试验9.1 ILL= A,限制动作;9.2 ILL= A,保护I段动作,调节器切至备用通道; 9.3 ILL= A,保护II段动作,跳41MK。
水力发电企业技术监督励磁监督动态检查考核表9水力发电企业技术监督励磁监督动态检查考核表序号检查项目标准分检查方法评分标准1 监督管理3001.1 监督机构与职责501.1.1 是否有健全的以生产厂长或总工程师负责的发电机励磁系统技术监督机构。
20查看网络图及相关文件没有监督机构的不得分;监督机构不健全扣10分。
1.1.2 各级励磁系统技术监督专责人是否明确,是否按华能集团公司《发电机励磁系统技术监督管理标准》查看岗位职责及相关文件职责不明确,扣10分;未按《发电机励磁系统技术监督管理标准》所规定序号检查项目标准分检查方法评分标准所规定的职责工作。
的职责开展工作不得分。
1.2 励磁系统监督技术管理2501.2.1是否结合本厂情况制定《发电机励磁系统技术监督实施细则》。
20 查看相关资料未制定该制度,不得分;制度内容不完善扣10分。
1.2.2 认真贯彻执行技术监督相关技术报告的,签字验收和责任处理制度,设备的改造、更换是否有专人负责,并签字验收;查看相关记录及技术资料制度不健全,扣10分;设备改造无专人负责或未履行签字验收手续,扣10分;序号检查项目标准分检查方法评分标准是否按规定格式和时间如实上报励磁系统技术监督指标完成情况,重要问题应及时上报。
不按规定格式和时间如实上报励磁系统技术监督指标完成情况及重要问题扣10分。
1.2.3 是否严格贯彻执行国家及行业有关技术监督的方针、政策、法规、规程、制度等;是否结合本单位实际情况制定励80检查文件、制度及规程序号检查项目标准分检查方法评分标准磁监督相关的规程、制度。
技术规程是否齐备,主要规程包括:a)励磁装置检修规程;b)励磁装置运行维护规程;c)试验用仪器仪表使用操作规程;d)国家、行业及华能集团发布的励磁监督相关的标准、规程和近期40 检查规程规程不齐全,缺一项扣10分。
序号检查项目标准分检查方法评分标准发布的反事故措施。
下列制度中相关励磁监督的内容是否齐备,主要制度包括:a)岗位责任制度;b)检修工作票制度及安全措施票制度;c)现场定期校验制度;d)现场巡回检查制度;40 检查制度制度不齐全,缺一项扣5分。
防止发电机励磁系统事故执行检查表根据2015年修订《防止电力生产重大事故二十五项重点要求实施导则》--防止发电机励磁系统事故编制检查表,以便对标对表进行隐患排查工作。
A.1 原国家能源局《防止电力生产事故的二十五项重点要求》(国能安全[2014]161号)中防止发电机励磁系统事故原文。
2015年修订“防止发电机励磁系统事故”共有4项26条内容,其内容适用于本集团,没有删除的条款,对有些条款内容作了一定的调整及拓展,见黑体字。
A.1.1 加强励磁系统的设计管理A.1.1.1 励磁系统应保证良好的工作环境,环境温度不得超过规定要求。
励磁调节器与励磁变压器不应置于同一场地内,整流柜冷却通风入口应设置滤网,必要时应采取防尘降温措施。
A.1.1.2 励磁系统中两套励磁调节器的电压回路应相互独立,使用机端不同电压互感器的二次绕组,防止其中一个故障引起发电机误强励。
A.1.1.3 励磁系统的灭磁能力应达到国家标准要求,且灭磁装置应具备独立于调节器的灭磁能力。
灭磁开关的弧压应满足误强励灭磁的要求。
A.1.1.4 自并励系统中,励磁变压器不应采取高压熔断器作为保护措施。
励磁变压器保护定值应与励磁系统强励能力相配合,防止机组强励时保护误动作。
A.1.1.5 励磁变压器的绕组温度应具有有效的监视手段,并控制其温度在设备允许的范围之内。
有条件的可装设铁芯温度在线监视装置。
A.1.1.6 当励磁系统中过励限制、低励限制、定子过压或过流限制的控制失效后,相应的发电机保护应完成解列灭磁。
A.1.1.7 励磁系统电源模块应定期检查,且备有备件,发现异常时应及时予以更换。
A.1.2 加强励磁系统的基建安装及设备改造的管理A.1.2.1 励磁变压器高压侧封闭母线外壳用于各相别之间的安全接地连接应采用大截面金属板,不应采用导线连接,防止不平衡的强磁场感应电流烧毁连接线。
A.1.2.2 发电机转子一点接地保护装置原则上应安装于励磁系统柜。
Q/HN 中国华能集团公司企业标准Q/HN-1-000.08.019—2015火力发电厂励磁监督标准Supervision Standard of Excitation System for Thermal Power Plant(报批稿)2015 - xx - xx发布2015 - xx - xx实施中国华能集团公司发布目次前言 (II)1范围 (1)2规范性引用文件 (1)3总则 (1)4监督技术标准 (2)4.1励磁系统总体性能要求 (2)4.2励磁装置技术要求 (3)4.3设计阶段监督 (6)4.4安装阶段监督 (7)4.5调试阶段监督 (8)4.6运行阶段监督 (8)4.7检修阶段监督 (10)5监督管理要求 (10)5.1监督基础管理工作 (10)5.2日常管理内容和要求 (12)5.3各阶段监督重点工作 (15)6监督评价与考核 (16)6.1评价内容 (16)6.2评价标准 (16)6.3评价组织与考核 (16)附录A(规范性附录)励磁系统试验项目表 (18)附录B(资料性附录)励磁附加控制定值单 (19)附录C(资料性附录)励磁电子台帐格式 (20)附录D(资料性附录)技术监督不符合项通知单 (21)附录E(资料性附录)励磁技术监督档案目录 (22)附录F(规范性附录)技术监督信息速报 (23)附录G(规范性附录)励磁技术监督季报编写格式 (24)附录H(规范性附录)励磁技术监督预警项目 (27)附录I(规范性附录)技术监督预警通知单 (28)附录J(规范性附录)技术监督预警验收单 (29)附录K(规范性附录)励磁技术监督工作评价表 (30)Q/HN-1-0000.08.019—2015前言为加强中国华能集团公司发电厂技术监督管理,提高励磁系统运行水平,保证发电机组及电网安全、稳定、经济运行,特制定本标准。
本标准依据国家和行业有关标准、规程和规范,以及中国华能集团公司发电厂的管理要求、结合国内外发电的新技术、监督经验制定。
水力发电企业技术监督励磁监督动态检查考核表9水力发电企业技术监督励磁监督动态检查考核表序号检查项目标准分检查方法评分标准1 监督管理3001.1 监督机构与职责501.1.1 是否有健全的以生产厂长或总工程师负责的发电机励磁系统技术监督机构。
20查看网络图及相关文件没有监督机构的不得分;监督机构不健全扣10分。
1.1.2 各级励磁系统技术监督专责人是否明确,是否按华能集团公司《发电机励磁系统技术监督管理标准》查看岗位职责及相关文件职责不明确,扣10分;未按《发电机励磁系统技术监督管理标准》所规定序号检查项目标准分检查方法评分标准所规定的职责工作。
的职责开展工作不得分。
1.2 励磁系统监督技术管理2501.2.1是否结合本厂情况制定《发电机励磁系统技术监督实施细则》。
20 查看相关资料未制定该制度,不得分;制度内容不完善扣10分。
1.2.2 认真贯彻执行技术监督相关技术报告的,签字验收和责任处理制度,设备的改造、更换是否有专人负责,并签字验收;查看相关记录及技术资料制度不健全,扣10分;设备改造无专人负责或未履行签字验收手续,扣10分;序号检查项目标准分检查方法评分标准是否按规定格式和时间如实上报励磁系统技术监督指标完成情况,重要问题应及时上报。
不按规定格式和时间如实上报励磁系统技术监督指标完成情况及重要问题扣10分。
1.2.3 是否严格贯彻执行国家及行业有关技术监督的方针、政策、法规、规程、制度等;是否结合本单位实际情况制定励80检查文件、制度及规程序号检查项目标准分检查方法评分标准磁监督相关的规程、制度。
技术规程是否齐备,主要规程包括:a)励磁装置检修规程;b)励磁装置运行维护规程;c)试验用仪器仪表使用操作规程;d)国家、行业及华能集团发布的励磁监督相关的标准、规程和近期40 检查规程规程不齐全,缺一项扣10分。
序号检查项目标准分检查方法评分标准发布的反事故措施。
下列制度中相关励磁监督的内容是否齐备,主要制度包括:a)岗位责任制度;b)检修工作票制度及安全措施票制度;c)现场定期校验制度;d)现场巡回检查制度;40 检查制度制度不齐全,缺一项扣5分。
机组励磁系统检修试验表格绥中发电有限责任公司设备部继电班二○○三年十二月国华绥电#2机组微机励磁系统调试表格试验仪器:三相调压器、滑线电阻、校验仪、示波器、数字万用表。
一、发电机调节器:1.电源回路检查(分别送调节器电源开关DK1、DK2、DK3)2.脉冲回路电阻检查:(用万用表测负载电阻)3.同步电压输出检查:(在交直流进线柜加入同步电压输入不小于200V,在同步4.脉冲输出检查:(在交直流进线柜加入同步电压输入不小于200V,用示波器观察5.模拟量校验:(分别加入机端电压,系统电压、定子电流、转子电流)6.补偿角度(1)在设置窗将控制方式设置为定角度。
(2)增减磁将触发角度定为60°,看输出波形。
(3)根据波形补偿角度。
当波形越过0点,增加补偿角,反之减小。
主调节器补偿角度设置为A套:-7°,B套-7°。
7.开关量校验:7.1开关量输入:7.2开关量输出:8.调节器功能测试:二、励磁机调节器:1.电源回路检查(分别送调节器电源开关DK1、DK2、DK3)2.脉冲回路电阻检查:(用万用表测负载电阻)3.同步电压输出检查:(在励磁功率柜加入同步电压输入不小于100V在同步背板检查)4.脉冲输出检查:(在交直流进线柜加入同步电压输入不小于100V,用示波器观察5.模拟量校验:(加入机端电压,转子电流)加入机端电压(线电压)100V,转子电流 A.6.开关量校验:6.2开关量输出:三、发电机功率柜试验:1.风机主备电源切换回路检查:2.风压继电器校验:3.熔断器回路检查:4.功率柜24V电源输出检查5.小电流试验:(在功率柜交流进线刀闸负荷侧加入三相交流150V电压,直流输出刀闸接100欧姆负载)5.1 #1功率柜#2功率柜#3功率柜6.脉冲变压器波形检查:正确四、励磁机功率柜试验:1.熔断器回路检查:2.小电流试验:(在功率柜交流进线刀闸负荷侧加入三相交流100V电压,直流输出刀闸接100欧姆负载)励磁机调节器补偿角度设置为A套:-7°,B套:-7°2.1 #1功率柜2.2 #2功率柜2.脉冲变压器波形检查:正确五、FLC操作柜试验:1.输入量检查:2.输出量检查:六、励磁系统静态传动:1.操作指令:合SAC5中控开关。
600MW机组检修文件包励磁系统检修(电气一次部分)检修单位:检修部专工:生技部专工:监理:生技部审核:批准:长安益阳发电有限公司年月日设备名称励磁系统实际工日检修计划设备检修类别□ A级检修□ B级检修□ C级检修□其它计划工作时间年月日至年月日实际工作时间年月日至年月日主要检修项目1.励磁变及其附件检修、试验2.灭磁开关检修3.励磁母线、整流柜检修修后目标1.励磁变清扫,一次接线无过热松动、无积灰积尘现象,温控器拆接、送校,温度探头固定良好,检修风机、无积灰、转动灵活。
试验合格。
2.灭磁开关螺栓紧固,无过热松动、无积灰积尘现象。
3.励磁母线、整流柜内设备及屏柜清扫干净,螺栓紧固、无爬电、无积灰积尘现象,无锈蚀。
修前状况基本参数序号名称型号(参数)1 变压器型号2 额定容量3 额定电流必备工具准备序号工器具名称规格单位数量准备情况1 电气常用个人工具普通套 1 □2 套筒扳手5-32mm 套 1 □3 试验变压器15KVA 套 1 □4 直阻测试仪套 1 □5 绝缘电阻测试仪2500V 套 1 □6 红外测温仪>250℃台 1 □7 撬棍0.6、1.3M 根 4 □8 压缩空气吹扫工具套 1 □9 吸尘器台 1 □10 管道刷把 2 □11 毛刷40mm 把 3 □12 断路器动作特性测试仪DB-8001 套 1 □检修工序步骤及危险点源控制:参见《干式变压器检修作业标准》(附件一)参见《干式变压器检修作业危险分析及控制表》附件二是否组织学习□□开工许可作业组负责人检修部专工项目部专工生技部专工监理时间项目部专工生技部专工监理时间1、励磁变及其附件检修、试验 H -1 三级验收检查部位标准修前情况修后情况高压接头平整,清洁,无毛刺,裂纹。
底座清洁,无锈蚀,油漆完整金属构架清洁,无锈蚀,油漆完整相色漆油漆完整,相色鲜明绝缘电阻、吸收比绕组绝缘电阻换算至同一温度下,与前一次测试结果相比应无明显变化,吸收比(10~30℃范围)不低于1.3铁芯绝缘电阻穿芯螺杆绝缘与以前测试结果相比无显著差别高、低压侧绕组直流电阻直流电阻相间差别一般不大于三相平均值的4%,线间差别一般不大于三相平均值的2%,高压绕组耐压通过温控器校验合格,安装螺丝齐全,接线正确。
励磁系统检验规程1.主题内容与适用范围1.1规范检修行为,确保励磁系统检修质量符合规定要求。
1.2本规程为所有参加本项目的工作人员所必须遵守的质量体系程序。
1.3本规程适用于发电机励磁系统的调试工作。
2.引用标准2.1国标GB755-87《旋转电机基本技术标准》2.2国标GB/T7409.3-1997《大中型同步电机励磁系统技术要求》2.3 DL/T650-1998《大型汽轮发电机自并励静止励磁系统技术条件》2.4《继电保护检验条例》。
2.5《继电保护现场检验保安规定》。
2.6《继电保护反事故技术措施要点》。
2.7《厂家说明书及调试大纲》3 工具使用标准3.1 检验工具4 检验项目5 检验工艺及质量标准6 验收标准6.1静态验收标准:6.1.1检验作业文件验收6.1.1.1检验报告单填写正确。
6.1.1.2装置的各种检验项目完整。
6.1.1.3检验内容符合装置的检验期限。
6.1.1.4装置的各种检验数据符合标准的要求。
6.1.1.5改进项目的技改方案、安全技术措施、修改的图样资料及检验记录。
6.1.1.6设备台帐记录正确。
6.1.1.7质量验收报告齐全完整、规范、数据准确。
6.1.2检验验收6.1.2.1装置外部检查无异常现象。
6.1.2.2装置的绝缘测试值大于1.0MΩ;或装置1000V耐压试验1min无异常现象。
6.1.2.3装置电源检查正常。
6.1.2.4装置液晶显示、面板操作等正常。
6.1.2.5装置模拟量零漂在2%以内。
6.1.2.6装置定值清单与定值通知单一致。
6.1.3验收级别分类6.2 动态验收标准:6.2.1检验验收6.2.1.1各套电压、电流回路的相别及极性一致。
6.2.1.2所有的动作元件应与其工作原理及回路接线相符。
6.2.1.3所有调节装置的调节功能正常,而且信号指示正确。
6.2.1.4所有相互间存在闭锁关系的回路性能与设计相符。
6.2.1.5所有在运行中由运行人员操作的把手、压板、信号标识、位置名称正确。