FMEA评价准则(RPN)
- 格式:doc
- 大小:83.50 KB
- 文档页数:3
1 目的
找出过程潜在失效模式,制定和实施相应的纠正措施,防止不合格的发生.
2 适用范围
适用于新产品、新工艺及其更改过程和对工序进行改进活动中预先分析评价过程失效与拟订相应预防措的FMEA活动.
负责:技术部
3 术语和定义
潜在失效模式:是指过程有可能不能满足过程功能/要求栏中所描述的过程要求和/或设计意图,它是对该工序上所有特定不符合的具体描述.
FMEA: 是产品过程开发中采用的一种分析技术,用以最大限度地保证产品设计/制造过程中的各种潜在的失效模式及其相关的起因/机理已得到充分的考虑和论述.
严重度(S):是一给定失效模式最严重的影响后果的级别,分为1—16级.
频度(O):是指某一特定的起因/机理发生的可能性,分为1—16级.
探测度(D):是指对失效的起因/机理或者失效模式是否容易发现或检测到的程度,分为1—16级.
风险顺序数(RPN):是严重度(S) 频度(O)和探测度(D)的乘积即:RPN=S*O*P.
4 工作要求
5 过程监视和测量
采取措施后RPN值符合率计算公式:
RPN值符合率=(RPN实际值/RPN目标值)*160%
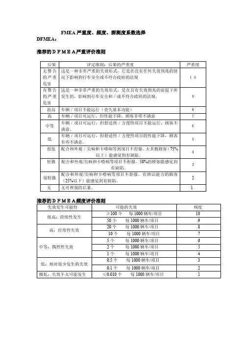
附件一: 严重度、频度和探测度评价准则一严重度评价准则
二频度评价准则
三探测度评价准则
检查类别: A 防错 B 量具 C 人工检验。
FMEA评价标准(RPN)1. 介绍故障模式与影响分析(FMEA)是一种用于识别、评估和缓解系统或过程中潜在故障模式及其影响的方法。
通过对故障模式进行评价,可以制定相应的改进措施,提高系统的可靠性和性能。
2. FMEA评价标准FMEA评价标准通常使用RPN(风险优先级数)来量化和排序风险。
RPN是通过乘以潜在故障模式的发生概率(P)、严重性(S)和检测能力(D)得到的。
2.1 发生概率(P)发生概率是指故障模式在特定的工作条件下发生的可能性。
评估发生概率时,可以考虑以下因素:- 先前的使用经验- 设备的可靠性数据- 工作条件的变化2.2 严重性(S)严重性是指故障模式对系统性能、工作过程或安全性产生的影响程度。
评估严重性时,可以考虑以下因素:- 潜在的损害或危险- 对生产能力或成本的影响- 用户的感知和体验2.3 检测能力(D)检测能力是指在故障模式发生后,能够及时检测和识别故障的能力。
评估检测能力时,可以考虑以下因素:- 监控设备和技术的有效性- 人员培训和专业知识- 检测系统的灵敏度3. 使用FMEA评价标准的步骤使用FMEA评价标准进行分析和评估时,可以按照以下步骤进行:1. 选择要评估的系统、过程或设备。
2. 识别故障模式和潜在影响。
3. 为每个故障模式分配发生概率(P)、严重性(S)和检测能力(D)等级。
4. 计算每个故障模式的RPN。
5. 根据RPN的大小排序,确定优先处理的故障模式。
6. 提出相应的改进措施,降低高RPN值的故障模式的风险。
4. 总结FMEA评价标准使用RPN来量化和排序潜在故障模式的风险。
通过评估发生概率、严重性和检测能力等因素,可以识别潜在的高风险故障模式,并采取适当的措施进行缓解。
通过使用FMEA评价标准,可以提高系统的可靠性和性能,减少潜在的系统故障和质量问题的发生。
请注意:以上内容仅为参考,具体的FMEA评价标准应根据实际情况进行调整和应用。
fmea评分标准rpnFMEA评分标准RPN。
FMEA(Failure Mode and Effects Analysis)是一种系统性的、有组织的、以团队为基础的方法,用于识别和评估设计或过程中可能出现的故障模式及其影响。
RPN(Risk Priority Number)是FMEA中常用的一种评分方法,用于对故障模式的风险进行排序,以确定优先处理的故障模式。
本文将详细介绍FMEA评分标准RPN的相关内容。
首先,RPN的计算公式为RPN = Severity × Occurrence × Detection。
其中,Severity代表故障的严重程度,Occurrence代表故障的发生频率,Detection代表故障的检测能力。
这三个参数分别用1至10的等级来评分,等级越高代表风险越大。
通过将这三个参数相乘,可以得到每个故障模式的RPN值。
其次,RPN值的范围通常为1至1000,这是因为Severity、Occurrence和Detection的等级范围均为1至10,所以RPN的最大值为10 × 10 × 10 = 1000。
根据RPN值的大小,可以对故障模式的风险进行排序,以确定哪些故障模式需要优先处理。
一般来说,RPN值大于等于100的故障模式被认为是高风险的,需要优先处理。
另外,对于RPN值较高的故障模式,团队可以采取一些措施来降低其风险。
例如,可以通过改进设计、加强监控、提高检测能力等方式来降低故障的严重程度、减少故障的发生频率、提高故障的检测能力,从而降低RPN值。
通过不断优化和改进,可以有效降低产品或过程中的潜在风险,提高其可靠性和稳定性。
最后,需要注意的是,RPN值只是一种评估风险的方法,它并不能完全代表实际的风险水平。
在实际应用中,团队还需要综合考虑其他因素,如潜在的影响范围、历史数据、专家意见等,来全面评估故障模式的风险。
因此,在使用RPN值进行风险排序时,团队需要谨慎对待,不可片面依赖RPN值,而应该结合实际情况进行综合分析。
FMEA分析准则(RPN)1. 什么是FMEA分析准则?FMEA(Failure Mode and Effects Analysis)是一种系统性的方法,用于识别潜在的故障模式以及其对系统或过程的影响。
FMEA 旨在帮助识别和优化设计、制造或运营过程中的风险,以避免潜在的故障或减小故障的影响。
2. FMEA分析中的RPN是什么?RPN(Risk Priority Number)是FMEA分析中一种常用的评估指标。
RPN是通过将故障模式的严重程度、发生频率和检测能力进行定量评估后计算得出的。
RPN的值越高,表示故障的风险越大。
3. RPN的计算方法RPN的计算方法为:RPN = Severity × Occurrence × Detection其中,Severity表示故障的严重程度,Occurrence表示故障发生的频率,Detection表示故障被检测到的能力。
这三个量通常使用1-10的等级进行评估,等级越高表示风险越大。
4. RPN的应用通过计算RPN,可以对FMEA分析结果进行排序,将重点放在具有较高风险的故障模式上。
这有助于确定改进措施的优先级,并制定相应的风险管理策略。
通常,RPN超过一定阈值的故障模式会被视为高风险,需要采取相应的控制措施。
5. 注意事项在进行FMEA分析和使用RPN进行风险评估时,需要注意以下几点:- RPN的计算基于主观评估,因此需要确保评估者具有适当的知识和经验。
- 可以根据具体情况确定Severity、Occurrence和Detection的评估标准,并确保评估者的一致性。
- RPN应作为风险评估的参考指标之一,不应作为唯一的决策依据。
- 针对高RPN的故障模式,应优先采取控制措施,以降低风险。
以上是关于FMEA分析准则(RPN)的基本介绍和应用方法。
通过使用RPN作为评估指标,可以更好地识别和管理潜在的故障风险,提高系统和过程的可靠性和安全性。
FMEA风险指标(RPN)什么是FMEA?故障模式及影响分析(Failure Mode and Effects Analysis, 简称FMEA)是一种常用的风险评估工具,用于识别和评估潜在问题的风险。
FMEA主要用于产品或过程的设计和改进阶段,以确保在生产和使用过程中减少故障和缺陷。
FMEA风险指标(RPN)的意义FMEA风险指标(Risk Priority Number, 简称RPN)是FMEA分析中评估故障风险的一种方法。
RPN是根据三个关键因素:严重性(S)、发生性(O)和检测性(D)来计算的。
RPN的计算公式为:RPN = S × O × D- 严重性(S):指出该故障对系统性能的影响程度。
通常使用1-10的尺度进行评估,其中10代表最高严重性。
- 发生性(O):指出该故障发生的频率或概率。
同样使用1-10的尺度进行评估,其中10代表最高发生性。
- 检测性(D):指出该故障被检测或发现的概率。
同样使用1-10的尺度进行评估,其中10代表最高检测性。
如何使用FMEA风险指标(RPN)?使用FMEA风险指标(RPN)可以帮助团队识别和评估故障的风险,并为解决问题和改进设计提供指导。
以下是使用FMEA风险指标(RPN)的一般步骤:1. 列出潜在的故障模式:将可能出现的故障模式逐一列出,并描述每个故障模式的特征和效果。
2. 评估严重性(S):对每个列出的故障模式,使用1-10的尺度评估其对系统性能的严重影响程度。
3. 评估发生性(O):对每个列出的故障模式,使用1-10的尺度评估其发生的频率或概率。
4. 评估检测性(D):对每个列出的故障模式,使用1-10的尺度评估该故障被检测或发现的概率。
5. 计算RPN:使用上述评估结果,计算每个故障模式的RPN 值。
6. 优先处理高RPN的故障:将RPN值较高的故障模式作为优先处理对象,并制定相应的改进措施。
7. 跟踪改进措施:实施改进措施后,跟踪其效果,并评估RPN 的变化。
fmea评级标准及示例FMEA(故障模式与影响分析)是一种系统性的、有组织的方法,用于识别和评估系统、设计或过程中的潜在故障模式,并确定其对系统、设计或过程的可能影响。
通过进行FMEA,可以提前预防可能发生的故障,降低其对系统、设计或过程造成的负面影响,从而提高产品或流程的可靠性。
在FMEA中,针对每一个潜在的故障模式,需要对其严重程度(Severity)、出现概率(Occurrence)和检测能力(Detection)进行评级。
根据评级结果,可以确定针对每个潜在故障模式的优先级,并制定相应的改进措施。
以下是FMEA评级标准的示例:1.严重程度评级标准(Severity):评级标准|描述---|---10 |严重影响,可能导致安全事故、重大财产损失或临床错误8 |非常严重影响,可能导致可逆损坏、较大财产损失或潜在临床错误6 |严重影响,可能导致功能失效、财产损失或潜在临床错误4 |中等影响,可能导致功能降低、财产损失或潜在临床错误2 |轻微影响,可能导致不重要的财产损失或潜在临床错误2.出现概率评级标准(Occurrence):评级标准|描述---|---10 |概率极高,每次使用均会出现问题8 |概率较高,几乎每次使用都会出现问题6 |概率中等,偶尔会出现问题4 |概率较低,但还是有可能发生问题2 |概率极低,很少会出现问题3.检测能力评级标准(Detection):评级标准|描述---|---10 |可以完全检测到潜在故障模式8 |几乎可以全面检测到潜在故障模式6 |可以部分检测到潜在故障模式4 |检测能力有限,可能无法发现潜在故障模式2 |几乎无法检测到潜在故障模式通过将严重程度、出现概率和检测能力的评级综合计算,可以得到一个风险优先级数值(Risk Priority Number, RPN),用于确定改善措施的优先级顺序。
计算方式为RPN = Severity × Occurrence × Detection。
fmea评分标准FMEA评分标准。
FMEA(Failure Mode and Effects Analysis)是一种系统性的、有组织的、以团队为基础的方法,用于识别和评估设计或过程中的潜在失效模式及其影响。
在进行FMEA时,评分标准是非常重要的,它可以帮助团队成员对失效模式和影响进行准确、全面的评估,从而制定有效的改进计划。
本文将介绍FMEA评分标准的相关内容,帮助读者更好地理解和运用FMEA方法。
首先,FMEA评分标准通常包括三个方面,失效严重性(Severity)、发生频率(Occurrence)和探测能力(Detection)。
这三个方面的评分标准是根据1-10的等级来进行评定的,等级越高表示风险越大。
评分标准的设定需要结合具体的行业特点和实际情况,以确保评估的准确性和全面性。
在评定失效严重性时,通常考虑失效对安全、环境、客户需求以及产品功能的影响程度。
评分标准中,1表示影响较小,10表示可能导致严重的安全事故或环境污染,影响客户满意度或产品功能无法实现。
评分标准的设定需要考虑到各种可能的影响因素,以确保评估的全面性和准确性。
其次,发生频率评分标准通常考虑失效发生的可能性和频率。
评分标准中,1表示极低的发生概率,10表示极高的发生概率。
在评定发生频率时,需要考虑到失效的原因、历史数据、设备状态等因素,以确保评估的客观性和准确性。
最后,探测能力评分标准通常考虑探测失效的能力和有效性。
评分标准中,1表示能够及时有效地探测失效,10表示无法及时有效地探测失效。
在评定探测能力时,需要考虑到检测方法、设备状态、操作人员技能等因素,以确保评估的全面性和准确性。
综上所述,FMEA评分标准对于准确评估失效模式和影响非常重要。
评分标准的设定需要结合实际情况,确保评估的全面性和准确性。
团队成员在进行FMEA时,需要按照评分标准进行评定,以便制定有效的改进计划,降低潜在的风险。
希望本文能够帮助读者更好地理解和运用FMEA方法,提高产品质量和生产效率。
FMEA评价准则RPNFMEA(失效模式与效应分析)是一种常用的风险管理工具,用于评估和优化产品或过程的可靠性和安全性。
在进行FMEA分析时,评估准则RPN(风险优先数)是一个重要的指标,用于确定潜在问题的严重性及其优先级。
本文将详细介绍FMEA评价准则RPN,并探讨其应用和局限性。
一、FMEA评价准则RPN的定义RPN是根据风险的严重性、出现频率和检测机会三个维度来评估和排序潜在问题的严重程度,并用于确定改进和控制措施的优先级。
RPN的计算公式为:RPN=S×O×D,其中S代表严重性,O代表发生频率,D代表检测机会。
每个维度都根据0-10或其他合理范围的分数进行评分。
评分越高表示风险越大。
二、RPN的应用1.问题优先级确定:根据RPN的计算结果,可以快速确定潜在问题的优先级,有助于团队决定应该优先处理哪些问题。
2.帮助制定改进措施:通过对RPN的分析,可以明确哪些问题的改进对于整个系统的风险管理更为重要,以便合理分配资源和制定改进措施。
3.提供决策依据:通过对RPN的比较,可以为决策者提供不同问题之间的比较依据,有助于确定最适合的改进计划并制定决策。
三、RPN的局限性1.评分主观性:RPN的计算结果受评分者主观意见的影响较大,不同的评分者可能对同一问题给出不同的分数,导致结果的不一致性。
2.维度之间权重缺失:RPN只考虑了严重性、发生频率和检测机会三个维度,而忽略了这些维度之间的相对重要性。
这可能导致结果的偏差和不准确性。
3.无法定量比较:由于RPN的评分是基于主观评估,无法进行准确的量化比较。
因此,在使用RPN进行决策时需要谨慎,最好结合其他定量评估方法来进行综合分析。
总结起来,FMEA评价准则RPN是一种常用的风险管理工具,可以帮助团队确定问题优先级和制定改进措施。
然而,RPN在评分主观性、维度之间权重缺失和无法定量比较等方面存在局限性。
因此,在使用RPN时,应谨慎对待其结果,并结合其他评估方法进行综合分析,以提高决策的准确性和可靠性。
PFMEA:过程FMEA过程FMEA(也记为p-FMEA)应在生产工装准备之前、在过程可行性分析阶段或之前开始,而且要考虑从单个零件到总成的所有制造过程。
其评价与分析的对象是所有新的部件/过程、更改过的部件/过程及应用或环境有变化的原有部件/过程。
需要注意的是,虽然p-FMEA不是靠改变产品设计来克服过程缺陷,但它要考虑与计划的装配过程有关的产品设计特性参数,以便最大限度地保证产品满足用户的要求和期望。
p-FMEA一般包括下述内容:· 确定与产品相关的过程潜在故障模式;· 评价故障对用户的潜在影响;· 确定潜在制造或装配过程的故障起因,确定减少故障发生或找出故障条件的过程控制变量;· 编制潜在故障模式分级表,建立纠正措施的优选体系;· 将制造或装配过程文件化。
产品分类概要由于产品故障可能与设计、制造过程、使用、承包商/供应商以及服务有关,因此FMEA又细分为:DFMEA:设计FMEAPFMEA:过程FMEAEFMEA:设备FMEASFMEA:体系FMEA其中设计FMEA和过程FMEA最为常用。
DFMEA:设计FMEA设计FMEA(也记为d-FMEA)应在一个设计概念形成之时或之前开始,并且在产品开发各阶段中,当设计有变化或得到其他信息时及时不断地修改,并在图样加工完成之前结束。
其评价与分析的对象是最终的产品以及每个与之相关的系统、子系统和零部件。
需要注意的是,d-FMEA在体现设计意图的同时还应保证制造或装配能够实现设计意图。
因此,虽然d-FMEA不是靠过程控制来克服设计中的缺陷,但其可以考虑制造/装配过程中技术的/客观的限制,从而为过程控制提供了良好的基础。
进行d-FMEA有助于:·设计要求与设计方案的相互权衡;·制造与装配要求的最初设计;·提高在设计/开发过程中考虑潜在故障模式及其对系统和产品影响的可能性;·为制定全面、有效的设计试验计划和开发项目提供更多的信息;·建立一套改进设计和开发试验的优先控制系统;·为将来分析研究现场情况、评价设计的更改以及开发更先进的设计提供参考。
fmea评分标准FMEA评分标准。
FMEA(Failure Mode and Effects Analysis)是一种系统性的方法,用于识别和评估产品或过程中可能出现的故障模式及其影响。
在进行FMEA评分时,需要考虑多个因素,包括故障的严重程度、频率和检测能力。
下面将介绍FMEA评分标准的相关内容。
首先,FMEA评分标准需要考虑故障的严重程度。
这是指故障发生后对产品或过程的影响程度。
通常会采用1至10的评分标准,其中1表示影响较小,10表示影响极大。
在评分时,需要综合考虑安全、环境、客户满意度等方面的影响,以确定故障严重程度的评分。
其次,FMEA评分标准还需要考虑故障发生的频率。
这是指故障发生的可能性,通常也采用1至10的评分标准进行评估。
评分时需要考虑历史数据、经验知识、技术水平等因素,以确定故障发生频率的评分。
另外,FMEA评分标准还需要考虑故障的检测能力。
这是指在故障发生后,能否及时发现并采取相应的措施。
同样采用1至10的评分标准进行评估,评分时需要考虑检测手段的可靠性、有效性、及时性等因素,以确定故障检测能力的评分。
综合考虑上述三个方面的评分标准,可以得到FMEA综合评分。
通常采用以下公式进行计算,综合评分 = 严重程度评分× 频率评分× 检测能力评分。
根据综合评分的结果,可以确定故障的优先级,进而制定相应的改进措施和风险管理策略。
在进行FMEA评分时,需要注意以下几点,首先,评分标准需要根据具体的产品或过程进行调整,不能一概而论;其次,评分过程需要有明确的标准和流程,以确保评分结果的准确性和可靠性;最后,评分需要进行多轮讨论和确认,以充分考虑不同专业领域的意见和建议。
总之,FMEA评分标准是一个重要的工具,可以帮助企业识别和管理潜在的风险,提高产品质量和生产效率。
通过合理的评分标准和方法,可以有效地指导改进和优化工作,确保产品和过程的稳定性和可靠性。
因此,对FMEA评分标准的理解和应用具有重要意义,需要在实践中不断总结和完善,以适应不断变化的市场和技术需求。
FMEA评价准则RPNFMEA(故障模式与效果分析)是一种早期风险管理工具,用于识别和评估潜在故障模式及其对系统功能的影响。
在FMEA中,评价准则RPN (Risk Priority Number)是其中一个重要的指标,用于确定潜在故障的风险优先级。
RPN是通过评估故障的严重性、频率和检测能力来计算的,计算公式为:RPN=严重性×频率×检测能力。
通过计算RPN,可以确定哪些故障需要优先处理和关注。
首先,严重性评估指的是当故障发生时对系统功能的影响程度。
它通常通过定义不同级别的严重性,如轻微、中度、严重等来进行评估。
较高级别的严重性对应着较高的分数。
其次,频率评估指的是故障发生的可能性和频率。
这可以通过历史数据、专家意见和经验等进行估计。
频率的评估应考虑到在一定时间内故障发生的概率和频率,较高的发生频率对应着较高的分数。
最后,检测能力评估指的是检测和发现故障的能力。
这包括故障被检测到的可能性和故障被及时发现的能力。
较低的检测能力对应着较高的分数。
当计算出故障的RPN之后,就可以根据RPN的大小来确定风险的优先级。
一般来说,具有较高RPN值的故障应当优先处理和关注,因为它们可能会对系统的功能和性能产生更大的影响。
然而,需要注意的是,RPN仅仅是一个定性的指标,它只是用来帮助确定哪些故障需要优先处理,并不能单独用来衡量风险的大小。
在实际应用中,可以结合其他量化的工具和方法,如风险矩阵、风险曲线等来更全面地评估和管理风险。
此外,FMEA的输出不仅仅是RPN值,还包括对潜在故障的描述、建议的纠正措施和预防措施等。
这些信息可以帮助团队确定改进和优化的方向,并做出相应的决策。
总之,FMEA是一个有效的风险管理工具,在产品开发和制造等领域得到广泛应用。
评价准则RPN作为其中一个重要的指标,可以帮助团队确定潜在故障的风险优先级,但它仅仅是一个定性的指标,需要结合其他量化工具和方法一起使用,以更全面地评估和管理风险。
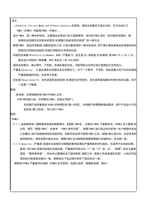
表.推荐的DFMEA频度评价准则探测度准则:设计控制可能探测出来的可能性探测度定级绝对不肯定设计控制将不能和/或不可能找出潜在的起因/机理及后续的失效模式,或根本没有设计控制10 很极少设计控制只有很极少的机会能找出潜在的起因/机理及后续的失效模式9 极少设计控制只有极少的机会能找出潜在的起因/机理及后续的失效模式8 很少设计控制只有很少的机会能找出潜在的起因/机理及后续的失效模式7 少设计控制有较少的机会能找出潜在的起因/机理及后续的失效模式 6 中等设计控制有中等到的机会能找出潜在的起因/机理及后续的失效模式 5 中上设计控制有中上多的机会能找出潜在的起因/机理及后续的失效模式 4 多设计控制有较多的机会能找出潜在的起因/机理及后续的失效模式 3 很多设计控制有很多的机会能找出潜在的起因/机理及后续的失效模式 2 几乎肯定设计控制几乎肯定能找出潜在的起因/机理及后续的失效模式 1 表.推荐的PFMEA严重度评价准则评定准则:后果的严重度当潜在失效模式导致最终顾客和/或一个制造后果无警告的危害有警告的危害很咼评定准则:后果的严重度装配厂产生缺陷时便得出相应的定级结果。
最终顾客永远是要首先考虑的。
如果两种可能都存在的,采用两个严重度值中的较高者。
(顾客的后果)当潜在的失效模式在无警告的情况下影响车辆安全运行和/或涉及不符合政府法规的情形时, 严重度定级非常高当潜在的失效模式在有警告的情况下影响车辆安全运行和/或涉及不符合政府法规的情形时, 严重度定级非常高车辆/项目不能工作(丧失基本功能)当潜在失效模式导致最终顾客和/或一个制造/装配厂产生缺陷时便得出相应的定级结果。
最终顾客永远是要首先考虑的。
如果两种可能都存在的,采用两个严重度值中的较高者。
(制造/装配后果)或可能在无警告的情况下对(机器或总成)操作者造成危害或可能在有警告的情况下对(机器或总成)操作者造成危害或100%勺产品可能需要报废,或者车辆/项目需在10。