机械原理说课张祎娴
- 格式:ppt
- 大小:1.94 MB
- 文档页数:29
机械原理讲 稿宋立权绪 论§0-1 机器的功能结构及机构一、机械原理的研究对象:机器与机构实例:单缸四冲程发动机单缸四冲程发动机动画二、基本概念(有关名词)1、机器特征: a)一种人为的实物组合 b)各构件间具有确定的相对运动 c)能为人类作功或转换机械能 电动机:电能→机械能 →电能机器定义:特征a)+b)+c) 能进行能量转换、各部分间具有确定相对运动的人为实物组合。
2.机构 定义:各部分(构件)间具有确定相对运动的人为实物组合 机构:平面机构、空间机构3.机械 机构器与机构的总称4.构件与零件 构件-运动的单元1. 机架2.滑块3.进气阀4.排气阀5.连杆6.曲柄7.凸轮 8.从动杆9、10.齿轮一个工作循环内(四个阶段) 1.进汽, 2.压缩, 3.膨胀, 4.排汽2、5、6、1--曲柄滑块机构 9、10、1--齿轮机构,7、8、1--凸轮机构零件-加工制造的单元5.其他原动件(主动件)、从动件、原动机、工作机、机组§0-2机械总体方案设计的内容及机械原理课程的定位与任务一、机械总体方案设计1.功能原理设计牛头刨床:平面切削(不同的机构结构形式)方案1 方案2 方案3方案4 方案5 方案6 压缩机:介质压缩(往复式、旋叶式、涡旋式等)2.系统运动方案设计根据机器的功能要求,确定机构的结构形式、结构尺寸,最终完成机构运动简图。
3.系统运动方案设计的内容1)型综合机构选型2)数综合定尺寸3)运动学动力学综合分析,与2)交替进行机构运动方案设计凸轮机构设计二、机械原理课程的定位与任务机构形式种类繁多,结构各不相同在对机构进行分类的基础上,研究各类机构所具有的共性问题,并由此建立起分析设计的一般方法。
以高等数学、物理、制图、理力为基础的技术基础课,与专业课有紧密联系,起着承上启下的作用。
相对于基础课,更接近于工程实际;相对于专业课,研究的是机械所具有的共性问题。
担负着培养机械工程师的重要任务§0-3 机械原理课程的主要内容、基本要求与学习方法一、机械原理课程的主要内容1.机构的结构和运动学研究机构的组成原理,机构运动可能性和机构具有确定相对运动的条件。
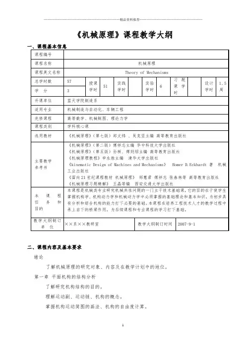
《机械原理》课程教学大纲一、课程名称:机械原理(THEORY OF MACHINES ANDMECHANISMS)二、课程负责人:胡昌军三、学时与学分:50学时 2.5学分四、适用专业:机械设计制造与自动化五、课程教材:邹慧君张春林李杞仪主编《机械原理》,高等教育出版社,2006年8月六、参考教材:1. 黄锡铠郑文纬主编,《机械原理》,高等教育出版社,1999 2.孙桓陈作模主编,《机械原理》(第五版),高等教育出版社,19963.申永胜主编,《机械原理》,清华大学出版社,1999年10月七、开课单位:池州学院物理与机电工程系八、课程的目的、性质和任务 :《机械原理》课程,是通过面向21世纪、及21世纪初高等教育与教学改革工程项目:《面向21世纪机械制图及机械基础系列课程教学内容与课程体系改革的研究与实践》及《机械基础课程教学与实践教学综合改革的研究与实践》的研究与实践,根据机类专业人才培养计划要求,构建的机械基础系列课程中设计基础系列课程之一。
定位于机构及机械系统的运动学结构和尺寸设计,及机械系统的动力学与运动方案设计。
是机类专业的一门重要的技术基础课,具有强的综合性与系统性。
本课程的任务,就是为学生今后从事机械设计、研究和产品的开发创新奠定重要的基础。
掌握机构及机械系统的运动学、动力学分析与设计的基本理论、基本知识和基本技能。
培养学生对基本常用机构的分析设计能力,初步具有拟定机械运动方案能力和对机械产品进行功能原理与结构方案创新的意识与能力。
在培养学生的机械综合设计能力和创新能力的全局中,占有十分重要的地位。
九、课程的主要内容:1.绪论。
介绍本课程的研究对象和主要内容与要求;进一步认识机器的功能组成及从机械系统的全局认识、了解机构的功能、结构及常用典型机构。
2.机械的结构设计。
包括:运动链和机构的基本结构理论;构件、运动副与自由度和约束;运动链及机构的结构设计,结构组成与分类。
3.常用机构的分析与设计。
《机械原理》课程教学大纲二、课程内容及基本要求绪论了解机械原理的研究对象、内容及在教学计划中的地位。
第一章平面机构的结构分析了解研究机构结构的目的。
理解运动副、运动链、机构的概念。
掌握机构运动简图的画法、机构的自由度计算。
掌握机构的组成原理和对机构进行结构分析。
本章重点:运动副、运动链、机构的物理概念。
机构自由度计算。
本章难点:平面机构低副代替高副法第二章平面机构的运动分析了解机构运动分析的目的和方法。
掌握速度瞬心法及其在机构速度分析上的应用。
用相对运动图解法求机构的速度和加速度。
*用解析法对机构进行运动分析。
(在机械原理课程设计中讲授)本章重点:三心定理及应用本章难点:用相对运动图解法求加速度第三章平面连杆机构及其设计了解平面连杆机构的应用及其设计的基本问题。
掌握平面四杆机构的基本形式及其演化,掌握平面四杆机构的曲柄存在的条件、压力角和传动角、急回特性、机构的死点等主要特性。
掌握用图解法对刚体导引机构、函数机构(包括按急回特性)的设计方法,了解函数机构的解析法设计、轨迹机构和用连杆图谱设计平面四杆机构的方法。
本章重点:平面连杆机构的主要工作特性本章难点:按巳知运动规律设计平面连杆机构第四章凸轮机构及其应用了解凸轮机构的应用和分类。
了解从动件的基本运动规律,包括等速运动规律、等加速等减速运动规律、余弦加速运动规律、正弦加速运动规律。
掌握用作图法设计平面凸轮的轮廓曲线。
了解解析法设计平面凸轮的轮廓曲线。
了解凸轮机构的基本尺寸的确定。
本章重点:作图法设计平面凸轮的轮廓曲线本章难点:求作凸轮压力角第五章齿轮机构及其设计了解齿轮机构的应用与分类。
掌握齿廓啮合的基本定律、渐开线及其性质。
掌握渐开线齿轮的各部分名称及标准齿轮的尺寸。
掌握直齿圆柱渐开线齿轮传动:正确啮合条件、可分性、重合度、无侧隙啮合条件和齿廓工作段。
了解渐开线齿轮的切制原理、根切现象、无根切现象的最少齿数。
掌握齿轮变位的原理、最小变位系数、无侧隙啮合方程和变位齿轮传动的类型。
华电机械原理课程设计一、课程目标知识目标:1. 理解并掌握华电机械原理的基本概念,如力学基础、简单机械、齿轮传动等;2. 学会运用机械原理解决实际工程问题,如计算力的合成、分析机械效率等;3. 掌握课程相关知识点,形成完整的知识体系。
技能目标:1. 能够运用所学知识,分析并解决实际机械设备的故障问题;2. 培养学生的创新设计能力,能够设计简单的机械设备;3. 提高学生的团队协作能力,学会在团队中共同解决问题。
情感态度价值观目标:1. 培养学生对机械原理学科的兴趣,激发学习热情;2. 树立正确的工程观念,认识到机械设备在国民经济中的重要性;3. 培养学生的安全意识,了解并遵循机械设备的操作规程。
本课程针对高年级学生,结合课程性质、学生特点和教学要求,将目标分解为具体的学习成果。
通过本课程的学习,使学生能够理论联系实际,提高解决实际问题的能力,培养创新思维和团队协作精神,为未来从事相关工作打下坚实基础。
二、教学内容1. 力学基础:包括力的合成、分解,牛顿运动定律,摩擦力的计算等;教材章节:第一章 力学基础2. 简单机械:涵盖杠杆、滑轮、螺旋等简单机械的原理和应用;教材章节:第二章 简单机械3. 齿轮传动:讲解齿轮的分类、原理、计算和应用;教材章节:第三章 齿轮传动4. 带传动与链传动:介绍带传动和链传动的原理、结构及应用;教材章节:第四章 带传动与链传动5. 轴承与联轴器:讲解轴承的类型、选择及应用,联轴器的工作原理和选用;教材章节:第五章 轴承与联轴器6. 机械效率:分析机械效率的计算方法,探讨提高机械效率的措施;教材章节:第六章 机械效率教学内容按照以上大纲进行安排和进度制定,确保教学内容的科学性和系统性。
通过本章节的学习,使学生深入理解并掌握华电机械原理的核心知识点,为解决实际问题奠定基础。
三、教学方法针对华电机械原理课程的教学目标和学生特点,采用以下多样化的教学方法:1. 讲授法:以教师为主导,系统地讲解课程的基本概念、原理和方法,使学生掌握必要的理论知识。
通讯地址:哈尔滨工业大学424信箱 邮编:150001 联系人:于红英 Email:mcadyhy@机械原理多媒体课件使用说明一、 课件的组成机械原理多媒体课件是由哈尔滨工业大学机械设计教研室王知行、于红英研制的软件教材。
该软件教材与由高等教育出版社出版的、王知行及邓宗全教授主编的“十五”国家级规划教材《机械原理》(第二版)相配套。
软件教材除保留了文字教材中必要的文字、公式和图表外,将多种媒体有机地结合在一起,利用声音、动画、视频等多种表现手法,把各种机构逼真地展现出来,有助于增强学习者对各种机构的感性认识,并提高他们的形象思维能力,有助于教师讲清重点、难点,提高教学效率和教学效果。
二、课件的运行环境1.软件环境● 操作系统:Windows2000/ XP● 操作平台:IE5.0/6.02.硬件环境● 主机:PC-586以上● 内存:256M 以上● 硬盘:4G 以上的硬盘空间● 显卡:32M 以上显示内存,最佳分辨率1024×768,显示属性中设定为正常字体三、课件的安装为保证课件的正常运行,本课件在使用前必须进行Java 虚拟机的安装和课件安装程序的安装。
通讯地址:哈尔滨工业大学424信箱 邮编:150001 联系人:于红英 Email:mcadyhy@Java 虚拟机为IE 提供Java 支持,请用户自己下载Micorsoft VM 5.0以上版本msjavx86.exe (在IE 中键入“Microsoft java virual machine ”搜索,找到合适的版本即可)。
本课件中有大量的用VJ++制作的二维动画,因此必须安装Java 虚拟机以保证该类动画的运行。
安装过程如下:运行下载的“msjavx86.exe ”文件,出现如下对话框:点按钮后出现如下对话框: 点按钮后开始进行Java 虚拟机的安装,安装完成后出现如下提示对话框: 点按钮完成Java 虚拟机的安装。
2.课件安装程序的安装本课件即可在光盘上运行,也可在硬盘上运行。