急性绞窄性小肠梗阻的CT 诊断
- 格式:pdf
- 大小:279.58 KB
- 文档页数:4
急腹症-影像学诊断急腹症-影像学诊断摘要急腹症是指发病急骤、病情严重且需要紧急治疗的腹部疾病。
在诊断急腹症中,影像学的角色显得尤为重要。
本文将介绍一些常见的急腹症,以及常用的影像学诊断方法。
引言急腹症是一类常见的急诊情况。
早期准确的诊断对患者的治疗和预后至关重要。
在临床工作中,常常会遇到患者出现急腹症的情况,此时需要快速诊断病因,选择最合适的治疗方案。
影像学作为一种无创的检查方法,在急腹症的诊断中具有很高的价值。
急腹症的常见类型急性阑尾炎急性阑尾炎是引起急腹症的常见病因之一。
在影像学诊断中,常用的方法包括腹部X线、腹部超声和CT扫描。
腹部X线检查能够显示阑尾区域的炎症,但其敏感性较低。
腹部超声和CT扫描更为敏感,可以准确显示阑尾的位置、大小和炎症程度。
肠系膜淋巴结炎肠系膜淋巴结炎是指腹腔内淋巴结的感染和炎症。
常见的原因包括阑尾炎、胃肠道感染等。
在影像学诊断中,可以使用腹部超声和CT扫描来观察淋巴结的增大和炎症的程度。
超声检查是一种低创伤的检查方法,可以快速准确地检测淋巴结的病变。
绞窄性肠梗阻绞窄性肠梗阻是急腹症的一种严重疾病,常常需要紧急手术。
在影像学诊断中,腹部X线检查可以显示肠管扩张和气液平面,但对于绞窄性肠梗阻的诊断准确性较低。
腹部CT扫描是更为可靠的诊断方法,可以显示肠管梗阻的部位、原因和程度,并且能够及时发现合并症。
肠套叠肠套叠是儿童和幼儿常见的急腹症之一。
在影像学诊断中,腹部X线检查可以显示肠套叠的典型表现,包括局部肠管扩张和气液平面。
腹部超声和腹部CT扫描可以进一步确定诊断,观察套叠肠段的位置和程度。
影像学诊断方法选择在急腹症的影像学诊断中,选择合适的检查方法非常重要。
一般情况下,腹部X线是最常用的初步筛查方法,可以了解腹部器官的大致情况。
腹部超声是一种较为敏感的检查方法,适用于对腹部脏器和淋巴结进行观察。
腹部CT扫描具有更高的分辨率和准确性,可以显示腹部器官的细微变化,对于复杂病例有很好的诊断效果。
肠梗阻的鉴别诊断……(一)鉴别机械性肠梗阻和动力性肠梗阻首先要从病史上分析有无机械梗阻因素。
动力性肠梗阻包括常见的麻痹性和少见的痉挛性肠梗阻。
机械性肠梗阻的特征是阵发性肠绞痛、肠鸣音亢进和非对称性腹胀;而麻痹性肠梗阻的特征为无绞痛、肠鸣音消失和全腹均匀膨胀;痉挛性肠梗阻可有剧烈腹痛突然发作和消失,间歇期不规则,肠鸣音减弱而不消失,但无腹胀。
X线腹部平片有助于三者的鉴别:机械性梗阻的肠胀气局限于梗阻部位以上的肠段;麻痹性梗阻时,全部胃、小肠和结肠均有胀气,程度大致相同;痉挛性梗阻时,肠无明显胀气和扩张。
每隔5分钟拍摄正、侧位腹部平片以观察小肠有无运动,常可鉴别机械性与麻痹性肠梗阻。
(二)鉴别单纯性肠梗阻和绞窄性肠梗阻绞窄性肠梗阻可发生于单纯性机械性肠梗阻的基础上,单纯性肠梗阻因治疗不善而转变为绞窄性肠梗阻的占15~43%。
一般认为出现下列征象应疑有绞窄性肠梗阻:1.急骤发生的剧烈腹痛持续不减,或由阵发性绞痛转变为持续性腹痛,疼痛的部位较为固定。
若腹痛涉及背部提示肠系膜受到牵拉,更提示为绞窄性肠梗阻。
2.腹部有压痛,反跳痛和腹肌强直,腹胀与肠鸣音亢进则不明显。
3.呕吐物、胃肠减压引流物、腹腔穿刺液含血液,亦可有便血。
4.全身情况急剧恶化,毒血症表现明显,可出现休克。
5.X线平片检查可见梗阻部位以上肠段扩张并克满液体,状若肿瘤或呈“C”形面被称为“咖啡豆征”,在扩张的肠管间常可见有腹水。
(三)鉴别小肠梗阻和结肠梗阻高位小肠梗阻呕吐频繁而腹胀较轻,低位小肠梗阻则反之。
结肠梗阻的临床表现与低位小肠梗阻相似。
但X线腹部平片检查则可区别。
小肠梗阻是充气之肠袢遍及全腹,液平较多,而结肠则不显示。
若为结肠梗阻则在腹部周围可见扩张的结肠和袋形,小肠内积气则不明显。
(四)鉴别完全性肠梗阻和不完全性肠梗阻完全性肠梗阻多为急性发作而且症状明显,不完全性肠梗阻则多为慢性梗阻、症状不明显,往往为间隙性发作。
X线平片检查完全性肠梗阻者肠袢充气扩张明显,不完全性肠梗阻则否。
小肠梗阻的诊断与治疗中国专家共识(2023版)小肠梗阻是常见的外科急腹症,存在较高的漏诊、误诊、致死和致残率。
大多数小肠梗阻的患者,早期采用非手术治疗及放置肠梗阻导管,可以缓解病情。
然而,决定非手术治疗的观察窗口期、急诊手术时机及方式仍然存在很多争议。
近年来,有关小肠梗阻的基础研究和临床研究均有了进一步的进展,但在临床实践方面,尚缺乏权威的参考标准,国内尚无相关的共识和指南来规范其诊断与治疗。
据此,在中华医学会肠外肠内营养学分会、中国国际医疗保健促进交流会加速康复外科分会的倡议下,我国本领域的专家组成编审委员会,结合当前的最新循证医学证据,参考国内外研究的主要结果和结论,依据推荐意见分级的评估、制订及评价(GRADE)系统证据质量评估及推荐强度分级,制定了《小肠梗阻的诊断与治疗中国专家共识》,供相关专业的医生学习与参考,期望有助于提高我国小肠梗阻的总体诊治水平。
小肠梗阻是腹部外科常见的急腹症,常见的症状为腹痛、呕吐、腹胀和肛门停止排气排粪。
病情变化快,鉴别诊断困难,如诊治延误或不当,则后果严重[1]。
20世纪以来,随着医学影像学技术的发展,特别是高分辨率螺旋CT等辅助检查设备的升级,小肠梗阻术前诊断的准确率明显提高。
重症监护和小肠减压等技术,以及抗生素和生长抑素等药物的应用,使小肠梗阻导致的病死率大幅降低。
在当前专科细分的趋势下,临床上仍然存在诊疗策略不适当和过度依赖影像诊断的问题。
一、小肠梗阻的诊断推荐意见1:明确小肠梗阻的分类是诊断与治疗的基础(证据质量:A,推荐强度:强)小肠梗阻分类方式主要有病因、血液循环障碍与否、梗阻程度和梗阻部位4种分类方式。
依据病因,可将小肠梗阻分为机械性小肠梗阻、动力性(麻痹性)小肠梗阻、血运性小肠梗阻和不明原因的小肠假性梗阻4类。
机械性小肠梗阻的病因又可归纳为肠壁因素(肿瘤、炎性肠病、憩室和放射性肠损伤引起的肠管狭窄)、肠腔外因素(肠粘连、疝和肿瘤)及肠腔内病变(异物或粪石等)3类。
肠梗阻的ct诊断标准
肠梗阻的CT诊断标准主要包括以下几个方面:
1. 肠管扩张:小肠肠管扩张内径大于,结肠扩张内径大于。
2. 见近侧肠管与塌陷或正常管径的远侧肠管之间的“移行带”。
3. 梗阻部位的判断:从远侧肠管开始,逆行向近侧肠管追踪,直至遇见扩张的肠管即可确定为梗阻部位,通过比较扩张肠管与塌陷或正常肠管的分布及多少来判断梗阻平面的高低。
4. “移行带”发现明确病变并能初步判断为肿瘤、肠套叠、肠扭转、疝、炎症等。
如需了解更多关于肠梗阻CT诊断标准的信息,建议咨询专业医生或查阅医学文献。
实验室检查在绞窄性肠梗阻早期诊断中的意义关于绞窄性肠梗阻的判断,目前仍然停留于对患者的症状、体征、血常规、腹部X线平片以及医生的经验结合。
早期发现肠梗阻是否已发生绞窄尤为困难,肠管一旦发生绞窄,出现肠坏死的可能性大,死亡率高,CT对肠梗阻治疗上价格昂贵、操作繁琐,不适应急腹症早期诊断的需要,而实验室检查则有简便、快捷、实用的特点。
标签:绞窄性肠梗阻;早期诊断;实验室检查临床上根据患者症状、体征的特点,诊断肠梗阻往往不难,难点在于绞窄性肠梗阻的判断及手术时机的选择。
绞窄性肠梗阻约占肠梗阻中的23%~28%[1-2],关于绞窄性肠梗阻的诊断,目前仍然停留于对患者的症状、体征、血常规、腹部X线平片以及医生的经验结合。
因缺乏敏感性高和特异性强的诊断指标,早期发现肠梗阻是否已发生绞窄尤为困难,肠管一旦发生绞窄,出现肠坏死的可能性大,死亡率在有些报道中高达20%~30%[3]。
虽有报道CT不仅可以对肠梗阻是否发生绞窄提供可靠的依据,而且对梗阻的部位及梗阻的原因也有较高的诊断价值[4-6],但价格昂贵、操作繁琐,不适应急腹症早期诊断的需要,而实验室检查就有简便、快捷、实用的特点。
因此,如果能有实用的临床指标及时、准确地发现绞窄性肠梗阻,并进行早期手术治疗,必将改善患者的预后,本研究对目前较多学者研究的实验室指标作一简述。
1血浆D-二聚体血浆D-二聚体(D-dimer)是由纤维蛋白的单体经过活化因子交联后,再经过纤维溶解酶水解后产生的一种特殊降解产物,其水平不仅可动态反映体内凝血和纤溶变化,还能反映血栓形成、纤溶活性。
D-dimer对血栓形成性疾病有早期快速诊断意义。
目前已经发现,在弥漫性血管内凝血、血管栓塞性疾患及心肌梗死等疾病中,D-dimer水平会有显著升高[7-8],血浆D-dimer水平在临床上已经用于深静脉血栓的形成,特别是下肢深静脉血栓的形成和肺栓塞的诊断和排除诊断[9]。
目前较多国内外学者对D-dimer能否作为早期绞窄性肠梗阻诊断指标作相关研究,Acosta等[10-11]分别报道绞窄性肠梗阻患者比单纯性肠梗阻患者血清D-dimer明显升高(P<0.05),D-dimer是一个有用的急性肠缺血的早期诊断标志。
上海第二医科大学学报Vol.2"No.#$Oct.2$$"Academic Journal of Shanghai Second Medical University【作者简介】杨文洁(#%&’(),女,上海人,住院医师,硕士.【文章编号】)$2"’("’%’(2$$")#$(#$$"($*・专题报道・急性绞窄性小肠梗阻的CT 诊断杨文洁, 江 浩, 陈克敏(上海第二医科大学瑞金医院放射科,上海 200025)【摘 要】目的确定CT 对急性绞窄性小肠梗阻的影像学诊断价值。
方法收集经手术证实的急性绞窄性小肠梗阻(n =17)和单纯性梗阻(n =19)患者术前腹盆部CT 检查资料,对肠梗阻的CT 征象进行逐一分析,以判断梗阻性质。
结果CT 对单纯性小肠梗阻组诊断正确率达95%,而绞窄组诊断正确率为82%。
梗阻肠段肠壁增厚对于诊断急性绞窄性小肠梗阻的敏感度及特异度分别为88%、74%;靶征为12%、100%;肠壁强化异常为12%、100%;肠壁积气为29%、100%;肠系膜积液为94%、58%;肠系膜血管水肿47%、100%;漩涡征为12%、100%;鸟嘴征为18%、100%;腹水为59%、84%。
结论CT 是一种诊断急性绞窄性肠梗阻有效、快速的方法。
梗阻肠段肠壁强化缺如、肠壁积气、缆绳征、靶征、漩涡征和鸟嘴征,为诊断绞窄性肠梗阻的较为特异性的征象;而梗阻肠壁增厚、肠系膜积液、腹水等征象,对于急性绞窄性小肠梗阻的诊断具有一定价值。
【关键词】急性小肠梗阻; 绞窄性; 计算机体层成像【中图分类号】+574,2; +814,42 【文献标识码】-CT Diagnosis in Acute Small Bowel Obstruction with StangulationYANG Wen-jie ,JIANG Hao ,CHEN Ke-min(Department of Radiology ,Ruijin Hospital ,Shanghai Second Medical University ,Shanghai 200025,China )Abstract :)Objective )To determine the value of helical CT and of various signs of stangulation in the context ofacute small bowel obstruction.)Methods )From January 2$$2to the present ,./patients with acute small bowel obstruction (#&with stangulation ,#%without stangulation )were confirmed surgically and pathologically.A series of CT signs were analysed.)Results )CT diagnosis was correct in #’patiens without strangulation and #*patients with strangulation.Mural thickening had a sensitivity rate of ’’%and a specificity rate of &*%,target sign had a sensiti-vity rate of #2%and a specificity rate of #$$%,reduced enhancement of the small bowel wall had a sensitivity of #2%and a specificity of #$$%,pneumatosis intestinalis had a sensitivity rate of 2%%and a specificity rate of #$$%,mesenteric fluid had a sensitivity rate of %*%and a specificity rate of "’%,mesenteric strangulation had a sensitivity rate of *&%and a specificity rate of #$$%,the whirl sign had a sensitivity rate of #2%and a specificity rate of #$$%,the beak sign had a sensitivity rate of #’%and a specificity rate of #$$%,ascites had a sensitivity rate of "’%and a specificity rate of ’*%.)Conclusion )Computed tomography is a fast ,valuable non-invasive ex-amination in the diagnosis of acute small bowel obstuction with stangulation.Key words :)acute small bowel obstruction ;)strangulation ;)computed tomography))急性小肠梗阻是一种常见的急腹症,梗阻肠段是否出现血供障碍,即绞窄与否,对于临床治疗方法的选择及预后具有重要意义。
以往急性绞窄性肠梗阻的诊断依据为病史、体检、生化检查及腹部平片,诊断正确率较低。
近年来,随着CT 技术的发展及临床医师对急性绞窄性小肠梗阻认识的不断加深,国外其CT 诊断正确率已达’.%0#$$%[#0.]。
而国内目前相关研究较少,本文收集两组急性单纯性及绞窄性小肠梗阻共./例,对其CT 征象作回顾性分析比较如下。
・5001・上海第二医科大学学报Vol.2"资料与方法一般资料#收集本院2$$2年%月&2$$’年%2月急性小肠梗阻病例共()例,其中绞窄性梗阻病例%*例,单纯性梗阻病例%+例,男性%+例,女性%*例,平均年龄为)2."岁。
病例的临床症状包括:腹痛、恶心、呕吐;体征包括:腹块形成,肠鸣音异常等。
方法#所有病例均行腹盆部CT检查(high-speed;’-lightspeed GE),其中2+例行增强检查,扫描层厚层距为"&%$mm,由两位放射科医师读片,对梗阻肠段肠壁增厚、靶征、肠壁强化、肠壁积气、肠系膜积液、肠系膜血管水肿、漩涡征、鸟嘴征和腹水等征象进行分析,判断梗阻肠段绞窄与否。
梗阻小肠肠壁厚度大于(mm,即判定为肠壁增厚。
所有病例皆在CT检查后的(d内手术治疗,手术结果与CT 征象相对照。
()例小肠梗阻病例手术结果包括2$例小肠粘连,’例小肠扭转,2例胆石性小肠梗阻,’例小肠肿瘤,2例肠套叠,2例切口疝,2例股疝。
其中小肠粘连的原因包括术后小肠束带形成、肿瘤转移、盆腔脓肿导致小肠粘连和肠结核。
统计学分析#采用SPSS%%.$软件包,对单纯性小肠梗阻组和绞窄性小肠梗阻组各CT征象的特异度及敏感度进行统计学描述。
结##果本文对梗阻肠段肠壁增厚、靶征、肠壁强化、肠壁积气、肠系膜积液、肠系膜血管水肿和腹水等征象进行逐一分析(附表)。
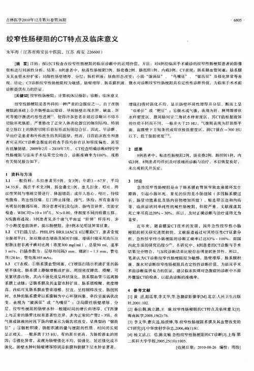
%*例绞窄性小肠梗阻中,%"例出现梗阻肠段肠壁增厚,而单纯组%+例中仅出现"例,肠壁增厚诊断绞窄性小肠梗阻的敏感度及特异度分别为,,%、*’%;绞窄组有2例病例出现了靶征(图%),而单纯组中未出现该征象,其诊断敏感度及特异度分别为%2%、%$$%;绞窄组中2例出现肠壁强化缺如,而单纯组中未发现该征象,其诊断敏感度及特异度分别为%2%、%$$%;绞窄组中出现"例梗阻肠段肠壁积气,而单纯组未发现该征象,诊断敏感度及特异度分别为2+%、%$$%;绞窄组中%)例出现肠系膜积液,而单纯组中仅出现,例,诊断敏感度及特异度分别为+’%、",%;绞窄组中,例发现肠系膜血管水肿(图2),而单纯组未出现该征象,其诊断绞窄性小肠梗阻的敏感度及特异度分别为’*%、%$$%。
绞窄组中出现了2例漩涡征(图(),(例鸟嘴征(图’),单纯组内未见该征象,其诊断绞窄性小肠梗阻的敏感度分别为%2%、%,%,而其特异度均为%$$%。
绞窄组和单纯组分别有%$例和(例病例出现腹水,腹水判断诊断绞窄性小肠梗阻的敏感度及特异度分别为"+%、,’%。
附表#绞窄性和单纯性急性小肠梗阻组的CT征象(n)Tab#CT signs in acute small bowel obstruction with and without strangultion(n)##Group n MT Target sign AME PI MS Whirl sign Beak sign MF Ascites Strangulation%*%"(,,%)2(%2%)2(%2%)"(2+%)%)(+’%)2(%2%)((%,%),(’*%)%$("+%)No strangulation%+"(2)%)$$$,(’2%)$$$((%)%)MT:mural thickening;AME:abnormal mural enhancement;PI:pneumatosis intestinalis;MS:mesenteric stranding;MF:mesenteric fluid.图1 急性绞窄性小肠梗阻中肠壁增厚水肿呈“靶征”Fig1 The target sign in acute small bowel obstruction with strangu-lation图2 急性绞窄性小肠梗阻中肠系膜血管水肿增粗呈“缆绳征”Fig2The mesenteric stranding in acute small bowel obstruction with strangulation单纯性小肠梗阻组诊断正确率达95%,仅1例肠结核并小肠粘连梗阻被误诊为绞窄性小肠梗阻。
而绞窄性小肠梗阻组诊断正确率为82%,有3例误诊,分别为1例小肠扭转及2例术后小肠粘连束带形成。
・61・No.10杨文洁,等:急性绞窄性小肠梗阻的CT诊断图3 急性粘连性小肠梗阻中肠系膜及肠结构扭转呈“漩涡征”Fig3 The whirl sign in acute small bowel obstruction with strangu-lation图4 急性小肠扭转中扩张小肠肠袢呈鸟嘴样形态呈“鸟嘴征”Fig4 The beak sign in acute small bowel obstruction with strangu-lation讨论急性绞窄性小肠梗阻为急性机械性小肠梗阻的梗阻肠段出现血供障碍和坏死。