高中数学新课程标准2017版新旧课程标准对照
- 格式:docx
- 大小:477.79 KB
- 文档页数:16
新课标数学课程标准2017版与旧版对比一、课程的基本理念的不同二、课程目标的不同新旧课程的目标没有较大的差异,新的课程着重提出了数学核心素养的概念。
对比如下三、数学核心素养及与课程目标的关系的不同数学核心素养是数学课程目标的集中体现,是学生在数学学习的过程中逐步形成的。
四、课程的结构的不同新旧课程结构发生了很大变化,课程结构图对比如下:结构图1. 必修课程包括五个主题,分别是预备知识、函数及应用、几何与代数、统计与概率、数学建模与数学探究。
共144学时,8学分。
2. 选修1课程包括四个主题,分别是函数及应用、几何与代数、统计与概率、数学建模与数学探究。
共108学时,6学分。
3. 选修2课程分为A,B,C,D,E五类。
6学分。
A课程是部分理工类(数学、物理、计算机、精密仪器等)学生可以选择的课程。
B课程是经济、社会(数理经济等)和部分理工类(化学、生物、机械等)学生可以选择的课程。
C课程是人文类(历史、语言等)学生可以选择的课程D课程是体育、音乐、美术(艺术)类学生等可以选择的课程。
E课程(校本课程)是学校自主开设,供学生自主选择的课程。
必修课程与选修1课程是高考的内容要求。
选修2课程分为A,B,C,D,E五类。
这些课程为学生确定发展方向提供引导,为学生展示数学才能提供平台,为学生发展数学兴趣提供选择,为大学自主招生提供参考。
五、新课程标准的内容新课程标准的内容与现形课标内容的对比如下表:与现形课标对比,必修3中的“算法初步”删掉了;删掉了必修5中的解三角形,不等式的大部分内容。
删掉了选修2-2中推理与证明。
删掉了选修4-1几何证明选讲删掉了选修4-4坐标系与参数方程删掉了选修4-5不等式选讲。
2017年普通高中数学新课标
2017年普通高中数学新课标是指中国教育部在2017年颁布的普通高中数学课程标准。
根据教育部的规定,普通高中数学课程标准主要包括数学学科的基本要求、教学内容和教学要求等方面的内容。
其中,数学学科的基本要求包括数学学科的主要任务、数学学科的基本要求和数学学科的基本能力。
教学内容主要包括数学的基本概念、数与代数、几何与冠人宁风暴等内容。
教学要求主要包括课程标准的层次结构、教学活动的安排和教学方式等。
普通高中数学新课标的颁布,对于提高学生的数学素养、培养学生的数学思维能力、促进学生综合能力的培养等方面具有重要意义。
该课程标准的颁布,也成为数学教学的重要参考。
新课标数学课程标准2017 版二、课程目标四、 课程的结构新旧课程结构发生了很大变化,课程结构图对比如下:新课程高一上必修 1,必修 4 高一下必修 5,必修 2,必修 3 高二上选修 2 系列,选修 4 系列1. 必修课程包括五个主题,分别是预备知识、函数及应用、几何与代数、统计与概率、数 学建模与数学探究。
共 144 学时, 8 学分。
2. 选修 1 课程包括四个主题,分别是函数及应用、几何与代数、统计与概率、数学建模与 数学探究。
共 108 学时, 6 学分。
3. 选修 2 课程分为 A,B,C,D,E 五类。
6 学分。
A 课程是部分理工类(数学、物理、计算机、精密仪器等)学生可以选择的课程。
旧课程学 必修: 8 学分 分 选修 1 :6 学分选修 2 :6 学分必修: 10 学分 选修 2 系列: 6 学分选修 4 系列: 3 学分(每个专题 1 学分,共 10 个 专题,高考修 3 学分)学 必修: 144 学时 时 选修 1 :108 学时选修 2 :没建议学时必修: 180 学时 选修 2 系列: 108 学时 选修 4 系列:没建议学时高一上必修 1, 高一下必修 1 高二上选修 1,选修 2B课程是经济、社会(数理经济等)和部分理工类(化学、生物、机械等)学生可以选择的课程。
C课程是人文类(历史、语言等)学生可以选择的课程D课程是体育、音乐、美术(艺术)类学生等可以选择的课程。
E课程(校本课程)是学校自主开设,供学生自主选择的课程。
必修课程与选修1 课程是高考的内容要求。
选修2 课程分为A,B,C,D,E五类。
这些课程为学生确定发展方向提供引导,为学生展示数学才能提供平台,为学生发展数学兴趣提供选择,为大学自主招生提供参考。
五、新课程标准的内容与现形课标对比,必修3 中的“算法初步”删掉了;删掉了必修5 中的解三角形,不等式的大部分内容。
删掉了选修2-2 中推理与证明。
删掉了选修4-1 几何证明选讲删掉了选修4-4 坐标系与参数方程删掉了选修4-5 不等式选讲。
一、课程标准整体结构的变化从课程标准的结构来看,2017版普通高中数学课程标准,新增了学科核心素养、课程结构、学业质量三个重要的部分,同时课程标准还围绕核心素养和教学评价给予了相关案例,帮助高中数学老师在教学实践过程中更好地落实新课程标准。
二、课程性质与基本理念的变与不变(一)课程性质在2017年课程性质中明确了数学课程的社会功能和教育功能强调了高中数学课程,是义务教育阶段后普通高级中学的主要课程,具有基础性,选择性和发展性,必修课程,面向全体学生构建共同基础,选择性必修课程,选修课程,充分考虑学生的不同成长需求,提供多样性的课程,供学生自主选择,高中数学课程,为学生的可持续发展,和终身学习创造条件。
(二)课程基本理念两版课程标准的核心指导思想均为以学生发展为本,相较于实验版课标着重强调教师注重学生能力发展转变为注重学生核心素养的培养倡导独立思考、自主学习、合作交流的学习模式,并在教育过程中强调重视过程性评价促进学生在不同的学习阶段数学核心素养水平的达成。
三、学科核心素养与课程目标的变与不变(一)学科核心素养与实验版课程标准相对比,可以发现,2017年课程标准首次提出了数学区别与其它学科的核心素养包括:数学抽象,逻辑推理,数学建模、直观想象,数学运算,数据分析。
并强调数学学科核心素养是数学课程目标的集中体现,是具有数学基本特征的思维品质、关键能力以及情感、态度与价值观的综合体现,是在数学学习和应用的过程中逐步形成和发展的。
这些数学核心素养既相互独立,又相互交融,是一个有机整体。
(二)课程目标(1)由原来是“双基”转变为“四基”与“四能”。
提出通过高中数学课程学习学生进一步学习,以及未来发展所必需的数学基础知识,基本技能,基本思想,基本活动经验提高,从数学角度发现和提出问题的能力,分析和解决问题的能力。
(2)由提高数学能力转变为发展数学素养在学习数学和应用数学的过程中,学生能发展数学抽象、逻辑推理、数学建模、直观想象、数学运算、数据分析、等数学学科核心素养。
一、课程标准整体结构的变化从课程标准的结构来看,2017版普通高中数学课程标准,新增了学科核心素养、课程结构、学业质量三个重要的部分,同时课程标准还围绕核心素养和教学评价给予了相关案例,帮助高中数学老师在教学实践过程中更好地落实新课程标准。
二、课程性质与基本理念的变与不变(一)课程性质在2017年课程性质中明确了数学课程的社会功能和教育功能强调了高中数学课程,是义务教育阶段后普通高级中学的主要课程,具有基础性,选择性和发展性,必修课程,面向全体学生构建共同基础,选择性必修课程,选修课程,充分考虑学生的不同成长需求,提供多样性的课程,供学生自主选择,高中数学课程,为学生的可持续发展,和终身学习创造条件。
(二)课程基本理念两版课程标准的核心指导思想均为以学生发展为本,相较于实验版课标着重强调教师注重学生能力发展转变为注重学生核心素养的培养倡导独立思考、自主学习、合作交流的学习模式,并在教育过程中强调重视过程性评价促进学生在不同的学习阶段数学核心素养水平的达成。
三、学科核心素养与课程目标的变与不变(一)学科核心素养与实验版课程标准相对比,可以发现,2017年课程标准首次提出了数学区别与其它学科的核心素养包括:数学抽象,逻辑推理,数学建模、直观想象,数学运算,数据分析。
并强调数学学科核心素养是数学课程目标的集中体现,是具有数学基本特征的思维品质、关键能力以及情感、态度与价值观的综合体现,是在数学学习和应用的过程中逐步形成和发展的。
这些数学核心素养既相互独立,又相互交融,是一个有机整体。
(二)课程目标(1)由原来是“双基”转变为“四基”与“四能”。
提出通过高中数学课程学习学生进一步学习,以及未来发展所必需的数学基础知识,基本技能,基本思想,基本活动经验提高,从数学角度发现和提出问题的能力,分析和解决问题的能力。
(2)由提高数学能力转变为发展数学素养在学习数学和应用数学的过程中,学生能发展数学抽象、逻辑推理、数学建模、直观想象、数学运算、数据分析、等数学学科核心素养。
《高中数学课程标准(2017版)》河北孟村回民中学张万山 59号普通⾼中数学课程标准 2017年版在实验版的基础上作了修订,总体是继承,删减了⾼些内容,调整了内容的顺序,注重了数学知识内部的逻辑性,使得整体内容更趋合理.⾼、课程结构⾼中数学课程分为必修课程、选择性必修课程和选修课程。
⾼中数学课程内容突出函数、⾼何与代数、概率与统计、数学建模活动与教学探究活动四条主线,它们贯穿必修、选择性必修和选修课程,数学⾼化融⾼课程内容。
1、必修课程为学⾼发展提供共同基础,是⾼中毕业的数学学业⾼平考试的内容要求,也是⾼考的要求。
如果学⾼以⾼中毕业为⾼标,可以只学习必修课程,参加⾼中毕业的数学学业⾼平考试。
2、选择性必修课程是供学⾼选择的课程,也是⾼考的内容要求。
如果学⾼计划通过参加⾼考进⾼⾼等学校学习,必须学习必修课程和选择性必修课程,参加数学⾼考。
3、选修课程为学⾼确定发展⾼向提供引导,为学⾼展示数学才能提供平台,为学⾼发展数学兴趣提供选择,为⾼学⾼主招⾼提供参考。
如果学⾼在上述选择的基础上,还希望多学习⾼些数学课程,可以在选择性必修课程或选修课程中,根据⾼身未来发展的需求进⾼选择。
⾼、课程内容(⾼)必修和选修内容的调整常⾼逻辑⾼语、复数由原来的选修内容调整为现在的必修内容;数列、变量的相关性、直线线与⾼程、圆与⾼程由原来的必修内容调整为现在的必选修内容;(⾼)内容的删减与增加删去了必修三算法初步、选修2-2 推理与证明以及框图(⾼科)这三章内容,删去了简单的线性规划问题、三视图;“解三⻆形”由原来单独的⾼章内容合并到“平⾼向量”这⾼章⾼了.必修和必选修均增加了数学建模与数学探究活动。
(三)具体各章节内容的细微变化1、必修课程主题⾼预备知识预备知识包括了四个单元的内容:集合,常⾼逻辑⾼语,相等关系与不等关系,从函数的观点看⾼元⾼次⾼程和⾼元⾼次不等式。
这四单元内容常⾼逻辑⾼语与相等关系和不等关系有变化外,其他内容与实验版课标内容基本⾼样。
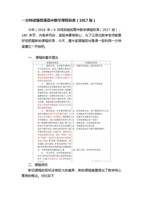
一分钟读懂普通高中数学课程标准(2017版)今年(2018年)9月将实施的高中数学课程标准(2017版),180多页,内容多而杂,读起来要有耐心,为了让各位数学老师能更好地把握新的课程标准,今天,请大家跟随阳光备课一起利用一分钟读懂它?开始吧。
一、课程的基本理念二、课程目标新旧课程的目标没有较大的差异,新的课程着重提出了数学核心素养的概念。
对比如下三、数学核心素养及与课程目标的关系数学核心素养是数学课程目标的集中体现,是学生在数学学习的过程中逐步形成的。
四、课程的结构新旧课程结构发生了很大变化,课程结构图对比如下:1. 必修课程包括五个主题,分别是预备知识、函数及应用、几何与代数、统计与概率、数学建模与数学探究。
共144学时,8学分。
2. 选修1课程包括四个主题,分别是函数及应用、几何与代数、统计与概率、数学建模与数学探究。
共108学时,6学分。
3. 选修2课程分为A,B,C,D,E五类。
6学分。
A课程是部分理工类(数学、物理、计算机、精密仪器等)学生可以选择的课程。
B课程是经济、社会(数理经济等)和部分理工类(化学、生物、机械等)学生可以选择的课程。
C课程是人文类(历史、语言等)学生可以选择的课程D课程是体育、音乐、美术(艺术)类学生等可以选择的课程。
E课程(校本课程)是学校自主开设,供学生自主选择的课程。
必修课程与选修1课程是高考的内容要求。
选修2课程分为A,B,C,D,E五类。
这些课程为学生确定发展方向提供引导,为学生展示数学才能提供平台,为学生发展数学兴趣提供选择,为大学自主招生提供参考。
五、新课程标准的内容新课程标准的内容与现行课标内容的对比如下表:与现行课标对比,必修 3 中的“算法初步”删掉了;删掉了必修 5 中的解三角形,不等式的大部分内容。
删掉了选修 2-2 中推理与证明。
删掉了选修 4-1 几何证明选讲删掉了选修 4-4 坐标系与参数方程删掉了选修 4-5 不等式选讲。
其它:数学学科核心素养数学的六个学科素养为:数学抽象、逻辑推理、数学建模、数学运算、直观想象、数据分析。
《2017年版高中数学课程标准解读》高中数学课程内容与
学分调整升级
2017年版《普通高中课程标准》数学解读如下:
高中数学课程分为必修课程、选择性必修课程和选修课程。
必修课程8学分,选择性必修课程6学分,选修课程6学分。
数学文化融入课程内容。
具体来看,高中数学课程内容突出函数、几何与代数、概率与统计、数学建模活动与数学探究活动四条主线,它们贯穿必修、选择性必修和选修课程。
在学分与选课方面,必修课程8学分,选择性必修课程6学分,选修课程6学分。
选修课程的分类、内容及学分如下:
B类课程包括微积分、空间向量与代数、应用统计、模型四个专题,其中微积分2学分,空间向量与代数1学分,应用统计2学分,模型1学分。
C类课程包括逻辑推理初步、数学模型、社会调查与数据分析三个专题,每个专题2学分。
总的来说,2017年版《普通高中课程标准》数学在课程内容、结构以及学分与选课方面都有一定的变化和解读。
《普通高中数学课程标准(2017年版)》连载6:新旧课标比
较研究
阅读提示
教育部已印发《普通高中课程方案(2017年版)》与《普通高中数学课程标准(2017年版)》等各学科课程标准,并于2018年秋季开始执行。
我们已分5期连载《普通高中数学课程标准(2017年版)》文本及有关内容,便于读者学习:
(1)《普通高中数学课程标准(2017年版)》连载1:前言+目录+正文第一、二部分
(2)《普通高中数学课程标准(2017年版)》连载2:正文第三、
四、五部分
(3)《普通高中数学课程标准(2017年版)》连载3:正文第六部分+附录
(4)《普通高中数学课程标准(2017年版)》连载4:附录2汇总统计表
(5)高中数学课程标准的修订思路及修订组核心成员名单
现分享天津市教研室沈婕老师、天津师大吴立宝教授的文章《新旧高中数学课程标准的比较研究》,文章对《普通高中数学课程标准(实验)》与《普通高中数学课程标准(2017 年版)》从编排结构、课程性质与理念、学科核心素养与课程目标、课程结构、课程内容等五方面进行对比分析和解读。
本文引用格式:
沈婕,吴立宝.新旧高中数学课程标准的比较研究[J].教学与管理,2018(22):36-39.
注:图片来自2018年第8期《教学与管理》,特此致谢。
2023版高中数学课标与2017版相比,主要有以下一些变化:
1. 理念方面:2023版高中数学课标更加注重数学教育的整体性、基础性和发展性,注重培养学生的数学核心素养,强调数学的通用性和基础性,将数学作为学生发展的基础。
2. 内容方面:2023版高中数学课标对数学教学内容进行了重新规划和调整,将传统的高中数学内容划分为六大模块,即函数、几何与代数、概率与统计、数学建模与数学探究、数学建模与数据分析以及综合与实践。
同时,对部分内容进行了更新和升级,以适应时代发展的需要。
3. 教学方式方面:2023版高中数学课标倡导以学生为中心的教学方式,提倡启发式、探究式、讨论式、情景式等多样化的教学方式,强调学生在课堂中的参与和互动,注重培养学生的自主学习和合作学习能力。
4. 评价方面:2023版高中数学课标提出了多元化的评价方式,包括过程性评价和终结性评价,以及自我评价、同学评价和教师评价等多种形式。
评价的内容不仅包括学生的知识和技能,还包括学生的情感态度和价值观等方面。
5. 教师素养方面:2023版高中数学课标对教师的专业素养提出了更高的要求,要求教师具备深厚的数学素养和广泛的教育学、心理学知识,能够灵活运用各种教学方法和手段,具备引导学生进行探究和自主学习的能力。
总之,相比2017版高中数学课标,2023版更加注重学生的全面发展、数学素养的培育以及教师的专业素养的提升。
普通高中数学课程标准(2017年版)与旧课程标准的对比分析二、课程目标新旧课程的目标没有较大的差异,新的课程着重提出了数学核心素养的概念。
对比如下三、数学核心素养及与课程目标的关系数学核心素养是数学课程目标的集中体现,是学生在数学学习的过程中逐步形成的。
四、课程的结构新旧课程结构发生了很大变化,课程结构图对比如下:新课程旧课程结构图学分必修:8学分选修1:6学分选修2:6学分必修:10学分选修2系列:6学分选修4系列:3学分(每个专题1学分,共10个专题,高考修3学分)学时必修:144学时选修1:108学时选修2:没建议学时必修:180学时选修2系列:108学时选修4系列:没建议学时高一上必修1,高一下必修1高二上选修1,选修2高一上必修1,必修4高一下必修5,必修2,必修3高二上选修2系列,选修4系列探究。
共144学时,8学分。
2. 选修1课程包括四个主题,分别是函数及应用、几何与代数、统计与概率、数学建模与数学探究。
共108学时,6学分。
3. 选修2课程分为A,B,C,D,E五类。
6学分。
A课程是部分理工类(数学、物理、计算机、精密仪器等)学生可以选择的课程。
B课程是经济、社会(数理经济等)和部分理工类(化学、生物、机械等)学生可以选择的课程。
C课程是人文类(历史、语言等)学生可以选择的课程D课程是体育、音乐、美术(艺术)类学生等可以选择的课程。
E课程(校本课程)是学校自主开设,供学生自主选择的课程。
必修课程与选修1课程是高考的内容要求。
选修2课程分为A,B,C,D,E五类。
这些课程为学生确定发展方向提供引导,为学生展示数学才能提供平台,为学生发展数学兴趣提供选择,为大学自主招生提供参考。
五、新课程标准的内容与现行课标对比,必修3中的“算法初步”删掉了;删掉了必修5中的解三角形,不等式的大部分内容。
删掉了选修2-2中推理与证明。
删掉了选修4-1几何证明选讲删掉了选修4-4坐标系与参数方程删掉了选修4-5不等式选讲。
2017版新课标数学课程标准与旧版对比一、课程的基本理念的不同二、课程目标的不同新旧课程的目标没有较大的差异,新的课程着重提出了数学核心素养的概念。
对比如下三、数学核心素养及与课程目标的关系的不同数学核心素养是数学课程目标的集中体现,是学生在数学学习的过程中逐步形成的。
四、课程的结构的不同新旧课程结构发生了很大变化,课程结构图对比如下:构图1. 必修课程包括五个主题,分别是预备知识、函数及应用、几何与代数、统计与概率、数学建模与数学探究。
共144学时,8学分。
2. 选修1课程包括四个主题,分别是函数及应用、几何与代数、统计与概率、数学建模与数学探究。
共108学时,6学分。
3. 选修2课程分为A,B,C,D,E五类。
6学分。
A课程是部分理工类(数学、物理、计算机、精密仪器等)学生可以选择的课程。
B课程是经济、社会(数理经济等)和部分理工类(化学、生物、机械等)学生可以选择的课程。
C课程是人文类(历史、语言等)学生可以选择的课程D课程是体育、音乐、美术(艺术)类学生等可以选择的课程。
E课程(校本课程)是学校自主开设,供学生自主选择的课程。
必修课程与选修1课程是高考的内容要求。
选修2课程分为A,B,C,D,E五类。
这些课程为学生确定发展方向提供引导,为学生展示数学才能提供平台,为学生发展数学兴趣提供选择,为大学自主招生提供参考。
五、新课程标准的内容新课程标准的内容与现形课标内容的对比如下表:与现形课标对比,必修3中的“算法初步”删掉了;删掉了必修5中的解三角形,不等式的大部分内容。
删掉了选修2-2中推理与证明。
删掉了选修4-1几何证明选讲删掉了选修4-4坐标系与参数方程删掉了选修4-5不等式选讲。
高中数学旧课标与新课标(2017年版)要求对比主题一预备知识(第一章)第1节集合【旧课标要求】1.集合的含义与表示(1) 了解集合的含义、元素与集合的“属于”关系.(2) 能用自然语言、图形语言、集合语言(列举法或描述法)描述不同的具体问题.2.集合间的基本关系(1) 理解集合之间包含与相等的含义,能识别给定集合的子集.(2) 在具体情境中,了解全集与空集的含义.3.集合的基本运算(1) 理解两个集合的并集与交集的含义,会求两个简单集合的并集与交集.(2) 理解在给定集合中一个子集的补集的含义,会求给定子集的补集.(3) 能使用韦恩(Venn)图表达集合间的关系及运算.【新课标要求】1.通过实例了解集合的含义,理解元素与集合的属于关系.2.针对具体问题能在自然语言、图形语言的基础上,用符号语言刻画集合.3.理解集合之间包含与相等的含义,能识别给定集合的子集;在具体情境中了解全集与空集的含义.4.理解两个集合的并集与交集的含义,能求两个简单集合的并集与交集.5.理解在给定集合中一个子集的补集的含义,能求给定子集的补集;能使用韦恩(Venn)图表达集合间的基本关系及集合的基本运算,体会图形对理解抽象概念的作用.第2节常用逻辑用语【旧课标要求】理解必要条件、充分条件与充要条件的意义.【重温考纲】1.理解全称量词与存在量词的意义.2.能正确地对含有一个量词的命题进行否定.【新课标要求】1.通过对典型数学命题的梳理,理解必要条件的意义,理解性质定理与必要条件的关系.理解充分条件的意义,理解判定定理与充分条件的关系.理解充要条件的意义,理解数学定义与充要条件的关系.2.通过已知的数学实例,理解全称量词与存在量词的意义.3.能正确使用存在量词对全称命题进行否定;能正确使用全称量词对特称命题进行否定.第3节相等关系与不等关系【旧课标要求】1.通过具体情境,了解在现实世界和日常生活中的不等关系.2.掌握不等式的性质,会用不等式的性质进行不等式的运算、证明和比较数或式的大小.第1课时等式与不等式的性质【新课标要求】梳理等式的性质,理解不等式的概念,掌握不等式的性质.第2课时基本不等式及其应用【旧课标要求】1.了解基本不等式的证明过程.2.会用基本不等式解决简单的最大(小)值问题.【新课标要求】1.掌握基本不等式ab≤a+b2(a,b≥0).2.结合具体实例,能用基本不等式解决简单的最大值或最小值问题.第4节从函数的观点看一元二次方程和一元二次不等式【旧课标要求】1.会从实际情境中抽象出一元二次不等式模型.2.通过函数图象了解一元二次不等式与相应的二次函数、一元二次方程的联系.3.会解一元二次不等式,对给定的一元二次不等式,会设计求解的程序框图.【新课标要求】1.会结合一元二次函数的图象,判断一元二次方程实根的存在性及实根的个数,了解函数的零点与方程根的关系.2.经历从实际情境中抽象出一元二次不等式的过程,了解一元二次不等式的现实意义.能借助一元二次函数求解一元二次不等式,并能用集合表示一元二次不等式的解集.3.借助一元二次函数的图象,了解一元二次不等式与相应函数、方程的联系.第二章函数第1节函数的概念【旧课标要求】1.了解构成函数的要素,会求一些简单函数的定义域和值域.2.在实际情境中,会根据不同的需要选择恰当的方法(如图象法、列表法、解析法)表示函数.3.了解简单的分段函数,并能简单应用(函数分段不超过三段).【新课标要求】1.了解构成函数的要素,能求简单函数的定义域.2.在实际情境中,会根据不同的需要选择恰当的方法(如图象法、列表法、解析法)表示函数,理解函数图象的作用.3.通过具体实例,了解简单的分段函数,并能简单应用.第2节函数的单调性与最值【旧课标要求】1.理解函数的单调性、最大(小)值及其几何意义;2.结合具体函数,了解函数奇偶性的含义.【新课标要求】借助函数图象,会用符号语言表达函数的单调性、最大值、最小值,理解它们的作用和实际意义.第3节 函数的奇偶性与周期性【新课标要求】1.结合具体函数,了解奇偶性的概念和几何意义.2.结合三角函数,了解周期性的概念和几何意义.第4节 幂函数与二次函数【重温考纲】1.了解幂函数的概念.2.结合函数y =x ,y =x 2,y =x 3,y =1x ,12y x 的图象,了解它们的变化情况. 3.理解并掌握二次函数的定义、图象及性质.4.能用二次函数、方程、不等式之间的关系解决简单问题. 【新课标要求】1.通过具体实例,结合y =x ,y =1x,y =x 2,y =x ,y =x 3的图象,理解它们的变化规律,了解幂函数.2.理解二次函数的图象和性质,能用二次函数、方程、不等式之间的关系解决简单问题.第5节 指数与指数函数【旧课标要求】1.了解指数函数模型的实际背景.2.理解有理数指数幂的含义,了解实数指数幂的意义,掌握幂的运算.3.理解指数函数的概念,理解指数函数的单调性与指数函数图象所过的特殊点.4.知道指数函数是一类重要的函数模型.【新课标要求】1.通过对有理数指数幂m na (a >0,且a ≠1;m ,n 为整数,且n >0)、实数指数幂a x (a >0,且a ≠1;x ∈R )含义的认识,了解指数幂的拓展过程,掌握指数幂的运算性质.2.通过具体实例,了解指数函数的实际意义,理解指数函数的概念.3.能用描点法或借助计算工具画出具体指数函数的图象,探索并理解指数函数的单调性与特殊点.第6节 对数与对数函数【重温考纲】1.理解对数的概念及其运算性质,知道用换底公式将一般对数转化成自然对数或常用对数;了解对数在简化运算中的作用.2.理解对数函数的概念及其单调性,掌握对数函数的图象通过的特殊点,会画底数为2,10,12的对数函数的图象.3.体会对数函数是一类重要的函数模型.4.了解指数函数y=a x(a>0,且a≠1)与对数函数y=log a x(a>0,且a≠1)互为反函数.【新课标要求】1.理解对数的概念和运算性质,知道用换底公式能将一般对数转化成自然对数或常用对数.2.通过具体实例,了解对数函数的概念.能用描点法或借助计算工具画出具体对数函数的图象,探索并了解对数函数的单调性与特殊点.3.知道对数函数y=log a x与指数函数y=a x互为反函数(a>0,且a≠1).第7节函数的图象【旧课标要求】1.在实际情境中,会根据不同的需要选择图象法、列表法、解析法表示函数.2.会运用函数图象理解和研究函数的性质,解决方程解的个数与不等式的解的问题.3.了解图象的平移变换、伸缩变换、对称变换,能利用函数的图象研究函数的性质,以达到识图、作图、用图的目的.【新课标要求】1.在实际情境中,会根据不同的需要选择恰当的方法(如图象法、列表法、解析法)表示函数.2.会运用基本初等函数的图象分析函数的性质,解决方程解的个数与不等式解的问题.第8节函数与方程【旧课标要求】1.结合二次函数的图象,了解函数的零点与方程根的联系,判断一元二次方程根的存在性及根的个数.2.根据具体函数的图象,能够用二分法求相应方程的近似解.【新课标要求】1.结合学过的函数图象,了解函数零点与方程解的关系.2.结合具体连续函数及其图象的特点,了解函数零点存在定理.第9节函数与数学模型【旧课标要求】1.了解指数函数、对数函数以及幂函数的增长特征,知道直线上升、指数增长、对数增长等不同函数类型增长的含义.2.了解函数模型(如指数函数、对数函数、幂函数、分段函数等在社会生活中普遍使用的函数模型)的广泛应用.【新课标要求】1.理解函数模型是描述客观世界中变量关系和规律的重要数学语言和工具.在实际情境中,会选择合适的函数类型刻画现实问题的变化规律.2.结合现实情境中的具体问题,利用计算工具,比较对数函数、一元一次函数、指数函数增长速度的差异,理解“对数增长”“直线上升”“指数爆炸”等术语的现实含义.3.收集、阅读一些现实生活、生产实际或者经济领域中的数学模型,体会人们是如何借助函数刻画实际问题的,感悟数学模型中参数的现实意义.第三章 一元函数的导数及其应用第1节 导数的概念及运算【旧课标要求】1.了解导数概念的实际背景.2.理解导数的几何意义.3.能根据导数定义求函数y =c ,y =x ,y =x 2,y =x 3,y =1x,y =的导数. 4.能利用给出的基本初等函数的导数公式和导数的四则运算法则求简单函数的导数.5.能求简单的复合函数(仅限于形如f (ax +b )的复合函数)的导数.【新课标要求】1.通过实例分析,经历由平均变化率过渡到瞬时变化率的过程,了解导数概念的实际背景,知道导数是关于瞬时变化率的数学表达,体会导数的内涵与思想.2.体会极限思想.3.通过函数图象直观理解导数的几何意义.4.能根据导数定义求函数y =c ,y =x ,y =x 2,y =x 3,y =1x,y =x 的导数. 5.能利用给出的基本初等函数的导数公式和导数的四则运算法则,求简单函数的导数;能求简单的复合函数(限于形如f (ax +b ))的导数.6.会使用导数公式表.第2节 导数在研究函数中的应用【旧课标要求】1.了解可导函数的单调性与其导数的关系.2.利用导数研究函数的单调性,会求函数的单调区间.3.由函数单调性和导数的关系,求参数的范围.4.利用导数求函数的极值.5.利用导数求函数闭区间上的最值.6.利用导数解决某些实际问题.【新课标要求】1.结合实例,借助几何直观了解函数的单调性与导数的关系;能利用导数研究函数的单调性;对于多项式函数,能求不超过三次的多项式函数的单调区间.2.借助函数的图象,了解函数在某点取得极值的必要条件和充分条件.3.能利用导数求某些函数的极大值、极小值以及给定闭区间上不超过三次的多项式函数的最大值、最小值;体会导数与单调性、极值、最大(小)值的关系.第四章 三角函数、解三角形第1节 角与弧度制、三角函数的概念【旧课标要求】1.了解任意角的概念.2.了解弧度制的概念,能进行弧度与角度的互化.3.理解任意角三角函数(正弦、余弦、正切)的定义.4.理解同角三角函数的基本关系式:sin 2x +cos 2x =1,sin αcos α=tan α. 5.能借助于单位圆推导出π2±α,π±α的正弦、余弦、正切的诱导公式. 【新课标要求】1.了解任意角的概念和弧度制,能进行弧度与角度的互化,体会引入弧度制的必要性.2.借助单位圆理解三角函数(正弦、余弦、正切)的定义.第2节 同角三角函数基本关系式与诱导公式【新课标要求】1.理解同角三角函数的基本关系式:sin 2α+cos 2α=1,sin αcos α=tan α. 2.能利用定义推导出诱导公式⎝⎛⎭⎫α±π2,α±π的正弦、余弦、正切. 第3节 两角和与差的正弦、余弦和正切公式【旧课标要求】1.会用向量的数量积推导出两角差的余弦公式.2.能利用两角差的余弦公式导出两角差的正弦、正切公式.3.能利用两角差的余弦公式导出两角和的正弦、余弦、正切公式,导出二倍角的正弦、余弦、正切公式,了解它们的内在联系.4.能运用两角和与差的正弦、余弦、正切公式以及二倍角的正弦、余弦和正切公式进行简单的恒等变换(包括导出积化和差、和差化积、半角公式,但对这三组公式不要求记忆).【新课标要求】1.经历推导两角差余弦公式的过程,知道两角差余弦公式的意义.2.能从两角差的余弦公式推导出两角和与差的正弦、余弦、正切公式,二倍角的正弦、余弦、正切公式,了解它们的内在联系.3.能运用上述公式进行简单的恒等变换(包括推导出积化和差、和差化积、半角公式,这三组公式不要求记忆).第4节 三角函数的图象与性质【旧课标要求】1.能画出y =sin x ,y =cos x ,y =tan x 的图象,了解三角函数的周期性.2.借助图象理解正弦函数、余弦函数在[0,2π],正切函数在(-π2,π2)上的性质(如单调性、最大值和最小值以及与x 轴的交点等).【新课标要求】1.能画出三角函数y =sin x ,y =cos x ,y =tan x 的图象,了解三角函数的周期性、单调性、奇偶性、最大(小)值.2.借助图象理解正弦函数、余弦函数在[0,2π]上,正切函数在⎝⎛⎭⎫-π2,π2上的性质. 第5节 函数y =A sin(ωx +φ)的图象与性质【旧课标要求】1.了解函数y=A sin(ωx+φ)的物理意义;能画出函数y=A sin(ωx+φ)的图象,了解参数A,ω,φ对函数图象变化的影响.2.了解三角函数是描述周期变化现象的重要函数模型,会用三角函数解决一些简单的实际问题.【新课标要求】1.结合具体实例,了解y=A sin(ωx+φ)的实际意义;能借助图象理解参数ω,φ,A的意义,了解参数的变化对函数图象的影响.2.会用三角函数解决简单的实际问题,体会可以利用三角函数构建刻画事物周期变化的数学模型.第6节正弦定理和余弦定理【旧课标要求】掌握正弦定理、余弦定理,并能解决一些简单的三角形度量问题.【新课标要求】掌握正弦定理、余弦定理,并能解决一些简单的三角形度量问题.第7节解三角形的实际应用【新课标要求】能够运用正弦定理、余弦定理等知识方法解决一些与测量、几何计算有关的实际问题.第五章数列第1节数列的概念及简单表示法【旧课标要求】1.了解数列的概念和几种简单的表示方法(列表、图象、通项公式).2.了解数列是自变量为正整数的一类函数.【新课标要求】1.了解数列的概念和几种简单的表示方法(列表、图象、通项公式).2.了解数列是自变量为正整数的一类特殊函数.第2节等差数列及其前n项和【旧课标要求】1.理解等差数列的概念.2.掌握等差数列的通项公式与前n项和公式.3.能在具体的问题情境中识别数列的等差关系,并能用有关知识解决相应的问题.4.了解等差数列与一次函数的关系.【新课标要求】1.理解等差数列的概念.2.掌握等差数列的通项公式与前n项和公式.3.能在具体的问题情境中识别数列的等差关系,并能用等差数列的有关知识解决相应的问题.4.体会等差数列与一次函数的关系.第3节等比数列及其前n项和1.理解等比数列的概念.2.掌握等比数列的通项公式与前n项和公式.3.能在具体的问题情境中识别数列的等比关系,并能用有关知识解决相应的问题.4.了解等比数列与指数函数的关系.【新课标要求】1.理解等比数列的概念,掌握等比数列的通项公式与前n项和公式.2.能在具体的问题情境中识别数列的等比关系,并能用有关知识解决相应的问题.3.体会等比数列与指数函数的关系.第4节数列求和及数列的综合应用【旧课标要求】1.熟练掌握等差、等比数列的前n项和公式.2.掌握非等差、等比数列求和的几种常见方法.【新课标要求】1.熟练掌握等差、等比数列的前n项和公式.2.掌握非等差数列、非等比数列求和的几种常见方法.3.了解数列是一种特殊的函数.4.能在具体问题情境中,发现等差、等比关系,并解决相应的问题.第八章平面解析几何第1节直线与方程【旧课标要求】1.理解直线的倾斜角和斜率的概念,掌握过两点的直线斜率的计算公式.2.能根据两条直线的斜率判断这两条直线平行或垂直.3.掌握确定直线位置的几何要素.4.掌握直线方程的几种形式(点斜式、两点式和一般式),了解斜截式与一次函数的关系.【新课标要求】1.在平面直角坐标系中,结合具体图形,确定直线位置的几何要素.2.理解直线的倾斜角和斜率的概念,掌握过两点的直线斜率的计算公式.3.掌握确定直线位置的几何要素,掌握直线方程的几种形式(点斜式、两点式及一般式),了解斜截式与一次函数的关系.第2节两直线的位置关系【旧课标要求】1.能用解方程组的方法求两条相交直线的交点坐标.2.掌握两点间的距离公式、点到直线的距离公式,会求两条平行直线间的距离.【新课标要求】1.能根据两条直线的斜率判定这两条直线平行或垂直.2.能用解方程组的方法求两条相交直线的交点坐标.3.掌握两点间的距离公式、点到直线的距离公式,会求两条平行直线间的距离.第3节圆与方程【旧课标要求】掌握确定圆的几何要素,掌握圆的标准方程与一般方程.【新课标要求】掌握确定圆的几何要素,掌握圆的标准方程与一般方程.第4节直线与圆、圆与圆的位置关系【旧课标要求】1.能根据给定直线、圆的方程判断直线与圆的位置关系.2.能根据给定两个圆的方程判断两圆的位置关系.3.能用直线和圆的方程解决一些简单问题.4.初步了解用代数方法处理几何问题的思想.【新课标要求】1.能根据给定直线、圆的方程判断直线与圆的位置关系;能根据给定两个圆的方程判断两圆的位置关系.2.能用直线和圆的方程解决一些简单的问题.3.初步了解用代数方法处理几何问题的思想.第5节椭圆【旧课标要求】1.掌握椭圆的定义、几何图形、标准方程及简单性质.2.了解椭圆的实际背景及椭圆的简单应用.【新课标要求】1.了解椭圆的实际背景,了解椭圆在刻画现实世界和解决实际问题中的作用.2.掌握椭圆的定义、几何图形、标准方程及简单几何性质.第6节双曲线【旧课标要求】1.了解双曲线的定义、几何图形和标准方程,知道它的简单几何性质.2.了解双曲线的简单应用.【新课标要求】了解双曲线的定义、几何图形和标准方程,知道其简单的几何性质(范围、对称性、顶点、离心率、渐近线).第7节抛物线【旧课标要求】1.掌握抛物线的定义、标准方程、几何图形.2.掌握抛物线的简单几何性质.【新课标要求】1.了解抛物线的实际背景,了解抛物线在刻画现实世界和解决实际问题中的作用.2.掌握抛物线的定义、几何图形、标准方程及简单几何性质.第8节圆锥曲线的综合问题【旧课标要求】1.能够把研究直线与圆锥曲线位置关系的问题转化为研究方程组的解的问题.2.会利用直线与圆锥曲线方程所组成的方程组消去一个量后,将交点问题(包括公共点个数、与交点坐标有关的问题)转化为一元二次方程根的问题,结合根与系数的关系及判别式解决问题.3.能够运用数形结合,迅速判断某些直线和圆锥曲线的位置关系.【新课标要求】1.掌握解决直线与椭圆、抛物线的综合问题的思想方法.2.了解圆锥曲线的简单应用.3.理解数形结合的思想.第六章平面向量与复数第1节平面向量的概念及线性运算1.了解向量的实际背景.2.理解平面向量的概念,理解两个向量相等的含义.3.理解向量的几何表示.4.掌握向量加法、减法的运算,并理解其几何意义.5.掌握向量数乘的运算及其几何意义,理解两个向量共线的含义.6.了解向量线性运算的性质及其几何意义.【新课标要求】1.了解向量的实际背景.2.理解平面向量的意义和两个向量相等的含义.3.理解向量的几何表示和基本要素.4.掌握向量加法、减法的运算,并理解其几何意义.5.掌握向量数乘的运算及其几何意义,理解两个向量共线的含义.6.了解向量线性运算的性质及其几何意义.第2节平面向量基本定理及坐标表示【旧课标要求】1.了解平面向量的基本定理及其意义.2.掌握平面向量的正交分解及其坐标表示.3.会用坐标表示平面向量的加法、减法与数乘运算.4.理解用坐标表示的平面向量共线的条件.【新课标要求】1.了解平面向量的基本定理及其意义.2.掌握平面向量的正交分解及其坐标表示.3.会用坐标表示平面向量的加法、减法与数乘运算.4.理解用坐标表示的平面向量共线的条件.第3节平面向量的数量积及其应用【旧课标要求】1.理解平面向量数量积的含义及其物理意义.2.了解平面向量的数量积与向量投影的关系.3.掌握数量积的坐标表达式,会进行平面向量数量积的运算.【旧课标要求】1.能运用数量积表示两个向量的夹角,会用数量积判断两个平面向量的垂直关系.2.会用向量方法解决某些简单的平面几何问题.3.会用向量方法解决某些简单的力学问题与其他一些实际问题.【新课标要求】1.理解平面向量数量积的含义及其物理意义.2.了解平面向量的数量积与向量投影的关系.3.掌握数量积的坐标表达式,会进行平面向量数量积的运算.4.能运用数量积表示两个向量的夹角,会用数量积判断两个平面向量的垂直关系.5.会用向量的方法解决某些简单的平面几何问题.第4节复数【旧课标要求】1.理解复数的基本概念.2.理解复数相等的充要条件.3.了解复数的代数表示法及其几何意义.4.会进行复数代数形式的四则运算.5.了解复数代数形式的加、减运算的几何意义.【新课标要求】1.通过方程的解,认识复数.2.理解复数的代数表示及其几何意义,理解两个复数相等的含义.3.掌握复数代数表示式的四则运算,了解复数加、减运算的几何意义.第七章立体几何与空间向量第1节空间几何体的结构及其表面积、体积【旧课标要求】1.认识柱、锥、台、球及其简单组合体的结构特征,并能运用这些特征描述现实生活中简单物体的结构.2.会用斜二测法画出简单空间图形(长方体、球、圆柱、圆锥、棱柱等的简易组合)的直观图.3.了解球、棱柱、棱锥、台的表面积和体积的计算公式.【新课标要求】1.利用实物、计算机软件等观察空间图形,认识柱、锥、台、球及简单组合体的结构特征,能运用这些特征描述现实生活中简单物体的结构.2.知道球、棱柱、棱锥、棱台的表面积和体积的计算公式,能用公式解决简单的实际问题.3.能用斜二测法画出简单空间图形(长方体、球、圆柱、圆锥、棱柱及其简单组合)的直观图.第2节空间点、直线、平面的位置关系【旧课标要求】1.理解空间直线、平面位置关系的定义.2.了解可以作为推理依据的公理和定理.3.能运用公理、定理和已获得的结论证明一些空间图形的位置关系的简单命题.【新课标要求】1.借助长方体,在直观认识空间点、直线、平面的位置关系的基础上,抽象出空间点、直线、平面的位置关系的定义.2.了解四个公理和一个定理.第3节直线、平面平行的判定及性质【旧课标要求】1.以立体几何的定义、公理和定理为出发点,认识和理解空间中线面平行的有关性质与判定定理.2.能运用公理、定理和已获得的结论证明一些空间图形的平行关系的简单命题.【新课标要求】1.以立体几何的定义、公理和定理为出发点,认识和理解空间中线面平行的有关性质与判定定理.2.能运用公理、定理和已获得的结论证明一些有关空间图形的平行关系的简单命题.第4节直线、平面垂直的判定及性质【旧课标要求】1.以立体几何的定义、公理和定理为出发点,认识和理解空间中线面垂直的有关性质与判定定理.2.能运用公理、定理和已获得的结论证明一些空间图形的垂直关系的简单命题.【新课标要求】1.以立体几何的定义、公理和定理为出发点,认识和理解空间中线面垂直的有关性质与判定定理.2.能运用公理、定理和已获得的结论证明一些空间图形的垂直关系的简单命题.第5节空间直角坐标系与空间向量【旧课标要求】1.了解空间向量的概念,了解空间向量的基本定理及其意义,掌握空间向量的正交分解及其坐标表示.2.掌握空间向量的线性运算及其坐标表示.3.掌握空间向量的数量积及其坐标表示,能运用向量的数量积判断向量的共线与垂直.4.理解直线的方向向量与平面的法向量.5.能用向量语言表述直线与直线、直线与平面、平面与平面的垂直、平行关系.6.能用向量方法证明有关直线和平面位置关系的一些定理.7.能用向量方法解决直线与直线、直线与平面、平面与平面的夹角的计算问题,了解向量方法在研究几何问题中的作用.【新课标要求】1.了解空间直角坐标系,会用空间直角坐标系刻画点的位置.。
新课标数学课程标准2017版二、课程目标数学核心素养是数学课程目标的集中体现,是学生在数学学习的过程中逐步形成的。
四、 课程的结构新旧课程结构发生了很大变化,课程结构图对比如下:新课程咼一上必修1,必修4高一下必修5,必修2,必修3 高二上选修2系列,选修4系列1. 必修课程包括五个主题,分别是预备知识、函数及应用、几何与代数、统计与概率、数学建模与数学探究。
共144学时,8学分。
2. 选修1课程包括四个主题,分别是函数及应用、几何与代数、统计与概率、数学建模与 数学探究。
共108学时,6学分。
3. 选修2课程分为A,B,C,D,E 五类。
6学分。
A 课程是部分理工类(数学、物理、计算机、精密仪器等)学生可以选择的课程。
旧课程p --- BUS 彌供i…用」__ 7L 何与代敵国1与極率_|£矽潭「类|吕TtE;校本课呢学必修:8学分 分选修1 : 6学分选修2: 6学分必修:10学分 选修2系列:6学分选修4系列:3学分(每个专题1学分,共10个专题,高考修3学分)学 必修:144学时 时选修1 : 108学时选修2 :没建议学时 必修:180学时选修2系列:108学时 选修4系列:没建议学时高一上必修1, 高一下必修1 高二上选修1,选修2J B :輕济,社会扶B课程是经济、社会(数理经济等)和部分理工类(化学、生物、机械等)学生可以选择的课程。
C课程是人文类(历史、语言等)学生可以选择的课程D课程是体育、音乐、美术(艺术)类学生等可以选择的课程。
E课程(校本课程)是学校自主开设,供学生自主选择的课程。
必修课程与选修1课程是高考的内容要求。
选修2课程分为A,B,C,D,E五类。
这些课程为学生确定发展方向提供引导,为学生展示数学才能提供平台,为学生发展数学兴趣提供选择,为大学自主招生提供参考。
五、新课程标准的内容新课程标准的内容与现形课标内容的对比如下表:与现形课标对比,必修3中的“算法初步”删掉了; 删掉了必修5中的解三角形,不等式的大部分内容。
(完整版)新高中数学新课程标准2017版-CAL-FENGHAI-(2020YEAR-YICAI)_JINGBIAN新课标数学课程标准2017版一、课程的基本理念二、课程目标新旧课程的目标没有较大的差异,新的课程着重提出了数学核心素养的概念。
对比如下三、数学核心素养及与课程目标的关系数学核心素养是数学课程目标的集中体现,是学生在数学学习的过程中逐步形成的。
四、课程的结构新旧课程结构发生了很大变化,课程结构图对比如下:结构图学分必修:8学分选修1:6学分选修2:6学分必修:10学分选修2系列:6学分选修4系列:3学分(每个专题1学分,共10个专题,高考修3学分)学时必修:144学时选修1:108学时选修2:没建议学时必修:180学时选修2系列:108学时选修4系列:没建议学时高一上必修1,高一下必修1高二上选修1,选修2高一上必修1,必修4高一下必修5,必修2,必修3高二上选修2系列,选修4系列1. 必修课程包括五个主题,分别是预备知识、函数及应用、几何与代数、统计与概率、数学建模与数学探究。
共144学时,8学分。
2. 选修1课程包括四个主题,分别是函数及应用、几何与代数、统计与概率、数学建模与数学探究。
共108学时,6学分。
3. 选修2课程分为A,B,C,D,E五类。
6学分。
A课程是部分理工类(数学、物理、计算机、精密仪器等)学生可以选择的课程。
B课程是经济、社会(数理经济等)和部分理工类(化学、生物、机械等)学生可以选择的课程。
C课程是人文类(历史、语言等)学生可以选择的课程D课程是体育、音乐、美术(艺术)类学生等可以选择的课程。
E课程(校本课程)是学校自主开设,供学生自主选择的课程。
必修课程与选修1课程是高考的内容要求。
选修2课程分为A,B,C,D,E五类。
这些课程为学生确定发展方向提供引导,为学生展示数学才能提供平台,为学生发展数学兴趣提供选择,为大学自主招生提供参考。
五、新课程标准的内容新课程标准的内容与现形课标内容的对比如下表:与现形课标对比,必修3中的“算法初步”删掉了;删掉了必修5中的解三角形,不等式的大部分内容。
新课标数学课程标准2017 版与旧版本对照版一、课程的基本理念的不同新课标的理念1.课程宗旨:高中数学课程以学生发展为本,落实立德树人根本任务,培养和提高学生的数学核心素养。
课程面向全体学生,实现:人人都能获得良好的数学教育,不同的人在数学上得到不同的发展。
2.课程内容:高中数学课程内容体现现代社会发展的需求、数学学科的特征、高中学生的认知规律,依据数学课程目标,特别是数学核心素养,精选课程内容。
在课程内容安排上,注重处理好数学核心素养与课程内容、过程与结果、直接经验与间接经验的关系,注意与其他学科的联系;还关注与义务教育课程的衔接。
3.教学活动:高中数学教学活动的关键是启发学生学会数学思考,引导学生会学数学、会用数学。
根据数学学科的特点,深入挖掘数学的育人价值,增强数学教学的育人功能。
树立以发展学生数学核心素养为导向的课程意识与教学意识,将核心素养贯穿于数学教学的全过程。
在教学中,教师应结合相应的教学内容,落实“四基” ,培养“四能” ,促进学生数学核心素养的形成与发展。
【“四基”指基础知识、基本技能、基本思想、基本活动经验。
“四能”指从数学角度发现和提出问题的能力、分析和解决问题的能力。
】4.学习评价:评价的依据是相应学习阶段学生数学核心素养的发展水平。
应建立目标多元、方法多样的评价体系。
旧课标的理念1.构建共同基础,提供发展平台2.提供多样课程,适应个性选择3.倡导积极主动、勇于探索的学习方式4.注重提高学生的数学思维能力5.发展学生的数学应用意识6.与时俱进地认识“双基”7.强调本质,注意适度形式化8.体现数学的文化价值9.注重信息技术与数学课程的整合10.建立合理、科学的评价体系二、课程目标的不同新旧课程的目标没有较大的差异,新的课程着重提出了数学核心素养的概念。
对比如下新课程目标 旧课程目标1. 获得进一步学习以及未来发展所必需的 1. 获得必要的数学基础知识和基本技能, 理“四基”(基础知识、基本技能、基本思 解基本的数学概念、数学结论的本质想、基本活动经验) ,提高“四能”(从数学角度发现和提出问题的能力、 分析和解4. 发展数学应用意识和创新意识, 对现实世 决问题的能力) ,增强创新意识和应用能 界中蕴涵的一些数学模式进行思考和作 力 出判断2. 发展数学核心素养 (数学抽象、逻辑推理、 2. 提高空间想像、 抽象概括、 推理论证、运数学建模、 直观想象、 数学运算和数据分 算求解、数据处理等基本能力 析),学会用数学眼光观察世界,用数学3. 提高数学地提出、分析和解决问题的能 思维分析世界,用数学语言表达世界 力,独立获取数学知识的能力3. 提高学习数学的兴趣 ,增强学好数学的自5. 提高学习数学的兴趣, 树立学好数学的信 信心,养成良好的数学学习习惯; 树立敢 心, 于质疑、善于思考、严谨求实的科学精神; 6. 具有一定的数学视野, 逐步认识数学的科认识数学的科学价值、 应用价值和文化价 学价值、应用价值和文化价值, 值三、数学核心素养及与课程目标的关系的不同概念 包 含的 内 涉及的方面 描述与层次划分容 数 是具有数 数学抽象 情境与问题 情境包括:现实情境、数学情境、科学情境学 学基本特 层次:简单、较为复杂、复杂 核 征的、适 问题:指情境中的问题,心 应个人终 层次:熟悉的问题、关联的问题、综合的问题素 身发展和 逻辑推理养 社会发展 知识与技能 主要指能够体现相应数学核心素养的知识、技能 需要的人 层次:了解、理解、掌握以及经历、体验、探索的关键能 数学建模力与思维品质直观想象 思维与表达数学运算 交流与反思 这两者是学生在具有情境的数学活动中逐渐养成、表现出来的,是对数学基本思想的感悟,是数据分析数学基本活动经验的积累数学核心素养是数学课程目标的集中体现,是学生在数学学习的过程中逐步形成的。
四、课程的结构的不同新旧课程结构发生了很大变化,课程结构图对比如下:新课程旧课程结构图学必修: 8 学分必修:10 学分分选修 1 :6 学分选修 2 系列: 6 学分选修2 :6 学分选修 4系列: 3 学分(每个专题1 学分,共 10个专题,高考修3 学分)学必修: 144 学时必修:180 学时时选修1 :108 学时选修2 系列: 108 学时选修2 :没建议学时选修 4 系列:没建议学时高一上必修1,高一上必修1,必修 4高一下必修 1高一下必修5,必修 2,必修3高二上选修1,选修 2高二上选修2 系列,选修4 系列1.必修课程包括五个主题,分别是预备知识、函数及应用、几何与代数、统计与概率、数学建模与数学探究。
共144 学时, 8 学分。
2.选修 1 课程包括四个主题,分别是函数及应用、几何与代数、统计与概率、数学建模与数学探究。
共 108 学时, 6 学分。
3.选修 2 课程分为 A,B,C,D,E五类。
6 学分。
A 课程是部分理工类(数学、物理、计算机、精密仪器等)学生可以选择的课程。
B 课程是经济、社会(数理经济等)和部分理工类(化学、生物、机械等)学生可以选择的课程。
C 课程是人文类(历史、语言等)学生可以选择的课程D 课程是体育、音乐、美术(艺术)类学生等可以选择的课程。
E 课程(校本课程)是学校自主开设,供学生自主选择的课程。
必修课程与选修 1 课程是高考的内容要求。
选修 2 课程分为 A,B,C,D,E 五类。
这些课程为学 生确定发展方向提供引导,为学生展示数学才能提供平台,为学生发展数学兴趣提供选择,为大学自主招生提供参考。
五、 新课程标准的内容 新课程标准的内容与现形课标内容的对比如下表: 主题 学 课 包含的内容 与 现 形 课 标 的 对 必 修 分 时 照,在现形课标中 课程 的位置 主题一 8 19 集合 A 版:必修 1 第一 (预备 章 1.1 节 知识) B 版:必修 1 第一章 全部内容 常用逻辑用 A 版:选修 2-1 第一语 章 1.1 节, 1.2 节, (与 A 版内 1.4 节容较接近) B 版:选修 2-1 第一 章 1.1 节, 1.3 节一元二次函 A 版:必修 1 第二章数、方程和 2.3 节中与幂函数有不等式 关的一元二次函数(与 B 版内 提了出来容接近) 必修 5 第二章3.1节, 3.2 节, 3.4节中关于不等式的知 识与现形课标对比,内容的不同考查知识点基本不变 考查知识点基本不变基本不变新课标增加了全称量词与存在量词 知识点基本不变 不等式与现形课标相比少了二元一次不等式及线性规划B 版:必修 1 第二章 2.2 节中的 2.2.2 , 2.2.3 中的一元二次 函数知识识 主题二 54函数概念与 A 版:必修 1 第一章 (函数 性质 1.2 节, 1.3 节 及 应(与 A 版内基本不变基本不变;函数的性质并入了三角函数来了解函数的周期性用) 容接近) 幂函数、指数函数、对 数函数 (与 A 版内容接近) 三角函数 (与 A , B版内容相差不大) 函数综合应 用(与 A 版内容接近) 主题三 44 平面向量及(几何 应用与 代 (与 A , B数) 版 相 差 不 大) 复数 (与 A 版内容接近)立体几何初 步(与 B 版内容接近) 主题四 18 统计(统计 (与 A,B 版与 概 内容相差不 率)多)概率(与 A ,B版内容相差不多)B 版:必修 1 第二章2.1 节A 版:必修 1 第二章 2.1 节, 2.2 节, 2.3节B 版:必修 1 第三章 3.1 节, 3.2 节, 3.3节A 版:必修 4 第一章全部内容及第三章全部内容B 版:必修 4 第一章全部内容及第三章全部内容A 版:必修 1 第三章全部内容B 版:必修 1 第二章2.3 节, 2.4 节A 版:必修 4 第二章全部内容B 版:必修 4 中第二章全部内容A 版:选修 2-2 第三章全部内容B 版:选修 2-2 无教材 A版:必修 2 第一章全部内容及第二章全部内容B 版:必修 2 第一章全部内容 A版:必修 3 第二章 2.1 节, 2.2 节 B 版:必修 3 第二章2.1 节, 2.2 节A 版:必修 3 第三章全部内容B 版:必修 3 第三章 3.1 节, 3.2 节, 3.4 节增加了函数的最值与周期性基本不变基本不变基本不变基本不变基本不变增加了函数模型基本不变基本不变增加了选学内容“复数的三角表示”基本不变基本不变基本不变;知识点统计图表中加入了“梳理义务教育阶段学过的统计图表”基本不变基本不变基本不变主题五 5 数学建模与(数学 数学探究 建模与 数学探 究)选 修 主题一 6 32数列 1 (函数 (与 A 版内 及 应 容接近) 用) 一元函数导 数及应用 (与 A 版内 容接近) 主题二 42 空间向量与 (几何 立体几 与 代 (与 B 版内数) 容接近) 要求学生完成一个课题研究,包括选题、开题、做题、结题四个环节。
学生需要撰写开题报告,根据选题内容,报告可以采用专题作业、测量报告、算法程序、制作的实物或研究论文等多种形式。
在课题研究中逐步提升数学建模、数学抽象、数据分析、数学运算、逻辑推理和直观想象静养。
A 版:必修 5 第二章全部内容B 版:必修 5 第二章全部内容 A 版:选修 2-2 第一章全部内容B 版:选修 2-2 无教材A 版:选修 2-1第三章全部内容B 版:选修 2-1 第三章全部内容数学探究、数学建模、数学文化是贯穿于整个高中数学课程的重要内容,这些内容不单独设置,渗透在每个模块或专题中。
增加了“数学归纳法”增加了“数学归纳法” 1. 删掉了“生活中的优化问题举例” 这一知识点2. 微积分的创 立与发展没有提到通过实例。
基本不变;用向量方法解决点到直线、点到平面、相互平行的直线、相互平行的平面距离问题这一知识点中加入了“能用框图描述解决这一类问题的思路” 同上 平面解析几 A 版:必修 2 第三章 何 全部内容及第四章(与 A , B 全部内容版内容相差 选修 2-1 第二章全不多)部内容基本不变第二章2.2 节, 2.3 节选修 2-1 第二章全基本不变主题三(统计与概率)26计数原理(与 A 版内容接近)统计与概率(与 A版内容接近)部内容A 版:选修 2-3第一章全部内容B 版:选修 2-3 全部内容A 版:选修 2-3第二章全部内容、第三章全部内容及必修3 第二章 2.3 节变量间的相关关系基本不变基本不变概率中“正态分布与超几何分布”要通过具体实例分析主题四(数学建模与数学探究)4数学建模与探究B 版:选修 2-3 第二同上章全部内容、第三章全部内容及必修3 第二章 2.3 节变量间的相关关系要求学生完成一个课题研究,也可以在必修“数学建模活动”或“数学探究活动”所作的研究基础上继续进行深入探究。