地下建筑结构课程设计 隧道盾构施工
- 格式:docx
- 大小:115.12 KB
- 文档页数:9
盾构施工课程设计一、教学目标本课程的教学目标是使学生掌握盾构施工的基本原理、方法和应用,能够分析盾构施工中的技术问题和安全风险,提高学生在地铁、隧道等工程领域的实际操作能力。
具体分为以下三个维度:1.知识目标:学生需要掌握盾构施工的基本概念、工作原理、施工工艺和设备组成,了解盾构施工在我国的发展现状和应用前景。
2.技能目标:学生能够运用所学知识分析和解决盾构施工中的实际问题,具备一定的盾构施工项目管理和协调能力。
3.情感态度价值观目标:培养学生对盾构施工行业的热爱和敬业精神,提高学生对工程安全、质量、环保等责任意识的认知。
二、教学内容本课程的教学内容主要包括盾构施工的基本原理、施工工艺、设备应用、项目管理和安全风险分析等方面。
具体安排如下:1.盾构施工的基本原理:介绍盾构施工的定义、发展历程、工作原理和适用范围。
2.盾构施工的设备及工艺:详细讲解盾构设备的组成、功能和施工工艺,包括土仓管理、刀盘控制、姿态调整、盾尾密封等。
3.盾构施工的项目管理:阐述盾构施工项目的、计划、协调、控制和验收等方面内容。
4.盾构施工的安全风险及预防:分析盾构施工中可能出现的安全风险,如地下水控制、土体稳定、设备故障等,并介绍相应的预防措施。
5.盾构施工案例分析:选取具有代表性的盾构施工案例,进行深入剖析和讨论。
三、教学方法为了提高教学效果,本课程将采用以下教学方法:1.讲授法:教师对盾构施工的基本概念、原理和工艺进行系统的讲解,使学生掌握基础知识。
2.案例分析法:通过分析实际盾构施工案例,使学生学会运用所学知识解决实际问题。
3.讨论法:学生就盾构施工中的关键技术问题进行讨论,提高学生的思维能力和团队协作精神。
4.实验法:安排学生参观盾构施工现场或进行模拟实验,增强学生的实践操作能力。
四、教学资源为了支持教学内容的实施和教学方法的应用,我们将准备以下教学资源:1.教材:选用国内权威、实用的盾构施工教材作为主要教学资源。
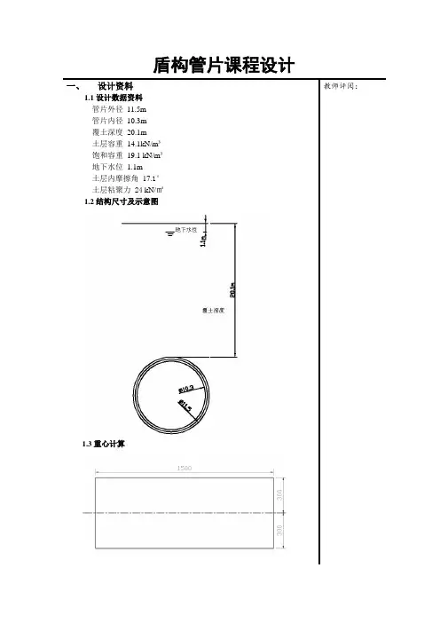
一、设计资料1.1设计数据资料管片外径11.5m管片内径10.3m覆土深度20.1m土层容重14.1kN/m³饱和容重19.1 kN/m³地下水位1.1m土层内摩擦角17.1°土层粘聚力 24 kN/㎡1.2结构尺寸及示意图1.3重心计算教师评阅:教师评阅:重心z=300mm1.4计算半径r=5.15+0.3=5.45m二、基本使用阶段荷载计算2.1垂直荷载q=1.1×1.41+(20.1-1.1)×(1.91-1)=18.84t/㎡2.2均布荷载p1=18.84×tan²(45-17.1/2)-2×2.4×tan(45-17.1/2)=6.73 t/㎡2.3三角形侧载p2=2×5.45×tan²(45-17.1/2)×0.91=5.41 t/㎡2.4自重g=2.6×0.6=1.56 t/㎡2.5拱背荷载G=2(1-π/4)×5.45²×0.91=11.62 t/㎡2.6拱底反力Pr=18.84+1.56π+0.2146×5.45×0.91-π/2×5.45×1=16.24 t/㎡计算的M和N见下表。
弯矩M分布图如下:隧道衬砌内力计算表三、管片配筋计算3.1材料选择混凝土取C60 fcd =27.5MPa钢筋HRB335 fsd=fsd′=300MPa2)截面复核(1)垂直弯矩作用平面的截面复核因为长细比121500/18064/0==b l ,查规范有ϕ=0.95[])(9.0s s sdcd u A A f bh f N '+'+=ϕ =0.9×0.95×[27.5×600×1500+300(11084+11084) =26874kN>2979kN 满足要求。
盾构隧道课程设计引言盾构隧道是一项复杂的工程技术,用于建设地下交通隧道等大型基础设施。
本文将对盾构隧道的课程设计进行全面的探讨,包括设计原则、流程、关键技术等方面。
设计原则盾构隧道的设计需要考虑以下原则:1.安全性:隧道必须达到一定的安全标准,包括结构安全、地质灾害防治等。
2.经济性:设计需要在保证安全的前提下,尽可能节约成本,提高投资回报率。
3.可行性:设计方案必须符合实际施工条件,考虑现有技术和资源供应等因素。
4.环保性:隧道的设计应尽量降低对环境的影响,包括噪音、振动、污染等。
设计流程盾构隧道的设计流程通常包括以下几个阶段:前期调研1.项目背景:了解项目的背景、目标和需求,包括交通状况、城市规划等。
2.地质勘探:进行地质勘探,获取地质和地下水情况等必要数据。
3.隧道路线选择:根据勘探结果和其他条件,选择最佳的隧道路线。
初步设计1.结构设计:根据选定的路线,进行隧道的结构设计,确定隧道的断面形状、尺寸等。
2.施工工艺设计:制定隧道的施工工艺和方案,包括盾构机的选择和使用等。
详细设计1.参数计算:对隧道的结构、地质等参数进行计算和分析,确定设计的合理性和稳定性。
2.材料选择:选择适合的材料用于隧道的建设,包括隧道衬砌、防水材料等。
3.设备选择:对于盾构隧道来说,盾构机是关键设备之一,需要选择适合的盾构机型号和配置。
4.施工图纸:制定详细的施工图纸,包括隧道的剖面、开挖工程、支护结构等。
监理与验收1.施工监理:监督隧道的施工过程,确保施工按照设计要求进行。
2.竣工验收:对隧道的结构、安全等进行验收,判断是否符合设计要求。
关键技术盾构隧道设计过程中需要掌握以下关键技术:1.地质勘探技术:通过地质勘探获取地下地质数据,包括地层厚度、岩土类型、地下水位等。
2.隧道结构设计技术:根据勘探数据和工程要求,确定隧道的结构形式、断面和支护方案等。
3.盾构机技术:盾构机是盾构隧道施工的关键设备,设计需要对盾构机进行选择和配置。
《地下建筑结构设计》课程设计题目:盾构管片设计院部:专业:班级:组员及学号:2016年 10月4日1盾构管片设计1.1 隧道功能该段隧道为城市地铁区间段。
1.2 衬砌方式依照设计要求盾构管片类型为平面型。
平面型管片的抗弯刚度和强度相对较大,且管片混凝土截面减弱小,对盾构推动装置的顶力具有较大的抗击能力。
故决定采纳C50钢筋混凝土平面型管片,管片厚度的选择,取决于土质条件、覆盖土层的厚度、施工荷载状况、隧道的利用目的及管片施工条件等多种因素。
本工程的管片厚度选择为300mm,管片形心半径为(2350+100*5)mm ,管片的每环长度为1000mm 。
可是对管片是不是能经受荷载,还需要进行管片内力的计算。
由于错缝拼装可使接缝均匀散布,提高管片的整体刚度,减少接缝及衬砌圆环的变形。
考虑本工程盾构区段对地面沉降要求较高及其它工程条件,故决定采纳错缝拼接方式。
1.3管片条件管片类型:平面型;管片外直径:D=6000mm ;管片形心半径:mm 2850c =R ;管片宽度:B=1000mm ;管片厚度:t=300mm ;管片截面面积:A=300x1000=3000(cm ²);管片单位重度:3c m /26kN =γ;管片的弹性模量:a k 101.37P E ⨯=;管片截面惯性矩:44-m 105.22⨯=I ;1.4 场地条件土层条件:粘性土;土的单位重度:318.5kN m γ=; 土的单位浮重度:'38.5kN m γ=; 土的内摩擦角:21ϕ︒=; 土的黏聚力:212kN m c =; 土的侧压力系数: 00.5K =; 超载: 2010kN m p =;上部土层厚度: 6m H =+0.5*8=10m ; 潜水位:地下水位埋深为3m ; Hw=10-3=7m地基土的反力系数;310MN m k =;水的单位重度3w 10kN/m γ=;1.5 构件允许应力混凝土标准强度:; 2ck =32.4MN m f混凝土许诺抗压强度:2ca =16.2MN m ;混凝土抗弯刚度有效系数:η=1.0;钢筋与混凝土弹性模量比:5s 4c 2.010===5.803.4510E n E ⨯⨯; 混凝土弯矩增大率:ξ=0.0;钢筋(SD35)许诺强度:2sa =200MN m σ; 螺栓许诺强度:2sa 240MN m σ=;1.6 盾构千斤顶盾构千斤顶轴推力:1000kN T =10⨯片。
《地下建筑结构设计》课程设计题目:盾构管片设计计算院部:工程技术学院专业:土木工程班级:组员及学号:一、设计功能:该段隧道为城市地铁区间段 二、称砌方式:根据设计要求盾构管片类型为平面型。
平面型管片的抗弯刚度和强度相对较大,且管片混凝土截面削弱小,对盾构推进装置的顶力具有较大的抵抗能力。
故决定采用C50钢筋混凝土平面型管片,管片厚度的选择,取决于土质条件、覆盖土层的厚度、施工荷载状况、隧道的使用目的及管片施工条件等多种因素。
本工程的管片厚度选择为300mm ,管片内径为(2350+100*16=3950)mm ,管片的每环长度为1000mm 。
三、管片类型:平面型;管片外直径:D=3350mm ;管片型心半径:Rc=1975mm;管片宽度:B=1000mm ;管片厚度:t=300mm ;管片截面面积:)(2cm 30001000300=⨯=A ;管片单位重度:3c m /26KN =γ;管片的弹性模量:a 1030.37KP E ⨯=;管片截面的惯性矩:44-m 106276.1⨯=I /m ;混凝土轴心抗压强度标准值:a 43f c MP =;混凝土抗弯刚度有效系数η=1.0;钢筋混凝土弹性模量比n=c s /E E =15;混凝土弯矩增大率ζ=0.0.构件的容许应力见下图。
四、场地条件:土层条件:沙质土;土的单位重度:3/5.18m KN =γ,土的单位浮重度;3/5.8m KN ='γ,土的内摩擦角:︒=21ϕ,土的粘聚力:kpa c 12=;土的侧压力系数:5.00=k ;超载:kpa p 100=;上部土层厚度:m H 5.7=;潜水位:地面水平线-3.0m ,m H w 5.40.35.7=-=;N 值:N=30;地基反作用系数:3/10m MN k =;水的单位重度:3/10m KN =γ五、 构件容许应力:混凝土标准强度:; 2ck =32.4MN m f 混凝土允许抗压强度:2ca =16.2MN m σ;混凝土抗弯刚度有效系数:η=1.0;钢筋与混凝土弹性模量比:5s 4c 2.010===5.803.4510E n E ⨯⨯;混凝土弯矩增大率:ξ=0.0;钢筋(SD35)允许强度:2sa =200MN m σ; 螺栓允许强度:2sa 240MN m σ=;六、盾构千斤顶;盾构千斤顶轴推力:1000kN T =10⨯片。
目录第一章课程题目介绍 (2)第二章荷载计算 (3)第三章、盾构管片内力计算 (8)1、惯用修正法计算: (8)2、同济曙光荷载结构法进行计算: (11)3、惯用修正法计算与同济曙光软件荷载结构法计算结果进行比较 (18)第四章、盾构标准管片配筋与裂缝计算 (20)第五章、盾构纵向接头设计与张开度验算 (21)第六章、盾构管片局部受压验算 (23)第七章、盾构隧道抗浮验算 (25)第八章、盾构设计施工图绘制 (25)参考资料: (26)第一章课程题目介绍如图所示,为一软土地区地铁盾构隧道横断面,有一块封顶块K,两块邻接块L,两块标准块B以及一块封底块D六块管片组成,衬砌外D0=6200mm,厚度t=350mm,采用通缝拼装,地层基床系数k=20000kN/m3。
混凝土强度为C50,环向螺栓为5.8级(可用8.8级)M30,管片裂缝宽度允许值为0.2mm,接缝张开允许值为3mm。
地面超载为20kPa。
试计算衬砌受到的荷载,并用荷载-结构法按均质圆环计算衬砌内力,画出内力图,并进行隧道抗浮、管片局部抗压、裂缝、接缝张开等验算及一块标准管片配筋计算。
说明:1、灰色淤泥质粉质粘土上层厚度1350mm,根据后3位学号ABC调整,1350+ABC*50 (mm),故在本设计中灰色淤泥质粉质粘土上层厚度取为:1350+123×50=13505mm2、同济曙光等软件进行本题的荷载—结构法计算(能增加地层-结构法计算更好!)3、课程设计计算书、图Email形式提交。
第二章荷载计算荷载计算主要考虑基本使用阶段的情况进行计算,其中作用在盾构隧道管片上的荷载主要包括管片自重g(假设初衬的防水效果良好,不需要设置二次衬砌)、竖向土压力q、拱背土压力G(在内力计算时,将其简化为作用在拱背上的均布荷载)、地面超载q(在内力计算时,将其叠加到作用在拱背上的竖向土压力中)、侧向均匀主动土压力p1、侧向三角形主动土压力p2、侧向土层抗力qk、作用在盾构管片上的水压力、拱底反力PR(在内力计算中,不需要使用)。
地下隧道工程盾构施工方案一、总体设计地下隧道盾构施工方案是指根据工程地质条件、隧道设计要求和施工现场实际情况,设计出一套合理、有效的盾构施工方案,保证隧道施工的安全、质量和进度。
方案应该包括施工组织设计、技术方案、安全措施、质量控制等内容。
二、工程概况该盾构施工工程为一条地下隧道,总长2000米,采用全断面盾构施工方式,隧道设计为双层隧道,分为上行隧道和下行隧道。
工程地质条件为软土地层,地下水位较高,存在一定的地面建筑物和管线。
三、工程地质条件1.牛首山地区为软土地层,地下水位较高,水质良好,土质为粉土和黏土。
2.地下存在一定的地面建筑物和管线,需要加强监测和保护措施。
3.隧道开挖深度为30米,处于一定的地下水压力作用下。
四、盾构施工方案1.施工队伍组织安排(1)设立专门的施工管理团队,包括工程总监、项目经理、技术负责人、安全质量负责人等。
(2)召集专业的盾构施工队伍,包括盾构机操作人员、土建工程人员、电气工程人员、安全监理人员等。
2.施工工序安排(1)隧道分段施工,首先进行地面预制坑基础工程施工,再进行盾构机组装、拼装及调试。
(2)按照盾构机的推进速度和土层质量,分段进行顶管注浆、封杆、环形铺装等工作。
(3)同时进行隧道衬砌、排水、通风等工程的组织施工。
3.技术方案(1)采用双层隧道结构设计,保证隧道的强度和稳定性。
(2)设计合理的盾构机参数,根据地质条件和隧道施工要求,选择合适的盾构机推进方式和速度。
(3)采用全断面盾构施工方式,有效降低对地面建筑物和管线的影响。
4.安全措施(1)加强工程地质勘察和监测,及时发现变化情况,及时调整施工方案。
(2)严格控制施工现场的作业人员,严格执行安全操作规程,保证施工安全。
(3)设立安全监测人员,加强现场巡查和监测,保证施工现场的安全。
5.质量控制(1)由专业的盾构施工管理团队负责施工质量控制。
(2)加强现场质量监测和验收,保证工程质量符合设计要求。
(3)严格执行相关标准和规范,确保施工质量符合要求。
《地下建筑结构设计》课程设计题目: 盾构管片设计院 部:专 业:班 级: 组员及学号:2016年 10月4日1盾构管片设计 1.1 隧道功能该段隧道为城市地铁区间段。
1.2 衬砌方式根据设计要求盾构管片类型为平面型。
平面型管片的抗弯刚度和强度相对较大,且管片混凝土截面削弱小,对盾构推进装置的顶力具有较大的抵抗能力。
故决定采用C50钢筋混凝土平面型管片,管片厚度的选择,取决于土质条件、覆盖土层的厚度、施工荷载状况、隧道的使用目的及管片施工条件等多种因素。
本工程的管片厚度选择为300mm ,管片形心半径为(2350+100*5)mm ,管片的每环长度为1000mm 。
但是对管片是否能承受荷载,还需要进行管片内力的计算。
由于错缝拼装可使接缝均匀分布,提高管片的整体刚度,减少接缝及衬砌圆环的变形。
考虑本工程盾构区段对地面沉降要求较高及其它工程条件,故决定采用错缝拼接方式。
1.3管片条件管片类型:平面型;管片外直径:D=6000mm ;管片形心半径:mm 2850c R ;管片宽度:B=1000mm ;管片厚度:t=300mm ;管片截面面积:A=300x1000=3000(cm ²);管片单位重度:3c m /26kN =γ;管片的弹性模量:a k 101.37P E ⨯=;管片截面惯性矩:44-m 105.22⨯=I ;1.4 场地条件土层条件:粘性土;土的单位重度:318.5kN m γ=; 土的单位浮重度:'38.5kN m γ=; 土的内摩擦角:21ϕ︒=; 土的黏聚力:212kN m c =; 土的侧压力系数: 00.5K =;超载: 2010kN m p =;上部土层厚度: 6m H =+0.5*8=10m ; 潜水位:地下水位埋深为3m ; Hw=10-3=7m地基土的反力系数;310MN m k =;水的单位重度3w 10kN/m γ=;1.5 构件容许应力混凝土标准强度:; 2ck =32.4MN m f 混凝土允许抗压强度:2ca =16.2MN m σ;混凝土抗弯刚度有效系数:η=1.0;钢筋与混凝土弹性模量比:5s 4c 2.010===5.803.4510E n E ⨯⨯; 混凝土弯矩增大率:ξ=0.0;钢筋(SD35)允许强度:2sa =200MN m σ;螺栓允许强度:2sa 240MN m σ=;1.6 盾构千斤顶盾构千斤顶轴推力:1000kN T =10⨯片。
盾构隧道施工组织设计1. 引言盾构隧道施工是一种高效、安全的地下工程施工方式。
为了确保盾构隧道的顺利建设,需要进行全面而详细的施工组织设计。
本文将围绕盾构隧道施工组织设计展开讨论,包括前期准备、人员组织、设备调配、安全管理等方面。
2. 前期准备在开始盾构隧道施工之前,需要进行充分的前期准备工作。
具体步骤如下:2.1 工程调研在进行盾构隧道施工组织设计之前,需要对工程进行调研,包括地质勘察、水文地质条件等。
通过对地质情况的了解,可以确定合理的施工方案和措施。
2.2 施工方案设计根据调研结果和项目要求,制定详细的施工方案。
包括盾构机选择、刀具设计、推进速度等参数的确定。
2.3 材料采购和加工准备根据施工方案确定所需材料,并及时采购和加工准备。
确保材料的质量和供应的及时性。
2.4 人员组织根据项目规模和施工计划,确定所需的施工人员,并进行组织和培训。
确保施工人员具备必要的技能和知识。
3. 人员组织盾构隧道施工需要有一支专业的团队来进行协调和管理。
具体步骤如下:3.1 组织架构设计根据项目规模和复杂程度,设计合理的组织架构。
包括总监、项目经理、技术负责人等职位设置。
3.2 分工合作根据各个岗位的职责,合理分工,确保各项任务有序进行。
包括设计、采购、施工等不同职能部门之间的协调与配合。
3.3 培训与提升为了提高团队成员的专业水平,需要定期进行培训与提升。
包括技术培训、安全培训等方面。
4. 设备调配盾构隧道施工需要一系列设备来完成,包括盾构机、刀具、输送系统等。
具体步骤如下:4.1 设备选型根据工程要求和施工方案,选择合适的盾构机和刀具。
考虑到地质情况、隧道直径、推进距离等因素。
4.2 设备调试在正式施工之前,需要对设备进行调试和检测,确保其正常运行。
包括盾构机的动力系统、电气系统等方面。
4.3 设备维护在施工过程中,需要定期对设备进行维护和保养。
确保设备的安全可靠性和使用寿命。
5. 安全管理盾构隧道施工是一项高风险的工程活动,安全管理至关重要。
地下工程盾构施工方案目录一、前言二、工程概况三、盾构施工技术概述四、施工方案4.1 施工准备4.2 盾构机施工4.3 土方开挖4.4 支护系统施工4.5 泥水处理4.6 环片浇筑4.7 后续工序五、施工组织设计六、工程安全与环保措施七、施工质量控制八、经济与社会效益九、总结一、前言地下工程盾构施工是一项复杂的工程,需要综合运用土木工程、机械工程、控制工程等多个学科知识。
盾构施工技术是一种现代化的地下新建工法,特别是在城市地下交通、供水、供电、排水、资讯等管线工程以及地下停车场、地下商城设施设计建设中被广泛应用。
为了保证工程顺利进行,我们编制了本方案,旨在全面解析盾构施工的各个环节,并提出相应的施工组织设计、安全环保措施和质量控制方案。
希望通过本方案的制定与实施,确保地下工程盾构施工的高效、安全、环保和高质量完成。
二、工程概况本次工程是一条城市地下隧道施工工程,总长2000米,设计外径10米,材质为混凝土,在地下20米至30米之间。
地质条件为黏土质土层,地下水位较低。
三、盾构施工技术概述盾构机是一种专门用于隧道掘进的设备,它是由掘进机构、支护系统、输送系统、泥浆系统和电气控制系统等组成的。
盾构施工技术主要包括盾构机掘进技术、泥浆循环技术、地质预报技术、管片拼装技术等。
在盾构施工中,首先是使用盾构机进行掘进,然后将掘进好的管片通过输送系统运输到地面,并进行组装,最后在隧道内进行环片拼装,形成完整的管道结构。
四、施工方案4.1 施工准备(1)调查研究:在施工前,需要对地下工程的地质条件、地下水位、地下管线和建筑物等进行详细的调查研究,了解地下环境的情况,为后续施工做好准备。
(2)设计方案:根据施工需要,制定详细的盾构施工方案,并根据工程特点,确定盾构机的型号和技术参数。
(3)现场布置:在施工前,需要对施工现场进行布置,确定盾构机的进出口位置、泥浆处理设备的布置位置、支护材料的堆放位置等。
4.2 盾构机施工(1)设备调试:在进行盾构机施工前,需要对盾构机进行全面的检查和调试,确保各项设备正常运转。
地下建筑结构课程设计盾构1. 介绍地下建筑结构是指在地下进行施工的建筑物,包括地下车库、地下商场、地下隧道等。
而盾构作为一种重要的地下建筑结构施工方法,被广泛应用于各类地下工程中。
本文将对盾构的原理、施工流程以及应用进行详细介绍。
2. 盾构原理盾构是一种利用隧道推进机械(即盾构机)在地下进行开挖和支护的方法。
其主要由盾体、掘进机和支护系统组成。
2.1 盾体盾体是盾构机的主要部分,通常由前盾和后盾组成。
前盾负责开挖土层,后盾负责推进和支护。
2.2 掘进机掘进机是驱动盾体前进的关键部分,通常由电动机、液压系统和传动装置组成。
它能够提供足够的推力和扭矩,以推动盾体前进并开挖土层。
2.3 支护系统支护系统用于保持隧道稳定,并防止土层坍塌。
常见的支护方式包括钢拱、喷射混凝土和衬砌等。
3. 盾构施工流程盾构施工一般包括以下步骤:3.1 前期准备前期准备包括地质勘察、设计方案确定和施工方案编制等。
在进行盾构施工之前,需要对地下环境进行详细的调查和分析,以确定合适的盾构机类型和支护方式。
3.2 盾构机组装与调试在开始施工之前,需要将盾构机运到施工现场,并进行组装和调试。
这包括安装盾体、掘进机和支护系统等,确保各个部分正常运行。
3.3 盾构开挖盾构开挖是整个施工过程中最关键的阶段。
通过控制盾体前进和开挖速度,可以逐步推进并开挖出所需的隧道形状。
3.4 支护与衬砌在开挖过程中,需要及时进行支护和衬砌。
这可以通过喷射混凝土、安装钢拱或铺设预制衬砌板等方式来实现。
3.5 盾构推进当一段隧道开挖和支护完成后,盾构机将继续前进,推进至下一段隧道。
这个过程将不断重复,直到整个隧道完成。
4. 盾构的应用盾构作为一种高效、安全的地下建筑施工方法,在各类地下工程中得到了广泛应用。
4.1 地铁建设盾构在地铁建设中起到了重要的作用。
它能够快速、高效地开挖和支护地铁隧道,保证施工质量和安全。
4.2 水利工程在水利工程中,盾构可以用于开挖输水隧道和排水隧道。
盾构隧道课程设计一、引言随着城市化进程的不断加速,交通建设成为了各地政府的重要任务之一。
而隧道作为城市交通建设中的重要组成部分,其建设技术也得到了越来越多的关注。
盾构隧道作为其中一种常见的隧道建设方式,在现代城市化进程中扮演着重要角色。
因此,在大学土木工程专业中开展盾构隧道课程设计,对于提高学生实际应用能力和适应未来工作需要具有重要意义。
二、课程设计目标本次盾构隧道课程设计旨在:1.加深学生对盾构隧道建设技术的认识和理解;2.让学生了解盾构机及其相关配套设备的结构和原理;3.让学生掌握盾构隧道施工过程中常见问题及其解决方法;4.培养学生独立思考、团队合作和创新能力。
三、课程设计内容1. 目标确定本次课程设计以某城市地铁工程为背景,通过模拟实际施工过程,让学生了解盾构隧道施工中所涉及到的技术和问题。
2. 课程设计流程(1)第一阶段:理论学习通过教材和相关文献的学习,让学生了解盾构隧道建设的基本概念、原理及施工过程中所涉及到的技术问题等。
同时,还应该让学生了解盾构机及其配套设备的结构和工作原理。
(2)第二阶段:模拟实验在模拟实验中,学生需要分组进行模拟盾构隧道施工。
每个小组需设计一个施工方案,并在模拟环境中进行实际操作。
在此过程中,老师应该对学生进行指导,引导学生思考并解决实际问题。
(3)第三阶段:总结分析在完成模拟实验后,每个小组需要对自己的施工方案进行总结分析。
包括对施工过程中遇到的问题及其解决方法、施工效率等方面进行评估。
3. 课程设计内容详细说明(1)盾构隧道建设基本概念和原理的讲解通过教材和相关文献的学习,让学生了解盾构隧道建设技术的基本概念、原理及施工过程中所涉及到的技术问题等。
重点包括盾构机的选择、隧道环片的制作、隧道支护等方面。
(2)盾构机及其配套设备的结构和工作原理通过对盾构机及其配套设备的讲解,让学生了解盾构机的结构、工作原理及其相关配套设备的功能和使用方法。
重点包括刀盘、推进系统、注浆系统等方面。
第八章盾构隧道施工方法及技术措施§11端头加固§1.1端头加固概述盾构进出洞门外土体为软弱含水的土层,盾构机在进出洞时,工作面将处于开放状态,这种开放状态将持续较长时间。
若不提前加固处理,地下水、涌水等就会进入工作井,就会导致软弱地层不稳定,严重情况下会引起洞门塌方。
为确保施工安全及盾构机顺利始发及出洞,必须对洞门外土体进行加固处理。
本标段盾构始发及到达共有4个端头需要加固,具体加固方法见表8-1-1表8-1-1 盾构进出洞端头加固方法一览表1.1.1加固的原则(1)根据隧道埋深及盾构隧道穿越地层情况,确定加固方法和范围。
(2)在充分考虑洞门破除时间和方法的基础上,选择合适的加固方法和范围,确保洞门破除和盾构机进、出洞的安全。
1.1.2加固要求根据始发及到达端头地层性质及地面条件,选择加固方法,加固后的土体应有良好的自立性,密封性、均质性,采用搅拌桩加固的土体无侧限抗压强度不小于0.8MPa,渗透系数k≤1³10-8cm/sec。
(2)渗透系数<1.0³10-5cm/s。
1.2端头的施工1.2.1施工原理旋喷法施工是利用钻机把带有特殊喷嘴的注浆管钻进至土层的预定位置后,用高压脉冲泵,将水泥浆液通过钻杆下端的喷射装置,向四周以高速水平喷入土体,借助流体的冲击力切削土层,使喷流射程内土体遭受破坏,与此同时钻杆一面以一定的速度旋转,一面低速徐徐提升,使土体与水泥浆充分搅拌混合,胶结硬化后即在地基中形成直径比较均匀,具有一定强度的桩体,从而使地层得到加固。
1.2.2机械设备旋喷法施工主要机具设备包括:高压泵、泥浆泵、钻机、浆液搅拌器、空压机、旋喷管和高压胶管等;辅助设备包括操纵控制系统、高压管路系统、材料储存系统以及各种管材、阀门、接头安全设施等。
浆液搅拌采用污水泵自循环式的搅拌罐,钻机采用XY-100型振动钻机,空压机采用SA-5150W空压机,参数为20m3/min。
目录1 荷载计算-------------------------------------3结构尺寸及地层示意图-----------------------3隧道外围荷载标准值-------------------------3自重--------------------------------3均布竖向地层荷载----------------------4水平地层均布荷载----------------------4按三角形分布的水平地层压力--------------5底部反力-----------------------------5侧向地层抗力--------------------------5荷载示意图----------------------------62 内力计算---------------------------------------63 标准管片配筋计算--------------------------------8截面及内力确定-----------------------------8环向钢筋计算--------------------------------8环向弯矩平面承载力验算-----------------------114 抗浮验算-------------------------------------105 纵向接缝验算--------------------------------12接缝强度计算------------------------------12接缝张开验算------------------------------146 裂缝张开验算------------------------------157 环向接缝验算----------------------------168 管片局部抗压验算-----------------------------179 参考文献-------------------------------18一. 荷载计算结构尺寸及地层示意图q=20kN/m21-1 结构尺寸及地层示意图如图,按照要求,对灰色淤泥质粉质粘土上层厚度进行调整:隧道外围荷载标准值计算h γ——钢筋混凝土自重(3/m kN );δ—-管片厚度(m ); ①竖向地层荷载:211/19.7482.2057.85.31.9181185.0m kN h q i ni i =⨯+⨯+⨯+⨯+⨯=⋅=∑=γ②地面超载:③近似均布拱背土压力:其中:..3水平地层均布荷载其中:则:其中:其中:衬砌圆环抗弯刚度:237625.123265120.35×0.1103.45EJ m KN ⋅=⨯⨯= 衬砌圆环抗弯刚度折减系数:3.0=η;则:取KPa P K 1.48=图1-2 圆环外围荷载示意图二、 内力计算取一米长度圆环进行计算,其中荷载采用设计值,即考虑荷载组合系数。
《地下结构工程》课程设计项目名称:大瑶山隧道施工与支护设计及稳定性评价设计时间:年月日~ 月日指导教师:班级:姓名:学号:北京科技大学2014.5目录1 工程概况................................................................................................................................ - 1 -2 隧道区域地应力.................................................................................................................... - 1 -3 工程地质和水文地质简介.................................................................................................... - 3 -3.1 岩性............................................................................................................................... - 3 -3.2 构造............................................................................................................................... - 4 -3.3 不良地质....................................................................................................................... - 5 -3.4 水文地质....................................................................................................................... - 5 -4 设计内容................................................................................................................................ -5 -4.1隧道设计分区................................................................................................................ - 5 -4.2进出口段(约100m)设计.......................................................................................... - 5 -4.2.1隧道围岩分级..................................................................................................... - 5 -4.2.2支护选型............................................................................................................. - 6 -4.2.3稳定性计算......................................................................................................... - 6 -4.2.3支护与开挖设计................................................................................................. - 7 -4.3 中部段隧道设计........................................................................................................... - 8 -4.3.1围岩分级............................................................................................................. - 8 -4.3.2初期支护设计..................................................................................................... - 8 -4.3.3稳定性计算......................................................................................................... - 9 -4.3.4设计图............................................................................................................... - 11 -5 隧道施工.............................................................................................................................. - 12 -5.1光面爆破...................................................................................................................... - 12 -5.1.1光面爆破作用机理........................................................................................... - 12 -5.1.2光面爆破的特点............................................................................................... - 13 -5.1.3光面爆破参数的确定....................................................................................... - 13 -5.2隧道支护施工.............................................................................................................. - 14 -5.2.1新奥法概述....................................................................................................... - 14 -5.2.2隧道施工的施工工序....................................................................................... - 15 -5.2.3隧道施工中的注意事项................................................................................... - 15 -6 附图 (18)1 工程概况通过专业绘图软件AutoCAD绘制的大瑶山隧道平剖面图如图1.1所示。
目录1 荷载计算-------------------------------------31.1 结构尺寸及地层示意图-----------------------31.2 隧道外围荷载标准值-------------------------31.2.1 自重--------------------------------31.2.2 均布竖向地层荷载----------------------41.2.3 水平地层均布荷载----------------------41.2.4 按三角形分布的水平地层压力--------------51.2.5 底部反力-----------------------------51.2.6 侧向地层抗力--------------------------51.2.7 荷载示意图----------------------------62 内力计算---------------------------------------63 标准管片配筋计算--------------------------------83.1 截面及内力确定-----------------------------83.2 环向钢筋计算--------------------------------83.3 环向弯矩平面承载力验算-----------------------114 抗浮验算-------------------------------------105 纵向接缝验算--------------------------------125.1 接缝强度计算------------------------------125.2 接缝张开验算------------------------------146 裂缝张开验算------------------------------157 环向接缝验算----------------------------168 管片局部抗压验算-----------------------------17 9 参考文献-------------------------------18 一. 荷载计算1.1结构尺寸及地层示意图q=20kN/m21-1 结构尺寸及地层示意图如图,按照要求,对灰色淤泥质粉质粘土上层厚度进行调整: 1.2隧道外围荷载标准值计算h γ——钢筋混凝土自重(3/m kN );δ—-管片厚度(m ); ①竖向地层荷载:211/19.7482.2057.85.31.9181185.0m kN h q i ni i =⨯+⨯+⨯+⨯+⨯=⋅=∑=γ②地面超载:③近似均布拱背土压力: 其中:1.2..3水平地层均布荷载 其中: 则: 其中: 其中:衬砌圆环抗弯刚度:237625.123265120.35×0.1103.45EJ m KN ⋅=⨯⨯= 衬砌圆环抗弯刚度折减系数:3.0=η; 则:取KPa P K 1.48=图1-2 圆环外围荷载示意图二、 内力计算取一米长度圆环进行计算,其中荷载采用设计值,即考虑荷载组合系数。
计算结果如下表(已考虑荷载组合系数):隧道圆环内力计算结果根据表格所示,在0126度时轴力最大和弯矩最大三、标准管片配筋计算3.1 截面及内力确定由上述内力计算,取m964.=进行内力计算,衬砌NM⋅=-105.73k,KNN05管片同时受到较大的正弯矩与负弯矩,采用对称配筋。
简化模型为b=1000mm,h=350mm,保护层厚度取50mm。
根据修正惯用法中的η-ξ法,由于纵缝接头的存在而导致结构整体刚度降低,取圆环整体刚度为:而管片的内力:a.最大负弯矩时:b.最大正弯矩时:3.2 环向钢筋计算取:1.1η。
=采用非对称配筋3.052.0300/6.1421.1/00>=⨯=h e η,先按大偏心计算,假设mm h x b 16830056.00=⨯==ξ对于大偏心构件,取sd f =s σ,,对s A M 取矩,)()2('000's s sd cd s d a h f xh bx f e N A ---=γ)()(50-300280168/2-300168100022.4-281.861000964.051.0⨯⨯⨯⨯⨯⨯⨯==负值所以,按照构造配筋,取2'700100/35010002.0%2.0mm bh A s =⨯⨯== 取4?16钢筋,面积为804mm^2将2'700mm A s =带入公式)2()(00'0's xh bx f e N a h f A cd s d s sd --=-γ 可得02.994330021-2=-+x x 算出x=35.2mmmm h x b 1680=≤ξ,所以取sd f =s σ,对N 取力得平衡带入数据算得:As=73.14mm^2<0.2%bh 所以去As=0.2%bh=700mm^2 取4?16,供给面积为804mm^23.3环向弯矩平面承载力验算(按轴心受压验算)查《混凝土结构设计原理》表3-1,得轴心受压稳定系数:986.0=ϕ,2700mm A S='000032.03501000700<=⨯='ρ(纵向钢筋配筋率)2350000mm A=(构件截面面积)满足要求 四、抗浮验算盾构隧道位于含地下水的土层中时受到地下水的浮力作用,故需验算隧道的抗浮稳定性,用抗浮系数: 式中:G '——隧道自重G ——拱背土压力 P ——垂直荷载 F ——水浮力 则:WH HW H R R P P G R g K γππ⋅⋅+++⋅⋅=212)(2 1.14.19>= 满足要求其中:水压力:277.05kN/m 7.70510=⨯==H P w w γ 五. 纵向接缝验算 5.1接缝强度计算近似地把螺栓看作受拉钢筋,假设选用1根螺栓。
按偏心受压钢筋混凝土截面尽行计算。
5.1.1.负弯矩接头(0126截面)mm ea20=,mm e e e a i 96.80=+=其中:N 1--螺栓预应力引起的轴向力,取M30细螺纹 由:得:mm h mm x 16856.04.1350=<= 为大偏心受压,则: 55.1025.2>= 满足要求00截面)mm ea20=,mm e e e a i 82.50=+=由: 得:为大偏心受压,则: 满足要求5.2接缝张开裂度验算管片拼装之际由于受到螺栓(5.8级),在接缝上产生预应力: 其中:N 1——螺栓预应力引起的轴向力,取M30细螺纹(KN N 6.2821= )e——螺栓与重心轴偏心距(取25mm )W F 、——衬砌截面面积和截面距当接缝受到外荷载,由外荷载引起的应力: 其中:M 22及N——外荷载,由外荷载引起的内力W F 、——衬砌截面面积和截面距选取不利接缝截面(0126),计算如下: 由此可得接缝变形量: 其中:E ——防水涂料抗拉弹性模量(取3MPa ) l ——涂料厚度(取5mm ) n ——螺栓个数。
则:[]mm l mm l El c c 3315.153195.1406.021=∆<=⨯+-=--=∆σσ环向每米宽度内选用1只螺栓即可满足要求,但是根据以上接缝强度计算每沿米宽度需要2只螺栓才能满足要求。
考虑安全问题,所以取2只螺栓。
六、裂缝张开验算取最大弯矩处进行裂缝验算(即0126截面),此处满足要求,则其他位置亦可满足。
55.000=<he 的偏心受压构件可不验算裂缝宽度。
所以,管片裂缝张开满足要求。
七、环向接缝验算环缝的综合伸长量:l l l 21∆+∆=∆ 其中:管片伸长量: WE l l M 1111=∆纵向螺栓伸长量: WE l l M 2222=∆管片弯矩取最大值,即为126°时弯矩最大 混凝土面积:2622h 10429.6)75.21.3(A mm ⨯=-=π 按环形断面计算:混凝土:3441m 147.181.35.52.61.0=-⨯=)(W计算纵向螺栓(M30,45钢)2700mm A S=,2400mm knfy=,螺栓长度为160mm满足要求 八、管片局部抗压验算由于管片连接时在螺栓上施加预应力,故需验算螺栓与混凝土连接部位的局部抗压强度。
圆形衬砌外径为6200mm,内径5500mm,盾构外径6340mm,盾构千斤顶中心线直径5815mm,盾构千斤顶共24台,每台最大顶力为1500Kn,顶块受力面积尺寸为mm695⨯。
mm350根据规范GB50010-2002,验算式中:F l——局部受压面上作用的局部荷载或局部压力设计值,取1500kN;f——混凝土轴心抗压强度设计值,取23.1N/mm2。
cβ——混凝土强度影响系数,取1.0;cβ——混凝土局部受压时的强度提高系数;1A l——混凝土局部受压面积,取mmmm350690⨯A ln——混凝土局部受压净面积,取mm690⨯mm350A b——局部受压的计算底面积;13138>=满足要求.521KN1500KN九、参考文献1.《混凝土结构基本原理》顾祥林主编同济大学出版社2.《地下建筑结构》朱合华主编中国建筑工业出版社3.《盾构隧道衬砌设计指南》国际隧协编写翟进营译4. 混凝土结构设计规范GB50010-2002。