汽车测试系统的研究与实现
- 格式:pdf
- 大小:689.00 KB
- 文档页数:4
无人驾驶汽车的软件系统开发与测试方法随着科技的不断进步和智能化的发展,无人驾驶汽车作为一项具有前瞻性和革命性的创新技术,正逐渐成为现实。
无人驾驶汽车的实现离不开先进的软件系统开发和严格的测试方法。
本文将重点探讨无人驾驶汽车软件系统的开发和测试方法。
一、无人驾驶汽车软件系统开发方法1.需求分析在无人驾驶汽车软件系统的开发过程中,首先需要进行需求分析。
这一步骤的重点是确定系统所需实现的功能和性能,包括自动驾驶的各个模块、传感器与控制系统之间的交互等。
开发团队应与相关专家和工程师进行深入的讨论和调研,以确保准确理解客户需求和行业要求。
2.架构设计在需求分析的基础上,开发团队将进行无人驾驶汽车软件系统的架构设计。
这一步骤涉及到确定系统的组织结构、模块划分、数据流和控制流等,以确保系统的可靠性、高效性和可扩展性。
同时,考虑到无人驾驶汽车的安全性和稳定性,架构设计还应考虑系统的容错能力和纠错机制。
3.编码实现在架构设计完成后,开发团队将开始进行编码实现。
根据系统的需求和设计,团队成员将负责相应的模块开发和代码编写。
此过程需要注意编码规范、模块的接口设计和代码的可读性,以便于后续的维护和升级。
同时,开发团队也应采用版本控制和代码审查等工具,确保代码的质量和稳定性。
4.集成与测试在编码实现完成后,开发团队将进行系统的集成与测试。
这一过程旨在验证各个模块之间的交互是否正确,系统是否正常运行。
开发团队可采用自动化测试和手动测试相结合的方式,对系统进行全面的功能测试、性能测试和安全性测试。
同时,还应定期进行系统的回归测试,确保系统在不同环境下的稳定性和一致性。
二、无人驾驶汽车软件系统测试方法1.单元测试单元测试是对软件系统中的各个模块进行独立测试的过程。
在无人驾驶汽车软件系统开发中,开发团队应编写测试用例,对每个模块的功能进行测试和验证。
单元测试的目标是发现模块的功能缺陷和错误,以便及早进行修复和调试。
2.集成测试集成测试是对系统不同模块之间的交互进行测试的过程。
1.VBOX III汽车整车性能测试方案1.1 系统方案介绍基于GPS的VBOX III数据采集系统是一种功能强大的仪器。
它是基于新一代的高性能卫星接收器,主机一套用于测量移动汽车的速度和距离并且提供横纵向加速度值,减速度,MFDD,时间和制动、滑行、加速等距离的准确测量;外接各种模块和传感器可以采集油耗,温度,加速度,角速度及角度,转向角速度及角度,转向力矩,制动踏板力,制动踏板位移,制动风管压力,车辆CAN接口信息等其它许多数据。
由于它的体积较小及安装简便,其非常适合汽车综合测试时使用。
由于VBOX本身带有标准的模拟,数字,CAN总线接口,整个系统的功能可以根据用户的需要进行扩充。
系统组成图如下:以上第二——十九项为可选项1.3特点:•全套测量系统体积极小,安装简便迅速•能完成国家标准要求的汽车动力性,经济性,操纵稳定性,制动性能等实验•在线显示4个测量参数•各种测量或采集到的参数可以实时显示•可根据要求设定各种不同的试验条件进行试验•制动触发形式多样,使试验更加方便•WINDOWS操作界面的设定和分析软件,使用方便•高精度、高可靠性,高耐振、抗冲击性能确保测试质量•用GPS非接触式速度和距离测量•现场即时打印功能,打印各个测量或采集到的参数,实现现场数据阅读•大容量紧凑式闪存卡(CF卡)即时存储数据,以便后处理•可扩展连接其他各种传感器•绘制轨迹图,圈数定时1.4 可进行的试验:•滑行试验•油耗试验•爬陡坡试验•最高车速试验•加速性能试验•制动性能试验•操纵稳定性试验•最小稳定车速试验•最小转弯直径测量实验•制动踏板力测量实验•制动踏板行程测量实验•制动管路压力测量实验•汽车防抱制动系统性能实验•温度测量实验•里程,速度表校验等其它试验1.5 可满足的国家标准:GB/T 12545 - 1990 汽车燃料消耗量GB/T 12547 - 1990 最低稳定车速GB/T 12536 - 1990 汽车滑行试验GB/T 12543 - 1990 汽车加速性能GB/T 12539 - 1990 汽车爬坡性能GB/T 12544 - 1990 汽车最高车速GB/T 12676 - 1999 汽车制动系统性能GB/T 6323 - 94 汽车操纵稳定性试验方法GB/T 12540 - 90 汽车最小转弯直径测定方法GB/T 13594 - 92 汽车防抱制动系统性能要求和试验方法1.6 应用实例图片:VBOX II在测试世界(芬兰)的应用:2. 关于Racelogic 公司VBOX产品概述GPS 技术在1995年就已经面世但是知道最近才足够精确用于车辆测试(见GPS的概述)。
汽车 EPS 试验台的设计及试验研究随着汽车行业的不断发展,其安全性越来越得到广泛的关注,电动助力转向系统(EPS)作为安全的重要保障,日益得到广泛的应用。
为了确保EPS在汽车中的稳定性和可靠性,在其研发和设计阶段需要进行严谨的试验和研究。
因此,本文设计了一种汽车EPS试验台,并进行了试验研究,旨在为EPS的研发提供可靠的基础数据。
一、汽车EPS试验台设计1.试验框架结构设计试验框架结构主要由试验用台架、试验悬挂系统、EPS测试系统组成。
台架为I型钢焊接而成,尺寸为1500mm*1500mm*1500mm。
试验悬挂系统采用四柱式气动拉杆,并配备防震圆片。
EPS测试系统由EPS测试台、EPS调制电源、电压表组成。
2.试验系统设计EPS测试台由测试工位,操纵机构,转向轮和传感器等组成。
测试工位上设有反力装置,可减小EPS系统的负荷。
操纵机构采用机械操纵和电子操纵两种方式,能够通过转向轮对EPS 进行控制。
传感器采用离子钠级别的压电传感器和光学传感器,可对试验数据进行采集和处理。
EPS调制电源主要是对EPS系统进行电气测试时所采用的电源,可承受EPS测试过程中的高电压电流。
电压表主要用于测试EPS系统的电压。
二、试验研究为了检测EPS系统在不同环境中的性能表现,我们针对EPS 的转弯力矩、电机功率、功率因数、噪音和振动等参数进行了试验研究。
1.转弯力矩试验通过对EPS系统进行不同强度的转弯,比较输出力矩,得到EPS的转弯力矩曲线。
测试结果表明,EPS的转弯力矩主要受到转弯角度和EPS系统的真实负载等因素的影响,实验数据可用于优化EPS转向系统的控制算法。
2.电机功率试验在不同的速度下,对EPS系统功率进行试验研究,掌握其转向过程中的功率消耗情况。
实验结果表明,EPS的运行效率受到不同运行状态、动力负载以及环境温度的影响,功率消耗也存在明显差异。
3.功率因数试验在不同电压下,对EPS系统的功率因数进行试验研究。
车载测试技术的前沿进展与应用案例在当今科技快速发展的时代,车载测试技术成为了汽车行业不可或缺的一环。
它不仅能够对汽车性能进行全面的评估和测试,还能提供准确的数据和信息,为汽车制造商和消费者提供决策依据。
本文将对车载测试技术的前沿进展与应用案例进行探讨。
一、车载测试技术的前沿进展车载测试技术的前沿进展主要体现在以下几个方面:传感器技术、数据处理与存储技术、通信技术以及人工智能技术。
传感器技术是车载测试技术的基础和核心。
随着科技的不断发展,传感器技术得到了巨大的突破和改进。
如今,车载测试中使用的传感器种类繁多,包括温度传感器、压力传感器、加速度传感器等。
这些传感器能够实时感知和测量车辆的各种参数,为后续的数据处理和分析提供必要的信息。
数据处理与存储技术是车载测试技术的关键环节。
随着车载测试数据的不断增加和复杂性的提高,传统的数据处理与存储方法已经无法满足需求。
因此,研究人员提出了各种新的数据处理和存储方法。
例如,采用分布式计算和存储技术,可以有效地处理大规模的车载测试数据,并提供高效的数据访问和查询。
通信技术在车载测试技术中起到了至关重要的作用。
车载测试需要将获取的数据实时传输到相应的终端设备进行处理和分析。
因此,可靠和高效的通信技术非常必要。
目前,车载测试中采用的通信技术主要包括无线通信技术和卫星通信技术。
无线通信技术可以提供便捷的数据传输,而卫星通信技术可以覆盖更广范围的地域。
人工智能技术是车载测试技术的新兴领域。
通过人工智能技术,车载测试可以实现自动化和智能化。
例如,利用机器学习算法,可以实现车载测试数据的自动分析和识别。
此外,人工智能技术还可以应用于车辆的故障诊断和预测,提高车辆的可靠性和安全性。
二、车载测试技术的应用案例车载测试技术在实际应用中取得了显著的成果,并为汽车制造商和消费者带来了巨大的利益。
以下是几个车载测试技术应用的案例:1. 燃油经济性测试随着全球对环境保护意识的提高,燃油经济性成为购车时的重要考量因素。
汽车PEPS测试系统的设计及其可靠性研究作者:樊云石来源:《汽车博览·科研上旬刊》2019年第01期摘要:随着汽车技术的不断进步以及对汽车的需求不断增强,尤其是中国对汽车的需求量在不断的增加,人们对汽车的各种功能和舒适性的要求不断提高,汽车的各种电子模块也在不断的更新和发展,因此,汽车的系统也在逐渐的更新和完善。
汽车PEPS系统就是近年来在国内逐渐兴起和发展的汽车进入和启动系统。
汽车的安全性对汽车尤为重要,因此,汽车PEPS测试系统的研究也显得尤为重要。
近年来随着汽车电子技术迅猛发展,汽车无钥匙进入和启动(Passive Entry Passive Start)系统同样得到了广泛的应用,PEPS系统作为整个汽车电子技术的核心之一,在汽车技术不断迅速发展技术背景下,对其诊断测试系统提出了更高的要求,在汽车测试诊断过程中PEPS系统需要和汽车内部其他电子系统进行大量的数据信息交流的同时构建出一个完整的系统用来模拟汽车电子单元的其他系统,在测试过程中测试方式过于复杂,汽车电子单元的异常模拟复杂度较高,都在一定程度上限制了PEPS诊断系统的应用与拓展。
本课题利用虚拟仪器对汽车PEPS系统进行模拟和仿真测试,开发汽车PEPS系统的测试仿真环境,为虚拟汽车电子系统测试系统提供了一个可靠的平台,该系统具有极大的灵活性。
因而相应的汽车系统及功能的测试也变的越来越复杂。
1. 汽车PEPS系统及其测试系统的发展现状随着汽车的普及,人们对汽车性能的要求也越来越高,同时对舒适性和智能化要求也日益汽增加。
无钥匙进入、启动系统作为舒适性和智能化的重要部分,在国外中高档车型上取得的巨大成功也激励了国内研发此系统。
同时,因国内各主机厂队无钥匙进入、启动系统的青睐,使得系统供应商对无钥匙进入和启动系统充满信心,从而加大研发投入,研发周期也相应缩短。
系统供应商在设计前期充分调研个主机厂的需求后,设计出符合各主机厂的无钥匙进入和启动系统平台,从而将高昂的研发费用得以分摊,因此,中、低档车型也相继出现无钥匙进入和启动系统当中。
《车辆振动与噪声测试系统软件开发与应用》篇一一、引言随着汽车工业的快速发展,车辆振动与噪声问题逐渐成为消费者关注的重点。
为了满足市场对高品质汽车的需求,车辆振动与噪声测试系统的研发与应用显得尤为重要。
本文将详细介绍车辆振动与噪声测试系统的软件开发及其在实际应用中的效果。
二、车辆振动与噪声测试系统概述车辆振动与噪声测试系统主要用于对汽车在行驶过程中产生的振动与噪声进行测试与分析。
该系统通常包括传感器、数据采集设备、分析软件及报告输出等部分。
通过该系统,可以准确获取车辆振动与噪声数据,为汽车设计和改进提供有力支持。
三、软件开发1. 需求分析:在软件开发初期,需对系统功能进行详细的需求分析。
根据实际需求,确定系统应具备的测试功能、数据分析功能、报告生成功能等。
同时,还需考虑系统的易用性、稳定性和可扩展性。
2. 系统设计:根据需求分析结果,进行系统设计。
设计包括数据库设计、软件架构设计、界面设计等。
数据库需具备高效的数据存储和检索能力;软件架构应采用模块化设计,便于后期维护和扩展;界面设计应简洁明了,方便用户操作。
3. 编程实现:根据系统设计,进行编程实现。
编程语言通常采用C++、Java等。
在编程过程中,需确保代码的可读性、可维护性和可扩展性。
同时,还需对程序进行严格的测试,确保程序的正确性和稳定性。
4. 软件开发工具与环境:在软件开发过程中,需使用到多种工具和环境。
如集成开发环境(IDE)用于编程和调试;数据库管理系统(DBMS)用于数据存储和检索;版本控制系统(VCS)用于代码管理和协作等。
四、应用1. 测试流程:车辆振动与噪声测试系统的应用流程主要包括传感器布置、数据采集、数据分析、报告生成等步骤。
首先,根据测试需求,在车辆上布置传感器;然后,通过数据采集设备获取振动与噪声数据;接着,利用分析软件对数据进行处理和分析;最后,生成报告,为汽车设计和改进提供依据。
2. 应用效果:车辆振动与噪声测试系统的应用可以有效提高汽车品质和舒适性。
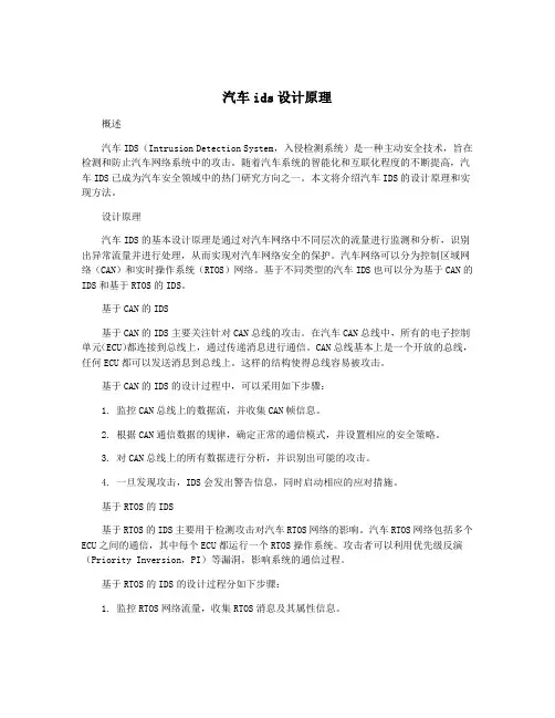
汽车ids设计原理概述汽车IDS(Intrusion Detection System,入侵检测系统)是一种主动安全技术,旨在检测和防止汽车网络系统中的攻击。
随着汽车系统的智能化和互联化程度的不断提高,汽车IDS已成为汽车安全领域中的热门研究方向之一。
本文将介绍汽车IDS的设计原理和实现方法。
设计原理汽车IDS的基本设计原理是通过对汽车网络中不同层次的流量进行监测和分析,识别出异常流量并进行处理,从而实现对汽车网络安全的保护。
汽车网络可以分为控制区域网络(CAN)和实时操作系统(RTOS)网络。
基于不同类型的汽车IDS也可以分为基于CAN的IDS和基于RTOS的IDS。
基于CAN的IDS基于CAN的IDS主要关注针对CAN总线的攻击。
在汽车CAN总线中,所有的电子控制单元(ECU)都连接到总线上,通过传递消息进行通信。
CAN总线基本上是一个开放的总线,任何ECU都可以发送消息到总线上。
这样的结构使得总线容易被攻击。
基于CAN的IDS的设计过程中,可以采用如下步骤:1. 监控CAN总线上的数据流,并收集CAN帧信息。
2. 根据CAN通信数据的规律,确定正常的通信模式,并设置相应的安全策略。
3. 对CAN总线上的所有数据进行分析,并识别出可能的攻击。
4. 一旦发现攻击,IDS会发出警告信息,同时启动相应的应对措施。
基于RTOS的IDS基于RTOS的IDS主要用于检测攻击对汽车RTOS网络的影响。
汽车RTOS网络包括多个ECU之间的通信,其中每个ECU都运行一个RTOS操作系统。
攻击者可以利用优先级反演(Priority Inversion,PI)等漏洞,影响系统的通信过程。
基于RTOS的IDS的设计过程分如下步骤:1. 监控RTOS网络流量,收集RTOS消息及其属性信息。
2. 根据消息反馈回来的时间延迟和其他信息,确定正常的通信模式,并设置相应的安全策略。
3. 对RTOS网络中的消息进行分析,以便检测不安全的消息和恶意代码。
汽车轮胎胎面缺陷检测系统研究与实现摘要:目前,我国公路交通事故中约46%是由于轮胎故障造成的,其中约70%是由于轮胎磨损造成的。
轮胎安全问题直接影响到整个汽车的安全,轮胎使用率很高,在高速行驶时很容易造成裂纹研究表明,国内和国外的大部分研究侧重于检测轮胎胎面、内侧和位置的缺陷,很少测试轮胎的胎盘部分,主要原因是技术限制和困难。
本文主要分析汽车轮胎胎面缺陷检测系统研究与实现。
关键词:胎面;缺陷检测;图像处理;引言随着人们生活水平提高,汽车使用的数量日益增加。
据国家数据局统计,至2020年末全国民用汽车保有量为27338.56万辆,比上年末增加1962.18万辆。
轮胎质量的好坏影响着汽车的安全性能,最终影响着驾驶员的生命安全。
在轮胎生产过程或轮胎长期使用过程中,轮胎的胎面部位会出现各种缺陷,其中包含的主要缺陷类型如下:胎面磨损、胎面缺块和裂纹。
目前国内的轮胎外观缺陷检测仍然采用的是人工方式。
这种方式效率低,易疲劳,主观性强,检测结果波动性较大。
而利用图像处理和人工智能的手段,有望大幅度提高检测效率,减少人工劳动强度,因此利用机器视觉手段实现轮胎外观缺陷自动化检测至为重要。
1、轮胎磨损过程从系统角度来看,轮胎摩擦是导致轮胎磨损的主要过程,通常分为三个过程。
1)表面相互作用。
摩擦过程中,轮胎表面之间的相互作用可以分为两种类型:分子和机械,其中机械相互作用指不同表面之间的直接接触,可以理解为两个本体的磨损。
分子作用是指两个表面之间的吸引力和黏附性。
(2)改变表面材料。
由于轮胎表面变形以及温度和环境等条件,轮胎表面材料容易发生结构、机械、物理或化学变化。
当轮胎经常经过粗糙的道路时,它们的表面胶弹性就会减弱。
3)表面材料损坏。
曲面材质损坏有五种主要形式:加工、撕裂、疲劳、裸露和磨损纹理。
2、轮胎磨损影响因素轮胎磨损是一个非常复杂的过程,通常是由于各种机制的组合。
造成轮胎磨损的因素很多,例如路面状况、轮胎结构、轮胎纹理、轮胎表面胶水等。
汽车智能驱动系统测试台研究与开发目录一、内容概括 (2)1.1 研究背景 (3)1.2 研究目的与意义 (4)1.3 国内外研究现状综述 (5)二、汽车智能驱动系统测试台概述 (7)2.1 测试台的功能需求分析 (8)2.2 测试台的基本结构设计 (9)2.3 测试台的技术指标要求 (11)三、智能驱动系统性能测试方法 (12)3.1 动力性能测试 (13)3.2 电气性能测试 (15)3.3 控制性能测试 (16)3.4 安全性能测试 (17)四、智能驱动系统可靠性与耐久性测试 (19)4.1 可靠性测试方案 (20)4.2 耐久性测试方案 (21)4.3 测试设备与工具选择 (22)五、智能驱动系统测试台软件开发与集成 (24)5.1 软件开发框架选择 (25)5.2 测试台软件功能设计 (26)5.3 测试台软件与硬件集成 (27)六、智能驱动系统测试台性能评估与优化 (28)6.1 测试台性能评估指标体系建立 (29)6.2 性能评估方法与流程 (30)6.3 性能优化策略与实施 (31)七、结论与展望 (33)7.1 研究成果总结 (34)7.2 存在问题与不足 (34)7.3 后续研究方向展望 (36)一、内容概括研究现状:分析当前汽车智能驱动系统测试台的发展现状,包括国内外技术差距、现有测试系统的优缺点以及面临的挑战。
技术原理:详细介绍汽车智能驱动系统的基本原理,包括驱动系统的构成、工作原理及其关键技术。
对测试台所需的技术原理进行阐述,如传感器技术、控制算法等。
测试台设计:探讨汽车智能驱动系统测试台的设计方案,包括硬件设计、软件设计以及测试流程。
详细阐述测试台的各项功能、性能指标及其实现方法。
研发流程:描述汽车智能驱动系统测试台的研发流程,包括研发计划的制定、开发过程、测试与验证等环节。
介绍在研发过程中可能遇到的难题及其解决方案。
实验与分析:展示汽车智能驱动系统测试台的实验数据与结果,对所研发的测试台性能进行分析,验证其可靠性和准确性。
新能源汽车的性能测试与评价研究随着环保意识的不断提高以及对石化能源的依赖日渐减少,新能源汽车已成为人们关注的热点。
但是新能源汽车的性能测试与评价仍然是一个值得研究的问题。
本文通过探讨新能源汽车的性能测试与评价来帮助读者更好地了解新能源汽车。
第一部分:市场现状新能源汽车已经成为了不少消费者购买汽车的首选之一。
特别是在一些大城市,政府出台了不少政策来鼓励购买新能源汽车,比如购置补贴、免费上牌等。
这些政策以及消费者对环保的关注度推动了新能源汽车市场的迅速发展。
根据中国汽车工业协会(CAAM)的数据,2020年中国新能源汽车销量突破了140万辆,占全球新能源汽车销量的57%。
而在2019年,中国新能源汽车的销量也只有120万辆。
这表明,中国新能源汽车市场的发展速度非常迅猛。
然而,尽管新能源汽车市场的发展前景非常广阔,但是新能源汽车的性能却是人们关注的重点。
第二部分:新能源汽车的性能测试新能源汽车的性能测试分为两个阶段,即实验室测试和实车测试。
1. 实验室测试实验室测试主要包括电池组性能、充电系统性能、驱动系统性能等方面的测试。
这些测试需要通过设备来模拟不同的工作环境,以判断新能源汽车的性能和可靠性。
其中,电池组性能测试是最核心的一个环节,因为电池组是新能源汽车的核心部件。
这个测试主要包括电池的充放电性能、电池的容量、电池的温度等方面的测试。
只有电池组性能稳定,才能保证新能源汽车的续航里程和使用寿命。
2. 实车测试实车测试主要是通过实际驾驶新能源汽车来测试它的性能和可靠性。
这个测试需要进行多种实际驾驶测试,包括停车测试、加减速测试、冷启动测试、高温测试、低温测试等。
其中,冷启动测试是最具挑战性的一个测试。
因为在低温环境下,新能源汽车的续航里程会大大减少,甚至可能无法启动。
而高温测试也是非常重要的一个测试,因为在高温环境下,新能源汽车的电池会发热,从而影响电池的寿命和性能。
第三部分:新能源汽车的评价新能源汽车的评价主要是基于它的性能、环保性、使用寿命、维修成本等方面的评价,其中性能是最为重要的一个评价指标。
基于VT测试系统的设计与研究李志涛(长城汽车股份有限公司技术中心 河北省汽车工程技术研究中心,河北 保定 071000)摘要:伴随着整车电子电器系统的复杂化,用于测试验证电子电器功能的测试方法、技术不断升级,智能化、专业化的测试对于保证电器功能的品质与稳定性十分必要。
本文基于长城汽车某车型平台,通过分析测试需求,介绍基于VT硬件测试系统的设计与搭建,并成功应用于该平台车型电器功能测试、验证。
关键词:CANoe;VTsystem;CAPL;测试系统;功能测试中图分类号:U463.6 文献标志码:A 文章编号:1003-8639(2018)04-0026-04Design and Research of VT-based Testing SystemLI Zhi-tao (R&D Center of Great Wall Motor Company, Hebei Automotive Engineering Technical Center, Baoding 071000, China)Abstract :With the growing complexity of E/E system in vehicles, the methodology and technology of E/E function test are continuously upgrading. An intelligent and professional test to ensure the quality and stability of E/E function is very much required. Based on a Great Wall vehicle model platform and testing requirements, the design and construction of the VT-based testing system is introduced in this article, which has been successfully applied on the E/E function test and verification.Key words :CANoe; VT system; CAPL; test system; function test随着汽车技术的高速发展,人们对于车辆的安全性、舒适性、节能和环保、智能化的要求日益增加,汽车电子控制单元的数量越来越多,电子电器的功能越来越复杂。
车身域控制器通用测试系统的设计与研究车身域控制器是汽车电子控制系统中的一个重要组成部分,它负责整合和协调车身电子控制单元(ECU)之间的通信和数据交换,实现车身各种功能的控制。
为了确保车身域控制器的正常运行和可靠性,需要进行设计与研究。
设计与研究车身域控制器通用测试系统的过程中,需要考虑以下几个方面:一、系统需求分析与设计:对车身域控制器的功能需求进行分析,确定系统的设计目标和功能要求。
例如,需要实现哪些车身功能的控制,需要支持哪些通信协议等。
然后,根据这些需求进行系统的总体设计和细节设计,确定系统的架构和模块划分,以及各个模块的功能和接口要求。
二、测试用例的设计:测试是确保车身域控制器性能和稳定性的重要手段。
测试用例的设计是车身域控制器通用测试系统的一个关键环节。
根据车身域控制器的功能进行测试用例的设计,覆盖各种功能和工况。
例如,测试车身功能开关的响应时间和可靠性,测试车身功能在不同工况下的表现等。
三、硬件设计:车身域控制器通用测试系统需要相应的硬件设备来实现对车身域控制器的测试。
硬件设计需要考虑接口和连接的兼容性和可靠性。
例如,需要设计适配不同车型的接口,确保与车身域控制器的通信和数据交换的可靠性。
四、软件设计:软件设计是车身域控制器通用测试系统的核心。
软件设计需要实现对车身域控制器的控制和监测。
例如,设计一个用户界面,用于设置测试参数、显示测试结果和记录测试数据。
同时,需要编写相应的控制程序和通信协议,实现与车身域控制器的通信和数据交换。
五、系统实现与测试:在进行系统实现时,需要根据设计要求进行硬件和软件的开发和调试。
同时,进行系统整体测试和验证,确保系统的稳定性和可靠性。
在测试过程中,需要不断优化和改进系统,确保测试结果的准确性和可信度。
总体而言,车身域控制器通用测试系统的设计与研究涉及到系统需求分析与设计、测试用例的设计、硬件设计、软件设计以及系统实现与测试等多个方面。
通过合理的设计和研究,可以确保车身域控制器的正常运行和可靠性,提高汽车电子控制系统的整体性能。
汽车PEPS系统诊断测试的应用与研究_曹明明PEPS(Passive Entry Passive Start)是一种现代化的汽车智能系统,可以实现无钥匙进入、无钥匙启动等功能。
在汽车行业中,PEPS系统已经得到广泛应用,并且受到了研究人员的高度关注。
本文将从应用与研究两个方面来探讨汽车PEPS系统诊断测试的相关内容。
首先,PEPS系统的应用可以提高汽车的安全性和便利性。
传统的钥匙启动方式存在一些问题,如易被偷窃、易丢失等。
而PEPS系统可以通过无线信号与汽车进行通信,实现无钥匙启动。
同时,PEPS系统还可以实现无钥匙进入功能,只需携带智能钥匙,车主就可以轻松进入车辆。
这种便捷的操作方式让驾驶者的使用体验得到了明显的提升。
其次,PEPS系统的应用也带来了一些安全隐患。
由于PEPS系统与车辆之间通过无线信号进行通信,这也给一些不法分子提供了机会。
黑客可以通过干扰无线信号或者窃取智能钥匙的信号来非法进入车辆。
因此,对PEPS系统的安全性进行诊断测试是十分必要的。
诊断测试可以通过模拟黑客攻击、检测系统漏洞、评估系统安全性等手段来发现系统存在的安全隐患,并及时修复。
在研究方面,对PEPS系统进行诊断测试的研究也有很高的意义。
首先,对PEPS系统的研究可以帮助我们更好地了解系统的工作原理和特点。
通过研究,我们可以深入了解PEPS系统的通信协议、加密算法、信号传输等方面的内容。
其次,对PEPS系统进行诊断测试的研究可以帮助我们提高系统的安全性。
通过分析系统存在的漏洞,并提出相应的解决方案,可以保障PEPS系统的安全性,减少被黑客攻击的风险。
值得一提的是,诊断测试的研究也可以帮助汽车厂商和技术人员更好地进行系统的开发和维护。
通过诊断测试,可以及时发现系统中的问题,并及时解决。
同时,对PEPS系统的研究还可以为未来的智能汽车开发提供一定的借鉴和指导。
随着智能化技术的不断发展,PEPS系统也将不断改进和完善,通过研究和测试,可以为未来的智能汽车系统提供更好的安全性和便捷性。
汽车测试基础实验报告心得体会1. 引言汽车测试是汽车研发过程中非常重要的一环。
通过对汽车各部件和系统的测试,可以评估汽车的性能和安全性,发现问题并进行改进。
本文将分享我在参与汽车测试基础实验后的心得体会。
2. 实验背景和目的实验的背景是为了让我们初步了解汽车的各种检测手段和测试方法,在实践中掌握基本的测试技能。
实验的目的是让我们通过实际操作,了解汽车在不同测试环境下的性能表现,以及掌握测试过程中所需的基本仪器及其使用方法。
3. 实验过程和结果实验团队按照实验指导书的要求,进行了一系列的测试项目,包括引擎功率测试、悬挂系统测试、制动系统测试等。
我主要参与了引擎功率测试和悬挂系统测试。
在引擎功率测试中,我们使用了动力测功机来测试汽车引擎的输出功率和扭矩。
通过调整测功机的负载,我们可以模拟不同工况下的驾驶情况。
通过测试,我们了解了引擎在不同转速下的输出性能,并且发现了一些驾驶中出现的小问题,如加速过程中的明显顿挫等。
悬挂系统测试中,我们使用了悬挂系统测试机来评估汽车在各种路况下的悬挂性能。
通过模拟不同的路面条件,我们可以评估悬挂系统对于减震和舒适性的表现。
通过实验,我们发现了汽车在高速行驶时悬挂系统的一些不稳定问题,并对其进行了改进。
4. 实验心得体会通过参与汽车测试基础实验,我受益匪浅。
以下是我在实验过程中的一些心得体会:4.1 提前做好实验准备在进行实验之前,要提前阅读实验指导书并做好准备工作。
理解实验原理和步骤,熟悉实验仪器的使用方法,有助于高效地完成实验任务。
4.2 注意安全汽车测试可能涉及到操作复杂的仪器和接触高温、高压等危险因素。
在进行实验前,必须了解和掌握安全操作规程,正确佩戴个人防护设备,确保自己和他人的安全。
4.3 视实验数据为宝贵资源实验数据是评估汽车性能和发现问题的重要依据。
收集和记录准确的实验数据,可以帮助我们更好地分析和解决问题。
4.4 多角度思考问题在实验中,有时会遇到无法解释的现象或者问题。