疏浚施工方案(DOC)
- 格式:doc
- 大小:432.00 KB
- 文档页数:18
清淤疏浚施工方案1. 引言清淤疏浚是指对河道、港口、湖泊、水库等水域进行淤泥清理和疏导工作的过程。
它是维护水域通航安全、保护水域生态环境以及保障水库库容等重要任务之一。
本文档将介绍清淤疏浚的施工方案,包括施工准备、作业方法、安全措施等内容。
2. 施工准备2.1 材料准备清淤疏浚施工所需的主要材料包括挖掘机、吊车、清淤船、浮筒、吸砂泵等。
在施工前,要确保这些设备的状态良好,并做好维护保养工作。
2.2 人员培训施工人员需要经过专业培训,熟悉施工操作流程,掌握安全规范。
必要时,还应配备专业的技术人员进行技术指导。
2.3 施工场地准备施工前需要对施工场地进行清理,确保施工的顺利进行。
同时,还需了解施工区域的地质和水文情况,以便制定合理的施工方案。
3. 作业方法3.1 清淤作业清淤作业是指清除水域底部积聚的淤泥和杂物,保持水域的通畅。
作业步骤如下:1.使用挖掘机或清淤船进行底泥的开采和堆放;2.利用浮筒将底泥吸取到清淤船上;3.清淤船将底泥运至合适的处置场所;4.清理完毕后,对施工区域进行清洗和清理,恢复水域的正常状况。
3.2 疏浚作业疏浚作业是指疏通水道,保持水道的通畅和水流的稳定。
作业步骤如下:1.使用挖掘机或吊车对水道进行疏浚,清理堆积的杂物;2.配合清淤船清理底泥,以保持水道的纵断面形状;3.检查水道的堤坝、堤身等结构,修复损坏的部分;4.清理完毕后,进行必要的水文勘测,确保水道通畅。
4. 安全措施在清淤疏浚施工过程中,安全是至关重要的。
以下是一些常见的安全措施:1.施工人员必须佩戴个人防护装备,如安全帽、防护眼镜、耳塞等;2.施工现场设置明显的安全警示标志,警示过往人员和车辆注意安全;3.严禁施工人员在高处或危险区域工作,确保施工人员的人身安全;4.对施工设备进行定期检查和维护,确保其安全可靠的工作状态;5.定期组织安全培训,提高施工人员的安全意识。
5. 结束语清淤疏浚施工方案是维护水域通航安全和水环境保护的重要工作。
河道疏浚工程施工方案一、工程概述本方案针对某河道进行疏浚工程,总计工程长度1000米,疏浚平均深度为2米。
主要施工内容包括:水下爆破、清淤、运输、填埋等工作。
施工时间为30天,整个工程共分为水下作业、水上作业、岸工作等阶段进行施工。
二、施工前准备1. 确定施工方案:本工程将采用水下爆破清淤和机械运输填埋的方式进行施工。
2. 选取施工场地:施工场地应选择在离河道较远的位置,避免对附近居民和交通造成影响。
3. 资金和物资准备:准备所需的爆破器材、清淤设备、运输车辆等物资,落实好相应的资金。
4. 安排施工人员和安全员:确定施工人员和安全员的数量和职责,做好安全教育工作。
三、水下施工1. 爆破作业:选择合适的爆破器材,在水下设定炸药,并定时进行爆破作业。
爆破作业需要严格遵守相关爆破操作规程,确保施工安全。
2. 清淤作业:利用清淤设备对爆破后的淤泥进行清理,保持河道通畅。
在清淤作业中,应注重设备的维护和保养,及时清理设备中的淤泥。
3. 警示标识:在水下施工现场设置警示标识,警示过往船只和游泳者,确保施工安全。
四、水上施工1. 运输作业:将清淤后的淤泥通过运输车辆运送至填埋场。
运输车辆应保持清洁,避免在运输过程中对周围环境造成污染。
2. 岸工作:对河道两岸进行清理和修整,确保岸边的整洁和安全。
五、施工后整理1. 检查清淤成果:对清淤后的河道进行检查,确认疏浚效果是否达到预期要求。
2. 清理施工现场:清理施工现场,清理残渣和垃圾,确保周围环境的整洁和安全。
3. 工程验收:组织相关人员对工程进行验收,确认工程质量和安全。
六、安全措施1. 严格遵守爆破作业规程,确保安全;2. 设置警示标识,保障施工现场的安全;3. 加强安全教育,提高施工人员的安全意识;4. 确保设备的正常运转,避免设备故障引发安全事故。
七、环保措施1. 控制扬尘:在施工过程中,采取控制扬尘的措施,避免扬尘对周围环境造成影响;2. 清洁河道:施工前后对河道进行清洁,减少对水体的污染;3. 合理排放废水:合理处理施工过程中产生的废水,避免对水质造成污染。
第1篇一、工程背景随着我国经济的快速发展,内河水运在国民经济中的作用日益凸显。
为了提高内河航道通航条件,保障船舶航行安全,提高航运效率,本工程对某内河航道进行疏浚施工。
本工程疏浚范围包括河道主航道及两侧辅航道,总长度为XX公里。
二、工程目标1. 疏浚后,河道主航道水深达到XX米,满足船舶航行要求;2. 疏浚后,河道辅航道宽度达到XX米,满足船舶停靠要求;3. 疏浚过程中,确保施工安全和环境保护。
三、施工方法1. 施工设备:本工程采用绞吸式挖泥船进行疏浚作业,配备泥驳、泥浆输送管道、泥浆处理设备等。
2. 施工流程:(1)测量放样:根据设计图纸,对河道进行测量放样,确定疏浚范围和深度;(2)锚缆定位:利用绞吸式挖泥船的锚缆系统,将船体固定在预定位置;(3)挖泥作业:启动绞吸式挖泥船,进行水下挖泥作业,将泥浆输送至泥驳;(4)泥浆处理:对泥浆进行沉淀、浓缩等处理,达到排放标准后排放;(5)回填作业:根据实际情况,对疏浚后的河道进行回填,确保河道稳定。
3. 施工注意事项:(1)施工过程中,严格控制挖泥深度,确保河道主航道水深达到设计要求;(2)挖泥作业时,注意观察河道两侧地形,避免损坏河道岸线;(3)挖泥过程中,注意保护水下生物,减少对生态环境的影响;(4)泥浆处理过程中,确保排放达标,防止水体污染。
四、施工进度安排1. 施工准备阶段:1个月;2. 施工实施阶段:根据工程量,预计需3个月;3. 工程验收阶段:1个月。
五、施工质量控制1. 施工前,对施工设备进行检查、调试,确保设备正常运行;2. 施工过程中,对挖泥深度、泥浆处理等进行实时监测,确保施工质量;3. 施工结束后,进行工程验收,确保工程符合设计要求。
六、环境保护措施1. 施工过程中,加强对施工区域的巡查,确保施工活动符合环保要求;2. 挖泥作业时,采取防尘措施,减少扬尘污染;3. 泥浆处理过程中,确保排放达标,防止水体污染;4. 施工结束后,对施工区域进行清理,恢复原貌。
疏浚工程施工施工方案一、项目概况疏浚工程是指对河道、水库、港湾等水域进行清淤、疏浚作业,旨在恢复水体流量,保障水域的正常使用。
本次疏浚工程计划针对某水体进行清淤和疏浚,以提高水域的通行能力和水质。
二、施工准备工作在进行疏浚工程前,需要充分做好施工准备工作。
具体包括: 1. 制定施工方案:确定疏淤范围、工程量及施工方法。
2. 选派施工队伍:确定施工队伍及负责人员。
3. 采购施工设备:准备好所需的清淤设备和机械。
4. 安全防护措施:保障施工过程中的安全。
三、施工工艺和方法1.清淤工艺:–机械清淤:采用挖掘机等大型机械进行清淤作业,将淤泥、杂物等从水域中清除。
–水泥砂浆固结:在疏淤后,对水域进行砂浆灌注,加固水底,防止再次淤泥。
2.疏浚工艺:–水下疏浚:通过水下摄像头等设备对水底情况进行检测,并利用各类工具进行疏浚,清除淤泥和水草。
四、施工安全措施1.施工现场要设置警示标志,明确危险区域。
2.操作人员需穿戴好安全装备,严禁酒后作业。
3.定期对设备进行检查维护,确保施工过程中设备运行正常。
4.遇有恶劣天气或环境,需暂停施工并撤离现场。
五、施工进度和监控1.制定详细的施工计划和进度表,监控施工进度。
2.定期对疏淤效果进行检查,及时调整施工方案。
3.与相关主管部门进行沟通,报告施工进展情况。
六、施工总结疏浚工程是一项复杂的工程,需要严格按照施工方案进行操作,同时要重视安全生产。
通过本次疏浚工程,使水域得以清淤、疏浚,为当地水域的安全通行和整体环境改善作出了贡献。
以上为本次疏浚工程施工方案的基本内容,希望能够顺利完成疏浚工作,达到预期效果。
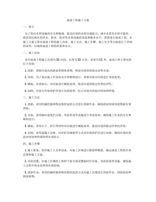
疏浚工程施工方案一、前言为了保证水利设施的安全和畅通,提高河道的水利交通能力,减少水患发生的可能性,提高邻近地区的供水、排水、防洪等水利设施的效益和服务水平,需要进行疏浚工程。
本施工方案主要对疏浚工程的施工内容、施工方法、施工步骤、施工安全等方面进行了详细的说明,以确保疏浚工程的质量和安全。
二、施工内容本次疏浚工程施工范围为XX河段,长度为XX公里,宽度为XX米。
疏浚工程主要包括以下内容:1. 清淤:清除河道内的淤泥和固体废物,恢复河道的原始水深和水宽;2. 导流:为了保证施工作业的安全和顺利进行,需要对部分河段进行导流处理;3. 铺底:在清淤后,对河底进行铺底处理,提高河道的稳定性和抗冲性;4. 加固:对部分岸坡和护岸进行加固处理,防止河道内的泥沙侵蚀和坍塌。
三、施工方法1. 清淤:采用机械挖掘和吸泥船挖泥的方式进行清淤作业,确保淤泥和固体废物被有效清除;2. 导流:采用临时建筑拦河堤、导流管道等设施进行导流处理,确保施工作业的安全和顺利进行;3. 铺底:采用石子、碎石等材料对河底进行铺底处理,提高河道的稳定性和抗冲性;4. 加固:采用混凝土边坡、河岸护岸砌筑等方式对岸坡和护岸进行加固,确保河道内的泥沙侵蚀和坍塌得到有效防止。
四、施工步骤1. 施工准备:组织施工人员和设备,对施工区域进行勘察和测量,确定疏浚工程的具体范围和施工方案;2. 导流设置:在施工区域的上游和下游分别设置临时拦河堤、导流管道等设施,确保施工过程中的水流得到有效控制;3. 清淤作业:采用机械挖掘和吸泥船挖泥的方式对施工区域进行清淤作业,清除淤泥和固体废物;4. 铺底处理:在清淤后,对河底进行铺底处理,提高河道的稳定性和抗冲性;5. 加固施工:对河道内的岸坡和护岸进行加固处理,确保疏浚工程的质量和安全。
五、施工安全1. 施工人员安全:严格落实施工人员的安全防护措施,确保施工人员的人身安全;2. 施工设备安全:对施工设备进行定期检查和维护,确保施工设备的正常运转和安全使用;3. 水流控制:严格控制施工区域的水流,确保施工人员和设备的安全;4. 施工环境保护:施工过程中,注意保护周围的自然环境,避免造成环境污染和生态破坏。
一、工程概况本工程位于某市某区某河道,全长约10公里。
工程主要内容包括河道疏浚、护岸加固、生态恢复等。
疏浚工程量约为100万立方米,护岸加固长度约为10公里,生态恢复面积约为50万平方米。
二、施工准备1. 组织机构成立疏浚工程指挥部,下设施工、技术、质量、安全、环保等职能小组,负责疏浚工程的组织实施。
2. 施工人员组织施工人员参加相关培训,确保施工人员具备相应的施工技能和安全意识。
3. 施工材料根据工程量,采购挖泥船、泥驳、护岸材料、生态恢复材料等。
4. 施工设备租赁或购置挖泥船、泥驳、护岸施工设备、生态恢复设备等。
三、施工工艺1. 疏浚施工(1)采用抓斗船挖泥,泥驳运泥至围堰附近的河道。
(2)挖泥船遵循以下原则:分条施工、分层开挖、梅花挖泥法、上超下欠梯形开挖法。
(3)施工过程中,充分利用DGPS卫星定位系统和挖掘断面显示系统,实时监控挖泥过程。
2. 护岸施工(1)根据设计要求,采用重力式护岸结构。
(2)护岸施工采用现场预制混凝土构件,现场安装。
(3)护岸施工前,先进行基础处理,确保基础稳定。
3. 生态恢复(1)采用水生植物、岸坡植物等生态恢复材料。
(2)生态恢复工程分为水生植物种植、岸坡植物种植、湿地恢复等。
(3)生态恢复工程遵循以下原则:因地制宜、合理布局、生态优先。
四、施工进度安排1. 疏浚工程:合同工期为6个月,分两个阶段进行。
(1)第一阶段:疏浚工程量50万立方米,工期为3个月。
(2)第二阶段:疏浚工程量50万立方米,工期为3个月。
2. 护岸工程:合同工期为3个月。
3. 生态恢复工程:合同工期为2个月。
五、质量保证措施1. 施工过程中,严格执行国家相关标准和规范。
2. 施工前,对施工人员进行质量培训。
3. 施工过程中,加强质量检查,确保工程质量。
4. 工程完成后,进行质量验收。
六、安全保证措施1. 施工过程中,严格执行国家相关安全标准和规范。
2. 施工前,对施工人员进行安全培训。
3. 施工过程中,加强安全检查,确保施工安全。
疏浚施工方案一、施工背景在城市化进程中,水体疏浚成为一项迫切需要解决的问题。
随着城市发展和人口增长,水域淤积严重,影响着城市的环境和生态平衡。
因此,科学有效的疏浚施工方案显得尤为重要。
二、施工目的疏浚施工的主要目的是解决水体淤积问题,保障水体畅通,净化水质,改善城市环境。
三、施工过程1.调查勘测:首先进行对水体淤积情况的调查勘测。
通过现场实地勘测和水体淤积专业测量仪器,确定施工范围和淤积程度。
2.方案设计:根据调查结果,制定详细的疏浚施工方案。
包括施工方法、工期计划、设备选用等内容。
3.施工准备:组织施工队伍及所需施工设备,做好施工前的准备工作,确保施工过程顺利进行。
4.实施施工:根据设计方案,采取相应的疏浚方法进行施工作业。
保证作业人员安全,并及时调整施工进度。
5.验收总结:完成疏浚施工后,对施工质量进行验收,并总结经验,为今后类似工程提供参考。
四、施工注意事项1.安全第一:施工过程中必须严格遵守安全操作规程,确保施工人员的人身安全。
2.环保优先:施工过程中要遵守环保法规,减少对周围环境的影响,保护生态环境。
3.技术保障:施工中选用合适的施工设备和技术,确保施工质量和效率。
五、施工效果经过疏浚施工,水体淤积问题得以解决,水质得到改善,水体畅通无阻,有利于城市生态环境的恢复和改善,提高城市居民的生活品质。
六、结语疏浚施工方案的制定和实施是维护城市水环境、改善生态环境的重要举措。
只有科学规划、精细施工,才能取得良好的效果。
希望通过我们的努力,让更多城市水体得到保护和改善,让城市生活更加美好。
希望这份疏浚施工方案能够为您提供一些参考和帮助,祝施工一切顺利!。
疏浚施工方案1. 背景介绍疏浚工程是指对河道、港口、航道等水域进行淤泥清理和水底物理修剪的一项工作。
在水域的疏浚施工中,需要制定一套详细的疏浚施工方案,以确保工程的安全、高效进行。
2. 目标本疏浚施工方案的目标是清理河道中积存的淤泥和水底物理,恢复河道的通航能力,确保船只安全通行。
3. 施工步骤根据疏浚工程的要求,本施工方案将按照以下步骤进行:3.1 前期准备工作在施工前,需要做好以下准备工作:•制定施工计划,并获取相关单位的批准和许可;•调查研究施工区域的地理情况,了解河床、水位、水流等参数;•采购所需的疏浚设备和工具,并进行检修和保养。
3.2 施工现场搭建在施工现场,需要进行以下搭建工作:•搭建施工平台和作业台,以方便操作和管理;•安装疏浚设备,包括挖掘机、抓斗等。
确保设备的安全性和稳定性;•划设施工区域的边界,确保安全施工。
3.3 水下作业在施工过程中,需进行以下水下作业:•使用挖掘机进行淤泥的挖掘和航道的修剪;•使用吊斗、抓斗等工具进行淤泥的清理和转运;•根据需要进行河床的加固和修复。
3.4 淤泥处理施工完成后,需对淤泥进行处理:•采用淤泥干燥或渗滤处理技术,将淤泥中的水分去除;•对干燥后的淤泥进行填埋处理或处理成河道复垦用土。
3.5 施工后清理施工完毕后,需要进行清理工作:•清理施工现场的垃圾和残留物;•将施工设备进行归还、维护和保养;•处理施工过程中形成的废水和废物,确保环境的安全和卫生。
4. 安全措施在疏浚施工中,需严格遵守以下安全措施:•确保施工人员和设备的安全,提供必要的防护装备;•对施工现场进行安全警示标识和防护措施设置;•遵守疏浚施工的操作规程,确保施工过程中不发生事故和破坏。
5. 环保措施在疏浚施工中,需采取以下环保措施:•控制施工过程中产生的扬尘、噪音等污染物的排放;•对废水进行收集和处理,确保不对水体环境造成污染;•合理利用淤泥,减少处理产生的废弃物。
6. 项目管理为确保疏浚施工的顺利进行,需进行以下项目管理工作:•制定详细的项目计划,包括工期、工作内容、责任分工等;•安排专业的项目管理人员,负责项目的监督、执行和组织协调;•建立项目监测和评估机制,及时跟踪项目的进展和质量。
疏浚施工方案(1)
在城市的污水系统中,经常会出现管道堵塞的问题,严重影响了排水正常运行,造成城市环境的恶化。
为解决这一问题,我们制定了一套疏浚施工方案,以保障城市污水系统的畅通运行。
一、背景
市区X污水管道系统已运行多年,管道内积存有大量杂物与淤泥,导致管道疏
通不畅,加剧了城市污水处理艰难程度。
二、施工目标
•清理管道内积存杂物与淤泥
•增加污水管道的排水效率
•提高城市污水系统的运行效率
三、施工方案
1. 施工准备
•检查污水管道系统布局图
•调查管道状况
•确定施工人员、设备、材料等准备情况
2. 操作流程
•利用高压水枪进行管道冲洗,清理管道内杂物
•利用管道清淤机械进行管道清淤工作
3. 安全防护
•施工现场设置明显警示标志
•施工人员需佩戴完整的安全防护装备
•确保设备正常运行,避免安全事故发生
4. 后续处理
•施工完成后清理现场
•对施工设备进行检修与维护
•编制施工报告
四、效果评估
•监测管道排水情况
•观察城市污水系统运行情况
•收集市民反馈意见
五、总结
通过本次疏浚施工方案的实施,有效清理管道内积存的杂物与淤泥,提高了城
市污水系统的排水效率,确保了城市环境的整洁与卫生。
未来需定期进行施工维护,以保障城市污水系统的稳定运行。
以上是疏浚施工方案的详细内容,希望能够对解决城市污水管道问题提供参考
与帮助。
河道清淤疏浚施工方案1. 简介河道清淤疏浚是指对河道进行淤泥清理、水流疏浚的工程活动,以保证河道的顺畅,防止洪水和污水积聚。
本文档旨在提供河道清淤疏浚施工的详细方案。
2. 施工目标•清理河道内的淤泥、杂物等。
•恢复河道的设计断面和流量能力。
•提高河道的水流速度,预防污水积聚。
•保护河道生态环境,减少对水生态系统的影响。
3. 施工步骤3.1 前期准备•对河道进行勘测和测量,确定施工范围和淤积情况。
•制定详细的施工计划,包括施工时间、人员配备、施工工艺等。
•联络相关部门和居民,告知他们施工计划并征得许可。
3.2 设备准备•准备必要的设备,例如挖掘机、吊车、抽水泵等。
•对设备进行检修和维护,确保能正常运转。
•根据河道宽度和淤堵程度选择合适的设备规格和数量。
3.3 施工措施3.3.1 淤泥清理•使用挖掘机等设备清理河道底部的淤泥和杂物。
•将淤泥装入输送车或运输船,运出施工现场。
•定期检查河道底部,确保彻底清理淤积物。
3.3.2 疏浚河道•利用挖掘机等设备开挖河道,恢复设计断面。
•清理并加固河道两侧的岸壁,防止塌方和土石流。
•根据实际情况,采取适当的措施加深河道,以增加流量能力。
3.3.3 水流调整•使用抽水泵等设备,将河道中的积水抽走。
•利用挖掘机等设备调整河道底部的高低,提高水流速度。
•将河道中的污水引流至污水处理设施进行处理,保护环境。
3.4 施工安全•给施工现场设置明显的警示标志,防止他人误入。
•加强对施工人员的安全培训,提高安全意识。
•使用符合安全要求的设备和工具,防止事故发生。
•定期检查施工现场的安全状况,及时消除隐患。
4. 施工质量控制•严格按照设计要求进行施工,确保河道恢复到设计标准。
•对施工过程进行现场监督和检查,确保施工质量。
•在施工完成后进行验收,确保工程符合要求。
5. 环境保护•严禁随意倾倒废弃物和污水,保持施工现场的整洁。
•采取措施减少施工对周边环境的影响,避免水土流失。
•对施工过程中产生的废弃物进行分类处理和妥善处置。
疏浚工程施工方案一、施工前准备1.1 进场准备(1)确定施工队伍,组织好施工人员;(2)准备好所需的施工设备和工具;(3)对施工区域进行勘测,确定疏浚范围和废泥处理地点;(4)与相关部门协调,制定施工计划和安全措施。
1.2 施工材料准备(1)购买所需的疏浚设备和工具;(2)准备好消防器材和急救药品;(3)保障好工人的工作服和防护用具。
1.3 安全措施(1)严格按照法律法规和相关标准要求施工;(2)制定好安全生产责任制,保障施工人员的人身安全;(3)加强现场安全巡查,保障施工现场的安全。
二、施工方案2.1 施工目标本次疏浚工程的主要目标是清理河道和水体中的淤泥和杂物,恢复水体的通畅性,提高水质。
2.2 施工内容(1)清理河道和水体中的淤泥和杂物;(2)修复和清理水泥涵洞,恢复水体通畅性;(3)处理疏浚产生的废泥和废杂物。
2.3 施工方法本次疏浚工程的主要施工方法包括机械疏浚和人工清理两种方式。
(1)机械疏浚:使用挖掘机等专业设备对河道和水体中的淤泥和杂物进行清理;(2)人工清理:如有需要,在机械疏浚的基础上,采用人工清理的方式进行进一步的清理工作。
2.4 施工步骤(1)准备工作:安排好施工队伍和设备,制定好施工计划;(2)清理淤泥和杂物:使用机械设备对河道和水体中的淤泥和杂物进行清理;(3)修复涵洞:修复破损的水泥涵洞,恢复水体的通畅性;(4)废泥处理:将清理出来的淤泥和杂物运往指定的处理地点进行处理。
2.5 施工环境保护(1)严格按照环保要求进行施工,防止对环境造成污染;(2)严格控制废泥和废杂物的处理,确保不影响周边环境。
2.6 施工质量控制(1)采用专业设备和工具进行施工,保证清理效果;(2)严格按照标准要求进行施工,确保施工质量。
三、施工计划3.1 施工时间本次疏浚工程预计施工时间为30天,具体的施工时间根据实际情况进行调整。
3.2 施工人员安排本次疏浚工程需要安排专业的施工队伍,包括工程技术人员、机械操作人员和清理工人等。
本工程为某港口码头疏浚专项施工,旨在解决码头前沿淤积问题,确保船舶通航安全,提高港口吞吐能力。
工程内容包括码头前沿疏浚、疏浚土处理、疏浚区域恢复等。
二、施工地点及范围施工地点:某港口码头前沿水域施工范围:码头前沿水域,包括码头前沿、航道及附近水域。
三、施工时间施工时间:2023年10月1日至2024年3月31日四、施工内容1. 码头前沿疏浚(1)采用绞吸式挖泥船进行疏浚,疏浚深度根据设计要求确定。
(2)疏浚过程中,注意保护周边环境,防止泥浆污染。
2. 疏浚土处理(1)疏浚土采用吹填法进行处理,吹填区域为预先设定的吹填区。
(2)吹填过程中,确保吹填厚度均匀,防止吹填土堆积过高。
3. 疏浚区域恢复(1)疏浚区域恢复主要包括平整、铺设护坡、种植植被等。
(2)恢复过程中,注意与周边环境协调,提高景观效果。
五、施工工艺1. 绞吸式挖泥船疏浚(1)挖泥船按照设计疏浚深度进行作业,确保疏浚效果。
(2)挖泥船作业过程中,注意调整挖泥管角度,避免损坏码头设施。
2. 吹填法处理疏浚土(1)吹填船按照设计要求进行吹填作业,确保吹填厚度均匀。
(2)吹填过程中,注意调整吹填压力,防止吹填土堆积过高。
六、施工组织1. 施工单位(1)成立项目施工领导小组,负责组织、协调、监督施工过程。
(2)明确各部门职责,确保施工顺利进行。
2. 施工人员(1)选拔具备相关资质的施工人员,确保施工质量。
(2)对施工人员进行岗前培训,提高施工技能。
3. 施工设备(1)确保施工设备性能良好,满足施工需求。
(2)定期对施工设备进行维护保养,确保设备正常运行。
七、安全措施1. 交通安全(1)施工船舶按规定显示信号,加强值班瞭望。
(2)过往船舶提前联系航行避让事宜,缓速远离施工水域。
2. 环境保护(1)加强施工现场环境保护,防止泥浆污染。
(2)疏浚土处理过程中,采取有效措施,减少扬尘。
3. 施工安全(1)施工人员佩戴安全帽、安全带等防护用品。
(2)施工现场设置警示标志,防止意外事故发生。
第1篇一、项目背景随着我国经济的快速发展,航道、港口、水库等水利工程的需求日益增加。
主槽疏浚作为水利工程的重要组成部分,对于保障航运安全、提高通航能力具有重要意义。
本方案旨在为某水利工程主槽疏浚施工提供详细的技术指导和实施策略。
二、工程概况1. 工程名称:某水利工程主槽疏浚工程2. 工程地点:某省某市某河段3. 工程规模:疏浚长度为10公里,疏浚宽度为100米,疏浚深度为3米4. 设计要求:满足航道等级、通航能力和船舶航行要求三、施工方案设计1. 施工准备(1)人员组织:成立疏浚工程指挥部,下设施工、技术、质量、安全、后勤等小组,明确各小组职责。
(2)设备准备:根据工程规模和设计要求,配备足够的挖泥船、输送泵、泥浆处理设备等。
(3)材料准备:采购符合国家标准的疏浚材料,如泥浆处理剂、防渗膜等。
(4)施工场地准备:平整施工场地,确保施工顺利进行。
2. 施工工艺(1)挖泥船施工1)选择合适的挖泥船,如绞吸式挖泥船、吸扬式挖泥船等。
2)根据设计要求,设定挖泥船的挖泥深度、宽度、间距等参数。
3)按照既定路线进行挖泥作业,确保挖泥深度和宽度满足设计要求。
(2)泥浆输送1)采用管道输送方式,将挖取的泥浆输送到指定地点。
2)合理设计管道布局,确保输送效率和安全性。
(3)泥浆处理1)采用机械处理和自然沉淀相结合的方式,对泥浆进行处理。
2)合理设置泥浆处理设施,如沉淀池、浓缩池等。
(4)防渗处理1)在疏浚区域底部铺设防渗膜,防止泥浆泄漏。
2)对防渗膜进行焊接、检查,确保其完整性。
3. 施工质量控制(1)严格按照设计要求进行施工,确保挖泥深度、宽度、间距等参数符合设计要求。
(2)加强施工过程中的质量控制,确保泥浆处理、防渗处理等环节的质量。
(3)定期进行质量检测,发现问题及时整改。
4. 施工安全管理(1)加强施工人员的安全教育,提高安全意识。
(2)建立健全安全管理制度,确保施工安全。
(3)定期进行安全检查,发现问题及时整改。
河道疏浚施工方案完整版.doc模板一:河道疏浚施工方案完整版一:前言本文档旨在详细介绍河道疏浚施工方案,提供全面的信息和指导,以确保施工顺利进行并达到预期的效果。
通过本文档,读者将了解到施工方案的整体流程、注意事项、安全措施和工作计划。
二:工程概述1. 工程背景2. 工程目标3. 工程范围三:施工流程1. 前期准备1.1. 资料收集1.2. 施工队伍组建1.3. 设备准备2. 施工方案制定2.1. 工程划分及分配2.2. 施工工艺及方法选择2.3. 施工时间安排3. 施工实施3.1. 施工现场搭建3.2. 施工工艺操作3.3. 施工质量监控四:安全措施1. 安全风险评估2. 安全控制措施3. 防护设施安装4. 紧急情况应急处置方案五:环境保护措施1. 环境影响评估2. 河道水质监测3. 河道保护与修复六:质量控制1. 施工质量要求2. 施工质量监督3. 质量验收标准七:附件本文档涉及到以下附件:1. 工程地图2. 工程设计图纸3. 施工设备清单......八:法律名词及注释1. 法律名词1:注释12. 法律名词2:注释2 ......模板二:河道疏浚施工方案完整版1、工程背景本项目位于某市某区域,总长度为X千米。
由于长期缺乏维护和管理,河道淤泥严重堆积,导致水流速度减慢、水体污染加剧等问题。
为了恢复河道水流通畅,提高水质,保护沿岸生态环境,本次施工旨在进行河道疏浚工程。
2、工程目标本次工程的目标如下:(1)河道淤积物及杂物清理,保持河道畅通;(2)提高河道水体流速,减少水流阻力;(3)改善河道水质,降低污染物浓度;(4)保护河道周边生态环境;(5)确保施工安全,遵循环境保护法律法规。
3、施工流程(1)前期准备3.1.1. 收集相关资料,包括河道水文数据、疏浚设备说明等。
3.1.2. 组建专业施工队伍,确保施工人员具备相关资质和技能。
3.1.3. 准备施工所需设备,包括疏浚挖掘机、吸泥船等。
(2)施工方案制定3.2.1. 将河道划分为若干施工段,根据实际情况进行分配。
疏浚工程施工方案疏浚工程施工方案一、施工目标本疏浚工程施工的主要目标是清除河道中的淤泥和杂物,提高河道的通水能力,改善水质,保障河道的水利安全和环境生态。
二、施工内容1. 清除淤泥:通过机械疏浚和清理,清除河道中的淤泥、沉积物和障碍物。
根据淤泥的不同程度,可以采用挖掘机、铲斗、抛物线运输机等疏浚设备进行作业。
2. 清理杂物:移除河道中的杂草、漂浮物和垃圾等,保持河道的畅通。
3. 加固河岸:对河岸进行修筑和加固,防止河道冲刷和侵蚀。
4. 修复河床:对河床进行修整和整平,提高河道的通水能力。
5. 水质治理:采用物理和生物方法处理河水中的污染物,提高河道的水质。
三、施工方案1. 施工准备:确定施工的起止时间和区域,组织物资和设备的准备,制定施工进度计划和安全管理措施。
2. 清理杂物:首先清理和拖除河道中的杂物和垃圾,使用专业的清洁设备对漂浮物和垃圾进行收集和处理,确保河道的畅通。
3. 清除淤泥:根据河道的实际情况,采用挖掘机、铲斗等设备进行淤泥的疏浚和清理。
将淤泥挖掘出来后,使用抛物线运输机将淤泥运输至指定地点进行处理。
4. 加固河岸:对河岸进行修筑和加固,采用灰砂石、混凝土、植草等材料进行修复,防止河道冲刷和侵蚀。
5. 修复河床:根据河床的淤积情况,使用挖掘机和平地机等设备对河床进行修整和整平,提高河道的通水能力。
6. 水质治理:采用物理和生物方法处理河水中的污染物,如增加氧气供氧、安装生物滤池等,提高河道的水质。
四、施工安全措施1. 施工现场设置警示标志和护栏,保障施工区域的安全。
2. 施工人员必须佩戴安全帽、安全鞋等个人防护用品,遵守施工现场的安全规定。
3. 施工设备和机械必须经过检修和维护,在使用前进行安全检查。
4. 严禁酒后施工和疲劳驾驶,确保施工人员的身体健康和安全。
5. 加强施工现场的管理和监督,及时处理安全问题和隐患。
五、施工进度和质量控制根据施工进度计划,合理安排施工人员和设备,确保施工进度的顺利进行。
(完整版)河道疏浚施工方案1. 引言河道疏浚施工是维护河道通畅、改善水流条件的一项重要工作。
本文档旨在提供一份完整的河道疏浚施工方案,以确保施工过程高效、安全、符合环保要求。
2. 施工目标本次河道疏浚施工的目标是: - 清除河道内的积存泥沙、杂草等障碍物,提高河道的通畅程度。
- 恢复河道的设计水流能力,确保正常排洪功能。
- 优化河道横截面,提高水流速度,减少泥沙淤积。
- 保护沿河生态环境,确保施工过程对生态环境的最小干扰。
3. 施工准备在施工开始之前,需要进行以下准备工作: - 编制详细的施工方案,包括工艺流程、施工工序、时间安排等。
- 调查研究河道的水流情况、泥沙淤积情况和生态环境特点。
- 配备必要的施工设备和工具,确保施工过程顺利进行。
- 与相关部门进行沟通,获得必要的施工许可和环保审批。
4. 施工工艺流程本次河道疏浚施工的工艺流程如下:1. 设置施工区域标志,确保施工区域的安全。
2. 利用挖掘机等设备,清理河道底部的杂草和泥沙。
3. 将清理出的泥沙和杂草进行分离处理,泥沙可进行综合利用,杂草可进行焚烧处理或堆肥处理。
4. 保护沿河植被,防止施工活动对生态环境造成损害。
5. 检查河道的横截面情况,进行必要的调整和优化。
6. 定期清理施工设备,确保设备正常运行。
7. 完成施工后,进行施工区域的清理工作,确保施工现场干净整洁。
5. 施工安全措施在河道疏浚施工过程中,要注意以下安全措施: - 施工现场需设置明显的安全标志和警示牌。
- 工地周边需要设置安全隔离带,确保施工现场的安全。
- 施工人员需佩戴必要的个人防护装备,如安全帽、防护鞋等。
- 施工设备需经过检查和维护,确保运行安全可靠。
- 严禁在施工现场吸烟或使用明火。
6. 环境保护措施为保护沿河生态环境,施工过程中需采取以下环境保护措施: - 施工期间严禁随意排放污水和废弃物。
- 施工现场要定期清理,确保不留下杂物和建筑垃圾。
第一章工程概况一、工程概况诸暨境内有浦阳江和壶源江两大河流,均属于钱塘江水系,其中浦阳江流域面积占全市总面积94.5%,湖源江流域占全市总面积4.95%.本次范围属于浦阳江水系。
浦阳江发源于浦江县花桥乡蛇高龄麓岭脚,主流长150km,流域面积3452km2,流经浦江、义乌、诸暨、萧山等四县(市、区)。
诸暨境内干流长67。
6km,流域面积2183.9km2。
干流从同山镇界牌宣入境,出安华水库至安华右纳大陈江,向东北流至丫江杨,右汇开化江,北流经诸暨城区至茅渚埠,分东、西两江。
西江(西浦阳江)为浦阳江主流,北流至石家祝桥左纳五泄江,继北流经姚公埠至湄池与东江合流。
东江(浦阳东江)自茅渚埠分流,往东折北经五浦头,至江藻中江村右纳枫桥江,北流经三江口至湄池,与西江会合。
东西江汇合后,其下至兔石头出境,入萧山区,出境后继北流至尖山镇,左汇凰桐江,经萧山临浦镇,至萧山义桥又左纳永兴河,北流到萧山孔家埠小砾山注入钱塘江。
诸暨境内浦阳江主要有大陈江、开化江、枫桥江、五泄江、凰桐江等五大支流。
浦阳江流域的地形主要为低山丘陵及河谷平原,其中安华以上为浦阳江上游,安华至湄池为中游.上游源短流急,中游河道弯曲下载,下游受钱塘江洪潮顶托(诸暨城关王家堰为感潮河段,长5km).本码头工程位于陶朱街道新亭埠浦阳西江道左岸.根据浦阳西江航道规划要求和码头现状分析、吞吐量预测,拟建暨阳码头占地48536m2,用于建设500t级内河泊位6个,其中散货码头4个,杂货泊位1个,多用途泊位1个,年吞吐量可达162万吨。
此外该项目还规划在码头上游预留41728m2作为发展区,在码头下游预留18933m2作为堆场区。
码头所在浦阳江西江河段,河道最宽可达680m左右,最窄处只有70m左右,河段左岸附近堤防高程约为13.26-13.70m,右岸附近堤防高程约为13。
18—13.40m.该区域内河道主流在河道左岸,靠近码头右岸原为很大一块江滩地,是当地居民自留地,后因居民挖沙,将淘沙剩余物丢弃在河道中,日积月累在河道中形成了若干个形状不规则的江心小洲,将河道干流分成若干汊.该码头前沿线距最近的航道边线约73m,距最近的航道中心线98m,顺水流方向长约为340m,垂直水流方向最宽达173m,内河码头及堤内陆域顶面标高规划为10.10m,堤后陆域地坪基本标高10.00m。
第一章工程概况一、工程概况诸暨境内有浦阳江和壶源江两大河流,均属于钱塘江水系,其中浦阳江流域面积占全市总面积94.5%,湖源江流域占全市总面积4.95%。
本次范围属于浦阳江水系。
浦阳江发源于浦江县花桥乡蛇高龄麓岭脚,主流长150km,流域面积3452km2,流经浦江、义乌、诸暨、萧山等四县(市、区)。
诸暨境内干流长67.6km,流域面积2183.9km2。
干流从同山镇界牌宣入境,出安华水库至安华右纳大陈江,向东北流至丫江杨,右汇开化江,北流经诸暨城区至茅渚埠,分东、西两江。
西江(西浦阳江)为浦阳江主流,北流至石家祝桥左纳五泄江,继北流经姚公埠至湄池与东江合流。
东江(浦阳东江)自茅渚埠分流,往东折北经五浦头,至江藻中江村右纳枫桥江,北流经三江口至湄池,与西江会合。
东西江汇合后,其下至兔石头出境,入萧山区,出境后继北流至尖山镇,左汇凰桐江,经萧山临浦镇,至萧山义桥又左纳永兴河,北流到萧山孔家埠小砾山注入钱塘江。
诸暨境内浦阳江主要有大陈江、开化江、枫桥江、五泄江、凰桐江等五大支流。
浦阳江流域的地形主要为低山丘陵及河谷平原,其中安华以上为浦阳江上游,安华至湄池为中游。
上游源短流急,中游河道弯曲下载,下游受钱塘江洪潮顶托(诸暨城关王家堰为感潮河段,长5km)。
本码头工程位于陶朱街道新亭埠浦阳西江道左岸。
根据浦阳西江航道规划要求和码头现状分析、吞吐量预测,拟建暨阳码头占地48536m2,用于建设500t级内河泊位6个,其中散货码头4个,杂货泊位1个,多用途泊位1个,年吞吐量可达162万吨。
此外该项目还规划在码头上游预留41728m2作为发展区,在码头下游预留18933m2作为堆场区。
码头所在浦阳江西江河段,河道最宽可达680m左右,最窄处只有70m左右,河段左岸附近堤防高程约为13.26-13.70m,右岸附近堤防高程约为13.18-13.40m。
该区域内河道主流在河道左岸,靠近码头右岸原为很大一块江滩地,是当地居民自留地,后因居民挖沙,将淘沙剩余物丢弃在河道中,日积月累在河道中形成了若干个形状不规则的江心小洲,将河道干流分成若干汊。
该码头前沿线距最近的航道边线约73m,距最近的航道中心线98m,顺水流方向长约为340m,垂直水流方向最宽达173m,内河码头及堤内陆域顶面标高规划为10.10m,堤后陆域地坪基本标高10.00m。
码头所在河道按400m宽河底疏浚,其中航道底高程疏浚至1.1m,锚泊区疏浚边线按1:3疏浚。
由诸暨市经济开发总公司投资建设,合同金额约0.77亿元。
工本工程于2013年3月21日开工,计划2014年10月28日竣工。
建设单位:诸暨市经济开发总公司监理单位:上海海科工程咨询有限公司施工单位:中交第二航务工程局有限公司第二章工程近期安排一、近期工作安排由于浦阳江进入主汛期时间为4月15日(主汛期为7--9月份),计划40天完成,争取在主汛期到来之前完成全部疏浚工程,所剩的时间无几。
1、争分夺秒在汛期之前完成河道疏浚施工,并及时进行河道过水面积测量。
2、围堰堤坝加固,在保证堤防施工长度、标高的要求下,确保堤防回填不耽误时间。
3、对已施工的原有防洪堤防进行检查、修整,确保安全度汛。
4、对未施工段,原有堤防因标准低、质量差,进行排查、加固,采取防护措施。
5、汛期来临之前基本完成围堰堤坝进行土方平衡,在堤防迎水面,边坡加固同堤防高程一样的高的平台,对堤防具有一定的防护作用。
受汛期严重影响的工程安排在汛后枯水期及时开工,确保2013年、2014年汛期安全。
第三章河道疏浚施工方案一、主要内容与工程量河道开挖主要内容是对既有河道的拓宽和加深,根据河道设计开挖范围及其设计情况,河道疏浚开挖主要为淤泥和挖除一般土。
根据工程地质资料,河道开挖土有淤泥、人工杂填土、淤泥、淤泥质中粗砂、含砾中粗砂。
河道开挖总工程量约8.5万m3,其中淤泥约3.5万m3(弃置于指定弃渣场),挖除一般土5万m3(弃置于指定弃渣场)。
二、河道开挖施工流程图河道开挖施工流程图见下图示:三、拟用机械设备本工程对环保要求极为严格,施工噪音、粉尘、水质等指标均应控制在规范要求的范围内,在施工设备选型中首先要满足环保要求,再考虑机械性能及其适用性。
施工机械的选择、调遣及施工方法严格按中华人民共和国水利水电行业标准SL176—2007 执行。
1、机械设备配置1)、淤泥开挖淤泥开挖全部采用荷兰进口的低噪音长排距的IHC-3800型绞吸式挖泥船进行施工,该船最大挖深16.0m,最大挖宽65.0m,最大排距6.0km。
2)、挖除一般土开挖挖除一般土将予以废弃,岸上土方采用1.0~2.0m3反铲、2.2~3.0m3装载机开挖,10~20t自卸汽车转运主料,用D80、D85推土机进行场地平整并配合部分集料。
岸边土方由0.5~l.0m3趸船反铲与l.0~2.0m3陆上反铲联合控装150~200m3自航泥驳和皮带船运弃。
河道水下挖除一般土方主要采用 1.0~4.0m3抓斗船和0.6~l.0m3趸船反铲开挖,装200~300m3自航开底泥驳外弃。
东沙洲弃渣场覆盖层主料采用1HC-3800型绞吸式挖泥船开挖,修坡采用泵船反铲和长臂反铲联合进行。
3)、构筑物拆除:两岸排水管涵拆除采用土方机械与人力结合的办法,需配备吊车、凿岩机、砼切割机、挖掘机和装载机等设备。
拟用机械设备见下表示:表8.3.1 河道挖运机械设备计划表四、淤泥开挖、运输与弃置处理1、施工准备1)、河道底泥取样孔在河道开挖之前应进行河道底泥取样,探明淤泥的分布范围和数量,为河道开挖弃土处理提供依据。
2)、组织测量人员布设测量导线,保护测量控制点,复测原河道水下地形,并按25m间距绘制断面图。
3)、每公里设置一个临时水位尺、水尺零点同河底设计高程一致,水深标尺精确到厘米,派专人记录、整理汇总,及时向挖泥船通报水位,以便控制挖深。
4)、挖泥船及其附属设施(拖轮、锚艇)和其他设备的调遣,严格执行水利水电行业标准SL176-2007。
5)、进行输泥管线的架设和组装,完成淤泥弃渣场围堰,退水口、过滤层淋溶水处理设施的修造。
6)、在新亭埠码头下游修筑一个小型停靠码头,以供泥驳船停靠卸运土料。
2、淤泥开挖根据工程实际,为减少施工过程中淤泥的再悬浮扩散及降低施工时的噪声污染,本工程淤泥开挖采用挖泥船进行施工。
1)、淤泥开挖采用分段、分道、分层的开挖方式,施工中坚持稍超勿欠的原则,每段100m。
2)、开挖前,根据复测淤泥分布图,沿开挖轴线,每隔25m 分别设置水上中线标旗和开挖边线标旗,挖泥船开挖施工中每个开挖断面前至少应有两个断面标旗。
弯道段适当加密样标,每个开挖折线段沿开挖单道轴线延伸到岸边设置中线旗,以便挖泥船在转折部位的操作驾驶,每过一个转折点,挖泥船均要重新就位。
3)、样标放好后,挖泥船由拖轮拖带,测量人员指挥就位,根据淤泥分布平面和剖面图,挖泥船开挖时在不同桩号段采用不同的开挖方式开挖。
4)、开挖前,预先算好各段不同开挖深度、挖宽与摆角的关系,供驾驶人员操作使用。
由于淤泥分布的不均匀和绞吸挖泥船断面开挖的特殊性,淤泥开挖施工中,部份挖除一般土将一起被疏浚,部分岸坡淤泥将安排在高潮位时开挖。
5)、淤泥开挖完成后,复测水下地形图,绘制与原始断面相应桩号断面图,核算淤泥开挖工程量。
3、淤泥运输淤泥全部采用船舶运输,分道开挖时采用自动起浮式水下潜管施工保证河道船只畅通。
1)、设计排泥管道主干线沿诸暨侧架设,险要工段敷设钢架和砼墩支撑,管道转弯段以弯管或软管连接,每隔3m设一个水陆接头。
弃渣场各吹填区支管道与主管道以三通连接,并设活动闸阀,以便随时变换出泥口,合理弃置淤泥。
2)、排泥管由水上运到施工现场,岸管架设由熟练管道工配小型吊机和手拉葫芦安装。
3)、水陆接头施工由熟练管道工配吊机和锚艇组装。
4)、水上管线的拆装由挖泥船甲板工自行负责。
5)、开挖过程中浦阳江不能中断运输,为此我们采用自动起浮式水下潜管,以满足航道运营。
4、淤泥弃置处理l)、围堰修筑淤泥弃置前,根据吹填区实际情况对塘内积水进行排水处理并进行晾晒,加固加高周边围堰,以便于合理吹填使淤泥充分沉淀。
贮水区围堰沿旧河堤岸修筑其高程略低于周边围堰。
围堰修筑主要土方来源弃渣场内,部分土方来源于本标段开挖土方,围堰内取土距堰内坡脚应大于5.0m。
2)、退水口设计(1)、贮水区沿用已经工程主评批准使用的退水口,堰体分层压实填筑,退水口底部采用尼龙编织袋装土或砂密铺两层,堰顶铺筑成鱼鳞状,临时坡比同围堰边坡,溢流面坡比采用1:4~1:5,(2)退水口两侧用尼龙编织袋装土或砂,垒成顶宽0.5m坡度为1:0.5的挡土墙。
(3)、低土埂围堰修筑为使吹填泥面趋于平整,增加吹填区尾水滞留时间,降低尾水中的悬浮颗粒;提高退水质量,减少退水污染,在第一层淤泥吹填区时,利用原土埂重新修筑堤堰,使之分成若干吹填小区。
在进行淤泥第二、三层吹填时,区内要分成若干60×80m的淤泥脱水隔离池,以便于淤泥沉淀脱水。
隔离池土堤填筑料取本标段开挖土料修筑,由泥驳和皮带船运至东沙洲弃渣场预定存放区,并采取必要的环保措施,防止流失,修筑时由反铲或装载机装翻斗车运料、湿地推土机平整、压实并整修成形。
(4)、过滤层铺设碎石、砂全部用皮带船由水路运输卸到预先设置的存放区,由装载机装自卸汽车运至施工现场,分区铺筑。
第一层过滤层铺设由自卸汽车直接运至弃渣场内,人工配合推土机平整铺设,第二、三层碎石、砂、过滤层铺设时,首先平整场地,由小型反斗车装料运输,湿地推土机结合人工铺设。
(5)、淤泥弃置①、淤泥吹填时合理布置排泥口。
排泥口距退水口相对较远位置,以增长泥浆流程延长沉降时间,保证退水质量。
②、排泥管口上仰伸出围堰应大于5.0,以防止吹填泥浆回流冲刷围堰造成塌方,排泥管口处围堰内坡需用砂袋防护。
淤泥开挖中掺带部分挖除一般土,其砂土含量较高,容易在管口堆积,故排泥口轮流使用,可使吹填完工面趋于平整。
③、进行第二、三层淤泥吹填时,在排泥口附近的碎石、砂石过滤层上铺设过滤土工布,并在泥浆直接冲击处再铺放苇席,以分散泥浆冲击力,确保排泥口处的过滤层不被冲走。
④、吹填时按分区采用多级沉积、检测的方法,各吹填区交替使用,使淤泥有足够的时间沉淀,提高退水质量,方便过滤层铺设。
⑤、在淤泥疏浚吹填过程中,部分细小颗粒淤泥极易形成胶体悬浮物,在自然条件下沉淀时间较长,施工中根据水质检测SS值情况,若有超标我们将采取向吹镇区内投放化学药剂(生石灰等)的办法,以解决悬浮淤泥沉淀问题。
⑥、退水口前设置拦污网,拦截水中漂浮物并及时清理。
5、弃渣场淤泥覆盖、网格状绿化及排水设施(1)、淤泥覆盖淤泥吹填完成后,须覆盖至少1.0m厚挖除一般土。
覆盖土采用挖泥船开挖吹填,施工时分区吹填,逐级沉淀,以便于场地平整等后续工程施工。