幼儿园全国学前信息管理系统幼儿信息采集表
- 格式:doc
- 大小:55.50 KB
- 文档页数:3
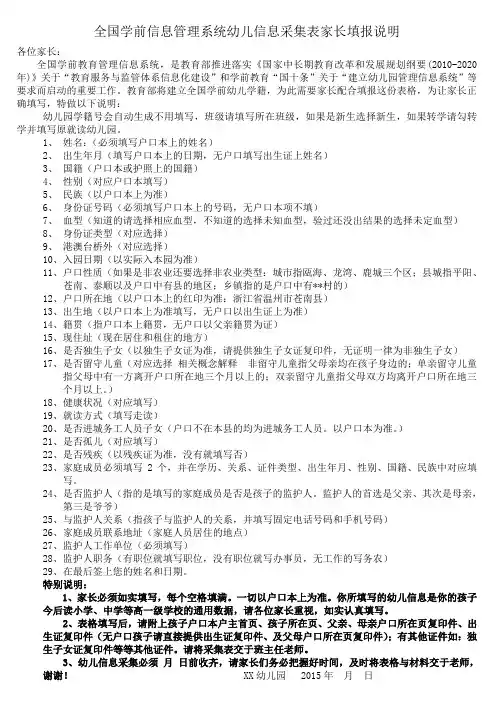
全国学前信息管理系统幼儿信息采集表家长填报说明各位家长:全国学前教育管理信息系统,是教育部推进落实《国家中长期教育改革和发展规划纲要(2010-2020年)》关于“教育服务与监管体系信息化建设”和学前教育“国十条”关于“建立幼儿园管理信息系统”等要求而启动的重要工作。
教育部将建立全国学前幼儿学籍,为此需要家长配合填报这份表格,为让家长正确填写,特做以下说明:幼儿园学籍号会自动生成不用填写,班级请填写所在班级,如果是新生选择新生,如果转学请勾转学并填写原就读幼儿园。
1、姓名:(必须填写户口本上的姓名)2、出生年月(填写户口本上的日期,无户口填写出生证上姓名)3、国籍(户口本或护照上的国籍)4、性别(对应户口本填写)5、民族(以户口本上为准)6、身份证号码(必须填写户口本上的号码,无户口本项不填)7、血型(知道的请选择相应血型,不知道的选择未知血型,验过还没出结果的选择未定血型)8、身份证类型(对应选择)9、港澳台桥外(对应选择)10、入园日期(以实际入本园为准)11、户口性质(如果是非农业还要选择非农业类型:城市指主城区;县城指户口在县城中心的地区;乡镇指的是户口在乡镇)12、户口所在地(以户口本上的红印为准:浙江省温州市苍南县)13、出生地(以户口本上为准填写,无户口以出生证上为准)14、籍贯(指户口本上籍贯,无户口以父亲籍贯为证)15、现住址(现在居住和租住的地方)16、是否独生子女(以独生子女证为准,请提供独生子女证复印件,无证明一律为非独生子女)17、是否留守儿童(对应选择相关概念解释非留守儿童指父母亲均在孩子身边的;单亲留守儿童指父母中有一方离开户口所在地三个月以上的;双亲留守儿童指父母双方均离开户口所在地三个月以上。
)18、健康状况(对应填写)19、就读方式(填写走读)20、是否进城务工人员子女(户口不在本县的均为进城务工人员。
以户口本为准。
)21、是否孤儿(对应填写)22、是否残疾(以残疾证为准,没有就填写否)23、家庭成员必须填写2个,并在学历、关系、证件类型、出生年月、性别、国籍、民族中对应填写。
全国学前信息管理系统幼儿信息采集表全国学前教育管理信息系统,是教育部推进落实《国家中长期教育改革和发展规划纲要(2010-2020年)》关于“教育服务与监管体系信息化建设”和学前教育“国十条”关于“建立幼儿园管理信息系统”等要求而启动的重要工作。
教育部将建立全国学前幼儿学籍,为此需要家长配合填报这份表格,为让家长正确填写,特做以下说明:幼儿园学籍号会自动生成不用填写,班级请填写所在班级,如果是新生选择新生,如果转学请勾转学并填写原就读幼儿园。
1、姓名:(必须填写户口本上的姓名)2、出生年月(填写户口本上的日期,无户口填写出生证上姓名)3、国籍(户口本或护照上的国籍)4、性别(对应户口本填写)5、民族(以户口本上为准)6、身份证号码(必须填写户口本上的号码,无户口本项不填)7、血型(知道的请选择相应血型,不知道的选择未知血型,验过还没出结果的选择未定血型)8、身份证类型(对应选择)9、港澳台桥外(对应选择)10、入园日期(以实际入本园为准)11、户口性质(如果是非农业还要选择非农业类型:城市指主城区;县城指户口在县城中心的地区;乡镇指的是户口在乡镇)12、户口所在地(以户口本上的红印为准:浙江省温州市苍南县)13、出生地(以户口本上为准填写,无户口以出生证上为准)14、籍贯(指户口本上籍贯,无户口以父亲籍贯为证)15、现住址(现在居住和租住的地方)16、是否独生子女(以独生子女证为准,请提供独生子女证复印件,无证明一律为非独生子女)17、是否留守儿童(对应选择相关概念解释非留守儿童指父母亲均在孩子身边的;单亲留守儿童指父母中有一方离开户口所在地三个月以上的;双亲留守儿童指父母双方均离开户口所在地三个月以上。
)18、健康状况(对应填写)19、就读方式(填写走读)20、是否进城务工人员子女(户口不在杭州市,凭暂住证入园的均为进城务工人员。
以户口本为准。
)21、是否孤儿(对应填写)22、是否残疾(以残疾证为准,没有就填写否)23、家庭成员必须填写2个,并在学历、关系、证件类型、出生年月、性别、国籍、民族中对应填写。
说明:
1.本表由幼儿监护人据实填实,幼儿园审核并录入《全国学前教育管理系统》生成学籍号,转学后需要向幼儿园办理转学手续并取走转学学籍号证明。
学籍号一人终身制,对接到小学学籍系统。
2、当转学幼儿:必须填写原就读幼儿园名称,原就读过两个尽量写上曾经两个幼儿园名称
3、户口性质农业时,非农业户口类型不用填;户口性质非农业时,必须填写户口非农业类型
4、当国籍/地区为非中国国籍时,“户口所在地”“非农业户口类型”“是否独生子女”“是否进城务工人员子女”“残疾幼儿类别”“民族”“户口性质”“出生所在地”“是否留守儿童”为不可填
5.本表必须附幼儿本人所在户籍户主页、幼儿所在页、父母户口本所在页复印件,幼儿未入户籍的,需附出生正复印件;此外,残疾幼儿需附残疾证明原件复印件、低保幼儿需附低保证明原件复印件,独生子女附独生子女证。
港澳台和护照必须附港澳台回乡证或护照姓名信息页。
本人确保以上信息准确无误。
监护人签字:填写日期:20 年月日。
全国学前教育管理信息系统幼儿学籍信息采集表1.本表格按照《全国学前教育管理信息系统》信息采集系统要求的采集内容制作,所有*内容为必填项。
所填内容均通过网络上报至上级教育管理机请构审核验证,请家长朋友确保所填信息准确无误。
注2.信息填写完毕后,文档保存名字为班级名+幼儿名字,如月亮班王紫涵。
意3.请在月号之前发送至孩子所在班的班主任邮箱。
(本表第二页有各班班主任邮箱地址,发邮件时请仔细核对邮箱地址以防发错)。
表项名称填写内容表项说明*姓名是指在公安户籍管理部门正式登记注册、人事档案中正式记载的中文姓名(包括外国人正式的汉字姓名) *班级名称填写幼儿所在幼儿园的班级名称*性别填写性别( 男或女)*出生日期是指出生证签署的并在公安户籍部门正式登记注册、人事档案中记载的时间日,格式如:2011-05-21 *身份证件类型请填其一(居民身份证,香港特区护照,澳门特区护照,台湾来往大陆通行证,境外永久居住证,护照,其他) *身份证号码是指身份证件类型所对应的有效身份证件号码,如:户口簿号、护照号等血型是指幼儿经医院鉴定的血型,填其一(未知血型,A型,B型,AB型,O型,RH 阳性血型,RH 阴性血型,HLA型) *国籍/地区填写户口所在国籍,例如:中国*民族填写所属民族(如汉族、回族等)*港澳台侨外填其一(非港澳台侨,香港、澳门、台湾同胞或同胞亲属,华侨,侨眷,归侨,非华裔中国人,外国人,其他) *出生所在地填写出生地,如河南省许昌市*籍贯祖居或本人出生的地方,现多用于父辈以上的居住地。
如河南省许昌市*户口性质填写农业户口或非农业户口*非农业户口类型填其一(城市、县城、乡镇)*户口所在地填写户口所在地,如河南省许昌市*现住址是指幼儿现在居住的地址是指幼儿现在居住的地址 *入园日期是指幼儿进入本学前教育机构的日期,格式如:2011-11-30是指幼儿现在居住的地址 *就读方式是指幼儿在学前机构就读的方式,分类“1 走读,2 住校”,只中午在幼儿园午休的幼儿填写走读是指幼儿现在居住的地址 *是否独生子女是指幼儿属于独生子女范畴,填写是或否是指幼儿现在居住的地址 *是否留守儿童是指父母外出务工三个月以上,由其他亲属监护并留在户籍所在地家乡接受义务教育的子女,填写是或否是指幼儿现在居住的地址 *是否进城务工人员子女是指进城务工人员,其子女跟随父母来到城市,填写是或否是指幼儿现在居住的地址 *健康状况幼儿的健康状况,填其一(健康或良好、一般或较弱、有慢性病、残疾)健康状况(健康或良好、一般或较弱、有慢性病、残疾) *是否残疾幼儿是指全部或者部分丧失以正常方式从事某种活动能力的幼儿,填写是或否健康状况(健康或良好、一般或较弱、有慢性病、残疾) *残疾幼儿类别填其一(视力残疾、听力残疾、言语残疾、肢体残疾、智力残疾、精神残疾、多重残疾、其它残疾或无)健康状况(健康或良好、一般或较弱、有慢性病、残疾) *是否孤儿是指失去父母的儿童或者是未成年人,填写是或否健康状况(健康或良好、一般或较弱、有慢性病、残疾) *监护人姓名填写爸爸或妈妈的名字*监护人的身份证件类型填写幼儿父母的证件类型(居民身份证,军官证,士兵证,文职干部证,部队离退休证,护照,户口簿,其他) *监护人身份证件号码对应上一项填写幼儿爸爸或妈妈的身份证件号码******幼儿园各班班主任邮箱地址班级名称班主任姓名班主任邮箱。
说明:
1.本表由幼儿监护人据实填实,幼儿园审核并录入《全国学前教育管理系统》生成学籍号,转学后需要向幼儿园办理转学手续并取走转学学籍号证明。
学籍号一人终身制,对接到小学学籍系统。
2、当转学幼儿:必须填写原就读幼儿园名称,原就读过两个尽量写上曾经两个幼儿园名称
3、户口性质农业时,非农业户口类型不用填;户口性质非农业时,必须填写户口非农业类型
4、当国籍/地区为非中国国籍时,“户口所在地”“非农业户口类型”“是否独生子女”“是否进城务工人员子女”“残疾幼儿类别”“民族”“户口性质”“出生所在地”“是否留守儿童”为不可填
5.本表必须附幼儿本人户籍证明或户口本复印件,幼儿未入户籍的,需附监护人户籍证明原件复印件;残疾幼儿需附残疾证明原件复印件、低保幼儿需付低保证明原件复印件。
港澳台和护照必须附港澳台回乡证或护照姓名信息页。
本人确保以上信息准确无误。
监护人签字:填写日期:201 年月日。
说明:
1.本表由幼儿监护人据实填实,幼儿园审核并录入《全国学前教育管理系统》生成学籍号,转学后需要向幼儿园办理转学手续并取走转学学籍号证明。
学籍号一人终身制,对接到小学学籍系统。
2、当转学幼儿:必须填写原就读幼儿园名称,原就读过两个尽量写上曾经两个幼儿园名称
3、户口性质农业时,非农业户口类型不用填;户口性质非农业时,必须填写户口非农业类型
4、当国籍/地区为非中国国籍时,“户口所在地”“非农业户口类型”“是否独生子女”“是否进城务工人员子女”“残疾幼儿类别”“民族”“户口性质”“出生所在地”“是否留守儿童”为不可填
5.本表必须附幼儿本人户籍证明或户口本复印件,幼儿未入户籍的,需附监护人户籍证明原件复印件;残疾幼儿需附残疾证明原件复印件、低保幼儿需付低保证明原件复印件。
港澳台和护照必须附港澳台回乡证或护照姓名信息页。
本人确保以上信息准确无误。
监护人签字:填写日期:201 年月日。
幼儿学籍号:幼儿所在班级:
说明:
1.本表由幼儿监护人据实填实,幼儿园审核并录入《全国学前教育管理系统》生成
学籍号,转学后需要向幼儿园办理转学手续并取走转学学籍号证明。
学籍号一人终身制,对接到小学学籍系统。
2、当转学幼儿:必须填写原就读幼儿园名称,原就读过两个尽量写上曾经两个幼
儿园名称
3、户口性质农业时,非农业户口类型不用填;户口性质非农业时,必须填写户口
非农业类型
4、当国籍/地区为非中国国籍时,“户口所在地”“非农业户口类型”“是否独生
子女”“是否进城务工人员子女”“残疾幼儿类别”“民族”“户口性质”“出生所在地”“是否留守儿童”为不可填
5.本表必须附幼儿本人户籍证明或户口本复印件,幼儿未入户籍的,需附监护人户
籍证明原件复印件;残疾幼儿需附残疾证明原件复印件、低保幼儿需付低保证明原件复
印件。
港澳台和护照必须附港澳台回乡证或护照姓名信息页。
本人确保以上信息准确无误。
监护人签字:填写日期:201 年月日。
幼儿学籍号:幼儿所在班级:
说明:
1.本表由幼儿监护人据实填实,幼儿园审核并录入《全国学前教育管理系统》生成学籍号,转学后需要向幼儿园办理转学手续并取走转学学籍号证明。
学籍号一人终身制,对接到小学学籍系统。
2、当转学幼儿:必须填写原就读幼儿园名称,原就读过两个尽量写上曾经两个幼儿园名称
3、户口性质农业时,非农业户口类型不用填;户口性质非农业时,必须填写户口非农业类型
4、当国籍/地区为非中国国籍时,“户口所在地”“非农业户口类型”“是否独生子女”“是否进城务工人员子女”“残疾幼儿类别”“民族”“户口性质”“出生所在地”“是否留守儿童”为不可填
5.本表必须附幼儿本人户籍证明或户口本复印件,幼儿未入户籍的,需附监护人户籍证明原件复印件;残疾幼儿需附残疾证明原件复印件、低保幼儿需付低保证明原件复印件。
港澳台和护照必须附港澳台回乡证或护照姓名信息页。
本人确保以上信息准确无误。
监护人签字:填写日期:201 年月日。
全国学前班学籍信息管理系统(二期)学生
基本信息采集表
介绍
本文档是关于全国学前班学籍信息管理系统(二期)中学生基本
信息采集表的说明和指导。
该采集表用于收集学前班学生的基本信息,以便进行信息管理和统计分析。
目的
该采集表的目的是为了收集全国学前班学生的基本信息,包括
姓名、性别、出生日期、家庭地址、家庭联系方式等。
通过收集这
些信息,可以建立学生档案,为学前教育管理和研究提供数据支持。
使用指南
填写方式
请严格按照要求填写该采集表,确保信息的准确性和完整性。
每位学生只需填写一份采集表,不允许重复填写。
必填项
下列信息为必填项,务必填写完整:
- 学生姓名
- 性别
- 出生日期
- 家庭地址
- 家庭联系方式(至少包括电话号码或手机号码)
选填项
以下信息为选填项,可根据实际情况选择填写:
- 民族
- 籍贯
- 身份证号码
- 父母信息(包括姓名、联系方式等)
- 其他备注信息
保密与安全
为了确保学生个人信息的保密和安全,该采集表只用于学前教育管理和研究目的。
采集到的信息将严格遵守相关法律法规的要求和保密规定,不会用于其他任何非法目的。
联系方式
如有任何问题或疑问,请联系以下地址或
- 地址:XXX市XXX区XXX街道XXX号
- XXX-XXXXXXX
以上是关于全国学前班学籍信息管理系统(二期)学生基本信息
采集表的说明和指导,请按照要求填写并提交相关信息。
谢谢合作!。
全国学前信息管理系统幼儿信息采集表家长填报说明各位家长:全国学前教育管理信息系统,是教育部推进落实《国家中长期教育改革和发展规划纲要(2010-2020年)》关于“教育服务与监管体系信息化建设”和学前教育“国十条”关于“建立幼儿园管理信息系统”等要求而启动的重要工作。
教育部将建立全国学前幼儿学籍,为此需要家长配合填报这份表格,为让家长正确填写,特做以下说明:幼儿园学籍号会自动生成不用填写,班级请填写所在班级,如果是新生选择新生,如果转学请勾转学并填写原就读幼儿园。
1、姓名:(必须填写户口本上的姓名)2、出生年月(填写户口本上的日期,无户口填写出生证上姓名)3、国籍(户口本或护照上的国籍)4、性别(对应户口本填写)5、民族(以户口本上为准)6、身份证号码(必须填写户口本上的号码,无户口本项不填)7、血型(知道的请选择相应血型,不知道的选择未知血型,验过还没出结果的选择未定血型)8、身份证类型(对应选择)9、港澳台桥外(对应选择)10、入园日期(以实际入本园为准)11、户口性质(如果是非农业还要选择非农业类型:城市指瓯海、龙湾、鹿城三个区;县城指平阳、苍南、泰顺以及户口中有县的地区;乡镇指的是户口中有**村的)12、户口所在地(以户口本上的红印为准:浙江省温州市苍南县)13、出生地(以户口本上为准填写,无户口以出生证上为准)14、籍贯(指户口本上籍贯,无户口以父亲籍贯为证)15、现住址(现在居住和租住的地方)16、是否独生子女(以独生子女证为准,请提供独生子女证复印件,无证明一律为非独生子女)17、是否留守儿童(对应选择相关概念解释非留守儿童指父母亲均在孩子身边的;单亲留守儿童指父母中有一方离开户口所在地三个月以上的;双亲留守儿童指父母双方均离开户口所在地三个月以上。
)18、健康状况(对应填写)19、就读方式(填写走读)20、是否进城务工人员子女(户口不在本县的均为进城务工人员。
以户口本为准。
)21、是否孤儿(对应填写)22、是否残疾(以残疾证为准,没有就填写否)23、家庭成员必须填写2个,并在学历、关系、证件类型、出生年月、性别、国籍、民族中对应填写。
温州机关二幼幼儿园全国学前信息管理系统幼儿信息采集表幼儿学籍号:幼儿所在班级:□新生□转学原就读幼儿园:姓名出生日期国籍性别民族身份证件号码血型□未知血型□A血型□B血型□AB血型□O血型□RH阳性血型□RH阴性血型□HLA血型□未定血型□其他血型身份证件类型□居民身份证□香港特区护照□澳门特区护照□台湾居民来往大陆通行证□境外永久居住证□护照□其他港澳台侨外□非港澳台侨□香港同胞□香港同胞亲属□澳门同胞□澳门同胞亲属□台湾同胞□台湾同胞亲属□华侨□侨眷□归侨□归侨子女□非华裔中国人□外籍华裔人□外国人□其他入园日期户口性质□农业□非农业★非农业户口类型□城市□县城□乡镇户口所在地省市县/区出生地省市县/区籍贯县/区现住址是否独生子女□是□否是否留守儿童□非留守儿童□单亲留守儿童□双亲留守儿童健康状况□健康或良好□一般或较弱□有慢性病□残疾就读方式□走读□住校是否进城务工人员子女□是□否是否孤儿□是□否是否残疾幼儿□是□否残疾幼儿类别□视力残疾□听力残疾□言语残疾□肢体残疾□智力残疾□精神残疾□多重残疾□其他残疾家庭成员姓名1 家庭成员学历★□研究生教育□大学本科教育□大学专科教育□中等职业教育□一般高级中学教育□初级中学教育□小学教育□其他家庭成员关系★□父亲□母亲□继父或养父□继母或养母□祖父□祖母□外祖父□外祖母□姐姐□兄弟姐妹□其他亲属□非亲属身份证类型★□居民身份证□军官证□士兵证□文职干部证□部队离退休证□香港特区护照□澳门特区护照□台湾居民往来大陆通行证□境外永久居住证□护照□其他家庭成员1 出生年月★家庭成员1性别★家庭成员1国籍★家庭成员民族1★家庭成员姓名2 家庭成员学历★□研究生教育□大学本科教育□大学专科教育□中等职业教育□一般高级中学教育□初级中学教育□小学教育□其他家庭成员关系★□父亲□母亲□继父或养父□继母或养母□祖父□祖母□外祖父□外祖母□姐姐□兄弟姐妹□其他亲属□非亲属身份证类型★□居民身份证□军官证□士兵证□文职干部证□部队离退休证□香港特区护照□澳门特区护照□台湾居民往来大陆通行证□境外永久居住证□护照□其他家庭成员2 出生年月★家庭成员2性别★家庭成员2国籍★家庭成员2民族★是否监护人□是□否监护人1姓名身份证件号码监护人2姓名身份证件号码与监护人1关系★监护人1电话★监护人1手机★与监护人2关系监护人2电话监护人2手机家庭成员联监护人1工作单位监护人2 工作单位监护人1 职务监护人1 电子邮箱监护人2 职务监护人2 电子邮箱说明:1.本表由幼儿监护人据实填实,幼儿园审核并录入《全国学前教育治理系统》生成学籍号,转学后需要向幼儿园办理转学手续并取走转学学籍号证明。
温州市机关二幼幼儿园全国学前信息管理系统幼儿信息采集表幼儿学籍号:幼儿所在班级:□新生□转学原就读幼儿园:姓名出生日期国籍性别民族身份证件号码血型□未知血型□血型□血型□血型□血型□阳性血型□阴性血型□血型□未定血型□其他血型身份证件类型□居民身份证□香港特区护照□澳门特区护照□台湾居民来往大陆通行证□境外永久居住证□护照□其他港澳台侨外□非港澳台侨□香港同胞□香港同胞亲属□澳门同胞□澳门同胞亲属□台湾同胞□台湾同胞亲属□华侨□侨眷□归侨□归侨子女□非华裔中国人□外籍华裔人□外国人□其他入园日期户口性质□农业□非农业★非农业户口类型□城市□县城□乡镇户口所在地省市县区出生地省市县区籍贯县区现住址是否独生子女□是□否是否留守儿童□非留守儿童□单亲留守儿童□双亲留守儿童健康状况□健康或良好□一般或较弱□有慢性病□残疾就读方式□走读□住校是否进城务工人员子女□是□否是否孤儿□是□否是否残疾幼儿□是□否残疾幼儿类别□视力残疾□听力残疾□言语残疾□肢体残疾□智力残疾□精神残疾□多重残疾□其他残疾家庭成员姓名家庭成员学历★□研究生教育□大学本科教育□大学专科教育□中等职业教育□普通高级中学教育□初级中学教育□小学教育□其他家庭成员关系★□父亲□母亲□继父或养父□继母或养母□祖父□祖母□外祖父□外祖母□姐姐□兄弟姐妹□其他亲属□非亲属身份证类型★□居民身份证□军官证□士兵证□文职干部证□部队离退休证□香港特区护照□澳门特区护照□台湾居民往来大陆通行证□境外永久居住证□护照□其他家庭成员家庭成员家庭成员家庭成员民族单寸照片出生年月★性别★国籍★★家庭成员姓名家庭成员学历★□研究生教育□大学本科教育□大学专科教育□中等职业教育□普通高级中学教育□初级中学教育□小学教育□其他家庭成员关系★□父亲□母亲□继父或养父□继母或养母□祖父□祖母□外祖父□外祖母□姐姐□兄弟姐妹□其他亲属□非亲属身份证类型★□居民身份证□军官证□士兵证□文职干部证□部队离退休证□香港特区护照□澳门特区护照□台湾居民往来大陆通行证□境外永久居住证□护照□其他家庭成员出生年月★家庭成员性别★家庭成员国籍★家庭成员民族★是否监护人□是□否监护人姓名身份证件号码监护人姓名身份证件号码与监护人关系★监护人电话★监护人手机★与监护人关系监护人电话监护人手机家庭成员联系地址★监护人工作单位监护人工作单位监护人职务监护人电子邮箱监护人职务监护人电子邮箱说明:.本表由幼儿监护人据实填实,幼儿园审核并录入《全国学前教育管理系统》生成学籍号,转学后需要向幼儿园办理转学手续并取走转学学籍号证明。
幼儿园全国学前信息管理系统幼儿信息采集表幼儿学籍号:幼儿所在班级:□新生□转学原就读幼儿园:姓名出生日期国籍性别民族身份证件号码血型□未知血型□A血型□B血型□AB血型□O血型□RH阳性血型□RH阴性血型□HLA血型□未定血型□其他血型身份证件类型□居民身份证□香港特区护照□澳门特区护照□台湾居民来往大陆通行证□境外永久居住证□护照□其他港澳台侨外□非港澳台侨□香港同胞□香港同胞亲属□澳门同胞□澳门同胞亲属□台湾同胞□台湾同胞亲属□华侨□侨眷□归侨□归侨子女□非华裔中国人□外籍华裔人□外国人□其他入园日期户口性质□农业□非农业★非农业户口类型□城市□县城□乡镇户口所在地省市县/区出生地省市县/区籍贯县/区现住址是否独生子女□是□否是否留守儿童□非留守儿童□单亲留守儿童□双亲留守儿童健康状况□健康或良好□一般或较弱□有慢性病□残疾就读方式□走读□住校是否进城务工人员子女□是□否是否孤儿□是□否是否残疾幼儿□是□否残疾幼儿类别□视力残疾□听力残疾□言语残疾□肢体残疾□智力残疾□精神残疾□多重残疾□其他残疾家庭成员姓名1 家庭成员学历★□研究生教育□大学本科教育□大学专科教育□中等职业教育□普通高级中学教育□初级中学教育□小学教育□其他家庭成员关系★□父亲□母亲□继父或养父□继母或养母□祖父□祖母□外祖父□外祖母□姐姐□兄弟姐妹□其他亲属□非亲属身份证类型★□居民身份证□军官证□士兵证□文职干部证□部队离退休证□香港特区护照□澳门特区护照□台湾居民往来大陆通行证□境外永久居住证□护照□其他家庭成员1 出生年月★家庭成员1性别★家庭成员1国籍★家庭成员民族1★家庭成员姓名2 家庭成员学历★□研究生教育□大学本科教育□大学专科教育□中等职业教育□普通高级中学教育□初级中学教育□小学教育□其他家庭成员关系★□父亲□母亲□继父或养父□继母或养母□祖父□祖母□外祖父□外祖母□姐姐□兄弟姐妹□其他亲属□非亲属身份证类型★□居民身份证□军官证□士兵证□文职干部证□部队离退休证□香港特区护照□澳门特区护照□台湾居民往来大陆通行证□境外永久居住证□护照□其他家庭成员2 出生年月★家庭成员2性别★家庭成员2国籍★家庭成员2民族★是否监护人□是□否监护人1姓名身份证件号码监护人2姓名身份证件号码与监护人1关系★监护人1电话★监护人1手机★与监护人2关系监护人2电话监护人2手机家庭成员联系地址★监护人1工作单位监护人2 工作单位监护人1 职务监护人1 电子邮箱监护人2 职务监护人2 电子邮箱说明:1.本表由幼儿监护人据实填实,幼儿园审核并录入《全国学前教育管理系统》生成学籍号,转学后需要向幼儿园办理转学手续并取走转学学籍号证明。
全国学前信息管理系统幼儿信息采集表家长填报说明
各位家长:
根据教育部办公厅教基二厅函【2014】18号和安徽省教育厅皖教秘基【2015】79号两个文件精神,教育部决定将幼儿、小学、中学、大学各系统整合,统一建立学籍数据库。
自2015年秋季开始,所有在园幼儿均需建立幼儿电子学籍,它将是进入小学重要条件之一。
学籍将伴随本人直到大学甚至研究生毕业。
特别说明:
1、家长必须如实填写表格,每个空格填满,一切信息以户口本为准。
所填写的幼儿信息是您的孩子今后读小学、中学等高一级学校的通用数据,请各位家长重视。
2、表格填好后,要求家长复印孩子所在户口本户主的首页、孩子所在页、父亲、母亲户口所在页和出生证。
如孩子无户口,要求家长提供出生证复印件及父母户口所在页复印件。
如是独生子女、低保家庭等特殊情况的幼儿,均需提供相关证件的复印件,请家长确保提供证件真实有效,并与采集表一起交于班级老师。
3、所有不够年龄上学的幼儿,在首次录入系统时有两种录入方式:
(1)按照实际年龄录入(不够年龄的幼儿降班录入)。
(2)按所在班级(不够年龄)录入,若孩子毕业后不能进入小学继续留幼儿园(包括转幼儿园),系统将记录留级(留班)信息。
所以家长须慎重考虑,并要求家长写一份申请留存。
4、户口本上任何信息有变动,请家长务必及时到幼儿园更改信息。
离园、转园、毕业均须到幼儿园打印学籍证明,办理学籍转出手续。
5、请家长务必在11 月29 日将幼儿信息采集表及复印件交给本班老师,由于时间紧迫,望家长积极配合,谢谢!
安徽工业大学幼儿园
2016年11月25日。
幼儿园全国学前信息管理系统幼儿信息采集表幼儿学籍号:幼儿所在班级:
说明:
1、本表由幼儿监护人据实填写,幼儿园审核并录入《全国学前教育管理系统》生成学籍号,转学后需要向幼儿园办理转学手续并取走转学学籍号证明。
学籍号一人终身制,对接到小学学籍系统。
2、当转学幼儿:必须填写原就读幼儿园名称,原就读过两个尽量写上曾经两个幼儿园名称。
3、户口性质农业时,非农业户口性质不用填;户口性质非农业时,必须填写户口非农业类型。
4、当国籍/地区为非中国国籍时,“户口所在地”“非农业户口类型”“是否独生子女”“是否进城务工人员子女”“残疾幼儿类别”“民族”“户口性质”“出生所在地”“是否留守儿童”为不可填。
5、本表必须附幼儿本人户籍证明或户口本复印件,幼儿未入户籍的,需附监护人户籍证明原件复印件;残疾幼儿需附残疾证明原件复印件、低保幼儿需附低保证明原件复印件。
港澳台和护照必须附港澳台回乡证或护照姓名信息页。
本人确保以上信息准确无误。