OSA常见管脚定义
- 格式:pdf
- 大小:53.82 KB
- 文档页数:2
比较常用的笔记本芯片内部管脚解释统供电芯片型号有:一、美信产的用的最多的两个芯片MAX1632、MAX1635可以互换,它们的工作原理一样。
主要产生出3.3V、5V 、12V电压。
二、MAX1631、MAX1634、MAX1904这三种芯片的工作原理与MAX1632 MAX1635差不多,但不能与MAX1632MAX1635芯片互换。
说明:1、MAX1631、MAX1634、MAX1904互相可以代换。
2、MAX1631、1634、1904没有12V输出,这一点与MAX1632、1635不一样,如果MAX1631、1634、1904的板子上需要12V的话,一般是在5V输出的后级,电路中设计一个升压电路。
(参考升压电路一节)3、MAX1632、1635芯片上的12#、 3#的反馈信号脚没有使用,但MAX1631、1634、1904还使用了这个反馈角。
4、4#、5#的定义与MAX1632、1635不一样。
三、MAX785 MAX786用于东芝的笔记本电脑PⅡPⅢ较多。
四、LTC1628用于索尼、康柏的笔记本较多。
五、系统供电电路维修方法与经验小结:1、23#有总控制SHDN时? 9#2.5V不正常或9#为0V时 ?芯片坏或者18#、25# 5V供激放供电没有查D1与D22、7# 28#应有5V高电平控制信号,有时为NQ送来,有时与21#相连,由21#5V电压作为控制信号用,还有的由键盘芯片送来。
注:7#与28#加上一个5V的控制信号,电路应该有正常3.3V或5V电压输出,如果还没有,一般是芯片损坏。
3、先不加电测对地阻值,首先测高端管是否击穿,供电负载是否击穿,如果是OΩ表明击穿短路了,如果有正常的几百欧阻值,但一加电就短路,表明是稳压二极管已经保护了,这是高端还管击穿的结果。
4、电源控制器芯片本身损坏的故障现象:①供电和控制都正常,但没有输出。
②待机状态下总供电正常,但一按开机键总供电瞬间短路。
5、除负载短路原因外,芯片任何一脚无电压输出为芯片损坏(在供电输入与控制都正常情况下)。
电脑各类接口引脚定义PS/2接口:分别为AT键盘(即常说的大口键盘),和PS2键盘(即小口键盘),如今市场上PS2键盘的数量越来越多,而AT键盘已经要沦为昨日黄花。
因为键盘的定义相似,所以两者有共同的地方,各针脚定义如下:1.DATA 数据信号2.空3.GND 地端4.+5V5.CLOCK 时钟6.空(仅限PS2键盘)USB接口:接线方式:红线:+5V 黑线:GND 白线:D- 绿线:D+USB(Universal Serial Bus,通用串行总线)接口是由Compaq、IBM、Microsoft等多家公司于1994年底联合提出的接口标准,其目的是用于取代逐渐不适应外设需求的传统串、并口。
1996年业界正式通过了USB1.0标准,但由于未获当时主流的Win95支持(直到Win95 OSR2才通过外挂模块提供对USB1.0的支持)而未得到普及,直到1998年USB1.1标准确立和Win98内核正式提供对USB接口的直接支持之后,USB 才真正开始普及,到今天已经发展到USB2.0标准。
USB接口的连接线有两种形式,通常我们将其与电脑接口连接的一端称为“A”连接头,而将连接外设的接头称为“B”连接头(通常的外设都是内建USB数据线而仅仅包含与电脑相连的“A”连接头)。
RJ45网线顺序:568B:568A:RS232串口:串口是计算机主要的外部接口之一,通过九针串口连接的设备有很多,像串口鼠标、MODEM、手写板等等,九针串口的示意图如上,其各脚的定义如下:1.DCD 载波检测2.RXD 接收数据3.TXD 发送数据4.DTR 数据终端准备好5.SG 信号地线6.DSR 数据准备好7.RTS 请求发送8.CTS 清除发送9.RI 振铃指示并口:并口是计算机一个相当重要的外部设备接口,最常用来连接的设备那就要算是打印机了,另外,有许多型号的扫描仪也是通过并口来与计算机连接的。
并口也是25针的,与25针串口不同的是,并口是25个孔,所以常称为“母头”,而像串口就常称为“公头”。
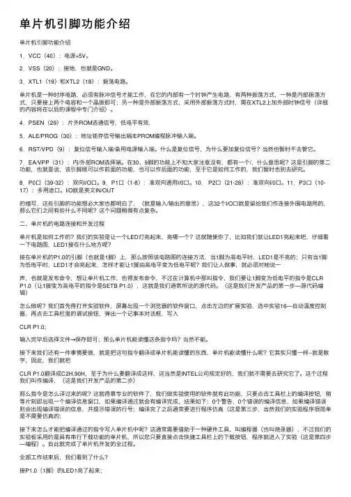
附录三常用芯片引脚图一、 单片机类1、MCS-51芯片介绍:MCS-51系列单片机是美国Intel 公司开发的8位单片机,又可以分为多个子系列。
MCS-51系列单片机共有40条引脚,包括32条I/O 接口引脚、4条控制引脚、2条电源引脚、2条时钟引脚。
引脚说明: P0.0~P0.7:P0口8位口线,第一功能作为通用I/O 接口,第二功能作为存储器扩展时的地址/数据复用口。
P1.0~P1.7:P1口8位口线,通用I/O 接口无第二功能。
P2.0~P2.7:P2口8位口线,第一功能作为通用I/O 接口,第二功能作为存储器扩展时传送高8位地址。
P3.0~P3.7:P3口8位口线,第一功能作为通用I/O 接口,第二功能作为为单片机的控制信号。
ALE/ PROG :地址锁存允许/编程脉冲输入信号线(输出信号)PSEN :片外程序存储器开发信号引脚(输出信号)EA/Vpp :片外程序存储器使用信号引脚/编程电源输入引脚RST/VPD :复位/备用电源引脚2、MCS-96芯片介绍:MCS-96系列单片机是美国Intel 公司继MCS-51系列单片机之后推出的16位单片机系列。
它含有比较丰富的软、硬件资源,适用于要求较高的实时控制场合。
它分为48引脚和68引脚两种,以48引脚居多。
引脚说明:RXD/P2.1 TXD/P2.0:串行数据传出分发送和接受引脚,同时也作为P2口的两条口线HS1.0~HS1.3:高速输入器的输入端HS0.0~HS0.5:高速输出器的输出端(有两个和HS1共用)Vcc :主电源引脚(+5V )Vss :数字电路地引脚(0V )Vpd :内部RAM 备用电源引脚(+5V )V REF :A/D 转换器基准电源引脚(+5V )12345678910111213141516171819204039383736353433323130292827262524232221P1.0P1.1P1.2P1.3P1.4P1.5P1.6P1.7RST RXD/P3.0TXD/P3.1INT0/P3.2INT1/P3.3T0/P3.4T1/P3.5WR/P3.6RD/P3.7XTAL2XTAL1V SS V CC P0.0/AD 0P0.1/AD 1P0.2/AD 2P0.3/AD 3P0.4/AD 4P0.5/AD 5P0.6/AD 6P0.7/AD 7EA/V PP ALE/PROG PSENP2.7/A 15P2.6/A 14P2.5/A 13P2.4/A 12P2.3/A 11P2.2/A 10P2.1/A 9P2.0/A 8803180518751AGND:A/D转换器参考地引脚XTAL1、XTAL2:内部振荡器反相器输入、输出端,常外接晶振。
本文介绍电脑主板各种接口及引脚定义,下图为常见的主板外设接口首先是ATX 20-Pin电源接口电源接口,根据下图你可方便判断和分辨。
现在为提高CPU的供电,从P4主板开始,都有个4P接口,单独为CPU供电,在此也已经标出。
主板上CPU等网风扇接口。
主板上音频线接口。
主板SATA串口硬盘接口。
PS/2接口鼠标和键盘绝大多数采用PS/2接口,鼠标和键盘的PS/2接口的物理外观完全相同,初学者往往容易插错,以至于业界不得不在PC'99规范中用两种不同的颜色来将其区别开,而事实上它们在工作原理上是完全相同的,从下面的PS/2接口针脚定义我们就可以看出来。
上图的分别为AT键盘(既常说的大口键盘),和PS2键盘(即小口键盘),如今市场上PS2键盘的数量越来越多了,而AT键盘已经要沦为昨日黄花了。
因为键盘的定义相似,所以两者有共同的地方,各针脚定义如下:1、DATA 数据信号2、空3、GND 地端4、+5V5、CLOCK 时钟6 空(仅限PS2键盘)USB接口USB(Universal Serial Bus,通用串行总线)接口是由Compaq、IBM、Microsoft等多家公司于1994年底联合提出的接口标准,其目的是用于取代逐渐不适应外设需求的传统串、并口。
1996年业界正式通过了USB1.0标准,但由于未获当时主流的Win95支持(直到Win95 OSR2才通过外挂模块提供对USB1.0的支持)而未得到普及,直到1998年USB1.1标准确立和Win98内核正式提供对USB接口的直接支持之后,USB才真正开始普及,到今天已经发展到USB2.0标准。
USB接口的连接线有两种形式,通常我们将其与电脑接口连接的一端称为“A”连接头,而将连接外设的接头称为“B”连接头(通常的外设都是内建USB数据线而仅仅包含与电脑相连的“A”连接头)。
USB接口是一种越来越流行的接口方式了,因为USB接口的特点很突出:速度快、兼容性好、不占中断、可以串接、支持热插拨等等,所以如今有许多打印机、扫描仪、数字摄像头、数码相机、MP3播放器、MODEM等都开始使用USB做为接口模式,USB接口定义也很简单:1 +5V2 DATA-数据-3 DATA+数据+4 GND 地串口主板一般都集成两个串口,可Windows却最多可提供8个串口资源供硬件设置使用(编号COM1到COM8),虽然其I/O地址不相同,但是总共只占据两个IRQ(1、3、5、7共享IRQ4,2、4、6、8共享IRQ3),平常我们常用的是COM1~COM4这四个端口。
用户I/O:不用解释了。
配置管脚:MSEL[1:0] 用于选择配置模式,比如AS、PS等。
DATA0 FPGA串行数据输入,连接到配置器件的串行数据输出管脚。
DCLK FPGA串行时钟输出,为配置器件提供串行时钟。
nCSO(I/O)FPGA片选信号输出,连接到配置器件的nCS管脚。
ASDO(I/O)FPGA串行数据输出,连接到配置器件的ASDI管脚。
nCEO 下载链期间始能输出。
在一条下载链中,当第一个器件配置完成后,此信号将始能下一个器件开始进行配置。
下载链上最后一个器件的nCEO悬空。
nCE 下载链器件始能输入,连接到上一个器件的nCEO,下载链的最后一个器件nCE接地。
nCNFIG 用户模式配置起始信号。
nSTATUS 配置状态信号。
CONF_DONE 配置结束信号。
电源管脚:VCCINT 内核电压。
130nm为1.5V,90nm为1.2VVCCIO 端口电压。
一般为3.3V,还可以支持多种电压,5V、1.8V、1.5VVREF 参考电压GND 信号地时钟管脚:VCC_PLL PLL管脚电压,直接连VCCIOVCCA_PLL PLL模拟电压,截止通过滤波器接到VCCINT上GNDA_PLL PLL模拟地GNDD_PLL PLL数字地CLK[n] PLL时钟输入PLL[n]_OUT PLL时钟输出特殊管脚:VCCPD 用于寻则驱动VCCSEL 用于控制配置管脚和PLL相关的输入缓冲电压PROSEL 上电复位选项NIOPULLUP 用于控制配置时所使用的用户I/O的内部上拉电阻是否工作TEMPDIODEN 用于关联温度敏感二极管******************************************************************************** ****************************************************1/1.I/O, ASDO在AS 模式下是专用输出脚,在PS 和JTAG 模式下可以当I/O 脚来用。
单⽚机引脚功能介绍单⽚机引脚功能介绍1.VCC(40):电源+5V。
2.VSS(20):接地,也就是GND。
3.XTL1(19)和XTL2(18):振荡电路。
单⽚机是⼀种时序电路,必须有脉冲信号才能⼯作,在它的内部有⼀个时钟产⽣电路,有两种振荡⽅式,⼀种是内部振荡⽅式,只要接上两个电容和⼀个晶振即可;另⼀种是外部振荡⽅式,采⽤外部振荡⽅式时,需在XTL2上加外部时钟信号(详细的内容将在以后的课程中专门介绍)。
4.PSEN(29):⽚外ROM选通信号,低电平有效.5.ALE/PROG(30):地址锁存信号输出端/EPROM编程脉冲输⼊端。
6.RST/VPD(9):复位信号输⼊端/备⽤电源输⼊端。
什么是复位信号,为什么要加复位信号?当然也暂时不去管它。
7.EA/VPP(31):内/外部ROM选择端。
在30、9脚的功能上不知⼤家注意没有,都有⼀个/,什么意思呢?这是引脚的第⼆功能,也就是说,该引脚既可以作前⾯的功能,也可以作后⾯的功能,⾄于它是如何⼯作的,我们暂时也别去研究。
8.P0⼝(39-32):双向I/O⼝。
9.P1⼝(1-8):准双向通⽤I/0⼝。
10. P2⼝(21-28):准双向I/0⼝。
11.P3⼝(10-17):多⽤途⼝。
I/O就是英⽂IN/OUT的缩写,这些引脚的功能想必⼤家也都明⽩了,(就是输⼊/输出的意思),这32个I/O⼝就是留给我们作连接外围电路⽤的,那么它们之间有些什么不同呢?这个问题稍微有点复杂。
⼆、单⽚机的电路连接和开发过程单⽚机是如何⼯作的?我们的实验是让⼀个LED灯亮起来,亮哪⼀个?这就随便你了,⽐如我们就让LED1亮起来吧,仔细看⼀下电路图,LED1接在什么地⽅呢?接在单⽚机的P1.0的引脚(也就是1脚)上,那么按照该电路图的连接⽅法,当1脚为⾼电平时,LED1是不亮的;只有当1脚为低电平时,LED1才会亮起来,怎样才能让1脚由⾼电平变为低电平呢?我们让⼈做事,就必须对她说⼀声,也就是发布命令,想让单⽚机⼯作,也得发布命令,不过在计算机中那叫指令,我们要让1脚变为低电平的指令是CLRP1.0(让1脚变为⾼电平的指令是SETB P1.0),这就是我们通常所说的源代码。
单片机8031,8051管脚图引脚功能资料介绍单片机8031,8051管脚图引脚功能资料介绍8031和8051是最常见的mcs51系列单片机,是inter公司早期的成熟的单片机产品,应用范围涉及到各行各业,下面介绍一下它的引脚图等资料。
8031,8051管脚图8031,8051引脚功能(1)主电源引脚Vss和Vcc① Vss接地② Vcc正常操作时为+5伏电源(2)外接晶振引脚XTAL1和XTAL2①XTAL1内部振荡电路反相放大器的输入端,是外接晶体的一个引脚。
当采用外部振荡器时,此引脚接地。
②XTAL2内部振荡电路反相放大器的输出端。
是外接晶体的另一端。
当采用外部振荡器时,此引脚接外部振荡源。
(3)控制或与其它电源复用引脚RST/VPD,ALE/ ,和 /Vpp①RST/VPD 当振荡器运行时,在此引脚上出现两个机器周期的高电平(由低到高跳变),将使单片机复位在Vcc掉电期间,此引脚可接上备用电源,由VPD向内部提供备用电源,以保持内部RAM中的数据。
② ALE/ 正常操作时为ALE功能(允许地址锁存)提供把地址的低字节锁存到外部锁存器,ALE 引脚以不变的频率(振荡器频率的)周期性地发出正脉冲信号。
因此,它可用作对外输出的时钟,或用于定时目的。
但要注意,每当访问外部数据存储器时,将跳过一个ALE 脉冲,ALE 端可以驱动(吸收或输出电流)八个LSTTL电路。
对于EPROM型单片机,在EPROM编程期间,此引脚接收编程脉冲(功能)③外部程序存储器读选通信号输出端,在从外部程序存储取指令(或数据)期间,在每个机器周期内两次有效。
同样可以驱动八LST TL输入。
④/Vpp 、/Vpp为内部程序存储器和外部程序存储器选择端。
当 /Vpp为高电平时,访问内部程序存储器,当 /Vpp 为低电平时,则访问外部程序存储器。
对于EPROM型单片机,在EPROM编程期间,此引脚上加21伏EPROM编程电源(Vpp)。
串口引脚定义图管脚定义vpc电脑串行口的典型是RS-232C及其兼容接口,串口引脚有9针和25针两类。
而一般的个人电脑中使用的都是9针的接口,25针串行口具有20mA电流环接口功能,用9、11、18、25针来实现。
我们只介绍常用9针的rs232c串口引脚的接口定义。
《串口引脚图》9针串行口的针脚功能:针脚功能针脚功能1 载波检测(DCD)2 接受数据(RXD)3 发出数据(TXD)4 数据终端准备好(DTR)5 信号地线(SG)6 数据准备好(DSR)7 请求发送(RTS)8 清除发送(CTS)9 振铃指示(RI)DB9 公头母头串口引脚定义1.RS-232端(DB9母头/孔型)引脚定义引脚序号 2 3 5 1、4、6 7、8 信号定义TXD RXD 地内部相连内部相连注:该口可直接插入计算机的COM口2.RS-232端(DB9公头/针型)引脚定义引脚序号 2 3 5 1、4、6 7、8 信号定义RXD TXD 地内部相连内部相连PC/XT 机上的串行口是25 针公插座,引脚定义为PinNameDirDescription1SHIELD-Shield Ground 2TXD Transmit Data 3RXD Receive Data4RTS Request to Send 5CTS Clear to Send6DSR Data Set Ready 7GND-System Ground 8CD Carrier Detect9n/c-10n/c-11n/c-12n/c-13n/c-14n/c-15n/c-16n/c-17n/c-18n/c-19n/c-20DTR Data Terminal Ready21n/c-22RI Ring Indicator23n/c-24n/c-25n/c-硬件握手原理:第二种是使用硬件线握手。
和Tx和Rx线一样,RTS/CTS和DTR/DSR一起工作,一个作为输出,另一个作为输入。
1脉冲发生器CD4060由一振荡器和14级二进制串行计数器位组成,振荡器的结构可以是RC或晶振电路,CR为高电平时,计数器清零且振荡器使用无效。
所有的计数器位均为主从触发器。
在CP1(和CP0)的下降沿计数器以二进制进行计数。
在时钟脉冲线上使用斯密特触发器对时钟上升和下降时间无限制。
CD4060的引脚图及其内部方框图如图(3)图(4)。
图(3)CD4060引脚图图(4)CD4060内部方框图2 12位二进制计数器CD4040 是12 位二进制串行计数器。
所有的计数器为主从触发器。
计数器在时钟下降沿进行计数。
CR 为高电平时,对计数器进行清零。
由于在时钟输入端使用斯密特触发器,对脉冲上升和下降时间无限制,所有输入和输出均经过缓冲。
CD4040引脚图及其内部方框图如图(5)图(6)。
CP为时钟输入端CR 为清除端Q0~Q11 为计数器脉冲输出端VDD 为正电源Vss 为地图(5)CD4040引脚图图(6)CD4040内部方框图3十进制同步加法计数器CD4518(引脚图、引脚功能图、逻辑图、时序图如图(7)(8)(9)(10))是二、十进制(8421编码)同步加计数器,内含两个单元的加计数器,其功能表如真值表图(11)所示。
每单个单元有两个时钟输入端CLK和EN,可用时钟脉冲的上升沿或下降沿触发。
由表可知,若用ENABLE信号下降沿触发,触发信号由EN端输入,CLK端置“0”;若用CLOCK信号上升沿触发,触发信号由CLOCK端输入,ENABLE端置“1”。
RESET端是清零端,RESET端置“1”时,计数器各端输出端Q1~Q4均为“0”,只有RESET端置“0”时,CD4518才开始计数。
CD4518采用并行进位方式,只要输入一个时钟脉冲,计数单元Q1翻转一次;当Q1为1,Q4为0时,每输入一个时钟脉冲,计数单元Q2翻转一次;当Q1=Q2=1时,每输入一个时钟脉冲Q3翻转一次;当Q1=Q2=Q3=1或Q1=Q4=1时,每输入一个时钟脉冲Q4翻转一次。
常用IC芯片管脚的定义中引文翻译1、VOL—V oltage Output Low 低电平输出电压;VIH〔V oltage Input High〕高电平输入电压。
2、CLKO(Clock Output) 时钟输出;Vss 数字地。
DP:USB端D+信号。
3、VDD—数字电源;Vssp:I/O驱动缓冲数字地。
DM:USB端D-信号。
4、CE:Chip enable input 片使能输出;OE:Output enable input 输出使能输入。
5、WP:Write protect 写入保护;FWR:Flash write enable input闪存写入使能信号。
6、V A: analog power 模拟电源输入;LVDS:Low voltage differential signal低电平微分信号。
7、FB:Output voltage feedback 输出电压返回输入;SW:Power switch input 电源开关输入。
8、SHON:Shutdown control input 关闭信号输入;COMP:comp voltage.9、TS:Temperature-sense input温度感应信号输入RC:Timer-program input定时程序信号输入10. SNS:Current-sense input 电流感应信号输入;CE:使能信号(enable signal).11 .WE:写入启动信号;RST: reset 复位信号;CLK:时钟控制信号;CKE:时钟控制信号。
12. Vcc:电源信号;CS:片选信号;SCLK:串行时钟输入;RF: 信号输出;FCOM:公共信号端。
13.XTALO:晶振信号输出;XTALI:晶振信号输入。
OPOLS:VCOM 信号输出。
14.TXD:ASCO 时钟、数据输出;RXD:ASCO 数据输入或输出。
15.SYNC:同步脉冲输入; RCT: 振荡器时间常数电路;DC: 占空比控制。
元件封裝及基本腳位定義說明PS:以下收录说明的元件为常规元件A: 零件封装是指实际零件焊接到电路板时所指示的外观和焊点的位置。
包括了实际元件的外型尺寸,所占空间位置,各管脚之间的间距等,是纯粹的空间概念。
因此不同的元件可共用同一零件封装,同种元件也可有不同的零件封装.普通的元件封装有针脚式封装(DIP)与表面贴片式封装(SMD)两大类.(像电阻,有传统的针脚式,这种元件体积较大,电路板必须钻孔才能安置元件,完成钻孔后,插入元件,再过锡炉或喷锡(也可手焊),成本较高,较新的设计都是采用体积小的表面贴片式元件(SMD)这种元件不必钻孔,用钢膜将半熔状锡膏倒入电路板,再把SMD元件放上,即可焊接在电路板上了。
)元件按电气性能分类为:电阻,电容(有极性,无极性),电感,晶体管(二极管,三极管),集成电路IC,端口(输入输出端口,连接器,插槽),开关系列,晶振,OTHER(显示器件,蜂鸣器,传感器,扬声器,受话器)1.电阻: I.直插式 [1/20W 1/16W 1/10W 1/8W 1/4W]II.贴片式 [0201 0402 0603 0805 1206]III.整合式 [0402 0603 4合一或8合一排阻]IIII.可调式[VR1~VR5]2.电容: I.无极性电容[0402 0603 0805 1206 1210 1812 2225]II.有极性电容分两种:电解电容 [一般为铝电解电容,分为DIP与SMD两种]钽电容 [为SMD型: A TYPE (3216 10V) B TYPE (3528 16V) C TYPE (6032 25V) D TYPE (7343 35V)]3.电感: I.DIP型电感II.SMD型电感4.晶体管: I.二极管[1N4148 (小功率) 1N4007(大功率) 发光二极管 (都分为SMD DIP 两大类)]II.三极管 [SOT23 SOT223 SOT252 SOT263]5.端口: I.输入输出端口[AUDIO KB/MS(组合与分立) LAN COM(DB-9) RGB(DB-15) LPT DVI USB(常规,微型) TUNER(高频头) GAME 1394 SATA POWER_JACK等]II.排针[单排双排 (分不同间距,不同针脚类型,不同角度)过 IDE FDD,与其它各类连接排线.III.插槽 [DDR (DDR分为SMD与DIP两类) CPU座 PCIE PCI CNR SD MD CF AGP PCMCIA]6.开关:I.按键式II.点按式III.拔动式IIII.其它类型7.晶振: I.有源晶振 (分为DIP与SMD两种包装,一個電源PIN,一個GND PIN,一個訊號PIN)II.无源晶振(分为四种包装,只有接兩個訊號PIN,另有外売接GND)8.集成电路IC:I.DIP(Dual In-line Package):双列直插封装。
常用IC芯片管脚的定义中引文翻译1、VOL—V oltage Output Low 低电平输出电压;VIH(V oltage Input High)高电平输入电压。
2、CLKO(Clock Output) 时钟输出;Vss 数字地。
DP:USB端D+信号。
3、VDD—数字电源;Vssp:I/O驱动缓冲数字地。
DM:USB端D-信号。
4、CE:Chip enable input 片使能输出;OE:Output enable input 输出使能输入。
5、WP:Write protect 写入保护;FWR:Flash write enable input闪存写入使能信号。
6、V A: analog power 模拟电源输入;LVDS:Low voltage differential signal低电平微分信号。
7、FB:Output voltage feedback 输出电压返回输入;SW:Power switch input 电源开关输入。
8、SHON:Shutdown control input 关闭信号输入;COMP:comp voltage.9、TS:Temperature-sense input温度感应信号输入RC:Timer-program input定时程序信号输入10. SNS:Current-sense input 电流感应信号输入;CE:使能信号(enable signal).11 .WE:写入启动信号;RST: reset 复位信号;CLK:时钟控制信号;CKE:时钟控制信号。
12. Vcc:电源信号;CS:片选信号;SCLK:串行时钟输入;RF: 信号输出;FCOM:公共信号端。
13.XTALO:晶振信号输出;XTALI:晶振信号输入。
OPOLS:VCOM 信号输出。
14.TXD:ASCO 时钟、数据输出;RXD:ASCO 数据输入或输出。
15.SYNC:同步脉冲输入; RCT: 振荡器时间常数电路;DC: 占空比控制。
元器件封装及基本管脚定义说明以下收录说明的元件为常规元件A: 零件封装是指实际零件焊接到电路板时所指示的外观和焊点的位置。
包括了实际元件的外型尺寸,所占空间位置,各管脚之间的间距等,是纯粹的空间概念。
因此不同的元件可共用同一零件封装,同种元件也可有不同的零件封装. 普通的元件封装有针脚式封装(DIP与表面贴片式封装(SMD两大类.(像电阻,有传统的针脚式,这种元件体积较大,电路板必须钻孔才能安置元件,完成钻孔后,插入元件,再过锡炉或喷锡(也可手焊),成本较高,较新的设计都是采用体积小的表面贴片式元件(SMD )这种元件不必钻孔,用钢膜将半熔状锡膏倒入电路板,再把SMD 元件放上,即可焊接在电路板上了。
元件按电气性能分类为:电阻, 电容(有极性, 无极性, 电感, 晶体管(二极管, 三极管, 集成电路IC, 端口(输入输出端口, 连接器, 插槽, 开关系列, 晶振,OTHER(显示器件, 蜂鸣器, 传感器, 扬声器, 受话器1. 电阻: I.直插式 [1/20W 1/16W 1/10W 1/8W 1/4W] AXIAL0.3 0.4II. 贴片式 [0201 0402 0603 0805 1206]贴片电阻0603表示的是封装尺寸与具体阻值没有关系但封装尺寸与功率有关通常来说0201 1/20W0402 1/16W0603 1/10W0805 1/8W1206 1/4W电容电阻外形尺寸与封装的对应关系是:0402=1.0x0.50603=1.6x0.80805=2.0x1.21206=3.2x1.61210=3.2x2.51812=4.5x3.22225=5.6x6.5III. 整合式 [0402 0603 4合一或8合一排阻]IIII. 可调式[VR1~VR5]2. 电容: I.无极性电容[0402 0603 0805 1206 1210 1812 2225]II. 有极性电容分两种:电解电容 [一般为铝电解电容, 分为DIP 与SMD 两种]钽电容 [为SMD 型: A TYPE (3216 10V B TYPE (3528 16V C TYPE (6032 25VD TYPE (7343 35V]3. 电感: I.DIP型电感II.SMD 型电感4. 晶体管: I.二极管[1N4148 (小功率 1N4007(大功率发光二极管 (都分为SMD DIP两大类]II. 三极管 [SOT23 SOT223 SOT252 SOT263]常见的to-18(普通三极管)to-22 (大功率三极管to-3 (大功率达林顿管5. 端口: I.输入输出端口[AUDIO KB/MS(组合与分立 LAN COM(DB-9RGB(DB-15 LPT DVI USB(常规, 微型 TUNER(高频头 GAME 1394 SATA POWER_JACK等]II. 排针[单排双排 (分不同间距, 不同针脚类型, 不同角度过 IDE FDD, 与其它各类连接排线.III. 插槽 [DDR (DDR分为SMD 与DIP 两类 CPU座 PCIE PCI CNR SD MD CF AGP PCMCIA]6. 开关:I.按键式II. 点按式III. 拔动式IIII. 其它类型7. 晶振: I. 有源晶振 (分为DIP 与SMD 两种包装,一個電源PIN ,一個GND PIN,一個訊號PINII.无源晶振(分为四种包装, 只有接兩個訊號PIN ,另有外売接GND )8. 集成电路IC:I.DIP (Dual In-line Package):双列直插封装。
常用IC芯片管脚的定义中引文翻译1、VOL—Voltage Output Low 低电平输出电压;VIH(Voltage Input High)高电平输入电压。
2、CLKO(Clock Output) 时钟输出;Vss 数字地。
DP:USB端D+信号。
3、VDD—数字电源;Vssp:I/O驱动缓冲数字地。
DM:USB端D-信号。
4、CE:Chip enable input 片使能输出;OE:Output enable input 输出使能输入。
5、WP:Write protect 写入保护;FWR:Flash write enable input闪存写入使能信号。
6、VA: analog power 模拟电源输入;LVDS:Low voltage differential signal低电平微分信号。
7、FB:Output voltage feedback 输出电压返回输入;SW:Power switch input电源开关输入。
8、SHON:Shutdown control input 关闭信号输入;COMP:comp voltage.9、TS:Temperature-sense input温度感应信号输入RC:Timer-program input定时程序信号输入10. SNS:Current-sense input 电流感应信号输入;CE:使能信号(enable signal).11 .WE:写入启动信号;RST: reset 复位信号;CLK:时钟控制信号;CKE:时钟控制信号。
12. Vcc:电源信号;CS:片选信号;SCLK:串行时钟输入;RF: 信号输出;FCOM:公共信号端。
:晶振信号输出;XTALI:晶振信号输入。
OPOLS:VCOM 信号输出。
:ASCO 时钟、数据输出;RXD:ASCO 数据输入或输出。
:同步脉冲输入; RCT: 振荡器时间常数电路;DC: 占空比控制。
:5V基准电压;VFB: 误差放大器倒相输入;COMP:误差放大器输出。
下面按其引脚功能分为四部分叙述这40条引脚的功能。
1、主电源引脚VCC和VSSVCC——(40脚)接+5V电压;VSS——(20脚)接地。
2、外接晶体引脚XTAL1和XTAL2XTAL1(19脚)接外部晶体的一个引脚。
在单片机内部,它是一个反相放大器的输入端,这个放大器构成了片内振荡器。
当采用外部振荡器时,对HMOS单片机,此引脚应接地;对CHMOS单片机,此引脚作为驱动端。
XTAL2(18脚)接外晶体的另一端。
在单片机内部,接至上述振荡器的反相放大器的输出端。
采用外部振荡器时,对HMOS单片机,该引脚接外部振荡器的信号,即把外部振荡器的信号直接接到内部时钟发生器的输入端;对XHMOS,此引脚应悬浮。
3、控制或与其它电源复用引脚RST/VPD、ALE/PROG、PSEN和EA/VPP①RST/VPD(9脚)当振荡器运行时,在此脚上出现两个机器周期的高电平将使单片机复位。
推荐在此引脚与VSS引脚之间连接一个约8.2k的下拉电阻,与VCC引脚之间连接一个约10μF的电容,以保证可靠地复位。
VCC掉电期间,此引脚可接上备用电源,以保证内部RAM的数据不丢失。
当VCC主电源下掉到低于规定的电平,而VPD在其规定的电压范围(5±0.5V)内,VPD就向内部RAM 提供备用电源。
②ALE/PROG(30脚):当访问外部存贮器时,ALE(允许地址锁存)的输出用于锁存地址的低位字节。
即使不访问外部存储器,ALE端仍以不变的频率周期性地出现正脉冲信号,此频率为振荡器频率的1/6。
因此,它可用作对外输出的时钟,或用于定时目的。
然而要注意的是,每当访问外部数据存储器时,将跳过一个ALE脉冲。
ALE端可以驱动(吸收或输出电流)8个LS型的TTL输入电路。
对于EPROM单片机(如8751),在EPROM编程期间,此引脚用于输入编程脉冲(PROG)。
③PSEN(29脚):此脚的输出是外部程序存储器的读选通信号。
在从外部程序存储器取指令(或常数)期间,每个机器周期两次PSEN有效。
单片机引脚,单片机引脚是什么意思8051单片机引脚功能介绍首先我们来连接一下单片机的引脚图,如果,具体功能在下面都有介绍。
单片机的40个引脚大致可分为4类:电源、时钟、控制和I/O弓I脚。
1.电源:⑴VCC-芯片电源,接+5V;⑵VSS-接地端;2.时钟:XTAL1、XTAL2-晶体振荡电路反相输入端和输出端。
3.控制线:控制线共有4根,⑴ALE/PROGfe址锁存允许/片内EPRO褊程脉冲①ALE功能:用来锁存P0口送出的低8位地址②PRO创能:片内有EPRO附芯片,在EPROltt程期间,此引脚输入编程脉冲。
(2)PSEN:外ROMS选通信号。
⑶RST/VPD复位/备用电源。
①RST(Reset)功能:复位信号输入端。
②VPD功能:在Vcc掉电情况下,接备用电源。
⑷EA/Vpp:内外ROMfe择/片内EPRO编程电源。
①EA功能:内外RO忧择端。
②Vpp功能:片内有EPROM1芯片,在EPRO编程期间,施加编程电源Vppo4.I/O线80C51共有4个8位并行I/O端口:PRP1、P2、P3口,共32个引脚。
P3口还具有第二功能,用于特殊信号输入输出和控制信号(属控制总线)。
〈51单片机引脚图及引脚功能〉拿到一块芯片,想要使用它,首先必须要知道怎样连线,我们用的一块称之为89C51的芯片,下面我们就看一下如何给它连线。
1、电源:这当然是必不可少的了。
单片机使用的是5V 电源,其中正极接40 管脚,负极(地)接20管脚。
2、振源电路:单片机是一种时序电路,必须供给脉冲信号才能正常工作,在单片机内部已集成了振荡器,使用晶体振荡器,接18、19脚。
只要买来晶体震荡器,电容,连上就能了,按图1接上即可。
3、复位管脚:按图1中画法连好,至于复位是何含义及为何需要复要复位,在单片机功能中介绍。
4、EA 管脚:EA 管脚接到正电源端。
至此,一个单片机就接好,通上电,单片机就开始工作了。
我们的第一个任务是要用单片机点亮一只发光二极管LER 显然,这个LED 必须要和单片机的某个管脚相连,不然单片机就没法控制它了,那么和哪个管脚相连呢?单片机上除了刚才用掉的5个管脚,还有35个,我们将这个LED 和1脚相连。
OSA 常见管脚定义
接收部分ROSA
常见的ROSA 主要有三种管脚类型,如下图:
由上图可以看出,ROSA 一般包含4个脚:VCC (接电源),GND (接地,这个脚一般与ROSA 外壳CASE 相连),OUT+(信号正脚),OUT-(信号负脚)。
在类型C 中,还有一个脚VPD ,该脚主要是用来监控接收的光功率强度,主要用于带DDM (数字诊断)功能的SFP 中。
目前最常见的ROSA 是类型A 。
GND VCC
OUT- GND
OUT+
VCC
类型A 类型B
OUT+
OUT-
类型C
GND
注:
1. 此三图均为底视图。
2. 涂阴影的脚与外壳相连。
发射部分TOSA
常见的TOSA 主要有三种类型,如下图:
由上图可以看出,TOSA 一般是4个脚,而且有一脚为CASE 。
由LD+、LD-、PD+、PD-的不同放置,分为上图三种类型。
目前常见的类型为A 。
UX2210可以完美支持类型A 和B 的TOSA 。
对于类型C 的TOSA ,由于此种TOSA LD-和PD+连在同一个脚上,只要把芯片的APC (平均光功率控制)功能禁用就可以了,只不过这样会使多模激光器的光功率在70度时比常温下降1~2dB 。
CASE LD- PD+ 类型
A
LD+
LD-
PD- PD+
类型
B
CASE LD+
PD- LD-/PD+ 类型C
注: 1. 此三图均为底视图。
2. 涂阴影的脚与外壳相连。
LD+
LD-
PD+ PD-。