苏州市变更股权流程
- 格式:docx
- 大小:11.88 KB
- 文档页数:1
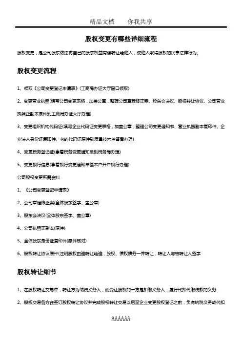
股权变更有哪些详细流程股权变更,是公司股东依法将自己的股东权益有偿转让给他人,使他人取得股权的民事法律行为。
股权变更流程1、领取《公司变更登记申请表》(工商局办证大厅窗口领取)2、变更营业执照(填写公司变更表格,加盖公章,整理公司章程修正案、股东会决议、股权转让协议、公司营业执照正副本原件到工商局办证大厅办理)3、变更组织机构代码证(填写企业代码证变更表格,加盖公章,整理公司变更通知书、营业执照副本复印件、企业法人身份证复印件、老的代码证原件到质量技术监督局办理)4、变更税务登记证(拿着税务变更通知单到税务局办理)5、变更银行信息(拿着银行变更通知单基本户开户银行办理)公司股权变更所需资料1、《公司变更登记申请表》2、公司章程修正案(全体股东签字、盖公章)3、股东会决议(全体股东签字、盖公章)4、公司执照正副本(原件)5、全体股东身份证复印件(原件核对)6、股权转让协议原件(注明股权由谁转让给谁,股权、债权债务一并转让,转让人与被转让人签字股权转让细节1、在股权转让交易中,转让方为纳税义务人,而受让股权的一方是扣缴义务人,履行代扣代缴税款的义务2、股权交易各方在签订股权转让协议并完成股权转让交易以后至企业变更股权登记之前,负有纳税义务或代扣代缴义务的转让方或受让方,应到主管税务机关办理纳税(扣缴)申报,并持税务机关开具的股权转让所得缴纳个人所得税完税凭证或免税、不征税证明,到工商行政管理部门办理股权变更登记手续。
3、股权交易各方已签订股权转让协议,但未完成股权转让交易的,企业在向工商行政管理部门申请股权变更登记时,应填写《个人股东变动情况报告表》并向主管税务机关申报。
应当禁止的股权转让行为《公司法》规定,股份公司的发起人持有的本公司股份,自公司成立之日起一年内不得转让;公司董事、监事、经理等高级管理人员所持有的本公司的股份在任职期间内每年转让的股份不得超过其所持有本公司股份总数的百分之二十五。
投资人在受让非上市股份公司股权时,必须对拟出让股权的相关情况了解清楚。
公司股权变更流程一、公司股权变更的具体流程:1、领取《公司变更登记申请表》(工商局办证大厅窗口领取)2、变更营业执照(填写公司变更表格,加盖公章,整理公司章程修正案、股东会决议、股权转让协议、公司营业执照正副本原件到工商局办证大厅办理)3、变更组织机构代码证(填写企业代码证变更表格,加盖公章,整理公司变更通知书、营业执照副本复印件、企业法人身份证复印件、老的代码证原件到质量技术监督局办理)4、变更税务登记证(拿着税务变更通知单到税务局办理)5、变更银行信息(拿着银行变更通知单基本户开户银行办理)二、公司股权变更所需资料:1、《公司变更登记申请表》2、公司章程修正案(全体股东签字、盖公章)3、股东会决议(全体股东签字、盖公章)6、公司执照正副本(原件)7、全体股东身份证复印件(原件核对)8、股权转让协议原件(注明股权由谁转让给谁,股权、债权债务一并转让,转让人与被转让人签字)股权转让,是公司股东依法将自己的股东权益有偿转让给他人,使他人取得股权的民事法律行为。
股权转让是股东行使股权经常而普遍的方式,我国《公司法》规定股东有权通过法定方式转让其全部出资或者部分出资。
股权自由转让制度,是现代公司制度最为成功的表现之一。
近年来,随着我国市场经济体制的建立,国有企业改革及公司法的实施,股权转让成为企业募集资本、产权流动重组、资源优化配置的重要形式,由此引发的纠纷在公司诉讼中最为常见,其中股权转让合同的效力是该类案件审理的难点所在。
向股东以外的第三人转让股权的,由转让股权的股东向公司董事会提出申请,由董事会提交股东会讨论表决;股东之间转让股权的,不需经过股东会表决同意,只要通知公司及其他股东即可。
1. 2双方签订股权转让协议,对转让股权的数额、价格、程序、双方的权利和义务做出具体规定,使其作为有效的法律文书来约束和规范双方的行为。
股权转让合同应当遵守合同法的一般规定。
2. 3在转让股权过程中,凡涉及国有资产的,为防止国有资产流失,根据国务院发布的《国有资产评估办法》第三条的规定,如对国有资产拍卖、转让、企业兼并、出售等,都应进行资产评估。
股权变更的手续和程序
合同书/协议书
甲方:(公司名称)
地址:
法定代表人:(姓名)
联系电话:
乙方:(公司名称)
地址:
法定代表人:(姓名)
联系电话:
根据甲方和乙方的协商一致,就股权变更的手续和程序达成以下协议:
一、变更目的
甲方同意将其持有的股权转让给乙方,乙方同意接受该股权转让。
二、股权转让细则
1. 股权转让价格:
甲方将其所持有的股权以(金额)的价格转让给乙方;
2. 股权转让方式:
双方约定以书面形式进行股权转让,双方签署正式的股权转让协议,同时办理相关的股权过户手续;
3. 股权变更登记:
甲方将股权转让事宜以书面形式通知公司注册登记机关,由乙方重新登记为公司的股东,并办理相关的股权过户手续;
4. 股权过户费用:
股权过户费用由双方协商分担,具体费用由双方按比例支付。
三、保证和承诺
1. 甲方保证其所持有的股权没有任何限制,不存在任何影响本次股权转让的情况,并承诺不存在第三方对该股权的维权、诉讼或仲裁;
2. 甲方保证所提供的股权转让文件全部真实、合法、有效,并对乙方因此产生的任何损失承担全部责任;
3. 乙方保证以购买股权的方式参与公司的股权变更,不违反相关法律法规,并承诺购买后承担相应的权利和义务。
四、其他约定
1. 本协议自双方签字之日起生效;
2. 本协议的解释、效力及履行均以中华人民共和国法律为准据;
3. 双方因执行本协议发生争议应友好协商解决,协商不成的,任何一方均可向有管辖权的人民法院提起诉讼。
甲方(盖章):乙方(盖章):
日期:日期:。
股东法人股权变更流程
股东法人股权变更流程如下:
1.领取公司变更登记申请表。
2.变更营业执照,需要带齐资料到公司注册地所管辖的工商部门办理执照变更,受理后5-10个工作日后领取新法人代表的执照。
3.变更组织机构代码证,需要带齐资料到质量监督管理局办理企业组织机构代码证变更,受理后2-3个工作日后领取。
4.变更税务登记证,需要到税务部门变更登记证,涉及股权转让的个人所得税问题,需要向地税部门申报和缴纳所得到股权的股东的个人所得税,还有必须出具新股东和法人的新验资报告。
5.变更银行信息,即变更公司基本户,变更公司法人的预留在银行的印鉴和公司资料。
股权变更有哪些详细流程股权变更,是公司股东依法将自己的股东权益有偿转让给他人,使他人取得股权的民事法律行为。
股权变更流程1、领取《公司变更登记申请表》(工商局办证大厅窗口领取)2、变更营业执照(填写公司变更表格,加盖公章,整理公司章程修正案、股东会决议、股权转让协议、公司营业执照正副本原件到工商局办证大厅办理)3、变更组织机构代码证(填写企业代码证变更表格,加盖公章,整理公司变更通知书、营业执照副本复印件、企业法人身份证复印件、老的代码证原件到质量技术监督局办理)4、变更税务登记证(拿着税务变更通知单到税务局办理)5、变更银行信息(拿着银行变更通知单基本户开户银行办理)公司股权变更所需资料1、《公司变更登记申请表》2、公司章程修正案(全体股东签字、盖公章)3、股东会决议(全体股东签字、盖公章)4、公司执照正副本(原件)5、全体股东身份证复印件(原件核对)6、股权转让协议原件(注明股权由谁转让给谁,股权、债权债务一并转让,转让人与被转让人签字股权转让细节1、在股权转让交易中,转让方为纳税义务人,而受让股权的一方是扣缴义务人,履行代扣代缴税款的义务2、股权交易各方在签订股权转让协议并完成股权转让交易以后至企业变更股权登记之前,负有纳税义务或代扣代缴义务的转让方或受让方,应到主管税务机关办理纳税(扣缴)申报,并持税务机关开具的股权转让所得缴纳个人所得税完税凭证或免税、不征税证明,到工商行政管理部门办理股权变更登记手续。
3、股权交易各方已签订股权转让协议,但未完成股权转让交易的,企业在向工商行政管理部门申请股权变更登记时,应填写《个人股东变动情况报告表》并向主管税务机关申报。
应当禁止的股权转让行为《公司法》规定,股份公司的发起人持有的本公司股份,自公司成立之日起一年内不得转让;公司董事、监事、经理等高级管理人员所持有的本公司的股份在任职期间内每年转让的股份不得超过其所持有本公司股份总数的百分之二十五。
投资人在受让非上市股份公司股权时,必须对拟出让股权的相关情况了解清楚。
超清晰的股权变更流程及所需资料2021年公司股权变更的程序及变更步骤是什么?股权和法人财产权和合伙组织财产权,均来源于投资财产的所有权。
投资人向被投资人投资的目的是营利,是将财产交给被投资人经营和承担民事责任,而不是将财产拱手送给了被投资人。
一、公司股权变更主要流程如下:针对股权转让、董事会成员、公司章程条款等事宜,公司内部形成股东会决议、董事会决议二、办理股权变更资料:办理股权转让前期股东需签字文字资料准备:1、股权转让协议(需新老股东签字)(一式X份)2、股东会决议(需新老股东签字)(一式X份)3、修改后新章程(需新老股东签字)(一式2份)4、新老股东身份证复印件每人6份(签名并写上“与原件一致”)5、《企业登记(备案)申请书》(需法人签字)协议签订后3日内,受让方向出让方付清全部股权转让价款。
付款后需开具出资证明给股权变更经办人。
先到地税办理,需要1、股权转让协议原件及复印件2、股东会决议原件及复印件3、修改后新章程原件及复印件4、营业执照、组织机构代码证和税务登记证正副本及复印件5、自然人股东变动情况报告单(到地税时填写)6、税务局纳税证明(到地税时填写)7、新、老股东身份证原件及复印件8、经办人身份证原件及复印件9、上个月利润表和资产负债表10、公章地税办理完毕有完税证明11、其次去行政服务中心工商窗口办理,需要1、股权转让协议原件及复印件2、股东会决议原件及复印件3、修改后新章程原件及复印件4、营业执照正副本及复印件5、新老股东身份证新、老股东身份证原件及复印件6、经办人身份证原件及复印件7、地税完税证明8、《企业登记(备案)申请书》9、公章工商窗口办理时的相关资料留底。
最后在行政服务中心地税窗口办理,需要1、《税务登记证》正副本原件2、新营业执照复印件2份3、新投资人身份证复印件2份4、股权转让协议2份5、股东会决议2份6、公章专管员进行核查(具体时间等电话通知)1、股权转让协议2、股东会决议3、营业执照、税务登记证、组织机构代码证4、出资证明5、新老股东、经办人身份证复印件6、上个月利润表、资产负债表。
公司股权变更步骤及所需材料
一、到地税局缴纳股权变更的印花税并拿到地税局开具的完税证明。
二、到工商局办理股权变更事宜:
1、需要授权委托书(盖公司的公章)
2、公司登记备案申请书(内容可根据工商局要求填写,也可电子版填写好后打印出来)
3、股东出资信息表(加盖公司公章)
4、股东会决议(股东签字盖章)
5、股权转让协议
6、章程修正案(盖公司公章)
7、公司营业执照正副本、组织机构代码证、国地税本(如果是三证合一的本子,就不需要上述证件)
(郑重声明)本文系转载于互联网,版权归原作者所有,仅供学习参考之用,目的在于传递更多信息,让更多人了解法律知识,本文仅代表作者本人观点,本人对文中陈述、观点判断保持中立,不对所包含的准确性、可靠性、完整性提供任何明示与暗示保证。
请读者仅作参考,并请自行承担全部责任,如果您是作者本人,并认为侵犯了你的权益,请通过百度站内消息与我联系,我将在第一时间处理!。
公司股权变更流程公司股权变更流程一、公司股权变更的具体流程:1、领取《公司变更登记申请表》2、变更营业执照3、变更组织机构代码证4、变更税务登记证5、变更银行信息二、公司股权变更所需资料:1、《公司变更登记申请表》2、公司章程修正案3、股东会决议6、公司执照正副本7、全体股东身份证复印件8、股权转让协议原件股权转让,是公司股东依法将自己的股东权益有偿转让给他人,使他人取得股权的民事法律行为股权转让是股东行使股权经常而普遍的方式,我国《公司法》规定股东有权通过法定方式转让其全部出资或者部分出资股权自由转让制度,是现代公司制度最为成功的表现之一近年来,随着我国市场经济体制的建立,国有企业改革及公司法的实施,股权转让成为企业募集资本、产权流动重组、资源优化配置的重要形式,由此引发的纠纷在公司诉讼中最为常见,其中股权转让合同的效力是该类案件审理的难点所在有限公司的股权转让一般要经过如下程序:1向股东以外的第三人转让股权的,由转让股权的股东向公司董事会提出申请,由董事会提交股东会讨论表决;股东之间转让股权的,不需经过股东会表决同意,只要通知公司及其他股东即可1 2双方签订股权转让协议,对转让股权的数额、价格、程序、双方的权利和义务做出具体规定,使其作为有效的法律文书来约束和规范双方的行为股权转让合同应当遵守合同法的一般规定2 3在转让股权过程中,凡涉及国有资产的,为防止国有资产流失,根据国务院发布的《国有资产评估办法》第三条的规定,如对国有资产拍卖、转让、企业兼并、出售等,都应进行资产评估股权转让的价格一般不能低于该股权所含净资产的价值3 4对于中外合资或中外合作的有限公司股权转让的,根据现行《中外合资企业法》、《中外合作企业法》的规定,要经中方股东的上级主管部门同意,并报原审批机关审批同意以后方可办理转让手续4 5收回原股东的出资证明,发给新股东出资证明,对公司股东名册进行变更登记,注销原股东名册,将新股东的姓名或名称,住所地及受让的出资额记载于股东名册,并相应修改公司章程但出资证明书作为公司对股东履行出资义务和享有股权的证明,只是股东对抗公司的证明,并不足以产生对外公示的效力5 6将新修改的公司章程,股东及其出资变更等向工商行政管理部门进行工商变更登记至此,有限责任公司股权转让的法定程序才告完成有限公司股权转让的相关法律文本:1 股权转让协议转让方:受让方:甲乙双方经过友好协商,就甲方持有的有限责任公司股权转让给乙方持有的相关事宜,达成如下协议,以资信守:1、转让方转让给受让方有限公司的 %股权,受让方同意接受2、由甲方在本协议签署前办理或提供本次股权转让所需的原公司股东同意本次股权转让的决议等文件3、股权转让价格及支付方式、支付期限:4、本协议生效且乙方按照本协议约定支付股权转让对价后即可获得股东身份5、乙方按照本协议约定支付股权转让对价后立即依法办理公司股东、股权、章程修改等相关变更登记手续,甲方应给与积极协助或配合,变更登记所需费用由乙方承担6、受让方受让上述股权后,由新股东会对原公司成立时订立的章程、协议等有关文件进行相应修改和完善,并办理变更登记手续7、股权转让前及转让后公司的债权债务由公司依法承担,如果依法追及到股东承担赔偿责任或连带责任的,由新股东承担相应责任转让方的个人债权债务的仍由其享有或承担8、股权转让后,受让方按其在公司股权比例享受股东权益并承担股东义务;转让方的股东身份及股东权益丧失 9、违约责任:10、本协议变更或解除: 11、争议解决约定:12、本协议正本一式四份,立约人各执一份,公司存档一份,报工商机关备案登记一份 13、本协议自将以双方签字之日起生效转让方:受让方:年月日年月日2 2股东放弃股份优先购买权声明鉴于:×× (弃权股东)为××有限责任公司(以下简称“目标公司”)的合法股东之一,并依据公司章程规定持有目标公司百分之三十(30%)的股份××有限公司(股权出让方)为目标公司的另一股东依据公司章程规定合法持有目标公司百分之二十(20%)的股份×年×月×日,依法召开目标公司股东会,股东同意并形成决议,××有限公司(股权出让方)向××股份有限公司(股权受让方)转让其持有目标公司百分之二十(20%)的股份×× (弃权股东)在此声明:1本人无条件放弃依据《中华人民共和国公司法》和《××公司章程》对出让股份所享有的优先购买权2本人放弃股权优先购买权的决定是无条件的和不会撤销的,并承诺在目标公司股权转让的过程中不反悔3本人同意就出让相关事宜对《上海××目标公司章程》进行相应修改如何才能保证股权有效转移?对于有限责任公司来说,新《公司法》第33条规定,有限责任公司应当置备股东名册,记载下列事项:股东的姓名或者名称及住所;股东的出资额;出资证明书编号记载于股东名册的股东,可以依股东名册主张行使股东权利公司应当将股东的姓名或者名称及其出资额向公司登记机关登记;登记事项发生变更的,应当办理变更登记未经登记或者变更登记的,不得对抗第三人《公司登记管理条例》第三十二条规定,公司变更实收资本的,应当提交依法设立的验资机构出具的验资证明,并应当按照公司章程载明的出资时间、出资方式缴纳出资公司应当自足额缴纳出资或者股款之日起30日内申请变更登记可见,在有限责任公司,受让人即使签订了股权转让合同,且合同已经生效,在公司为其履行股东名册登记变更程序之前,尚不能认定其已取得了股东资格,只有在公司股东名册变更并进行工商变更登记之后,新老股东的交替方才在法律上真正完成,并具有了社会公示性股份有限公司股权转让的情况有所不同其股权转让合同生效,受让人即取得公司股权,合同当事人为记名股东的,应通知公司办理股东名册登记变更需要说明的是,上述登记变更手续具有宣示性或对抗性,是受让人保护自身权利,对抗公司或第三人最有效的手段,实践中一定要予以高度重视,千万不能因为一时的手续繁琐而不为从而留下隐患在进行股权转让时,还应当注意法律对转让主体、内容、程序上的一些规制如新《公司法》第一百四十二条规定,发起人持有的本公司股份,自公司成立之日起一年内不得转让公司公开发行股份前已发行的股份,自公司*在证券交易所上市交易之日起一年内不得转让公司董事、监事、高级管理人员应当向公司申报所持有的本公司的股份及其变动情况,在任职期间每年转让的股份不得超过其所持有本公司股份总数的百分之二十五;所持本公司股份自公司*上市交易之日起一年内不得转让上述人员离职后半年内,不得转让其所持有的本公司股份公司章程可以对公司董事、监事、高级管理人员转让其所持有的本公司股份作出其他限制性规定除了法律规定之外,如果公司章程对股东转让股权或股份有特别限制和要求的,股东订立股权转让合同时,不得违反这些规定。
最新股权变更流程及费用
一、股权变更流程
1、领取《公司变更登记申请表》
2、变更营业执照(填写公司变更表格,加盖公章,整理公司章程修正案、股东会决议、股权转让协议、公司营业执照正副本原件到工商局办证大厅办理)
3、变更组织机构代码证(填写企业代码证变更表格,加盖公章,整理公司变更通知书、营业执照副本复印件、企业法人身份证复印件、老的代码证原件到质量技术监督局办理)
4、变更税务登记证
5、变更银行信息
公司股权变更所需资料
1、《公司变更登记申请表》
2、公司章程修正案(全体股东签字、盖公章)
3、股东会决议(全体股东签字、盖公章)
4、公司执照正副本(原件)
5、全体股东身份证复印件(原件核对)
6、股权转让协议原件(注明股权由谁转让给谁,股权、债权债务一并转让,转让人与被转让人签字)
二、费用
股权转让过程中,转让方需要交纳各种税费。
如果转让方是个人,要交纳个人所得税,按照20%缴纳。
股权变更流程一、公司股权变更的具体流程:1、领取《公司变更登记申请表》(工商局办证大厅窗口领取)2、变更营业执照(填写公司变更表格,加盖公章,整理公司章程修正案、股东会决议、股权转让协议、公司营业执照正副本原件到工商局办证大厅办理)3、变更组织机构代码证(填写企业代码证变更表格,加盖公章,整理公司变更通知书、营业执照副本复印件、企业法人身份证复印件、老的代码证原件到质量技术监督局办理)4、变更税务登记证(拿着税务变更通知单到税务局办理)5、变更银行信息(拿着银行变更通知单基本户开户银行办理)二、公司股权变更所需资料:1、《公司变更登记申请表》2、公司章程修正案(全体股东签字、盖公章)3、股东会决议(全体股东签字、盖公章)4、公司执照正副本(原件)5、全体股东身份证复印件(原件核对)6、股权转让协议原件(注明股权由谁转让给谁,股权、债权债务一并转让,转让人与被转让人签字)公司股权变更程序三申报的具体资料1、公司法定代表人签署、公司盖章的《公司变更登记申请书》。
2、《指定代表或者共同委托代理人的证明》(公司加盖公章);及指定代表或委托代理人的身份证复印件(本人签字)。
3、原股东会决议。
(全体老股东盖章或签字,自然人股东签字,自然人以外的股东盖章)主要内容:(1)转让双方当事人、转让的股权份额及股权转让价格、受让者,其他股东优先受让权利的行使情况等;(2)股权转让后公司的股本结构;4、股权转让协议书。
(转让双方签署,自然人签字,自然人以外的盖章) 主要内容:(1)协议双方的名称(姓名);(2)转让股权的份额及其价格;(3)转让的股权的交割日期;(4)股权转让款的交付日期和交付方式;(5)订立协议的时间、地点、生效方式;(6)协议双方认为需要明确的其他内容(包括违约责任、争议解决途径等)。
5、股权向公司股东以外转让的,还应提交新股东会(股权转让后的股东)决议。
(全体新股东盖章或签字,自然人股东签字,自然人以外的股东盖章)主要内容:因股东变更涉及到的其他有变动的事项(包括公司董事、监事、经理等组织机构人员的变更等)。
股份变更流程股份变更是指公司股东之间的股权转让或者增减持等行为,是公司内部股权结构调整的重要环节。
股份变更流程的规范与否,直接关系到公司的稳定发展和股东权益的保障。
下面将详细介绍股份变更的流程及相关注意事项。
首先,进行股份变更前,需进行充分的沟通和协商。
股东之间应当就股份变更的意向、比例、价格等事项进行充分的沟通,并达成一致意见。
在沟通的过程中,应当注意保护各方的合法权益,避免出现矛盾和纠纷。
其次,进行股份变更的程序。
在确定股份变更的具体事项后,需要按照相关法律法规和公司章程的规定,办理股权转让手续。
这包括出售股权的书面通知、签订股权转让协议、办理股权过户等手续。
在办理手续的过程中,应当严格按照规定的程序和时限办理,避免出现违规行为。
接下来,进行股份变更的公告和备案。
根据相关规定,股份变更需要进行公告和备案手续。
公告包括在公司内部和外部进行公示,向公司全体股东告知股份变更的情况;备案则是将股份变更的相关文件报送给相关管理部门备案。
在进行公告和备案时,应当及时、准确地履行手续,确保股份变更的合法性和有效性。
最后,进行股份变更的登记和证明。
在完成公告和备案手续后,需要将股份变更的情况进行登记,并获取相关的股权证明。
这包括向公司登记股权变更情况,领取新的股权证明等手续。
在办理登记和证明手续时,应当保留好相关的证据和文件,以备日后查询和证明之需。
综上所述,股份变更是一项复杂而重要的工作,需要各方充分理解相关规定和程序,严格按照规定的流程办理。
只有做到规范、合法、透明,才能有效保障股东权益,维护公司的稳定发展。
希望各位股东在进行股份变更时,能够认真对待,遵循规定,确保一切顺利进行。
股权变更流程一、公司股权变更的具体流程:1、领取《公司变更登记申请表》(工商局办证大厅窗口领取)2、变更营业执照(填写公司变更表格,加盖公章,整理公司章程修正案、股东会决议、股权转让协议、公司营业执照正副本原件到工商局办证大厅办理)3、变更组织机构代码证(填写企业代码证变更表格,加盖公章,整理公司变更通知书、营业执照副本复印件、企业法人身份证复印件、老的代码证原件到质量技术监督局办理)4、变更税务登记证(拿着税务变更通知单到税务局办理)5、变更银行信息(拿着银行变更通知单基本户开户银行办理)二、公司股权变更所需资料:1、《公司变更登记申请表》2、公司章程修正案(全体股东签字、盖公章)3、股东会决议(全体股东签字、盖公章)4、公司执照正副本(原件)5、全体股东身份证复印件(原件核对)6、股权转让协议原件(注明股权由谁转让给谁,股权、债权债务一并转让,转让人与被转让人签字)公司股权变更程序三申报的具体资料1、公司法定代表人签署、公司盖章的《公司变更登记申请书》。
2、《指定代表或者共同委托代理人的证明》(公司加盖公章);及指定代表或委托代理人的身份证复印件(本人签字)。
3、原股东会决议。
(全体老股东盖章或签字,自然人股东签字,自然人以外的股东盖章)主要内容:(1)转让双方当事人、转让的股权份额及股权转让价格、受让者,其他股东优先受让权利的行使情况等;(2)股权转让后公司的股本结构;4、股权转让协议书。
(转让双方签署,自然人签字,自然人以外的盖章) 主要内容:(1)协议双方的名称(姓名);(2)转让股权的份额及其价格;(3)转让的股权的交割日期;(4)股权转让款的交付日期和交付方式;(5)订立协议的时间、地点、生效方式;(6)协议双方认为需要明确的其他内容(包括违约责任、争议解决途径等)。
5、股权向公司股东以外转让的,还应提交新股东会(股权转让后的股东)决议。
(全体新股东盖章或签字,自然人股东签字,自然人以外的股东盖章)主要内容:因股东变更涉及到的其他有变动的事项(包括公司董事、监事、经理等组织机构人员的变更等)。
公司股权变更的流程1、资料准备齐全:1)、旧的公司章程 2)、打一份新的公司章程 3)、营业执照正副本(不能复印件) 4)、公章 5)、各股东身份证 6)、需要填写的资料(见下)2、资料填写完整(工商局拿或者网上下载),其资料包括:1)、变更申请书(签字和盖公章)2)、出资人情况表(需要盖公章)3)、该变更公司的董事、监事选举决议(新股东签字)4)、该公司股权同意修改公司章程决议(新股东签字)5)、该公司股权转让协议1(原股东签字)6)、公司董事、监事、经理情况表(身份证上签字和盖公章)7)、该公司股权转让协议2(按要求签字)8)、该公司执行董事聘任经理决议(签字)9)、公司法定代表人登记表(签字和盖公章)注:资料填写完整之后,在身份证复印件上签上本人名字,并写上“与原件一致”,该签字的地方签字,保持字迹一致。
3、带上资料,拿到工商局,等待通知去领营业执照(去领执照的时候带上变更费110元)。
4、之后去地税局办理税务登记,到时需要带上的材料:变更后的章程或章程修正案(2份)、股权转让协议原件和复印件(2份)、投资者变更为法人股东的还应提供法人股东的税务登记证的复印件(2份)、税务登记证副本原件。
合同风险主要包括哪几类风险主要分为两类,一是合同本身所带来的风险;二是合同履约过程的风险。
合同本身风险即合同条款形成的风险,主要包括,合同价格、结算方式、合同工期、工程款支付、洽商单及变更单、其他费用等风险。
合同价格风险。
合同价格风险主要因采用固定总价合同形成的风险,该类型合同一般工程量相对明确,或有相对明确的图纸,施工单位根据现有图纸、资料在短期内进行报价。
由于报价时间短,承包商无法详细计算工程量,尤其是二类费用通常只要按经验进行报价,错报、漏报现象时有发生。
并且施工单位为了中标,不敢报高价,报价水平较低,承包商索赔机会小,亏损风险大。
该类型合同阶段简单,有利于业主控制投资,是近阶段业主采用的主要合同形式。
六)股权变更(注:股份责任公司不登记股权)
1.法定代表人签署的《企事业机构变更(备案)登记申请书》(原件1份);
2.经办人身份证明(复印件1份,验原件);
3.责任公司关于变更事项的决议或决定(责任公司决定由法定代表人签署,盖公章)(原件1份));
4. 修改后的责任公司章程(由股东签署,加盖公章)或者责任公司章程修正案(由责任公司法定代表人签署,加盖公章)(原件1份);
5. 经公证、见证机构公证或见证的股权转让协议,划转股权的提交给有权审批部门或科室的划转文件(原件1份)(注:可由我局通过监察局共享系统查验相关信息的,可无需提交给;否则需提交给纸质文件);
6.向原股东以外的人转让的,提交给新股东的主体资格证明(复印件1份,自然人身份证明验原件,机构资格证明加盖公章,注明“与原件一致”。
股东为深圳市商事主体的可以免提交给主体资格证明);
7. 因股权转让而变更为一人(自然人)独资有限责任公司的,应提交给一人有限责任公司承诺书。
(三)法定代表人变更
1.法定代表人签署的《企事业机构变更(备案)登记申请书》(原件1份);
2.经办人身份证明(复印件1份,验原件);
3.责任公司关于变更事项的决议或决定(责任公司决定由法定代表人签署,盖公章)(原件1份);
4. 拟任法定代表人身份证明(复印件1份,验原件);
5. 企事业机构法人营业执照正本和全部副本(原件)。