有限责任公司股权转让详细流程
- 格式:doc
- 大小:25.03 KB
- 文档页数:8
股权转让流程详细步骤股权转让是指股东将其所持有的公司股权依法转让给他人的行为。
股权转让涉及到公司的资本、股东权益、公司治理等方面,因此需要遵循一定的法律法规和程序。
以下是股权转让的详细步骤:1. 股东会决议:股权转让的第一步是召开股东会,就股权转让事宜进行讨论并作出决议。
股东会应当对股权转让的价格、数量、受让方等关键事项进行审议,并确保该决议符合公司章程的规定。
2. 签订股权转让协议:在股东会通过股权转让决议后,转让方和受让方应当签订股权转让协议。
股权转让协议应当包括以下内容:转让方和受让方的名称、住所;股权的数量、价格;股权转让的交割时间、地点;违约责任等。
3. 工商变更登记:根据《公司法》的规定,股权转让完成后,公司应当办理工商变更登记手续。
具体操作如下:a) 准备材料:公司应当准备以下材料:公司营业执照副本;股东会决议;股权转让协议;受让方的身份证明;其他相关材料。
b) 提交申请:公司应当将上述材料提交至工商行政管理部门,申请办理股权变更登记。
c) 工商审查:工商行政管理部门收到申请后,应当对提交的材料进行审查。
如材料齐全、合法有效,工商部门将核准股权变更登记,并颁发新的营业执照。
4. 缴纳个人所得税:根据《个人所得税法》的规定,股权转让所得属于财产转让所得,应当缴纳个人所得税。
具体操作如下:a) 计算应纳税所得额:股权转让所得=(股权转让价款-股权原值)×(1-税率)。
其中,股权原值为股东购买股权时支付的价款。
b) 申报纳税:纳税人应当在规定的时间内,向税务部门申报并缴纳个人所得税。
5. 履行信息披露义务:根据《证券法》的规定,上市公司股权转让达到一定标准时,应当履行信息披露义务。
具体操作如下:a) 编制并披露公告:上市公司应当编制股权转让公告,并在中国证券登记结算有限责任公司(简称“中国结算”)指定的媒体上披露。
b) 报送中国结算:上市公司应当将股权转让公告报送中国结算,以便中国结算在其业务系统中进行登记。
有限公司股东之间股权转让流程详细步骤下载温馨提示:该文档是我店铺精心编制而成,希望大家下载以后,能够帮助大家解决实际的问题。
文档下载后可定制随意修改,请根据实际需要进行相应的调整和使用,谢谢!并且,本店铺为大家提供各种各样类型的实用资料,如教育随笔、日记赏析、句子摘抄、古诗大全、经典美文、话题作文、工作总结、词语解析、文案摘录、其他资料等等,如想了解不同资料格式和写法,敬请关注!Download tips: This document is carefully compiled by theeditor.I hope that after you download them,they can help yousolve practical problems. The document can be customized andmodified after downloading,please adjust and use it according toactual needs, thank you!In addition, our shop provides you with various types ofpractical materials,such as educational essays, diaryappreciation,sentence excerpts,ancient poems,classic articles,topic composition,work summary,word parsing,copy excerpts,other materials and so on,want to know different data formats andwriting methods,please pay attention!详解有限公司股东之间的股权转让流程在有限公司的运营过程中,股东可能会因为各种原因需要转让其持有的股份。
公司转让流程及需要的材料
公司转让流程及所需材料因公司类型和所在地的政策规定而有所不同。
以下是一般情况下公司转让的基本流程和所需材料。
1.召开股东大会:首先需要召开股东大会,讨论公司转让的可行性和相关事项,并经半数以上股东同意。
对于有限责任公司,股东之间可以相互转让全部或部分股权。
股东向股东以外的人转让股权,需经其他股东过半数同意。
2.签订股权转让协议:在股东大会同意转让后,转让双方需签订股权转让协议,明确股权转让的具体事项,如股权比例、转让价格等。
3.资产评估:根据公司类型和所在地政策,可能需要对公司资产进行评估,以确定股权转让的价值和避免国有资产流失。
4.材料准备:整理公司相关的证件和材料,如营业执照、税务登记证、组织机构代码证等。
如果涉及国有资产,还需准备国有资产评估报告和其他相关材料。
5.变更登记:按照所在地市场监管部门的要求,提交变更登记的申请和相关材料。
变更登记成功后,公司股权转让正式生效。
6.工商变更登记:最后,根据工商部门的要求,提交工
商变更登记的申请和相关材料。
工商部门审核通过后,颁发新的营业执照,公司股权转让手续完成。
需要注意的是,不同地区和类型的公司在进行股权转让时可能有所不同,建议在实际操作过程中咨询相关专业人士或机构,以确保顺利完成股权转让。
股权转让的流程和细节股权转让是一种物权变动行为,股权转让后,股东基于股东地位而对公司所发生的权利义务关系全部同时移转于受让人,受让人因此成为公司的股东,取得股东权。
在股权转让过程中,有很多流程和细节需要注意。
一、股权变更流程1、领取《公司变更登记申请表》(工商局办证大厅窗口领取);2、变更营业执照(填写公司变更表格,加盖公章,整理公司章程修正案、股东会决议、股权转让协议、公司营业执照正副本原件到工商局办证大厅办理);3、变更组织机构代码证(填写企业代码证变更表格,加盖公章,整理公司变更通知书、营业执照副本复印件、企业法人身份证复印件、老的代码证原件到质量技术监督局办理);4、变更税务登记证(拿着税务变更通知单到税务局办理);5、变更银行信息(拿着银行变更通知单基本户开户银行办理。
二、公司股权变更所需资料1、《公司变更登记申请表》;2、公司章程修正案(全体股东签字、盖公章);3、股东会决议(全体股东签字、盖公章);4、公司执照正副本(原件);5、全体股东身份证复印件(原件核对);6、股权转让协议原件(注明股权由谁转让给谁,股权、债权债务一并转让,转让人与被转让人签字。
三、股权转让细节1、在股权转让交易中,转让方为纳税义务人,而受让股权的一方是扣缴义务人,履行代扣代缴税款的义务;2、股权交易各方在签订股权转让协议并完成股权转让交易以后至企业变更股权登记之前,负有纳税义务或代扣代缴义务的转让方或受让方,应到主管税务机关办理纳税(扣缴)申报,并持税务机关开具的股权转让所得缴纳个人所得税完税凭证或免税、不征税证明,到工商行政管理部门办理股权变更登记手续;3、股权交易各方已签订股权转让协议,但未完成股权转让交易的,企业在向工商行政管理部门申请股权变更登记时,应填写《个人股东变动情况报告表》并向主管税务机关申报。
应当禁止的股权转让行为《公司法》规定,股份公司的发起人持有的本公司股份,自公司成立之日起一年内不得转让;公司董事、监事、经理等高级管理人员所持有的本公司的股份在任职期间内每年转让的股份不得超过其所持有本公司股份总数的百分之二十五。
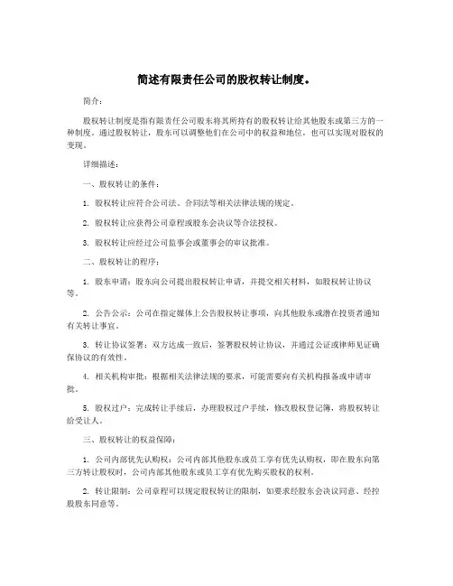
简述有限责任公司的股权转让制度。
简介:股权转让制度是指有限责任公司股东将其所持有的股权转让给其他股东或第三方的一种制度。
通过股权转让,股东可以调整他们在公司中的权益和地位,也可以实现对股权的变现。
详细描述:一、股权转让的条件:1. 股权转让应符合公司法、合同法等相关法律法规的规定。
2. 股权转让应获得公司章程或股东会决议等合法授权。
3. 股权转让应经过公司监事会或董事会的审议批准。
二、股权转让的程序:1. 股东申请:股东向公司提出股权转让申请,并提交相关材料,如股权转让协议等。
2. 公告公示:公司在指定媒体上公告股权转让事项,向其他股东或潜在投资者通知有关转让事宜。
3. 转让协议签署:双方达成一致后,签署股权转让协议,并通过公证或律师见证确保协议的有效性。
4. 相关机构审批:根据相关法律法规的要求,可能需要向有关机构报备或申请审批。
5. 股权过户:完成转让手续后,办理股权过户手续,修改股权登记簿,将股权转让给受让人。
三、股权转让的权益保障:1. 公司内部优先认购权:公司内部其他股东或员工享有优先认购权,即在股东向第三方转让股权时,公司内部其他股东或员工享有优先购买股权的权利。
2. 转让限制:公司章程可以规定股权转让的限制,如要求经股东会决议同意、经控股股东同意等。
3. 法律保护:股东的股权转让应符合相关法律法规的规定,并保障股东的权益不受侵犯。
四、股权转让的税务问题:股权转让涉及税务问题,具体应根据相关税法规定办理。
股权转让双方应确定交易价格,并履行相应的税务申报义务。
以上为简述有限责任公司的股权转让制度的制作和详细描述。
在实际操作过程中,应根据具体情况和相关法律法规进行操作。
股权转让流程
股权转让流程是指企业内部股权转让的流程,这一流程是企业股权结构调整、股权转让变更程序的重要组成部分。
总体而言,股权转让流程包括筹划阶段、审批程序、签署协议、股权变更形式和落实调整。
筹划阶段:筹划阶段是最初的阶段,当双方同意进行股权转让时,双方必须就转让的具体内容进行现场探讨,以便形成有利于双方的协议草案。
审批程序:审批程序一般分两个程序,一是有限责任公司或股东批准、确认股权转让;二是工商行政管理机关批准股权转让。
签署协议:如果双方确立协议谈判,则有关双方应在赢得审批后签署股权转让协议,一般为公司转让及有限责任公司转让,并在协议中解释清楚股权变更后的关系及有关权利义务。
股权变更形式:一般股权变更有两种形式,合并和重组。
合并指公司合并或补充股权;重组指原有股权变更,可分股权转让或分拆上市、联营等。
落实调整:一切确认后,双方都必须按照股权转让协议落实调整,也就是进行股权变更,如变更工商注册信息、变更出资比例、变更董事及董事会组成等行政措施,以及将调整结果反映到有关文件中等。
以上是股权转让流程的大致步骤,在实践中,双方还需要按照具体情况进行审慎安排,以期达到最大的效果。
有限责任公司股份转让的规则引言有限责任公司是一种常见的企业形式,它的股份转让是公司运营过程中的重要环节。
本文将详细介绍有限责任公司股份转让的规则,包括转让的条件、程序、注意事项等内容。
一、股份转让的基本概念股份转让是指有限责任公司股东将其持有的股权转让给其他人的行为。
股份转让是有限责任公司股东行使财产权的一种方式,也是实现股东权益流动性的重要途径。
二、股份转让的条件股份转让需要满足以下条件:1. 股东资格只有合法持有有限责任公司股份的股东才有权进行股份转让。
股东资格的获取通常需要履行相应的法律程序,例如出资、签订股东协议等。
2. 公司章程规定有限责任公司的章程通常会对股份转让进行规定,包括转让的限制、转让的程序等。
股东在进行股份转让时需要遵守公司章程的规定。
3. 公司法规定根据《中华人民共和国公司法》的规定,股份转让需要符合法律的规定,包括合同的成立要件、法定的转让程序等。
4. 其他约定股东之间也可以在股东协议中约定股份转让的条件和程序。
股东协议是股东之间的约定,具有一定的约束力。
三、股份转让的程序股份转让的程序一般包括以下步骤:1. 协商议定转让方和受让方需要进行协商,就股份转让的价格、数量、方式等进行充分的沟通和协商。
双方达成一致意见后,可以进入下一步。
2. 签订转让协议转让方和受让方需要签订股份转让协议,明确双方的权利和义务。
股份转让协议是股份转让的法律依据,具有法律效力。
3. 履行法定程序根据公司法的规定,股份转让需要履行一定的法定程序,例如报备、公告等。
具体的程序根据公司法和相关的行政规定进行。
4. 股份过户股份转让完成后,受让方需要向公司申请股份过户。
公司根据相关的法律规定和程序,办理股份过户手续。
四、股份转让的注意事项在进行股份转让时,需要注意以下几个方面:1. 公司内部程序股份转让需要遵守公司章程和公司内部的程序。
转让方和受让方需要向公司提供相关的材料,并按照公司的要求进行办理手续。
股权转让概述股权转让是指公司股东依法将自己的股份让渡给他人,使他人成为公司股东的民事法律行为。
股权转让是股东行使股权经常而普遍的方式,我国《公司法》规定股东有权通过法定方式转让其全部出资或者部分出资。
股权自由转让制度,是现代公司制度最为成功的表现之一。
近年来,随着我国市场经济体制的建立,国有企业改革及公司法的实施,股权转让成为企业募集资本、产权流动重组、资源优化配置的重要形式,由此引发的纠纷在公司诉讼中最为常见,其中股权转让合同的效力是该类案件审理的难点所在.股权转让协议是当事人以转让股权为目的而达成的关于出让方交付股权并收取价金,受让方支付价金得到股权的意思表示。
股权转让是一种物权变动行为,股权转让后,股东基于股东地位而对公司所发生的权利义务关系全部同时移转于受让人,受让人因此成为公司的股东,取得股东权。
根据《合同法》第四十四条第一款的规定,股权转让合同自成立时生效。
但股权转让合同的生效并不当然等同于股权转让生效。
股权转让合同的生效是指对合同当事人产生法律约束力的问题,股权转让的生效是指股权何时发生转移,即受让方何时取得股东身份的问题,所以,必须关注股权转让协议签订后的适当履行问题。
股权转让种类是股东(转让方)与他人(受让方)双方当事人意思表示一致而发生的股权转移.由于股权转让必须是转让方、受让方的意思一致才能发生,故股权转让应为契约行为,须以协议的形式加以表现.持份转让与股份转让持份转让,是指持有份额的转让,在中国是指有限责任公司的出资份额的转让。
股份转让,根据股份载体的不同,又可分为一般股份转让和股票转让。
一般股份转让是指以非股票的形式的股份转让,实际包括已缴纳资本然而并未出具股票的股份转让,也包括那些虽然认购但仍未缴付股款因而还不能出具股票的股份转让。
股票转让,是指以股票为载体的股份转让.股票转让还可进一步细分为记名股票转让与非记名股票的转让、有纸化股票的转让和无纸化股票的转让等。
书面股权转让与非书面股权转让股权转让多是以书面形式来进行。
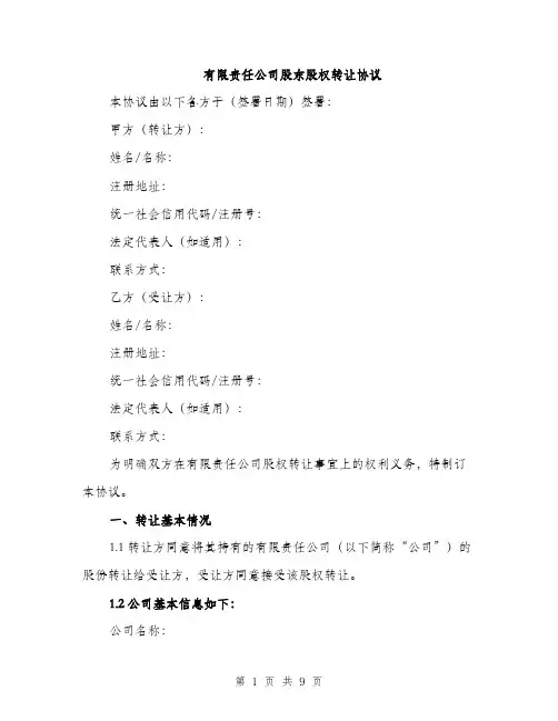
有限责任公司股东股权转让协议本协议由以下各方于(签署日期)签署:甲方(转让方):姓名/名称:注册地址:统一社会信用代码/注册号:法定代表人(如适用):联系方式:乙方(受让方):姓名/名称:注册地址:统一社会信用代码/注册号:法定代表人(如适用):联系方式:为明确双方在有限责任公司股权转让事宜上的权利义务,特制订本协议。
一、转让基本情况1.1 转让方同意将其持有的有限责任公司(以下简称“公司”)的股份转让给受让方,受让方同意接受该股权转让。
1.2 公司基本信息如下:公司名称:注册地址:统一社会信用代码/注册号:法定代表人:经营范围:1.3 转让方拥有的股份如下:股权类型:注册资本:转让数量:转让比例:转让价款:二、股权转让的价款及支付方式2.1 受让方同意按照以下方式向转让方支付股权转让价款:支付方式:(例如一次性支付、分期支付)支付期限:支付金额:2.2 双方同意签署《股权转让协议》同时,受让方应在协议签署之日起(支付期限)内向转让方支付协议约定的股权转让价款。
三、过户手续3.1 双方同意办理有关股权转让的过户手续,包括但不限于向工商登记机关办理相关登记手续、签署其他有关文件等。
3.2 股权过户手续办理期限为本协议生效之日起(过户期限)。
四、陈述与保证4.1 转让方保证其所转让的股权不存在权利或限制性负担,未受到任何第三方的设定抵押、质押、查封或冻结等。
4.2 转让方保证其所转让的股权真实、合法且有效,不存在侵犯第三方权益的情形。
4.3 转让方承诺如发生第三方对所转让股权提出权利主张或索赔的情形,将承担相应的责任,并赔偿受让方因此而遭受的一切经济损失。
五、违约责任5.1 若一方未按照本协议的约定履行其在本协议项下的义务,守约方有权要求违约方承担违约责任,并赔偿守约方因此而遭受的一切经济损失,包括但不限于赔偿金、诉讼费、律师费等。
5.2 如一方违约,守约方有权解除本协议,并要求违约方支付违约金,违约金金额为本协议项下股权转让价款的(违约金比例)。
遇到公司经营问题?赢了网律师为你免费解惑!访问>>有限公司股权转让流程是怎样的进行股权的转让,不仅可以是个人进行,当然公司也是可以在符合条件的情况下,进行股权转让的。
但针对不同类型的公司,具体转让股权的流程是不一样的。
今天,我们一起来了解一下有限公司股权转让流程是怎样的吧。
一、有限公司办理股权变更需要提交以下材料:1、《公司变更登记申请书》;2、《公司股东(发起人)出资情况表》;3、《指定代表或者共同委托代理人的证明》及指定代表或委托代理人的身份证复印件;4、有限责任公司提交股东会决议;有限责任公司未就股东转让股权召开股东会的或者股东会决议未能由全体股东签署的,应当提交转让股权的股东就股权转让事项发给其他股东的书面通知、其他股东的答复意见,其他股东未答复的,须提交拟转让股东的说明。
5、股权转让协议或者股权交割证明;股权转让协议是当事人以转让股权为目的而达成的关于出让方交付股权并收取价金,受让方支付价金得到股权的意思表示。
股权转让是一种物权变动行为,股权转让后,股东基于股东地位而对公司所发生的权利义务关系全部同时移转于受让人,受让人因此成为公司的股东,取得股东权。
根据《合同法》第四十四条第一款的规定,股权转让合同自成立时生效。
6、新股东的主体资格证明或自然人身份证明;7、公司章程修正案;8、法律、行政法规和国务院决定规定变更股东必须报经批准的,提交有关的批准文件或者许可证书复印件;9、公司营业执照正副本。
二、有限责任公司股权转让的流程1、目标公司情况调查应当查清目标公司的股权结构、资产状况、负债状况、欠税情况、或有负债等情况。
特别应当注意的是,目标公司因为对外担保而形成的或有负债并不反映在资产负债表中。
还应当查清目标公司章程的内容,尤其要注意章程中对股权转让的限制性规定。
2、协商这一步骤在于发现交易对象,就交易的标的、价款等基本内容达成初步的意向。
出让方与受让方签订股权转让意向书,其内容主要包括:转让方与受让方的基本情况,目标公司简况及股权结构、转让方的告知义务、股权转让的份额,股权转让价款及支付方式、股权转让的交割期限及方式、股东身份的取得时间、股权转让变更登记,实际交接手续、股权转让前后公司债权债务承继、股权转让的权利义务、违约责任、争议解决适用法律、通知义务、联系方式、协议的变更、解除、协议的签署、生效、订立时间、地点等等。
一、公司股权变更的具体流程:1、领取《公司变更登记申请表》(工商局办证大厅窗口领取)2、变更营业执照(填写公司变更表格,加盖公章,整理公司章程修正案、股东会决议、股权转让协议、公司营业执照正副本原件到工商局办证大厅办理)3、变更组织机构代码证(填写企业代码证变更表格,加盖公章,整理公司变更通知书、营业执照副本复印件、企业法人身份证复印件、老的代码证原件到质量技术监督局办理)4、变更税务登记证(拿着税务变更通知单到税务局办理)5、变更银行信息(拿着银行变更通知单基本户开户银行办理)二、公司股权变更所需资料:1、《公司变更登记申请表》2、公司章程修正案(全体股东签字、盖公章)3、股东会决议(全体股东签字、盖公章)4、公司执照正副本(原件)5、全体股东身份证复印件(原件核对)6、股权转让协议原件(注明股权由谁转让给谁,股权、债权债务一并转让,转让人与被转让人签字三、股权转让个税处理细节:1、在股权转让交易中,转让方为纳税义务人,而受让股权的一方是扣缴义务人,履行代扣代缴税款的义务2、股权交易各方在签订股权转让协议并完成股权转让交易以后至企业变更股权登记之前,负有纳税义务或代扣代缴义务的转让方或受让方,应到主管税务机关办理纳税(扣缴)申报,并持税务机关开具的股权转让所得缴纳个人所得税完税凭证或免税、不征税证明,到工商行政管理部门办理股权变更登记手续。
3、股权交易各方已签订股权转让协议,但未完成股权转让交易的,企业在向工商行政管理部门申请股权变更登记时,应填写《个人股东变动情况报告表》并向主管税务机关申报。
四、什么样的股权转让行为是应当禁止的?《公司法》规定,股份公司的发起人持有的本公司股份,自公司成立之日起三年内不得转让;公司董事、监事、经理等高级管理人员所持有的本公司的股份在任职期间内不得转让。
投资人在受让非上市股份公司股权时,必须对拟出让股权的相关情况了解清楚。
五、股权转让形式:有限责任公司股东转让出资的方式有两种:一是股东将股权转让给其它现有的股东,即公司内部的股权转让;二是股东将其股权转让给现有股东以外的其它投资者,即公司外部的股权转让。
有限公司股权转让流程目前我国存在股份有限公司,和有限责任公司,这两种类型的公司股份都是可以对外进行转让的,除非公司的章程,另有约定,那么公司的股份转让方式由章程约定。
关于公司股份的转让,我们在流程上需要注意以下几点细节:第一点,一般有限责任公司股份的转让需要向股东会提出申请,小的有限责任公司一般都是人和性的公司,即使它具有资合性的性质。
向股东会提出申请之后,股东会需要进行决定再来确定转让的流程,第二点股东之间内部股份的转让,一般是不会经过股东会的批准的,但是有些大型的股份有限公司,内部股份的转让,可能会影响到决定权的流转,那么股份有限责任公司股份的转让比例会受到相关的监督部门进行监管。
第三点,股份买卖,双方需要签订股份转让协议,协议当中应当明确股份转让的具体金额以及具体的数额,因为股份转让的流程比较繁琐,所以协议当中应当明确约定股份转让的具体流程,以及双方需要遵循的权利义务,协议双方即使内部合约也需要遵循外部合法合规。
第四点,涉及到大型的股份有限公司,或者是国有资产的股份转让,涉及到方面就比较广泛,它不仅仅需要遵从第三点当中所包括的内容,其资产具备的价值也需要进行专业的评估,及股份的转让也需要遵从相应的国有资产评估办法进行严格的办理。
第五点,一般股权的转让,价格不会低于股权的市场价值,按照社会一般习惯股权的价值会进行一定的溢价。
第六点,涉及到中外合资的企业,按照民商法的相关规定,中外合资企业其股份占比有严格的规定,那么其股权转让,可能会影响到股份比例的调整,所以股权转让需要经过中国方股东的上一级,或者是上级主管部门的同意,带部门主管同意之后需要报原审核机关进行报备审批。
第七点,如果股权买卖合法有效,交易成立之后,需要立即办理相关的交易手续,应当向新的股东发放出资证明,以及需要去工商部门办理相应的股东变更登记,公司的张成中应该变更实际的股份持有人,如果股东变更是内部交易,已经结束,但是外部章程或者是工商登记,没有及时变更,优先购买股份的股东也不能对抗善意购买股份的善意第三人,所以即时变更工商登记是非常重要的。
有限责任公司股权转让规则一、股东之间可自由转让根据《中华人民共和国公司法》的规定,有限责任公司的股东之间可以相互转让其全部或者部分股权。
这种转让方式相对自由,只要股东之间达成协议,即可进行股权的转让。
二、向股东以外的人转让需经其他股东过半数同意若股东希望将其股权转让给公司以外的第三方,需事先获得其他股东过半数的同意。
这是因为有限责任公司具有一定的封闭性,股东之间的相互信任和合作至关重要。
因此,向股东以外的人转让股权需谨慎处理,确保其他股东的权益得到保障。
三、优先购买权在公司法中,还规定了优先购买权制度。
当股东向第三方转让股权时,其他股东享有优先购买的权利。
这一制度的设立旨在保护公司内部股东的权益,防止公司外部人员对公司的过度干预。
四、转让股权后应当办理变更登记手续完成股权转让后,受让方需向公司登记机关办理变更登记手续。
这是为了确保公司注册资本的准确性和合法性,同时保障公司及其他股东的合法权益。
在办理变更登记手续时,应提供相关证明文件,如股权转让协议、股东会决议等。
五、遵守公司章程中的相关规定在进行股权转让时,除了遵守国家法律法规的规定外,还应当遵守公司章程中的相关规定。
公司章程是公司的“宪法”,其中可能对股权转让的条件、程序等做了具体规定。
因此,在进行股权转让时,务必仔细查阅公司章程,确保转让行为符合其规定。
六、遵守国家法律法规的限制在进行股权转让过程中,必须遵守国家法律法规的限制。
例如,不得将股权转让给未满18周岁的人,不得违反国家对外商投资的相关规定等。
违反这些规定可能导致股权转让行为无效或受到处罚。
因此,在进行股权转让前,务必充分了解相关法律法规并确保遵守。
七、股权转让的价格必须公平合理在进行股权转让时,双方应就股权转让的价格达成一致意见。
这个价格必须公平合理,不得存在欺诈、胁迫等行为。
同时,股权转让的价格应当与公司的注册资本、净资产、盈利能力等因素相匹配。
如果转让价格明显不合理,可能涉嫌洗钱、恐怖主义资金等不法活动,将会受到相关监管机构的调查和处理。
股权转让流程股权转让过程和流程:第一,通过公证,第二,通过工商变更。
公证是为了证实所有当事人和文件的真实性和合法性,建议不要忽略其重要性;工商变更是为了获得法律上的确认,达到变更的最终目的。
建议大型的股权变更还是要参考如下的文件流程手续,可以避免以后很多纠纷和法律问题。
转让方、受让方需提供的材料清单:1、转受双方公司的营业执照或公司注册证书,可以到工商局打印工商信息单;2、法定代表人资格证明书多份,法定代表人身份证。
以后如果法定代表人不能亲自办理的,还需提供授权委托书,受托人的身份证,法定代表人身份证影印件。
3、如果转让方、受让方是有限责任公司,需提供本公司同意转让或受让股权的股东会决议(股东会决议应由各股东代表签名并盖公章,并明确授权某某人到某某地方签订股权转让协议书);如果转让方、受让方是个人,需提供本人身份证。
4、如转让方或受让方是外商或港、澳、台商,所提供的材料为董事会决议、授权委托书、商业登记证,香港公司的材料需经中国司法部指定的香港律师之一办理见证;其他国家或地区应到当事人所在地公证机关办理或见证,并经中国驻该国大使馆或领馆办理认证。
5、准备原来的验资报告(多份),涉及国有资产的,还需提供有资产评估资格的会计师事务所出具的资历产评估报告、国资管理部门批准按某价格转让的文件,。
6、以下是工商变更,填写公司变更登记申请书;关于变更(股权变更可能涉及名称、住所、法定代表人、股东、董事、监事、注册资本、经营范围、营业期限)的股东会决议(是自然人的全体股东签字,是法人股东的盖法人单位公章);7、变更后的公司新章程或章程修正案;8、执照正本、所有的副本。
9、公司原股东关于变更股东的股东会决议(是自然人的全体股东签字,是法人股东的盖法人单位公章);10、新老股东签订的转股协议(双方自然人股东签字、法人股东盖章);11、董事、监事任职证明及简历表;12、法定代表人任职证明及简历表;13、新股东资格证明(自然人股东提交身份证复印件并出示原件,法人股东应提交加盖公章的企业法人营业执照副本、事业单位法人证书、社会团体法人证书的复印件并出示原件);14、新股东是股份制或联营企业的须提交同意对外投资的股东会决议(是自然人股东的全体股东签字,是法人股东的盖法人单位公章);15、公司董事会成员、经理、监事会成员情况;16、股东代表委派证明(股东全是自然人不提交)。
有限公司股份转让流程是怎样的1、召开公司股东会议2、聘请律师进行律师尽职调查。
3、出让和受让双方进行实质性的协商和谈判断。
4、出让方(国有、集体)企业向上级主管部门提出股权转让申请,并经上级主管部门批准。
有限责任公司股份转让一般是以签订股权转让协议的形式进行的,需要联合公司股东召开股份转让会议,确定股份转让的细节。
股权转让即股权变更,需要提交申请材料,由相关部门审查成功后即可转让。
下面是网的小编为介绍的股权变更的一般流程和所需材料。
公司股权转让流程1、领取《公司变更登记申请表》(工商局办证大厅窗口领取)2、变更营业执照(填写公司变更表格,加盖公章,整理公司章程修正案、股东会决议、股权转让协议、公司营业执照正副本原件到工商局办证大厅办理)3、变更组织机构代码证(填写企业代码证变更表格,加盖公章,整理公司变更通知书、营业执照副本复印件、企业法人身份证复印件、老的代码证原件到质量技术监督局办理)4、变更税务登记证(拿着税务变更通知单到税务局办理)5、变更银行信息(拿着银行变更通知单基本户开户银行办理)公司股权转让所需资料1、《公司变更登记申请表》2、公司章程修正案(全体股东签字、盖公章)3、股东会决议(全体股东签字、盖公章)4、公司执照正副本(原件)5、全体股东身份证复印件(原件核对)6、股权转让协议原件(注明股权由谁转让给谁,股权、债权债务一并转让,转让人与被转让人签字以上就是小编为您介绍的有限责任公司股份转让的一般程序和所需材料,在实际股权转让的过程中,股权转让的方式也很重要,方式不同,提交的材料就不同,如果您需要详细了解这方面的信息,可以到网找在线律师进行咨询!:。
有限责任公司股权转让流程2012年搬迁费20元/平方米,按2次计算;临时安置费(过渡费)按25元/平方米计算,逾期12月以内,每月增加50%,预期12个月不满24个月的,自第13个月起每月增加75%,逾期24个月以上的,自第25个月起每月增加100%。
有限责任公司股权转让其实就是出让和受让双方的股东会或董事会作出同意出让或同意受让的决议,然后才是国有企业向上级主管部门提出股权转让申请,经上级主管部门批准后,再到产权交易机构挂牌。
那么▲有限责任公司公司股权转让流程是什么呢?小编为大家总结了以下内容:一、召开公司股东会议,研究股权出售和收购股权的可行性,分析研究出售和收购股权的目的是否符合公司的战略发展,并对收购方的经济实力经营能力进行分析,严格按照公司法的规定程序进行操作。
二、聘请律师进行律师尽职调查。
三、出让和受让双方进行实质性的协商和谈判断。
四、出让方(国有、集体)企业向上级主管部门提出股权转让申请,并经上级主管部门批准。
五、评估、验货(私营有限公司也可协商确定股权转让价格)。
六、出让的股权属于国有企业或国有独资有限公司的,需要到国有资产办进行立项、确认,然后再到资产评估事务所进行评估。
其他类型企业可直接到会计事务所对变更后的资本进行验货。
七、出让方召开职工大会或股东大会。
集体企业性质的企业需召开职工大会或职工代表大会,按《工会法》条例形成职代会决议。
有限公司性质的需召开股东( 部分)大会,并形成股东大会决议,按照公司章程规定的程序和表决方法通过并形成书面的股东会决议。
八、股权变动的公司需召开股东大会,并形成决议。
九、出让方和受让方签定股权转让合同或股权转让协议。
十、由产权交易中心审理合同及附件,并办理交割手续(私营有限公司可不需要)。
十一、到各有关部门办理变更、登记等手续。
有限责任公司如何办理股权转让程序及所需文件有限责任公司股权转让程序及所需文件 1. 股权变动公司股东会或董事会作出同意股权转让的决议 2.出让和受让双方的股东会或董事会作出同意出让或同意受让的决议出让方是国有企业向上级主管部门提出股权转让申请,经上级主管部门批准后,到产权交易机构挂牌。
有限责任公司股权转让详细流程股权转让的一般程序一、召开公司股东会议,研究股权出售和收购股权的可行性,分析研究出售和收购股权的目的是否符合公司的战略发展,并对收购方的经济实力经营能力进行分析,严格按照公司法的规定程序进行操作。
二、聘请律师进行律师尽职调查。
三、出让和受让双方进行实质性的协商和谈判断。
四、出让方(国有、集体)企业向上级主管部门提出股权转让申请,并经上级主管部门批准。
五、评估、验货(私营有限公司也可协商确定股权转让价格)。
六、出让的股权属于国有企业或国有独资有限公司的,需要到国有资产办进行立项、确认,然后再到资产评估事务所进行评估。
其他类型企业可直接到会计事务所对变更后的资本进行验货。
七、出让方召开职工大会或股东大会。
集体企业性质的企业需召开职工大会或职工代表大会,按《工会法》条例形成职代会决议。
有限公司性质的需召开股东( 部分)大会,并形成股东大会决议,按照公司章程规定的程序和表决方法通过并形成书面的股东会决议。
八、股权变动的公司需召开股东大会,并形成决议。
九、出让方和受让方签定股权转让合同或股权转让协议。
十、由产权交易中心审理合同及附件,并办理交割手续(私营有限公司可不需要)。
十一、到各有关部门办理变更、登记等手续。
有限责任公司如何办理股权转让程序及所需文件1. 股权变动公司股东会或董事会作出同意股权转让的决议2. 出让和受让双方的股东会或董事会作出同意出让或同意受让的决议出让方是国有企业向上级主管部门提出股权转让申请,经上级主管部门批准后,到产权交易机构挂牌。
3. 出让方和受让方签订股权转让协议4. 到有关部门办理变更、登记手续办理股权转让工商变更登记需提交的文件资料:1) 出让方企业同意股权转让的股东会或董事会决议(出让方是国有企业向上级主管部门提出股权转让申请书及主管部门批复以及产权交易机构的挂牌摘牌的相关证明文件);2) 受让方企业同意受让股权的股东会或董事会决议;3) 股权转让协议书; 4) 股权变动的公司股东会或董事会同意股权转让的决议;5) 股权变动的公司股东会和董事会任免董事、监事及法定代表人(如有变动)的决议;6) 股权变动公司法定代表人签署的《企业变更登记申请书》; 内含《企业变更(改制)登记申请表》、《变更后单位投资者(单位股东、发起人)名录》、《变更后自然人股东(发起人)、个人独资企业投资人、合伙企业合伙人名录》、《变更后投资者注册资本(注册资金、出资额)缴付情况》、《企业法定代表人登记表》、《董事会成员、经理、监事任职证明》、《企业住所证明》等表格7) 公司法定代表人签署的《指定(委托)书》及被委托人的身份证复印件;8) 章程修正案或修改后的公司章程;9) 验资报告或评估报告;10) 出让方、受让方及股权变动公司营业执照副本复印件或身份证复印件;11) 新股东法人资格证明或自然人身份证明办理股权转让工商变更登记需提交的文件资料1 出让方企业同意股权转让的股东会或董事会决议出让方是国有企业向上级主管部门提出股权转让申请书及主管部门批复以及产权交易机构的挂牌摘牌的相关证明文件2 受让方企业同意受让股权的股东会或董事会决议3 股权转让协议书4 股权变动的公司股东会或董事会同意股权转让的决议5 股权变动的公司股东会和董事会任免董事、监事及法定代表人如有变动的决议6 股权变动公司法定代表人签署的《企业变更登记申请书》内含《企业变更改制登记申请表》、《变更后单位投资者单位股东、发起人名录》、《变更后自然人股东发起人、个人独资企业投资人、合伙企业合伙人名录》、《变更后投资者注册资本注册资金、出资额缴付情况》、《企业法定代表人登记表》、《董事会成员、经理、监事任职证明》、《企业住所证明》等表格7 公司法定代表人签署的《指定委托书》及被委托人的身份证复印件8 章程修正案或修改后的公司章程9 验资报告或评估报告10 出让方、受让方及股权变动公司营业执照副本复印件或身份证复印件11 新股东法人资格证明或自然人身份证明12. 股权转让协议甲方:乙方:鉴于********公司系由甲方作为外方投资者投资,公司注册资金为********万美元并于年月日经********外经委批准成立的中外合资企业;鉴于甲方有意出让其所持有的********有限公司其中40%的股权;鉴于乙方为独立的法人,且愿意受让甲方股权,参与经营公司现有业务;1、甲方同意将所持有的********有限公司60%的股权转让给乙方;2、乙方同意受让甲方所持有的********有限公司 60%的股权;3、甲乙双方董事会已就股权转让事宜进行审议并已作出相关决议;有限责任公司股权转让的步骤及注意事项转让程序步骤一:目标公司情况调查注意事项:1、应当查清目标公司的股权结构、资产状况、负债状况、欠税情况、或有负债等情况。
特别应当注意的是,目标公司因为对外担保而形成的或有负债并不反映在资产负债表中。
2、还应当查清目标公司章程的内容,尤其要注意章程中对股权转让的限制性规定。
一般情况下受让方应当与出让方共同聘请律师、会计师、资产评估师等中介机构对目标公司的法律状况、财务状况、重要资产等事项进行尽职调查,将尽职调查报告作为股权转让合同附件。
步骤二:出让方与受让方签订《股权转让意向书》注意事项:1、《股权转让意向书》中应当约定两项特有条款:第一、生效条件附款:本意向书在目标公司其他股东过半数同意(公司法规定的条件)本次转让并放弃优先购买权,或/并符合目标公司章程规定的相关条件后生效;第二、出让方的通知义务:本意向书签订后一定时间内出让方应当通知目标公司其他股东。
2、转让价格的确定目前实践中常用的确定股权转让价格的方法有:第一,直接以出让方在目标公司中的出资额为转让价格;第二,以目标公司账面净资产与出让方持股比例的乘积为转让价格;第三,以审计、评估的目标公司净资产与出让方持股比例的乘积为转让价格;第四,通过招标、拍卖等竞价交易方式确定转让价格。
上述第一、二种方法失于简单,只能针对新设立的公司使用。
第四种方法通常能够比较准确地确定股权的市场价格,但缺点是程序复杂,交易成本较高。
而第三种方法通常只能确定目标公司厂房、机器设备等资产的简单静态价值,没有反映公司作为一个有机体的成长、发展因素。
对于转让价格确定问题,笔者的意见是:对于新设立的公司,可以考虑按第一、二种方法确定股权转让价格;对于大型公司或者涉及国有资产的公司,应当采用第四种方式;对于一般性公司,交易双方可以在审计、评估净资产价值的基础上,参考目标公司未来的盈利前景、市场风险等因素协商确定转让价格。
步骤三:出让方通知目标公司其他股东注意事项:出让方应当在意向书规定的时间内书面通知目标公司其他股东,要求他们在一定时间内(公司法规定至少30天)就是否同意此次转让、是否行使优先购买权进行表态,或/并者履行公司章程规定的程序。
步骤四:目标公司其他股东表态注意事项:1、根据新《公司法》第72条的规定,其他股东不同意转让的,自己应当购买出让方拟转让的股权,否则视为同意转让。
即其他股东只能通过行使优先购买权的方式阻止出让方对外转让股权。
2、其他股东的优先购买权不能分割行使。
即其他股东对出让方拟转让的股权只能全部购买,否则必须全部放弃购买,而不能只购买其中的一部分。
3、其他股东要注意防止出让方与受让方通过阴阳合同损害自己的优先购买权。
实践当中比较有效的方法是其他股东要求转让双方共同对转让价格进行书面确认,并监督转让合同履行。
步骤五:出让方与受让方签订正式的《股权转让合同》注意事项:1、除股权转让价格不能改变之外,付款条件、付款期限等内容与意向书也不能有实质性变化,否则就可能因为构成阴阳合同而受到其他股东的异议,甚至被法院撤销或者认定无效。
2、如果目标公司其他股东认为自己的优先购买权受到侵害,可以向法院提起诉讼。
这种诉讼应当将股权受让方列为第三人。
3、为了保护受让方的权利,应当在合同中约定目标公司因股权转让之前的行为被国家机关处罚或者被他人索赔时,受让方在一定期限内有权解除合同,并应当明确约定违约金标准或者损害赔偿的计算方法。
步骤六:办理公司股东名册变更和工商登记变更注意事项:1、仅签订《股权转让合同》并不意味着受让方取得目标公司股东资格,新《公司法》第33条规定了公司股东名册和工商登记在确认股东资格方面的对内、对外效力。
从履行《股权转让合同》,合理保护出让方、受让方权利的角度考虑,这两项工作都应当尽快进行。
2、办理公司股东名册变更和工商登记变更都需要目标公司及其他股东配合,如果目标公司及其他股东拒不配合有关工作,受让人可以提起确认股东资格之诉。
这种诉讼应当列其他股东和目标公司为共同被告。
公司股权转让程序一、召开公司股东大会,研究股权出售和收购股权的可行性,分析出售和收购股权的目的是否符合公司的战略发展,并对收购方的经济实力经营能力进行分析,严格按照公司法的规定程序进行操作。
二、聘请律师进行尽职调查。
三、出让和受让双方进行实质性的协商和谈判。
四、出让方(国有、集体)企业向上级主管部门提出股权转让申请,并经上级主管部门批准。
五、评估、验资(私营有限公司也可以协商确定股权转让价格)。
六、出让的股权属于国有企业或国有独资有限公司的,需到国有资产办进行立项、确认,然后再到资产评估事务所进行评估。
其他类型企业可直接到会计事务所对变更后的资本进行验资。
七、出让方召开职工大会或股东大会。
集体企业性质的企业需召开职工大会或职工代表大会,按《工会法》条例形成职代会决议。
有限公司性质的需召开股东(部分)大会,并形成股东大会决议,按照公司章程规定的程序和表决方法通过并形成书面的股东会决议。
八、股权变动的公司需召开股东大会,并形成决议。
九、出让方和受让方签定股权转让合同或股权转让协议。
十、到各有关部门办理变更、登记等手续。