新生儿遗传代谢性疾病筛查doc资料
- 格式:doc
- 大小:18.50 KB
- 文档页数:5
附件1:新生儿遗传代谢性疾病筛查项目实施方案一、项目目标(一)总目标:通过筛查,早期发现苯丙酮尿症、先天性甲状腺功能减低症、先天性肾上腺皮质增生症以及脂肪酸、氨基酸、有机酸代谢异常等遗传代谢性疾病,让患儿能及早接受干预处理,促进儿童健康。
(二)具体目标:新生儿遗传代谢性疾病筛查率达95%,全年完成新生儿先天性肾上腺皮质增生症(CAH)和48 种疾病筛查各9600 人。
二、项目筛查对象凡在我市各医疗机构分娩出生的新生儿,均可免费享受遗传代谢性疾病筛查。
三、项目内容和流程(一)项目内容1、在原有两种新生儿遗传代谢性疾病(苯丙酮尿酸症、先天性甲状腺功能减低症)筛查基础上,做好新生儿先天性肾上腺皮质— 1 —增生症(CAH)筛查,由市新生儿疾病筛查中心进行实验室— 2 —检测。
2、在中国初级卫生保健基金会支持下,对新生儿脂肪酸、氨基酸、有机酸代谢缺陷等48 种疾病进行免费筛查,血样递送至北京进行检测。
(二)项目流程1、各助产机构对分娩的产妇及家属进行项目筛查的知情告知,对新生儿采血留取血片,每周固定时间由专人送至市新生儿疾病筛查中心,市新筛中心负责登记、核对并送检。
2、做好追踪随访。
(1)市新生儿疾病筛查中心负责全市新生儿先天性肾上腺皮质增生症(CAH)筛查及市三区(铜官区、XX区、义安区)新生儿48 种疾病筛查可疑阳性患儿的召回、跟踪随访;(2)XX县妇计中心负责XX县新生儿48 种疾病筛查可疑阳性患儿的召回、跟踪随访。
3、新生儿遗传代谢性疾病专科门诊为可疑阳性患儿提供咨询、诊断、干预治疗及转诊等后续服务。
— 3 —4、开展多种形式的健康教育活动,深入宣传新生儿疾病筛查的重要性、必要性,提高人群的知晓度和接受度。
四、项目经费1、新生儿先天性肾上腺皮质增生症(CAH)筛查:40 元/ 人。
— 4 —2、新生儿48 种疾病筛查:35 元/人。
所需经费均由市、(县)区两级财政按5:5 分担。
市妇幼保健院按照民生工程要求向市、(县)区卫健委(局)报送项目实施进展表及筛查数据库,经审核后拨付专项经费。
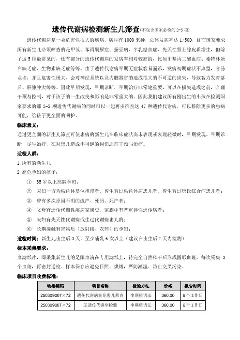
遗传代谢病检测新生儿筛查(不包含国家必检的2-5项)遗传代谢病是一类危害性很大的疾病,病种有1000来种,总体发病率达1/500,目前国家要求所有新生儿必须筛查的是甲低、苯丙酮尿症、蚕豆病、半乳糖血症、先天性肾上腺皮质增生,但除了这5种最常见的,还有部分的遗传代谢病的发病率相对较高的,比如甲基丙二酸血症、希特林蛋白缺乏症、生物素缺乏症等等。
由于遗传代谢病早期无症状容易漏诊,发病初期症状不典型,容易误诊;并且危害性极大、会对神经系统以及内脏器官的造成很大的不可逆的损失,导致智力发育落后、肝脾肿大等等。
因此早期发现,早期诊断,早期治疗非常地重要,可以在损失造成之前,合理干预与控制,对于孩子的一生改变和影响是非常重大的。
因此我们建议所有刚出生的小孩在检测国家要求的那2-5项遗传代谢病的同时可以一起再多筛查这47种遗传代谢病,可以排除更多的患病可能,给孩子更全面的呵护。
临床意义:通过更全面的新生儿筛查可使患病的新生儿在临床症状尚未表现或表现轻微时,早期发现、早期诊断,尽早治疗,在对患儿造成不可逆的损伤之前干预与治疗。
适检人群:1.所有的新生儿2.高危孕妇的孩子:①35岁以上高龄孕妇;②夫妇一方为染色体易位携带者、曾生育过染色体病患儿者、曾生育过唐氏综合症患儿者;③曾有多次原因不明的流产、死胎、死产者;④父母有遗传代谢性疾病家族史、家族中有严重伴性遗传病者;⑤夫妇有先天性代谢病或生过代谢病患儿的;⑥长期接触有害物质(放射线、农药)的孕妇;适检时间:新生儿出生后3天,至少哺乳6次以上(建议在出生后7天内检测)标本采集要求:血滤纸片,即采集新生儿的足跟血滴在专用滤纸上,待完全自然风干后形成圆形血斑,每次采集3个血斑,再密封送检。
样本保存应避免日照、烘烤,严防潮湿、防止交叉污染。
临床项目收费标准:。
卫生部关于印发《新生儿疾病筛查技术规范(2019年版)》的通知卫妇社发〔2019〕96号各省、自治区、直辖市卫生厅局,新疆生产建设兵团卫生局:为贯彻落实《新生儿疾病筛查管理办法》,进一步规范新生儿疾病筛查工作,切实提高筛查质量,我部对2019年印发的《新生儿疾病筛查技术规范》进行了修订,形成了《新生儿疾病筛查技术规范(2019年版)》。
现印发给你们,请遵照执行。
附件:新生儿疾病筛查技术规范(2019年版)二○一○年十一月十日新生儿疾病筛查技术规范(2019年版)卫生部二〇一〇年十一月目录新生儿遗传代谢病筛查血片采集技术规范 (1)新生儿遗传代谢病筛查实验室检测技术规范 (5)苯丙酮尿症和先天性甲状腺功能减低症诊治技术规范 (10)新生儿遗传代谢病筛查操作流程............... 错误!未定义书签。
新生儿遗传代谢病筛查知情同意书 (16)新生儿听力筛查技术规范 (17)新生儿听力筛查技术流程 (25)新生儿听力筛查知情同意书 (26)新生儿遗传代谢病筛查血片采集技术规范血片采集是新生儿遗传代谢病筛查技术流程中最重要的环节。
血片质量直接影响实验室检测结果,开展新生儿遗传代谢病血片采集及送检的医疗机构应当按本技术规范要求完成血片采集工作。
一、基本要求(一)采血机构设置。
设有产科或儿科诊疗科目的医疗机构均应当开展新生儿遗传代谢病筛查血片采集。
(二)采血人员要求。
1.具有与医学相关的中专以上学历,从事医学临床工作2年以上。
2.接受过新生儿遗传代谢病筛查相关知识和技能的培训并取得技术合格证书。
培训内容包括:新生儿遗传代谢病筛查的目的、原则、方法及网络运行;滤纸干血片采集、保存、递送的相关知识;新生儿遗传代谢病筛查相关信息和档案管理。
二、采血机构和人员职责(一)积极开展新生儿遗传代谢病筛查的宣传教育工作。
(二)加强对本机构血片采集人员的管理和培训。
(三)承担本机构新生儿遗传代谢病筛查有关信息的收集、统计、分析和上报工作。
新生儿遗传代谢病筛查实验室检测技术规范1目的建立完善的新生儿遗传代谢并筛查实验室技术要求,指导实验室工作人员的各项工作。
根据国家的有关技术要求,现就开展新生儿苯丙酮尿症和先天性甲状腺功能低下症,对实验室制定以下规范。
2适用范围适用于所有新生儿遗传代谢病筛查实验室、3相关程序3.1基本要求3.1.1 机构设置。
省、自治区、直辖市人民政府卫生行政部门按照本区域规划指定具有能力的医疗机构为新生儿遗传代谢病筛查中心,其实验室年筛查检测量应当达3万人次以上。
3.1.2 人员要求。
a)实验室负责人:与医学相关的本科以上学历,高级职称,具有儿科或临床检验工作经验,从事新生儿遗传代谢病筛查工作5年以上,掌握新生儿遗传代谢病筛查网络运作和管理。
b)实验室技术人员:中专以上学历,从事检验工作2年以上,具有技师以上职称,接受过省级以上卫生行政部门组织的新生儿遗传代谢病筛查相关知识和技能培训并取得技术合格证,包括:(1)新生儿遗传代谢病筛查的目的、原则、方法及网络运行;(2)所筛查病种的相关知识;(3)滤纸干血片采集、保存、处理的相关知识;(4)检测技术的基本知识和技能操作;(5)新生儿遗传代谢病筛查结果的定量和定性判断;(6)实验室质量控制的基本技能;(7)生物安全等相关知识。
c)文案人员:熟练掌握计算机操作(文字处理及统计)技术且有档案管理的工作经验。
3.1.3 设备要求。
种类数目用途酶标仪或荧光分析仪1台实验检测洗板仪1台实验板的冲洗振荡器1台实验试剂的混匀计算机(包括打印机)1台数据处理温箱或水浴箱1台实验恒温处理2~8℃冷藏柜2台试剂存放多通道加样器2支实验加样单通道加样器2支实验加样打孔器5把滤纸干血片打孔超净工作台1台细菌抑制法实验操作微波炉或加热搅拌器1台细菌抑制法培养基制备实验室通用低值用品适量各类实验用注:以上设备可根据筛查量、实验方法及筛查病种适当调整。
3.1.4 房屋要求。
a)实验室用房2间,使用面积至少40平方米以上。
新生儿遗传性、代谢性疾病筛查重要性
小编希望新生儿遗传性、代谢性疾病筛查重要性这篇文章对您有所帮助,如有必要请您下载收藏以便备查,接下来我们继续阅读。
在妇幼保健院分娩的母亲都知道,当孩子出生2~3天后,医生会在小宝宝的脚跟上采几滴血,这足在做新生儿遗传性、代谢性疾病筛查。
新生儿遗传性、代谢性疾病的筛查就是通过简便、快捷的方式,在新生儿中筛查,出患有先天性、遗传性、代谢性疾病的患儿,以便及早诊断、及时治疗,防止其以后发生智力障碍、发育及行为异常,这项工作是现代预防医学的一项重要内容。
由于各个地区、各种疾病的发病情况不一样,所筛查的疾病种类也不同。
例如,南京地区所筛查的疾病为苯丙酮尿症、先天性甲状腺功能减低症和先天性肾上腺皮质增生症。
苯丙酮尿症是由于苯丙氨酸代谢障碍所引起的先天性代谢缺陷,是常染色体隐性遗传病,在人群中发病率为1/165000患有苯丙酮尿症的孩子皮肤白皙,头发变黄,虹膜变浅,行为发育及智力发育落后,严重者智力低下接近白痴。
先天性甲状腺功能减低症,是由于先天性甲状腺发育不良,各种合成酶缺陷,母亲孕期服用抗甲状腺药物、碘剂等引起的甲状腺素合成障碍。
人群中发病率为1/70001/5000,女性患儿与男性患儿比例约为2:1。
重症患儿多为过期产儿,新。
新生儿遗传代谢性疾病筛查1、什么是遗传代谢病?遗传代谢病是一类患病率颇高的疾病,群体患病率估计约在1%-2%,目前已知或已发现的逾16,380种。
常见遗传代谢病约29种,总体发生率约为1/3000-1/5000。
根据发生机理的不同,又可以将遗传代谢病分为很多种类。
尽管遗传代谢病种类繁多,但大多遗传代谢病的发病机制都是一致的,即由相应的酶、受体、载体等缺陷导致正常代谢途径中断,引起异常代谢物的蓄积或重要生理活性物质的缺乏,引发相应临床症状。
它可导致多个系统受损。
有些遗传代谢病在新生儿出生后数小时或几天内即发病,部分疾病可在幼儿期、儿童期、青少年甚至成年期发病。
如不及早发现治疗会导致智力运动发育低下、终身残疾,甚至死亡。
2、孩子看上去很健康,为什么要筛查?很多患有遗传代谢病的新生儿看上去很健康,并不会引起家长的注意。
但隐匿着大脑智力障碍或体格发育迟缓等危险,短时期内就会造成不可逆的损害。
若等到典型症状出现以后再诊断就已为时过晚,失去了防止脑损伤的良好时机。
3.新生儿遗传代谢病筛查的时间和方法?正常采血时间为宝宝出生72小时后至一周内,并且充分哺乳。
对于各种原因(早产儿、低体重儿、正在治疗疾病的新生儿、提前出院者等)未采血者,采血时间一般不超过出生后20天。
医务人员采用一次性采血针在宝宝足跟部采少许血,送到实验室进行检测。
检测结果为阳性的患儿,由各级妇幼保健机构负责召回,进一步复查和确诊。
确诊的患儿应尽早进行治疗。
4.什么是甲状腺功能低下症,其主要临床症状是什么?先天性甲状腺功能低下是由于先天因素使甲状腺发育异常或代谢障碍,不能产生足够的甲状腺素引起生长发育减慢,智力发育迟缓,是儿科最常见的内分泌疾病之一。
若能得到早期的诊断和治疗,就能使大脑及身体发育正常。
40%患儿在新生儿期出现黄疸消退延迟、喂养困难、便秘、疝、皮肤干燥发花、哭声细弱、活动少、反应差、循环差、体重增加不良等症状。
60%患儿初期表现正常,随着年龄的不断增长,才表现出发育迟缓等症状。
新生儿遗传代谢病筛查是一种早期发现婴儿是否患有遗传代谢病的方法,以便及早采取干预措施。
以下是新生儿遗传代谢病筛查的一般流程:
1.采集血样:在婴儿出生后的数天内,通常在婴儿出生后的24-72小时内,从婴儿的脚
跟或手指上采集少量血液样本。
这个过程通常称为“脚跟血采样”。
2.送检实验室:采集的血样会被送到专门的实验室进行检测。
实验室会检测血液中是否
存在特定的代谢产物或标志物,以判断是否有遗传代谢病的风险。
3.检测和分析:实验室会对血液样本进行检测和分析,以确定是否存在特定的遗传代谢
病。
不同的遗传代谢病需要不同的检测方法。
4.结果分析:实验室会根据检测结果,判断是否有遗传代谢病的风险。
如果检测结果正
常,通常会被认为没有遗传代谢病。
如果检测结果异常,可能需要进一步的确认测试。
5.确认和干预:如果初步检测结果显示可能存在遗传代谢病的风险,通常会进行进一步
的确认测试,以确定诊断。
如果确诊为遗传代谢病,医生会制定相应的治疗和干预计划。
6.随访和管理:对于确诊为遗传代谢病的患儿,医生会制定个性化的管理计划,包括特
定的饮食、药物治疗等。
患儿通常需要定期随访,以确保病情得到控制。
需要注意的是,不同地区和国家会有不同的新生儿遗传代谢病筛查项目和流程,具体的筛查项目和流程可能会有所差异。
如果您想了解某个特定地区的筛查流程,建议您咨询当地的医疗机构或卫生部门。
新生儿遗传代谢性疾病筛查发表时间:2016-06-02T10:54:09.820Z 来源:《健康世界》2016年第3期作者:李芹[导读] 医生会在宝宝的足跟上采滴血,这是将给宝宝做新生儿遗传性代谢性疾病筛查。
云南省普洱市景谷县妇幼保健院 666400摘要:新生儿代谢筛查是指通过血液检查,对某些危害严重的先天性代谢性疾病患儿进行群体过筛,使其临床症状在尚未表现之前或表现轻微时得到早期诊断、早期治疗,避免患儿因重要脏器(如脑、肝、肾等)不可逆损害导致的死亡或生长及智能落后。
在医疗助产机构分娩的母产妇都知道,当孩子出生3-7天后,医生会在宝宝的足跟上采滴血,这是将给宝宝做新生儿遗传性代谢性疾病筛查。
关键词:新生儿;遗传性代谢病;护理新生儿遗传性代谢性疾病的筛查就是通过简便、快捷的方式,在新生儿中筛查出患有先天性、遗传性代谢性疾病的患儿,以便早诊断、早治疗,防止其以后发生发育及行为异常、智力障碍,这项工作是现代预防医学的一项重要内容。
由于各个地区、各种疾病的发病情况不一样,所筛查的疾病种类也不同。
例如云南省所筛查的疾病为苯丙酮尿症、先天性甲状腺功能减低症、G6PD。
新生儿代谢性疾病筛查指在新生儿群体中,用快速、敏感的实验室方法对新生儿的遗传代谢性疾病、先天性内分泌异常以及某些危害严重的遗传性疾病进行筛查的总称,其目的是对那些患病的新生儿在临床症状尚未表现之前或表现轻微时通过筛查,得以早期诊断、早期治疗,防止机体组织器官发生不可逆的损伤。
避免患儿发生智力低下、严重的疾病或死亡。
它是出生后预防和治疗某些遗传病的有效方法。
一般是在婴儿出生后三天到七天,不超过20天,低体重儿、早产儿除外采取足跟血的纸片进行检测。
选择的病种应考虑下列条件:①发病率较高;②有致死、致残、致愚的严重后果;③有较准确而实用的筛查方法;④筛出的疾病有办法防治;⑤符合经济效益。
目的:世界卫生组织将出生缺陷的预防措施分为三级:一级预防:婚前检查、孕前保健、遗传咨询,帮助准妈妈选择最佳的生育年龄及时机,可以有效预防大约50%的严重出生缺陷的发生,是被公认的最为积极有效、安全经济的预防方法。
重生儿遗传代谢性疾病筛查讲课老师 :宛南鑫一、重生儿疾病筛查就是指在重生儿期对严重危害重生儿健康的先本性、遗传性疾病实行专项检查。
供给初期诊疗与治疗的母婴保健技术。
二、全国重生儿疾病筛查病种包含:1 、苯丙酮尿症 (PKU);2 、先本性甲状腺功能减低症(CH);3 、 6 磷酸葡萄糖胱氢酶缺少症 (G6PD);4 、重生儿听力阻碍。
三、重生儿遗传代谢病的筛查程序包含血片的收集、送检、实验室检测、阳性病全确诊治疗。
听力筛查程序 :包含初筛、复筛、阳性病全确诊治疗。
四、重生儿疾病筛查的意义对社会 :就是一项减少婴少儿死亡与小孩残疾、提升人口素质的公共卫生措施。
对重生儿集体 :就是一项专项的保健技术服务。
对家庭 :就是一项家庭成员专项健康评论。
对重生儿个体 :就是一次特别必需的专项体检。
对提升人口素质、家庭幸福、社会与谐、经济社会的连续发展都有着及其重要的意义。
五、重生儿遗传代谢性疾病筛查采血技术1、采血目的 :(1) 筛查苯内酮尿症(PKU);(2)筛查甲状腺机能减症 (CH);(3)筛查 6 磷酸葡萄糖缺少症 (G6PD) 。
2、发病体制 :分解苯丙氨酸羟化酶作用(1) 蛋白质苯丙氨酸酷氨酸多巴苯丙酮酸苯乳酸黑色素多巴胺苯乙酸血液损害脑组织去甲肾上腺素(2)先本性甲状腺机能低下就是 :甲状腺功能低下或功能不全以致甲状腺素分泌较少所致。
(3)6 磷酸葡萄糖脱氢酶缺少所致。
3、血片收集的重要性血片收集就是重生儿遗传代谢性疾病筛查技术流程中早重要的环节 ,血片的质量直接影响到实验室检测结果,血片采集得不合格,就会出现假阴性或漏检或许假阴性,带来不用要的重复采血,同时带给监护人很大的精神负担。
由于采血不合格而造成延缓检测结果 ,影响实时治疗。
4、合格的血样标本应当就是:(1)血斑值大于或等于 8mm 。
(2)血滴自然浸透、滤纸正反面、血斑一致。
(3)无污染、无破坏。
5、采血时所需资料(1)标本卡 (采血卡 );(2)载血滤纸 (S903 号标本滤纸 );(3)信息记录卡 :记录重生儿筛查所需的基本信息 ;(4)75% 酒精与消毒干棉球。
妇幼保健院48种新生儿先天遗传代谢性疾
病筛查、递送流程
48种新生儿遗传代谢疾病筛查程序包括血片采集、送检、实验室检测、追访与管理。
(一)设有产科或儿科诊疗科目的医疗机构均应开展新生儿遗传代谢疾病筛查血片采集。
(二)对在各助产机构出生的活产新生儿的监护人进行筛查告知,内容包括新生儿遗传代谢疾病筛查的目的、意义、筛查病种等。
(三)监护人填写《新生儿遗传代谢病筛查知情同意书》。
(四)采血人员应在新生儿出生72小时后、7天之内,经充分哺乳,对婴儿进行血样标本的采集,并做好相关信息登记。
(五)各助产机构血样标本在按照规定要求采集完毕后,应当及时(最迟不超过5个工作日内)将血片及血片登记信息电子版递送至XX市妇幼保健院妇幼项目办。
(六)XX市妇幼保健院妇幼项目办收到血片后24小时内做好血片及信息汇总,统一邮寄至中国儿童遗传代谢病研究中心进行筛查。
(七)中心在收到血样标本后24小时内做好信息核对登记,对不符合要求的标本应立即予以退回,并要求重新采集;对符合要求的样本,在规定时间内送样检测,并及时反馈筛查结果。
(八)对筛查结果可疑阳性者,由XX市妇幼保健院妇幼项目办工作人员将信息反馈给原接产单位,原接产单位通过电话或书面通知新生儿监护人,督促其在7天内到原接产单位采样进行复查。
(九)各助产机构应严格按照原卫生部《新生儿疾病筛查技术规范》及我市相关规定,对可疑病例进行追访。
因地址不详、电话错误、拒绝随访等原因而失访者,追访机构应当注明原因。
新生儿遗传代谢性疾病筛查
讲师:宛南鑫
一、新生儿疾病筛查是指在新生儿期对严重危害新生儿健康的先天性、遗传性疾病施行专项检查。
提供早期诊断和治疗的母婴保健技术。
二、全国新生儿疾病筛查病种包括:
1、苯丙酮尿症(PKU);
2、先天性甲状腺功能减低症(CH);
3、6磷酸葡萄糖胱氢酶缺乏症(G6PD);
4、新生儿听力障碍。
三、新生儿遗传代谢病的筛查程序包括血片的采集、送检、实验室检测、阳性病全确诊治疗。
听力筛查程序:包括初筛、复筛、阳性病全确诊治疗。
四、新生儿疾病筛查的意义
对社会:是一项减少婴幼儿死亡和儿童残疾、提高人口素质的公共卫生举措。
对新生儿群体:是一项专项的保健技术服务。
对家庭:是一项家庭成员专项健康评价。
对新生儿个体:是一次非常必要的专项体检。
对提高人口素质、家庭幸福、社会和谐、经济社会的持续发展都有着及其重要的意义。
五、新生儿遗传代谢性疾病筛查采血技术
1、采血目的:(1)筛查苯内酮尿症(PKU);
(2)筛查甲状腺机能减症(CH);
(3)筛查6磷酸葡萄糖缺乏症(G6PD)。
2、发病机制:
分解苯丙氨酸羟化酶作用
(1)蛋白质苯丙氨酸酷氨酸多巴
苯丙酮酸苯乳酸黑色素多巴胺
苯乙酸血液损伤脑组织去甲肾上腺素
(2)先天性甲状腺机能低下是:甲状腺功能低下或功能不全致使甲状腺素分泌较少所致。
(3)6磷酸葡萄糖脱氢酶缺乏所致。
3、血片采集的重要性
血片采集是新生儿遗传代谢性疾病筛查技术流程中早重要的环节,血片的质量直接影响到实验室检测结果,血片采集得不合格,就会出现假阴性或漏检或者假阴性,带来不必要的重复采血,同时带给监护人很大的精神负担。
因为采血不合格而造成延误检测结果,影响及时治疗。
4、合格的血样标本应该是:
(1)血斑值大于或等于8mm。
(2)血滴自然渗透、滤纸正反面、血斑一致。
(3)无污染、无损坏。
5、采血时所需材料
(1)标本卡(采血卡);(2)载血滤纸(S903号标本滤纸);
(3)信息记录卡:记录新生儿筛查所需的基本信息;
(4)75%酒精和消毒干棉球。
(5)无滑石粉手套;
(6)采血针,长度为超过3mm;(7)其它:热毛巾、放置架、密封袋。
6、采血流程:(1)告知;(2)签字;(3)填写信息;
(4)采血
7、采血步骤:
(1)采血人员清洗双手,并戴无滑石粉的手套;
(2)按摩或热敷新生儿足跟;
(3)75%酒精消毒皮肤,待酒精完全挥发;
(4)用一次性采血针穿刺足跟内或外侧,刺入深度小于3mm;
(5)用干棉球裁去第一滴血,取第二滴血;
(6)滤纸片接触血滴,切勿接触小儿皮肤,使用血液自然渗透至滤纸背面;
(7)至少采集三个直径7—8mm的血斑;
(8)悬空平置,空气中自然晾干2—4小时呈褐色;
(9)血样标本登记造册;
(10)检查合格后,放置密封袋中存放于2—8℃冰箱;
(11)血片采集后48小时交血片运送部门送至中心实验室。
六、质量标准
(1)用同一的(C93滤纸);(2)一人一针;
(3)必须出生后72小时7天之内并充分哺乳6—8次以上。
(4)特殊情况:(如:早产、低体重或提前出院转院或转科)不能及时采血的,就由接产机构填写延迟采血通知单,送交新生儿父母签字,请转院机构负责采血。
最迟采血时间不宜超过出生后20天。
七、血片标本采血中常见的问题:
(1)血斑过少过小;(2)血液未浸透正反面滤纸;
(3)过度桥压血液被稀释;(4)重复滴血;
(5)血片污染,酒精或其它液体;(6)血片受损:日照、挥发性气体重染;(7)血片未干或在室温下放置过久;
(8)血片放置高温环境或烘烤,蛋白质变性凝固破坏。
(9)血片未密封放入冰箱或未放入冰箱保存,寄送不及时。
七、采血流程:
采新生儿遗传代谢病筛查健康教育
血填写采血卡、登记、核对
程改善采血部位血循环序75%CH3CH2OH消毒流针刺和取血
程2—4小时常温凉干
质量检查
5天内递至筛查中心。