白细胞分类计数参考方法
- 格式:doc
- 大小:267.50 KB
- 文档页数:16
检验科血常规五分类标准摘要:血常规检验是临床常用的检验项目之一,通过测试血液中各类细胞的数量和形态,可以提供有关人体血液功能、机能和病理状态的重要信息。
本文将对血常规检验的五分类标准进行详细解析,包括红细胞计数、白细胞计数、血红蛋白浓度、血小板计数和血细胞比容。
一、红细胞计数红细胞计数是指在单位体积内的红细胞数量。
正常成年男性红细胞计数参考值为(4.3-5.8)× 10^12/L,成年女性参考值为(3.5-5.0)× 10^12/L。
高于正常范围可能是骨髓增生异常或其他疾病的表现,低于正常范围可能是贫血的表现。
二、白细胞计数白细胞计数是指在单位体积内的白细胞数量。
正常白细胞计数参考值为(4.0-10.0)× 10^9/L。
高于正常范围可能是感染、炎症、白血病等疾病的表现,低于正常范围可能是某些化疗药物的副作用或其他疾病的表现。
三、血红蛋白浓度血红蛋白浓度是指单位体积内的血红蛋白含量。
正常血红蛋白浓度参考值为(110-150)g/L。
高于正常范围可能是慢性骨髓增生性疾病或其他疾病的表现,低于正常范围可能是贫血或出血疾病的表现。
四、血小板计数血小板计数是指在单位体积内的血小板数量。
正常血小板计数参考值为(100-300)× 10^9/L。
高于正常范围可能是炎症、感染或骨髓造血异常的表现,低于正常范围可能是出血性疾病的表现。
五、血细胞比容血细胞比容是指单位体积内红细胞所占的比例。
正常血细胞比容参考值为(37-47)%。
高于正常范围可能是红细胞增多症的表现,低于正常范围可能是失血或贫血的表现。
结论:血常规检验是临床上常用的检验方法之一,通过对红细胞计数、白细胞计数、血红蛋白浓度、血小板计数和血细胞比容的测试,可以获取有关人体血液情况的重要信息。
根据相应的参考范围,可以判断患者是否存在贫血、感染、炎症等疾病,并为医生提供更准确的诊断依据。
关键词:血常规、红细胞计数、白细胞计数、血红蛋白浓度、血小板计数、血细胞比容。
红细胞和白细胞计数参考方法(中英文实用版)Title: Red and White Blood Cell Count Reference MethodsTitle: 红细胞和白细胞计数参考方法Introduction:The determination of red and white blood cell counts is crucial for assessing a person"s overall health and detecting potential disorders.There are various methods available for counting these cells, each with its advantages and limitations.In this article, we will discuss two commonly used reference methods: the automated cell counter and the manual microscopic examination method.介绍:红细胞和白细胞计数对于评估一个人的整体健康状况和检测潜在疾病至关重要。
有许多方法可以用于计数这些细胞,每种方法都有其优点和局限性。
本文将讨论两种常用的参考方法:自动化细胞计数器和手动显微镜检查方法。
Automated Cell Counter:The automated cell counter is a rapid and accurate method for counting red and white blood cells.It utilizes advanced technology, such as flow cytometry, to analyze the sample and provide results within a short period.This method is less time-consuming and requires minimal sample preparation.Additionally, it can detect and differentiate between various cell types, providing a comprehensive analysis of the bloodsample.自动化细胞计数器:自动化细胞计数器是一种快速、准确的红细胞和白细胞计数方法。
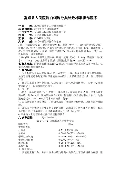
富顺县人民医院白细胞分类计数标准操作程序一.目的:规范白细胞手工分类标准操作二.适用范围:适用于镜下白细胞分类三.支持文件:全国临床检验操作规程第三版四.原理:血涂片瑞氏染色分类法五.仪器:OLYMPUS显微镜六.试剂:瑞氏—姬姆萨复合染色液I液:取瑞氏染粉1g、姬姆萨染粉0.3g,置洁净研钵中,加少量甲醇(分析纯),研磨片刻,吸出上层染液。
再加少量甲醇,继续研磨,再吸出上液。
如此连续几次,共用甲醇500ml。
收集于棕色玻璃瓶中,每天早、晚各振摇3min,共5天,以后存放一周即能使用。
Ⅱ液:pH6.4—6.8磷酸盐缓冲液,磷酸二氢钾(无水) 6.64g,磷酸氢二钠(无水) 2.56g,加少量蒸馏水溶解,用磷酸盐调整pH,加水至1000ml。
七.样本要求:静脉采血使用EDTA-K2抗凝。
毛细血管采血应擦去第一滴血,以免混入组织液影响结果。
八.操作步骤:1.采血后取混匀后血液约10ul置于洁净玻片一端,选取边缘光滑平整的推片,角度适宜速度适中均速推制厚薄适宜的血膜片,血膜应呈舌状,头、体、尾清晰可分。
2.推好的血膜在空气中晃动,以促使快干。
天气寒冷或潮湿时,应于37C温箱中保温促干,以免细胞变形缩小。
3.染色(1)瑞氏—姬姆萨染色法:平置玻片于染色架上,滴加染液3~5滴,使其迅速盖满血膜,约lmin后,滴加缓冲液3~5滴,轻轻摇动玻片或对准血片吹气,与染液充分混和,5~lOmin后用水冲去染液,待干。
4、先在低倍镜下浏览全片,了解染色的好坏和细胞分布情况,观测有无异常细胞。
5.选择涂片的体尾交界处染色良好的区域,在油镜下计数100个白细胞,按其形态特征进行分类计数,求出各类细胞所占比值 (百分率)。
6.结果输入上海新和中文操作系统打印报告。
九.参考范围:见表l—l—1。
表1—1—1 白细胞分类计数参考值细胞类别成人中性粒细胞杆状核 0.01-0.05(1%-5%)分叶核 0.50-0.70(50%~70%)嗜酸性粒细胞 0.005-0.05(0.5%~5%)嗜碱性粒细胞 0-0.01 (0%~1%)淋巴细胞 0.20-0.40(20%~40%)单核细胞 0.03-0.10 (3%~10%)十.注意事项:1.要避免重复计数,分类时应由血膜边缘向中央依次上下呈曲线移动观察,避免主观视野。
白细胞计数和白细胞分类计数白细胞,也被称为白细胞,是人体免疫系统中的关键组成部分。
它们是我们身体抵抗疾病和维持健康的重要因素。
白细胞计数和白细胞分类计数是评估人体免疫系统功能的重要指标。
本文将介绍白细胞计数和白细胞分类计数的概念、方法以及临床意义。
1. 白细胞计数白细胞计数是指在给定体积的血液中白细胞的数量。
它通常用于评估机体的免疫状况和检测某些疾病。
白细胞计数的常用单位是每升白细胞的数量(白细胞计数每升)。
正常成年人的白细胞计数范围通常在4,000-11,000每升之间。
白细胞计数可以通过不同的方法进行,包括手工计数、自动血细胞分析仪和流式细胞术。
手工计数是指在显微镜下直接观察和计数白细胞。
自动血细胞分析仪是一种广泛应用的方法,它可以自动进行计数和分类。
流式细胞术是一种高级技术,可以对某些特定的白细胞进行进一步的检测和分类。
2. 白细胞分类计数除了总白细胞计数,白细胞分类计数也很重要。
白细胞分类计数是指在给定体积的血液样本中各种类型的白细胞的数量。
常见的白细胞类型包括中性粒细胞、淋巴细胞、单核细胞、嗜酸性粒细胞和嗜碱性粒细胞。
白细胞分类计数可以通过显微镜下观察染色的血液样本来进行。
专业的实验室技术人员将血液样本涂片染色,并使用显微镜分析和计数不同类型的白细胞。
一些先进的自动血细胞分析仪也可以进行白细胞分类计数。
3. 临床意义白细胞计数和白细胞分类计数在临床上具有广泛的意义。
它们可以提供重要的信息,帮助医生诊断疾病和监测疾病的进展。
白细胞计数的增加可能表明感染、炎症或其他免疫反应的存在。
相反,白细胞计数的降低可能是由于骨髓抑制、免疫系统缺陷或药物的副作用。
因此,白细胞计数是许多疾病诊断和治疗过程中的重要指标。
白细胞分类计数可以更细致地评估免疫系统的状态。
不同类型的白细胞在不同的疾病和炎症中起着不同的作用。
通过分析白细胞分类计数,医生可以更好地了解疾病的类型和进展,并制定相应的治疗方案。
总结:白细胞计数、白细胞分类计数是评估人体免疫系统功能的重要指标。
白细胞分类计数(手工法)SOP文件编号: xxxx医院 XXXX临床检验实验室版序:xxxx页码:第1 页,共5 页白细胞分类计数(手工法)[测定原理]把血液制成细胞分布均匀的薄膜涂片,用复合染料构成的染色液染色,血片中的细胞由于内容物不同,而被染成不同的颜色,根据各类白细胞形态特征予以分类计数,得相对比值(百分率),以观察数量)形态和质量的变化,对疾病有辅助诊断意义。
[试剂及仪器](一)染色液1. 瑞氏—姬姆萨复合染色液I液取瑞氏染粉 lg、姬姆萨染粉0.3g,置洁净研钵中,加 2 ML丙三醇和少量甲醇(分析纯),研磨片刻,吸出上层染液。
再加少量甲醇,继续研磨,再吸出上清液。
如此连续几次,共用甲醇500ml。
收集于棕色玻璃瓶中,每天早、晚各振摇3min,共5天,以后存放一周即能使用。
?液 pH6.4—6.8磷酸盐缓冲液磷酸二氢钾(无水)6.64g磷酸氢二钠(无水)2.56g加少量蒸馏水溶解,用磷酸盐调整 pH,加水至1000ml。
2(快速染色液I液:磷酸二氢钾 6.64g磷酸氢二钠 2.56g水溶性伊红 Y 4g(或伊红 B2.5g)蒸馏水 1000ml石炭酸 40ml煮沸,待冷备用。
?液亚甲蓝 4g蒸馏水 1000m1蒸馏水 1000m1高锰酸钾 2.4g煮沸,待冷备用。
文件编号: xxxx医院 XXXX临床检验实验室版序:xxxx页码:第2 页,共5 页白细胞分类计数(手工法) 3(30s快速单一染色液贮存液瑞氏染粉 2.0g姬姆萨染粉 0.6g天青 E 0.6g甘油 10.0ml聚乙烯D比咯烷酮(PVP) 20.0g(或曲拉通X-100 3ml)甲醇 1000ml磷酸盐缓冲液(pH6.2-6.8)磷酸二氢钾 6.64g磷酸氢二钠 0.26g石炭酸 4.0ml蒸馏水加至 1000ml应用液l液、2液按3:1比例混合放置14天后备用。
(二)显微镜。
(三)计数器。
[标本的采集]取手指血或静脉血1.0ml,置于抗凝管中(2%EDTAK2)摇匀待检。
白细胞分类手工计数【操作人员】经批准人授权的同志。
【部门主管】【质量控制员】【目的】保证测试结果的准确性。
【适用仪器范围】双目显微镜,血球分类计算器。
【该SOP变动程序】该标准操作程序的更改,可由任一使用本程序的操作人员提出并报请专业主管及科主任签字后生效。
【应用范围】白细胞分类计数的手工操作。
【方法学原理】把血液制成细胞分布均匀的薄膜徐片,用复合染料染色,根据各类白细胞形态特征予以分类计数,求得各类白细胞的比值(百分率),并可计算出各类白细胞的绝对值,以观察数量、形态和质量的变化,对疾病有辅助诊断意义。
【试剂】瑞氏试剂。
【操作步骤】1. 采血后推制厚薄适宜盼血膜片,血膜应呈舌状,头、体,尾清晰可分。
2. 推好的血膜在空气中晃动,以促使快干,天气寒冷或潮湿时,应于37℃温箱中保温促干,以免细胞变形缩小。
3. 瑞氏染色。
4. 先用低倍镜观察全片的染色质量和细胞分布情况,注意血片的边缘和尾部是否有巨大异常细胞和徽丝蚴等,然后选择涂片的体尾交界处染色良好的区域,在油镜下自血膜的体尾交界处向头部方向迂回检查,线路呈“弓”字形,计数l00或200个白细胞,按其形态特征进行分类计数,求出各类白细胞的比值(百分率)。
【参考范围】成人白细胞分类参考值────────────────────────────────百分率(%) 绝对值(×109/L)────────────────────────────────中性杆状核粒细胞 1-5 (0.04-0.5)中性分叶核粒细胞 50-70 (2-7)嗜酸性粒细胞 0.5-5 (0.02-0.5)嗜碱性粒细胞 0-1 (O-1)淋巴细胞 20-40 (0.8-4)单核细胞 3-8 (0.12-0.8)────────────────────────────────【质量控制】1.一般选择涂片的体尾交界处染色良好的区域用油镜计数,移动线路呈“弓”字形,避免重复计数。
白细胞分类计数[定义]白细胞分类计数是将血液制成分布均匀的薄膜涂片,用染料染色,根据各类白细胞着色特征,在显微镜下观察其数量、形态和质量的变化、予以分类计数并求出各种白细胞所占的百分率。
[意义]血液中的白细胞一般包括:颗粒细胞(嗜中性、嗜酸性和碱性细胞)、淋巴细胞(大、中、小淋巴细胞)和单核细胞,它们分工不同,在体内发挥各自的作用。
①嗜中性白细胞,成熟的嗜中性白细胞通过吞噬作用而消灭入侵的细菌,特别是球菌。
在严重感染和炎症初期时最活跃;②嗜酸性白细胞,常积聚在抗原-抗体反应的部位,因此,认为它抑制组胺等物质的活动;③嗜碱性白细胞,碱性颗粒中有肝素,表明它有抗凝作用;④淋巴细胞;参与机体免疫反应;⑤单核细胞;它有特殊的酶系统,能对付顽强的病原体,如真菌、原生动物、结核杆菌及布病等。
在慢性感染时或体内有较多组织碎片需要清除时,它会大量出现。
在正常情况下,白细胞构成的比例、形态和质量基本是不变的,但在病理情况下,这种比例、形态、质量将会发生变化,故临床上常把计数白细胞总数和分类计数结合起来,进行分析和诊断某些感染性疾病的种类。
[目的与要求]掌握计数的原理、方法和临床意义[原理]由于白细胞内含有带不同电荷的物质,其中带正电荷的物质易与酸性染料结合呈现红色(这种物质叫嗜酸性物质或颗粒,而其本身呈碱性);而带负电荷的物质易与碱性染料结合呈现蓝色(这种物质叫嗜碱性物质或颗粒,而其本身呈酸性);当细胞内物质带的正负电荷相等时,那么结合的酸性染料和碱性染料几乎相等,这些物质就呈现红、蓝相混的紫红色(这种物质叫嗜中性物质或颗粒)。
这样血片中的白细胞经过染色后就被染成红、蓝及紫红色,从而可以识别分类。
【器材与试剂】器材:载玻片、染色缸及支架、洗瓶、显微镜及镜油、白细胞分类计数器、吸水纸等。
试剂:染液、缓冲液[步骤]1.采血2.制作血涂片:①取洁净载玻片数张,选择边缘光滑的载片作为推片(也可用血细胞计数板的盖玻片做为推片),用左手的拇指及中指夹持载片并置于平稳的台面上,右手持推片。
H20H20--A2(2007) 白细胞分类计数白细胞分类计数((比例比例))参考和仪器方法评价有关要点(以镜检白细胞分类计数为参考方法以镜检白细胞分类计数为参考方法,,校准血液分析仪的白细胞分类校准血液分析仪的白细胞分类))评估白细胞分类计数方法或自动仪器白细胞分类计数是否准确白细胞分类计数是否准确,,须规定一种可用于比较或参考的分类方法玻片要求玻片要求::洁净洁净、、无尘无尘、、优质长 75mm 75mm × 宽25m 25mm m 厚 0.8m 0.8mm m × 1.2mm 1.2mm 血涂片数量血涂片数量:: - 每标本3张2张(“A ”、“B ”):用于检查 1张:“备用”- 标本WBC ↓,须多张须多张((如6张)制备时间制备时间::采血后4h 内完毕 避免干扰避免干扰::冷藏 涂片前涂片前::标本须充分混匀(颠倒20次) 制备方法- 手工楔形血膜拉制技术手工楔形血膜拉制技术 - 机械涂片机机械涂片机((涂片机或涂片染色仪系统系统),),血片血片血片质量质量质量更更一致(遵循厂商说明遵循厂商说明))工作区域工作区域::最少2.5cm 长,离玻片尾端至少1cm血膜血膜特点特点特点::厚→薄,渐进 血膜质量差血膜质量差::见于贫血见于贫血、、真红真红、、异常血浆蛋白浆蛋白((骨髓瘤骨髓瘤、、冷凝集素病冷凝集素病))标本染色方法染色方法::Romanowsky 等染色染色法法 细胞特点细胞特点::白细胞应保存良好白细胞应保存良好,,抗凝影响(如空泡如空泡、、胞核形态改变胞核形态改变))控制控制最低限度最低限度最低限度。
除淋巴增殖性疾病淋巴增殖性疾病可见较多可见较多可见较多涂抹细胞涂抹细胞涂抹细胞外外,制片所致的片所致的涂抹细胞涂抹细胞涂抹细胞应应<2%常见有核细胞类型 - 中性粒细胞中性粒细胞,,分叶核 - 淋巴细胞淋巴细胞,,正常 - 淋巴细胞淋巴细胞,,异常 - 单核细胞- 嗜酸性粒细胞- 嗜碱性粒细胞 其他有核细胞 - 有核红细胞有核红细胞((晚幼红晚幼红)) - 原始细胞原始细胞((原粒原粒、、原淋原淋、、原单原单……) - 早幼粒早幼粒、、中幼粒和晚幼粒 涂抹细胞涂抹细胞::见于制片于制片延误延误HIV 感染感染时时白细胞可能更脆弱白细胞可能更脆弱;;血标本中加22%清蛋白可最大限度减少清蛋白可最大限度减少此变化此变化白细胞数量在可接受血膜工作区域之内至少≥300个(≮4×109/L )。
实验五白细胞分类计数白细胞,又称白血球,是人体内非常重要的免疫细胞,负责维护人体免疫系统和免疫功能。
在人体内,各种疾病和炎症都与白细胞的数量和种类密切相关。
因此,对于白细胞的分类及计数是一项非常关键的实验。
本实验将利用显微镜观察血液涂片,通过分类计数的方法,有效地获取人体内白细胞的数量及种类,并进一步分析其相关性质。
1. 实验步骤1.1 实验材料及设备- 血液涂片- 显微镜- 盖玻片- 鲁氏涂片染料- 石蜡片- 硼酸缓冲液- 静电平衡仪(1)制备血液涂片将新鲜血液利用遗传素和凝集素自然凝集处理10-15分钟,使其完全凝集,然后用无脂棉纸轻轻地将凝结物吸干,用加碘洗液洗涤1-2次,去掉余胶。
取一点冰冻切片的冰晶,快速的拭去切片表面亮点液,然后用切片将凝结物擦开,晾干几分钟。
然后架上净荷盖玻片,压平。
(2)涂片染色取常规染色的涂片,在荧光显微镜下观察,若出现白细胞三频现象,说明染色质量差或细胞大量受损。
可选择改变染色条件,或者重新制备涂片。
(3)显微镜观察和计数在显微镜下,根据数量和形态来观察和分类不同的白细胞。
通常可以观察到粒细胞、淋巴细胞、单核细胞、嗜酸性粒细胞、嗜碱性粒细胞等不同种类的白细胞。
根据每种白细胞的数量及其所占白细胞总数的比例,可以计算不同种类白细胞的数量,并进一步分析其相关性质。
2. 实验注意事项2.1 实验前要有良好的实验计划,并准备好所有必要的材料和设备。
2.2 制备血液涂片时,应避免试验操作不当造成细胞破损、变形和失去染色颗粒等情况。
操作时需轻柔,严禁用太阳光源和紫外线来加速干燥进程。
2.3 染色时,应保证涂片的质量和染色的均匀性,避免过度染色或染色不足。
同时也要注意避免操作中可能造成的污染和散布。
2.4 显微镜观察时,需要保证显微镜的清洁和环境的恒温恒湿,以保证观察到的细胞具有清晰明确的形态和结构,并且能准确统计不同白细胞的数量和种类。
2.5 注意实验中的安全操作,避免实验人员接触危险药物和试剂,同时要注意防护措施和清洗涂片的作业环境,确保实验过程的安全性和卫生性。
临床白细胞(WBC)及其分类(单核、淋巴、中性、嗜酸、嗜碱性粒细胞)升高或降低解读及临床意义细胞(WBC)是人体内的防御细胞,能够排除异己,当人体受到外来的细菌、病毒侵扰时,白细胞就会主动攻击它们,通过吞噬作用清除入侵的细菌和病毒,通过形成抗体和淋巴细胞来破坏或灭活入侵的病原体,使机体不受到侵害。
白细胞由骨髓产生,主要分为五种类型:中性粒细胞、淋巴细胞、单核细胞、嗜酸性粒细胞及嗜碱性粒细胞,白细胞就是这五种细胞的统称。
白细胞①白细胞(leukocyte,white blood cell,WBC)代表“防御卫士”,一旦有细菌、病毒等入侵时就会现身将其消灭,给人体一个健康环境,是判断细菌或病毒感染的常用指标。
白细胞主要包括:中性粒细胞、嗜酸性粒细胞、嗜碱性粒细胞、淋巴细胞和单核细胞5种。
②正常成人白细胞总数在(4-10)×109/L,在此数值上下浮动0.5×109/L,也可考虑属于正常范围,这与人们的个体差异有一定关系。
成年男女一般都在此范围内,且不同性别间没有太大不同。
③儿童和婴幼儿则完全不同,新生儿出生时白细胞数量可达到(15-20)×109/L,在随后的一周中可降至15×109/L左右,在6个月-2岁之间可达到(10-12)×109/L,在5岁以下儿童也往往高于成人水平,平均值在8×109/L左右,以后随着年龄的长大,逐渐接近成人水平。
④另外,中性粒细胞和淋巴细胞比例在出生后4-6天和4-6岁存在两个生理交叉点,两个指标都达到50%,即在4-6天和4-6岁间淋巴细胞比例比中性粒细胞比例高,是以淋巴细胞为主,而其他时间是以中性粒细胞为主,随后,两者所占白细胞比例慢慢接近成人的指标。
白细胞分类及相关特征2.1 中性粒细胞:①NEUT概述:中性粒细胞(neutrophil,NEUT)是多形核粒细胞(PMN),属于白细胞的一种,来源于骨髓干细胞,具有较强的变形游走能力和吞噬能力。
白细胞计数【定义】指测定单位体积血液中各种白细胞的总数。
【方法】显微镜计数法和血液分析仪计数法。
【原理】显微镜计数法用白细胞计数稀释液(多为稀乙酸溶液),将血液稀释一定倍数并破坏成熟红细胞后,滴入血细胞计数盘中,在显微镜下计数一定范围内白细胞数,经换算求得每升血液中各种白细胞总数。
【操作方法】显微镜计数法0.38ml稀释液+20μl血→混匀(棕褐色)→充池→静置2~3min→计数(低倍镜,四角4个大方格)→计算镜下白细胞呈圆形,胞质透亮,胞核深染突出。
【质量控制】1.经验控制(1)与红细胞数比较:红细胞数/白细胞数约为500~1000:1。
(2)与血涂片白细胞分布密度一致性。
血涂片上WBC分布密度与WBC数量关系2.计数误差(1)技术误差:通过熟练操作、仪器校准而减小,甚至避免。
(2)固有误差:是计数室内每次血细胞分布不可能完全相同所致的误差。
若白细胞数太低(<3×109/L),可增加计数量(数8个大方格白细胞数)或减低稀释倍数,太高(>15×109/L),可增加稀释倍数。
(3)有核红细胞正常情况下,外周血中不会出现有核红细胞。
若出现大量有核红细胞,其不能被白细胞稀释液破坏,计数时与白细胞一同被计数,使白细胞计数值假性增高。
校正公式为:校正后白细胞数/L=校正前白细胞数×(Y为白细胞分类计数时,100个白细胞中有核红细胞的数量)。
【参考值】成人:(4~10)×109/L。
新生儿:(15~20)×109/L。
6个月~2岁:(11~12)×109/L。
儿童:(5~12)×109/L。
【临床意义】由于中性粒细胞占白细胞总数的50%~70%,所以白细胞计数与中性粒细胞计数的临床意义基本上一致。
白细胞计数报告白细胞计数是一项常规的血液检查项目,用于评估人体免疫系统的功能以及诊断炎症、感染和其他疾病。
本报告将详细介绍白细胞计数的意义、检测方法、结果分析以及相关疾病的参考范围。
一、白细胞计数的意义白细胞是一类细胞,主要负责免疫反应和抵抗感染。
白细胞计数是评估免疫系统功能的重要指标之一。
白细胞计数异常可提示潜在的健康问题,包括感染、炎症、药物反应、肿瘤等。
通过白细胞计数,医生可以更好地了解患者的免疫状态,并针对性地进行治疗。
二、白细胞计数的检测方法白细胞计数通常通过抽取一定量的静脉血样本进行实验室检测。
目前常用的方法包括自动计数和手工计数两种。
1. 自动计数法自动计数法是目前最常用和常规的白细胞计数方法。
它利用自动化仪器对血样中的白细胞数量进行快速准确的测定。
这种方法方便、快捷且结果准确可靠,因此被广泛使用。
2. 手工计数法手工计数法是一种传统的计数方法,依赖于人工显微观察和计数。
虽然这种方法操作相对复杂,但在某些特殊情况下,手工计数法仍然具有一定的应用价值。
例如,在自动计数法结果异常或无法判读时,可以使用手工计数法进行补充或验证。
三、结果分析及参考范围白细胞计数的正常范围因年龄、性别和个体差异而有所不同。
根据目前的研究和临床经验,成年人的正常白细胞计数一般在4-11×10^9/L 之间。
白细胞计数高于正常范围可能暗示感染、炎症、肿瘤等疾病。
具体的异常值进一步结合患者的病史、症状和其他相关检查结果进行综合分析,以确定可能的病因。
白细胞计数低于正常范围可能暗示免疫功能低下、病毒感染、骨髓抑制等疾病。
同样,需要综合分析其他检查结果和临床表现,以进一步确定患者的健康状况和确定诊断。
四、白细胞计数异常的临床意义1. 白细胞计数增高当白细胞计数超出正常范围时,可能提示存在炎症、感染、肿瘤等疾病。
例如,急性炎症常常伴随着白细胞计数的明显升高,而感染、白血病等也可导致白细胞计数显著增加。
2. 白细胞计数降低白细胞计数低于正常范围可能表明免疫功能低下、病毒感染、骨髓抑制等情况。
白细胞分类计数[定义]白细胞分类计数是将血液制成分布均匀的薄膜涂片,用染料染色,根据各类白细胞着色特征,在显微镜下观察其数量、形态和质量的变化、予以分类计数并求出各种白细胞所占的百分率。
[意义]血液中的白细胞一般包括:颗粒细胞(嗜中性、嗜酸性和碱性细胞)、淋巴细胞(大、中、小淋巴细胞)和单核细胞,它们分工不同,在体内发挥各自的作用。
①嗜中性白细胞,成熟的嗜中性白细胞通过吞噬作用而消灭入侵的细菌,特别是球菌。
在严重感染和炎症初期时最活跃;②嗜酸性白细胞,常积聚在抗原-抗体反应的部位,因此,认为它抑制组胺等物质的活动;③嗜碱性白细胞,碱性颗粒中有肝素,表明它有抗凝作用;④淋巴细胞;参与机体免疫反应;⑤单核细胞;它有特殊的酶系统,能对付顽强的病原体,如真菌、原生动物、结核杆菌及布病等。
在慢性感染时或体内有较多组织碎片需要清除时,它会大量出现。
在正常情况下,白细胞构成的比例、形态和质量基本是不变的,但在病理情况下,这种比例、形态、质量将会发生变化,故临床上常把计数白细胞总数和分类计数结合起来,进行分析和诊断某些感染性疾病的种类。
[目的与要求]掌握计数的原理、方法和临床意义[原理]由于白细胞内含有带不同电荷的物质,其中带正电荷的物质易与酸性染料结合呈现红色(这种物质叫嗜酸性物质或颗粒,而其本身呈碱性);而带负电荷的物质易与碱性染料结合呈现蓝色(这种物质叫嗜碱性物质或颗粒,而其本身呈酸性);当细胞内物质带的正负电荷相等时,那么结合的酸性染料和碱性染料几乎相等,这些物质就呈现红、蓝相混的紫红色(这种物质叫嗜中性物质或颗粒)。
这样血片中的白细胞经过染色后就被染成红、蓝及紫红色,从而可以识别分类。
试剂:染液、缓冲液[步骤]1.采血2.制作血涂片:①取洁净载玻片数张,选择边缘光滑的载片作为推片(也可用血细胞计数板的盖玻片做为推片),用左手的拇指及中指夹持载片并置于平稳的台面上,右手持推片。
②取被检血(经EDTA抗凝)1小滴,放于载玻片的右端,手持推片放于血滴之前并与载片接触,以30°~40°角向后拉动推片,使之与血滴接触,待血液扩散形成一条线状之后,以均等的速度轻轻向前推动推片,则血液就被均匀地涂于载片上而形成一薄血膜。
ICS备案号:WS白细胞分类计数参考方法Reference leukocyte differential count method(报批稿)中华人民共和国卫生部 发布目次前言 (Ⅲ)1范围 (4)2总则 (4)3方法 (4)3.1 样本采集 (4)3.2 血涂片制备和要求 (4)3.3 血涂片染色 (4)3.4 需分类的外周血有核细胞 (5)3.5 血涂片检查步骤 (5)3.6 检验人员要求和考核 (6)附录A(规范性附录)常见外周血白细胞形态学 (7)附录B(规范性附录)计算公式 (9)附录C(规范性附录)自动白细胞分类计数的性能评价 (10)参考文献 (16)前言为了保证白细胞分类计数结果具有溯源性和准确性,特制定本标准。
本标准修改采用了美国国家临床实验室标准化委员会(NCCLS)颁发的《白细胞分类计数参考方法和仪器评价方法》标准(H20-A)。
本标准从20XX年XX月XX日起实施。
本标准的附录A、附录B和附录C都是规范性附录。
本标准由卫生部医政司提出。
本标准由上海市临床检验中心负责起草。
本标准主要起草人:胡晓波、许蕾、宋颖、方心驰、张锦锋。
本标准由卫生部委托卫生部临床检验中心负责解释。
白细胞分类计数参考方法1 范围本标准规定了建立白细胞分类计数参考方法中有关样本采集、血涂片制备的要求、血涂片染色、血涂片有核细胞检查的步骤、对检验人员的要求和考核等内容。
本标准适用于建立白细胞分类计数参考方法的实验室2 总则2.1 本标准采用手工目视显微镜计数法作为白细胞分类计数的参考方法。
2.2 为了保证参考方法检测结果的精密度和准确性,建立参考方法的实验室必须进行比对。
3 方法3.1 样本采集将静脉血采集于EDTA-K2抗凝剂(液体或粉末状)中(浓度为每毫升血液含1.5~2.2mg EDTA-K2·H2O)。
采血后立即混匀,应拒绝分析有肉眼可见凝块的样本。
3.2 血涂片制备和要求3.2.1 血涂片制备3.2.1.1 每份样本制作3张血涂片。
要求所用玻片清洁、干燥、无尘,大小为25 mm×75mm,厚度为0.8~1.2mm。
并有明确标记。
如果样本中白细胞数量少时,需要制备更多血涂片(如6张)。
3.2.1.2 使用EDTA-K2抗凝血液样本时,应在采集后4小时内制备血涂片。
在制片前,样本应充分混匀。
注意,样本不能冷藏。
3.2.1.3 用楔形技术制备血涂片。
在玻片近一端1/3处,加一滴(约0.05ml)充分混匀的血液,握住另一张较狭窄的、边缘光滑的推片,以30º~45º角使血滴沿推片迅速散开,快速、平稳地推动推片至玻片的另一端(见图1)。
3.2.1.4 在1小时内,用Romanowsky类型染液染色;或在1小时内,用无水甲醇(含水量﹤3%)固定后染色。
3.2.2 良好血涂片的要求3.2.2.1 血膜至少长25mm,至玻片两侧边缘的距离至少为5mm。
3.2.2.2 血膜边缘要比玻片边缘窄,且边缘光滑,适用于油镜检查。
3.2.2.3 血细胞从厚区到薄区逐步均匀分布,末端呈方形或羽毛状。
3.2.2.4 血膜末端无粒状、划线或裂隙。
所有这些情况会使白细胞集中在这些区域内。
3.2.2.5 在镜检区域内,白细胞形态应无人为异常改变。
通常,随着保存时间的延长,抗凝血会造成白细胞形态的改变,如胞浆内形成空泡,核分解破裂等。
应将抗凝血液保存时间的影响减小到最低限度。
除部分淋巴细胞增生性疾病外,镜检区域内破损白细胞量应<2%。
3.2.2.6 无人为污染。
3.3 血涂片染色采用Romanowsky类染料染色。
Romanowsky类染料由亚甲蓝和/或亚甲蓝氧化产物(天青B),和卤化荧光素(通常为伊红B或Y)组成。
良好的染色能准确鉴别成熟和未成熟白细胞或异常细胞。
3.3.1 染料的性能Romanowsky类染料的质量直接影响染色效果。
在pH6.4~7.0条件下,染料与细胞中特定成分(细胞核和细胞浆特殊颗粒)相互作用,产生典型的颜色,如细胞核染深紫色,红细胞染鲜亮的橙红色。
3.3.2 可接受的染色情况粒细胞、单核细胞、淋巴细胞和其他细胞必须能显示清晰的核浆分界,能识别核染色质成分和细胞浆的颜色差异。
3.4 需分类的外周血有核细胞外周血可见多种有核细胞。
常见的有:中性分叶核粒细胞、中性杆状核粒细胞、淋巴细胞、异型淋巴细胞、单核细胞、嗜酸性粒细胞和嗜碱性粒细胞。
外周血中正常白细胞的形态描述见附录A。
外周血中少见的其他有核细胞在专业的血液学教科书和图谱中均有描述,本标准中不再叙述。
3.5 血涂片检查步骤3.5.1 血涂片显微镜检查3.5.1.1 首先在低倍镜下(10倍~40倍)进行浏览,观察有无异常细胞和细胞分布情况。
然后,在100倍油镜下,观察细胞浆内的颗粒和核分叶情况。
3.5.1.2 检查从约50%的红细胞互相重叠区域开始,向红细胞完全散开的区域推移。
血涂片较薄的区域,呈羽毛状,为“血片边缘”。
3.5.1.3 中性粒细胞,单核细胞和淋巴细胞分布均匀的区域为血涂片分类“可接受”区域。
当白细胞总数正常时,在血涂片尾部和边缘,每油镜视野所见的白细胞数量不超过血涂片体部的2~3倍。
3.5.1.4 除某些病理情况(如慢性淋巴细胞白血病)外,破碎细胞或不能识别细胞的数量不超过白细胞总数的2%。
若破碎细胞仍能明确鉴别(如破碎的嗜酸性粒细胞)应包括在分类计数中。
在结果报告中,应设其他栏,以备填写破碎细胞或不能识别细胞,并作适当描述。
3.5.2 计数方法3.5.2.1 采用“城垛式”方法检查血涂片(图1)。
每个明确识别的细胞必须归入下列分类中:中性分叶核粒细胞;中性杆状核粒细胞;淋巴细胞;异型淋巴细胞;单核细胞;嗜酸性粒细胞;嗜碱性粒细胞;其他有核细胞(除有核红细胞外)。
能明确识别的破碎细胞,应恰当分类。
红细胞分布较疏红细胞分布较密图1 外周血涂片制作方法和“城垛式”血涂片检查方法血涂片尾部,涂片太薄血涂片头部,涂片太厚血涂片体部的检查区域3.5.2.2 每张血涂片应计数200个白细胞,若样本中白细胞数量减少,应增加检查血涂片的数量。
3.5.2.3 白细胞分类结果以百分率和绝对值表示。
3.5.2.4 计数所有的有核红细胞,结果以每100个白细胞计数中见到几个表示。
3.6 检验人员要求和考核3.6.1 检验人员的要求3.6.1.1 检验人员的经验检验人员必须能对所有常见白细胞进行分类,并了解大多数白细胞的形态异常,包括先天性和获得性。
参与细胞形态学检查的检验人员必须进行专业培训,并具备实际工作经验。
3.6.1.2 检验人员的态度检验人员的工作态度、动机和专心程度是关键因素。
因为白细胞分类计数是一项主观性很强的工作,影响分类计数的因素很多,有检验人员的态度、实验室环境条件和工作量等。
对于以每张血涂片计数200个白细胞的参考方法工作量来说,每天每个检验人员血涂片检验数量约为15~25张。
3.6.2 血涂片考核3.6.2.1 考核样本选择10份样本。
样本必须包含7种类型白细胞(中性分叶核粒细胞、中性杆状核粒细胞、淋巴细胞、异型淋巴细胞、单核细胞、嗜酸性粒细胞和嗜碱性粒细胞)。
其中,至少有一份样本含有少量有核红细胞,一份含有少量未成熟白细胞。
按照3.2要求,每份样本制备5张血涂片,按照第3.3节所述方法染色,统一标签,但检验人员不知道样本来源。
玻片分成5套,每套包含10份样本的玻片各1张。
3.6.2.2 检验人员考核分发给参加检验的人员一套考核血涂片,要求每张血涂片做200个白细胞的分类计数,并根据血涂片编号,报告结果,交给监考人。
监考人计算每份样本每种细胞的均值,进行结果解释,制作每种类型细胞分布图。
其中横坐标(X轴)为组均值(百分率),组均值为实验室具备资格的检验人员计数的均值。
纵坐标(Y轴)代表检验人员个体的结果。
在图上添加两条代表理论上95%和99%可信区间的线条,由计数百分率的标准误算得,计算公式见附录B。
3.6.2.3 解释根据Gaussian分布假说,5%的个体结果可能会超出95%范围,但不会超出99%的限值。
若数据不符合该规则,表示存在样本处理过程或操作错误(如样本标签错误,制片不佳,读片区域不当或细胞分类错误)。
在分析出可能误差来源后,必须重新进行考核。
若不能符合统计学规则,应高度怀疑结果的有效性。
监考人必须仔细地检查每张图形。
检验人员数值应该呈随机分布。
若非如此,评价中可能引入了检验人员的偏倚。
应该采取纠正措施(如培训或更换人员等),并重新进行考核。
应保留一套考核血涂片作为标准片,用于其他检验人员的培训和考核。
附录 A(规范性附录)常见外周血白细胞形态学外周血常见有下列5种类型白细胞。
形态特点的简单描述如下。
A.1 中性粒细胞,分叶核A.1.1 细胞大小为10~15µm。
A.1.2 细胞核与细胞浆比率为1:3。
A.1.3 细胞呈圆形或卵圆形。
A.1.4 细胞核分叶,叶间有丝状连接,分为2~5叶。
A.1.5 核染色质聚集。
A.1.6 无核仁。
A.1.7 细胞浆染成淡粉红色,含大量特异性颗粒。
A.2 中性粒细胞,杆状核A.2.1 细胞大小为10~18µm。
A.2.2 细胞核与细胞浆比率为1:1.5~1:2。
A.2.3 细胞呈圆形或卵圆形。
A.2.4 细胞核呈S形,C形,U形或分叶形,可见峡状染色质。
A.2.5 核染色质粗颗粒状聚集。
A.2.6 无核仁。
A.2.7 细胞浆丰富,染成粉红色;含大量特异性颗粒,罕见嗜天青颗粒。
A.3 淋巴细胞A.3.1 细胞大小为7~15µm。
A.3.2 细胞核与细胞浆比率为5:1~2:1。
A.3.3 细胞呈圆形或卵圆形。
A.3.4 细胞核通常呈圆形或卵圆形;偶见核凹陷或轻度切迹。
A.3.5 核染色质散在致密或粗颗粒状聚集;副染色质无或少量。
A.3.6 无核仁;有时,可见小的、淡的核小体。
A.3.7 细胞浆少至中等量;淡蓝色至中度嗜碱性;可见核周淡染区;有时有副核窝;小淋巴细胞无颗粒;大淋巴细胞的细胞浆较多,含少数粗大嗜天青颗粒。
A.4 淋巴细胞,异型A.4.1 细胞大小为10~25µm。
A.4.2 细胞核与细胞浆比率为3:1~1:2。
A.4.3 细胞形态各异,呈圆形,卵圆形或不规则形。
A.4.4 细胞核形态各异,呈圆形,卵圆形,凹陷形,折叠形,裂隙形或分叶形。
A.4.5 核染色质可以细致、中度致密或粗颗粒;副染色质无或少量。
A.4.6 核仁无或多个;大小和染色性各异。
A.4.7 细胞浆中等至大量;染灰色、淡蓝色或深蓝色;可见细胞边缘染色深,核周淡染;浆细胞样淋巴细胞常有核周淡染区或核窝;有时可见细小嗜天青颗粒;偶见空泡。
A.5 单核细胞A.5.1 细胞大小为12~20µm。