预熔型LF钢包炉精炼渣研究
- 格式:ppt
- 大小:293.00 KB
- 文档页数:15
LF 炉脱硫精炼渣的研究发布时间:2021-09-10T06:14:43.752Z 来源:《科学与技术》2021年第5月13期作者:刘光荣李彬尹勇[导读] LF钢包精炼炉是冶炼优质钢的常见设备,具有满意的生产能力刘光荣李彬尹勇新疆昆玉钢铁有限公司833200摘要:LF钢包精炼炉是冶炼优质钢的常见设备,具有满意的生产能力,在本次研究中,本文通过分析影响LF炉脱硫的相关因素之后,通过开展实证分析的方法,进一步论证了CaO、氧化亚铁、氧化铝、二氧化硅等物质的影响进行阐述,希望为保证钢铁生产顺利进行奠定基础。
关键词:LF炉;脱硫精炼渣;实证分析前言:目前大气污染问题已经得到全社会的广泛关注,而硫则是大气污染的主要物质,为实现可持续发展的目标,很多钢铁企业都在对生产工艺进行完善,其中LF钢精炼炉可以保持炉内的还原环境,其中的合成渣精炼可以更好的实现脱硫脱氧,其中合成渣精炼效果与生产工艺之间存在之间关系,值得关注。
1.影响脱硫效果的相关因素分析1.1 CaO对脱硫率的影响在脱硫渣中,CaO是影响脱硫的重要因素,这是因为LF炉以CaO作为反应的原料直接完成脱硫,在与炉中的硫元素发生化学反应之后可以形成硫化钙,且随着反应的继续,该物质的脱硫率会有进一步提升,生产实践证明,随着炉渣中碱度较低的情况下,无论氧化铝以及二氧化硅等含量多高,其脱硫率的增长缓慢;但是随着碱度的上升,氧化铝以及二氧化硅的含量提升则可以显著提升脱硫率,其原因为:在二氧化硅以及氧化铝的含量增加可以改善炉渣粘度,最终有效改善脱硫动力学水平。
所以在理想的工况下,CaO的含量应控制在60%以上[1]。
1.2氧化铝与二氧化硅的影响根据上文介绍的内容可知,氧化铝以及二氧化硅会对CaO的脱硫效果产生影响,其中二氧化硅作为离子晶体,该物质含量的增加则可以显著提升渣中的F(-)离子水平,该物质与网状硅酸盐产生化学反应之后可以加快脱硫效率;再加之二氧化硅具有改善渣粘度的效果,可以提供理想的脱硫动力学条件。
J I A N G S U U N I V E R S I T Y 冶金工程专业硕士研究生结课论文论文题目:LF精炼炉渣性能分析课程名称:LF精炼炉渣性能分析专业班级:硕士研究生学生姓名:学号:学院名称:材料科学与工程学院学期: 2015-2016第一学期完成时间: 2016年 1 月 1 日目 录摘要 (2)第一章 精炼炉炉渣的功能 (4)第二章 LF 精炼渣系的分类 (5)2.1 2CaF -CaO 渣系 (5)2.2 232CaF -O Al -CaO 渣系 (5)2.3 32O Al -CaO 渣系 (5)2.4 232SiO -O Al -MgO -BaO 渣系 (6)2.5 含铝灰的脱硫渣系 (6)第三章 合成精炼渣中各组分的作用 (7)3.1 精炼渣白渣理论 (8)第四章 LF 精炼渣发泡性能 (10)4.1 发泡剂的研究 (10)4.2 精炼渣组分对发泡性能的影响 (10)4.3 钢包精炼渣成分优化的研究 (11)第五章 精炼渣中各组分对其脱硫性能的影响 (14)5.1 碱度对精炼渣脱硫性能的影响 (14)5.2 2CaF 对脱硫的作用 (14)5.3 渣中MgO 对脱硫的作用 (15)5.4 32O Al 对脱硫的作用 (15)5.5 精炼渣的还原性对脱硫反应的影响 (15)5.6 BaO 对精炼渣脱硫反应的影响 (16)第六章 精炼炉渣的展望 (17)参考文献 (18)摘要LF钢包炉作为一种高效钢的二次精炼手段,借助电弧加热、造还原渣和底吹氩气搅拌等手段,以达到快速脱氧、脱硫、均匀钢水温度、成分,以及有效去除钢水中夹杂物的目的。
探讨合理的精炼渣成分对于提高LF的作业率,降低脱硫时间,优化转炉、精炼炉和连铸之间的工艺衔接和加快生产节奏都具有重要的意义。
本文主要从精炼渣组分对其发泡性能和脱硫性能的影响几个方面综述了精炼渣的研究现状。
展望了精炼渣的发展前景和方向。
关键词:精炼炉渣、脱硫性能、发泡性能Abstract Being considered as one of high efficiency methods of second refining,LF was in virtue some measures of heating up by the electric arc, reductive slag and argon blowing to achieve the aims of rapid deoxidation, desulphurization,mixing the temperature and components of liquid steel and removing the inclusion from the liquid steel availably. It was very important to find out the optimum composition of refining slag,which will offer a great significance on reducing the time of desulphurization, harmonizing the LD, LF and continuous casting and accelerating the production rhythm.The research current of the foaming properties and the desulphurizing properties of LF refining slag which were effected by composition of slag had been reviewed .The development of LF refining slag was also discussed , which would be helpful for the research and the application of LF refining.Keywords:refining slag; foaming properties; desulphurizing properties配制LF 炉精炼渣的基本功能为1深脱硫2深脱氧;3起泡埋弧;4可去除钢中非金属夹杂物,净化钢液;5改变夹杂物的形态;6防止钢液二次氧化和保温作用。
LF炉精炼造白渣工艺研究与实践摘要根据L(炉造渣工艺的特点,利用炉渣组元Ca0、S102、Al203、Ca(z进行分析研究,制定出合理的渣系配比和快速造白渣制度。
达到稳定脱硫、脱氧效果,成分和温度控制精度较高,充分发挥了L(炉精炼的效果。
关键词L(精炼白渣随着市场对钢材品质的提高,L(炉精炼作为提升钢材质量的手段,得到了迅速的发展。
在L(炉精炼过程中,通过合理快速造白渣,尽快营造出炉内稳定的还原性气氛,可以达到脱硫、脱氧的、吸收钢中的夹杂物、控制夹杂物的形态、精确控制成分等目的;形成的白泡沫渣,埋弧效果好,热效率高,减少了对耐材的侵蚀。
八一钢铁有限公司在原造渣工艺的基础上,制定出快速造白泡沫渣,合理地控制L(埋弧、脱硫、脱氧、成分和温度等主要精炼环节,充分发挥L(炉精炼效果。
一、精炼快速造白渣工艺制定1.转炉渣对精炼造渣的影响。
(1)渣中碳粒对精炼造渣及钢中碳含量的影响。
冶炼中、高碳钢时,转炉出钢合金化加入的增碳剂,部分混入钢渣中参与脱氧,因熔渣中的碳粒难以量化,使得脱氧程度、成份碳控制不准。
为解决这一问题,采用钢包进入L(位后,增加在线供氩强度,确保混入熔渣中的碳粒完全熔化。
(2)转炉下渣对精炼造渣的影响。
转炉出钢过程下渣,炉渣受钢流的混冲乳化,起到充分氧化钢液的作用,使钢成分、脱氧元素不断变化。
这种原始渣氧化性强、氧势高,延长了L(精炼脱氧时间。
实践中发现,转炉钢包内下渣厚度小于50mm时,精炼送电4分钟~7分钟后,即可获得流动性和埋弧效果良好的熔渣,熔渣S102含量也较少,精炼过程熔渣粘度变化小,能较早形成白渣。
因此,转炉良好的挡渣率和下渣量的控制,是精炼迅速造白渣的前提。
(3)转炉加顶渣对精炼造渣的影响。
为减轻L(炉负荷,我厂采用在转炉出钢时向钢包配加顶渣的工艺,利用钢水出钢时的搅拌动能及钢水显热将顶渣部分熔化,实现终渣预脱氧,降低了L(炉渣料的加入量和化渣时间,起到了对原始渣改质及预脱氧的作用,碱度提高,氧化性降低。
浅析LF炉精炼渣冶金性能的研究现状[摘要]在钢材的铸造领域中,连铸技术自身的不断完善发展及社会各界对钢材质量需求的提升,钢包精炼炉受到的重视程度越来越大,在很多钢铁冶炼企业的钢包精炼炉中除采用常规化的还原氛埋弧的加热技术、透气砖的吹氩搅拌技术及真空脱气等较为成熟的技术外,合成渣的精炼技术也得到着较为广泛的应用。
文章就目前合成精炼渣所具有的作用及LF炉精炼渣冶金的熔化性能、脱硫性能及发泡性能等重点性能进行研究分析,并就LF炉精炼渣冶金性能的发展趋势等进行简单分析。
【关键字】LF炉;精炼渣;冶金性能炉外精炼作为现代化钢铁冶炼流程中的主要的生产环节,因其高效的性能已经在国内外的很多钢铁制造企业中广泛的采用,并在连铸技术、纯净钢的生产技术的完善以及生产运行成本降低等现实要求之下,与炉外精炼技术相匹配的工艺流程及生产设备逐步完善并迅速普及,精炼炉的种类相对较大,在我国的大部分钢铁冶炼企业中多以LF炉为主要的精炼炉,而与该精炼炉所生产的钢种类别相匹配的精炼渣,需要具有较高的冶金性能。
一.LF炉精炼渣内容概述LF炉渣按照自身的制作形态可以划分为混合型、烧结型、预熔型,其中混合型是由多种合成渣被均匀的混合制成的粒状的混合物,烧结型是由多种合成渣被均匀的混合后被控制在低于熔点的温度而烧结成的混合物,预熔型是由多种合成渣被混合均匀后再被控制在高于熔点的温度下而熔融加工制成。
烧结型与预熔型LF炉渣因为成本等诸多原因,在生产实践中应有的相对较少,使用的较多的是混合精炼渣。
在LF炉精炼的过程中,向钢包中注入被经过特殊比例配制而成的混合渣料,可在电弧的加热处理下熔化成为液态的渣体,从而达到精炼钢液、绝热保温等目的,而精炼渣在具体的钢铁精炼过程中的冶金作用主要是:利用高还原性、合适碱强度的精炼渣料实现钢中的硫及氧被进一步脱除的目的;以提高热效率来实现炉衬的保护;进行钢中所含有的非金属夹杂的吸收,对夹杂实施变性处理,并对钢液进行净化处理;进行冶炼过程中的大气的隔绝,以控制钢水出现吸气现象等。
210吨LF精炼炉高效造渣技术的研究与应用LF精炼炉是钢铁冶炼过程中的重要设备,其主要作用是通过精炼处理,使钢液中的杂质得以除去,从而提高钢水的质量。
而造渣技术则是LF精炼炉操作中的重要环节,能够影响到炉内的化学反应和钢液的质量,因此如何提高LF精炼炉的造渣技术,成为了钢铁行业关注的焦点。
近年来,随着我国钢铁行业对钢水质量和生产效率要求的不断提高,LF精炼炉高效造渣技术的研究与应用受到了广泛关注。
本文将就LF精炼炉高效造渣技术的研究与应用进行深入探讨,以期为相关领域的研究与实践提供一定的参考和借鉴。
一、LF精炼炉高效造渣技术的研究现状LF精炼炉高效造渣技术的研究,主要集中在造渣剂的选择、加入方式及作用机理等方面。
造渣剂是LF精炼炉造渣过程中的关键物质,它能够吸附、包裹和还原钢液中的氧化物、硫化物等杂质,从而提高造渣的效果。
当前,常见的造渣剂主要包括生石灰、石灰石粉、石灰石等,它们能够在造渣过程中脱除氧化铁、硫化铁等有害元素,是LF精炼炉造渣的重要辅助材料。
在造渣剂的选择上,研究人员主要关注其吸附性能、还原能力和成本等因素,通过对造渣剂的物理化学性质进行分析,优化其配比比例和加入方式,以期提高LF精炼炉的造渣效果。
还有很多专家学者从理论角度出发,通过建立数学模型和仿真实验,探讨造渣剂的作用机理,进一步指导LF精炼炉的造渣操作。
研究人员还在LF精炼炉高效造渣技术中开展了大量的实验研究和工程应用,在不断积累经验的基础上,总结了一系列适合不同工艺条件的造渣方案,为钢铁企业提高生产效率、降低生产成本提供了重要的技术支持。
LF精炼炉高效造渣技术的研究成果已经得到了广泛的应用。
目前,我国钢铁企业普遍采用了先进的LF精炼炉高效造渣技术,通过合理选择造渣剂、优化造渣操作,不断提高了钢液的质量,提高了钢水的成材率和合格率,降低了钢材的氧化铁含量,改善了钢材的表面质量和力学性能。
在应用中,LF精炼炉高效造渣技术还得到了多个方面的推广。
精炼渣【精炼渣系的配比研究与应用】摘。
要本文结合生产实际对lf炉精练工艺炉渣熔点的研究结合生产成本对lf精练炉渣进行了调整,通过提高炉渣中的al2o3含量来调整渣料配比,在此基础上对本厂lf炉渣进行改进,不仅达到了精练目的还大大降低了精练成本。
关键词精炼渣;配比研究中图分类号tn914文献标识码a文章编号1673-9671-(2012)072-0230-02lf炉是上个世纪70年代发展起来的钢水炉外精练设备,其精练设备主要依靠电极加热、造白渣、钢包底吹氩来降低钢水氧,硫等有害元素,均匀成分和温度,满足连铸钢水需要条件。
目前莱钢特钢事业部银前精练车间lf炉渣萤石用量非常大,炉渣渣量流动性差,钢水升温速度较慢,针对此情况我们通过分析炉渣成分以及现场相关数据进行了分析希望找到合理的渣料配比来改善目前的难题。
1现场数据与比较表格1不同渣系下炉渣的熔点(来源于理论相关数据)表格2特钢事业部精炼车间45#,40cr钢种的炉渣渣系(来源于现场数据收集)2图表分析由于化验室条件有限我们的炉渣不知道萤石含量,所以没有把萤石对炉渣的熔点的影响分析进去。
从上表格可以看出45,40cr的炉渣最接近1540℃,但是根据下面的计算公式可以看出45,40cr的炉渣熔点应该高于1550℃也就是说根据中间包正常浇次炉次在软吹时候炉渣已经由液态转变成固态,但是实际上我们的炉渣并没有变成固态那时因为我们用了大量的萤石降低了炉渣的熔点。
从理论折线图上可以看出cao含量越低,al2o3含量越高,炉渣的熔点越低,用al2o3代替cao,能显著地降低炉渣的熔点,同时炉渣的液相线温度还与渣中mgo含量,有一定的关系如下:t液=1208℃+15.5(mgo)%,每增加1%mgo,可使渣的液相线温度提高15.5℃。
因此我们车间的如果要想得到熔点为1500℃以下的炉渣,应该减少石灰用量降低炉渣中cao的含量,保证埋弧效果即可或者是增加预熔渣量来增加炉渣中的al2o3。
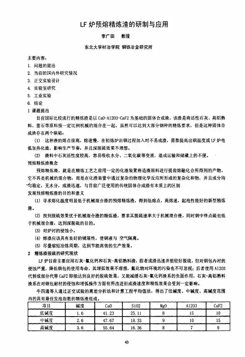
LF炉预熔精炼渣的研制与应用作者:李广田作者单位:东北大学材冶学院 钢铁冶金研究所1.温良英.陈登福.白晨光.董凌燕.许原.邱贵宝.周远华.廖明.陈浩钢包炉(LF)预熔精炼渣的研究[期刊论文]-特殊钢2003,24(2)2.方善超.齐新霞.石成刚.马占军.Fang Shanchao.Qi Xinxia.Shi Chenggang.Ma Zhanjun安钢LF炉精炼效果分析与评价[期刊论文]-河南冶金2005,13(5)3.张旭升.关勇.吕春风.张洪峰.王军.Zhang Xusheng.Guan Yong.Lu Chunfeng.Zhang Hongfeng.Wang Jun新型LF炉精炼渣的研制与应用[期刊论文]-鞍钢技术2006(2)4.刘辉杰.LIU Hui-jie LF炉适宜钢种探讨[期刊论文]-江西冶金2007,27(2)5.曹余良.袁守谦.吕然超.邱兵.宋美娟.Cao Yuliang.Yuan Shouqian.Lv Ranchao.Qiu Bing.Song Meijuan铝酸钙预熔精炼渣脱硫实验[期刊论文]-钢铁钒钛2009,30(2)6.赵和明.谢兵LF炉精炼渣冶金性能的研究现状[期刊论文]-钢铁钒钛2002,23(4)7.蒋德阳.刘巍LF炉精炼工艺和效果的研究[期刊论文]-湖南冶金2004,32(4)8.潘贻芳.凌遵峰.王宝明.李树庆.王振峰.PAN Yi-fang.LING Zun-feng.WANG Bao-ming.LI Shu-qing.WANG Zhen-feng无氟预熔LF精炼渣的开发与应用研究[期刊论文]-钢铁2006,41(10)9.李广田.陈俊锋.李文献.高艳宏.宋嘉鹏.姜桂连.刘晟多功能预熔精炼渣的研制和应用[会议论文]-200810.孟劲松.姜茂发.王德永.刘承军.MENG Jin-song.JIANG Mao-fa.WANG De-yong.LIU Cheng-jun LF炉合成精炼渣成分优化[期刊论文]-东北大学学报(自然科学版)2006,27(10)引用本文格式:李广田LF炉预熔精炼渣的研制与应用[会议论文] 2008。
LF炉精炼造白渣工艺的研究LF炉是钢铁精炼生产过程中非常重要的精炼设备,在钢铁生产过程中所表现出来的脱硫效率较高、钢液成分的控制更加的精确,并且在生产过程中的经济投入量更低,是当前我国钢铁生产企业广泛运用的技术之一。
造白渣工艺是LF 炉精炼过程中非常重要环节,本文就针对该工艺技术进行分析。
标签:LF炉精炼;造白渣工艺;研究分析伴随当前我国工业化的发展速度,不断加快社会经济的发展,对钢铁材料的生产量以及质量的要求不断提升,有效推动了我国钢铁制造技术的高速发展,这对我国炼钢精炼技术层次和整体的炼钢效果和质量提出了较高的要求。
LF炉在整体的投资费用上相对较低,设备构造比较简单,同时在操作过程中比较灵活,所具备的炼钢效果非常优秀,受到了我国社会各大钢铁企业的广泛运用,LF炉的精炼过程主要是通过电极埋弧加热合成渣,使得LF炉内不具备良好的还原环境,通过这种方式实现了对钢铁的脱硫脱氧以及去除内部杂质,提升钢铁纯度和精度的有效目的。
1 精炼渣的主要作用精炼渣再另单独的精炼过程当中,像钢铁内部加入一些特殊性配比成分的合成渣,从晶粒内部的化学成分构造上来分析,其中常见的精炼渣主要是通过CaO-CaF2 基,CaO-Al2O3 基,CaO-Al2O3-SiO2 基等等重点就低碱度较高的熔渣体系。
在合成渣的电弧加热作用下,合成渣通过固态形式慢慢融化成为液态渣,并且和钢液进行有效的混合,在反应过程当中起到了保温绝热以及精炼钢铁的实际效果。
在反应过程当中所表现出来的作用分为以下几个方面,第一,脱硫作用;第二脱氧作用;第三实现高精度的反应环境;第四,高还原性渣料在LF炉内部的吹氩搅拌作用。
通过这种方式可以有效的提升和钢液之间的混合接触面积,进而充分的发挥出其还原性的作用,在很大程度上提升的脱硫和脱氧的效果。
吹氩搅拌的操作过程当中,会使得钢液内部的杂质不断的向上聚集,并且和残渣接触的部分会被慢慢的吸附,有效实现了对钢鐵液体的净化。
LF精炼造渣工艺研究摘要:LF任务主要是升温、脱硫、调整钢水成分和温度、洁净钢水等,处理周期为35~45 min,而转炉冶炼和连铸拉钢周期一般不到40 min。
所以,对某些硫含量和铸坯洁净度要求较高的钢种来说,LF 处理周期偏长在一定程度上影响了生产顺行。
造还原渣是LF 处理过程的难点,目前造渣主要依靠操作者的操作技能和生产经验,造渣时间及造渣效果不尽相同。
另外,LF 造渣过程中升温噪音大,升温效率不稳定、炉渣和烟尘外溢严重,所以,必须优化LF 精炼造渣工艺。
本文分析了LF精炼造渣工艺。
关键词:LF;精炼造渣;工艺;LF 钢包精炼炉具有保持炉内还原气氛,氢气搅拌,电极埋弧加热和合成渣精炼等独特的精炼功能,其中合成渣的精炼功能可以更好地完成脱硫、脱氧、脱气去夹杂的任务。
LF 炉通过底部吹氩搅拌,促使钢中杂物聚集上浮,与熔渣接触被吸收,可以精炼和净化钢液;电弧加热过程电极周围空气中的水分子、氮气极易电离而进入钢液使气体含量增加,通过渣层覆盖钢液,可以有效地防止吸入气体,与脱氧制度配合,对夹杂物进行变性和无害化处理。
一、 LF 造渣现状1.LF 造渣要求。
LF 造还原渣与钢水罐内温度、冶炼钢种、出钢下渣量、钢水脱氧程度等因素有关,而且LF 炉处理完成后,在不增加前道工序脱硫扒渣的处理时间外,要求钢水硫含量和夹杂物含量极低。
为达到此目的,要求顶渣具有较高的碱度和较低的氧化性。
提前造渣工艺实施后,大多数罐次钢水进站后,顶渣粘稠度满足处理要求,不必再加入精炼渣、萤石等材料,所以此类产品消耗量得到有效降低,利于成本控制。
2.LF 造渣手段。
LF 造渣的关键是渣快速熔化并保证合适的粘稠度。
一般来说,转炉出钢后,由于合金化的影响,钢水罐内顶渣碱度有降低的趋势,所以从造渣的需求来讲,需在LF 工序加入白灰以满足钢水搬出时顶渣的成分要求。
为了达到尽快化渣的目的,一方面通过电极加热,高温状态下促使渣料熔化,另外,需加入一定量的萤石、精炼渣等化渣材料,在底吹氩的搅拌下进行熔化。
210吨LF精炼炉高效造渣技术的研究与应用一、LF精炼炉简介LF(Ladle Furnace)精炼炉是一种常见的精炼设备,主要用于对钢液进行中包精炼,以提高钢液质量,消除不良元素和气体,并控制钢液温度,为连铸工序提供符合要求的熔体。
LF精炼炉由炉体、电炉、冶炼炉、过滤器、电器控制系统等部分组成,具有质量好、操作方便、设备简单等特点。
LF精炼炉在现代钢铁生产中扮演着重要的角色,对钢液的质量和性能提升起着至关重要的作用。
二、LF精炼炉造渣技术研究现状造渣技术是LF精炼炉操作中的一项重要工艺。
传统的造渣技术主要采用气吹造渣或者用吹氧进行造渣,这种技术存在造渣时间长、造渣效果差、造渣成本高等问题。
随着钢铁行业的不断发展,LF精炼炉的造渣技术也在不断创新和改进。
目前,一些先进的造渣技术被引入到LF精炼炉中,如高效造渣剂、优化造渣工艺、改进造渣设备等。
三、高效造渣技术的研究1. 高效造渣剂高效造渣剂是LF精炼炉造渣技术的重要组成部分。
高效造渣剂能够快速吸收和分解渣中的不良元素,减少钢水中的夹杂物,提高钢液的质量。
通过合理选择和使用高效造渣剂,可以减少造渣时间,降低造渣成本,提高造渣效果。
2. 优化造渣工艺优化造渣工艺是LF精炼炉造渣技术研究的重要方向之一。
通过对造渣工艺进行优化调整,可以有效提高造渣效果,减少造渣时间,降低造渣成本。
在具体操作中,可以通过调整造渣剂用量、造渣剂种类、造渣工艺参数等手段来实现工艺的优化。
3. 改进造渣设备为了提高LF精炼炉造渣效果,一些钢铁企业进行了造渣设备的改进。
采用新型的造渣设备,提高设备的造渣效率,减少造渣时间,降低造渣成本。
通过改进造渣设备,可以有效提高LF精炼炉的造渣效果,为后续工序提供优质的钢液。
LF精炼炉高效造渣技术的研究和应用已经在一些钢铁企业得到了广泛的应用,取得了显著的经济效益和社会效益。
通过高效造渣技术的应用,可以显著提高钢水的质量和性能,降低生产成本,提高生产效率,提高企业的竞争力,实现经济效益和环保效益的双赢。
LF炉精炼渣的组成及冶金性能的分析冉锐摘要: 钢水炉外精炼是当前国内外炼钢工业的前沿新技术.随着纯净钢生产技术的进步和连铸技术的发展,以及降低生产成本的要求,炉外精炼工艺与(略).日本、欧美等先进的钢铁生产国家,炉外精炼比超过90%,其中真空精炼比超过50%,有些钢厂已经达到100%.钢水炉外精炼是高技术含量新产品的质量保证基础,是现代炼钢生产流程与产品高质量水平的标志.各种炉外精炼设备的冶金功能主要包括:熔池搅拌功能,(略)和温度,保证钢材质量均匀;提纯精炼功能,通过钢渣反应、真空冶炼以及喷射冶金等方法,去除钢中S、P、C、N、H(略)质和夹杂物,提高钢水纯净度;钢水升温和控温功能,对钢水实现成分微调;生产调节功能(略)连铸生产.介绍了几种常见的炉外精炼工艺:LF、RH、VD与VOD和CAS和气体搅拌等精炼工艺的特点. 从埋弧渣的物理性能和化学成分入手,探索其熔化性能,脱硫脱氧能力等物化性能,研究埋弧渣的成分和其发泡效果. 埋弧基渣的储泡能力与炉渣的物理化学性能有关,炉渣的物理性能指炉渣的密度,粘度,表面张力.关键字: 钢水炉外精炼.纯净钢.泡沫渣.脱硫.前言随着社会经济的高速发展,对钢铁产品的要求也越来越高,比如与传统板坯相比,薄板坯连铸的结晶器热流大,在弯月面附近处的凝固坯壳产生较高的表面张力,往往导致形成纵向表面裂纹。
尤其是碳含量在0065%~0.15%范围内时,凝固过程中形成单向奥氏体的温度愈高,铸态钢奥氏体晶粒就愈大,钢的塑性就愈低,就愈易产生表面裂纹。
为此应尽量避开这一碳含量区域。
如果生产冷轧带卷,必须有高质量的钢水,尤其对原料的要求很高;若电炉炼钢,应加海绵铁并使用优质废钢;对铝和氮的要求也很严格,以避免氮化铝的析出,脆化奥氏体晶界面,使连铸坯出现角横裂或振痕处的横裂。
而国外许多大型钢铁企业都非常重视LF炉精炼工艺的改进,值得我们国家的钢铁企业学习借鉴.炉外精炼技术的特点与功能炉外精炼是指在钢包中进行冶炼的过程,是将真空处理、吹氩搅拌、加热控温、喂线喷粉、微合金化等技术以不同形式组合起来,出钢前尽量除去氧化渣,在钢包内重新造还原渣,保持包内还原性气氛。