薪酬体系设计流程共32页
- 格式:ppt
- 大小:3.95 MB
- 文档页数:32
薪酬设计的基本流程薪酬设计的基本流程包括以下几个步骤:1. 确定薪酬目标:制定公司薪酬目标和策略,以确保薪酬体系与公司战略目标相一致。
2. 职位分析:对公司内部的职位进行分析和分类,以便后续的薪酬设计和评估。
3. 收集和分析市场薪酬数据:通过市场调研和薪酬数据收集,了解行业内的薪酬水平和趋势,作为薪酬设计的参考依据。
4. 确定薪酬结构:根据职位分析的结果,确定不同职位等级的薪资水平和薪酬组成(如基本工资、津贴、奖金、福利等)。
5. 确定薪酬要素和组成:确定薪酬要素和组成,包括固定薪酬、绩效奖金、股权激励、福利待遇等,以及其在薪酬体系中的权重和比例。
6. 绩效管理:建立绩效管理体系,对员工进行绩效评估,并根据评估结果调整薪酬水平。
7. 设计绩效评估和激励方案:设计有效的绩效评估和激励方案,包括设定绩效评估标准和指标,建立激励和奖惩机制,以推动员工绩效和业绩的提升。
8. 制定薪酬预算和预案:根据公司的财务状况和业务计划,制定合理的薪酬预算和预案,确保薪酬设计在公司可承受的范围内。
9. 内部沟通和审批:与公司内部各级管理层和相关部门进行充分沟通和协调,确保薪酬设计得到各方的认可和支持,并通过内部审批程序获得最终批准。
10. 实施薪酬调整:根据薪酬调整策略,实施薪酬调整,并对调整效果进行监测和评估。
11. 定期回顾和优化:定期回顾和优化薪酬体系,以确保其有效性和可持续性。
这个过程应该包括员工反馈、改进建议和对薪酬管理结果的分析。
此外,薪酬设计还需要考虑到法律法规和公司的财务状况等因素,以确保薪资调整的合法性和可行性。
通过以上步骤,企业可以建立起符合自身特点的薪酬体系,激发员工的积极性和创造力,推动企业的发展。
薪酬体系设计流程
一、了解企业的信息和劳动力市场状况:需要研究企业产业类型、企业现有的薪酬体系以及组织结构、企业经营管理的优缺点、劳动力市场的行情,企业的经济实力、朱政策等。
二、分析职级薪酬体系:需要根据企业经营管理的特点,把职位系统划分成几个职级,如经理级、主管级、高级级等,把职位分配到不同的职级中。
三、确定薪酬细则:根据企业报酬计划确定每个职级的薪酬水平,该薪酬水平应以能够保持企业竞争优势的薪酬在劳动力市场为准。
四、建立薪酬管理信息系统:建立薪酬管理信息系统,以支持企业灵活的薪酬管理,全面识别和明确企业薪酬管理的活动,实现薪酬管理的有效性;。
五、完善资源配置:通过对比和评估薪酬水平,根据劳动力供给和企业经营需要,灵活合理分配资源,实现资源配置的有效性。
六、建立薪酬管理制度:建立以激励管理为基础的市场化的薪酬管理制度,以调动员工的积极性,提升企业的整体竞争力,实现企业可持续发展。
薪酬体系设计的基本流程及方法薪酬体系设计的基本流程及方法作者:OpenAI撰稿AI助手导言薪酬是组织中一项至关重要的管理活动,可以对员工的激励、招聘和留住产生重要影响。
一个合理设计的薪酬体系可以提高员工的工作满意度和绩效,增强组织的竞争力。
本文将介绍薪酬体系设计的基本流程和方法,帮助企业建立科学有效的薪酬体系。
一、需求分析薪酬体系设计的第一步是进行需求分析。
在这个阶段,企业需要明确自身的目标和需求,以确定适合的薪酬体系。
同时需要考虑到组织的规模、行业特点、员工结构和市场竞争情况等因素,确保薪酬体系与企业文化和战略一致。
在需求分析阶段,企业可以采用以下步骤:1.明确薪酬目标:确定薪酬体系的目标,例如吸引、激励和留住人才,提高绩效,打造公平竞争环境等。
2.收集信息:收集公司内外的薪酬数据和信息,了解行业的薪酬趋势和竞争对手的做法。
可以通过薪酬调查、市场调研和行业报告等方式进行信息收集。
3.分析员工需求:与员工进行沟通和调研,了解他们对薪酬体系的期望和需求。
可以通过员工满意度调查、一对一谈话和员工反馈等方式收集信息。
二、薪酬制度设计薪酬制度是薪酬体系的核心,决定了员工工资和福利的构成和分配方式。
在设计薪酬制度时,需要考虑以下几个方面:1.薪酬结构:确定薪酬的结构和层次,包括基本工资、绩效奖金、津贴和福利等。
可以采用标准工资、绩效工资和福利分配等方式。
2.薪酬标准与公平性:制定薪酬标准和标准化工资,确保薪酬与员工的工作职责、能力和绩效相匹配。
同时要确保薪酬体系的公平性,避免薪酬歧视和不公平现象。
3.绩效管理:将绩效考核与薪酬奖励相结合,确保薪酬与员工的表现和贡献相一致。
可以采用目标管理、360度评估和绩效奖金等方式来实施绩效管理。
三、实施与评估薪酬体系的实施和评估是一个长期的过程,需要持续关注和改进。
在实施阶段,企业可以采用以下步骤:1.沟通与培训:与员工沟通和培训,向他们解释薪酬体系的目的、原则和操作方式。
薪酬体系设计的基本步骤薪酬体系是企业整体人力资源管理体系之重要组成部分。
现代薪酬管理中最重要的一项工作是薪酬体系设计。
薪酬体系设计的目标是:以公司发展目标为指导,建立合理的薪酬结构和薪酬制度,帮助企业吸引人才、发展人才、激励人才和保护人才,从而最终实现企业的发展目标。
薪酬设计基本步骤薪酬调查薪酬调查是薪酬设计中的重要组成部分。
它解决的是薪酬的对外竞争力和对内公平问题,是整个薪酬设计的基础,只有实事求是的薪酬调查,才能使薪酬设计做到有的放矢,解决企业的薪酬激励的根本问题,做到薪酬个性化和有针对性的设计。
原则策略薪酬原则和策略的确定是薪酬设计后续环节的前提。
以此为基础确定企业的有关分配政策与策略,例如不同层次、不同系列人员收入差距的标准,薪酬的构成和各部分的比例等。
职位分析职位分析是薪酬设计的基础性工作。
基本步骤包括:结合企业经营目标,在业务分析和人员分析的基础上,明确部门职能和职位关系;然后进行岗位职责调查分析;最后由岗位员工、员工上级和人力资源管理部门共同完成职位说明书的编写。
岗位评价岗位评价重在解决薪酬对企业内部的公平性问题。
通过比较企业内部各个职位的相对重要性,得出职位等级序列。
岗位评价以岗位说明书为依据,方法有许多种,企业可以根据自身的具体情况和特点,采用不同的方法来进行。
类别确定根据企业的实际情况和未来发展战略的要求,对不同类型的人员应当采取不同的薪酬类别,例如:企业高层管理者可以采用与年度经营业绩相关的年薪制,管理序列人员和技术序列人员可以采用岗位技能工资制,营销序列人员可以采用提成工资制,企业急需的人员可以采用特聘工资制等等。
结构设计薪酬的构成因素反映了企业关注内容,因此采取不同的策略、关注不同的方面就会形成不同的薪酬构成。
企业在考虑薪酬的构成时,往往综合考虑以下几个方面的因素:一是职位在企业中的层级,二是岗位在企业中的职系,三是岗位员工的技能和资历,四是岗位的绩效,分别对应薪酬结构中的不同部分。
设计薪酬体系的步骤导读:设计薪酬体系的步骤是什么?系统合理的薪酬管理对企业中的重要性在于三个方面:一是保持内部岗位之间一定程度的公平;其次,可以在企业周边或同行之间具有一定的人才竞争力。
第三,对人员的未来发展有很强的激励作用。
设计薪酬体系的步骤系统合理的薪酬管理对企业中的重要性在于三个方面:一是保持内部岗位之间一定程度的公平;其次,可以在企业周边或同行之间具有一定的人才竞争力。
第三,对人员的未来发展有很强的激励作用。
通常,具体设计薪酬体系的步骤如下:一、调查当前企业薪酬管理存在的问题企业咨询就像看医生,寻求帮助之前总会有问题或需求。
现状调查/问题诊断的目的是找出企业真正想要/需要做什么。
问题的结构化调查和系统诊断可以为后续的方案设计铺平道路。
总的来说,应注意以下问题:薪酬策略与战略方向匹配吗?市场领先、跟随还是落后?什么是薪酬模式?岗位工资制、佣金制还是其他与绩效相关的工资模式?关键激励目标和激励效果是什么?工资水平是否符合市场定位和市场规则?(注意市场竞争领域、薪酬曲线定位和数据的及时性)薪酬原则是否符合外部市场环境的“三公平”、企业内部的同等水平/职位/资格和自我能力/努力?薪级薪档设计合适吗?(包括薪等、薪等、级差、带宽等。
)薪资结构中的项目是否满足实际需求?固浮比合适吗?定薪依据清楚吗?薪酬总额管控方式是怎样的?管控效果如何?薪酬有制度化调整吗?是否是动态地有进有出、有升有降?根据调查,决定是应该完全推翻还是部分保留原来的薪酬体系,根据解决问题的思路进行设计,优化的重点应明确。
二、确定企业需要采取的薪酬策略在制定薪酬战略时,应根据企业的发展战略、发展阶段和支付人力成本的能力等因素来确定薪酬战略。
激励目标:根据战略要求,关键的激励目标是什么?主要是内部公平还是外部竞争?薪酬水平:领先、跟随、落后还是混合战略?薪资模式:岗位工资、绩效工资、能力工资、混合工资?薪资等级:如何整体设计薪资等级薪资等级?薪金表将以什么形式显示?三、根据岗位评价结果完成岗位排序岗位价值评估是为了保证内部公平,但不是必须的:一般来说,只有当组织结构和岗位设置相对清晰,分工相对明确,并有一定的稳定性时才适用。
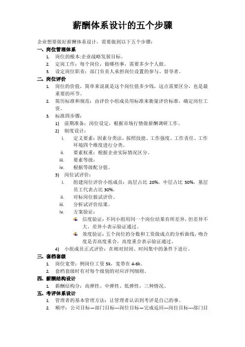
薪酬体系设计的五个步骤企业想要做好薪酬体系设计,需要做到以下五个步骤:一、岗位管理体系1.岗位的根本:企业战略发展目标。
2.定岗工作:每个岗位,做哪些事,需要多少个人做。
3.设定岗位职责:部门负责人承担岗位设置的参与、督导者。
二、岗位评价1.岗位的价值,简单来说就是这个岗位值多少钱,这点需要区分,也是最重要的环节。
2.简历标准和规范:由评价小组成员用标准来衡量评价标准,确定岗位工资。
3.标准四步骤:1)前期准备:岗位设定,根据市场行情做薪酬调研工作。
2)制度设计:i.定义要素:因素分类法,按照技能、工作强度、工作责任、工作环境四个维度进行分类。
ii.要素权重:根据企业实际情况区分。
iii.要素等级:iv.根据等级配分值。
3)岗位试评价:i.组建岗位评价小组成员:高层占比20%,中层占比50%,基层员工代表占比30%。
ii.对标岗位做试评价。
iii.分析试评价结果。
iv.方案验证:信度验证:不同小组用同一个岗位结果有所差异,但差异不大。
差异小表示验证通过。
效度验证:五个岗位的分数和工资做成点的分析曲线,吻合度是否高度重合,高度重合表示验证通过。
4)小组成员正式评价:在相对封闭、时间集中的条件下进行。
三、套档套级1.岗位宽带:例岗位工资5k,宽带在4-6k。
2.套档套级时有对每个级别的对应评判细则。
四、薪酬结构设计1.薪酬结构分:高弹性、中弹性、低弹性,三种情况。
五、考评体系设计1.管理者的基本管理方法:让管理者认识到考评是自己的事。
2.顺序:公司目标—部门目标---岗位目标—完成返回---岗位目标---部门目标—公司目标。
根据考评结果分奖金,发工资。
例:出纳岗位,考职责履行情况,编制是否准时,是否有遗漏、差错。
职责涉及要梳理岗位----工作结果=职责指标。
3.工作态度指标:考核愿不愿意做。
4.否决性指标:规定可以为若干条。
例:销售岗位,绩效工资3k和业绩挂钩低于上述指标,绩效工资取消。
【薪酬体系想要有所成功的重中之重】✧老板要重视并且参与。
薪酬体系设计的6个步骤2016-10-14工发咨询导语薪酬体系建设步骤:1、确定薪酬策略;2、薪酬调查;3、职位分析;4、岗位评价;5、薪酬类别确定;6、薪酬结构设计。
一、确定薪酬策略企业的薪酬竞争策略有三种选择:领先策略、平均策略和跟随策略。
如果公司有足够的资金实力,希望高薪吸引人才,可以采用领先策略,使自己公司的薪酬水平高于市场上大多数企业的水平。
如果公司资金实力有限,也可以采取跟随策略,即使自己公司的薪酬水平稍低于市场上平均的薪酬水平。
这样的策略使本企业既避免了人才大量流失,又节约了人工成本。
中间的做法是采取平均策略,使本公司的薪酬水平与市场上的平均水平相差无几。
企业确定薪酬策略后,必须向员工讲明公司的薪酬理念。
一个企业设计薪酬管理体系,第一步要做的就是公司薪酬理念的确定。
薪酬理念与公司的人力资源战略,乃至公司整体的经营战略都是一体的,这些理念必须在全体员工中进行不断地宣讲,使大家形成共识,随后的各种政策和制度才会易于为大家所接受。
二、薪酬调查薪酬调查的目的:1、作为调整薪酬水平的依据;2、完善薪酬结构;3、估计竞争对手的劳动力成本;4、了解其它行业薪酬管理实践的最新发展和变化趋势。
薪酬调查的内容:1、选择调查的职位与层次;2、确定调查对象的区域与行业;3、必须搜集的薪酬信息:A、基本薪酬;B、绩效奖金和其它现金奖励;C、长期激励计划;D、补充福利计划;E、薪酬政策等方面的其它信息。
薪酬调查的方式:委托调查与自主调查。
自主调查的方式:1、企业负责人之间的信息交换;2、人力资源部门负责人之间的信息交换;3、招聘面试时的信息收集;4、从媒体上搜集;5、向专业公司购买。
三、职位分析职位分析是人力资源管理的基础工作。
通常以《岗位工作标准》或《职务说明书》来体现。
进行薪酬设计必须明了各职位的分类、分等及相互关系。
首先确定各职类,再进行分等。
如管理类岗位,可分高层管理、中层管理、基层管理等等。
四、岗位评价岗位评价又称职位评估或工作评估,是指在职位分析的基础上,采取一定的方法对岗位的影响范围、职责大小、工作强度、难度、任职条件等特性进行评价,以确定岗位在组织中的相对价值。