优质鸡肉品质的评定指标和影响因素
- 格式:pdf
- 大小:61.49 KB
- 文档页数:2
胴体品质是指动物屠宰后所得到的肉体部分的质量和特性。
它是衡量动物屠宰产品质量的重要指标之一。
胴体品质的评估通常基于多个方面的特征,包括肉质、外观、味道、营养价值等。
以下是胴体品质评估中常用的一些指标和特征:
肉质:肉质是指肉的质地和口感。
它包括肉的嫩度、口感、肌纤维的结构和肉的脂肪含量等。
肉质的好坏直接影响食用体验和肉品的市场价值。
外观:外观是指肉的外部特征和外观形态。
它包括肉的颜色、外表光泽、纹理等。
外观的良好与否可以反映肉品的新鲜度和质量。
味道:味道是指肉品的风味特性。
它包括肉的鲜美度、口感、咀嚼性等。
味道的好坏受到肉品的营养成分、脂肪含量和烹调方式等因素的影响。
营养价值:营养价值是指肉品中所含的营养成分。
它包括蛋白质、脂肪、维生素和矿物质等。
高品质的肉品通常富含营养,能够提供身体所需的营养物质。
胴体品质的评估可以通过对屠宰动物的观察、感官评估和化学分析等方法进行。
农牧业生产者、食品加工厂和消费者都关注胴体品质,以确保提供高质量的肉制品,并满足市场需求和消费者的健康需求。
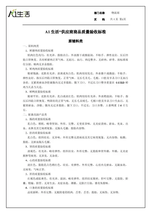
A1生活*供应商商品质量验收标准原辅料类一、原料肉类1、鲜猪肉质量验收标准肌肉红色均匀,有光泽,脂肪洁白。
外表微干或微湿润,不粘手。
弹性良好,压后凹陷立即恢复。
具有鲜猪肉正常气味,无泥污、血污、肉边整齐、无碎肉、碎骨,按标准部位分割、精肉无多余脂肪。
2、鲜鸡肉质量验收标准眼球饱满,皮肤有光泽,淡黄或灰白色,肌肉切而发亮。
外表微干或微湿,不粘手,弹性良好,指压后凹陷立即恢复,正常气味。
无长毛及毛、毛根、口腔及宰杀刀口无血污杂质,无紫斑瘀血净腔禽腹内无过多脂肪,腹下刀口,不过长刀口整齐重量在0.85KG鲜鸡当天杀当天送。
3、鲜鸭质量验收标准眼球平坦。
皮肤有光泽,乳白或淡红色,肌肉切而有光泽。
外表稍湿润,不粘手,指压后凹陷立即恢复。
鸭固有的正常气味,无长毛及绒毛,毛根口腔及宰杀刀口失血污、无紫斑瘀血、净膛、腹内无过多脂肪、腹下刀口,不过长,刀口齐整,土番鸭重5-6斤左右。
二、脏器及副产品类1、肠的质量验收标准乳白色,稍软,略带坚韧,外形、完整、无变质异味,无炎症溃疡、淤血、充血、出血、水肿及其它病理现象,无肠头毛圈,脂肪内容物。
2、肚的质量验收标准乳白色,组织结实,无异味,外形完整无溃疡而及其它病变现象,无内容物,粘膜,脂肪。
无瘀血肠头毛圈。
3、肾的质量验收标准淡褐色,有光泽,略有弹性,组织结实,外形完整,无脂肪和肾外膜,外膜,无炎症脓肿等病变,无异臭,无杂质。
4、心的质量验收标准淡红色,脂肪乳白色稍红色,结实,有弹性,外形完整,心房内无瘀血,无凝血块,无病变,气味正常。
5、肝的质量验收标准红褐色或棕黄色。
有光泽、湿润、略有弹性。
组织结实微密,肝叶完整、无脂肪、胆囊、粗输、胆管、无寄生虫、炎症水泡、薄膜。
无胆汁污染,微有鱼腥味。
6、口条的质量验收标准品质新鲜,外形完整,无根附着的肌肉,舌骨,舌苔,脂肪,无病伤、无异物。
7、猪脚质量验收标准品质新鲜,去蹄壳,不带蹄筋,无毛,趾间黑垢,无松香。
8、猪尾质量验收标准品质新鲜,去毛洁净,不带毛根或绒毛。
优质鸡肉质问题探讨季从亮,张德祥(广东南方家禽育种有限公司,广东新兴527439)优质肉鸡是我国特有的种质资源和饲养品种,国外,除了东南亚和法国有少量的优质肉鸡饲养外,其它基本以快大白鸡为主。
快大白鸡是以高的生产效率为追求目标,强调产肉率和低成本,在我国北方地区也广泛饲养。
但在我国南方地区,由于传统的消费习惯影响,对白肉鸡的肉质难以接受,反应其肉质粗糙松软、寡淡无味,而对地方品种的肉质赞赏有加。
因此,肉质是优质肉鸡的本质和内涵。
如果产品的肉质达不到市场和消费者的要求,那么产品市场接受程度必然降低。
那么肉质到底是个什么东西,如何评定他?哪些因素影响肉质,如何影响,生产上如何保证产品的肉质优良?肉质在育种上是否可以选育改良,能否培育出肉质好,生产成本又低的新品种?这些问题都需要我们深入的研究和探讨。
1 肉质评定方法研究进展用什么方法和指标评定优质肉鸡的肉质,一直是我国优质鸡育种、生产关注的热点问题。
优质鸡的肉质评定总体来说有二个方法,一个是主观评定,另一个是客观评定。
主观评定方法是通过特定的烹调方法,选用特定的人群对优质鸡的肉质从色、香、味等方法进行打分量化评定,客观评定是指用一些肌肉的物理、化学客观指标来评定优质鸡的肉质。
近些年来,我国对优质肉鸡的客观评定指标研究比较多,综合研究结果,下面几个指标可能可以用着优质肉鸡的肉质评定指标。
1.1 屠体外观尽管外观并不会直接影响口感,但是却能影响食客吃鸡的心情,因此良好的外观对于优质鸡而言还是必需的。
国人讲究色香味俱全,肤色自然有光泽、呈网络状且有规律排列的细密毛孔也是引起食客食欲的重要因素之一。
相反,有经验的食客也会通过毛孔的排列来判断鸡只对饲养日龄,进而判定其肉质的好坏。
品种、饲养日龄、运输、屠宰处理、烹调方式都会影响鸡的外观。
1.2 皮下脂肪厚度及分布的均匀性适当的皮脂沉积对于屠体的外观改善有益,烹调后的皮肤更细腻有光泽,对鸡味的改善也有帮助。
但是过多的皮脂也会影响肉的总体品质,太过油腻而使食客丧失胃口。
选购鸡的技巧选购鸡的技巧十分重要,因为正确选择健康、新鲜的鸡肉产品对保证食品安全和饮食健康都起到至关重要的作用。
下面将分享一些选购鸡的技巧,以帮助您做出明智的购买决策。
首先,观察外观。
健康的鸡应该外观整洁,没有异味和黏液的迹象。
鸡的皮肤应该紧绷,鲜亮,没有划痕或肿胀。
雪白的鸡肉比黄色的鸡肉更好,因为它表示鸡没有受到重大压力或饮食不足的影响。
其次,闻一闻。
通过闻鸡肉的气味可以判断其新鲜程度。
新鲜的鸡应该没有任何难闻的气味,如果有发霉、腐烂或酸败的味道,那可能是鸡肉已经变质了。
第三,检查肉质。
用手指轻轻按压鸡肉,应该有一定的弹性。
如果肉感柔软,那可能是因为它已经腐烂了。
另外,鸡肉的表面应该干燥,没有多余的液体,这也是判断新鲜度的指标之一。
第四,查看标签。
购买包装鸡肉时,要仔细阅读包装上的标签,包括生产日期、保质期和存储方法等。
选择尽可能远离保质期结束的肉食,并且存放到冷冻的产品要确保没有解冻并重新冷冻的迹象。
第五,选择好的来源。
购买鸡肉时,尽量选择可靠的来源。
市场上有许多养殖场和超市负责任和可靠的供应商。
此外,也可以选择购买有机鸡肉,因为这些鸡肉没有使用抗生素或其他化学物质。
第六,注意包装。
购买鸡肉时,要检查包装是否完好无损。
破损的包装可能会导致细菌感染或其他食品安全问题。
第七,遵循食品安全规范。
购买鸡肉后,确保将其储存在适当的温度下,并尽快烹饪或冷冻。
遵循适当的食品安全规范和卫生习惯,例如使用干净的砧板和刀具来处理鸡肉,以防止交叉污染,并且彻底煮熟鸡肉以杀死可能存在的病原体。
另外,购买鸡肉时要根据自己的需求和偏好进行选择。
鸡肉有各种各样的部位,例如胸肉、大腿肉和鸡翅等,不同部位的肉质和口感也有所不同。
此外,鸡肉还可以根据年龄和体重进行分类,如幼鸡、肉鸡和老母鸡等。
选择适合自己和家人口味的鸡肉是很重要的。
综上所述,选购鸡的技巧包括观察外观、闻气味、检查肉质、查看标签、选择好的来源、注意包装、遵循食品安全规范和根据需求选择适合自己的鸡肉。
鸡肉及制品的质量与安全1. 引言鸡肉及制品作为人们日常饮食中的常见食材,其质量与安全成为消费者关注的重要问题。
本文将探讨鸡肉及制品的质量与安全,从产品质量标准、生产过程和消费建议等方面进行分析。
2. 产品质量标准鸡肉及制品的质量标准是保证产品安全和消费者利益的重要指标。
在国内,鸡肉及制品的质量标准主要由国家食品安全标准制定,其中包括产品的基本要求、检测方法、限量指标等。
消费者购买鸡肉及制品时,可以参考标签上的产品质量标准,以确保所购产品符合安全要求。
3. 生产过程与环境鸡肉及制品的质量与安全与生产过程和环境密切相关。
在养殖过程中,禽类饲养环境、饲料配制和药物使用等因素对产品质量产生重要影响。
3.1 饲养环境鸡肉及制品的质量与安全与饲养环境密切相关。
饲养环境包括鸡舍的建设与管理、光照条件、空气质量等。
合理的饲养环境有助于减少动物疾病的发生,提高产品质量。
3.2 饲料配制饲料配制是影响鸡肉及制品质量的关键因素之一。
合理的饲料配方可以提供充足的营养,保证鸡只生长健康。
同时,饲料中的激素、抗生素和其他添加剂对产品质量和消费者安全也有重要影响,因此,合理使用饲料添加剂至关重要。
3.3 药物使用药物的使用对于鸡肉及制品的质量与安全具有重要影响。
合理使用药物,如抗生素和激素等,可以控制动物疾病,提高产品质量。
然而,滥用药物可能导致残留物超标,对人体健康构成潜在威胁。
因此,正确使用药物、按照规定的剂量和禁用期进行使用是保证鸡肉及制品质量和安全的重要措施。
4. 消费建议4.1 购买渠道选择消费者在购买鸡肉及制品时,应选择具有良好信誉的超市、食品店或正规电商平台。
这些销售渠道通常会对所售商品的质量与安全进行把关,给消费者提供更可靠的保障。
4.2 注意产品标签购买鸡肉及制品时,消费者应仔细阅读产品标签上的信息,包括生产日期、保质期、成分列表等。
同时,了解产品的产地、生产厂家和质量标准等信息,对于判断产品的质量与安全十分重要。
肉质评定的指标
肉质评定是一种对肉类品质进行科学分析的方法,主要是对肉品
的外观、颜色、质地、味道等方面进行评估,从而确定其质量等级和
使用价值。
肉质评定的指标主要包括以下几个方面:
1.颜色:肌肉的颜色是判断肉类品质的一个重要因素。
一般而言,新鲜肉类的颜色应该为浅红色或粉红色,肉质细嫩、富有弹性,有光泽。
如果颜色偏暗,则说明肉类质量不佳,可能存在贮存时间过长、
细菌滋生等问题。
2.质地:肌肉的质地是判断肉质的另一个重要指标。
好的肉类应
该有较好的质地,口感软嫩、细腻,且肉质紧实。
如果肉质松散或过
于柴硬,则说明这种肉类质量不佳,可能存在触水脆、冻害等问题。
3.香气和味道:香气和味道是判断肉类质量是否好的另一个指标。
好的肉类应该有香气浓郁、味道纯正、口感鲜美的特点。
如果香气不
足或味道杂乱,则说明这种肉类质量不佳,可能存在饲料品质差、肉
质老化等问题。
4.水分和脂肪含量:水分和脂肪是肉类营养成分的重要组成部分。
好的肉类应该保持适宜的水分和脂肪含量,水分不能过多或过少,脂
肪不能过多或过少,需保证营养均衡。
同时,还需保证脂肪含量的合
理性,过高的脂肪含量会对健康产生不利影响。
总之,肉质评定的指标主要是与肉类的外观、质地、香气和味道、水分和脂肪含量等方面有关的。
这些指标都是衡量肉类质量高低的重
要标准,对于肉类品质的确定有着重要的作用。
需要注意的是,肉质
评定并非是单纯依靠感官来判断的,也需要科学仪器和仪表的帮助,
从而提高肉类品质评定的准确性和科学性。
白羽肉鸡肉质品质与营养成分分析白羽肉鸡是一种广泛饲养的肉鸡品种,其肉质品质和营养成分对于消费者来说非常重要。
在本文中,我们将对白羽肉鸡的肉质品质和营养成分进行详细分析。
肉质品质是消费者选择肉类产品时最为关注的因素之一。
白羽肉鸡的肉质优良,具有以下特点:首先,白羽肉鸡的肉质鲜嫩。
饲养期间,白羽肉鸡得到了充分的营养和合理的饲养管理,使得其肉质鲜嫩多汁,口感极佳。
无论是炖、烤、煎、炒还是炸,白羽肉鸡都能够保持其鲜嫩的口感,为消费者带来美味的入口体验。
其次,白羽肉鸡的肉质细腻。
由于白羽肉鸡饲养过程中充分运动,使得鸡肉的肌肉纤维更为发达,质地更加细腻。
这一特点使得白羽肉鸡在烹饪过程中更容易入味,能够吸收更多的调味料,为菜肴增添更多的风味。
此外,白羽肉鸡的肉质紧实。
鸡肉的肌肉纤维由于锻炼得到了较好的发展,使得肉质更紧实,不会在烹饪过程中出现肉质松软的情况。
这一特点使得白羽肉鸡适合用于高温烹饪方法,如炸、烤等,能够保持肉质的口感和形态,让人们享受到更好的食用体验。
对于食物的选择,消费者往往关注其中的营养成分。
白羽肉鸡不仅肉质优良,还具有丰富的营养成分,满足了人体对蛋白质、脂肪和维生素等营养物质的需求。
白羽肉鸡是一种富含高品质蛋白质的肉类食品。
鸡肉中含有十分丰富的优质蛋白质,这些蛋白质具有较高的生物利用率,能够更好地满足人体对蛋白质的需求。
蛋白质对于人体的发育和维持正常功能非常重要,能够起到组织修复、免疫功能增强等作用。
此外,白羽肉鸡的肉中还富含多种矿物质和维生素。
其中,铁、锌、镁等矿物质是人体所需的重要元素,能够参与到人体的多种生理过程中。
维生素B群和维生素E等维生素则具有促进新陈代谢、维持神经系统稳定、增强抵抗力等作用,对人体的健康非常重要。
值得注意的是,虽然白羽肉鸡具有良好的肉质品质和丰富的营养成分,但在烹调过程中,我们仍然应该注意适量搭配其他食材,以营造更为丰富多样的菜肴。
此外,鸡肉虽然具有营养丰富的特点,但也应注意适量食用,以免摄入过量的脂肪和胆固醇。
白羽肉鸡的抗氧化能力与肉质品质关系近年来,随着人们对健康食品的需求不断增加,食品安全和营养价值成为人们选择食品的重要考量因素之一。
白羽肉鸡作为一种常见的家禽品种,在市场上备受青睐。
与传统肉鸡相比,白羽肉鸡具有更好的肉质品质和口感。
而白羽肉鸡的抗氧化能力在科研中也引起了广泛关注。
本文将探讨白羽肉鸡的抗氧化能力与肉质品质之间的关系,并分析其可能的影响因素。
首先,我们需要了解抗氧化能力和肉质品质的概念。
抗氧化能力是指生物体对自由基的清除能力,而自由基是由于氧化作用而产生的一类高度活性物质,会引起细胞内分子的氧化损伤。
而肉质品质则包括肉质特性、嫩度、滋味等方面的综合评价。
因此,白羽肉鸡的抗氧化能力与其肉质品质之间的关系,可以从抗氧化物质对肉质品质的影响以及饲养环境等因素对抗氧化能力的影响两个方面进行探讨。
抗氧化物质对肉质品质的影响是关键因素之一。
研究发现,抗氧化物质能够清除自由基,保护细胞膜的一致性和稳定性,防止细胞膜的脂质过氧化反应,从而减少肉质脂肪的氧化程度,提高肉质品质。
白羽肉鸡中富含的维生素E、维生素C和硒等天然抗氧化物质,具有很强的清除自由基能力。
研究表明,适量添加抗氧化物质到饲料中,可以提高白羽肉鸡的肉质品质,减少肉质脂肪的氧化程度,延长肉类的保鲜期。
另一方面,饲养环境等因素也对白羽肉鸡的抗氧化能力产生影响。
饲养环境中的温度、湿度、光照等条件会影响白羽肉鸡的氧化代谢过程,从而影响其抗氧化能力。
研究发现,相对较高的温度和湿度会加速白羽肉鸡体内自由基的产生和氧化反应的进行,导致抗氧化物质的消耗增加,降低了其抗氧化能力。
此外,不适当的光照条件也会对白羽肉鸡的抗氧化能力产生负面影响。
因此,创造适宜的饲养环境,控制环境因素的影响,有利于提高白羽肉鸡的抗氧化能力和肉质品质。
除了抗氧化能力和饲养环境,饲料成分也会对白羽肉鸡的抗氧化能力产生影响。
科学合理的饲料配方可以提供足够的抗氧化物质,增强白羽肉鸡的自身抗氧化能力。
畜禽品质鉴定方法畜禽品质鉴定方法畜禽品质鉴定是养殖业中非常重要的一环,对于农民、养殖户来说,一头优质的畜禽可以带来更高的经济效益。
下面我们来介绍一些常用的畜禽品质鉴定方法。
首先,外观特征鉴定是最直观的一种方法。
通过观察畜禽的外观特征可以初步判断其品质。
比如,对于猪来说,外观上外形整齐、体格较大、肌肉发达的猪往往是品质较好的;对于鸡来说,外观上毛色光泽度高、体形壮实且翅膀对称的鸡往往是品质较好的。
当然,外观特征的鉴定需要结合个体的生长环境和品种特性进行分析,不能仅仅凭借外观来判断。
其次,体态特征鉴定是一种较为科学的方法。
通过测量畜禽的体态特征,可以获得更多的有关其品质的信息。
比如,通过测量猪的体长、体高、胸深等指标,可以判断猪的发育状况以及是否存在疾病。
同时可以通过测量鸡的体长、翼展长度、胸深等指标来判断鸡的生长发育情况。
体态特征鉴定需要利用工具进行测量,以准确地获得数据。
此外,运动特征鉴定也是一种常用的方法。
通过观察畜禽的运动方式、姿势以及反应灵敏度可以初步判断其品质。
比如,对于鸽子来说,飘逸、翱翔自如的鸽子往往是品质较好的;对于狗来说,精神饱满、动作敏捷且反应迅速的狗往往是品质较高的。
通过这种方法可以初步判断畜禽的活力与健康状况。
此外,品种特征鉴定也是一种重要的方法。
不同品种的畜禽具有不同的特点,通过观察畜禽的品种特征可以初步判断其品质。
比如,某些鸡品种具有肉质丰腴、产蛋量高的特点,通过观察鸡的毛色、体形以及其他特征可以初步判断其品质。
这种方法需要了解和掌握不同品种的特点,才能进行准确的鉴定。
最后,还可以通过实验室检测来进行畜禽品质鉴定。
通过检测畜禽的血液样本、肌肉组织等,可以获得更加准确的信息。
比如,通过检测猪的肌肉中的脂肪含量、蛋白质含量以及维生素含量可以判断猪的肉质好坏。
通过检测鸡的血液中的蛋白质含量、氨基酸含量以及微量元素含量可以判断鸡的健康状况。
这种方法需要专业的实验室设备和技术人员来进行操作。
肉质评定的指标肉质评定是指对动物体内的肌肉进行评估,以确定其质量优劣的一种方法。
评定肉质主要是针对畜肉或禽肉进行的。
通常情况下,肉质评定的指标是与肉品品质、口感、颜色等相关的性质有关的,它们反映了肉品的质量和营养成分。
1.色泽:肉品的色泽是衡量其质量和鲜度的一个重要指标。
一般来说,新鲜肉品的颜色应该有鲜红、浅红、淡红等不同的颜色。
而深色或者发黑的肉品则代表着它们已经变质了。
2.脂肪:脂肪是肉品的重要成分之一。
脂肪的分布和含量对肉品的口感和风味影响较大。
在大多数情况下,脂肪的含量越高,肉品的口感也就越好。
3.硬度:肉品的硬度是指它的弹性和嚼劲。
对于牛肉来说,硬度较高的肉品通常具有更好的口感和嚼劲,而鸡肉则可能会更加嫩滑。
4.含水量和pH值:含水量和pH值是肉品的营养成分之一,它们可以影响肉品的质量和保存期。
通常来说,含水量越高,肉品就越嫩,并且也有更长的保质期。
5.肉纹理:肉纹理是指肉品中组织细胞的排列方向。
有些品种的肉纹理比较粗糙,通常含有更多的胶原蛋白,口感也就更加有嚼劲。
而一些品种的肉纹理则相对细腻,口感也更加嫩滑。
肉质评定的指标可以根据需要进行细分和分类。
在实际应用中,肉质指标通常会和其他评定方法一起使用,如化学分析、细菌检测和感官评定等。
根据肉品的使用范围和需求,不同的评定指标会有所不同。
最后,肉质评定的目的还是要让消费者吃上健康、优质的肉品,实现满意的口感和营养。
因此,我们应该不断探索和进步,优化对肉品质量和营养成分的评定方法,为消费者带来更好的肉品体验。
第12期2014年吉林畜牧兽医
ZHuanLun ZongSHu
我国是鸡肉生产和销售大国,各民族对鸡均不忌口,以鸡为主料的菜肴多达数百种,多年的饮食文化也造就了“无鸡不成席”的传统。
随着人们生活水平的提高,消费者对鸡肉的追求不仅仅局限于肉品的营养和安全性上,越来越多的消费者开始追求肉品的外在感官品质和内在风味上。
从国内家禽产业发展趋势分析,优质鸡将逐渐占领国内肉鸡市场。
影响优质鸡肉品质的因素很多,本文主要从优质鸡肉品质的评定指标和影响因素两个方面进行论述。
1优质鸡肉品质的评定指标
1.1pH值
pH值是衡量肉质的一个关键参数,肉中重要鲜味物谷氨酸钠的呈味效果受pH值的影响,pH值在6.0左右时,鲜味最强,大于7.0鲜味消失,强酸性条件下鲜味减弱[1]。
优质鸡屠宰后45min 左右的pH值在6.0~6.5之间[2],如果pH值低于5.8,同时伴有肉色灰白和大量渗出现象,判定为PSE(pale soft exudative)肉(常见于猪);如果在此期间pH值不下降或下降很少,屠宰后24h pH值高于6.0,并伴有肉色暗褐色和表面干燥现象,判定为DFD(dark firm dry)肉(常见于牛)[3]。
pH值在不同品种间或同一品种不同部位间都略有差异,如鸡腿肉平均比胸肉pH高0.5个单位,这可能导致了二者之间存在风味差异[1]。
1.2肉色
肉色是肌肉外观评定的重要指标,其对消费者的购买欲望有强烈的影响,但本身与肉的营养价值无直接关系。
我国部分地方鸡种间肉色差异显著(
专论综述。