超声引导下乳腺穿刺活检术的应用
- 格式:pdf
- 大小:1.01 MB
- 文档页数:2
中国内镜超声引导下细针穿刺抽吸活检术应用指南主要内容中国内镜超声引导下细针穿刺抽吸活检术(Endoscopic Ultrasound-Guided Fine-Needle Aspiration, EUS-FNA)是一种用于诊断和评估消化系统和胸部疾病的技术。
该技术通过结合内镜和超声影像引导,可以在活体组织中进行针头穿刺并抽取细胞或组织样本,从而做出准确的诊断。
这种技术已经被广泛应用于诊断消化系统和胸部肿瘤、囊肿、淋巴结增大等疾病。
本文将介绍中国内镜超声引导下细针穿刺抽吸活检术的主要内容。
1.适应症:中国内镜超声引导下细针穿刺抽吸活检术适用于各种消化系统和胸部疾病的诊断,包括但不限于:肝脏病变、胰腺肿瘤、胃肠道肿瘤、食管肿瘤、胸部淋巴结增大等。
2.设备和技术:进行中国内镜超声引导下细针穿刺抽吸活检术需要以下设备和技术:内镜超声机、内镜引导针、穿刺针、细胞采集针等。
3.检查前准备:在进行中国内镜超声引导下细针穿刺抽吸活检术之前,医生需要对患者进行必要的检查和评估,包括了解患者的病史、体格检查、实验室检查等。
此外,还需要告知患者禁食,并行必要的药物准备,如镇静剂等。
4.检查步骤:中国内镜超声引导下细针穿刺抽吸活检术包括以下步骤:a.穿刺点确定:根据超声影像和病灶性质,确定穿刺点的位置。
b.局部麻醉:局部麻醉可以减轻患者的不适和疼痛感。
c.穿刺引导:通过内镜引导针的超声影像,将引导针准确定位到穿刺点。
d.细针穿刺:引导针进入病灶,并通过细针进行穿刺抽吸活检。
e.细胞或组织采集:通过细胞采集针或穿刺针,采集病灶内的细胞或组织样本。
f.标本处理和分析:将采集到的细胞或组织样本送至实验室,进行细胞学或组织学分析。
5.术后护理和并发症:中国内镜超声引导下细针穿刺抽吸活检术结束后,患者需要密切观察并注意术后护理。
可能的并发症包括穿刺部位出血、感染、穿孔等,需要及时处理和护理。
6.注意事项和禁忌症:在进行中国内镜超声引导下细针穿刺抽吸活检术时,医生需要注意操作的技术要求和安全措施,确保操作的安全和准确性。
探析超声引导穿刺活检在93例乳腺病变中的应用价值(作者:___________单位: ___________邮编: ___________)【摘要】目的研究超声引导穿刺活检对乳腺疾病的临床意义。
方法将93例乳腺病患者(95个病灶),用超声引导穿刺活检与术后临床病理活检确诊进行了对比分析。
结果恶性肿瘤45例,良性肿瘤48例,诊断确诊率98.9%。
假阴性1例。
93例中18例触诊阴性,其中5例为恶性。
结论超声引导穿刺活检在乳腺病变良恶性的鉴别、治疗及预后中有很高的临床价值。
【关键词】超声引导穿刺活检乳腺疾病随着人们生活水平的改善及审美意识的提高,近年来,日益增多的乳腺疾病备受年轻女性的青睐。
本文对性质不明的95个乳腺病灶进行了超声引导穿刺活检,现报告如下。
1资料与方法1.1临床资料本文选取了因乳房、腋窝肿块和疼痛等就诊的93例女性患者,年龄28-70岁,平均年龄(42.5±16.5)岁,其中可触及乳腺包块者75例,仅超声检查发现有局限性病变但未扪及明显包块者18例。
穿刺前对全部患者行B超检查,乳腺病变93例(多病灶2例,95个包块);直径1cm23个,2cm42个,≤3cm13个,3cm17个;包块形态不规则68个,边界不清18个;低回声86个,部分囊实行5个,较强回声3个,强回声光斑成堆1个;内部回声不均69个,14有钙化点,6个后回声衰减。
乳腺包块伴淋巴结肿大17例。
1.2仪器与方法1.2.1仪器应用SiemensACUSONX150彩色超声诊断仪,探头频率5-10MHZ,采用美国Bard公司生产的自动弹射式活检枪,16G组织切割活检针取样长度15-20mm。
1.2.2方法1.2.2.1穿刺前准备化验血常规、凝血四项。
超声检查乳腺病变的部位、大小、形态、内部回声及彩色血流情况,选取穿刺点并做好标记。
1.2.2.2选取穿刺点穿刺针射程应小于病变前后径,且病灶内部及周边血流信号不明显。
1.2.2.3穿刺方法患者取仰卧位或侧卧位,将探头涂少许耦合剂,带消毒手套,常规消毒皮肤,用2%利多卡因局麻穿刺点皮肤,然后用破皮针在皮肤上戳一小口。
超声在乳腺良恶性肿瘤鉴别诊断中的应用1.超声检查可以发现小的肿瘤乳腺超声检查可以探测小于2mm的肿块,比其他影像学检查方法更敏感。
超声可以帮助患者早期识别潜在的肿瘤。
2.超声可以显示良恶性肿瘤的特征乳腺超声可以显示肿瘤的大小、形状、边缘、内部回声、分布等特征,这些特征有助于确定肿瘤的良恶性。
通常来说,良性肿瘤均匀、边界清晰,恶性肿瘤不规则、边缘不清、内部结构不均。
3.超声可以指导穿刺活检在肿瘤诊断中,超声可以在肿瘤区域进行定位,并指导穿刺活检,提高肿瘤诊断的准确性。
超声引导下行针穿刺活检的敏感性、特异性、阳性预测值和阴性预测值分别为90.3%、98.5%、96.4%和96.4%。
1.肿块的大小通常来说,恶性肿瘤更倾向于较大肿块。
在乳腺超声中,肿瘤的大小与良恶性存在相关性。
比如,乳腺癌通常是直径大于2cm的肿块。
此外,乳腺癌肿瘤可在肿瘤边缘形成核分裂像,而良性肿瘤则通常结构简单,未形成核分裂像。
2.形状恶性肿瘤常常有不规则、分叶或者呈现多中心性的形态,而良性肿瘤则多呈现球形或椭圆形。
3.边界恶性肿瘤的边缘常常比较模糊或不清晰,常常伴有紧密连接、分叶或分岔;而良性肿瘤的边缘则常常清晰有力,即便有分支也不会紧密贴在周围的结构上。
4.内部回声和分布乳腺腺体的结构和组织会影响成像质量甚至检查结果。
一般良性肿瘤通常有均匀内部回声的特点,恶性肿瘤内部结构不均质,回声特点多样。
良性肿瘤通常表现为单个块状,而恶性肿瘤则表现为多中心病变、分叶或分岔的病变。
三、结论乳腺超声在乳腺良恶性肿瘤鉴别诊断中具有重要的应用价值。
超声检查可以帮助发现小肿瘤、显示肿瘤的特征和指导穿刺活检。
此外,乳腺超声结合其优越的成像特点,能够帮助医生判断乳腺良恶性肿瘤,从而提高患者的治疗效果和预后。
介入超声影像学介入性超声在乳腺结节穿刺活检中的应用体会张义连 李苗 DOI:10.3877/cma.j.issn.1672-6448.2013.02.018作者单位:725000 陕西省安康市中心医院功能科 超声检查能较清晰地显示乳腺结节病变。
超声引导下穿刺乳腺结节可实时显示针道及进针的全过程。
尤其对扪诊不清、位置较深、紧邻胸大肌的乳腺结节,可通过超声引导穿刺活检,该方法取材成功率高,临床上收到非常好的效果[1]。
本院于2007年1月至2011年6月对121例超声提示乳腺结节患者采用超声引导穿刺活检,取得良好的效果,现将结果报道如下。
一、资料与方法1.对象:选取2007年1月至2011年6月来我院就诊,超声提示为乳腺实性结节的住院患者121例。
均为女性,年龄27~55岁,平均年龄(43.2±10.5)岁。
所有患者均为单侧发病,其中左侧乳腺结节68例,单发结节89个,多发结节28个;右侧乳腺53例,单发结节75个,多发结节23个;共215个乳腺结节。
患者均经手术治疗,病理和临床随访观察证实。
2.仪器与方法:使用荷兰PhilipsHD114000型彩色多普勒超声诊断仪,线阵探头频率7.5MHz,并配备专用穿刺架。
自动活检装置为美国BardMAGNUM公司生产的MG1522型自动活检穿刺枪及其专用活检穿刺针,选用穿刺针型号为18G。
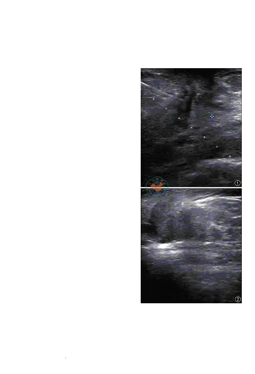
常规器械消毒,患者充分暴露受检部位,经超声穿刺引导线引导下探头置于乳腺结节处初步确定最佳穿刺部位、路径及方式(图1,2)。
常规消毒铺巾后,根据取材长度和病变部位调节活检枪所需射程。
局部麻醉,在彩色多普勒超声动态引导下调整方向,释放活检枪,确认活检针进入病灶内,退出切割针,所取标本长度7.5mm以上者(专用固定标本条)视为取材成功[2],标本固定送病理检查,并将穿刺活检病理结果与手术病理结果进行对照。
二、结果本组215个乳腺结节,患者配合良好,均能穿刺成功,取得组织条满意。
超声引导下穿刺置管引流术对乳腺脓肿的疗效观察乳腺脓肿是由乳腺炎引起的一种临床常见病,因其发病率高、易复发及对乳腺功能的影响而备受关注。
对于乳腺脓肿的治疗,目前超声引导下穿刺置管引流术已成为一种常用的治疗手段。
本文旨在观察超声引导下穿刺置管引流术对乳腺脓肿的疗效,并探讨其临床应用的意义。
一、研究背景乳腺脓肿是由细菌感染引起的一种乳腺疾病,好发于哺乳期妇女。
主要症状包括局部疼痛、红肿、乳房肿块及乳头分泌物异常等。
临床上常见的治疗方法包括抗生素治疗、穿刺引流、手术引流等。
而超声引导下穿刺置管引流术因其创伤小、操作简便、疗效显著等优点,逐渐成为乳腺脓肿治疗的首选方法。
二、研究目的本研究旨在观察超声引导下穿刺置管引流术对乳腺脓肿的疗效,评估其治疗效果,并探讨其临床应用的意义,为临床提供更为有效的治疗方案。
三、研究方法1. 研究对象:选取2018年1月至2020年12月在我院就诊并确诊为乳腺脓肿的患者80例为研究对象。
2. 研究方法:所有患者均进行超声检查,确认乳腺脓肿的部位、大小、数量等情况。
对于符合手术指征的患者,采用超声引导下穿刺置管引流术进行治疗,并观察治疗前后的疗效及并发症情况。
3. 疗效评估:对患者进行随访,观察乳腺脓肿的愈合情况、复发情况及乳腺功能的影响情况,并进行统计分析。
四、研究结果经过超声引导下穿刺置管引流术治疗后,所有患者均获得了有效的治疗。
手术后乳腺脓肿的症状得到明显缓解,乳腺功能受损情况较少。
术后3个月内未见复发情况发生,术后乳腺外形恢复良好。
在手术过程中未出现严重并发症,术后伤口愈合良好,术后患者满意度较高。
五、临床意义通过本次研究可得知,超声引导下穿刺置管引流术对乳腺脓肿具有明显的疗效,能有效改善患者的症状,减少复发率,保护乳腺功能,且手术操作简便,术后并发症少,术后恢复较快。
该手术方法在临床上具有重要的意义,值得在乳腺脓肿的治疗中推广应用。
六、结论超声引导下穿刺置管引流术是一种安全、有效的治疗乳腺脓肿的方法,其临床应用有重要的意义。
彩色多普勒超声结合超声引导下穿刺组织活检在乳腺肿块诊断中的应用价值【摘要】目的:探讨彩色多普勒超声的血流分布结合超声引导下穿刺对乳腺肿块早期诊断的价值。
方法:85 例108 个乳腺肿块,首先进行二维超声检查,应用彩色多普勒观察肿块内部及周边的血流分布情况,然后进行超声引导下穿刺组织活检。
结果:对诊断乳腺良、恶性肿瘤诊断准确率大大提高。
可为临床手术提供可靠的诊断依据。
【关键词】乳腺肿瘤;彩色多普勒超声;超声引导下穿刺1 资料与方法1.1 一般资料本组经手术和病理证实的85 例108 个肿块住院患者,男1 例,1 个肿块;女84例,107 个肿块;年龄平均为(52.12 ±5)岁。
肿块在左侧44 个,右侧62 个(多发的2例),双侧2 例。
外上象限72 个,内上象限21 个,外下象限11个,内下象限4 个。
肿块最大8 cm ×6 cm ×4 cm ,最小1. 5 cm ×2. 0 cm ×0. 9 cm。
病理分型;浸润性导管癌39 例(42 个肿块,腋下淋巴结转移5 例);浸润性髓样癌24 例(25个肿块,腋下淋巴结转移3 例);浸润性腺癌5 例(5 个肿块);纤维腺瘤17 例(36 个肿块)。
1.2 仪器与方法采用美国采用西门子sequoia 512 彩超诊断仪。
配备穿刺支架及可调式自动活检枪,手动活检设备,16g-21g穿刺针具。
探头频率为5~10 mhz。
采用直接探测法。
患者取仰卧位,充分暴露受检部位。
首先进行超声检查,在乳房的各个象限,多方位,多切面系统的扫查,避免遗漏乳腺边缘部分及乳头周围。
观察肿块的特征,如:肿块的形态、大小、边缘、边界、纵横比、内部回声、后场衰减程度及有无侧方声影,并在重力的作用下观察肿块有无移动、变形及与周围组织的关系。
采用彩色多普勒检查,观察肿块内部及周边部位血流信号的多少及其分布。
本组85 例108 个乳腺肿块,其中恶性肿块66个,血流速度(psv)平均为(28 ±12) cm/ s ,阻力指数ri 约为0. 67~0. 88 。
超声引导细针穿刺活检在乳腺肿块诊断中的价值研究目的:分析研究超声引导细针穿刺活检在乳腺肿块诊断中的临床应用价值。
方法:选取2014年4月-2015年8月在笔者所在医院进行超声检查的患者发现直径在2 cm以下的乳腺肿块一共有120枚,术后病理诊断为良性肿块56枚,恶性肿块64枚,以术后病理结果为乳腺肿块性质的金标准,分析超声引导下细针穿刺活检的准确度、敏感度和特异度。
结果:120枚乳腺小肿块中,10枚肿块首次穿刺为无效标本,均行二次穿刺;穿刺活检结果与手术切除组织病理学均为良性者52枚,两种检查手段均提示为恶性者59枚,穿刺结果为良性、术后病理提示为恶性者5枚,穿刺结果为恶性、术后病理提示良性者4枚,超声引导下乳腺穿刺活检的敏感度为92.2%、特异度为92.9%、准确度为92.5%。
结论:对乳腺肿块采取超声引导细针穿刺活检,可以使临床诊断准确率明显提高,为制定临床治疗方案提供重要依据,具有临床推广价值。
标签:超声引导细针穿刺活检;乳腺肿块;诊断价值乳腺癌在临床中属于一种常见的恶性肿瘤,发病率每年呈现递增趋势。
如今,临床疗效大部分取决于肿瘤分期,早期诊断和治疗可以明显提高患者的生存率及生存质量。
目前,超声引导细针穿刺活检属于一种有效的获得病理组织的微创方法,对临床中不能触及或依靠超声发生的乳腺小肿块,采取这种方法在理论上属于一种安全有效的方法[1]。
本文笔者选取患者在笔者所在医院超声检查发现直径在2 cm以下的乳腺肿块一共有120枚,现报告如下。
1 资料与方法1.1 一般资料选取2014年4月-2015年8月在笔者所在医院进行超声检查患者发现直径在2 cm以下的乳腺肿块一共有120枚,患者年龄19~67岁,平均(42.3±5.2)岁。
术后病理诊断为良性肿块56枚,恶性肿块64枚,120枚肿块均在术前进行超声引导穿刺活检。
1.2 方法超声引导下穿刺活检:采用GE LOGIQ E9、Philips IU22彩色多普勒超声诊断仪,探头频率为9~15 MHz。
乳腺肿瘤诊断中介入超声经皮穿刺活检术的应用价值分析【摘要】目的:分析在乳腺肿瘤诊断中使用介入超声经皮穿刺活检术进行诊断产生的效果以及应用所体现的相关价值。
方法:将我院2020.12~2022.12时间阶段中收治的需进行乳腺癌肿瘤检查的疑似患者作为本次研究的样本,筛选后共有56例符合要求,所有人员均进行超声检查和介入超声经皮穿刺活检术检查。
以病理学检查为金标准,核查两种检查方式诊断效能。
结果:介入超声经皮穿刺活检术诊断符合率比之超声更高,灵敏度和特异度更高,提示与金标准贴合度更充分。
介入超声穿刺活检术能判定肿瘤良恶性情况并对肿瘤形态、内部回声、周围组织影响进行反应。
结论:介入超声经皮穿刺活检术的运用能帮助患者判定是否存在乳腺肿瘤以及良恶性情况,为诊断以及临床治疗提供有效参考资料。
【关键词】乳腺肿瘤;介入超声经皮穿刺活检术;超声检查;病理学检查;诊断准确性乳腺肿瘤主要发生在乳房以及乳房组织周围,俗称“粉红杀手”[1]。
乳腺肿瘤在临床上可以被分为良性肿瘤和恶性肿瘤,其疾病具备高复发概率和高治愈概率特点。
乳腺肿瘤常发生在女性患者身上,男性偶有发生但较为罕见,男性发生概率仅为1%左右[2]。
女性产生乳腺肿瘤后需对其良恶性进行有效判别,若肿瘤为恶性需有效抑制癌细胞扩散,必要时需进行局部切除手术处理。
乳房对女性来说十分重要,考虑到恶性肿瘤对其产生的影响,尽早发现疾病尽早进行治疗,降低全乳切除的风险对女性患者来说意义深远。
临床上,为提升诊断的准确性,需尝试更为有效的诊断方法。
常见诊断方式中,普适性较强的为超声诊断,然超声存在漏诊、误诊情况,可能受诊断影响让患者错失最佳治疗时机。
为提升诊断的效果,我院提出实施介入超声经皮穿刺活检术。
为论证这一诊断方式实施的有效性与积极性,特进行如下研究。
1.资料与方法1.1一般资料从我院中选择2020.12~2022.12时间阶段收治的需进行乳腺肿瘤检查的疑似者56例做样本,所有均为女性。