中国地理河流与湖泊
- 格式:ppt
- 大小:12.30 MB
- 文档页数:79
中国地理-河流与湖泊一.外流河与外流区、内河流与内流区1.最终流入海洋的河流,叫外流河。
外流河的流域称为外流区。
2.最终未流入海洋的河流,叫做内流河。
内流河的流域称为内流区。
3、内流区和外流区的分界线:我国内、外流河(湖)的大致分界线是:大兴安岭—阴山—贺兰山—巴颜喀拉山—冈底斯山一线。
4.我国外流河水文特征:秦岭-淮河以南的河流,水量丰富,汛期长,含沙量小。
北方水量不太大,汛期短,含沙量大。
黑龙江及其支流由于有冬季积雪融水,蒸发量小,河流水量也较为丰富。
5.我国内流河水文的共同特征:水量年季变化大,汛期短且在夏季。
6.我国的湖泊,分布范围广而不均匀,以青藏高原和长江中下游平原分布最为集中。
(1).长江中下游平原湖区,全部为外流湖、淡水湖。
鄱阳湖(赣)、洞庭湖(湘)、太湖(苏)、洪泽湖(苏)、巢湖(皖)为我国五大淡水湖泊,其中鄱阳湖是我国面积最大的淡水湖。
(2).青藏高原湖区是世界上海拔最高的高原湖区,也是我国湖泊分布最为集中的区域。
绝大多数属为咸水湖,其中青海湖(青)是我国面积最大的湖泊(属咸水湖)。
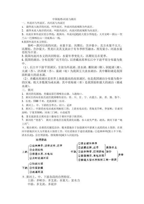
三.黄河1.黄河的发源地:青藏高原巴颜喀拉山脉。
入渤海口。
2.黄河自西向东依次流经我国哪些省区:青、川、甘、宁、内蒙古、陕、晋、豫、鲁个。
3.长度:5500千米,是我国第二长河。
4.黄河上、中、下游的分界点:河口、孟津5.黄河上、中游的水电站或水利枢纽工程:上游水电站有:青海龙羊峡、李家峡;甘肃刘家峡;宁夏青铜峡;河南三门峡、小浪底等6.著名旅游景点黄河壶口瀑布位于黄河中游于陕晋间。
7.黄河的“忧患”:黄河上游地区出现荒漠化问题;水土流失严重;凌汛;黄河下游“地上河”。
8.根治黄河:治黄的关键是治沙,根本措施在于加强黄河中游黄土高原的水土保持。
在黄河中游地区应大力开展水土保持工作,可以采取以下途径或措施:①造林种草(使土不下坡,清水长流);②打坝淤地,修筑梯田(减少入河泥沙);9.黄河上、中、下游各段的自然特征。
中国的主要湖泊与湖泊地理特点中国是一个拥有众多湖泊的国家,其中一些湖泊在地理上具有重要意义。
本文将介绍中国主要湖泊及其地理特点。
中国的主要湖泊可分为五大湖区:内陆湖泊区、长江流域湖泊区、东北湖泊区、青藏高原湖泊区和西南湖泊区。
一、内陆湖泊区内陆湖泊区位于华北平原和华南丘陵地区,主要包括洞庭湖、鄱阳湖和太湖等。
这些湖泊是中国最大的内陆湖泊,也是国家级自然保护区。
洞庭湖是中国第二大淡水湖,地理位置优越,旅游资源丰富。
鄱阳湖是中国最大的淡水湖,是长江流域的重要组成部分。
太湖位于江苏省,是中国第三大淡水湖,也是一个重要的旅游景点和水资源补给基地。
二、长江流域湖泊区长江流域湖泊区位于长江中游地区,包括鄱阳湖、洞庭湖、太湖以及洪泽湖、滴水湖、九华山风景区等。
长江是亚洲最长的河流,其流域湖泊众多,起到了重要的调节水文和生态平衡的作用。
三、东北湖泊区东北湖泊区位于中国的东北地区,主要包括松花湖、锦州湾、长白山天池、兴凯湖等。
这些湖泊分布在山区和盆地之间,地理环境独特,自然景观优美,是休闲旅游的热门目的地。
四、青藏高原湖泊区青藏高原湖泊区位于青藏高原地区,主要包括青海湖、纳木湖、怒江、羊卓雍措和格尔木盐湖等。
这些湖泊都位于高海拔地区,是中国和世界上最高的湖泊。
青海湖是中国最大的咸水湖,素有“高原明珠”之称,周围的自然风光壮丽,吸引了大量游客。
五、西南湖泊区西南湖泊区位于中国的西南地区,包括洱海、滇池、泸沽湖、香格里拉等。
这些湖泊是中国西南地区的重要地理景观,拥有丰富的自然资源和文化传统。
综上所述,中国的主要湖泊分布在各个地理区域,每个湖泊都有其独特的地理特点和自然景观。
这些湖泊不仅丰富了中国的地理多样性,也为中国的旅游业和水资源提供了重要支持。
我们应该珍惜和保护这些湖泊,共同守护好我们美丽的家园。
中国的主要湖泊与海洋的地理位置与特点中国是一个拥有丰富湖泊和广阔海洋的国家。
湖泊分布在全国各个地方,而海洋则围绕着中国的东部和南部沿海地区。
本文将详细探讨中国的主要湖泊与海洋的地理位置与特点。
一、湖泊1. 长江长江是中国最长的河流,也是中国最重要的河流之一。
它位于中国中部,源于青藏高原,流经11个省份,最终注入东海。
长江流域拥有许多重要的湖泊,如洞庭湖、鄱阳湖和太湖等。
这些湖泊不仅是自然风光的胜地,也对当地的生态系统和农业发展起着重要作用。
2. 青海湖青海湖位于中国西部的青海省,是中国最大的内陆湖泊,也是世界上最大的咸水湖之一。
它被誉为“中国的海洋”。
青海湖的地理位置使其成为很多水鸟和动物的家园,也是重要的旅游景点之一。
3. 洞庭湖洞庭湖位于中国中部的湖南省,是中国最大的内湖之一。
它与长江相连,是长江水系的重要组成部分。
洞庭湖周围的湿地生态系统和丰富的生物资源使其成为国内外游客喜爱的旅游胜地。
二、海洋1. 黄海黄海是中国的一个重要海域,位于中国东部,东临朝鲜半岛,西临山东半岛。
黄海是中国最重要的渔场之一,有丰富的渔业资源。
此外,黄海还是沿海旅游的热门目的地,有许多美丽的海滩和海岛等待游客的探索。
2. 东海东海位于中国东南部,东临日本海,西连台湾海峡。
它是中国沿海重要的经济发展区域之一,拥有丰富的石油和天然气资源。
此外,东海还是中国重要的运输通道,通过东海航线连接世界各地。
3. 南海南海是中国南部沿海的一个重要海域,被誉为中国的“听海”。
它东临菲律宾海,西通马六甲海峡,南界印度尼西亚水域。
南海是中国的重要经济海区,有丰富的石油和天然气资源,也是渔业和海洋旅游的重要场所。
总结起来,中国的主要湖泊和海洋在地理位置上分布广泛,每个湖泊和海洋都有各自独特的特点和地理意义。
它们不仅为中国的经济发展和生态保护做出了贡献,也为广大游客提供了美丽的自然风景和独特的体验。
无论是湖泊还是海洋,它们都是中国地理景观的珍贵组成部分,值得我们去探索和保护。
中国地理鉴赏——河流湖泊概述及名录中国河流湖泊众多。
这些河流、湖泊不仅是中国地理环境的重要组成部分,而且蕴藏着丰富的自然资源。
中国的河湖地区分布不均,内外流区域兼备。
中国外流区域与内流区域的界线大致是:北段大体沿着大兴安岭—阴山—贺兰山—祁连山(东部)一线,南段比较接近于200毫米的年等降水量线(巴颜喀拉山—冈底斯山)。
这条线的东南部是外流区域,约占全国总面积的2/3,河流水量占全国河流总水量的95%以上;内流区域约占全国总面积的1/3,但是河流总水量还不到全国河流总水量的5%。
河流中国是世界上河流最多的国家之一。
中国有许多源远流长的大江大河。
其中流域面积超过1000平方千米的河流就有1500多条。
中国的河流,按照河流径流的循环形式,有注入海洋的外流河,也有与海洋不相沟通的内流河。
长江长江发源于青海省西南部、青藏高原上的唐古拉山脉主峰各拉丹冬雪山,曲折东流,干流先后流经青海、四川、西藏、云南、重庆、湖北、湖南、江西、安徽、江苏、上海共11个省、自治区和直辖市,最后注入东海。
全长6363千米,是中国第一大河,也是亚洲最长的河流,世界第三大河。
流域面积180万平方千米,约占全国总面积的1/5,年入海水量9513亿立方米,占全国河流总入海水量的1/3以上。
流经中国青藏高原、横断山区、云贵高原、四川盆地、长江中下游平原,流域绝大部分处于湿润地区。
黄河黄河发源于青海省中部,巴颜喀拉山北麓,流经青海、四川、甘肃、宁夏、内蒙古、山西、陕西、河南、山东9个省、自治区,注入渤海,全长5464千米,是中国第二大河。
流域面积79.5万平方千米,流经中国青藏高原、内蒙古高原、黄土高原、华北平原,以及干旱、半干旱、半湿润地区。
珠江珠江是中国南方最大的河流,其干流西江发源于云南东部。
珠江流经云南、贵州、广西、广东入南海,全长2214千米,流域在中国境内45.37万平方千米。
主要有西江、北江、东江三大支流水系,北江与东江基本上都在广东境内,三江水系在珠江三角洲汇集,形成纵横交错、港汊纷杂的网状水系。
中图版地理七年级上册《第四节中国的河流和湖泊》说课稿一. 教材分析中图版地理七年级上册《第四节中国的河流和湖泊》这一节内容,主要介绍了我国河流和湖泊的分布、特点及其对地理环境的影响。
教材通过生动的图文并茂的形式,让学生了解到我国河流和湖泊的概况,培养学生的地理素养。
二. 学情分析针对七年级学生的认知特点,他们对地理知识有一定的了解,但还需在实际情境中进一步深化理解。
在学习本节内容时,学生需要结合地图、图片等材料,掌握我国主要河流和湖泊的分布、特点及其对地理环境的影响。
三. 说教学目标1.知识与技能:掌握我国主要河流和湖泊的分布、特点及其对地理环境的影响;能运用地图和其他资料,分析我国河流和湖泊的地理特征。
2.过程与方法:通过观察地图、图片等资料,培养学生的地理观察能力和信息提取能力;通过小组讨论,培养学生的合作与交流能力。
3.情感态度与价值观:培养学生热爱祖国、关注地理环境的情感,增强地理学科兴趣。
四. 说教学重难点1.教学重点:我国主要河流和湖泊的分布、特点及其对地理环境的影响。
2.教学难点:分析我国河流和湖泊的地理特征,运用地理知识解释实际问题。
五. 说教学方法与手段1.教学方法:采用问题驱动法、案例分析法、小组讨论法等,激发学生兴趣,提高学生参与度。
2.教学手段:运用多媒体课件、地图、图片等资料,辅助教学,提高教学效果。
六. 说教学过程1.导入新课:以我国河流和湖泊的图片为切入点,引导学生关注本节内容。
2.自主学习:让学生通过阅读教材,了解我国河流和湖泊的分布、特点。
3.课堂讲解:结合教材和多媒体课件,详细讲解我国主要河流和湖泊的特点及其对地理环境的影响。
4.案例分析:选取典型的河流和湖泊案例,让学生分析其地理特征,培养学生的地理观察能力和信息提取能力。
5.小组讨论:让学生以小组为单位,讨论我国河流和湖泊的分布规律及其成因。
6.课堂小结:总结本节课的主要内容,强化学生的知识体系。
7.作业布置:布置课后练习,巩固所学知识。