人教版中考地理复习:河流和湖泊
- 格式:doc
- 大小:1.76 MB
- 文档页数:13
中考地理复习资料:河流与湖泊1.我国的一条惟一注入北冰洋的外流河是额尔齐斯河。
(1)外流河及其水文特征:以秦岭-淮河一线为界,南、北方外流河水文特征差别明显:南方外流河流量大,水位季节变化较小,汛期较长,含沙量小,无结冰期;北方除黑龙江等少数河流外,河水的流量小,水位季节变化大,汛期较短,含沙量大。
其原因是南方降水量大,雨季长,植物较茂盛,河流的泥沙含量少,冬季气温在0℃以上。
北方正好相反。
(2)我国内流河主要分布在西北部,塔里木河是我国最大内流河。
高山冰雪融水是内流河的主要水源,因而河流的水文特征与季节密切相关。
2.我国的湖泊众多,天然湖泊有2000多个,主要的淡水湖有:鄱阳湖、洞庭湖、太湖、洪泽湖、巢湖。
青海湖是我国面积最大的湖泊,也是最大的咸水湖。
纳木错是我国第二大咸水湖,也是我国最高的湖泊。
3.黄河是我国第二大河,发源于西藏高原巴颜喀拉山,流经青、川、甘、宁、内蒙古、晋、陕、豫、鲁等9个省、自治区注入渤海。
(1)上中下游分界点是:上游河口中游孟津下游(2)上游河水清澈,水流缓慢;中游接纳了汾、渭河等数十条支流,水深流急,含沙量大;下游,流经平原,河宽水缓,泥沙沉积成为“地上河”。
(3)每年秋末和冬初,黄河的上游和下游(低纬流向高纬段)常有冰坝阻塞水流的凌汛现象,治黄的关键是泥沙问题。
治黄的根本是加强黄土高原地区的水土保持工作。
4.长江是我国第一大河,正源是沱沱河,发源于青藏高原的唐古拉山全长6300千米,流经青、川、渝、藏、滇、鄂、湘、赣、皖、苏、沪等11个省、市、自治区,注入东海。
(1)上中下游分界点是:上游宜昌中游湖口下游(2)上游,峡谷多、水流急、落差大、水力资源丰富,闻名的长江三峡(瞿塘峡、巫峡、西陵峡)就位于长江上游;中游,河道弯曲,湖泊多,支流多;下游,支流少,江阔水深。
(3)长江自古以来就是我国东西航运大动脉,长江航线具有运量大。
投资省、成本低等优点,素有“黄金水道”之称。
中国地理-河流与湖泊一.外流河与外流区、内河流与内流区1.最终流入海洋的河流,叫外流河。
外流河的流域称为外流区。
2.最终未流入海洋的河流,叫做内流河。
内流河的流域称为内流区。
3、内流区和外流区的分界线:我国内、外流河(湖)的大致分界线是:大兴安岭—阴山—贺兰山—巴颜喀拉山—冈底斯山一线。
4.我国外流河水文特征:秦岭-淮河以南的河流,水量丰富,汛期长,含沙量小。
北方水量不太大,汛期短,含沙量大。
黑龙江及其支流由于有冬季积雪融水,蒸发量小,河流水量也较为丰富。
5.我国内流河水文的共同特征:水量年季变化大,汛期短且在夏季。
6.我国的湖泊,分布范围广而不均匀,以青藏高原和长江中下游平原分布最为集中。
(1).长江中下游平原湖区,全部为外流湖、淡水湖。
鄱阳湖(赣)、洞庭湖(湘)、太湖(苏)、洪泽湖(苏)、巢湖(皖)为我国五大淡水湖泊,其中鄱阳湖是我国面积最大的淡水湖。
(2).青藏高原湖区是世界上海拔最高的高原湖区,也是我国湖泊分布最为集中的区域。
绝大多数属为咸水湖,其中青海湖(青)是我国面积最大的湖泊(属咸水湖)。
三.黄河1.黄河的发源地:青藏高原巴颜喀拉山脉。
入渤海口。
2.黄河自西向东依次流经我国哪些省区:青、川、甘、宁、内蒙古、陕、晋、豫、鲁个。
3.长度:5500千米,是我国第二长河。
4.黄河上、中、下游的分界点:河口、孟津5.黄河上、中游的水电站或水利枢纽工程:上游水电站有:青海龙羊峡、李家峡;甘肃刘家峡;宁夏青铜峡;河南三门峡、小浪底等6.著名旅游景点黄河壶口瀑布位于黄河中游于陕晋间。
7.黄河的“忧患”:黄河上游地区出现荒漠化问题;水土流失严重;凌汛;黄河下游“地上河”。
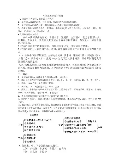
8.根治黄河:治黄的关键是治沙,根本措施在于加强黄河中游黄土高原的水土保持。
在黄河中游地区应大力开展水土保持工作,可以采取以下途径或措施:①造林种草(使土不下坡,清水长流);②打坝淤地,修筑梯田(减少入河泥沙);9.黄河上、中、下游各段的自然特征。
初中地理会考必考知识点:河流和湖泊
1、流入海洋的河流为外流河。
最终没有流入海洋的河流为内流河。
位于外流区的湖泊称为外流湖,外流湖是淡水湖。
位于内流区的湖泊成为内流湖,内流湖差不多上是咸水湖。
2、我国长度最长、水量最大、流域面积最广的河流是长江,汛期最长的河流是珠江,含沙量最大的河流是黄河,最长的内流河是塔里木河,唯独一条注入北冰洋的河流是额尔齐斯河。
世界上最长、开凿最早的人工河是京杭大运河。
3、青海湖是我国最大湖泊也是我国最大咸水湖。
鄱阳湖是我国最大淡水湖。
其次为洞庭湖、太湖、洪泽湖、巢湖。
4、京杭大运河自北向南通过北京市、天津市、河北省、山东省、江苏省、浙江省,贯穿海河、黄河、淮河、长江、钱塘江五大水系和一系列湖泊。
5、长江中下游地区洪水缘故:a、长江流域面积广,支流多。
b、流经地区降水丰沛,干流汛期长,水量大。
c、长江中下游地区为平原,河道弯曲,水流不畅。
d、长江中下游地区植被遭到破坏,水土流失严峻,含沙量大增。
6、黄河进入下游平原地区后,成为“地上河”的要紧缘故是:黄河进入下游平原地区,河道变宽,坡度变缓,河流流速减慢,携带的泥沙沉积下来,使河床逐步抬高,成为“地上河”。
7、黄河之害在于下游决口改道。
究其根源是大量泥沙入河并在下游河道沉积造成的,黄河泥沙90%来自中游。
因此,治黄的关键在于治沙。
全然措施在于加强黄河中游黄土高原的水土保持。
中考地理知识点汇总---河流和湖泊河流和湖泊一、内流区与外流区1、外流区区域:最终流入海洋的河流为外流河,其供水区为外流区域。
2、内流区域:最终末流入海洋的河流为内流河,其供水区为内流区域。
3、界线:大兴安岭―阴山-贺兰山-祁连山-巴颜喀拉山-冈底斯山。
二、中国主要外流河及其水文特征1、东北地区黑龙江松花江流量丰富,汛期较短,水位变化大,含沙量小,冰期长。
2、秦岭-淮河以北(额尔齐斯河注入北冰洋)辽河,海河,黄河流量较小,汛期短,水位变化大,含沙量大,冰期短。
3、秦岭-淮河以南长江,珠江,流量丰富,汛期长,水位变化水,含沙量小,无冰期。
4、西南地区(怒江,雅鲁藏布江注入印度洋)三、中国主要内流河及其水文特征1、分布:内陆,塔里木河为最长内流河。
2、水文特征:多季节性河流(冰雪融水及山地降水)流程较短(消失沙漠或汇入内陆湖)。
河流和湖泊四、中国湖泊特征1、淡水湖:与外流河相通,湖水可进可出,含盐低。
2、咸水湖:内流河终点,湖水只进不出,蒸发盛盐分高。
五、长江概况1、发源地:青海唐古拉山各拉丹冬峰。
2、流经省区:青、藏、川、云、渝、鄂、湘、赣、皖、苏、沪。
3、流经地区形:青藏高原,横断山区,云贵高原,四川盆地,长江中下游平原。
4、干流:长度中国第一大河。
5、注入海洋:东海。
六、长江水系及文特征1、上游:自源头到源北宜昌,支流为雅砻江,泯江,嘉陵江,落差大,多峡谷,水能丰富。
2、中流:自湖北宜昌到江西湖口,支流为汉江,湘江,沆江,赣江多曲流,多支流,多湖泊。
3、下游:自江西湖口到入海口,支流为青戈江,水阳江,江阔水深,流缓,少支流。
河流和湖泊七、长江流域的开发与治理1、巨大的水能资源葛洲坝水电枢纽是目前发电流量最大的水电站,三峡坝为世界上最大的水电站。
2、我国最重要的内河流航道东西交通大动脉,誉为黄金水道,宜宾以下干支流四季通航。
3、长江流域的资源丰富,经济发达干流与多支南北交通线相交,对沿江,沿海,内地经济发展有重要作用,上海是长江流域经济的龙头。
人教版地理教材中的河流与湖泊问题河流与湖泊在地理学中扮演着重要的角色。
在人教版地理教材中,关于河流与湖泊的内容涵盖了地理形成、地理特征、环境保护等方面。
以下将从几个角度,对人教版地理教材中的河流与湖泊问题进行介绍。
一、河流的地理形成河流是地球表面上流动的水系,是降雨、融雪等水文气象现象的产物。
人教版地理教材中,详细阐述了河流的地理形成过程。
例如,介绍了长江、黄河等中国著名河流的形成过程,包括近源形成、干流形成等。
二、河流的地理特征河流在地理特征方面具有多个方面的内容。
根据人教版地理教材,河流的地理特征可以从流域范围、流量变化、河床侵蚀等多个角度进行分析和论述。
其中,流域范围是指河流及其支流所在的地理范围,人教版地理教材通过图表和文字说明,对各个河流及其流域范围进行了详细分析。
三、湖泊的地理形成湖泊是由于地壳发生断陷、火山活动、冰川遗迹等原因形成的静水体。
人教版地理教材中,对湖泊的地理形成进行了详细描绘。
以洞庭湖、鄱阳湖等中国著名湖泊为例,教材介绍了这些湖泊的地理形成原因,并配以插图和实地考察的案例,帮助学生更好地理解湖泊的地理特征。
四、湖泊的地理特征湖泊的地理特征包括湖泊的形状、水量、深度等方面。
人教版地理教材细致地分析了中国主要湖泊的地理特征。
通过文字和图片的配合,教材生动地描绘了洞庭湖的湖面宽广、巴音布鲁克湖的水深等特点,使学生对各湖泊的地理特征有更直观的认识。
五、河流与湖泊的环境保护河流与湖泊作为自然资源的重要组成部分,需要得到有效的环境保护。
人教版地理教材强调了河流、湖泊的环境保护意义,并介绍了相应的环境保护措施。
教材指导学生从源头减少污染物的排放、加强治水管理、保护湖泊周边生物多样性等方面,积极参与环境保护工作。
总结起来,人教版地理教材中关于河流与湖泊的内容丰富多样,并通过文字、图片、实地考察等多种形式来呈现。
教材不仅重视对河流与湖泊的地理形成和地理特征的介绍,也注重对环境保护的倡导。
考纲要求备考指津1.在地图上找出我国主要的河流,归纳我国外流河、内流河的分布特征2.运用地图和资料,说出长江、黄河的主要水文特征以及对社会经济发展的影响 1.结合季风区与非季风区的学习来获得我国河流分布及其特征2.长江、黄河的主要水文特征,包括源流情况和人地关系中突出的问题,如长江的水能、航运和洪水,黄河的水能、泥沙和地上河等问题考点梳理河流和湖泊考点一、众多的河湖1.河湖的作用:灌溉、航运、渔盐、旅游、提供水资源等。
2.外流区和内流区流域内流区分界线外流区概念最终不流入海洋的河流北段大致沿着大兴安岭—阴山—贺兰山—祁连山(东端)一线;南段沿巴颜喀拉山—冈底斯山一线(与季风区和非季风区的界线大体相近)流入海洋的河流主要大河流入沙漠或内陆湖泊⑩塔里木河流入太平洋:①长江、②黄河、③珠江、⑥黑龙江、④海河、⑤辽河、⑦澜沧江(境外称湄公河)流入印度洋:⑧雅鲁藏布江(在印度境内称布拉马普特拉河)、怒江流入北冰洋:⑨额尔齐斯河占全国总面积约1/3 约2/3影响水量变化的因素气温季风和降水河水来源山地降水和冰雪融水天然降水为主3.我国地形、气候对河流的影响影响因素对我国河流的影响地形(地势)地势西高东低,河水滚滚东流入海,成为外流河,位于外流区气候气温主要影响内流河,夏季气温升高,高山冰雪融水增多,河水就多;冬季气温降低,高山冰雪融水减少,河水就少降水降水增多,外流河水就增多,水位就上涨;降水减少,外流河水就减少,水位就下降4.水文特征(1)外流河:①分布于东南部外流区;②夏季形成汛期(汛期最长的河流是珠江);③汛期径流量占全年径流量的60%~80%;④秦岭—淮河一线以北的河流,冬季河流结冰,普遍形成枯水期。
(2)内流河:①分布于西北内陆;②河流水源不丰,沿途多沙漠,蒸发和渗漏严重;③季节性河流;④水源多为冰雪融水和山地降水,最大内流河是塔里木河(天山冰雪融水)。
考点二、黄河的治理1.黄河发源于青藏高原A巴颜喀拉山北麓的约古宗列渠,呈巨大“几”字形,向东流经①青、②川、③甘、④宁、⑤内蒙古、⑥晋、⑦陕、⑧豫、⑨鲁九省区,注入B渤海;黄河上游(C河口镇以上)有丰富的水能资源,修渠灌溉,中游水土流失严重,下游华北平原(D旧孟津以下)则多水患。
八年级上册地理复习资料第一章中国的疆域与人口【辽阔的疆域】在图中指出领国与省份一、地理位置:海陆位置(我国位于亚洲东部,太平洋西部)纬度位置(我国大部分位于北温带,南部小部分位于热带;没有寒带)半球位置(东半球、北半球)二、疆域:中国陆地面积约960万平方千米,居世界第三。
拓展:面积居世界前五位分别为:俄罗斯、加拿大、中国、美国、巴西。
(1)中国自北向南依次濒临渤海、黄海、东海、南海。
(2)内海:渤海、琼州海峡。
(3)岛屿:我国第一大岛是台湾岛,第二大是海南岛。
四、领土四至(1)最东端在黑龙江与乌苏里江主航道中心线的相交处(2)最西端在新疆的帕米尔高原上(3)最南端在南海南沙群岛中的曾母暗沙(4)最北端在黑龙江省漠河以北的黑龙江主航道的中心线上。
五、邻国(1)陆上邻国共有14个①面积最大:俄罗斯①人口最多:印度①你还要记住:蒙古、朝鲜、越南和巴基斯坦④其余了解:哈萨克斯坦、吉尔吉斯斯坦、塔吉克斯坦、阿富汗、尼泊尔、不丹、缅甸、老挝。
(2)隔海相望的国家6个①越南和朝鲜既隔海又邻陆(相同海岸线)②你还要记住:韩国、日本、菲律宾、马来西亚、文莱及印度尼西亚。
六、三级行政区划:基本划分为省、县、乡三级。
七、省级行政区:共34个,包括23个省,5个自治区,4个直辖市,2个特别行政区。
(1)北回归线自东向西穿过的省是台湾省、广东省、广西壮族自治区、云南省。
(2)记住各省级行政区的名称、简称、及行政中心①4个直辖市分别为:北京市京北京天津市津天津;上海市沪hù上海重庆市渝yú重庆;这四个直辖市中面积最大的是:重庆市。
我国最大的城市是:上海。
②5个自治区分别为:新疆维吾尔自治区新乌鲁木齐宁夏回族自治区宁银川;广西壮族自治区桂南宁内蒙古自治区内蒙古呼和浩特;西藏自治区藏拉萨③23个省中其中有两个简称的有5个:四川省川或蜀成都甘肃省甘或陇lǒnɡ兰州贵州省贵或黔qián贵阳;陕西省陕或秦西安云南省云或滇diān昆明④其它要记住的:黑龙江省黑哈尔滨山东省鲁济南山西省晋太原;广东省粤yuè广州台湾省台台北福建省闽mǐn福州;八、我国省区之最(1)跨纬度最广的是海南省。
初中地理教学中的河流与湖泊知识讲解一、导入新课同学们,你们喜欢旅行吗?那你们都去过哪些地方呢?(学生回答)无论是山川、河流,还是湖泊、海洋,都是大自然的杰作,它们装点着我们的世界,其中河流和湖泊就是重要的地理环境要素。
今天我们就来一起探讨一下它们的相关知识。
二、新课讲解(一)河流1.河流的定义首先,我们先来了解一下什么是河流。
河流是地球上一条重要的地理环境,它是由雨水、地下水、冰川融水等水源汇集而成的水流,最终注入海洋的通道。
河流是地球上水资源的重要组成部分,也是人类文明发展的重要基础。
2.河流的分类河流按照其形成原因和特征可以分为很多种类。
按照形成原因,我们可以分为冰川侵蚀河、雨水补给河、季节河等;按照特征,我们可以分为大江大河、小溪小河等。
不同的河流有不同的特征和作用,对地理环境的影响也不同。
3.河流对地理环境的影响河流对地理环境的影响是多方面的。
首先,河流提供了灌溉水源,是农业发展的重要保障;其次,河流也是交通运输的重要通道,为人们的出行提供了便利;此外,河流还具有调节气候、影响生物分布等作用。
总之,河流是地理环境的重要组成部分,对人类社会的发展也有着重要的影响。
(二)湖泊1.湖泊的定义湖泊是地球上另一种重要的地理环境,它是由地表积水或地下泉水汇集而成的水体。
湖泊的水面通常比一般的河流要小,但是也有一些大型的湖泊面积甚至可以与海洋相媲美。
2.湖泊的分类湖泊按照成因可以分为构造湖、火口湖、堰塞湖等;按照位置可以分为内陆湖和咸水湖;按照水深可以分为浅水湖和深水湖。
不同的湖泊有不同的特征和作用,对地理环境的影响也不同。
3.湖泊对地理环境的影响湖泊对地理环境的影响也非常广泛。
首先,湖泊提供了水源和灌溉水源,对农业发展有着重要的作用;其次,湖泊也是旅游资源的重要组成部分,为经济发展提供了动力;此外,湖泊还有调节气候、保持生物多样性等作用。
总之,湖泊是地理环境的重要组成部分,对人类社会的发展也有着重要的影响。
中考地理世界的主要河流和湖泊专题历年真题及答案详解专题一:世界主要河流在地理学中,河流是指河水自高处向低处流动的天然水道。
世界上有众多的主要河流,下面将介绍一些重要的河流及其特点。
1. 尼罗河(Nile River)尼罗河是世界上最长的河流,全长约6650公里。
它发源于非洲东北部的维多利亚湖,流经苏丹、乌干达、埃及等国家,最终注入地中海。
尼罗河不仅在地理上具有重要意义,还承载着埃及古文明的发展,是埃及的命脉。
2. 亚马逊河(Amazon River)亚马逊河位于南美洲,是世界上最大的河流,全长约6950公里。
亚马逊河流域是全球最大的热带雨林之一,生态环境十分丰富。
亚马逊河水量充沛,对当地的交通运输和经济发展起着重要作用。
3. 长江(Yangtze River)长江是中国最长的河流,全长约6397公里。
它发源于青藏高原,流经中国许多省份,最后注入东海。
长江是中国的母亲河,具有重要的经济和文化意义。
长江三峡是世界上最大的水电站之一,对中国的发电和交通运输起着重要作用。
4. 尤卡坦半岛(Yucatan Peninsula)尤卡坦半岛位于墨西哥东南部,濒临墨西哥湾和加勒比海。
这个半岛在地理上非常特殊,是一个大型的石灰岩岛,岛上拥有众多的水下溶洞。
尤卡坦半岛是旅游胜地,吸引了众多游客前来探索其独特的地貌。
专题二:世界主要湖泊湖泊是地球表面上的淡水或咸水积水区域,是自然资源的重要组成部分。
下面将介绍一些世界上重要的湖泊及其特点。
1. 五大湖(Great Lakes)五大湖位于北美洲的美国和加拿大,包括苏必利尔湖、休伦湖、密歇根湖、伊利湖和安大略湖。
五大湖是世界上最大的淡水湖系统,对当地的水资源供应和航运起着重要作用。
2. 里维埃拉湖(Lake Riviera)里维埃拉湖位于非洲东部的肯尼亚和坦桑尼亚边界上,被认为是世界上最大的湖泊之一。
它是非洲大裂谷系统中的一部分,以其湖泊和动植物资源而闻名。
3. 巴伦若湖(Lake Baikal)巴伦若湖位于俄罗斯西伯利亚地区,是世界上最深的湖泊,也是世界上淡水存储最多的湖泊之一。
八年级地理河流和湖泊知识点复习地理的学习需要的是日积月累,我们在学习的的过程中一定要注重知识点的积累,下面是小编准备的一篇八年级地理河流和湖泊知识点复习,欢迎阅读!
1.我国的河流大多分布在东南部的外流区,夏季容易形成汛期。
2.我国最大的淡水湖是鄱阳湖属于外流湖,最大的咸水湖是青海湖属于内流湖,最长的内流河是塔里木河,最长的人工运河是京杭大运河。
3.京杭运河全长1800千米,贯通海河、黄河、淮河、长江、钱塘江5大水系。
4.流入北冰洋的是额尔齐斯河,流入印度洋雅鲁藏布江、怒江、澜沧
5. 比较黄河和长江:
黄河长江
发源地
源头青藏高原的巴颜喀拉山
约古宗列曲唐古拉山的各拉丹冬峰
沱沱河
流入海洋渤海东海
长度
形状5500千米
几字形6300千米
流经省区(简称)青、川、宁、内蒙古、甘、陕、
晋、豫、鲁(9个)青、藏、滇、川、渝、鄂
湘、赣、皖、苏、沪(11个)
流经地形区青藏高原、内蒙古高原
黄土高原、华北平原青藏高原、云贵高原
四川盆地、长江中下游平原
上、中、下游分界城市内蒙古的河口
河南的孟津湖北的宜昌
江西的湖口
主要支流和湖泊汾河
渭河岷江、嘉陵江、乌江、汉江
洞庭湖、鄱阳湖
6. 黄河是我们的母亲河。
黄河在内蒙古河口以上为上游,河南孟津以下为下游。
黄河中游水土流失严重,含沙量高。
长江在湖北宜昌以上为上游,江西湖口以下为下游。
以上就是八年级地理河流和湖泊知识点复习的全部内容,希望可以对正处于高中阶段的你有所帮助!。
八年级地理上册湖泊知识点复习新人教版1. 湖泊的定义湖泊是由于地壳上的断陷、火山活动或冰川作用而形成的,能够容纳水的洼地。
它们是自然界中重要的水域。
2. 湖泊的分类湖泊可以按照形成方式、水源、水文特征等进行分类。
2.1 形成方式根据湖泊的形成方式,可以将湖泊分为以下几类:- 断陷湖:由于地壳上的断陷形成的湖泊,如鄱阳湖、酒泉盆地等。
- 火山湖:由于火山活动形成的湖泊,如洞庭湖、克拉卡托火山口湖等。
- 冰川湖:由于冰川作用形成的湖泊,如鲁滨逊湖、贝加尔湖等。
2.2 水源根据湖泊的水源,可以将湖泊分为以下几类:- 河湖:受河流供水或河流调节的湖泊,如洞庭湖、洪泽湖等。
- 雨湖:主要由降水水源供给的湖泊,如太湖、巴尔喀什湖等。
- 地下湖:由地下水形成的湖泊,如鄱阳湖等。
2.3 水文特征根据湖泊的水文特征,可以将湖泊分为以下几类:- 淡水湖:湖水中盐度较低的湖泊,如杭州西湖、苏州太湖等。
- 咸水湖:湖水中盐度较高的湖泊,如咸海、咸宁湖等。
- 盐碱湖:湖水中含有较高盐碱的湖泊,如库布齐湖、阿拉尔湖等。
3. 湖泊的作用湖泊在自然界中具有重要的作用,包括以下几个方面:- 淡水资源:湖泊是重要的淡水资源库,为人类提供生活用水、农业灌溉水等。
- 调节气候:湖泊可以调节周围地区的气温和湿度,影响降水分布和气候形成。
- 生态保护:湖泊生态系统对于保护物种多样性和生物平衡有重要作用。
- 经济效益:湖泊旅游业和渔业等对于地方经济发展具有重要贡献。
4. 全球著名湖泊世界上有许多著名的湖泊,其中一些有着特殊的地理、生态或文化价值,如:- 五大湖:指北美洲的苏必利尔湖、休伦湖、密歇根湖、伊利湖和安大略湖。
- 貝加爾湖:位于俄罗斯境内,是世界上最深的湖泊之一。
- 维多利亚湖:非洲东部肯尼亚、坦桑尼亚和乌干达三国交界处的湖泊,是非洲最大的湖泊之一。
以上是关于八年级地理上册湖泊知识点的简要复习内容,希望对你有帮助。
2020届中考地理复习必背知识点专项训练:中国的河流与湖泊一、必背知识点1、主要河流:北冰洋——额尔齐斯河;印度洋——怒江和雅鲁藏布江;太平洋——长江、黄河、淮河、珠江、松花江、澜沧江等,2、内流河的分布及水文特征:(1)主要分布在西北内陆,(2)其河水主要来自高山冰雪融水。
(3)汛期:内流河夏季的水量最大,是因为温度高,冰雪融水多。
冬季往往断流,属于季节性河流。
(4)最长内流河是塔里木河,水源来自天山、昆仑山的冰雪融水。
3、外流河的分布及水文特征:(1)多分布在东部季风区(2)其河水主要来自于降水,汛期是在夏秋季,冬春季为枯水期(3)秦岭--淮河以南的河流(长江珠江等)流经湿润地区,水量大,汛期长,含沙量少,冬季不结冰。
秦岭--淮河以北的河流流经半湿润或半干旱地区,水量较小,汛期较短,冬季结冰,且越往北结冰期越长,华北地区的海河、黄河含沙量大,东北地区的黑龙江、松花江含沙量较小。
(5)我国汛期最长的河流是珠江,结冰期最长的河流是黑龙江,含沙量最大的是黄河。
水量最大的河流是长江。
(流量与降水量有关;汛期与雨季长短有关;含沙量与植被好坏有关;结冰期与温度带有关)4、我国的湖泊:(1)内流湖—青藏高原湖区—多咸水湖(最大:青海湖)(2)外流湖—东部平原湖区—多淡水湖(最大:鄱阳湖)5、京杭大运河是世界最长的人工河,北起北京南到杭州,沟通海河、黄河、淮河、长江、钱塘江五大水系。
二、专项训练1.读黄河流域图,回答问题。
(1)黄河发源于__________高原,大致呈“几”字形自西向东注入_______海。
从黄河的流向可以看出,图示区域内的地势特征是_____________________。
(2)黄河中游的两大支流分别是汾河和________;图中所示的小浪底水电站位于黄河的______游;从图中呈现的地理信息可以看出,黄河下游接纳的支流很少,其主要原因是泥沙淤积,河床抬高,形成了________河。
2.读黄河水系示意图,回答问题。
河流与湖泊高中地理核心知识点梳理地理学中,河流与湖泊是重要的自然地理要素。
它们不仅对地貌形成和水资源分布有着重要影响,也与生态环境、经济发展等密切相关。
本文将针对河流与湖泊的高中地理核心知识点进行梳理,以帮助读者全面了解这一领域的基础知识。
一、河流的形成与特征1. 河流的形成:河流是由降水形成的。
当地表的降雨量超过地表蒸发量时,水分会在重力的作用下向低处聚集,形成溪流,最终发展为河流。
2. 河流的特征:河流具有源头、水系、河道和河口等特征。
源头是河流起点,水系是由河流及其支流组成的网络,河道是河流的通道,河口是河流汇入大海或湖泊的地方。
二、河流的水文特征1. 河流的径流:径流是指地表降水经河道和河系排入海洋、湖泊或被蒸发的过程。
河流的径流量与降水量、河道形态和土壤水文条件等因素密切相关。
2. 河流的水位变化:河流的水位会随着降雨、地形和水文条件的变化而发生变化。
季节性变化和异常洪水是河流水位变化的典型表现。
3. 河流的污染与治理:人类活动的污染对河流的水质和生态系统造成严重影响,因此河流治理成为重要的环境保护任务。
三、湖泊的形成与类型1. 湖泊的形成:湖泊是由地表降水或地下水填满洼地形成的。
地震、火山、地壳运动等也是湖泊形成的原因之一。
2. 湖泊的类型:湖泊可以分为淡水湖、咸水湖和盐水湖等多种类型。
不同类型的湖泊具有不同的水质和生态环境。
四、湖泊的水文特征1. 湖泊的水位变化:湖泊的水位受到河流入湖、蒸发、地下水补给等因素的影响,因此湖泊的水位会发生周期性和季节性的变化。
2. 湖泊的水质与富营养化:湖泊的水质受到降水、地表径流以及人类活动的影响。
过量的营养物质输入会导致湖泊富营养化,引起水体富营养化问题。
3. 湖泊的生态系统:湖泊作为重要的生态系统,拥有丰富的生物资源。
湖泊的生态平衡对于人类的生存和生活至关重要。
五、河流与湖泊的重要性与利用1. 水资源利用:河流与湖泊是重要的水资源供给源,被广泛用于农业灌溉、城市供水、工业用水等方面。
2023年中考地理复习考点专题训练---河流和湖泊含解析1.长江中游的湖泊对长江水量有天然的调节作用。
如图为长江流域示意图。
下列说法正确的是()A.鄱阳湖流域发生旱灾时,湖水入江B.洞庭湖流域发生旱灾时,江水入湖C.三峡放水时,宜昌河段流速变慢D.三峡蓄水时,宜昌河段水量增加2.下列关于我国河流的水文特征叙述正确的是:()A.黄河是我国结冰期最长的河流B.黑龙江是我国含沙量最大的河流C.长江是我国汛期最长、水量最大的河流D.塔里木河是我国最大的内流河2021年北京时间6月21日11时32分迎来“夏至”节气。
下图为“我国部分北回归线标志塔分布图”,读图完成下面小题。
3.图中城市在6月21日立竿无影的是()A.福州B.昆明C.香港D.花莲4.当日,下列城市白昼最长的是()A.福州B.广州C.香港D.花莲5.关于图中甲乙丙三条河流,叙述正确的是()A.甲河流注入印度洋B.乙河流流经我国地势三级阶梯C.丙河流汛期短D.甲乙丙河流均发源于青藏高原我国平均每年有20个天然湖泊消亡。
统计表明,湖北省五十年代共有湖泊1052个,有“千湖之省”的美誉,而目前只剩下83个。
昔日“八百里洞庭湖”水面缩小四成,由我国第一大淡水湖退居成第二。
阅读上述文字,完成问题。
6.使“八百里洞庭湖”退居成我国第二大淡水湖的主要原因是()①围湖造田②蒸发加剧③水土流失严重,泥沙淤积④流域内降水减少A.①②B.②④C.①③D.①④7.湖泊环境恶化后,造成“水灾频发”的原因是()A.湖泊的调蓄功能降低B.水资源减少C.水土流失加剧D.湖泊水对河水的补给量减少8.诗句“君不见,黄河之水天上来,奔流到海不复回”所蕴含地理知识,与事实不符的是()A.“天上”指黄河发源地唐古拉山脉B.“天上来”形容落差大,蕴藏丰富水能资源C.“奔流到海”说明黄河是外流河D.“到海”中的“海”是渤海9.有关图中内容说法不正确的是()A.③山脉的走向与大兴安岭一致,为我国一二阶梯分界线B.长江②段比①段更易发生洪涝灾害C.长江最大的支流由武汉注入干流,同时京广线经过武汉,水陆交通十分便利D.三峡分布在③山脉东侧湖北境内10.下列关于长江、黄河的叙述,正确的是()A.都发源于云贵高原B.都流经青海、四川省C.水能资源都集中在下游河段D.都有凌汛现象发生读图,完成下面小题。
初二地理期中考河流和湖泊知识要点人教版经历了半学期的努力奋战,检验学习成就的时辰就要到了,查字典地理网为大家准备了初二地理期中考河流和湖泊知识要点,欢迎阅读与选择 !河流湖泊的大要我国是世界上河湖众多的国家之一,流域面积在1000 平方千米以上的河流有 1600 多条 .面积在 1 平方千米以上的天然湖泊约 2300 个 .我国秦岭 -淮河线以北河流冬季结冰,以南河流冬季不结冰 .受地势西高东低影响,我国大江大河大部分流入太平洋,只有额尔齐斯河注入北冰洋,雅鲁藏布江和怒江注入印度洋 .我国河流大部分位于东部外流区内,受夏季风影响,夏季形成汛期,汛期径流量占到全年径流量的 60%-80%. 黄河上中下游的分界点及各河段的特色托克托县河口镇以上的黄河河段为黄河上游。
上游河段全长3472 千米,流域面积 38.6 万平方千米,流域面积占全黄河总量的 51.3%。
内蒙古托克托县河口镇至河南省郑州桃花峪间的黄河河段为黄河中游,河长1206 千米,流域面积34.4万平方千米,占全流域面积的45.7%; 中游河段总落差890 米,平均比降 0.74 ‰;河段内汇入较大支流30 条 ;区间增加的水量占黄河水量的42.5% ,增加沙量占全黄河沙量的92%,为黄河泥沙的主要本源。
河南郑州桃花峪以下的黄河河段为黄河第1页/共2页下游,河长786 千米,流域面积仅 2.3 万平方千米,占全流域面积的 3%; 下游河段总落差93.6 米,平均比降0.12 ‰;区间增加的水量占黄河水量的 3.5%。
小编为大家供应的初二地理期中考河流和湖泊知识要点就到这里了,愿大家都能在学期努力,丰富自己,锻炼自己。
第2页/共2页。
专题复习----河流和湖泊专题【课标要求】1.运用地图和有关资料归纳出某一大洲的河流水系特点及与地形、气候的联系.2.运用地形图说明某一地区主要河流概况以及河流对城市分布的影响.3.在地图上找出我国的主要河流归纳我国外流河、内流河的分布特征.4.运用地图和资料说出长江、黄河的主要水文特征以及对社会经济发展的影响.5.举例说出河流在区域发展中的作用.【学习目标】1.从世界地形图上找出世界主要胡泊及主要河流说出其发源地、流向、注入地.2.结合实事热点或图文资料概括说出各大洲河流与位置、地形、气候的关系.3.结合地图说出东南亚地区河流对城市分布的影响及河流等自然要素与农作物的分布关系.4.读图找出中国的主要河流说出其名称及流向、注入的海洋读长江黄河水系图说出长江黄河概况结合社会热点内容分析长江黄河流域的生态环境问题及整治.重点:各大洲、各地区、主要国家的河流概况.难点:河流、地形、气候、位置等自然地理要素之间的相互影响自然地理环境对人口、城市、农业分布的影响.教学过程:【自主学习】一、亚洲的河流和湖泊.①水系特点.a.水系结构呈_______,形成从中部高原山地流向周围海洋的外流水系.b._________面积广大.②河流之最.a.亚洲最长的河流_____;b.亚洲流经国家最多的河流_______.③特色湖泊.洲的河流.①水系特点:河网稠密,水平水丰.: 和刚果河河流名称发源地主要流经的国家注入的海洋印度河中国西藏_________ _________恒河喜马拉雅山区_____、孟加拉国_________1.读“北美洲地形图”,下列关于北美洲自然地理特征的叙述,正确的是( )A.①处山脉是西部高大的安第斯山脉B.B.②处五大湖是世界上最大的咸水湖泊C③处密西西比河向南注入大西洋D.④处格陵兰岛是世界上冰川分布最广的地区3.读“美洲部分区域示意图”,下列判断不正确的是( )A.①国家属于拉丁美洲地区B.②运河沟通了太平洋和大西洋C.③山脉是世界上最长的山脉D.④河流世界径流量最大、流域面积最广4.关于南美洲的叙述,正确的是( )A.亚马孙河是世界最长的河流B.安第斯山脉是世界最长的山脉C.巴西高原是世界最高的高原D.炎热干燥是南美洲的气候特征5、中东,被称为“三洲五海之地”,又有“世界油库”“世界的火药桶”之称.读图,结合所学知识判断下列叙述正确的是( )A.①是耶路撒冷,来这里朝拜的信徒都信奉伊斯兰教B.②是霍尔木兹海峡,沟通了红海与波斯湾C.③是里海,它是世界上最大的淡水湖D.④是世界主要产油国沙特阿拉伯6、从波斯湾到欧洲西部最近路线所经过的海域有( )A.黑海B.红海C.孟加拉湾D.里海7.下列关于图示地区的说法,错误的是( )A.地处五海三洲之地B.河流众多,水量大C.气候干旱,沙漠广布D.石油丰富,战争频发8.某油轮通过图中②附近___ _______海峡后,继续航行到达(19°N,61°E)附近,该油轮正航行在___ _____海的西部海域.五、中国的河流与湖泊(一)、河湖概况1、外流区为主【描图填图】(1)描绘内流区与外流区的分界线.(2)填注下列河流的代表数字:①黑龙江②黄河③长江④珠江⑤澜沧江⑥怒江⑦雅鲁藏布江⑧塔里木河⑨额尔齐斯河.2、外流河与内流河:(1)主要水源:夏季风带来的雨水.(2)主要水文特征:(深受_________影响).水量(大、小) 汛期(长、短) 含沙量(大、小) 结冰期(有、无)秦岭-淮河以北___ ___ ___ ___秦岭-淮河以南___ ___ ___ ___(4)京杭运河:北起_____,南至_____,自北向南经过北京、_____两市及河北_____、江苏、_____四省,沟通海河、_____、淮河、_____和钱塘江五大水系.3.湖泊:主要分布在青藏高原和_________.最大的湖泊是_______(咸水湖),最大的淡水湖是_______. (二)长江概况:【描图填图】1·长江干流的形状可描述为“V+W”,请描一描.2·描出长江主要支流:雅砻江、岷江、嘉陵江、乌江、湘江、汉江和赣江.3·填注a宜昌、b湖口的代号.4·填注c鄱阳湖、d洞庭湖、e三峡、f葛洲坝的代号5、(1)发源地、长度、注入海洋:_______山____ 千米海(2)第一大河:中国_________、_________、流域面积最广的河流.(3)河段划分:源头_____ _____ 入海口.(4)流经的主要地形区:青藏高原、云贵高原、__________、_______________.(5)流经省区:_____省、四川省、西藏自治区、云南省、重庆市、_____省、湖南省、江西省、安徽省、江苏省和_______(青川藏滇渝两湖、江西安徽和苏沪).(6)流经主要城市:重庆、_____、南京、_____.(7)主要支流:A_____江、B岷江、C_____江、D乌江、E湘江、F汉江、G_____.(8)河段水文特征.上游:支流多,水量丰富,落差___,多峡谷急流,__________丰富.中游:河道_____,多支流、湖泊.下游:水流平稳,江面开阔.6.长江开发:(1)“水能宝库”:水能资源丰富,理论蕴藏量占全国的40%,可利用水能资源占全国的一半以上;主要集中在_____河段;最大的水利枢纽是_____水利枢纽.(2)“黄金水道”:长江是_____向交通的大动脉,干支流通航里程超过7万千米,货运量占全国内河货运量的60%左右.(三)、滔滔黄河1.【描图填图】(1)黄河干流形状像一个“几”字,请描一描(2)描出黄河主要支流:湟水、洮河、汾河、渭河.(3)填注A河口、B桃花峪、C龙羊峡、D刘家峡、E三门峡、F小浪底的代号.2.基本特征:(1)发源地、长度、注入海洋:_________山千米注入_____.(2)河段划分:源头_____ 、 _______ 入海口.(3)流经的主要地形区:青藏高原、___________、_________、华北平原.(4)流经省区:_____省、四川省、甘肃省、宁夏回族自治区、_______自治区、山西省、陕西省、_____省和_____省(青、川、甘、宁、内蒙古、晋、陕、豫、鲁)(5)流经主要城市:_____、银川、_____、济南.(6)主要支流:_____、洮河、_____、渭河.(7)河段水文特征.上游:多峡谷、多支流、水量大且清澈.中游:多峡谷、多支流、多_____.下游:形成“_______”,流域面积狭小.3.综合治理:(1)上、中游:大力开展_________工作,控制_________,减少泥沙下泄.(2)下游:_________,加固_________.【典题示范】1.黄河源头所在省的简称是( )A.藏B.陇C.青D.川2.长江和黄河分别注入( )A.渤海和黄海B.东海和南海C.黄海和东海D.东海和渤海3.《长江之歌》中唱道:“你从雪山走来,春潮是你的风采;你向东海奔去,惊涛是你的气概”.歌词中的“雪山”是指( )A.雪峰山B.大兴安岭C.武夷山脉D.唐古拉山(2017·青岛学业考)读“黄河流域示意图”和表“黄河四个水文站的数据资料”,完成4、5题.水文观测数据兰州河口桃花峪利津981 786 1 820 1 514年平均流量(立方米/秒)3.48 6.67 26.6 24.8年平均含沙量(千克/立方米)A.增加流经温带大陆性气候区,气候干旱,荒漠广布B.增加流经黄土高原地区,水土流失严重C.减少流经温带季风气候区,降水量增加,植被覆盖率高D.减少汇入支流少,输沙量少5.桃花峪到利津河段年平均流量减少的社会经济原因是( )A.华北平原,人口稠密,工农业发达,生产生活用水量大B.地上河,缺少支流汇入,加上蒸发量大,水量减少明显C.温带季风气候,降水量偏少D.沿岸污染严重,可用水少6.2016年10月,纪念人民治理黄河70年座谈会在北京召开.根治黄河,开展水土保持工作的重点在( )A.上游的青藏高原B.中游的黄土高原C.下游的华北平原D.河口的三角洲地带读下图,完成7~10题.7.黄河由甲地到乙地水量减少的原因是( )①落差大河水流速快②气候干旱河水被蒸发③引水灌溉农田④地上河导致河水下渗A.①②B.②③C.③④D.①④8.乙地河段每年初冬和初春时节会产生冰坝堵塞河道造成河水泛滥现象,即凌汛.这段黄河产生凌汛的原因除了有结冰期因素外,还与______有关( )A.流速B.流量C.流向D.含沙量9.西宁供暖时间比太原约早15天,主要影响因素是( )A.纬度位置B.经济水平C.海陆位置D.地形地势10.北方城市因供暖容易引发的天气现象是( )【考点解析】 我国河流的主要特征 1. 主要河流的突出特征: 长江我国长度最长、水量最大、流域面积最广、航运价值最大的河流黄河 世界上含沙量最大的河流珠江 我国汛期最长的河流黑龙江 我国结冰期最长的河流塔里木河 我国最大的内流河京杭运河 世界上开凿最早、最长的人工运河地区东北秦岭—淮河以北秦岭—淮河以南河流 黑龙江及其支流松花江辽河、海河、黄河 长江、珠江流量 丰富 较小 丰富水位变化 较小 大 小【典题示范】 (2017·威海学业完成1、2题.1.关于中国地理事物分界线的叙述,正确的是 ( ) A.甲线是第一级阶梯和第二级阶梯的分界线汛期 汛期较短、季节变化较小汛期较短、季节变化较大汛期长、季节变化较小含沙量小大小结冰期 长 较短 无B.乙线以西以畜牧业为主,以东以种植业为主C.丙线以西地区人口稠密,以东地区人口稀疏D.丁线是热带季风气候和亚热带季风气候分界线2.关于图中①②③④四条河流的叙述,正确的是( )A.①②两河结冰期长,航运价值高B.②③两河流经我国三大阶梯,水能资源丰富C.①④两河春汛的水源来自大气降水D.③④两河支流众多,水流量大3.(2017·德州学业)读中国主要河湖分布图,结合所学知识判断下列叙述正确的是( )A.我国湖泊主要分布在东部平原和青藏高原B.B.我国湖泊主要分布在南方地区和西北地区C.北方地区的河流大多流量大,含沙量较小D.西北地区的河流均为内流河,以夏汛为主读长江、黄河干流简图,结合所学知识完成3、4题.4.长江、黄河相比较,下列叙述不正确的是( )A.长江的汛期短于黄河B.黄河的流量小于长江C.长江的流域面积大于黄河D.两河均属于外流河5.关于长江、黄河流域开发利用方式的叙述,合理的是( )A.长江上游陡坡垦殖B.长江中游洞庭湖围湖造田C.黄河中游地区植树种草D.黄河下游修建水库,灌溉农田6.长江、黄河是中华民族的母亲河,滚滚河水哺育了沿岸亿万儿女,孕育了古老、灿烂的华夏文明.读图,关于两河的叙述正确的是( )A.①是南岭,是长江流域与黄河流域的分水岭B.黄河②处河段形成“地上河”,易引发洪水灾害C.长江中游有众多的支流汇入,其中③是湘江D.长江干流有多座水电站,④是世界上第一大水电站【合作探究】1.分析河流与地形、气候的联系.2.举例说明河流对城市分布的影响有哪些?3.以长江为例举例说明河流在区域发展中的作用.【典题示范】(2017·滨州学业考)读下列三幅图,回答问题.(1)写出代号代表的河流名称:甲乙(2)图1中河流流量最大的是丙河,请你从气候角度和地形方面分析其中的原因.(3)结合非洲气候图,判断刚果河的水文特征( )A.流量大,季节变化大B.流量小,季节变化大C.流量大,季节变化小D.流量小,季节变化小【感悟真题·达标检测】(2014滨州学业考)古代描写我国河流的诗句很多,其中苏轼的《念奴娇·赤壁怀古》“大江东去,浪淘尽,千古风流人物”,就是描写长江的.据此回答1、2题.1.导致长江这种流向的原因是( )A.气候类型多样,降水总量丰富B.地形多种多样,山区面积小C.地势西高东低,呈阶梯状分布D.地势南高北低,呈阶梯状分布2.关于我国河流的叙述,不正确的是( )A.我国外流河的水文特征深受季风气候影响B.内流河大部分属于季节性河流C.黄河是我国第二大河D.长江是我国长度最长、水量最大、流域面积最广的河流3.(2017·滨州学业考)某中学地理兴趣小组拟探究“影响河流特点的主要因素”.下面是该小组的探究程序,请你与该小组一起完成探究过程.探究主题:影响河流特点的主要因素探究资料:“我国地势三级阶梯分布图”“我国1月平均气温分布图”“我国年等降水量分布图”(1)地形对河流的影响:我国大多数河流自西向东注入太平洋,原因是________,许多大型水利枢纽工程建在河流的阶梯交界处,是因为____________________.(2)气候对河流的影响:我国秦岭—淮河以北的河流冬季有结冰现象,主要原因是___________________________________.(3)我国东部季风区的河流,深受季风气候的影响,秦岭—淮河以北的河流流量________(大于或小于)秦岭—淮河以南的河流.(4)植被对河流的影响:秦岭—淮河以南地区年降水量超过800 mm,属于________地区(干湿地区),植物茂密,河流含沙量小.(5)归纳总结:河流的特点,可以从________、水位、流量、________、有无结冰期等方面分析.这些河流特点与地形、气候、植被等因素有着密切的联系.学以致用:读南美洲地形河流分布图,完成(6)、(7)题.(6)从图中可以看出,亚马孙河的流向大致是_________________.(7)请从地形角度分析亚马孙河流量巨大的原因.4.(2017·青岛学业考)读图1“北方地区局部图”和图2“西南地区局部图”,完成下列问题.(1)据图1中信息判断北京的地势特点并说明依据.(2)图1中黄河①河段秋冬季节封冻早,冬春季节解冻迟,易形成冰坝,出现________,图2中长江②河段却不会出现该现象,分析其原因.(3)据图中信息判断,图1区域中主要的能源矿产是______;图2区域中主要的优势能源是________,分析③处该能源丰富的原因.5.阅读图1、图2和材料,完成下列各题.材料黄河干流以河口镇、桃花峪为界分为上、中、下游.上游河套平原、宁夏平原发展灌溉农业条件优越,有“塞上江南”之美称.中上游流经的黄土高原,土质疏松,植被覆盖率低.初冬或初春,黄河某些河段会发生凌汛.凌汛是由于河流南、北段封冻或解冻时间的差异,发生冰坝阻塞水流,导致河水泛滥的现象.(1)上、中、下游河段中,最容易发生凌汛的河段是________游和________游.当凌汛来临时,人们最经常采取的防治措施是________.(2)上游的兰州至河口镇河段,年平均径流量逐渐变______,从水系特征及人类活动两方面分析其主要原因:①________,②____________.(3)河口镇至桃花峪河段,河水含沙量快速变__________,其主要原因是该河段流经沟壑纵横、________严重的________高原区.为了防止泥沙下河,我们应大力实施的生态措施是________.(4)黄河下游流经地势低平的华北平原,水流速度变______,泥沙大量________,导致河床抬高,高于两岸地面,形成“地上河”.河堤一旦决口,沿岸广大地区将遭受________(灾害)威胁,为了防止这一灾害发生,我们可以采取的工程措施是____________.参考答案典题示范一:1.C2.A3.B4.D5.B6.B7.霍尔木兹海峡阿拉伯海典题示范二:1.C2.D3.D4.B5.A6.B7.B8.C9.D 10.D典题示范三:1.B2.B3.A4.A5.C6.D7.(1)尼罗河 (2)刚果河周围地势高水往中间汇集此处为热带雨林气候终年降水多(3).C达标检测:1.C2.C3.(1)地势西高东低阶梯交界处落差大,水能丰富(2)秦岭—淮河一线以北地区1月份平均气温低于0℃(3)小于(4)湿润(5)流向含沙量(6)自西向东(7)北、西、南三面被高山、高原围绕,流域面积大,汇水面积广(或亚马孙河流域地处安第斯山脉、圭亚那高原和巴西高原之间,流域面积大,支流多)(言之有理即可)4.(1)西北高东南低. 河流自西北流向东南.(2)凌汛没有结冰期.(3)煤、石油水能位于地势第一、二级阶梯交界线处,落差大,水流急,水能资源丰富.5.(1)上下破冰(2)小支流较少,蒸发旺盛引水灌溉(3)大水土流失黄土植树造林(4)慢沉积洪灾修建水利枢纽工程。