两种铸造桩核制作方法的临床应用比较
- 格式:pdf
- 大小:2.92 MB
- 文档页数:2
两种不同桩核修复前牙残冠残根的临床应用比较摘要】目的通过临床随访对比研究铸造桩核和玻璃纤维桩树脂核修复前牙残冠残根的临床治疗效果。
方法对129例前牙折断患者的153颗残冠残根经完善的根管治疗后,用铸造桩核烤瓷修复81颗,玻璃纤维桩树脂核修复72颗,牙冠外形做金属烤瓷冠修复。
结合临床表现和X线检查随访观察3年,根据牙根折断或松动发生率和患者满意度来评价不同桩核修复前牙缺失的临床治疗效果。
结果结合临床和X线检查发现:铸造桩有11颗修复体出现牙根折断或松动脱落,患者满意度为72.9%。
而玻璃纤维桩有4颗修复体出现牙根折断或松动脱落,患者满意度为91.4%。
两种桩核修复之间存在明显的统计学差异(p<0.05)。
结论玻璃纤维桩树脂核不易折断和松动,造成根折的发生率明显低于铸造桩核,且美学效果好,患者满意度高,是金属桩核良好的替代品。
【关键词】纤维桩树脂核金属桩核残冠残根烤瓷冠桩核修复是目前修复前牙残冠残根的主要手段,因为金属的机械性能良好、易于加工,所以近些年来金属一直作为桩核修复的主要材料。
随后研究发现金属的机械性能与牙体差异较大,经金属桩修复后的前牙残冠残根牙会出现破坏性牙根折[1]。
另外,金属桩不透光、容易引起牙龈染色、过敏等缺陷也限制了金属桩的临床应用[2]。
玻璃纤维桩具有较好的美学效果和良好的机械性能,而且其弹性模量非常接近牙本质,近几年逐渐被医生和病人接受。
现就我院2006年以来129例前牙折断患者桩核修复后临床效果进行评价,报道如下。
1资料和方法1.1资料我院修复科2006年以来前牙残冠残根要求美容修复的129例患者,153颗牙齿。
其中男77例,女46例,平均年龄35岁(18-56岁)。
中切牙72颗,侧切牙56颗,尖牙25颗。
所有患牙的覆牙合、覆盖正常,在根管治疗后观察1~2 周,牙周健康,牙松动不超过Ⅰ°,X线牙片检查根充管充填完善,牙槽骨吸收不超过根长的1/3。
根据患者的自愿,59例64颗牙选择植入金属铸造桩,70例89颗牙选择植入玻璃纤维状,然后做金属烤瓷冠修复。
两种桩核的比较
段倩葳
【期刊名称】《求医问药(学术版)》
【年(卷),期】2013(011)002
【摘要】残根残冠在临床上经过完善根管治疗后常以桩核技术来保留.金属铸造桩核早已广泛应用于临床,但逐渐显示出一些弊病.近年来,高强度的纤维桩应用于临床后,展现出了良好的前景.本文对金属铸造桩核与纤维桩的性能及其各自的优缺点进行了比较、总结.
【总页数】2页(P608-609)
【作者】段倩葳
【作者单位】大同市卫生学校山西大同037000
【正文语种】中文
【中图分类】R783.1
【相关文献】
1.两种桩核系统在前牙残根残冠修复中临床疗效的比较 [J], 刘江涛
2.比较两种桩核在修复上颌前牙残冠残根的临床效果 [J], 李珊珊
3.两种桩核系统修复严重缺损前牙残根效果比较 [J], 刘博
4.两种桩核制作与牙体密合度相关比较临床观察 [J], 黎艳
5.两种桩核在楔缺露髓基牙修复中的疗效比较 [J], 周裕翔
因版权原因,仅展示原文概要,查看原文内容请购买。
铸造桩核与纤维桩修复在牙体缺损治疗的应用比较【摘要】目的:比较铸造合金桩核与纤维桩制作桩核修复残冠残根的临床效果。
方法:牙体缺损患者共586例,其中前牙牙体缺损274例。
后牙牙体缺损312例。
586例患者分为2组,a组286例(铸造桩核),b组300例(玻璃纤维桩),对2组的治疗效果进行比较。
结果:随访0.5~3年,a组成功270例,失败16例;b 组成功300例,无失败病例。
结论:纤维桩因其弹性模量与牙本质相近而可减少根折的发生,修复疗效较好。
铸造桩核存在因腐蚀、过敏等可能使牙龈变色、易出现根折等缺点。
【关键词】修复;铸造桩核;纤维桩【中图分类号】r783【文献标识码】b【文章编号】1008-6455(2011)04-0050-01随着根管治疗技术的普遍应用,大量残冠、残根得以保留,为了更好地恢复其生理功能和外形,桩冠修复在临床上应用越来越普遍。
金属桩核的不透光、色泽欠美观、使牙龈染色、致敏性、影响磁共振成像,特别是金属的弹性模量远高于牙本质的弹性模量,有引起根折的潜在危险等缺陷限制了金属桩核在临床的应用[1]。
纤维桩因其良好的生物相容性、抗腐蚀性和美学性能,且弹性模量与牙本质接近,近来在临床得到推广应用。
本研究选取586例牙体缺损患者,分别采用铸造金属桩核、玻璃纤维桩进行修复,对两者的临床效果进行比较。
1 资料与方法1.1 临床资料:选取于2006~2008年586例牙体缺损患者,其中前牙牙体缺损274例,男性143例,女性121例,年龄18~55岁,平均38岁,前牙咬合关系基本正常,根管形态无异常;后牙牙体缺损312例,男性182例,女性130例。
外伤121例,龋病465例。
586例患者分为2组,a组286例(铸造桩核),b组300例(玻璃纤维桩)。
1.2 方法:患牙经过完善的根管治疗后观察7~10天。
术后摄x 线片显示根充密合,根尖无慢性炎症病变。
根据x线片测量牙根长度,对患牙进行常规根管预备,预备深度为牙根的2/3,直径不超过牙根直径的 1/3,根尖部保留4毫米根充材料以保持良好的根尖封闭[2]。
两种前牙残根桩核冠修复技术的疗效比较目的:对两种桩核冠技术用于残根残冠修复的临床疗效进行对比。
方法:将256例残根残冠患者(432颗前牙)随机分为对照组(n=216)与实验组(n=216,对照组患者采用金属铸造核桩技术进行治疗,实验组患者采用玻璃纤维桩树脂核技术进行治疗,每隔6个月对患者进行再次检测。
结果:1年期成功率无显著性差异(P>0.05),2年后成功率:对照组成功率86.1%,实验组成功率97.2%,有显著性差异(P<0.05),实验组治疗效果要优于对照组。
结论:对于前牙残根残冠的修复,玻璃纤维桩核冠技术的临床疗效要比金属铸造桩核冠技术更加安全、高效,值得临床推广应用。
Abstract:Objective Two kinds of technology of pile nuclear crown for the clinical curative effect of restoration of residual root and crown were compared. Methods 256 cases of residual crown and residual root ofpatients (432 teeth)were randomly divided into control group (n= 216)and experimental group (n=216,control group patients with cast metal post coretechnology to carry on the treatment,the experimental group patients by using the nuclear technology of glass fiber post and resin treatment,every six months tested again for the patient. Results The success rate of one yearperiod with no significant difference (P>0.05),the rate of success after two years:in the control group,the success rate was 86.1%,the experimentalgroup,the success rate was 97.2%,there was significant difference (P<0.05),the treatment effect of the experimental group is better than control group. Conclusion For the repair of anterior residual crown and root,the clinical efficacy of glass fiber post core crown technology than the metal casting pile nuclear crown is safer and more efficient,it is worthy of clinical application.Key words:anterior teeth;residual crown;residual root;post and core;repair针对患者前牙出现牙体组织大面积缺损的情况,临床上通常不是采用全冠修复疗法,而是采用桩核冠修复技术进行治疗[1]。
6.8 抗致病菌的食物 已知胃癌的发生与幽门螺杆菌有关,而大蒜、韭菜等葱属食物能抑制幽门螺杆菌的生长,流行病学的前瞻性研究也证实大蒜有防胃癌的作用。
从蒜里提取的二烯丙基硫化合物,预防小白鼠结肠癌,有效率高达80%。
6.9 提高免疫功能的食物 真菌类食物中的多糖有提高人体免疫功能的作用,如香菇多糖、蘑菇多糖,云芝多糖等。
此外,大枣、枸杞等亦有提高免疫功能的作用。
7 肿瘤的饮食防治减少食物中的致癌物和致癌前体物的摄入,不食或少食油炸烟熏食物、腌制食品(咸肉、咸鱼、咸菜)及霉变食物(发霉的花生、玉米),不食隔夜的熟蔬菜。
多食、常食有较强抗癌、抑癌作用的食物,特别是新鲜蔬菜和水果,提高机体抗氧化能力和免疫功能。
每天吃五种或五种以上的不同种类蔬菜水果,多吃全谷物食品,少吃精加工谷物食品,少吃红肉。
遵循平衡膳食原则,根据身高、体重和活动量制定全日总热能,蛋白质、脂肪、碳水化合物摄入比例合理,防止超重和肥胖。
养成良好的进食习惯,规律饮食,细嚼慢咽,不吃过热食物。
科学烹调方法采用拌、蒸、煮、氽、烩、炖、软烧等方法,植物烹调油<25g/d,盐<6g/d。
(收稿日期:2006212207)两种间接桩核制作法的比较夏 青1,高莹娇1,赵 捷2(1.中国医科大学附属口腔医院,辽宁沈阳110002;2.沈阳市皇姑区牙病防治所,辽宁沈阳110049)[摘 要]目的:比较传统法与改良法制作桩核蜡型的优劣。
方法:将同一名医生需进行桩核冠修复的患者随机分成两种,分别用两种方法制作蜡型,比较其完整性、密合度、完成次数。
结果:传统法与改良法制作的蜡型在完整性、密合度、完成次数方面均存在差异有显著性。
结论:改良法制作的蜡型优于传统法制作的蜡型。
[关键词]桩核;蜡型;间接法[中图分类号]R783.3 [文献标识码]B [文章编号]167125098(2007)0720886202 桩核冠修复是口腔修复的常用方法之一。
它是先完成桩核的制作,再在核上制作全冠修复体,以恢复患者咀嚼、美观等功能[1]。
两种口内直接法制作铸造桩核方法的临床研究比较何凯辉;陈烈金;张娟;刘艳;卢伟光【期刊名称】《佛山科学技术学院学报(自然科学版)》【年(卷),期】2011(029)006【摘要】目的比较富士快速自凝树脂口内直接法与嵌体蜡口内直接法制作铸造桩核的临床效果。
方法选取本科门诊患者203例,共316颗患牙根管治疗后随机分成2组。
分别用富士快速自凝树脂口内直接法与嵌体蜡口内直接法制作铸造桩核。
对2组制作法的代型制取时间、就位情况、密合度以及固位效果等进行比较。
结果富士快速自凝树脂口内直接法组制作的桩核155颗成功,成功率98.1%;嵌体蜡口内直接法组制作的铸造桩核124颗,成功率78.5%,经妒检验两组间的差异有显著统计学意义(X^2=29.417,P〈0.01)。
结论采用富士快速自凝树脂口内直接法制作铸造桩核的临床操作时间短且适合性好,值得推广应用。
%Objective To compare the clinical effect of two methods to make casting post impression. Methods 203 patients who have 316 residual crowns/residual roots after R. C. T were randomly put into two groups. Cast posts were made in the cavity of the two groups by using GC Unifast Trad methods and inlay wax methods respectively. Operating time, emplacement, compactness and retention were compared. Results 155 posts(98. 1%)were made successfully through GC Unifast Trad methods while 124 posts(78.5%) through inlay-wax methods. The difference between the two groups has a statistic significance (X^2=29. 417,P〈0. 01). Conclusion The clinical effect of casting post made through GCUnifast Trad is better than that made through inlay-wax method and is expected to be extensively applied.【总页数】4页(P24-27)【作者】何凯辉;陈烈金;张娟;刘艳;卢伟光【作者单位】广东省佛山市第二人民医院口腔科,广东佛山528000;广东省佛山市第二人民医院口腔科,广东佛山528000;广东省佛山市第二人民医院口腔科,广东佛山528000;广东省佛山市第二人民医院口腔科,广东佛山528000;广东省佛山市第二人民医院口腔科,广东佛山528000【正文语种】中文【中图分类】R781.1【相关文献】1.三种制作上颌前牙铸造桩核方法的临床效果比较 [J], 姚玲玲;黄琛琛;张艳梅;刘瑜2.口内入路两种方法下颌角修整术矫正脸型的临床应用 [J], 黄大勇;谭包生;李建兵;王勋;周松3.后牙残根(牙合)龈距过短的两种改良铸造桩核临床修复方法 [J], 陈礼森;张少锋4.下磨牙分段铸造栓式桩核口内制作的方法与临床应用 [J], 洪乐观5.两种铸造桩核制作方法的临床应用比较 [J], 蒋海泉;王芳;孔晓鹏因版权原因,仅展示原文概要,查看原文内容请购买。
两种桩核在前牙牙体缺损修中的临床应用比较的开
题报告
题目:两种桩核在前牙牙体缺损修中的临床应用比较
背景:前牙牙体缺损是临床常见的牙齿疾病之一,治疗方法较为复杂,需要选用适当的牙髓治疗与修复技术来恢复牙齿形态和功能。
其中,桩核修复技术因其操作简便、效果可靠而逐渐成为临床治疗的主要手段
之一。
目前常用的桩核材料包括金属桩、纤维桩等,在前牙牙体缺损修
复中应用广泛。
然而,不同类型的桩核材料有着各自的特点,应用效果
存在差异,因此有必要开展临床应用比较研究。
目的:本研究旨在比较纤维桩和金属桩在前牙牙体缺损修复中的临
床应用效果和患者满意度,以探讨两种桩核材料的优劣及其适用范围。
方法:选取符合条件的患者,并随机分为金属桩组和纤维桩组,每
组30例。
采用统一的治疗方案进行桩核修复,包括预备牙根、切削变形的牙冠、清晰根管口、固定桩核、修复牙冠等步骤。
术后进行观察,包
括牙齿外观、功能恢复、感染、疼痛等指标。
采用统计学方法对观察结
果进行分析比较。
预期结果:通过比较纤维桩和金属桩的临床应用效果和患者满意度,我们预计纤维桩与金属桩在前牙牙体缺损修复中效果相当。
相比金属桩,纤维桩具有更好的生物相容性,更小的弹性模量和更少的应力,可降低
牙髓炎的风险。
但纤维桩需要更多的诊疗时间和技术要求,可能增加治
疗难度。
通过本研究的比较,可以为临床桩核修复技术的选择提供参考。
两种桩核冠修复前牙的比较研究临床上有大量患者因原简单桩冠塑料牙面脱落、磨损、变色等要求替换烤瓷桩冠。
而其中相当一部分病例原桩钉过粗过长,较难取出,或患者有恐惧心理,不愿拆除留存桩,作者在留存桩上制作复合树脂桩核加烤瓷冠修复。
比较铸造桩核和树脂桩核,发现两者效果同样良好。
标签:铸造桩核;树脂桩核1 材料和方法对2003~2006年门诊病例252例(252颗牙)完善根管治疗的患者,行铸造桩核冠和树脂桩核冠修复。
金属铸造桩核材料采用德国KN合金,铸造后临床调试合适后,用上海齿科材料厂水门汀粘接剂粘固于根管内。
树脂桩核则采用日本松风粘结性树脂在留存桩上制作树脂桩核,待固化后进一步修整牙体及桩核的外形,使之达到烤瓷冠预备牙体的要求[1]。
有时残根横面积较大,可在留存桩周围的根面上增加1~2枚自攻螺纹钉,以增加固位效果[2]。
两种桩核最后均以烤瓷冠修复。
2 结果两种烤瓷桩核冠修复体,共计252颗牙,进行了2~5年的随访观察。
疗效评价见表格。
表1两种烤瓷桩核冠的质量评定结果(个)种类例数优良失败铸造桩核冠252230175树脂桩核冠736562注:经统计学处理,两组之间失败率无显著性差异(P>0.05)3 讨论铸造桩核桩根与根管密合度好,有良好的固位力,在制作金属烤瓷冠中铸造桩核仍为首选[3,4]。
留存桩树脂桩核烤瓷冠,可以满足患者及时更换简单桩冠的要求,免除拆除原樁钉的痛苦及风险。
但成品桩与根管的适合性及其固位力均低于铸造桩,因此尽可能在原留存桩周围加1~2枚自攻螺纹钉,增加其固位力[5,6]。
留存桩树脂桩核烤瓷冠制作步骤简单,减少患者就诊次数。
同时树脂桩核在今后的全瓷冠军修复中可解决龈缘黑线的美观问题,有着很好的前景,但树脂桩核的材料应用方面,还有待于进一步的研究[7]。
从以上讨论中可以得出结论,留存桩树脂桩核与铸造桩核同样适合于临床应用,达到良好效果。
参考文献[1] Christensen GJ.Post,Cores and Patient Care.J Am Dent Assoc,1993,124:86.[2] 王云芬,吴哲,王彩彤,等.用核桩冠修复牙体大部分缺损.口腔医学纵横杂志,1999,15(3):184.[3] 陈亚明.间接直接法在桩核蜡型制作中的应用.实用口腔医学杂志,2000,16(2):167.[4] 王爱军,梁芮,王扬,等.成品螺纹桩核与铸造桩核前牙烤瓷冠临床效果观察.口腔颌面修复学杂志,2002,3(1):26.[5] 刘炜摘.锯齿状桩钉与不同材料之间结合强度的比较.国外医学口腔医学分册,1992,19:120.[6] Standlee J,Caputo A,Collard E,et al.Analysis of stress distribution by endodontic posts.J Oral Surg,1972,33:952.[7] 李云华,梁元武,牛一山,等.光固化树脂核桩冠一次修复残根冠.实用口腔医学杂志,1998,14(3):226.。
硅橡胶间接法与嵌体蜡直接法制作铸造桩核的密合度比较目的比较硅橡胶间接法与嵌体蜡直接法制取铸造桩核的密合度。
方法选择2009年1月1日—2013年12月31日期间于该科行金属桩核冠修复的患者共423例,患牙共计485颗。
随机分为实验组(硅橡胶间接法制作铸造桩核)、对照组(常规嵌体蜡直接法制作铸造桩核)。
桩核制作铸造完成后,分别对两组的密合度进行比较。
结果实验组前牙密合度良好率94.5%,后牙为93.5%,对照组前牙密合度良好率91.7%,后牙为62.6%,实验组后牙与对照组后牙的密合度差异具有统计学意义(P<0.05)。
结论使用硅橡胶印模材料,采用间接法制作的后牙铸造桩核,其密合度高于常规使用嵌体蜡直接法制作的铸造桩核密合度。
标签:牙体缺损;桩核;硅橡胶;嵌体蜡;密合度[Abstract]Objective To compare the different marginal adaptation of casting post-core made by the direct method of inlay wax and by the indirect method of silicone rubber.Methods Took 423 cases of out-patients from Jan 1,2009 to Dec 31,2013 in the dental department of Guizhou provincial people’s hospital for example. A total of 485 teeth were randomly divided into experimental group (indirect method of silicone rubber tube)and control group (direct method of inlay wax),and dentist took the two methods to produce the post-core. Then compare the marginal adaptation of casting post-core between the two groups.Results The percentage of fine marginal adaptation of anterior teeth and back teeth in experimental group is 94.5%,93.5% respectively. The percentage of fine marginal adaptation of anterior teeth and back teeth in control group is 91.7%,62.6% respectively.Conclusion The percentage of fine marginal adaptation of back teeth in experimental group is higher than that in the control group.[Key words]Dental defects;Post-core;Silicon rubber;Inlay wax;Marginal adaptation随着我国人民生活水平及口腔保健意识的提高,口腔医生能够根据患者残根残冠的缺损情况,对不能保留的残根残冠选择有创性拔牙治疗,对能保留的残根残冠选择保守性的治疗,即患牙经过完善的根管治疗后做桩核冠修复。
《当代医药论丛》Contemporary Medical Symposium 2019年第17卷第21期•临床医学•93用两种不同的方法对牙体缺损患者进行桩核冠修复的效果对比李军(盱眙县人民医院口腔科,江苏盱眙211700)[摘要]目的:比较用两种不同的方法对牙体缺损患者进行桩核冠修复的效果。
方法:将2016年1月至2018年1月期间盱眙县人民医院收治 的76例牙体缺损患者作为研究对象。
将这些患者平均随机分为参照组和观察组。
为参照组患者采用铸造金属桩核进行桩核冠修复。
为观察组患者采 用玻璃纤维桩核进行桩核冠修复。
然后,比较两组患者的临床疗效、牙根折断的发生率、牙龈炎的发生率及桩核松动脱落的发生率。
结果:观察组 患者治疗的总有效率高于参照组患者,其在接受治疗期间牙根折断及桩核松动脱落的发生率均低于参照组患者,P<0.05 ;两组患者牙龈炎的发生率 相比,P>0.05。
结论:与为牙体缺损患者采用铸造金属桩核进行桩核冠修复相比,为其采用玻璃纤维桩核进行桩核冠修复的效果更好,其并发症的 发生率更低。
[关键词]牙体缺损;铸造金属桩核;破璃纤维桩核[中图分类号]R783.3 [文献标识码】B[文章编号]2095_7629_ ( 2019) 21-0093-02牙体缺损是指牙齿的硬组织受到各种原因的影响出现 的不同程度的外形及结构性损坏。
此病患者随着病情的发 展,可发生咀嚼功能受损等并发症。
目前,临床上对牙体 缺损患者主要是采用根管填充及修复桩核冠等方法进行牙 体修复[1]。
纤维、树脂及金属等均是临床上用于制作牙体 桩核的材料。
用不同的材料对牙体缺损患者进行桩核冠修 复的效果均不同。
在本次研究中,笔者主要是比较用两种 不同的方法对牙体缺损患者进行桩核冠修复的效果。
1资料与方法1.1一般资料选择2016年1月至2018年1月期间盱眙县人民医院 收治的76例牙体缺损患者作为研究对象。
本次研究对象的 纳人标准为:1)其牙病经检查被确诊为牙体缺损。
• 临床研究 •175骨质疏松是一种全身性的疾病,是在遗传因素和环境因素共同的作用下导致的,可缓慢持续多年而没有任何症状。
现代医学认为增龄所导致的骨量减少,骨脆性增高是骨质疏松发生骨折的主要原因,给患者的生活带来极大不便和痛苦。
原发性骨质疏松占90%,因此选择合适的治疗药物,提高骨密度是非常重要的。
依降钙素注射液是一种肽类激素,对骨的作用是直接抑制骨的吸收,促进骨的形成,抑制破骨细胞活性和数量,同时也调节成骨细胞活性,具有止痛,增加活动功能和改善钙平衡的功能。
事实上,只有1/4的骨质疏松症患者属于单纯缺钙[1]。
退行性骨质疏松症是骨骼发育,成长,衰老的基本规律,目前只能防而不能治愈,预防大于治疗。
因此若能及早加强自我保健意识,提高自我保健水平,积极进行科学干预,退行性骨质疏松症是可能延缓和预防的。
这将对提高我国亿万中老年人的身心健康及生活质量具有重要而现实的社会和经济效益。
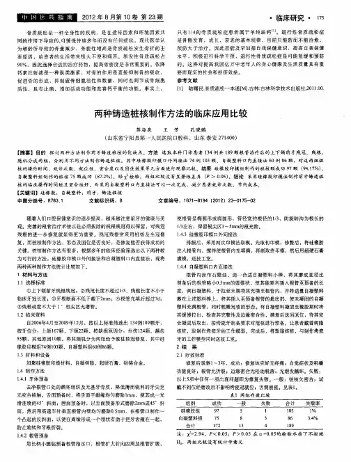
参考文献[1] 陆曙民.骨质疏松一本通[M].吉林:吉林科学技术出版社,2011:10.两种铸造桩核制作方法的临床应用比较蒋海泉 王 芳 孔晓鹏(山东省宁阳县第一人民医院口腔科,山东 泰安 271400)【摘要】目的 探讨两种方法制作前牙铸造桩核的优缺点。
方法 选取本科门诊患者134例共189颗根管治疗后的上下颌前牙残冠、残根,随机分成两组,分别用不同方法制作铸造桩核。
其中硅橡胶印模口外间接法74例103颗、自凝塑料口内直接法60例86颗,对这两组桩核的操作时间、就诊次数、就位性、密合度以及固住效果等几方面进行观察比较。
结果 硅橡胶印模组制作的桩核颗成功97颗(94.17%),自凝塑料组制作的桩核75颗成功(87.2%)。
经χ2检验,两组比较没有显著性差异(P >0.05)。
结论 采用硅橡胶印模法制作前牙铸造桩核的临床操作时间短且密合性好,而采用自凝塑料口内直接法可以一次完成,减少患者就诊次数,节约成本。
【关键词】硅橡胶;自凝塑料;前牙;铸造桩核中图分类号:R783.1 文献标识码:B 文章编号:1671-8194(2012)23-0175-02随着人们口腔保健意识的逐步提高,越来越注意前牙的健康与美观。
完善的根管治疗术使以往必须拔除的残根残冠得以保留,对残冠残根的进一步修复就显得更为重要。
残冠残根常采用桩核及全冠修复,而桩核制作方法、形态及固位是否良好,是修复能否获得成功的关键。
桩核制作方法有很多,根据多年的临床经验筛选出以下两种较为可行的方法:硅橡胶印模口外间接法和自凝塑料口内直接法,现将两种两种制作方法统计比较如下。
1 材料与方法1.1 选择标准①上下颌前牙残根残冠;②残冠长度不超过1/3、残根长度不小于临床牙冠长度;③牙根断面不低于龈下2mm ;④根管充填后超过7d ;⑤残根动度不大于Ⅰ°根尖区无瘘管。
1.2 临床资料自2006年4月至2009年12月,按以上标准筛选出 134例189颗牙,按牙位分:上颌167颗,下颌22颗。
按缺损原因分:外伤124颗,龋齿55颗,其他原因10颗。
将其随机分为两组给予做桩核冠修复,其中硅橡胶印模组74例103颗,自凝塑料组60例86颗。
1.3 材料和设备加聚硅橡胶印模材料,自凝树脂,超硬石膏,钴铬合金。
1.4 制作方法1.4.1 牙体预备去净根管口处的龋坏组织及无基牙骨质,降低薄而锐利的牙尖至无咬合接触。
舌面预备时,将舌面平龈缘均匀磨除1mm ,使其成一光滑连续的45°斜面;唇面预备时,以舌面预备形式磨除2mm 成45°斜面,然后用高速车针垂直根管内壁均匀磨除0.5mm ,在根管口制作一个凸起的反斜面,以便在周缘形成一个领状有助于把牙齿箍在一起,防止旋转和牙根折裂。
1.4.2 根管预备用长柄小圆钻预备根管指示口,根管扩大针向四周及根管扩展,使根管呈椭圆形或扁圆形,管径宽约根径的1/3,防旋转沟为根长的1/3左右,保留根尖区3~5mm 的根充物。
1.4.3 硅橡胶印模口外间接法排龈后,采用两次印模法取模。
先取初印模,修整后,将硅橡胶注入根管内,搅拌使根管内充填满,再制取终印模,然后用超硬石膏灌模,送技工室。
1.4.4 自凝塑料口内直接法根管内涂布石蜡油。
选一合适自凝塑料小棒,将其磨成直径比制备后的根管略小0.5mm 的圆锥状,使其能顺利插入根管至预备的长度,调自凝塑料,于拉丝末期将其充填至根管内,并将适量自凝塑料裹在上述塑料棒上,将其插入至预备根管的最底部,使未凝固的自凝塑料充满根管,同时粗雕冠核的形态。
待自凝塑料凝固至橡胶期时将其缓慢拉出,检查其完整性及边缘密合性,满意后送回原位,待其完全凝固后取出,按烤瓷牙制备要求对冠核进行预备。
让患者戴着树脂核桩,取制作烤瓷牙的工作模型。
完成后,将塑脂核桩,与制作烤瓷牙的工作模型同时送技工室。
2 结 果2.1 疗效标准修复后观察1~3年。
成功:修复体完好无疼痛;自觉症状及咀嚼功能良好;根管无折裂;边缘密合无松动脱落;无继发龋坏。
失败:以上5项中任何一项出现问题即为修复失败。
一般:桩核欠密合;试戴不到位经磨改后不影响烤瓷冠就位;舌侧崩瓷。
见表1。
表1 两组疗效比较组别成功一般失败合计失败率硅橡胶组97511031%自凝塑料组758386 3.4%合计172134189注:χ2=2.94,P <0.05;P >0.05 在α=0.05的检验水准下不拒绝H 0,两组比较没有统计学意义176• 临床研究 •3 讨 论加成聚合型硅橡胶印模材料,其主要成分是甲基乙烯基硅氧烷,是高分子人工合成橡胶,化学稳定性好,具有强度高、弹性、流动性和可塑性好、变形系数小、取模精确度高等优点、与模型材料不发生反应,容易脱模,是目前印模材料中较理想的一类。
但其价格昂贵,操作要求高,基层医院部分患者难于接受,不宜普遍应用。
自凝塑料成本低廉,硬固后强度高,操作过程中不易变形,能精确地进行冠核预备。
可以桩核与烤瓷冠模型一次完成,减少了患者就诊次数,适合路程较远,交通不便的患者。
但是制作过程中要严格掌握充填及取出的时机,本组患者中不理想的病历大多是时机掌握不好造成的,填塞过早,容易产生气泡;填塞过晚,不容易充填饱满。
取出过早,容易拉断及变形;取出过晚,凝固膨胀不易取出,造成失败。
虽然两组病例没有统计学差别,但是自凝塑料组效果一般和失败的病例还是比硅橡胶组高得多。
为克服两者的缺点,本人正在试验两种材料结合的桩核制作方法,即根管内先充填硅橡胶,然后用自凝塑料棒插入取出根桩后,稍作修整,再用自凝塑料制作冠核。
因病例较少,未做统计。
参考文献[1] 曾利伟,王辉.2种不同印模方法制取间接桩核的临床效果评价[J].华西口腔医学杂志,2009,27(3):291-293.[2] 费涛,章蕾,李晓洁.3种桩核熔模制取方法的临床对比观察[J].大连医科大学学报,2006,28(2):126.[3] 杨丽君.硅橡胶间接印模法与嵌体蜡直接法在铸造桩核中的应用比较[J].中外医学研究,2010,8(28):157.[4] 翁春辉,詹春华.硅橡胶一次印模法在铸造桩核中的应用[J].广东牙病防治,2008,16(6):257-258.脑出血患者急性期使用静脉留置针的方法探讨王思雨1任飞2(1 吉林省电力医院,吉林长春 130022;2 吉林省肿瘤医院,吉林长春 130012)【摘要】目的探讨脑出血患者急性期使用静脉留置针的方法,以减轻患者经济负担及病痛。
方法 320例脑出血患者急性期均使用改良的静脉留置针,并对脑出血急性期患者实施心理护理、穿刺前护理、穿刺护理,置管期间护理。
结果接受改良的静脉留置针的留置方法的320例患者中,留置时间1d有2例,5d102例,11d216例,均未感染。
结论留置时间因留置针方法的改良而延长。
加强使用静脉留置针的护理,可以有效减少并发症的发生,减轻患者痛苦。
【关键词】脑出血;静脉留置针;护理中图分类号:R722.15+1 文献标识码:B 文章编号:1671-8194(2012)23-0176-02脑出血俗称脑溢血,是指脑实质性内血管因情绪激动、用力等因素而破裂出血。
由于脑出血病程较长,患者需要不停的输液,为了方便输液,我们采用静脉留置针置管的方法[1]。
本文就脑出血患者急性期使用静脉留置针的方法探讨报道如下。
1 资料与方法1.1 一般资料本组选取2010年5月至2012年1月我院收治的脑出血急性期患者320例,年龄30~80岁,男156例,女164例,出血量10~20mL,意识不清晰者220例,意识清晰但因头痛而烦躁乱动的患者50例。
1.2 护理方法1.2.1 心理护理心理护理指在护理中,护士通过各种方式和途径,积极地影响患者的心理状态,帮助患者在其自身条件下获得最适宜的身心状态。
心理护理作为一门实践性很强的应用学科,是现代护理模式的重要组成,是临床护理中一项必不可少的内容。
它可减轻患者的心理负担,提高治疗效果,增加护士与患者之间的友谊,并且可以帮助患者疾病的康复。
因此,我们要有强的人际沟通能力,善于观察和了解患者的心理反应及需求,学会分析患者心理,然后通过与患者的交流,减轻患者压力,取得患者的信任,给清醒的患者讲解操作中的注意事项,某项操作的目的,从而消除患者因对事件的未知而产生的紧张与恐惧心理,以便得到患者积极主动的配合。
面对神志有障碍的患者,则要向其陪护介绍相关事项,以取得陪护的配合。
本人要注意关心体贴患者,要确定患者的气质类型和性格特征,及时的解答患者所提出的问题,向患者介绍同种病治愈的范例,通过成功者介绍经验,让患者看到希望;做好家属的思想工作,鼓励家庭成员给予患者支持和关爱,帮助患者树立起战胜疾病的信心。
1.2.2 穿刺前护理[2]①物品准备。
选择留置针型号时,要注意根据患者的具体情况来定,另外,还要注意检查包装、质量、失效日期、导管、针尖与套管的完整性等,还要注意套管与针芯是否粘连。
准备好穿刺时的一切用具及药品,并核对药液,检查有效期,液体透明度,瓶装液体检查瓶口有无松动,瓶体有无裂缝,软包装液体挤压有无渗漏。
并按医嘱用药。
静脉穿刺操作要娴熟,保护好患者静脉,减轻患者的痛苦。
②穿刺部位的选择。
合适的穿刺部位,可以适当的延长留置针的使用时间。
选择穿刺的血管时,要注意选择较粗较直,并且长短适宜的血管,如大隐静脉、颈外浅静脉等,这样的血管便于进行穿刺。
为了方便患者的日常活动,加上脑出血患者在急性期头部是固定的,便于留置针的保护,因此脑出血患者急性期使用静脉留置针时最好选用颈外静脉。
另外,还要注意滴注速度,刺激性药物对血管的影响因素等,选择时注意避开患者的关节、受伤部位等地方。
1.2.3 穿刺护理[3]①正确穿刺。
止血带要扎在穿刺上方的10cm左右的地方,然后用2%碘伏给穿刺部位周围的皮肤消毒2次,范围不过可小,以免伤口感染,待皮肤干燥后,开始进针,进针时注意进针的角度,方法,推进时间、进针长短等,另外,推进留置针管时注意速度不要过快,先将留置针管推进少许,右手随后将针芯退出2~3mm,缓慢将软管送入血管,保留5mm软管在外,然后将抽出针芯。