函数极限的求法(正文).
- 格式:doc
- 大小:713.00 KB
- 文档页数:21
求极限的12种方法总结及例题求极限的12种方法总结及例题1. 引言在数学学习中,求极限是一个重要的概念,也是许多数学题解的基础。
在学习求极限的过程中,有许多不同的方法可以帮助我们理解和解决问题。
本文将总结12种方法,帮助我们更全面地理解求极限的概念,并提供相应的例题进行演示。
2. 利用极限的定义我们可以利用极限的定义来求解问题。
根据定义,当x趋向于a时,函数f(x)的极限为L,即对于任意的正数ε,总存在正数δ,使得当0<|x-a|<δ时,有|f(x)-L|<ε。
利用这个定义,可以求得一些简单的极限,如lim(x→0) sinx/x=1。
3. 利用夹逼准则夹逼准则是求极限常用的方法之一。
当我们无法直接求出某个函数的极限时,可以利用夹逼准则来找到该函数的极限值。
要求lim(x→0) xsin(1/x)的极限,可以通过夹逼准则来解决。
4. 利用极限的四则运算极限的四则运算法则是求解复杂函数极限的基本方法之一。
利用这个法则,我们可以将复杂的函数分解成简单的部分,再进行求解。
要求lim(x→0) (3x^2+2x-1)/(x+1),可以利用极限的四则运算法则来求解。
5. 利用洛必达法则当我们遇到不定型的极限时,可以利用洛必达法则来求解。
洛必达法则可以帮助我们求出不定型极限的值,例如0/0、∞/∞、0*∞等形式。
通过洛必达法则,我们可以将求解不定型极限的过程转化为求解导数的问题,从而得到极限的值。
6. 利用泰勒展开泰勒展开是求解复杂函数极限的有效方法之一。
当我们遇到无法直接求解的函数极限时,可以利用泰勒展开将其转化为无穷级数的形式,然后再进行求解。
通过泰勒展开,我们可以将复杂函数近似为一个多项式,从而求得函数的极限值。
7. 利用换元法换元法是求解复杂函数极限的常用方法之一。
通过适当的变量替换,可以将复杂的函数转化为简单的形式,然后再进行求解。
对于lim(x→∞) (1+1/x)^x,可以通过换元法将其转化为e的极限形式来求解。
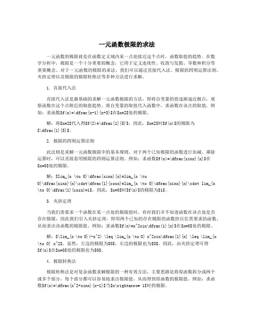
一元函数极限的求法一元函数的极限就是在函数定义域内某一点处接近这个点时,函数取值的趋势。
在数学分析中,极限是一个十分重要的概念,它用于定义连续性、收敛与发散、导数和积分等重要概念。
对于一元函数的极限的求法,我们可以通过直接代入法、极限的四则运算法则、夹挤定理以及极限的极限转换法等多种方法进行求解。
1. 直接代入法直接代入法是最基础的求解一元函数极限的方法,即将自变量的值逐渐逼近极点,观察函数在这个点附近的取值趋势,将自变量的取值代入函数中,求函数在该点的取值。
例如:求函数$f(x)=\dfrac{x-1}{x+3}$在$x=2$处的极限。
解:将$x=2$代入得$f(2)=\dfrac{1}{5}$,因此,$x=2$时$f(x)$的极限为$\dfrac{1}{5}$。
2. 极限的四则运算法则此法则是求解一元函数极限中的基本规则。
对于两个已知极限的函数进行加减、乘除运算时,可以直接套用极限的四则运算法则。
例如:求函数$f(x)=\dfrac{sinx}{x}$在$x=0$处的极限。
解:$lim_{x \to 0}\dfrac{sinx}{x}=lim_{x \to0}\dfrac{sinx}{x}\cdot\dfrac{1}{cosx}=lim_{x \to 0}\dfrac{sinx}{x}\cdot lim_{x \to 0}\dfrac{1}{cosx}=1$,因此,$x=0$时$f(x)$的极限为$1$。
3. 夹挤定理当我们需要求一个函数在某一点处的极限值时,有时我们并不知道函数在该点处是否存在极限,因此我们引入夹挤定理,即用两个已知的存在极限的函数挤压住需要求的函数,从而求出该函数的极限值。
例如:求函数$f(x)=x^2sin\dfrac{1}{x}$在$x=0$处的极限。
解:$\lim_{x \to 0}(-x^2) \leq \lim_{x \to 0} x^2sin\dfrac{1}{x} \leq \lim_{x \to 0} x^2$。
求函数极限的方法与技巧求函数极限是高等数学中的重要部分,也是数学分析的基础。
函数极限的求解需要运用一些方法和技巧,通过适当的方案来解除一些复杂问题。
本文将详细介绍一些常用的方法与技巧,以帮助读者更好地理解和掌握函数极限的求解。
一、函数极限的概念及性质1.1 函数极限的定义函数极限的定义是指在自变量趋于某个值的时候,因变量的取值也趋于某个值。
具体来说,对于函数f(x),当x趋于a时,如果存在一个数L,对于任意给定的正数ε,都存在另一个正数δ,使得当0<|x-a|<δ时,都有|f(x)-L|<ε成立,就称函数f(x)当x趋于a时的极限为L,记作lim(x→a) f(x) = L。
函数极限具有一些重要的性质,包括:唯一性、有界性、保号性和四则运算法则等。
具体来说,函数在某点处的极限是唯一的,即函数在一点的极限只有一个值;如果函数在某点处的极限存在,则函数在这一点是有界的;如果函数在某点处的极限为正值(或负值),那么函数在该点的邻域内是恒大于零(或恒小于零)的;以及函数的极限具有四则运算法则,即两个函数的和、差、积、商的极限分别等于这两个函数极限的和、差、积、商的极限。
二、求函数极限的方法2.1 代数法代数法是求函数极限的一种基本方法,通常用于求解简单的极限问题。
代数法的核心思想是利用基本代数运算性质来对原函数进行适当的变形,从而得到函数极限的解。
对于极限lim(x→a) (f(x) + g(x)),可以利用极限的唯一性和四则运算法则,将其分解为lim(x→a) f(x) + lim(x→a) g(x)的形式,然后再分别求出f(x)和g(x)在x趋于a时的极限值,最终求得原函数的极限。
2.2 几何法几何法是一种直观的方法,通常用于求解具有几何意义的极限问题。
几何法的核心思想是通过几何图形的分析和推理,来推导出函数极限的解。
对于极限lim(x→a) f(x),可以将函数f(x)的图像画出来,然后通过图像的趋近性来判断极限的存在性和极限值。
16种求极限的方法在微积分中,求极限是一项重要的技巧和方法,用于研究函数在其中一点或趋于其中一点时的行为。
求极限的方法有很多种,下面将介绍16种常见的求极限方法。
1.代入法:将待求极限中的变量替换成极限点处的值,如果代入后得到一个有界的数或者可数收敛,则该极限存在。
2.四则运算法则:利用加法、减法、乘法和除法的性质进行极限运算。
例如,如果两个函数的极限都存在,则它们的和、差、积以及商(除数非零)的极限均存在。
3.夹逼定理:如果两个函数在其中一点附近夹住一个函数,并且夹住的函数的极限存在,则被夹住的函数的极限也存在,并且等于夹住的函数的极限。
4.极限的唯一性:如果存在一个数L是函数f在其中一点的极限,那么该极限是唯一的。
5.极限的有界性:如果函数f在其中一点的极限存在,则函数f在该点附近必定有界。
反之,如果函数f在其中一点附近有界,那么该点处的极限必定存在。
6.无穷小量和无穷大量:无穷小量是指当自变量趋于其中一点时,函数值趋近于零的量,无穷大量是指当自变量趋于其中一点时,函数值趋近于无穷的量。
利用无穷小量和无穷大量的性质,可以简化极限的求解过程。
7. 根式求极限:使用L'Hopital法则来解决根式的极限问题,即将根式转化为分式,再求导数。
8.多项式求极限:将多项式的极限转化为无穷小量的极限,利用低阶无穷小量和高阶无穷小量的性质进行极限计算。
9.取对数法:将函数取对数后,利用对数的性质进行极限计算。
10.换元法:通过进行合适的变量替换,将待求极限转化为更容易求解的形式。
11.不等式运算法:通过使用不等式的性质,对函数进行合理的估计,从而求解极限。
12.导数法则:利用导数的性质,对函数进行极限计算。
例如,利用导数的定义和求导法则可以方便地求解一些函数的极限。
13.递推法:对于一些递归定义的数列或函数,可以通过递推法求解其极限。
14.泰勒展开法:利用函数对应点附近的泰勒展开式,将函数的极限转化为级数的极限,进而求解极限。
二元函数极限的求法数学与统计学院、数学与应用数学、0701班,湖北,黄石,4350021.引言多元函数的极限在高等数学中非常重要,但由于多元函数的自变量多,因此对于判断其极限存在与否及其求法,比起一元函数的极限就显得比较困难.求极限和证明极限的方法很多,一般我们常用定义法,初等变形法,两边夹准则,阶的估计等.在这几种方法中,定义法是基础,但是比较繁琐,其他方法有的较易,有的较难,让人不知道从何下手.因此,我们有必要总结探讨出比较容易好的方法去求多元函数的极限.多元函数极限在现在的生活中也有很大的用处,比如工程计算方面.从以上来看,研究归纳总结多元函数极限的求法问题是有意义和必要的.本文主要研究二元函数极限的定义以及二元函数极限求解的几种方法,并以实例加以说明.2.二元函数极限的定义定义1 设E 是2R 的一个子集,R 是实数集,f 是一个规律,如果对E 中的每一点(,)x y ,通过规律f ,在R 中有唯一的一个u 与此对应,则称f 是定义在E 上的一个二元函数,它在点(,)x y 的函数值是u ,并记此值为(,)f x y ,即(,)u f x y =.有时,二元函数可以用空间的一块曲面表示出来,这为研究问题提供了直观想象.例如,二元函数222y x R x --=就是一个上半球面,球心在原点,半径为R ,此函数定义域为满足关系式222R y x ≤+的x ,y 全体,即}|),{(222R y x y x D ≤+=.又如,xy Z =是马鞍面.知道多元函数的定义之后,在我们求多元函数极限之前我们必须知道多元函数极限的定义.定义2 设E 是2R 的一个开集,A 是一个常数,二元函数()(,)f M f x y =在点()000,M x y E ∈附近有定义.如果0>∀ε,0>∃δ,当()00,r M M δ<<时,有()f M A ε-<,就称A 是二元函数在0M 点的极限.记为()0lim M M f M A →=或()()0f M A M M →→.定义的等价叙述 1 :设E 是2R 的一个开集,A 是一个常数,二元函数()(,)f M f x y =在点()000,M x y E ∈附近有定义.如果0>∀ε,0>∃δ,当0δ<时,有(,)f x y A ε-<,就称A 是二元函数在0M 点的极限。
二元函数求极限的泰勒级数展开法泰勒级数展开法是求解二元函数极限的一种常用方法。
在这种方法中,我们通过将函数展开成无穷级数的形式,来逼近函数在某一点的极限值。
本文将介绍泰勒级数展开法的基本原理和步骤,并通过实例演示具体的计算过程。
一、泰勒级数展开法的原理在单变量函数情况下,我们可以使用泰勒级数来近似表示函数的某一点附近的值。
类似地,对于二元函数,我们可以通过泰勒级数展开来近似描述函数在某一点附近的性质。
泰勒级数的一般形式为:f(x,y) = f(a,b) + ∂f/∂x(a,b)(x-a) + ∂f/∂y(a,b)(y-b) + 1/2! (∂²f/∂x²(a,b)(x-a)² + ∂²f/∂x∂y(a,b)(x-a)(y-b) + ∂²f/∂y²(a,b)(y-b)²) + …其中,a和b为函数的近似点,(x,y)为离近似点(a,b)足够近的一点。
∂f/∂x, ∂f/∂y, ∂²f/∂x² 等为函数f(x,y)对于对应自变量的偏导数。
二、泰勒级数展开法的步骤1. 根据问题的需求,选择合适的近似点(a,b)。
2. 计算函数f(x,y)在点(a,b)处的各阶偏导数,并求出它们在点(a,b)处的值。
3. 根据泰勒级数的一般形式,将计算得到的各阶偏导数代入展开式中。
4. 确定需要展开的级数的阶数,也就是确定需要计算的阶数。
计算得到该阶数的泰勒级数近似值。
5. 根据需求,确定近似值需要达到的精度要求。
若精度满足要求,则停止计算;否则,增加阶数,重新计算。
三、实例演示我们以函数f(x,y) = e^x * sin(y)作为实例,来演示使用泰勒级数展开法求解该函数在点(0,0)处的极限值的过程。
首先,计算该函数在点(0,0)处的各阶偏导数:∂f/∂x = e^x * sin(y)∂f/∂y = e^x * cos(y)∂²f/∂x² = e^x * sin(y)∂²f/∂x∂y = e^x * cos(y)将上述偏导数代入泰勒级数展开式中,得到二阶泰勒级数近似值为:f(x,y) ≈ f(0,0) + ∂f/∂x(0,0)x + ∂f/∂y(0,0)y + 1/2! (∂²f/∂x²(0,0)x² +∂²f/∂x∂y(0,0)xy)代入具体数值计算得到:f(x,y) ≈ 0 + 0 + 0 + 1/2! (0 * x² + 1 * xy) = xy/2通过以上计算,我们得到了函数f(x,y) = e^x * sin(y)在点(0,0)处的二阶泰勒级数近似值为xy/2。
多元函数求极限的方法
在多元函数中,求极限是一个重要的问题。
多元函数的极限求解方法有很多种,其中包括直接代入法、夹逼法、极坐标法、球坐标法、柱坐标法等。
本文将对这些方法进行详细介绍,希望能够帮助读者更好地理解多元函数求极限的过程。
首先,我们来看直接代入法。
对于多元函数 f(x, y),当(x, y)趋于某一点(a, b)时,如果 f(x, y)可以直接代入(a, b),并且得到有限的值L,那么就可以说f(x, y)在点(a, b)处有极限,记作lim(f(x, y)) = L。
这种方法适用于一些简单的多元函数,但对于
复杂的多元函数就不太适用了。
其次,夹逼法是一种常用的求多元函数极限的方法。
夹逼法的思想是通过构造
一个夹逼序列,使得这个序列的极限值等于多元函数的极限值。
通过夹逼法,可以解决一些复杂的多元函数极限求解问题,尤其是在极限存在但不易直接计算的情况下。
除此之外,极坐标法、球坐标法、柱坐标法等方法也是常用的多元函数求极限
的方法。
这些方法在处理一些特殊的多元函数问题时非常有效,能够简化计算过程,提高求解效率。
总之,多元函数求极限的方法有很多种,每种方法都有其适用的范围和特点。
在实际问题中,我们可以根据具体情况选择合适的方法来求解多元函数的极限,从而更好地理解和应用多元函数的知识。
希望本文对读者有所帮助,如果有任何疑问或者建议,欢迎大家留言讨论。
谢
谢阅读!。
求解二元函数的极限需要根据具体函数形式和极限的定义进行分析。
以下是常见的二元函数极限求解方法:
代数法:对于简单的二元函数,可以直接使用代数法进行极限求解。
例如,对于二元函数f(x, y),可以将x和y分别替换成具体的数值,然后计算函数值,观察当变量趋于某个值时函数的变化情况。
分量法:对于形如f(x, y) = g(x)h(y)的二元函数,可以使用分量法将二元函数转化为一元函数的极限问题。
将其中一个变量固定,求解关于另一个变量的一元函数的极限,然后再将这些极限组合起来求得原二元函数的极限。
二重极限法:当二元函数在某点的极限存在但与路径有关时,可以使用二重极限法求解。
首先固定其中一个变量,求解关于另一个变量的极限;然后再固定另一个变量,求解关于第一个变量的极限。
如果两个单变量极限存在且相等,则可以得到二元函数的极限。
极坐标法:对于以极坐标表示的二元函数,可以使用极坐标法求解。
将二元函数转化为极坐标表示,然后求解关于极径r和极角θ的一元函数的极限。
通路法:对于二元函数的极限存在但与路径有关的情况,可以使用通路法进行求解。
通过选取不同的路径,比如直线路径、曲线路径等,求解沿该路径的一元函数极限,并观察不同路径下的极限值是否相同。
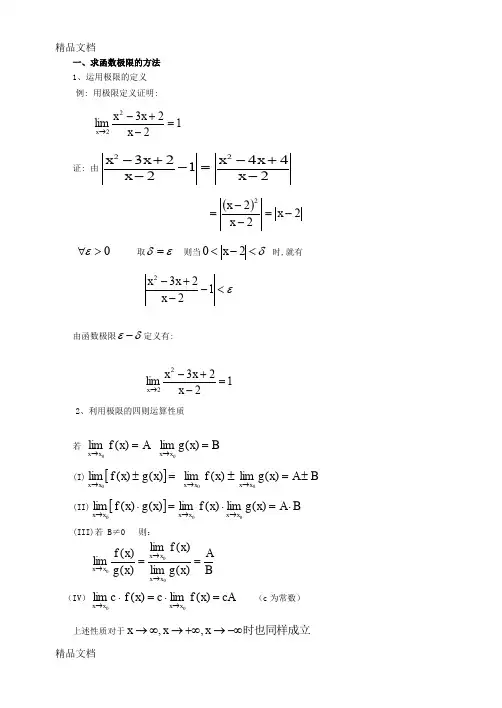
一、求函数极限的方法1、运用极限的定义 例: 用极限定义证明:1223lim 22=-+-→x x x x 证: 由244122322-+-=--+-x x x x x x()2222-=--=x x x0>∀ε取εδ= 则当δ<-<20x 时,就有ε<--+-12232x x x由函数极限δε-定义有:1223lim 22=-+-→x x x x 2、利用极限的四则运算性质若 A x f x x =→)(lim 0B x g x x =→)(lim 0(I)[]=±→)()(lim 0x g x f x x )(lim 0x f x x →±B A x g x x ±=→)(lim 0(II)[]B A x g x f x g x f x x x x x x ⋅=⋅=⋅→→→)(lim )(lim )()(lim 0(III)若 B ≠0 则:BAx g x f x g x f x x x x x x ==→→→)(lim )(lim )()(lim 000(IV )cA x f c x f c x x x x =⋅=⋅→→)(lim )(lim 0(c 为常数)上述性质对于时也同样成立-∞→+∞→∞→x x x ,,例:求 453lim 22+++→x x x x解: 453lim 22+++→x x x x =254252322=++⋅+3、约去零因式(此法适用于型时0,0x x →)例: 求121672016lim 23232+++----→x x x x x x x解:原式=()())12102(65)2062(103lim2232232+++++--+---→x x x x xx x x x xx =)65)(2()103)(2(lim 222+++--+-→x x x x x x x=)65()103(lim 222++---→x x x x x =)3)(2()2)(5(lim 2+++--→x x x x x =2lim -→x 735-=+-x x4、通分法(适用于∞-∞型) 例: 求 )2144(lim 22xx x ---→解: 原式=)2()2()2(4lim2x x x x -⋅++-→=)2)(2()2(lim2x x x x -+-→=4121lim2=+→x x5、利用无穷小量性质法(特别是利用无穷小量与有界量之乘积仍为无穷小量的性质) 设函数f(x)、g(x) 满足: (I )0)(lim 0=→x f x x(II) M x g ≤)( (M 为正整数) 则:0)()(lim 0=→x f x g x x例: 求 xx x 1sinlim 0⋅→ 解: 由 0lim 0=→x x 而 11sin≤x故 原式 =01sinlim 0=⋅→xx x6、利用无穷小量与无穷大量的关系。
求函数极限的步骤函数的极限是数学中一个重要概念,它描述了一个函数在接近一些特定点时的行为。
求函数极限的步骤主要包括以下几个方面:1.确定极限的定义域:首先需要确定函数的定义域,即函数在哪些点上有定义。
限制了定义域之后,可以更准确地讨论函数极限的性质。
2.确定极限的趋近方式:函数的极限可以是无穷小或者无穷大,也可以是常数或者复数。
在求解函数极限之前,需要明确极限的趋近方式,以便确定使用不同的求极限的方法。
3.利用简单极限求解:如果函数的定义域内不存在复杂的函数形式,可以直接代入极限的情况进行求解。
这些简单的情形可以通过查表或者熟练掌握的数学公式来求解。
4.应用极限的四则运算法则:利用极限的四则运算法则,可以将复杂的函数拆解成简单的函数,然后分别求解每个函数的极限。
四则运算法则包括加减法、乘法、除法等运算。
5.使用函数的性质进行变换:如果函数定义域内存在复杂的函数形式,可以利用函数的性质进行变换,然后利用简单的函数进行求解。
常见的函数性质包括函数奇偶性、周期性、对称性、求导性质等。
6.利用极限的基本性质:函数极限有一些基本的性质,如保号性、保序性、零距性等。
利用这些性质可以缩小函数极限的范围,以便更容易确定极限的值。
7.应用洛必达法则求解:洛必达法则是求解含有不定型的极限问题时常常使用的一种方法。
其主要思想是将函数的极限转化成分式的极限,然后通过对分式进行求导,可以得到更简单的极限形式。
8.利用正弦定理、余弦定理求解:正弦定理和余弦定理是求解三角函数极限问题时常常使用的一种方法。
通过将三角函数转化成三角恒等式的形式,然后应用正弦定理、余弦定理等相关知识,可以求解复杂的三角函数极限。
9.利用夹逼定理求解:夹逼定理是求解数列极限问题时常常使用的一种方法,可以将函数和两个较为简单的函数进行夹逼,从而确定函数的极限。
10.利用泰勒展开求解:如果函数的定义域内存在复杂的函数或多项式形式,可以使用泰勒展开方法将函数展开成多项式的形式,然后进行求解。
一、求函数极限的方法 1、运用极限的定义 例: 用极限定义证明:1223lim 22=-+-→x x x x 证: 由244122322-+-=--+-x x x x x x()2222-=--=x x x0>∀ε 取εδ= 则当δ<-<20x 时,就有ε<--+-12232x x x由函数极限δε-定义有:1223lim 22=-+-→x x x x 2、利用极限的四则运算性质若A x f x x =→)(lim 0B x g x x =→)(lim 0(I)[]=±→)()(lim 0x g x f x x )(limx f xx →±B A x g x x ±=→)(lim 0(II)[]B A x g x f x g x f x x x x x x ⋅=⋅=⋅→→→)(lim )(lim )()(lim 0(III)若 B ≠0 则:BAx g x f x g x f x x x x x x ==→→→)(lim )(lim )()(lim 000(IV )cA x f c x f c x x x x =⋅=⋅→→)(lim )(lim(c 为常数)上述性质对于时也同样成立-∞→+∞→∞→x x x ,,例:求 453lim 22+++→x x x x解: 453lim 22+++→x x x x =254252322=++⋅+3、约去零因式(此法适用于型时0,0x x→)例: 求121672016lim 23232+++----→x x x x x x x解:原式=()())12102(65)2062(103lim2232232+++++--+---→x x x x xx x x x xx =)65)(2()103)(2(lim 222+++--+-→x x x x x x x=)65()103(lim 222++---→x x x x x =)3)(2()2)(5(lim 2+++--→x x x x x =2lim-→x 735-=+-x x4、通分法(适用于∞-∞型) 例: 求 )2144(lim 22x xx ---→解: 原式=)2()2()2(4lim2x x x x -⋅++-→=)2)(2()2(lim2x x x x -+-→=4121lim2=+→x x5、利用无穷小量性质法(特别是利用无穷小量与有界量之乘积仍为无穷小量的性质) 设函数f(x)、g(x) 满足:(I )0)(lim 0=→x f x x(II)M x g ≤)((M 为正整数)则:0)()(lim 0=→x f x g x x例: 求 xx x 1sinlim⋅→ 解: 由 0lim=→x x 而 11sin≤x故 原式 =01sinlim=⋅→xx x6、利用无穷小量与无穷大量的关系。
一元函数极限的基本求法一元函数极限的基本求法摘 要:函数的极限及其求法是微积分的基础。
本文主要探讨、总结了求极限的基本方法,对每种方法的特点及注意事项作了说明,并加以实例进行讲解。
关键词:极限;积分;级数;洛必达法则。
1 引言本文介绍了一些求极限的方法有:利用定义求极限,函数连续性求极限、四则运算、两个重要极限、等价无穷小量代替求极限、洛必达法则、泰勒展开式求极限、微分中值定理等等。
在求极限的过程中,会发现一道题可以运用多种方法解答,因此给我们的启示是每种方法之间都有一定的联系。
在求极限时,可以根据不同的形式选择不同的计算方法,合理利用各种计算方法,亦可进行适当的结合,使得求极限的方法更明了,算法更简单。
2 相关的定义和性质 2.1一元函数极限的概念x 趋于∞时的函数极限:设函数)(x f 为定义在[)+∞,a 的函数,A 是一个定数,若对0>∀ε,∃正数M ,使得当M x >时有ε<-A x f )(则称函数)(x f 当x 趋于∞+时以A 为极限,记为A x f x =+∞→)(lim 。
x 趋于0x 时的函数极限:设函数)(x f 在点0x 的某个空心邻域),(00δx U 内有定义,A 为定数,若对0>∀ε,存在正数δ,使得当δ<-<00x x 时有ε<-A x f )(,则称函数)(x f 当x 趋于0x 时以A 为极限,记为A x f x x =→)(lim 0。
2.2 一元函数极限的性质存在,则必定唯一如果唯一性性质)(lim )(10x f x →的某空心邻域内有界在存在,则如果局部有界性性质0)()(lim )(20x x f x f x x →),()()()(lim )(lim )(300x h x g x f x A x h x f x x x x ≤≤==→→的某空心邻域内有,且在如果迫敛性性质Ax g x x =→)(lim 0则3一元函数极限的计算及多种求法 3.1 利用导数的定义求极限导数的定义:函数()f x 在0x 附近有定义,x ∀∆则00()()y f x x f x ∆=+∆-。
函数极限的几种求解方法函数极限是微积分中的重要概念,它对于理解函数的性质和特征具有重要意义。
在实际应用中,我们经常需要求解函数的极限,以便更深入地理解和分析函数的行为。
在数学上,有多种方法可以用来求解函数的极限,每种方法都有其适用的范围和特点。
本文将介绍几种常见的求解函数极限的方法,分别是因果法、夹逼法、洛必达法和泰勒展开法。
通过了解这些方法,我们可以更加灵活地处理函数极限的计算,为进一步的数学学习和应用打下坚实的基础。
一、因果法函数的极限是指当自变量趋向某个值时,函数值的变化趋势。
因果法是最基本的极限求解方法,其核心思想是通过分析函数的定义来确定极限的值。
具体来说,当给定一个函数的极限问题时,我们可以根据函数的定义,通过代入法、分析法等手段来确定极限的值。
对于函数 f(x)=x^2在点 x=2处的极限,可以直接将 x=2代入函数中得到极限f(2)=2^2=4。
在实际计算中,因果法通常适用于一些简单的函数极限问题,如多项式函数、指数函数和对数函数等。
二、夹逼法夹逼法是求解函数极限的一种重要方法,它主要通过夹逼两个函数来确定函数极限的值。
具体来说,当我们需要求解一个复杂函数的极限时,可以构造两个函数,分别在待求极限点的左侧和右侧,使得这两个函数的值分别小于或大于待求极限点附近的函数值,然后通过比较这两个函数的极限值来确定原函数的极限。
夹逼法常常用于求解一些复杂函数或无穷小量的极限问题,如三角函数、反三角函数、双曲函数等。
三、洛必达法洛必达法是一种常用的求解极限的方法,它主要适用于求解不定型极限,通常用于求解非整数次幂、指数函数和对数函数等问题。
具体而言,当遇到形如“0/0”、“∞/∞”等不定式极限时,我们可以尝试使用洛必达法来求解。
该方法的核心思想是将不定式极限化为某个函数的导数的极限,然后通过导数的性质来求解原函数的极限。
需要注意的是,洛必达法只能在满足洛必达条件的情况下使用,即分子和分母的极限存在且为“0/0”或“∞/∞”形式。
函数极限的几种求解方法函数极限是高等数学中很重要的一个概念,其涉及到数列极限、导数、微积分等知识点。
在实际问题中,函数极限可以用来求出某些物理量、经济学问题等的解。
本文将介绍函数极限的几种求解方法,包括直接代入法、夹逼准则、极限的四则运算法则、洛必达法则等。
1. 直接代入法直接代入法是最基本的求解函数极限的方法,其原理是将极限中的变量值代入函数中,看其是否存在极限值。
如果存在,则直接将该数值作为函数极限结果。
例如,求下列函数极限:lim(x→0) [(x+1)^2-1]/x我们可以将变量x → 0 代入函数中得到:[(0+1)^2-1]/0=undefined由于分母等于 0,函数值不存在极限。
2. 夹逼准则夹逼准则是通过构造一个比较函数来求解函数极限。
其原理是通过找到一个比较函数,使得比较函数的极限值等于函数极限,从而判定函数极限是否存在。
我们可以构造一个比较函数 f(x)=1/x,即有:1/x ≤ sin(x)/x ≤ 1当x → ∞ 时,左右两边的极限值都等于 0,因此由夹逼准则可知,sin(x)/x 的极限值也等于 0。
3. 极限的四则运算法则极限的四则运算法则指的是,对于一个由多个函数组成的函数极限,可以根据四则运算规则将其转化为多个简单的函数极限之和、差、积、商的形式,从而求解函数极限。
根据极限的四则运算法则,可以将其转化为两个函数极限的商:[lim(x→0) sin(x)+lim(x→0) cos(x)]/[lim(x→0) 1-cos(x)]由于 sin(x)/x 的极限值为 1,cos(x)/x 的极限值为 0,1-cos(x)/x 的极限值为 0,因此有:4. 洛必达法则洛必达法则是一种求解函数极限的高效方法,其原理是利用洛必达法则,将函数极限转化为一个比值函数的极限值,从而求出函数极限。
洛必达法则的公式为:lim[f(x)/g(x)]=lim[f`(x)/g`(x)]其中 f`(x) 和 g`(x) 分别表示函数 f(x) 和 g(x) 的导数。
求函数极限的方法和技巧在数学剖析和微积分学中 , 极限的观点据有主要的地位并以各样形式出现而贯串所有内容 , 所以掌握好极限的求解方法是学习数学剖析和微积分的重点一环。
本文就对于求函数极限的方法和技巧作一个比较全面的归纳、综合 , 力争在方法的正确灵巧运用方面 , 对读者有所助益。
一、求函数极限的方法 1、运用极限的定义:例 : 用极限制义证明: lim x 2 3x 2 1x 2x 2x23 x 2x24 x 42证 : 由1x 2x2x2x x 220 ,取,则当 0x 2时 , 就有 x23x 2 1x 2由函数极限定义有 :x 2 3x 2 1。
limx2x 22、利用极限的四则运算性质:若 lim f ( x) A lim g (x) Bx x 0x x 0(I) limf (x) g( x)lim f ( x)lim g( x)A Bx x 0xx 0x x 0lim f ( x ) g x )lim f x ) lim g x ) A B(II)x x 0x x 0x x 0f (x) lim f ( x)A(III)若 B ≠0则: limx x 0g (x)lim g( x) Bx x 0xx 0( IV ) lim c f ( x)c lim f ( x) cA( c 为常数)xx 0x x 0上述性质对于 x, x, x时也相同建立例:求 lim x23x 5x 2 x 4解 :lim x 2 3x 5 223255x 4 = 242x 23、约去零因式(此法合用于xx 0时 , 0型 )x3x 2例 :求 lim16x 20x2 x37 x 2 16 x 12解 : 原式 = lim x 33x 210x ( 2x 2 6x 20)x2x 3 5x 26x (2x 210x 12)=lim (x 2)( x 2 3x 10)x 2 (x2)( x 25x 6)= lim(x23x 10)= lim ( x 5)( x 2)= lim x57x 2 (x2 5x 6) x 2 ( x 2)( x 3) x2x 3 4、通分法(合用于型)例 :求 lim (44 2 1 )x 2 x 2x解 :原式 = lim 4 (2 x)= lim ( 2 x) 1 1 x) (2 x)( 2 = lim4x2 ( 2 x) x 2 (2 x) x 2 2 x 5、利用无量小量性质法(特别是利用无量小量和有界量之乘积仍为无量小量的性质)设函数 f(x) 、 g(x) 知足:( I ) lim f (x)0 (II)g( x) M (M 为正整数 )x x 0则: lim( ) f( x ) 0x x 0 g x例 : 求 lim x1sinx 0x解: 由lim x 0 而x 06、利用无量小量和无量大批的关系。
求函数极限的方法与技巧随着数学的发展,求函数极限的方法与技巧也越来越丰富和多样化。
下面我将介绍一些常用的方法和技巧,帮助你更好地求解函数极限问题。
我们来介绍一些常用的求函数极限的基本技巧:1. 代入法:通过直接将极限点代入函数中计算,从而得到极限值。
代入法适用于有明确极限的函数。
2. 分式对分法:对于分式形式的函数,我们可以通过分母有理化或者因式分解的方式,将函数拆分成几个更简单的分式,然后再进行求解。
3. 夹逼法:当函数的上下界存在且极限相等时,我们可以利用夹逼法求得函数的极限。
4. 常用极限:有一些函数的极限是常用的,例如三角函数的极限、指数函数的极限等,我们可以通过这些常用极限来求解更复杂的函数极限。
还有一些更高级的方法和技巧能够帮助我们更好地求解复杂的函数极限问题:1. 极限的运算法则:我们可以根据极限的运算法则来计算复合函数、求和函数、误差函数的极限等。
2. 等价无穷小替换法:当函数的极限形式为无穷大与无穷小的组合时,我们可以通过将无穷大和无穷小进行等价替换,从而简化函数的运算。
3. 泰勒展开法:对于一些复杂的函数,我们可以通过使用泰勒展开公式来近似求得函数的极限。
4. L'Hopital法则:当函数的极限形式为0/0或无穷大/无穷大的不确定型时,我们可以通过L'Hopital法则将其转化为求导的形式,从而得到准确的极限值。
除了上述常见的方法和技巧外,还有一些特殊的函数极限求解方法。
例如变量代换法、递推法、反函数法、对数变换法等,这些方法和技巧在特定情况下会更有效。
求函数极限的方法与技巧是十分丰富和多样化的。
我们可以根据具体的函数形式和条件,选择合适的方法和技巧进行求解。
在实际求解过程中,我们需要灵活运用各种方法,结合具体问题进行分析和求解,才能更好地解决函数极限问题。
求极限的几种常用方法一、 约去零因子求极限例如求极限limx→1x4-1x-1,本例中当x→1时,x-1→0,表明x 与1无限接近,但x≠1,所以x-1这一因子可以约去。
二、 分子分母同除求极限求极限limx→∞x3-x23x3+1∞∞型且分子分母都以多项式给出的极限,可通过分子分母同除来求。
limx→∞x3-x23x3+1=limx→∞1-1x3+1x3=13三、 分子(母)有理化求极限例:求极限limx→∞(x3+3-x2+1)分子或分母有理化求极限,是通过有理化化去无理式。
()()()()131313lim 13lim 22222222+++++++-+=+-++∞→+∞→x x x x x x xx x x 0132lim 22=+++=+∞→x x x例:求极限limx→01+tanx -1+sinxx330sin 1tan 1lim x x x x +-+→=()x x x x x x sin 1tan 1sin tan lim 30+++-→ =300sin tan lim sin 1tan 11lim x x x x x x x -+++→→=41sin tan lim 2130=-→x x x x 本题除了使用分子有理化方法外,及时分离极限式中的非零因子是解题的关键。
四、 应用两个重要极限求极限(2)limx→∞(1+1x)x=limx→0(1+x)1x=e在这一类型题中,一般也不能直接运用公式,需要恒等变形进行化简后才可以利用公式。
例:求极限limx→∞(x+1x-1)x第二个重要极限主要搞清楚凑的步骤:先凑出1,再凑1+1x,最后凑指数部分。
limx→∞(x+1x-1)x=limx→∞(1+2x-1)x=limx→∞[1+1x-122x-1(1+ 2x-1)12]2=e2五、利用无穷小量的性质求极限无穷小量的性质:无穷小量与有界量的乘积还是无穷小量。
这种方法可以处理一个函数极限不存在但有界,和另一个函数的极限是零的极限的乘积的问题。
目录 0.引言 .......................................................... 1 1.函数极限的定义 ................................................ 1 2. 一元函数极限的求法 ........................................... 3 2.1 利用函数极限定义求极限 .................................. 3 2.2 利用恒等变形和极限运算法则求极限 ........................ 4 2.3 利用迫敛性求极限 ........................................ 4 2.4 利用两个重要极限及其推导公式求函数极限 .................. 5 2.5 利用洛必达法则求解 ...................................... 6 2.6 利用函数的连续性质求解 .................................. 7 2.7 利用等价无穷小量代换求解 ................................ 8 2.8 利用导数的定义求解 ...................................... 8 2.9 利用泰勒公式求极限 ...................................... 9 2.10 利用微分中值定理求极限 ................................ 10 2.11 利用积分中值定理求极限 ................................ 10 2.12 利用瑕积分的极限等式求极限 ............................ 11 3. 二元及多元函数极限的解法 .................................... 11 3.1 利用二元函数的连续性求解 ............................... 12 3.2 利用极限的运算法则求解 ................................. 12 3.3 利用不等式,使用夹逼法则求解 ........................... 12 3.4 变量替换化为已知极限,或化为一元函数的极限求解 ......... 13 3.5 利用恒等变形法求解 ..................................... 13 3.6 利用两个重要极限求解 ................................... 14 3.7 利用等价无穷小代换求解 ................................. 15 3.8 利用无穷小量与有界变量的乘积仍为无穷小的结论求解 ....... 16 3.9 利用二重积分来计算二元函数的极限 ....................... 16 3.10 利用极坐标变换求解 .................................... 17 3.11 利用二元函数的泰勒展式求解 ............................ 17 4. 总结 ........................................................ 18 致谢 ........................................................... 18 参考文献 ....................................................... 20 1
函数极限的求法 0.引言 极限描述了数列和函数在无限变化中的一种趋势,它体现了从近似认识精确,从有限认识无限,从量变认识质变的数学思想。在数学分析和微积分学中,极限的概念占有重要的地位并以各种形式出现且贯穿全部的内容。极限理论又是研究连续,导数,积分,级数等的基本工具,是微积分的理论基础。极限的计算在解决许多实际问题中不可缺少。因此,掌握好极限的求解方法是学习数学分析和微积分学的关键一环。 对于如何求极限,怎样使求极限变得容易,这是让绝大多数学生较为头痛的问题。我们如何在准确理解极限的概念、性质和极限存在条件的基础上,灵活巧妙的运用各种不同的方法解决有关极限的实际问题。本文针对一元函数和二元函数极限,对它们的求解方法进行了归纳总结。
1.函数极限的定义 定义1 设函数)(xf在),(0xUo(0x的空心邻域)内有定义,A为一个确定的常数, 若对任给的正数,总存在某一正数, 使得当00xx
时, 都有Axf)(, 记作:Axfxx)(lim0或)()(0xxAxf, 称)(xf当
0xx时以A为极限. 或简单地写成:
00lim()0,0x,0,().xxfxAxxfxA,使得当时总有
定义2 设函数)(xf在,00xU(或,00xU )内有定义,A为定数, 若对任给的0, 存在正数, 使得当00xxx(或00xxx)时有Axf)(, 则称数A为函数)(xf当x趋于0x(或0x)时的右(左)极限. 2
记作: AxfAxfxx)(lim)(0和AxfAxfxx)(lim)(0, 或者记作: 0)(xxAxf和0)(xxAxf. 右极限与左极限统称为单侧极限。
定义3 设f为定义在2RD上的二元函数,0P为D的一个聚点,A是一个确定的实数。若对任意的正数0, 总存在某正数, 使得当DPUPo;
0时, 都有APf,则称f在D上当0PP时, 以A为
极限, 记作: APfDPPP0lim (1)
当0,PP分别用坐标00,,,yxyx表示时, 在不产生误解时, 1式也常写作: Ayxfyxyx,lim
00,, (2)
定义 4 设REEyx, , 0x是xE的聚点, 0y是yE的聚点, 二元函数f在集合yxEED上有定义, 若对每一个0,yyEyy, 存在极限yxfxExxx,lim
0
, 由于此极限一般与y有关, 因此记作
yxfyxExxx,lim0
而且进一步存在极限 yLyEyyy0lim 则称此极限为二元函数f先对0xx后对0yy的累次极限, 并记作: yxfLxyExxxEyyy,limlim00,
或简记作: 3
yxfLxxyy,limlim00.
类似地可以定义先对y后对x的累次极限: yxfKyyxx,limlim00.
2. 一元函数极限的求法 求一元函数极限使高等数学的基本运算之一,能够合理运用解决函数极限的方法至关重要。对求于函数极限问题,从不同的角度思考,从不同角度分析,能得出各种不同的方法。
2.1 利用函数极限定义求极限 利用函数极限的定义以及不等式证明方法,关键是找出和的函数表达式,满足函数极限定义中的要求。
例1 证明211lim21xxx. 分析:用"-"定义验证Axfxx)(lim0的过程,就是根据给出的找的过程,就是解不等式的过程。将Axf)(经适当的变化(如放大等)00()xx为为止(()表示仅与常数和有关的表达式),这里()
证明:这里,函数在点1x是没有定义的,但是函数当1x时的极限存在或不存在与它有没有定义并无关系。事实上, 0 ,不等式2112xx约
去非零因子1x后就化为121xx,因此只要取,那么当4
10x时,就有2112xx.
所以由函数极限定义知: 211lim21x
x
x.
2.2 利用恒等变形和极限运算法则求极限 恒等变形通常是利用提取出因式约简分式, 分子或分母有理化及三角函数变换等。利用极限运算法则时则应特别注意法则的适用条件即各项极限存在且和, 积运算只能推广出有限项。
例2 求)cos1(sin1tan1lim0xxxxx. 分析:当0x时,分母1cos0xx,显然不能运用极限运算法则进行处理,但在0x的过程中,0x,所以在所求的极限公式中可约去不为零的公因式,在求解中所用的方法就是对分子、分母进行合理的因式分解,约去产生奇异的因子,从而达到化简求解的目的。
解:原式xxxxxxxsin1tan1)cos1()sin1(tan1lim0
)cos1(sincossinlimsin1tan11lim00xxxxxxxxx 21cos1limsinlim2100xxxxx. 2.3 利用迫敛性求极限 利用迫敛性求极限,就是利用所谓的夹逼定理,通过确定两端式子的极