东风日产-全新轩逸_试乘试驾路书设计方案及要领
- 格式:pdf
- 大小:3.09 MB
- 文档页数:43
试乘试驾车辆策划方案一、背景分析汽车试乘试驾活动是汽车行业常见的市场推广手段之一,通过让潜在消费者亲身体验车辆性能和驾驶感受,有效提高消费者的购买决策,增加销售量。
本次策划方案旨在通过一系列的试乘试驾活动,提升消费者对车辆性能的认知和购买意愿。
二、目标定位1.营造良好品牌形象:通过优质的试乘试驾体验,传达出车辆品牌的高品质、安全、舒适的形象。
2.提升销售量:通过试乘试驾活动,增加潜在客户对车型的认知和购买意愿,促进销售量的增长。
三、活动策划1.确定时间和地点:根据目标消费人群和车辆推广需求,选择一个地理位置适宜、交通便利的地点进行试乘试驾活动。
确定一个持续时间充裕的时间段,进行多天的活动。
2.准备车辆和基础设施:根据活动规模和人数预期,准备足够数量的车辆,并保证其良好的工作状态。
设置试驾路线和试驾区域,确保试驾活动的安全性和顺利进行。
同时,提供舒适的休息场所和饮食服务,为参与者提供良好的体验。
3.宣传推广:通过多渠道的宣传推广,广泛吸引目标消费人群的参与。
利用互联网平台、汽车媒体和社交媒体等渠道进行广告宣传,提前公布试驾活动的时间、地点和参与方式。
同时,配合线下渠道,如汽车展览、经销商等,进行现场宣传和邀请。
4.招募试乘试驾员:招募一批有相关驾驶经验、对车辆性能较为了解并熟悉相关产品特点的试乘试驾员,他们将会陪同消费者试驾,解答问题,提供专业的驾驶体验。
5.参与者注册和筛选:为了达到更好的活动效果,要求参与者提前进行在线注册,填写相关信息。
根据注册信息,筛选出与目标消费人群较为匹配的参与者,并提前通知其试乘试驾的时间和要求。
6.试乘试驾流程设计:将试乘试驾流程分为试驾前准备、试驾中和试驾后的环节。
-试驾前准备:为参与者提供相关车辆讲解、驾驶技巧培训和安全须知,确保参与者对试驾活动和车辆了解充分。
-试驾中:将参与者按照预定车辆和时间进行试驾,试乘试驾员陪同并提供专业的驾驶体验,引导参与者了解和感受车辆的性能和驾驶感受。
试驾路线方案第1篇试驾路线方案一、方案背景随着我国汽车产业的快速发展,消费者对汽车产品的关注度和购买需求不断提升。
为满足消费者在购车前的试驾体验需求,本方案旨在制定一条合法合规的试驾路线,确保试驾者在安全、舒适的环境中充分感受车辆性能。
二、方案目标1. 确保试驾活动的合法性、合规性,遵循我国相关法律法规。
2. 保障试驾者的人身安全,降低交通事故风险。
3. 提供多样化的试驾路线,满足不同消费者的需求。
4. 提高试驾体验,促进汽车销售。
三、方案内容1. 路线规划(1)城市道路:占总路线的40%,包括城市主干道、次干道、支路等,以模拟日常通勤路况。
(2)高速公路:占总路线的30%,以模拟长途驾驶场景。
(3)乡村道路:占总路线的20%,以体验车辆在复杂路况下的性能。
(4)爬坡路段:占总路线的10%,以测试车辆的动力性能。
2. 路线长度总路线长度控制在10公里左右,以确保试驾者在规定时间内完成试驾。
3. 路线时间试驾时间控制在30分钟左右,包括起步、加速、减速、停车等环节。
4. 安全措施(1)试驾前,对试驾者进行身份验证,确保其具备合法驾驶资格。
(2)试驾前,对试驾者进行安全教育,提醒试驾注意事项。
(3)试驾过程中,安排专业陪驾人员,全程指导、监督试驾者。
(4)提供紧急救援服务,确保在突发情况下及时应对。
(5)在路线沿途设置明显标识,提醒试驾者遵守交通规则。
5. 路线维护(1)定期检查路线设施,确保路线安全、畅通。
(2)及时清理路线上的障碍物,避免影响试驾体验。
(3)根据季节变化,调整路线设置,确保试驾者能在不同环境下体验车辆性能。
四、方案实施与评估1. 实施步骤(1)与相关部门沟通,获取路线规划许可。
(2)对路线进行实地勘查,确保路线安全、合规。
(3)制定详细路线图,明确试驾流程。
(4)开展试驾活动,收集试驾者反馈。
(5)根据反馈,调整路线设置,优化试驾体验。
2. 评估指标(1)试驾者满意度:以问卷调查形式收集试驾者对路线的满意度。
新款轩逸的操作方法新款轩逸是一款采用了最新科技的汽车,下面将详细介绍其操作方法。
1. 启动和熄火:新款轩逸采用了一键式启动系统,只需将钥匙插入点火孔,踩下刹车,按下启动按钮即可启动。
同样,要熄火只需轻轻按下熄火按钮即可。
2. 变速器:新款轩逸配备了自动变速器,驾驶者只需将换挡杆拨到D档即可正常行驶。
如果需要倒车,只需将换挡杆拨到R档即可。
此外,还可以选择S档进行手动换挡,增加驾驶乐趣。
3. 加速和刹车:新款轩逸配备了电子油门踏板,踩下油门即可加速,松开即可减速。
同时,刹车踏板采用了最新的刹车系统,响应迅速,制动效果好,驾驶者可以更安全、舒适地控制车速。
4. 方向盘:新款轩逸的方向盘采用了电动助力转向系统,驾驶者可以轻松操控方向盘,减轻驾驶的负担。
另外,方向盘上还集成了音量调节、换歌、接听电话等功能按钮,可以方便地操作娱乐系统和通讯系统。
5. 空调系统:新款轩逸的空调系统采用了自动控制技术,只需设置合适的温度和风速,系统会自动调节室内温度和风向。
此外,还可以选择内循环和外循环模式,根据实际需要进行调节,使驾驶室内的空气始终保持清新。
6. 娱乐系统:新款轩逸配备了一套高品质的娱乐系统,包括音响、蓝牙、USB 接口等功能。
通过触摸屏或方向盘上的按钮,驾驶者可以选择喜欢的音乐、调整音量、进行电话通话等操作,让驾驶过程更加愉悦。
7. 安全系统:新款轩逸配备了全方位的安全系统,包括ABS防抱死系统、EBD 电子制动力分配系统、VDC车辆动态控制系统等。
这些系统可以在紧急情况下提供更好的制动效果和车辆稳定性,保障驾驶者和乘客的安全。
8. 倒车影像系统:新款轩逸还配备了倒车影像系统,通过后视镜上的显示屏,可以清晰地看到车辆后方的情况,避免碰撞和撞击,提高倒车的安全性和便利性。
9. 定速巡航系统:新款轩逸还配备了定速巡航系统,驾驶者可以设置一个合适的车速,系统会自动控制车辆的速度,让长途驾驶更加轻松和舒适。
10. 电子驻车系统:新款轩逸采用了电子驻车系统,只需按下驻车按钮,车辆就会自动停稳,不需要手动拉起手刹。
车辆试驾策划书3篇篇一《车辆试驾策划书》一、活动主题“驾驭梦想,畅享无限可能”二、活动目的1. 提高品牌知名度和产品曝光度。
2. 为潜在客户提供试驾体验,增加销售机会。
3. 收集客户反馈,改进产品和服务。
4. 增强客户对品牌的认知和好感度。
三、活动时间和地点时间:[具体日期]地点:[详细地址]四、活动对象1. 潜在客户2. 现有客户3. 媒体记者五、活动内容1. 试驾体验提供多种车型供客户试驾,安排专业试驾员陪同,讲解车辆性能和操作方法。
2. 展示区设置展示区域,展示车辆的外观、内饰、配置等特点。
3. 互动环节设置互动游戏或抽奖活动,增加客户参与度和趣味性。
4. 讲解与咨询安排专业销售人员对车辆进行详细讲解,解答客户疑问,提供购车建议。
六、活动流程1. 客户签到客户到达活动现场后,进行签到登记,领取活动资料和礼品。
2. 开场致辞主持人开场,介绍活动目的、流程和亮点。
3. 试驾体验客户分组进行试驾,试驾路线涵盖城市道路、高速公路和乡村道路等多种路况。
4. 展示与讲解客户回到展示区,专业销售人员对车辆进行详细讲解,展示车辆的亮点和优势。
5. 互动环节进行互动游戏或抽奖活动,活跃现场气氛。
6. 客户咨询与洽谈客户与销售人员进行咨询和洽谈,了解购车政策和优惠。
7. 结束活动活动结束,客户填写调查问卷,反馈试驾体验和意见。
七、宣传与推广1. 线上宣传利用社交媒体、汽车论坛、官方网站等渠道进行宣传,发布活动信息和预告。
2. 线下推广在展厅、经销商处、商场等人流量大的地方张贴活动海报、发放传单。
3. 邀请媒体参与邀请汽车媒体记者参加活动,进行报道和宣传。
八、活动预算1. 场地租赁费用:[X]元2. 宣传推广费用:[X]元3. 礼品和奖品费用:[X]元4. 试驾车辆和人员费用:[X]元5. 其他费用:[X]元总预算:[X]元九、注意事项1. 确保试驾路线的安全性,提前检查车辆状况。
2. 安排专业试驾员,提供详细的驾驶指导和安全提示。
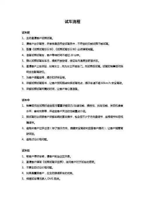
试车流程
试车前
1、主动邀请客户试乘试驾。
2、请客户出示驾照,并审核是否符合试驾条件,不符合的只能试乘不能试驾。
3、签署《试乘试驾协议书》,《试乘试驾协议书》必须填写完整。
4、准备试乘试驾车,客户等待时间不超过20分钟。
5、确认试乘试驾车车况,提前开启空调,保证车内温度在舒适状态。
6、邀请客户上车体验,如有女士,先为女士开启车门。
先试乘后试驾。
试驾时销售顾问始
终坐在副驾驶位。
7、为客户调整座椅,提示扣好安全带。
8、讲解试乘试驾路书,让客户预知路线和换试驾地点,提示车速不超60km/h,安全驾驶。
9、讲解试乘试驾所需的时间,让客户有心理准备。
试车中
1、销售顾问在试乘时结合路况着重讲解动力/加速性能、操控性、刹车性能、发动机噪音
水平、音响效果等,并结合客户关注的性能重点介绍。
2、换试驾时必须跟客户讲解车辆的基本操作,包含但不少于方向盘调节,座椅调节和后视
镜调节。
3、避免和客户过多谈话(除了指示方向、提醒安全驾驶和回答客户提问),让客户随意驾
驶体验。
4、避免讨论价格问题。
试车后
1、帮客户停好车辆,请客户到洽谈区休息。
2、邀请客户填写《试乘试驾评估表》,询问客户对于试车的感受。
3、不要主动讨论价格问题。
4、如果是置换客户,应主动强调新车的优势。
5、根据试车情况录入DMS系统。
2024款轩逸使用说明书第一章:车辆概述1.1车辆介绍2024款轩逸是一款由日本汽车制造商日产公司生产的紧凑型轿车。
它具有时尚的外观设计、舒适的乘坐空间以及先进的安全和便利功能。
1.2车辆外观2024款轩逸采用了动感的外观设计,具有优雅的曲线和流线型车身,充满了现代化的气息。
车辆配备有前大灯、尾灯、车身彩色保险杠等。
1.3车辆内饰2024款轩逸的内饰设计简洁大方,注重驾驶者和乘客的舒适性和便利性。
车辆配备有舒适的座椅、空调系统、音响系统、多功能方向盘等。
第二章:车辆操作2.1车辆启动将钥匙插入点火孔中,并将其转动到启动位置。
启动后,仔细观察仪表盘上的指示灯是否正常亮起。
2.2换挡操作2024款轩逸配备了手动和自动变速器两种形式。
手动变速器需要手动踩下离合器踏板,将换挡杆从一个档位切换到另一个档位。
自动变速器只需将换挡杆拨到所需的档位即可。
2.3车辆驾驶在驾驶轩逸时,请注意遵守交通规则,保持安全驾驶。
使用方向盘时,请保持双手握住方向盘,并谨慎转向。
在转弯时,要注意车辆的稳定性和速度。
第三章:保养和维修3.1定期保养2024款轩逸需要定期进行保养,以确保车辆的正常运行和延长其使用寿命。
保养项目包括更换机油、更换空气滤清器、更换机油滤清器等。
3.2紧急维修在车辆出现故障或意外情况时,可能需要进行紧急维修。
车辆配备了备胎、维修工具和急救箱等。
请按照使用说明正确使用这些工具。
第四章:安全指导4.1安全驾驶在驾驶车辆时,请时刻保持警惕和专注,不要过度疲劳驾驶,不要酒后驾驶。
遵守交通规则,避免超速和违规行驶。
4.2紧急情况的处理在发生紧急情况时,请冷静应对。
车辆配备了安全气囊和紧急刹车系统等安全设备,它们会在紧急情况下自动启动,提供保护和帮助。
第五章:注意事项5.1车辆保养请按照保养手册上的要求定期保养车辆。
定期更换使用寿命到期的零部件,并确保车辆处于良好的工作状态。
5.2精益求精为了使车辆始终保持良好的性能,我们鼓励车主对车辆进行细致入微的检查。
试乘试驾活动实施策划方案活动主题:双十一招募一块钱飙车党活动时间:____月____日—____月____日活动平台:天猫长安多功能汽车官方旗舰店活动车型:天猫店铺全系车型活动数量:____份活动内容:用户在天猫商城拍一元定金试驾宝贝,凭验证短信至指定4S店成功试驾后,即可获得由4S店提供一份价值____元试驾礼品。
欢迎新老客户踊跃报名参加到店来试乘试驾活动二:一、活动主题:双十一嗨十倍的礼“油”活动时间:____月____日—____月____日活动平台:天猫长安多功能汽车官方旗舰店活动车型:欧诺、欧力威活动数量:____台活动内容:用户在天猫店铺拍下定金为____元的双欧宝贝,凭验证短信至指定4S店成功购车后,即可获取____元油卡。
另外交的111.1的订金提车可以抵用车款的。
试乘试驾活动实施策划方案(二)一、活动背景大众汽车是由上海大众和一汽大众组成,两个合资企业的产品实现互补,面对不同的消费人群,设计出适合不同消费层次的车。
目前,新款奥迪A4、新款宝来和速腾已落户一汽大众,斯科达与上海大众的合作也尘埃落定。
一汽大众的产品侧重于“时尚型、精英型”,而上海大众的产品则侧重于“经典型、典雅型”。
集团的目标是为消费者提供安全、环保、有吸引力、有竞争力的汽车产品。
中国目前是大众汽车的最大市场,大众汽车计划在____年之前实现在华汽车年产量达到____万辆。
中国每售出的____辆新车中有一辆是大众汽车品牌。
同时,大众汽车最早进入中国的国际汽车企业,在中国老百姓的心里已经有了一定的成熟的影响力,迄今为止已拥有了一部分的忠实客户。
二、活动目的1、让消费者直观的感受到大众汽车的各种性能。
2、通过节目赞助,来提高覆盖面和影响力,从而促使销量的上升。
3、让大众们亲身体验,来拉近距离,提升品牌形象。
4、卖车的同时维护好车主关系,为后期利用车主开展“代销”奠定更加坚实三、受众分析男性车用车包括朗逸,新领驭,途安,桑塔纳;女性乘用车包括朗逸,polo、甲壳虫等等。
乘车试驾活动策划书3篇篇一《乘车试驾活动策划书》一、活动主题“畅享驾乘,体验非凡”二、活动目的1. 提供潜在客户亲身体验车辆性能和舒适度的机会,增加他们对品牌和车型的了解和信任。
2. 促进销售,提高品牌知名度和市场占有率。
3. 收集客户反馈,改进产品和服务。
三、活动时间和地点1. 时间:[具体日期]2. 地点:[详细地址]四、活动对象1. 潜在客户2. 现有车主3. 媒体代表五、活动内容1. 车辆展示在活动现场展示多款车型,包括最新款和热门车型,让客户可以近距离观察和了解车辆的外观、内饰和配置。
2. 试乘试驾安排专业的试驾员,带领客户进行试乘试驾,让客户亲身体验车辆的性能和舒适度。
试驾路线将包括城市道路、高速公路和山区道路等不同路况,以展示车辆在各种情况下的表现。
3. 互动体验设置互动体验区,让客户可以参与各种有趣的活动,如模拟驾驶、汽车知识问答、拍照打卡等,增加客户的参与度和乐趣。
4. 优惠政策在活动期间,推出特别的优惠政策,如购车优惠、金融贷款优惠、保险优惠等,吸引客户购买车辆。
5. 餐饮服务提供精美的餐饮服务,让客户在试驾之余可以享受美食和舒适的休息环境。
六、活动流程1. 签到入场:客户在活动现场签到,领取活动资料和礼品。
2. 车辆展示:客户参观车辆展示区,了解车辆的外观、内饰和配置。
3. 试乘试驾:客户填写试驾申请表,选择心仪的车型进行试乘试驾。
试驾员将带领客户进行试驾,并介绍车辆的性能和特点。
4. 互动体验:客户参与互动体验区的活动,赢取精美礼品。
5. 优惠政策:销售人员向客户介绍活动期间的优惠政策,解答客户的疑问。
6. 餐饮服务:客户在餐饮区享受美食和休息。
7. 活动结束:客户领取活动纪念品,结束愉快的试驾之旅。
七、活动宣传1. 线上宣传:通过社交媒体、汽车网站、短信等渠道发布活动信息和邀请函,吸引潜在客户参与。
2. 线下宣传:在经销商展厅、商场、写字楼等场所张贴海报、发放传单,提高活动知名度。
汽车试驾活动策划方案汽车试驾活动是一种常见的市场推广手段,通过让潜在消费者亲自驾驶汽车来体验车辆的性能和舒适度,增加消费者对汽车品牌的认知和信任,提高汽车销售量。
本文将从活动目标、活动内容、活动流程、营销推广和预算等方面进行策划,并给出详细的计划和分工。
一、活动目标1.增加汽车品牌的知名度和美誉度:通过试驾活动,让消费者亲身体验汽车的优势,并传递给更多潜在消费者,提高汽车品牌知名度和口碑。
2.扩大潜在客户群:通过试驾活动,吸引更多潜在客户参与和了解汽车品牌,为后续销售预热。
3.提高销售量:通过试驾活动,激发消费者购买汽车的欲望,增加汽车的销售量。
二、活动内容1.确定试驾汽车车型:根据品牌定位和市场需求,选择几款热销车型作为试驾车辆。
车型应选择性能优良、配置丰富以及外观设计具有辨识度的车型。
2.选择试驾路线和场地:选择一条符合试驾要求的路线和场地,路线应包括城市道路和高速公路,能够充分展示汽车的驾驶性能和舒适度。
3.提供试驾活动报名通道:在汽车官方网站、社交媒体以及线下销售渠道提供试驾活动报名通道。
参与者需预约试驾时间,填写个人信息以及驾照信息,完成报名手续。
4.规划试驾时间和车辆出库:根据参与者的试驾时间安排,确保参与者可以按时试驾,并提前组织工作人员将试驾车辆送至指定地点。
注意车辆保养和清洁,确保车况良好。
5.试驾前指导和安全说明:在试驾前,向参与者提供相关车辆使用说明以及安全注意事项,确保参与者能够正确使用汽车并保证试驾过程的安全。
6.试驾过程:参与者按照预约时间完成试驾,试驾过程中向参与者提供专业的试驾指导,并鼓励参与者充分感受汽车的驾驶体验。
7.试驾后问卷调查和反馈:试驾结束后,向参与者发放问卷调查,了解他们对试驾车型的评价和意见,并及时回复参与者的反馈,增强消费者对汽车品牌的印象和满意度。
8.尾款优惠活动:通过试驾活动,吸引消费者签署购车订单,可以提供尾款优惠或赠送维修保养套餐等活动,进一步促进汽车销售。
汽车试驾活动策划方案一、背景介绍汽车试驾活动是一种常见的市场推广和宣传手段,它可以有效地展示车辆的性能和特点,吸引消费者的注意,并促使他们产生购买的意愿。
为了让汽车试驾活动达到预期的效果,我们需要制定一个完善的策划方案。
二、活动目标1. 提升品牌知名度:通过试驾活动,让更多的消费者了解并认可我们的汽车品牌。
2. 提高销售量:吸引更多的潜在消费者参与试驾活动,从而增加销售量。
3. 塑造良好品牌形象:通过优质的服务和活动体验,树立品牌的高端、质量和可靠形象。
三、活动策划1. 活动时间和地点的选择- 根据目标受众群体的特点和习惯选择合适的时间和地点。
比如在周末或节假日选择人流较多的商场、展览中心等地点。
- 在活动地点现场提供充足的停车位和汽车试驾的场地,保证试驾的安全性和便利性。
2. 汽车展示和试驾布置- 将参与试驾的汽车进行精心布置和展示,突出品牌特点和亮点。
可以使用陈列展示架、灯光效果等手段,吸引参与者的注意力。
- 提供多款汽车供消费者试驾,满足不同消费者的需求和喜好。
3. 活动推广和邀请- 利用社交媒体、官方网站、线下渠道等多种方式,广泛传播活动信息,吸引潜在消费者的关注。
- 针对潜在消费者群体制定邀请函或线上报名表,积极邀请他们参与试驾活动。
4. 专业导购和试驾体验- 提供专业的导购服务,让消费者了解车辆的性能、配置等相关信息,解答他们的疑问。
- 在试驾过程中,确保参与者的安全,同时提供丰富的试驾体验,让消费者更好地感受到车辆的驾驶感和性能表现。
5. 后续跟进和促销- 活动结束后,及时与参与者进行联系,感谢他们的参与,并提供购车的优惠政策和服务。
- 利用试驾活动的数据和反馈,进一步完善产品和服务,提高客户满意度和忠诚度。
四、活动预算活动预算应根据活动规模和具体要求进行合理的分配。
主要包括场地租赁费、汽车运输费、工作人员费用、宣传费用、礼品费用等。
同时,还需要预留一定的应急资金。
五、活动评估和总结在活动结束后,我们需要对活动效果进行评估和总结。